Injectable Thermosensitive Hydrogel Containing Bakuchiol Reduces Periodontal Inflammation and Alveolar Bone Loss in a Rat Model
Abstract
1. Introduction
2. Materials and Methods
2.1. Preparation of BTH
2.2. Rheological Characteristics, Gelation Temperature, pH, and Scanning Electron Microscopy (SEM) Features of the Hydrogel
2.3. Bakuchiol Release
2.4. Antibacterial Activity
2.5. Cell Viability and Anti-Inflammatory Effect of BTH
2.6. Alveolar Bone Loss and Inflammatory Cytokine Expression in a Rat Model of Ligature-Induced Periodontitis

2.7. Histological Analysis
2.8. Statistical Analysis
3. Results
3.1. Rheological Characteristics, Gelation Temperature, pH, and SEM Analysis of the Hydrogel
3.2. Bakuchiol Release from BTH
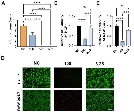
3.3. Antibacterial Activity of BTH and Its Effects on Cell Viability
3.4. Anti-Inflammatory Properties of BTH
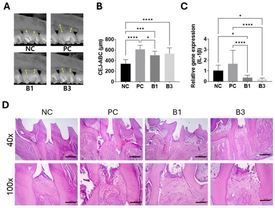
3.5. Alveolar Bone Loss, Inflammatory Cytokines, and Histology in a Rat Model of Ligature-Induced Periodontitis
4. Discussion
Supplementary Materials
Author Contributions
Funding
Institutional Review Board Statement
Informed Consent Statement
Data Availability Statement
Acknowledgments
Conflicts of Interest
Abbreviations
| BTH | bakuchiol-loaded thermosensitive hydrogel |
| NSAIDs | nonsteroidal anti-inflammatory drugs |
| PBS | phosphate-buffered saline |
| PF-127 | Pluronic® F-127 |
| PX188 | poloxamer 188 |
| CMC | carboxymethylcellulose sodium salt |
| SEM | scanning electron microscopy |
| FTIR | Fourier transform infrared spectroscopy |
| ATCC | American Type Culture Collection |
| HGF-1 | Human gingival fibroblast |
| LPS | lipopolysaccharide |
| PCR | polymerase chain reaction |
| TNF-α | tumor necrosis factor alpha |
| IL-1β | interleukin-1 beta |
| IL-6 | interleukin 6 |
| IL-10 | interleukin 10 |
| Micro-CT | micro-computed tomography |
| H&E | hematoxylin and eosin |
| LCST | lower critical solution temperature |
| NF-κB | nuclear factor kappa–light-chain-enhancer of activated B cells |
References
- Nascimento, G.G.; Alves-Costa, S.; Romandini, M. Burden of severe periodontitis and edentulism in 2021, with projections up to 2050: The Global Burden of Disease 2021 study. J. Periodontal Res. 2024, 59, 823–867. [Google Scholar] [CrossRef]
- Nazir, M.; Al-Ansari, A.; Al-Khalifa, K.; Alhareky, M.; Gaffar, B.; Almas, K. Global prevalence of periodontal disease and lack of its surveillance. Sci. World J. 2020, 2020, 2146160. [Google Scholar] [CrossRef]
- Tonetti, M.S.; Jepsen, S.; Jin, L.; Otomo-Corgel, J. Impact of the global burden of periodontal diseases on health, nutrition and wellbeing of mankind: A call for global action. J. Clin. Periodontol. 2017, 44, 456–462. [Google Scholar] [CrossRef]
- Persson, G.R.; Persson, R.E. Cardiovascular disease and periodontitis: An update on the associations and risk. J. Clin. Periodontol. 2008, 35, 362–379. [Google Scholar] [CrossRef]
- Jeftha, A.; Suliman, A.; Conradie-Smit, M.; Kimmie-Dhansay, F. Periodontitis and metabolic control of adults with type 1 diabetes. JDR Clin. Transl. Res. 2024, 9, 6S–12S. [Google Scholar] [CrossRef]
- Plachokova, A.S.; Gjaltema, J.; Hagens, E.R.C.; Hashemi, Z.; Knüppe, T.B.A.; Kootstra, T.J.M.; Visser, A.; Bloem, B.R. Periodontitis: A plausible modifiable risk factor for neurodegenerative diseases? A comprehensive review. Int. J. Mol. Sci. 2024, 25, 4504. [Google Scholar] [CrossRef] [PubMed]
- Kavarthapu, A.; Gurumoorthy, K. Linking chronic periodontitis and oral cancer: A review. Oral Oncol. 2021, 121, 105375. [Google Scholar] [CrossRef] [PubMed]
- Ge, X.; Rodriguez, R.; Trinh, M.; Gunsolley, J.; Xu, P. Oral microbiome of deep and shallow dental pockets in chronic periodontitis. PLoS ONE 2013, 8, e65520. [Google Scholar] [CrossRef] [PubMed]
- Jepsen, K.; Jepsen, S. Antibiotics/antimicrobials: Systemic and local administration in the therapy of mild to moderately advanced periodontitis. Periodontol. 2000 2016, 71, 82–112. [Google Scholar] [CrossRef]
- Heasman, P.A.; Hughes, F.J. Drugs, medications and periodontal disease. Br. Dent. J. 2014, 217, 411–419. [Google Scholar] [CrossRef]
- Rajeshwari, H.R.; Dhamecha, D.; Jagwani, S.; Rao, M.; Jadhav, K.; Shaikh, S.; Puzhankara, L.; Jalalpure, S. Local drug delivery systems in the management of periodontitis: A scientific review. J. Control. Release 2019, 307, 393–409. [Google Scholar] [CrossRef] [PubMed]
- Ma, S.; Lu, X.; Yu, X.; Du, Y.; Xu, S.; Li, M.; Peng, C.; Liu, Z.; Deng, J. An injectable multifunctional thermo-sensitive chitosan-based hydrogel for periodontitis therapy. Biomater. Adv. 2022, 142, 213158. [Google Scholar] [CrossRef] [PubMed]
- Greenberg, M.; Dodds, M.; Tian, M. Naturally occurring phenolic antibacterial compounds show effectiveness against oral bacteria by a quantitative structure-activity relationship study. J. Agric. Food Chem. 2008, 56, 11151–11156. [Google Scholar] [CrossRef]
- Kranz, S.; Guellmar, A.; Olschowsky, P.; Tonndorf-Martini, S.; Heyder, M.; Pfister, W.; Reise, M.; Sigusch, B. Antimicrobial Effect of Natural Berry Juices on Common Oral Pathogenic Bacteria. Antibiotics 2020, 9, 533. [Google Scholar] [CrossRef]
- Liu, W.; Cui, X.; Zhong, Y.; Ma, R.; Liu, B.; Xia, Y. Phenolic metabolites as therapeutic in inflammation and neoplasms: Molecular pathways explaining their efficacy. Pharmacol. Res. 2023, 193, 106812. [Google Scholar] [CrossRef]
- Xin, Z.; Wu, X.; Ji, T.; Xu, B.; Han, Y.; Sun, M.; Jiang, S.; Li, T.; Hu, W.; Deng, C.; et al. Bakuchiol: A newly discovered warrior against organ damage. Pharmacol. Res. 2019, 141, 208–213. [Google Scholar] [CrossRef]
- Mehra, A.; Kaur, G.; Sethi, S.; Kumar, P.; Bhandari, T.; Kaur, K.; Singh, G.; Bedi, N. Unveiling the potential of bakuchiol-A comprehensive review on pharmacological activities and therapeutic formulations. J. Biol. Act. Prod. Nat. 2024, 14, 134–160. [Google Scholar] [CrossRef]
- Puyana, C.; Chandan, N.; Tsoukas, M. Applications of bakuchiol in dermatology: Systematic review of the literature. J. Cosmet. Dermatol. 2022, 21, 6636–6643. [Google Scholar] [CrossRef]
- Katsura, H.; Tsukiyama, R.I.; Suzuki, A.; Kobayashi, M. In vitro antimicrobial activities of bakuchiol against oral microorganisms. Antimicrob. Agents Chemother. 2001, 45, 3009–3013. [Google Scholar] [CrossRef]
- Son, J.L.; Kim, A.J.; Oh, S.; Bae, J.M. Inhibitory effects on Streptococcus mutans of antibacterial agents mixed with experimental fluoride varnish. Dent. Mater. J. 2020, 39, 690–695. [Google Scholar] [CrossRef]
- Son, J.L.; Oh, S.; Kim, S.H.; Bae, J.M. Antibacterial activities of phytochemicals against Porphyromonas gingivalis with and without experimental fluoride varnish for periodontal disease prevention. Dent. Mater. J. 2024, 43, 477–484. [Google Scholar] [CrossRef]
- Alwan, O.M.; Jaafar, I.S. Development of synergistic antifungal in situ gel of miconazole nitrate loaded microemulsion as a novel approach to treat vaginal candidiasis. Sci. Rep. 2024, 14, 23168. [Google Scholar] [CrossRef]
- Nasra, M.M.A.; Khiri, H.M.; Hazzah, H.A.; Abdallah, O.Y. Formulation, in-vitro characterization and clinical evaluation of curcumin in-situ gel for treatment of periodontitis. Drug Deliv. 2017, 24, 133–142. [Google Scholar] [CrossRef]
- Xu, Y.; Wei, W. A comparative study of systemic subantimicrobial and topical treatment of minocycline in experimental periodontitis of rats. Arch. Oral Biol. 2006, 51, 794–803. [Google Scholar] [CrossRef]
- Arifin, W.N.; Zahiruddin, W.M. Sample Size Calculation in Animal Studies Using Resource Equation Approach. Malays. J. Med. Sci. 2017, 24, 101–105. [Google Scholar] [PubMed]
- Sun, N.J.; Woo, S.H.; Cassady, J.M.; Snapka, R.M. DNA polymerase and topoisomerase II inhibitors from Psoralea corylifolia. J. Nat. Prod. 1998, 61, 362–366. [Google Scholar] [CrossRef]
- Rovin, S.; Costich, E.R.; Gordon, H.A. The influence of bacteria and irritation in the initiation of periodontal disease in germfree and conventional rats. J. Periodontal Res. 1966, 1, 193–204. [Google Scholar] [CrossRef] [PubMed]
- Graves, D.T.; Kang, J.; Andriankaja, O.; Wada, K.; Rossa, C., Jr. Animal models to study host-bacteria interactions involved in periodontitis. Front. Oral Biol. 2012, 15, 117–132. [Google Scholar] [PubMed]
- Kumar, A.; Sawhney, G.; Kumar Nagar, R.; Chauhan, N.; Gupta, N.; Kaul, A.; Ahmed, Z.; Sangwan, P.L.; Satheesh Kumar, P.; Yadav, G. Evaluation of the immunomodulatory and anti-inflammatory activity of bakuchiol using RAW 264.7 macrophage cell lines and in animal models stimulated by lipopolysaccharide (LPS). Int. Immunopharmacol. 2021, 91, 107264. [Google Scholar] [CrossRef]
- Zhao, L.; Zhang, Z.; Li, P.; Gao, Y.; Shi, Y. Bakuchiol regulates TLR4/MyD88/NF-kappaB and Keap1/Nrf2/HO-1 pathways to protect against LPS-induced acute lung injury in vitro and in vivo. Naunyn-Schmiedeberg’s Arch. Pharmacol. 2024, 397, 3301–3312. [Google Scholar] [CrossRef]
- Henao-Mejia, J.; Elinav, E.; Strowig, T.; Flavell, R.A. Inflammasomes: Far beyond inflammation. Nat. Immunol. 2012, 13, 321–324. [Google Scholar] [CrossRef] [PubMed]
- Branco-de-Almeida, L.S.; Franco, G.C.; Castro, M.L.; dos Santos, J.G.; Anbinder, A.L.; Cortelli, S.C.; Kajiya, M.; Kawai, T.; Rosalen, P.L. Fluoxetine inhibits inflammatory response and bone loss in a rat model of ligature-induced periodontitis. J. Periodontol. 2012, 83, 664–671. [Google Scholar] [CrossRef] [PubMed]
- Guimarães, M.R.; Coimbra, L.S.; de Aquino, S.G.; Spolidorio, L.C.; Kirkwood, K.L.; Rossa, C., Jr. Potent anti-inflammatory effects of systemically administered curcumin modulate periodontal disease in vivo. J. Periodontal Res. 2011, 46, 269–279. [Google Scholar] [CrossRef] [PubMed]
- Mfoafo, K.; Kwon, Y.; Omidi, Y.; Omidian, H. Contemporary applications of thermogelling PEO-PPO-PEO triblock copolymers. J. Drug Deliv. Sci. Technol. 2022, 70, 103182. [Google Scholar] [CrossRef]
- Garala, K.; Joshi, P.; Shah, M.; Ramkishan, A.; Patel, J. Formulation and evaluation of periodontal in situ gel. Int. J. Pharm. Investig. 2013, 3, 29–41. [Google Scholar] [CrossRef]
- Chen, Y.; Lee, J.-H.; Meng, M.; Cui, N.; Dai, C.-Y.; Jia, Q.; Lee, E.-S.; Jiang, H.-B. An overview on thermosensitive oral gel based on poloxamer 407. Materials 2021, 14, 4522. [Google Scholar] [CrossRef]
- Jaquilin, P.J.R.; Oluwafemi, O.S.; Thomas, S.; Oyedeji, A.O. Recent advances in drug delivery nanocarriers incorporated in temperature-sensitive pluronic F-127-A critical review. J. Drug Deliv. Sci. Technol. 2022, 72, 103390. [Google Scholar] [CrossRef]
- Garcia, P.S.; Antunes, B.S.L.; Komatsu, D.; de Alencar Hausen, M.; Dicko, C.; de Rezende Duek, E.A. Mechanical and rheological properties of pluronic F127 based-hydrogels loaded with chitosan grafted with hyaluronic acid and propolis, focused to atopic dermatitis treatment. Int. J. Biol. Macromol. 2025, 307, 141942. [Google Scholar] [CrossRef]
- Haffajee, A.D.; Socransky, S.S.; Goodson, J.M. Subgingival temperature (I). Relation to baseline clinical parameters. J. Clin. Periodontol. 1992, 19, 401–408. [Google Scholar] [CrossRef]
- Dong, S.; Feng, S.; Li, R.; Li, W.; Liu, F.; Shi, G.; Chen, L.; Zhang, Y. Factors influencing the adhesive behavior of carboxymethyl cellulose-based hydrogel for food applications. Int. J. Biol. Macromol. 2021, 179, 398–406. [Google Scholar] [CrossRef]
- Bhattarai, G.; Poudel, S.B.; Kook, S.H.; Lee, J.C. Resveratrol prevents alveolar bone loss in an experimental rat model of periodontitis. Acta Biomater. 2016, 29, 398–408. [Google Scholar] [CrossRef]
- Zeng, J.; Mamitimin, M.; Song, Y.; Sun, W.B.; Wu, Z.H.; Qi, X.L. Chairside administrated antibacterial hydrogels containing berberine as dental temporary stopping for alveolar ridge preservation. Eur. Polym. J. 2021, 160, 110808. [Google Scholar] [CrossRef]
- Adusumilli, N.C.; Mordorski, B.; Nosanchuk, J.; Friedman, J.M.; Friedman, A.J. Curcumin nanoparticles as a photoprotective adjuvant. Exp Dermatol 2021, 30, 705–709. [Google Scholar] [CrossRef] [PubMed]
- Kim, T.K.; Son, Y.A. Effect of reactive anionic agent on dyeing of cellulosic fibers with a berberine colorant—Part 2: Anionic agent treatment and antimicrobial activity of a berberine dyeing. Dye. Pigment. 2005, 64, 85–89. [Google Scholar] [CrossRef]
- Yin, B.; Dodda, J.M.; Wong, S.H.D.; Roshan Deen, G.; Bate, J.S.; Pachauri, A.; Shiroud Heidari, B.; Kovářík, T.; Luo, C.-A.; Tsai, S.-W. Smart injectable hydrogels for periodontal regeneration: Recent advancements in biomaterials and biofabrication strategies. Mater. Today Bio 2025, 32, 101855. [Google Scholar] [CrossRef]
- Mody, D.R.; Lathiya, V.; Kolte, A.P.; Biradar, V.; Langde, V. Doxycycline proniosomal gel as local drug delivery system in periodontal disease: A vitro study. J. Pharm. Bioallied Sci. 2024, 16 (Suppl. S4), S3227–S3229. [Google Scholar] [CrossRef]
- Xu, X.; Gu, Z.; Chen, X.; Shi, C.; Liu, C.; Liu, M.; Sun, H. An Injectable and Thermosensitive Hydrogel: Promoting Periodontal Regeneration by Controlled-Release of Aspirin and Erythropoietin. Acta Biomater. 2019, 86, 235–246. [Google Scholar] [CrossRef]






Disclaimer/Publisher’s Note: The statements, opinions and data contained in all publications are solely those of the individual author(s) and contributor(s) and not of MDPI and/or the editor(s). MDPI and/or the editor(s) disclaim responsibility for any injury to people or property resulting from any ideas, methods, instructions or products referred to in the content. |
© 2025 by the authors. Licensee MDPI, Basel, Switzerland. This article is an open access article distributed under the terms and conditions of the Creative Commons Attribution (CC BY) license (https://creativecommons.org/licenses/by/4.0/).
Share and Cite
Shin, S.-J.; Shim, G.-Y.; Moon, S.-H.; Kim, Y.-J.; Kim, H.-J.; Oh, S.; Lee, J.-H.; Bae, J.-M. Injectable Thermosensitive Hydrogel Containing Bakuchiol Reduces Periodontal Inflammation and Alveolar Bone Loss in a Rat Model. J. Funct. Biomater. 2025, 16, 292. https://doi.org/10.3390/jfb16080292
Shin S-J, Shim G-Y, Moon S-H, Kim Y-J, Kim H-J, Oh S, Lee J-H, Bae J-M. Injectable Thermosensitive Hydrogel Containing Bakuchiol Reduces Periodontal Inflammation and Alveolar Bone Loss in a Rat Model. Journal of Functional Biomaterials. 2025; 16(8):292. https://doi.org/10.3390/jfb16080292
Chicago/Turabian StyleShin, Seong-Jin, Gyu-Yeon Shim, Seong-Hee Moon, Yu-Jin Kim, Hyun-Jin Kim, Seunghan Oh, Jung-Hwan Lee, and Ji-Myung Bae. 2025. "Injectable Thermosensitive Hydrogel Containing Bakuchiol Reduces Periodontal Inflammation and Alveolar Bone Loss in a Rat Model" Journal of Functional Biomaterials 16, no. 8: 292. https://doi.org/10.3390/jfb16080292
APA StyleShin, S.-J., Shim, G.-Y., Moon, S.-H., Kim, Y.-J., Kim, H.-J., Oh, S., Lee, J.-H., & Bae, J.-M. (2025). Injectable Thermosensitive Hydrogel Containing Bakuchiol Reduces Periodontal Inflammation and Alveolar Bone Loss in a Rat Model. Journal of Functional Biomaterials, 16(8), 292. https://doi.org/10.3390/jfb16080292

