Advancements in Musculoskeletal Tissue Engineering: The Role of Melt Electrowriting in 3D-Printed Scaffold Fabrication
Abstract
1. Introduction
2. Melt Electrowriting Technology
Development and Principles of Melt Electrowriting
3. Printing Parameters
4. Current MEW Technology on the Market
5. Musculoskeletal Applications
5.1. Bone Regeneration
5.2. Effect of MEW Scaffold Architecture on Osteogenesis

5.3. Supplementing MEW Scaffolds for Bone Regeneration
5.4. Combining MEW with Other 3D Printing Techniques
5.5. Replicating the Bone Environment via MEW to Study Pathophysiology
6. Cartilage Regeneration
6.1. Articular Cartilage

6.2. MEW Potential in Regenerating the Osteochondral Interface

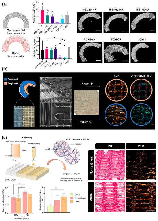
6.3. Meniscus

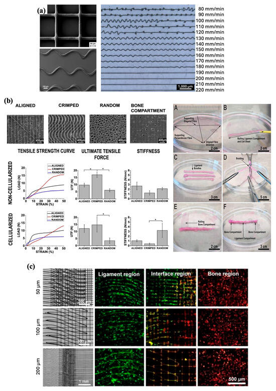
7. Ligament and Tendon Regeneration
7.1. Effect of Pore Architecture on Cell Behavior
7.2. Architectural Design: Crimped, Aligned or Sinusoidal
8. Skeletal Muscle Regeneration
8.1. Use of MEW in Fabricating Anisotropic Scaffolds to Influence Muscle Cell Behavior
8.2. Stimulation of Enhanced MEW-Based Scaffolds for Skeletal Muscle Regeneration
9. Challenges and Future Perspectives
10. Conclusions
Author Contributions
Funding
Data Availability Statement
Acknowledgments
Conflicts of Interest
Abbreviations
| Additive manufacturing | (AM) | 
| Adipose tissue-derived mesenchymal stem cells | (AT-MSC) | 
| Alizarin red staining | (ARS) | 
| Alkaline phosphatase | (ALP) | 
| Alveolar bone-derived mesenchymal stem cells | (aBMSCs) | 
| Anterior cruciate ligament | (ACL) | 
| Articular cartilage | (AC) | 
| Articular cartilage-resident chondroprogenitor cells | (ACPC) | 
| Beta-tricalcium phosphate | (β-TCP) | 
| Bone morphogenic protein-2 | (BMP-2) | 
| Bone morphogenic protein-7 | (BMP-7) | 
| Calcium phosphate | (CaP) | 
| Calcium phosphate cement | (CPC) | 
| Cell counting kit-8 | (CCK-8) | 
| Chondroitinase ABC | (cABC) | 
| Collagen meniscus implant | (CMI) | 
| Critical translation speed | (CTS) | 
| Deoxyribonucleic acid | (DNA) | 
| Extracellular matrix | (ECM) | 
| Fibrin/alginate | (FA) | 
| Fluorinated calcium phosphate | (F/CaP) | 
| Fused deposition modeling | (FDM) | 
| Gelatin methacrylate | (gelMA) | 
| Glycosaminoglycans | (GAGs) | 
| Hematopoietic stem cells | (HSCs) | 
| Hematoxylin and eosin | (H&E) | 
| Human bone marrow stem cells | (BMSCs) | 
| Human osteoblasts | (hOBs) | 
| Human osteoblast-derived mineralized microtissue | (hOBMT) | 
| Human umbilical vein endothelial cells | (HUVECs) | 
| Hydroxyapatite | (HA) | 
| Insulin-like growth factor 1 | (IGF-1) | 
| Magnesium phosphate | (mgp) | 
| Magnetized graphene nanoplatelets | (rGNP@) | 
| Melt electrowriting | (MEW) | 
| Meniscus progenitor cells | (MPCs) | 
| Meniscus progenitor cells inner zones | (iMPCs) | 
| Meniscus progenitor cells outer zones | (oMPCs) | 
| Mesenchymal stem cells | (MSCs) | 
| Methacrylated alginate | (AA-MA) | 
| Methacrylate hyaluronic acid | (HA-MA) | 
| Micro-computed tomography | (Micro-CT) | 
| Nano-needle hydroxyapatite | (nnHA) | 
| PCL-poly (ethylene glycol) | (PCEC) | 
| Poly(ε-caprolactone) | (PCL) | 
| Poly(ε-caprolactone-co-acryloyl carbonate) | (PCLAC) | 
| Poly(ethylene glycol) | (PEG) | 
| Poly(L-lactic acid) | (PLLA) | 
| Poly(lactic acid) | (PLA) | 
| Polyurethane | (PU) | 
| Prostate cell line | (PCa) | 
| Runt-related transcription factor 2 | (Runx2) | 
| Scanning electron microscopy | (SEM) | 
| Tendon stem cells | (TCs) | 
| Three-dimensional | (3D) | 
| Transforming growth factor beta 1 | (TGF-β1) | 
| Two-dimensional (2D) | (2D) | 
| Ultraviolet | (UV) | 
| Volts | (V) | 
| Zinc oxide | (ZnO) | 
| Zinc oxide nanoflakes | (ZF) | 
| Zinc oxide nanoparticles | (ZP) | 
References
- Naghieh, S.; Lindberg, G.; Tamaddon, M.; Liu, C. Biofabrication Strategies for Musculoskeletal Disorders: Evaluation towards Clinical Applications. Bioengineering 2021, 8, 123. [Google Scholar] [CrossRef] [PubMed]
 - Galatz, L.M.; Rothermich, S.Y.; Zaegel, M.; Silva, M.J.; Havlioglu, N.; Thomopoulos, S.J. Delayed repair of tendons to bone injuries leads to decreased biomechanical properties and bone loss. OrthoRes. Off. Publ. OrthoRes. Soc. 2005, 23, 1441–1447. [Google Scholar] [CrossRef] [PubMed]
 - Gilbert, F.; Meffert, R.H.; Schmalzl, J.; Weng, A.M.; Köstler, H.; Eden, L. Grade of retraction and tendon thickness correlates with MR-spectroscopically measured amount of fatty degeneratio in full thickness supraspinatus tears. BMC Musculoskelet. Disord. 2018, 19, 197. [Google Scholar] [CrossRef] [PubMed]
 - Wan, M.; Gray-Gaillard, E.F.; Elisseeff, J.H. Cellular senescence in musculoskeletal homeostasis, diseases, and regeneration. Bone Res. 2021, 9, 41. [Google Scholar] [CrossRef]
 - Berthiaume, F.; Maguire, T.J.; Yarmush, M.L. Tissue Engineering and Regenerative Medicine: History, Progress, and Challenges. Annu. Rev. Chem. Biomol. Eng. 2011, 2, 403–430. [Google Scholar] [CrossRef]
 - Karamanos, N.K.; Theocharis, A.D.; Piperigkou, Z.; Manou, D.; Passi, A.; Skandalis, S.S.; Vynios, D.H.; Orian-Rousseau, V.; Ricard-Blum, S.; Schmelzer, C.E.; et al. A guide to the composition and functions of the extracellular matrix. FEBS J. 2021, 288, 6850–6912. [Google Scholar] [CrossRef]
 - Mabrouk, M.; Beherei, H.H.; Das, D.B. Recent progress in the fabrication techniques of 3D scaffolds for tissue engineering. Mater. Sci. Eng. C Mater. Biol. Appl. 2020, 110, 110716. [Google Scholar] [CrossRef]
 - Muthukrishnan, L. An overview on electrospinning and its advancements towards hard and soft tissue engineering applications. Colloid Polym. Sci. 2022, 300, 875–901. [Google Scholar] [CrossRef]
 - Doshi, J.; Reneker, D.H. Elecrospinning process and applications of electrospun fibers. J. Electrost. 1995, 35, 151–160. [Google Scholar] [CrossRef]
 - Kishan, A.P.; Cosgriff-Hernandez, E.M.J. Recent advancements in electrospinning design for tissue engineering applications: A review. Biomed. Mater. Res. A 2017, 105, 2892–2905. [Google Scholar] [CrossRef]
 - Arifin, N.; Sudin, I.; Ngadiman, N.H.A.; Ishak, M.S.A. A Comprehensive Review of Biopolymer Fabrication in Additive Manufacturing Processing for 3D Tissue Engineering Scaffolds. Polymers 2022, 14, 2119. [Google Scholar] [CrossRef]
 - Cailleaux, S.; Sanchez-Ballester, N.M.; Gueche, Y.A.; Bataille, B.; Soulairol, I.J. Fused Deposition Modeling (FDM), the new asset for the production of tailored medicines. Control. Release Off. J. Control. Release Soc. 2021, 330, 821–841. [Google Scholar] [CrossRef] [PubMed]
 - Xue, J.; Xie, J.; Liu, W.; Xia, Y. Electrospun Nanofibers: New Concepts, Materials, and Applications. Acc. Chem. Res. 2017, 50, 1976–1987. [Google Scholar] [CrossRef] [PubMed]
 - Xue, J.; Wu, T.; Dai, Y.; Xia, Y. Electrospinning and Electrospun Nanofibers: New Concepts, Materials, and Applications. Chem. Rev. 2019, 119, 5298–5415. [Google Scholar] [CrossRef] [PubMed]
 - Avossa, J.; Herwig, G.; Toncelli, C.; Itel, F.; Rossi, R.M. Electrospinning based on benign solvents: Current definitions, implications, and strategies. Green Chem. 2022, 24, 2347–2375. [Google Scholar] [CrossRef]
 - Su, X.; Wang, T.; Guo, S. Applications of 3D printed bone tissue engineering scaffolds in the stem cell field. Regen. Ther. 2021, 16, 63–72. [Google Scholar] [CrossRef]
 - Wasti, S.; Adhikari, S. Use of Biomaterials for 3D Printing by Fused Deposition Modeling Technique: A Review. Front. Chem. 2020, 8, 315. [Google Scholar] [CrossRef]
 - Wang, X.; Jiang, M.; Zhou, Z.; Gou, J.; Hui, D. 3D printing of polymer matrix composites: A review and prospective. Compos. Part B Eng. 2017, 110, 442–458. [Google Scholar] [CrossRef]
 - Brown, T.D.; Dalton, P.D.; Hutmacher, D.W. Direct Writing by Way of Melt Electrospinning. Adv. Mater. 2011, 23, 5651–5657. [Google Scholar] [CrossRef]
 - Dalton, P.D. Melt electrowriting with additive manufacturing principles. Curr. Opin. Biomed. Eng. 2017, 2, 49–57. [Google Scholar] [CrossRef]
 - Brown, T.D.; Dalton, P.D.; Hutmacher, D.W. Melt electrospinning today: An opportune time for an emerging polymer process. Prog. Polym. Sci. 2016, 56, 116–166. [Google Scholar] [CrossRef]
 - Loewner, S.; Heene, S.; Baroth, T.; Heymann, H.; Cholewa, F.; Blume, H.; Blume, C. Recent advances in melt electrowriting for tissue engineering for 3D printing of microporous scaffolds for tissue engineering. Front. Bioeng. Biotechnol. 2022, 10, 896719. [Google Scholar] [CrossRef] [PubMed]
 - Reneker, D.H.; Yarin, A.L. Electrospinning jets and polymer nanfibers. Polymer 2008, 49, 2387–2425. [Google Scholar] [CrossRef]
 - Kade, J.C.; Dalton, P.D. Polymers for Melt Electrowriting. Adv. Healthc. Mater. 2021, 10, e2001232. [Google Scholar] [CrossRef]
 - Wunner, F.M.; Wille, M.L.; Noonan, T.G.; Bas, O.; Dalton, P.D.; De-Juan-Pardo, E.M.; Hutmacher, D.W. Melt Electrospinning Writing of Highly Ordered Large Volume Scaffold Architectures. Adv. Mater. 2018, 30, 1706570. [Google Scholar] [CrossRef]
 - Hrynevich, A.; Elçi, B.Ş.; Haigh, J.N.; McMaster, R.; Youssef, A.; Blum, C.; Blunk, T.; Hochleitner, G.; Groll, J.; Dalton, P.D. Dimension-Based Design of Melt Electrowritten Scaffolds. Small Weinh. Bergstr. Ger. 2018, 14, e1800232. [Google Scholar] [CrossRef]
 - Wunner, F.M.; Mieszczanek, P.; Bas, O.; Eggert, S.; Maartens, J.; Dalton, P.D.; De-Juan-Pardo, E.M.; Hutmacher, D.W. Printomics: The high-throughput analysis of printing parameters applied to melt electrowriting. Biofabrication 2019, 11, 025004. [Google Scholar] [CrossRef]
 - Warren, P.B.; Davis, Z.G.; Fisher, M.B. Parametric control of fiber morphology and tensile mechanics in scaffolds with high aspect ratio geometry produced via melt electrowriting for musculoskeletal soft tissue engineering. J. Mech. Behav. Biomed. Mater. 2019, 99, 153–160. [Google Scholar] [CrossRef]
 - Hochleitner, G.; Fürsattel, E.; Giesa, R.; Groll, J.; Schmidt, H.-W.; Dalton, P.D. Melt Electrowriting of Thermoplastic Elastomers. Macromol. Rapid Commun. 2018, 39, e1800055. [Google Scholar] [CrossRef]
 - Wunner, F.M.; Bas, O.; Saidy, N.T.; Dalton, P.D.; Pardo, E.M.D.-J.; Hutmacher, D.W. Melt Electrospinning Writing of Three-dimensional Poly (ε-caprolactone) Scaffolds with Controllable Morphologies for Tissue Engineering Applications. J. Vis. ExJoVE 2017, 130. [Google Scholar] [CrossRef]
 - Brown, T.D.; Edin, F.; Detta, N.; Skelton, A.D.; Hutmacher, D.W.; Dalton, P.D. Melt electrospinning of poly(ε-caprolactone) scaffolds: Phenomenological observations associated with collection and direct writing. Mater. Sci. Eng. C 2014, 45, 698–708. [Google Scholar] [CrossRef] [PubMed]
 - Hochleitner, G.; Youssef, A.; Hrynevich, A.; Haigh, J.N.; Jungst, T.; Groll, J.; Dalton, P.D. Fibre pulsing during melt electrospinning writing. BioNanoMaterials 2016, 17, 159–171. [Google Scholar] [CrossRef]
 - Eichholz, K.F.; Gonçalves, I.; Barceló, X.; Federici, A.S.; Hoey, D.A.; Kelly, D.J. How to design, develop and build a fully-integrated melt electrowriting 3D printer. Addit. Manuf. 2022, 58, 102998. [Google Scholar] [CrossRef]
 - Florencio-Silva, R.; da Silva Sasso, G.R.; Sasso-Cerri, E.; Simões, M.J.; Cerri, P.S. Biology of Bone Tissue: Structure, Function, and Factors That Influence Bone Cells. BioMed Res. Int. 2015, 2015, 421746. [Google Scholar] [CrossRef]
 - Siddiqui, J.A.; Partridge, N.C. Physiological Bone Remodeling: Systemic Regulation and Growth Factor Involvement. Physiology 2016, 31, 233–245. [Google Scholar] [CrossRef]
 - Dimitriou, R.; Jones, E.; McGonagle, D.; Giannoudis, P.V. Bone regeneration: Current concepts and future directions. BMC Med. 2011, 9, 66. [Google Scholar] [CrossRef]
 - Schlickewei, C.W.; Kleinertz, H.; Thiesen, D.M.; Mader, K.; Priemel, M.; Frosch, K.H.; Keller, J. Current and Future Concepts for the Treatment of Impaired Fracture Healing. Int. J. Mol. Sci. 2019, 20, 5805. [Google Scholar] [CrossRef]
 - Langer, R.; Vacanti, J. Tissue Engineering. Science 1993, 260, 920–926. [Google Scholar] [CrossRef]
 - Roseti, L.; Parisi, V.; Petretta, M.; Cavallo, C.; Desando, G.; Bartolotti, I.; Grigolo, B. Scaffolds for Bone Tissue Engineering: State of the art and new perspectives. Mater. Sci. Eng. C 2017, 78, 1246–1262. [Google Scholar] [CrossRef]
 - Chocholata, P.; Kulda, V.; Babuska, V. Fabrication of Scaffolds for Bone-Tissue Regeneration. Materials 2019, 12, 4. [Google Scholar] [CrossRef]
 - Hochleitner, G.; Jüngst, T.; Brown, T.D.; Hahn, K.; Moseke, C.; Jakob, F.; Dalton, P.D.; Groll, J. Additive manufacturing of scaffolds with sub-micron filaments via melt electrospinning writing. Biofabrication 2015, 7, 035002. [Google Scholar] [CrossRef] [PubMed]
 - Saidy, N.T.; Shabab, T.; Bas, O.; Rojas-González, D.M.; Menne, M.; Henry, T.; Hutmacher, D.W.; Mela, P.; De-Juan-Pardo, E.M. Melt Electrowriting of Complex 3D Anatomically Relevant Scaffolds. Front. Bioeng. Biotechnol. 2020, 8, 793. [Google Scholar] [CrossRef] [PubMed]
 - Brennan, C.M.; Eichholz, K.F.; Hoey, D.A. The effect of pore size within fibrous scaffolds fabricated using melt electrowriting on human bone marrow stem cell osteogenesis. Biomed. Mater. 2019, 14, 065016. [Google Scholar] [CrossRef]
 - Han, Y.; Lian, M.; Wu, Q.; Qiao, Z.; Sun, B.; Dai, K. Effect of Pore Size on Cell Behavior Using Melt Electrowritten Scaffolds. Front. Bioeng. Biotechnol. 2021, 9, 629270. [Google Scholar] [CrossRef] [PubMed]
 - Eichholz, K.F.; Freeman, F.E.; Pitacco, P.; Nulty, J.; Ahern, D.; Burdis, R.; Browe, D.C.; Garcia, O.; Hoey, D.A.; Kelly, D.J. Scaffold microarchitecture regulates angiogenesis and the regeneration of large bone defects. Biofabrication 2022, 14, 045013. [Google Scholar] [CrossRef]
 - Abbasi, N.; Abdal-Hay, A.; Hamlet, S.; Graham, E.; Ivanovski, S. Effects of Gradient and Offset Architectures on the Mechanical and Biological Properties of 3-D Melt Electrowritten (MEW) Scaffolds. ACS Biomater. Sci. Eng. 2019, 7, 3448–3461. [Google Scholar] [CrossRef]
 - Abbasi, N.; Ivanovski, S.; Gulati, K.; Love, R.M.; Hamlet, S. Role of offset and gradient architectures of 3-D melt electrowritten scaffold on differentiation and mineralization of osteoblasts. Biomater. Res. 2020, 24, 2. [Google Scholar] [CrossRef]
 - Abbasi, N.; Lee, R.; Ivanoski, S.; Love, R.; Hamlet, S. In vivo bone regeneration assessment of offset and gradient melt electrowritten (MEW) PCL scaffolds. Biomater. Res. 2020, 24. [Google Scholar] [CrossRef]
 - Han, P.; Vaquette, C.; Abdal-Hay, A.; Ivanovski, S. The Mechanosensing and Global DNA Methylation of Human Osteoblasts on MEW Fibers. Nanomaterials 2021, 11, 2943. [Google Scholar] [CrossRef]
 - Ai, T.; Zhang, J.; Wang, X.; Zheng, X.; Qin, X.; Zhang, Q.; Li, W.; Hu, W.; Lin, J.; Chen, F. DNA methylation profile is associated with the osteogenic potential of three distinct human odontogenic stem cells. Signal. Transduct. Target. Ther. 2018, 3, 1. [Google Scholar] [CrossRef]
 - Xin, T.-Y.; Yu, T.-T.; Yang, R.-L. DNA methylation and demethylation link the properties of mesenchymal stem cells: Regeneration and immunomodulation. World J. Stem Cells 2020, 12, 351–358. [Google Scholar] [CrossRef] [PubMed]
 - Meng, J.; Boschetto, F.; Yagi, S.; Marin, E.; Adachi, T.; Chen, X.; Pezotti, G.; Sakurai, S.; Aoki, T.; Yamane, H.; et al. Enhancing the bioactivity of melt electrowritten PLLA scaffold by convenient, green, and effective hydrophilic surface modification. Mater. Sci. Eng. C Mater. Biol. Appl. 2022, 135, 112686. [Google Scholar] [CrossRef] [PubMed]
 - Su, Y.; Müller, C.A.; Xiong, X.; Dong, M.; Chen, M. Reshapable Osteogenic Biomaterials Combining Flexible Melt Electrowritten Organic Fibers with Inorganic Bioceramics. Nano Lett. 2022, 22, 3583–3590. [Google Scholar] [CrossRef] [PubMed]
 - Eichholz, K.F.; Von Euw, S.; Burdis, R.; Kelly, D.J.; Hoey, D.A. Development of a New Bone-Mimetic Surface Treatment Platform: Nanoneedle Hydroxyapatite (nnHA) Coating. Adv. Healthc. Mater. 2020, 9, e2001102. [Google Scholar] [CrossRef]
 - Ren, J.; Kohli, N.; Sharma, V.; Shakouri, T.; Keskin-Erdogan, Z.; Saifzadeh, S.; Brierly, G.; Knowles, J.; Woodruff, M.; Garcia-Gareta, E. Poly-ε-Caprolactone/Fibrin-Alginate Scaffold: A New Pro-Angiogenic Composite Biomaterial for the Treatment of Bone Defects. Polymers 2021, 13, 3399. [Google Scholar] [CrossRef]
 - Abdal-hay, A.; Abbasi, N.; Gwiazda, M.; Hamlet, S.; Ivanovski, S. Novel polycaprolactone/hydroxyapatite nanocomposite fibrous scaffolds by direct melt-electrospinning writing. Eur. Polym. J. 2018, 105, 257–264. [Google Scholar] [CrossRef]
 - Yoshida, M.; Turner, P.R.; Ali, M.A.; Cabral, J.D. Three-Dimensional Melt-Electrowritten Polycaprolactone/Chitosan Scaffolds Enhance Mesenchymal Stem Cell Behavior. ACS Appl. Bio Mater. 2021, 4, 1319–1329. [Google Scholar] [CrossRef]
 - Sivakumar, M.; Rao, K. Preparation, characterization and in vitro release of gentamicin from coralline hydroxyapatite–gelatin composite microspheres. Biomaterials 2002, 23, 3175–3181. [Google Scholar] [CrossRef]
 - Zhao, F.; Yin, Y.; Lu, W.; Leong, J.C.; Zhang, W.; Zhang, J.; Zhang, M. Preparation and histological evaluation of biomimetic three-dimensional hydroxyapatite/chitosan-gelatin network composite scaffolds. Biomaterials 2002, 23, 3227–3234. [Google Scholar] [CrossRef]
 - Dong, L.; Wang, S.-J.; Zhao, X.-R.; Zhu, Y.-F.; Yu, J.-K. 3D- Printed Poly(ε-caprolactone) Scaffold Integrated with Cell-laden Chitosan Hydrogels for Bone Tissue Engineering. Sci. Res. 2017, 7, 13412. [Google Scholar] [CrossRef]
 - Hall, G.N.; Chandrakar, A.; Pastore, A.; Ioannidis, K.; Moisley, K.; Cirstea, M.; Geris, L.; Moroni, L.; Luyten, F.P.; Wieringa, P.; et al. Engineering bone-forming biohybrid sheets through the integration of melt electrowritten membranes and cartilaginous microspheroids. Acta Biomater. 2022, 165, 111–124. [Google Scholar] [CrossRef] [PubMed]
 - Baldwin, J.G.; Wagner, F.; Martine, L.C.; Holzapfel, B.M.; Theodoropoulos, C.; Bas, O.; Savi, F.M.; Werner, C.; De-Juan-Pardo, E.M.; Hutmatcher, D.W. Periosteum tissue engineering in an orthotopic in vivo platform. Biomaterials 2017, 121, 193–204. [Google Scholar] [CrossRef] [PubMed]
 - Kilian, D.; von Witzleban, M.; Lanaro, M.J. 3D Plotting of Calcium Phosphate Cement and Melt Electrowriting of Polycaprolactone Microfibers in One Scaffold: A Hybrid Additive Manufacturing Process. Funct. Biomater. 2022, 13, 75. [Google Scholar] [CrossRef] [PubMed]
 - Wang, Z.; Wang, H.; Xiong, J.; Li, J.; Miao, X.; Lan, X.; Liu, X.; Wang, W.; Cai, N.; Tang, Y. Fabrication and in vitro evaluation of PCL/gelatin hierarchical scaffolds based on melt electrospinning writing and solution electrospinning for bone regeneration. Mater. Sci. Eng. C Mater. Biol. Appl. 2021, 128. [Google Scholar] [CrossRef]
 - Wang, Q.; Yu, W.; Ma, Z.; Xie, W.; Zhong, L.; Wang, Y.; Rong, Q. 3D printed PCL/β-TCP cross-scale scaffold with high-precision fiber for providing cell growth and forming bones in the pores. Mater. Sci. Eng. C Mater. Biol. Appl. 2021, 127, 112197. [Google Scholar] [CrossRef]
 - Eichholz, K.F.; Pitacco, P.; Burdis, R.; Chariyev-Prinz, F.; Tornifoglio, B.; Paetzold, R.; Garcia, O.; Kelly, D.J. Integrating Melt Electrowriting and Fused Deposition Modeling to Fabricate Hybrid Scaffolds Supportive of Accelerated Bone Regeneration. Adv. Healthc. Mater. 2024, 13, e2302057. [Google Scholar] [CrossRef]
 - Qiao, H.; Tang, T. Engineering 3D approaches to model the dynamic microenvironments of cancer bone metastasis. Bone Res. 2018, 6, 3. [Google Scholar] [CrossRef]
 - Xin, Z.F.; Kim, K.H.; Jung, S.T. Regeneration of the Fibula Using a Periosteum-preserving Technique in Children. Orthopedics 2009, 32, 820. [Google Scholar] [CrossRef]
 - Orwoll, E.S. Toward an Expanded Understanding of the Role of the Periosteum in Skeletal Health. J. Bone Miner. Res. 2003, 18, 949–954. [Google Scholar] [CrossRef]
 - Bock, N.; Shokoohmand, A.; Kryza, T.; Rohl, J.; Meijer, J.; Tran, P.A.; Nelson, C.; Clements, J.A.; Hutmacher, D.W. Engineering osteoblastic metastases to delineate the adaptive response of androgen-deprived prostate cancer in the bone metastatic microenvironment. Bone Res. 2019, 7, 13. [Google Scholar] [CrossRef]
 - Bock, N. Bioengineered Microtissue Models of the Human Bone Metastatic Microenvironment: A Novel In Vitro Theranostics Platform for Cancer Research. Methods Mol. Biol. 2019, 2054, 23–57. [Google Scholar] [CrossRef] [PubMed]
 - Muerza-Cascante, M.L.; Shokoohmand, A.; Khosrotehrani, K.; Haylock, D.; Dalton, P.; Hutmacher, D.; Loessner, D. Endosteal-like extracellular matrix expression on melt electrospun written scaffolds. Acta Biomater. 2017, 52, 145–158. [Google Scholar] [CrossRef] [PubMed]
 - Krishnan, Y.; Grodzinsky, A.J. Cartilage diseases. Matrix Biol. 2018, 71–72, 51–69. [Google Scholar] [CrossRef]
 - Nahian, A.; Sapra, A. Histology, Chondrocytes; StatPearls Publishing: Treasure Island, FL, USA, 2024. Available online: http://www.ncbi.nlm.nih.gov/books/NBK557576/ (accessed on 7 June 2024).
 - Fox, A.J.S.; Bedi, A.; Rodeo, S.A. The Basic Science of Articular Cartilage: Structure, Composition, and Function. Sports Health 2009, 1, 461–468. [Google Scholar] [CrossRef]
 - Chung, C.; Burdick, J.A. Engineering cartilage tissue. Adv. Drug Deliv. Rev. 2008, 60, 243–262. [Google Scholar] [CrossRef]
 - Han, Y.; Lian, M.; Sun, B.; Jia, B.; Wu, Q.; Qiao, Z.; Dai, K. Preparation of high precision multilayer scaffolds based on Melt Electro-Writing to repair cartilage injury. Theranostics 2020, 10, 10214–10230. [Google Scholar] [CrossRef]
 - Han, Y.; Jia, B.; Lian, M.; Sun, B.; Wu, Q.; Sun, B.; Qiao, Z.; Dai, K. High-precision, gelatin-based, hybrid, bilayer scaffolds using melt electro-writing to repair cartilage injury. Bioact. Mater. 2021, 6, 2173–2186. [Google Scholar] [CrossRef]
 - Galarraga, J.H.; Locke, R.; Witherel, C.; Stoeckl, B.; Castilho, M.; Mauck, R.; Malda, J.; Levato, R.; Burdick, J.A. Fabrication of MSC-laden composites of hyaluronic acid hydrogels reinforced with MEW scaffolds for cartilage repair. Biofabrication 2021, 14, 1. [Google Scholar] [CrossRef]
 - Castilho, M.; Mouser, V.; Chen, M.; Malda, J.; Ito, K. Bi-layered micro-fibre reinforced hydrogels for articular cartilage regeneration. Acta Biomater. 2019, 95, 297–306. [Google Scholar] [CrossRef]
 - Galarraga, J.H.; Zlotnick, H.M.; Locke, R.C.; Gupta, S.; Fogarty, N.L.; Masada, K.M.; Stoeckl, B.D.; Laforest, L.; Castilho, M.; Malda, J.; et al. Evaluation of surgical fixation methods for the implantation of melt electrowriting-reinforced hyaluronic acid hydrogel composites in porcine cartilage defects. Int. J. Bioprint. 2023, 9, 775. [Google Scholar] [CrossRef]
 - Mesallati, T.; Buckley, C.T.; Kelly, D.J. A Comparison of Self-Assembly and Hydrogel Encapsulation as a Means to Engineer Functional Cartilaginous Grafts Using Culture Expanded Chondrocytes. Tissue Eng. Part C Methods 2014, 20, 52–63. [Google Scholar] [CrossRef] [PubMed]
 - Dufour, A.; Barcelo, X.; O’Keefe, C.; Eichholz, K.; Von Euw, S.; Garcia, O.; Kelly, D.J. Integrating melt electrowriting and inkjet bioprinting for engineering structurally organized articular cartilage. Biomaterials 2022, 283, 121405. [Google Scholar] [CrossRef] [PubMed]
 - Peiffer, Q.C.; de Ruitjer, M.; van Dujin, J.; Crottet, D.; Dominic, E.; Malda, J.; Castilho, M. Melt electrowriting onto anatomically relevant biodegradable substrates: Resurfacing a diarthrodial joint. Mater. Des. 2020, 195, 109025. [Google Scholar] [CrossRef] [PubMed]
 - Santschi, M.X.T.; Huber, S.; Bujalka, J.; Imhof, N.; Leunig, M.; Ferguson, S.J. Mechanical and Biological Evaluation of Melt-Electrowritten Polycaprolactone Scaffolds for Acetabular Labrum Restoration. Cells 2022, 11, 21. [Google Scholar] [CrossRef]
 - Diloksumpan, P.; de Ruitjer, M.; Castilho, M.; Gbureck, U.; Vermonden, T.; van Weeren, P.R.; Malda, J.; Levato, R. Combining multi-scale 3D printing technologies to engineer reinforced hydrogel-ceramic interfaces. Biofabrication 2020, 12, 025014. [Google Scholar] [CrossRef]
 - de Ruijter, M.; Diloksumpan, P.; Dokter, I.; Brommer, H.; Smit, I.; Levato, R.; van Weeren, P.R.; Castilho, M.; Malda, J. Orthotopic equine study confirms the pivotal importance of structural reinforcement over the pre-culture of cartilage implants. Bioeng. Transl. Med. 2023, 9, e10614. [Google Scholar] [CrossRef]
 - Steele, J.A.M.; Moore, A.C.; St-Pierre, J.; McCullen, S.D.; Gormley, A.J.; Horgan, C.C.; Black, C.R.M.; Meinert, C.; Klein, T.; Saifzadeh, S.; et al. In vitro and in vivo investigation of a zonal microstructured scaffold for osteochondral defect repair. Biomaterials 2022, 286. [Google Scholar] [CrossRef]
 - Qiao, Z.; Lian, M.; Han, Y.; Sun, B.; Zhang, X.; Jiang, W.; Li, H.; Hao, Y.; Dai, K. Bioinspired stratified electrowritten fiber-reinforced hydrogel constructs with layer-specific induction capacity for functional osteochondral regeneration. Biomaterials 2021, 266, 120385. [Google Scholar] [CrossRef]
 - Tosca, R.; Gordon, B.; Roxane, B.; Cameron, C.S.; Miguel, C.; Marta, R. Engineering Cartilage Scaffolds with Tailored Pore Architecture and Cell Distribution Via Cryogel-Melt Electrowriting. SSRN Prepr. 2024. [Google Scholar] [CrossRef]
 - Makris, E.A.; Hadidi, P.; Athanasiou, K.A. The knee meniscus: Structure–function, pathophysiology, current repair techniques, and prospects for regeneration. Biomaterials 2011, 32, 7411–7431. [Google Scholar] [CrossRef]
 - Ozeki, N.; Koga, H.; Sekiya, I. Degenerative Meniscus in Knee Osteoarthritis: From Pathology to Treatment. Life 2022, 12, 603. [Google Scholar] [CrossRef] [PubMed]
 - Rangger, C.; Kathrein, A.; Klestil, T.; Glötzer, W. Partial Meniscectomy and Osteoarthritis. Sports Med. 1997, 23, 61–68. [Google Scholar] [CrossRef] [PubMed]
 - Bilgen, B.; Jayasuriya, C.T.; Owens, B.D. Current Concepts in Meniscus Tissue Engineering and Repair. Adv. Healthc. Mater. 2018, 7, e1701407. [Google Scholar] [CrossRef] [PubMed]
 - Korpershoek, J.V.; de Ruitjer, M.; Terhaard, B.F.; Hagmeijer, M.H.; Saris, D.B.F.; Castilho, M.; Malda, J.; Vonk, L.A. Potential of Melt Electrowritten Scaffolds Seeded with Meniscus Cells and Mesenchymal Stromal Cells. Int. J. Mol. Sci. 2021, 22, 11200. [Google Scholar] [CrossRef]
 - Barceló, X.; Eichholz, K.F.; Gonçalves, I.F.; Garcia, O.; Kelly, D.J. Bioprinting of structurally organized meniscal tissue within anisotropic melt electrowritten scaffolds. Acta Biomater. 2023, 158, 216–227. [Google Scholar] [CrossRef]
 - Tissakht, M.; Ahmed, A.M. Tensile stress-strain characteristics of the human meniscal material. J. Biomech. 1995, 28, 411–422. [Google Scholar] [CrossRef]
 - Barceló, X.; Garcia, O.; Kelly, D.J. Chondroitinase ABC Treatment Improves the Organization and Mechanics of 3D Bioprinted Meniscal Tissue. ACS Biomater. Sci. Eng. 2023, 9, 3488–3495. [Google Scholar] [CrossRef]
 - Barceló, X.; Eichholz, K.; Goncalves, I.; Kronemberger, G.; Dufour, A.; Garcia, O.; Kelly, D.J. Bioprinting of scaled-up meniscal grafts by spatially patterning phenotypically distinct meniscus progenitor cells within melt electrowritten scaffolds. Biofabrication 2023, 16, 1. [Google Scholar] [CrossRef]
 - Bordoni, B.; Black, A.C.; Varacallo, M. Anatomy, Tendons; StatPearls Publishing: Treasure Island, FL, USA, 2024. Available online: http://www.ncbi.nlm.nih.gov/books/NBK513237/ (accessed on 10 March 2024).
 - Solomonow, J. Ligaments: A source of musculoskeletal disorders. Bodyw. Mov. Ther. 2009, 13, 136–154. [Google Scholar] [CrossRef]
 - Tempfer, H.; Traweger, A. Tendon Vasculature in Health and Disease. Front. Physiol. 2015, 6, 330. [Google Scholar] [CrossRef]
 - Leong, N.L.; Kator, J.L.; Clemens, T.L.; James, A.; Enomoto-Iwamoto, M.; Jiang, J.J. Tendon and Ligament Healing and Current Approaches to Tendon and Ligament Regeneration. OrthoRes. Off. Publ. OrthoRes. Soc. 2020, 38, 1–7. [Google Scholar] [CrossRef] [PubMed]
 - von Witzleben, M.; Hahn, J.; Richter, R.; de Freitas, B.; Steyer, E.; Schutz, K.; Vater, C.; Bernhardt, A.; Elschner, C.; Gelinsky, M. Tailoring the pore design of embroidered structures by melt electrowriting to enhance the cell alignment in scaffold-based tendon reconstruction. Biomater. Adv. 2024, 156, 213708. [Google Scholar] [CrossRef] [PubMed]
 - Herchenhan, A.; Kalson, N.S.; Holmes, D.F.; Hill, P.; Kadler, K.E.; Margetts, L. Tenocyte contraction induces crimp formation in tendon-like tissue. Biomech. Model. Mechanobiol. 2012, 11, 449–459. [Google Scholar] [CrossRef] [PubMed]
 - Hochleitner, G.; Chen, F.; Blum, C.; Dalton, P.D.; Amsden, B.; Groll, J. Melt electrowriting below the critical translation speed to fabricate crimped elastomer scaffolds with non-linear extension behaviour mimicking that of ligaments and tendons. Acta Biomater. 2018, 72, 110–120. [Google Scholar] [CrossRef]
 - Gwiazda, M.; Kumar, S.; Świeszkowski, W.; Ivanovski, S.; Vaquette, C.J. The effect of melt electrospun writing fiber orientation onto cellular organization and mechanical properties for application in Anterior Cruciate Ligament tissue engineering. Mech. Behav. Biomed. Mater. 2020, 104, 103631. [Google Scholar] [CrossRef]
 - Xiong, J.; Wang, H.; Lan, X.; Wang, Y.; Wang, Z.; Bai, J.; Ou, W.; Cai, N.; Wang, W.; Tang, Y. Fabrication of bioinspired grid-crimp micropatterns by melt electrospinning writing for bone–ligament interface study. Biofabrication 2022, 14, 2. [Google Scholar] [CrossRef]
 - Frontera, W.R.; Ochala, J. Fabrication of bioinspired grid-crimp micropatterns by melt electrospinning writing for bone–ligament interface study. Calcif. Tissue Int. 2015, 96, 183–195. [Google Scholar] [CrossRef]
 - Jana, S.; Levengood, S.K.L.; Zhang, P.M. Anisotropic Materials for Skeletal-Muscle-Tissue Engineering. Adv. Mater. 2016, 28, 48–10588. [Google Scholar] [CrossRef]
 - Chal, J.; Pourquié, O. Making muscle: Skeletal myogenesis in vivo and in vitro. Development 2017, 144, 2104–2122. [Google Scholar] [CrossRef]
 - Tedesco, F.S.; Dellavalle, A.; Diaz-Manera, J.; Messina, G.; Cossu, G.J. Repairing skeletal muscle: Regenerative potential of skeletal muscle stem cells. Clin. Investig. 2010, 120, 11–19. [Google Scholar] [CrossRef]
 - Liu, J.; Saul, D.; Böker, K.O.; Ernst, J.; Lehman, W.; Schilling, A.F. Current Methods for Skeletal Muscle Tissue Repair and Regeneration. BioMed Res. Int. 2018, 2018, e1984879. [Google Scholar] [CrossRef] [PubMed]
 - Constante, G.; Apsite, I.; Alkhamis, H.; Dulle, M.; Schwarzer, M.; Caspari, A.; Synytska, A.; Salehi, S.; Ionov, L. 4D Biofabrication Using a Combination of 3D Printing and Melt-Electrowriting of Shape-Morphing Polymers. ACS Appl. Mater. Interfaces 2021, 13, 12767–12776. [Google Scholar] [CrossRef] [PubMed]
 - Uribe-Gomez, J.; Posada-Murcia, A.; Shukla, A.; Ergin, M.; Constante, G.; Apsite, I.; Martin, D.; Schwarzer, M.; Caspari, A.; Synytska, A.; et al. Shape-Morphing Fibrous Hydrogel/Elastomer Bilayers Fabricated by a Combination of 3D Printing and Melt Electrowriting for Muscle Tissue Regeneration. ACS Appl. Bio Mater. 2021, 4, 1720–1730. [Google Scholar] [CrossRef]
 - Zhang, Y.; Zhang, Z.; Wang, Y.; Su, Y.; Chen, M. 3D myotube guidance on hierarchically organized anisotropic and conductive fibers for skeletal muscle tissue engineering. Mater. Sci. Eng. C 2020, 116, 111070. [Google Scholar] [CrossRef]
 - Zhang, Y.; Le Friec, A.; Chen, M. 3D anisotropic conductive fibers electrically stimulated myogenesis. Int. J. Pharm. 2021, 606. [Google Scholar] [CrossRef]
 - Cedillo-Servin, G.; Dahri, O.; Meneses, J.; van Duijn, J.; Moon, H.; Sage, F.; Silva, J.; Pereira, A.; Magalhaes, F.D.; Malda, J.; et al. 3D Printed Magneto-Active Microfiber Scaffolds for Remote Stimulation and Guided Organization of 3D In Vitro Skeletal Muscle Models. Small Weinh. Bergstr. Ger. 2024, 20, e2307178. [Google Scholar] [CrossRef]
 - Palza, H.; Zapata, P.A.; Angulo-Pineda, C. Electroactive Smart Polymers for Biomedical Applications. Materials 2019, 12, 277. [Google Scholar] [CrossRef]
 - Daghrery, A.; de Souza Araújo, I.J.; Castilho, M.; Malda, J.; Bottino, M.C. Unveiling the potential of melt electrowriting in regenerative dental medicine. Acta Biomater. 2023, 156, 88–109. [Google Scholar] [CrossRef]
 - Shi, Y.; Tao, W.; Yang, W.; Wang, L.; Qiu, Z.; Qu, X.; Dang, J.; He, J.; Fan, H. Calcium phosphate coating enhances osteointegration of melt electrowritten scaffold by regulating macrophage polarization. J. Nanobiotechnol. 2024, 22, 47. [Google Scholar] [CrossRef]
 - D’Amato, A.R.; Ding, X.; Wang, Y. Using Solution Electrowriting to Control the Properties of Tubular Fibrous Conduits. ACS Biomater. Sci. Eng. 2021, 7, 400–407. [Google Scholar] [CrossRef]
 








| Printing Parameters | Fiber Properties | 
|---|---|
| Melt Temperature | Printability | 
| Printing Speed | Diameter | 
| Collector Distance | Inter-fiber Spacing | 
| Air Pressure | Shape | 
| Applied Voltage | Mechanical Properties | 
| Company | Model Name | Device L × W × H (cm)  | XYZ Maximum Build Volume (cm)  | Extrusion Technique | XYZ Positional Resolution (µm)  | Voltage Max (kV) | Printhead Temperature Control Range (°C)  | Other Printhead Options  | 
|---|---|---|---|---|---|---|---|---|
| Axolotl Biosystems  | AXO A3 | 56 × 40 × 43 | 13 × 9 × 8 | Pneumatic | XYZ = 1.25 | 15 | RT—265 | Heating Cooling UV  | 
| AXO A6 | 69 × 40 × 43 | |||||||
| Novaspider | PRO/MEW | 70 × 70 × 80 | 19 × 19 × 21 | Pneumatic Piston Screw  | Accuracy: XY = 12.5, Z = 3.125  | 30 | Pneumatic & Piston Heads: RT—260 Screw Head: RT—300  | Syringe pump | 
| Nanofiber Labs  | MBP-001 | 85 × 85 × 180 | N/A | Pneumatic | Accuracy: XY ≤ 1 Z = 5  | 50 | RT—300 | Injection pump Extrusion nozzle | 
| M01-005 | N/A | 20 × 20 × 10 | Accuracy: XY ≤ 20 Z = 20  | 30 | ||||
| M08-001 | N/A | N/A | Accuracy: XY ≤ 2 Z = 5  | 30 | ||||
| Tongli | TL-Trinity/ TL-03  | 90.8 × 72.4 × 161.3 | 18 × 18 × ~1 | Pneumatic, Spinneret  | XYZ = 0.1, Repeatability: 3 × 3 × 8  | 50 | RT—400 | UV curing | 
| RegenHU | R-GEN 100 | 77 × 72 × 76 | 13 × 9 × 6.5 | Pneumatic | XYZ ≤ 1 | 25 | RT—250 | Drop dispenser Strand dispenser Electrospinning Volumetric strand dispenser  | 
| R-GEN 200 | 136.6 × 96.3 × 220.2 | |||||||
| GeSiM | BS3.3 BS3.3 Prime  | 7.4 × 5.7 × 6.6 | Tray size: 3.5 × 2.5 cm2  | Pneumatic Piston Gradient Mixers Liquid Dispensing  | XY = 1, Repetitive Accuracy: ±10  | 30 | RT—200 | Heating Cooling UV  | 
| BS5.3 | 8.78 × 7.15 × 7.64 | Tray size: 2.4 × 4.12 cm2  | ||||||
| BS5.3/E | 11.36 × 7.15 × 7.64 | 
| Target | Scaffold Composition | MEW Design Features | Supplementation/Bioprinting | Key Outcomes | Ref. | 
|---|---|---|---|---|---|
| Bone | PCL | MEW + “brick-and-mortar” structure | Enhanced osteogenesis, vascularized bone tissue formation | [65] | |
| PCL with BMP-2 | Box-pore architecture | Sustained BMP-2 delivery, enhanced bone regeneration | [66] | ||
| PCL with calcium phosphate cement (CPC) | Multilayer MEW scaffold | Extrusion bioprinting | Enhanced mineralization and mechanical strength | [67] | |
| PCL + nanoHA | Layered MEW mesh | Inkjet bioprinting of osteogenic factors | Improved bone-like matrix deposition and bone repair | [68] | |
| PCL with F/CaP coating and collagen | Standard MEW mesh | Upregulated osteogenic markers (Runx2, OCN), enhanced stiffness, robust bone formation, but potential degradation trade-offs | [90] | ||
| Osteochondral | PCL | Bilayer MEW scaffold | Extrusion bioprinting (bioceramic + hydrogel) | Increased interface strength 6-fold; promoted osteogenesis and chondrogenesis | [86] | 
| PCL + gelMA | Layered MEW scaffold (0°-45°-90°-135°) | Bioprinting with ceramic and hydrogel | Enhanced compressive/shear moduli, biomimetic architecture | [87] | |
| PCL (MEW, electrospinning, porogen leaching) | Multizonal scaffold | Supported chondrocyte growth, osteointegration after 6 months | [88] | ||
| PCEC (PCL + PEG) | Trilayer MEW scaffold | MSC-laden hydrogels + zone-specific growth factors | Site-specific collagen II/I expression, excellent integration, surface lubrication | [89] | |
| Cartilage | PCL/PCL-HA | MEW + Inkjet-printed microspheres | TGF-β1, BMP-7, IGF-1 | Smooth cartilage formation, enhanced integration | [77] | 
| Gelatin/PLGA + TGF-β1 + HA | MEW-reinforced hydrogel | Coverage of injured area with normal morphology | [78] | ||
| NorHA hydrogel + PCL MEW mesh | Press-fitted cylindrical design | 50× increase in modulus, strong integration, GAG and collagen II expression | [79] | ||
| PCL microfiber + chondrocyte hydrogel | Bilayer MEW hydrogel scaffold | New cartilage formed without growth factors, high viability | [80] | ||
| NorHA + PCL MEW mesh | Tested with different fixation methods | Bioresorbable pins, fibrin glue | Heterogeneous filling; fibrin glue favored integration | [81] | |
| PCL MEW scaffold with Inkjet MSCs | Box-like MEW mesh | Self-assembled spheroids, hyaline-like tissue, 3-layer zonal structure | [83] | ||
| PCL MEW + ACPC-laden gelMA | Printed onto curved femoral surfaces | Maintained shape, new cartilage formation, improved mechanics | [84] | 
Disclaimer/Publisher’s Note: The statements, opinions and data contained in all publications are solely those of the individual author(s) and contributor(s) and not of MDPI and/or the editor(s). MDPI and/or the editor(s) disclaim responsibility for any injury to people or property resulting from any ideas, methods, instructions or products referred to in the content.  | 
© 2025 by the authors. Licensee MDPI, Basel, Switzerland. This article is an open access article distributed under the terms and conditions of the Creative Commons Attribution (CC BY) license (https://creativecommons.org/licenses/by/4.0/).
Share and Cite
Ranat, K.; Phan, H.; Ellythy, S.; Kenter, M.; Akkouch, A. Advancements in Musculoskeletal Tissue Engineering: The Role of Melt Electrowriting in 3D-Printed Scaffold Fabrication. J. Funct. Biomater. 2025, 16, 163. https://doi.org/10.3390/jfb16050163
Ranat K, Phan H, Ellythy S, Kenter M, Akkouch A. Advancements in Musculoskeletal Tissue Engineering: The Role of Melt Electrowriting in 3D-Printed Scaffold Fabrication. Journal of Functional Biomaterials. 2025; 16(5):163. https://doi.org/10.3390/jfb16050163
Chicago/Turabian StyleRanat, Kunal, Hong Phan, Suhaib Ellythy, Mitchell Kenter, and Adil Akkouch. 2025. "Advancements in Musculoskeletal Tissue Engineering: The Role of Melt Electrowriting in 3D-Printed Scaffold Fabrication" Journal of Functional Biomaterials 16, no. 5: 163. https://doi.org/10.3390/jfb16050163
APA StyleRanat, K., Phan, H., Ellythy, S., Kenter, M., & Akkouch, A. (2025). Advancements in Musculoskeletal Tissue Engineering: The Role of Melt Electrowriting in 3D-Printed Scaffold Fabrication. Journal of Functional Biomaterials, 16(5), 163. https://doi.org/10.3390/jfb16050163
        
