Effect of Bioactive Glasses and Basic Fibroblast Growth Factor on Dental Pulp Cells
Abstract
:1. Introduction
2. Materials and Methods
2.1. Materials
2.2. Preparation of Liquid Extract from BGP
2.3. Cell Culture
2.4. Morphological Analysis
2.5. Cell Viability Analysis
2.6. Alkaline Phosphatase Staining
2.7. RNA-Seq Analysis
3. Results
3.1. Morphology of the KN-3 Cells Treated with BG and bFGF
3.2. Viability of the KN-3 Cells Treated with BG and bFGF
3.3. ALP Staining of the KN-3 Cells Treated with BG and bFGF
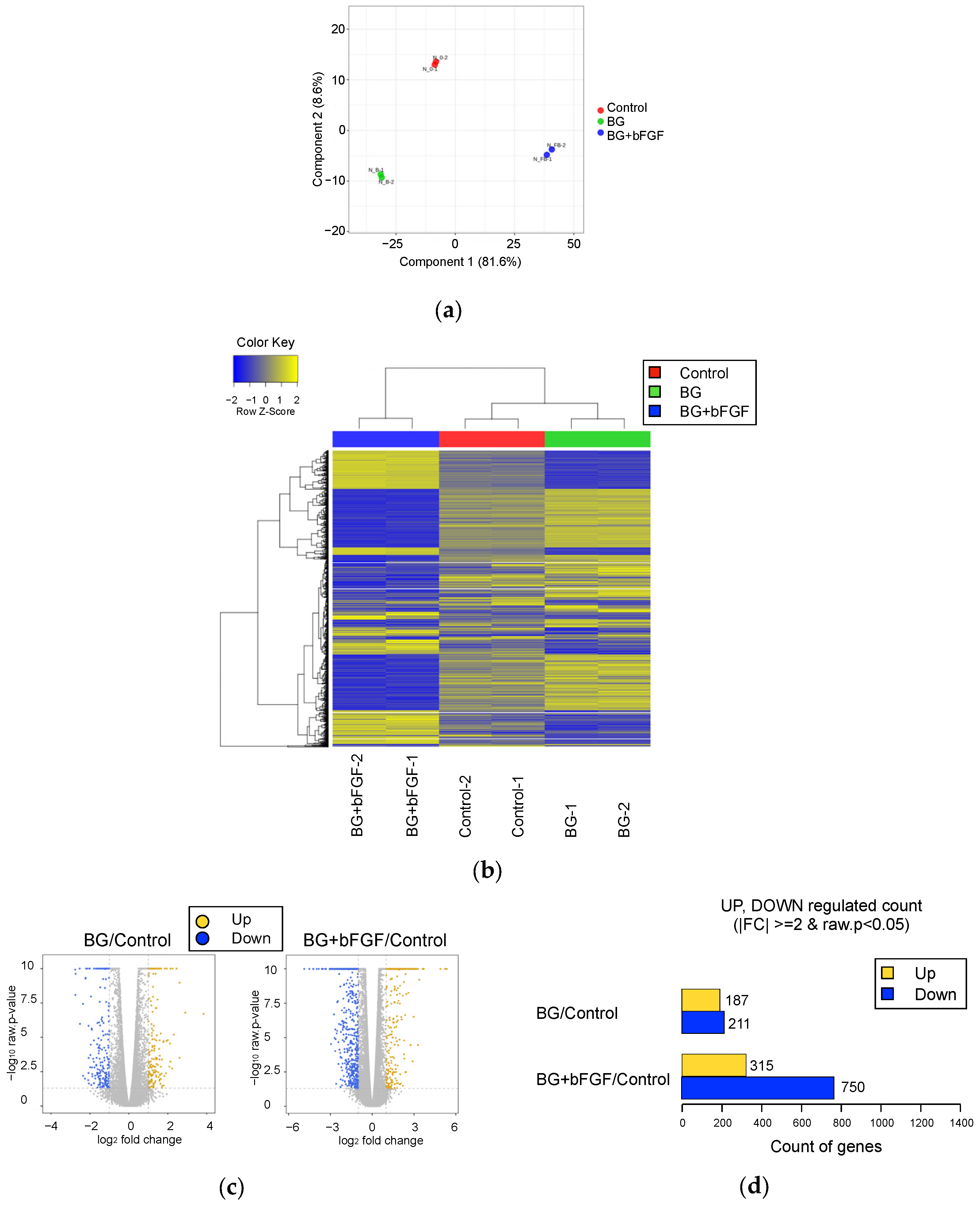
3.4. Overview of Differentially Expressed Genes in the Control and Treated Groups
3.5. Analysis of Gene Ontology and Gene Expression in the Control and Treated Groups
4. Discussion
5. Conclusions
Author Contributions
Funding
Data Availability Statement
Acknowledgments
Conflicts of Interest
References
- Raslan, N.; Wetzel, W.E. Exposed human pulp caused by trauma and/or caries in primary dentition: A histological evaluation. Dent. Traumatol. 2006, 22, 145–153. [Google Scholar] [CrossRef] [PubMed]
- Komabayashi, T.; Zhu, Q.; Eberhart, R.; Imai, Y. Current status of direct pulp-capping materials for permanent teeth. Dent. Mater. J. 2016, 35, 1–12. [Google Scholar] [CrossRef] [PubMed]
- Okamoto, M.; Takahashi, Y.; Komichi, S.; Ali, M.; Yoneda, N.; Ishimoto, T.; Nakano, T.; Hayashi, M. Novel evaluation method of dentin repair by direct pulp capping using high-resolution micro-computed tomography. Clin. Oral. Investig. 2018, 22, 2879–2887. [Google Scholar] [CrossRef] [PubMed]
- Cushley, S.; Duncan, H.F.; Lappin, M.J.; Chua, P.; Elamin, A.D.; Clarke, M.; El-Karim, I.A. Efficacy of direct pulp capping for management of cariously exposed pulps in permanent teeth: A systematic review and meta-analysis. Int. Endod. J. 2021, 54, 556–571. [Google Scholar] [CrossRef] [PubMed]
- Seltzer, S.; Bender, I.B. The Dental Pulp. Biologic Considerations in Dental Procedures, 3rd ed.; J. B. Lippincott Co.: Philadelphia, PA, USA; London, UK; New York, NY, USA; St. Louis, MO, USA; Sao Paulo, Brazil; Sydney, Australia, 1984; pp. 252–273. [Google Scholar]
- Chandler, N.P.; Pitt Ford, T.R.; Monteith, B.D. Effect of restorations on pulpal blood flow in molars measured by laser doppler flowmetry. Int. Endod. J. 2010, 43, 41–46. [Google Scholar] [CrossRef] [PubMed]
- Arandi, N.Z. Calcium hydroxide liners: A literature review. Clin. Cosmet. Investig. Dent. 2017, 9, 67–72. [Google Scholar] [CrossRef]
- Akbiyik, S.Y.; Bakir, E.P.; Bakir, S.E. Evaluation of the bond strength of different pulp capping materials to dental adhesive systems: An in vitro study. J. Adv. Oral Res. 2021, 12, 286–295. [Google Scholar] [CrossRef]
- Cam, Y.; Neumann, M.R.; Oliver, L.; Raulais, D.; Janet, T.; Ruch, J.V. Immunolocalization of acidic and basic fibroblast growth factors during mouse odontogenesis. Int. J. Dev. Biol. 1992, 36, 381–389. [Google Scholar]
- Li, C.Y.; Prochazka, J.; Goodwin, A.F.; Klein, O.D. Fibroblast growth factor signaling in mammalian tooth development. Odontology 2014, 102, 1–13. [Google Scholar] [CrossRef]
- Yuan, X.; Cao, X.; Yang, S. IFT80 is required for stem cell proliferation, differentiation, and odontoblast polarization during tooth development. Cell Death Dis. 2019, 10, 63. [Google Scholar] [CrossRef]
- Kim, Y.S.; Min, K.S.; Jeong, D.H.; Jang, J.H.; Kim, H.W.; Kim, E.C. Effects of fibroblast growth factor-2 on the expression and regulation of chemokines in human dental pulp cells. J. Endod. 2010, 36, 1824–1830. [Google Scholar] [CrossRef] [PubMed]
- Sagomonyants, K.; Kalajzic, I.; Maye, P.; Mina, M. Enhanced dentinogenesis of pulp progenitors by early exposure to FGF2. J. Dent. Res. 2015, 94, 1582–1590. [Google Scholar] [CrossRef] [PubMed]
- Tabata, Y.; Nagano, A.; Ikada, Y. Biodegradation of hydrogel carrier incorporating fibroblast growth factor. Tissue Eng. 1999, 5, 127–138. [Google Scholar] [CrossRef] [PubMed]
- Tokunaga, T.; Karasugi, T.; Arimura, H.; Yonemitsu, R.; Sakamoto, H.; Ide, J.; Mizuta, H. Enhancement of rotator cuff tendon-bone healing with fibroblast growth factor 2 impregnated in gelatin hydrogel sheets in a rabbit model. J. Shoulder. Elbow. Surg. 2017, 26, 1708–1717. [Google Scholar] [CrossRef] [PubMed]
- Kikuchi, N.; Kitamura, C.; Morotomi, T.; Inuyama, Y.; Ishimatsu, H.; Tabata, Y.; Nishihara, T.; Terashita, M. Formation of dentin-like particles in dentin defects above exposed pulp by controlled release of fibroblast growth factor 2 from gelatin hydrogels. J. Endod. 2007, 33, 1198–1202. [Google Scholar] [CrossRef] [PubMed]
- Ishimatsu, H.; Kitamura, C.; Morotomi, T.; Tabata, Y.; Nishihara, T.; Chen, K.K.; Terashita, M. Formation of dentinal bridge in surface of regenerated dental pulp in dentin defects by controlled release of fibroblast growth factor-2 from gelatin hydrogels. J. Endod. 2009, 35, 858–865. [Google Scholar] [CrossRef] [PubMed]
- Hench, L.L. Bioceramics: From concept to clinic. J. Am. Ceram. Soc. 1991, 72, 14871510. [Google Scholar] [CrossRef]
- Washio, A.; Teshima, H.; Yokota, K.; Kitamura, C.; Tabata, Y. Preparation of gelatin hydrogel sponges incorporating bioactive glasses capable for the controlled release of fibroblast growth factor-2. J. Biomater. Sci. Polym. Ed. 2019, 30, 49–63. [Google Scholar] [CrossRef]
- Wang, S.; Gao, X.; Gong, W.; Zhang, Z.; Chen, X.; Dong, Y. Odontogenic differentiation and dentin formation of dental pulp cells under nanobioactive glass induction. Acta Biomater. 2014, 10, 2792–2803. [Google Scholar] [CrossRef]
- Cui, C.; Wang, S.N.; Ren, H.N.; Li, A.L.; Qui, D.; Gan, Y.H.; Dong, Y.M. Regeneration of dental-pulp complex-like tissue using phytic acid derived bioactive glasses. RSC Adv. 2017, 7, 22063–22070. [Google Scholar] [CrossRef]
- Dong, X.; Chang, J.; Li, H. Bioglass promotes wound healing through modulating the paracrine effects between macrophages and repairing cells. J. Mater. Chem. 2017, 5, 5240–5250. [Google Scholar] [CrossRef] [PubMed]
- ISO 10993-5:2009; Biological Evaluztion of Medival Devices, Part 5: Tests for In Vitro Cytotoxicity. ISO: Geneva, Switzerland, 2009.
- Nomiyama, K.; Kitamura, C.; Tsujisawa, T.; Nagayoshi, M.; Morotomi, T.; Terashita, M.; Nishihara, T. Effects of lipopolysaccharide on newly established rat dental pulp-derived cell line with odontoblastic properties. J. Endod. 2007, 33, 1187–1191. [Google Scholar] [CrossRef] [PubMed]
- Washio, A.; Nakagawa, A.; Nishihara, T.; Maeda, H.; Kitamura, C. Physicochemical Properties of Newly Developed Bioactive Glass Cement and Its Effects on Various Cells. J. Biomed. Mater. Res. B Appl. Biomater. 2015, 103, 373–380. [Google Scholar] [CrossRef] [PubMed]
- Carvalho, S.M.; Oliveria, A.A.; Jardim, C.A.; Melo, C.B.; Gomes, D.A.; de Fátima Leite, M.; Pereira, M.M. Characterization and induction of cementoblast cell proliferation by bioactive glass nanoparticles. J. Tissue. Eng. Regen. Med. 2012, 6, 813–821. [Google Scholar] [CrossRef] [PubMed]
- Hong, M.; Tao, S.; Zhang, L.; Diao, L.T.; Huang, X.; Huang, S.; Xie, S.J.; Xiao, Z.D.; Zhang, H. RNA sequencing: New technologies and applications in cancer research. J. Hematol. Oncol. 2020, 13, 166. [Google Scholar] [CrossRef] [PubMed]
- Goldberg, M.; Smith, A.J. Cells and extracellular matrices of dentin and pulp: A biological basis for repair and tissue engineering. Crit. Rev. Oral Biol. Med. 2004, 15, 13–27. [Google Scholar] [CrossRef]
- Martinez, E.F.; Araújo, V.C. In vitro immunoexpression of extracellular matrix proteins in dental pulpal and gingival human fibroblasts. Int. Endod. J. 2004, 37, 749–755. [Google Scholar] [CrossRef]
- Okamoto, M.; Matsumoto, S.; Moriyama, K.; Huang, H.; Watanabe, M.; Miura, J.; Sugiyama, K.; Hirose, Y.; Mizuhira, M.; Kuriki, N.; et al. Biological Evaluation of the Effect of Root Canal Sealers Using a Rat Model. Oharmaceutics 2022, 14, 2038. [Google Scholar] [CrossRef]
- Ahn, J.H.; Kim, I.R.; Kim, Y.; Kim, D.H.; Park, S.B.; Park, B.S.; Bae, M.K.; Kim, Y.I. The Effect of Mesoporous Bioactive Glass Nanoparticles/Graphene Oxide Composites on the Differentiation and Mineralization of Human Dental Pulp Stem Cells. Nanomaterials. 2020, 10, 620. [Google Scholar] [CrossRef]
- Hanada, K.; Morotomi, T.; Washio, A.; Yada, N.; Matsuo, K.; Teshima, H.; Yokota, K.; Kitamura, C. In Vitro and in Vivo Effects of a Novel Bioactive Glass-Based Cement Used as a Direct Pulp Capping Agent. J. Biomed. Mater. Res. B Appl. Biomater. 2019, 107, 161–168. [Google Scholar] [CrossRef]
- Vannahme, C.; Schübel, S.; Herud, M.; Gösling, S.; Hülsmann, H.; Paulsson, M.; Hartmann, U.; Maurer, P. Molecular cloning of testican-2: Defining a novel calcium-binding proteoglycan family expressed in brain. J. Neurochem. 1999, 73, 12–20. [Google Scholar] [CrossRef] [PubMed]
- Hynes, R.O.; Naba, A. Overview of the Matrisome—An Inventory of Extracellular Matrix Constituents and Functions. Cold. Spring. Harb. Perspect. Biol. 2012, 4, a004903. [Google Scholar] [CrossRef] [PubMed]
- Kine Andenæs, K.; Lunde, I.G.; Mohammadzadeh, N.; Dahl, P.C.; Aronsen, J.M.; Strand, M.E.; Palmero, S.; Sjaastad, I.; Christensen, G.; Engebretsen, K.V.T.; et al. The extracellular matrix proteoglycan fibromodulin is upregulated in clinical and experimental heart failure and affects cardiac remodeling. PLoS ONE 2018, 13, e0201422. [Google Scholar] [CrossRef] [PubMed]
- Walker, J.T.; McLeod, K.; Kim, S.; Conway, S.J.; Hamilton, D.W. Periostin as a Multifunctional Modulator of the Wound Healing Response. Cell Tissue Res. 2016, 365, 453–465. [Google Scholar] [CrossRef] [PubMed]
- Lin, Y.C.; Roffler, S.R.; Yan, Y.T.; Yang, R.B. Disruption of Scube2 impairs endochondral bone formation. J. Bone Miner. Res. 2015, 30, 1255–1267. [Google Scholar] [CrossRef] [PubMed]
- Brent, A.E.; Tabin, C.J. FGF acts directly on the somitic tendon progenitors through the Ets transcription factors Pea3 and Erm to regulate scleraxis expression. Development 2004, 131, 3885–3896. [Google Scholar] [CrossRef] [PubMed]
- Firnberg, N.; Neubuser, A. FGF signaling regulates expression of Tbx2, Erm, Pea3, and Pax3 in the early nasal region. Dev. Biol. 2002, 247, 237–250. [Google Scholar] [CrossRef] [PubMed]
- Raible, F.; Brand, M. Tight transcriptional control of the ETS domain factors Erm and Pea3 by Fgf signaling during early zebrafish development. Mech. Dev. 2001, 107, 105–117. [Google Scholar] [CrossRef]
- Roehl, H.; Nüsslein-Volhard, C. Zebrafish pea3 and erm are general targets of FGF8 signaling. Curr. Biol. 2001, 11, 503–507. [Google Scholar] [CrossRef]
- Wang, Y.; Zhao, Y.; Chen, S.; Chen, X.; Zhang, Y.; Chen, H.; Liao, Y.; Zhang, J.; Wu, D.; Chu, H.; et al. Single cell atlas of developing mouse dental germs reveals populations of CD24+ and Plac8+ odontogenic cells. Sci. Bull. 2022, 67, 1154–1169. [Google Scholar] [CrossRef]
- Chmilewsky, F.; Ayaz, W.; Appiah, J.; About, I.; Chung, S.H. Nerve growth factor secretion from pulp fibroblasts is modulated by complement c5a receptor and implied in neurite outgrowth. Sci. Rep. 2016, 6, 31799. [Google Scholar] [CrossRef] [PubMed]
- Chmilewsky, F.; About, I.; Chung, S.H. Pulp fibroblasts control nerve regeneration through complement activation. J. Dent. Res. 2016, 95, 913–922. [Google Scholar] [CrossRef] [PubMed]
- Byers, M.R.; Suzuki, H.; Maeda, T. Dental neuroplasticity, neuro-pulpal interactions, and nerve regeneration. Microsc. Res. Tech. 2003, 60, 503–515. [Google Scholar] [CrossRef] [PubMed]
- Yoshiba, N.; Edanami, N.; Ohkura, N.; Maekawa, T.; Takahashi, N.; Tohma, A.; Izumi, K.; Maeda, T.; Hosoya, A.; Nakamura, H.; et al. M2 Phenotype Macrophages Colocalize with Schwann Cells in Human Dental Pulp. J. Dent. Res. 2020, 99, 329–338. [Google Scholar] [CrossRef] [PubMed]
- Yamamoto, T.; Osako, Y.; Ito, M.; Murakami, M.; Hayashi, Y.; Horibe, H.; Iohara, K.; Takeuchi, N.; Okui, N.; Hirata, H.; et al. Trophic Effects of Dental Pulp Stem Cells on Schwann Cells in Peripheral Nerve Regeneration. Cell Transplant. 2016, 25, 183–193. [Google Scholar] [CrossRef] [PubMed]
- Suzuki, N.; Numakawa, T.; Chou, J.; deVega, S.; Mizuniwa, C.; Sekimoto, K.; Adachi, N.; Kunugi, H.; Arikawa-Hirasawa, E.; Yamada, Y.; et al. Teneurin-4 promotes cellular protrusion formation and neurite outgrowth through focal adhesion kinase signaling. FASEB J. 2014, 28, 1386–1397. [Google Scholar] [CrossRef] [PubMed]
- Sponheim, J.; Pollheimer, J.; Olsen, T.; Balogh, J.; Hammarström, C.; Loos, T.; Kasprzycka, M.; Sørensen, D.R.; Nilsen, H.R.; Küchler, A.M.; et al. Inflammatory Bowel Disease-Associated Interleukin-33 Is Preferentially Expressed in Ulceration-Associated Myofibroblasts. Am. J. Pathol. 2010, 177, 2804–2815. [Google Scholar] [CrossRef]
- Hirano, K.; Yumoto, H.; Takahashi, K.; Mukai, K.; Nakanishi, T.; Matsuo, T. Roles of TLR2, TLR4, NOD2, and NOD1 in Pulp Fibroblasts. J. Dent. Res. 2009, 88, 762–767. [Google Scholar] [CrossRef]
- Tokuda, M.; Nagaoka, S.; Torii, M. Interleukin-10 receptor expression in human dental pulp cells in response to lipopolysaccharide from Prevotella intermedia. J. Endod. 2003, 29, 48–50. [Google Scholar] [CrossRef]
- Staquet, M.J.; Carrouel, F.; Keller, J.F.; Baudouin, C.; Msika, P.; Bleicher, F.; Kufer, T.A.; Farges, J.C. Pattern-recognition receptors in pulp defense. Adv. Dent. Res. 2011, 23, 296–301. [Google Scholar] [CrossRef]
- Park, C.; Lee, S.Y.; Kin, J.H.; Park, K.; Kim, J.S.; Lee, S.J. Synergy of TLR2 and H1R on Cox-2 Activation in Pulpal Cells. J. Dent. Res. 2010, 89, 180–185. [Google Scholar] [CrossRef] [PubMed]
- d’Aquino, R.; Graziano, A.; Sampaolesi, M.; Laino, G.; Pirozzi, G.; De Rosa, A.; Papaccio, G. Human postnatal dental pulp cells co-differentiate into osteoblasts and endotheliocytes: A pivotal synergy leading to adult bone tissue formation. Cell Death Differ. 2007, 14, 1162–1171. [Google Scholar] [CrossRef] [PubMed]
- Graziano, A.; d’Aquino, R.; Laino, G.; Proto, A.; Giuliano, M.T.; Pirozzi, G.; De Rosa, A.; Di Napoli, D.; Papaccio, G. Human CD34 stem cells produce bone nodules in vivo. Cell Prolif. 2008, 41, 1–11. [Google Scholar] [CrossRef] [PubMed]
- Laino, G.; d’Aquino, R.; Graziano, A.; Lanza, V.; Carinci, F.; Naro, F.; Pirozzi, G.; Papaccio, G. A new population of human adult dental pulp stem cells: A useful source of living autologous fibrous bone tissue (LAB). J. Bone Miner. Res. 2005, 20, 1394–1402. [Google Scholar] [CrossRef] [PubMed]
- Spath, L.; Rotilio, V.; Alessandrini, M.; Gambara, G.; de Angelis, L.; Mancini, M.; Mitsiadis, T.A.; Vivarelli, E.; Naro, F.; Filippini, A.; et al. Explant-derived human dental pulp stem cells enhance. J. Cell. Mol. Med. 2010, 14, 1635–1644. [Google Scholar] [CrossRef] [PubMed]
- Cosgrove, B.D.; Gilbert, P.M.; Porpiglia, E.; Mourkioti, F.; Lee, S.P.; Corbel, S.Y.; Llewellyn, M.E.; Delp, S.L.; Blau, H.M. Rejuvenation of the muscle stem cell population restores strength to injured aged muscles. Nat. Med. 2014, 20, 255–264. [Google Scholar] [CrossRef] [PubMed]
- Bernet, J.D.; Doles, J.D.; Hall, J.K.; Tanaka, K.K.; Carter, T.A.; Olwin, B.B. P38 MAPK signaling underlies a cell-autonomous loss of stem cell self-renewal in skeletal muscle of aged mice. Nat. Med. 2014, 20, 265–271. [Google Scholar] [CrossRef]
- Jia, W.; Hu, H.; Li, A.; Deng, H.; Hogue, C.L.; Mauro, J.C.; Zhang, C.; Fu, Q. Glass-Activated Regeneration of Volumetric Muscle Loss. Acta Biomater. 2020, 103, 306–317. [Google Scholar] [CrossRef]
- Araya, R.; Eckardt, D.; Maxeiner, S.; Krüger, O.; Theis, M.; Willecke, K.; Sáez, J.C. Expression of Connexins during Differentiation and Regeneration of Skeletal Muscle: Functional Relevance of Connexin43. J. Cell Sci. 2005, 118, 27–37. [Google Scholar] [CrossRef]
- Squecco, R.; Sassoli, C.; Nuti, F.; Martinesi, M.; Chellini, F.; Nosi, D.; Zecchi-Orlandini, S.; Francini, F.; Formigli, L.; Meacci, E. Sphingosine 1-Phosphate Induces Myoblast Differentiation through Cx43 Protein Expression: A Role for a Gap Junction-Dependent and -Independent Function. Mol. Biol. Cell 2006, 17, 4896–4910. [Google Scholar] [CrossRef]







| Classification | Go Term | Category | Gene Count | Gene Symbol |
|---|---|---|---|---|
| Extracellular matrix-related | External encapsulating structure organization | GO:0045229 | 11 | Spock2, Abi3bp, Postn, Olfml2a, Smpd3, Col6a4, Fmod, Gas2, Mmp15, Comp, Col11a2 |
| Extracellular matrix organization | GO:0030198 | 11 | Spock2, Abi3bp, Postn, Olfml2a, Smpd3, Col6a4, Fmod, Gas2, Mmp15, Comp, Col11a2 | |
| Extracellular structure and organization | GO:0043062 | 11 | Spock2, Abi3bp, Postn, Olfml2a, Smpd3, Col6a4, Fmod, Gas2, Mmp15, Comp, Col11a2 | |
| Cell adhesion-related | Regulation of cell-substrate adhesion | GO:0010810 | 7 | Limch1, Spock2, Abi3bp, Postn, Angpt2, Lims2, Tek |
| Dentinogenesis -related | Ossification | GO:0001503 | 10 | Tek, Igf2, Bmp3, Col11a2, Gfra4, Comp, Scube2, Ifitm1, Wnt7b, Smpd3 |
| Classification | Go Term | Category | Gene Count | Gene Symbol |
|---|---|---|---|---|
| Gliogenesis-related | Gliogenesis | GO:0042063 | 14 | Tenm4, Areg, Csf1r, Ccl2, Pparg, Tlr2, Adgrg6, Crb1, Il33, Adgrg1, Myc, Serpine2, Tnfrsf1b, Etv5 |
| Positive regulation of gliogenesis | GO:0014015 | 8 | Tenm4, Pparg, Tlr2, Il33, Myc, Serpine2, Tnfrsf1b, Etv5 | |
| Positive regulation of glial cell differentiation | GO:0045687 | 6 | Tenm4, Pparg, Tlr2, Il33, Serpine2, Tnfrsf1b | |
| Positive regulation of oligodendrocyte differentiation | GO:0045687 | 5 | Tenm4, Pparg, Tlr2, Il33, Tnfrsf1b | |
| Cytokine-related | Response to cytokines | GO:0034097 | 35 | Gpd1, Cxcl10, Pla2g5, Ccl7, Was, Fosl1, Csf1r, Il1r2, Ciita, Sh2b3, Ccl2, Ifit3, Pparg, Il1rl, Mnda… |
| Cellular response to cytokine stimulus | GO:0071345 | 30 | Il6r, Myc, Ccl2, Hk2, Il1rl1, Pparg, Sh2b3, Gpd1, Tfrc, Ceacam1, Ciita, Ptprn, Il1r2, Tnfrsf1b, Il1rl2… | |
| Cell proliferation-related | Regulation of leukocyte proliferation | GO:0070663 | 13 | Csf1r, Slc39a10, Enpp3, Mnda, Cd28, Lrrc32, Il33, Nfatc2, Tfrc, Tnfrsf1b, Cd55, Ceacam1, Cd38 |
| Regulation of cell population proliferation | GO:0042127 | 44 | Cxcl10, Etv4, C5ar2, Hmga1, Frzb, Fosl1, Itga2, Itgax, Areg, Csf1r, Megf10, Scube2, Osgin1, Slc39a10, Enpp3… |
Disclaimer/Publisher’s Note: The statements, opinions and data contained in all publications are solely those of the individual author(s) and contributor(s) and not of MDPI and/or the editor(s). MDPI and/or the editor(s) disclaim responsibility for any injury to people or property resulting from any ideas, methods, instructions or products referred to in the content. |
© 2023 by the authors. Licensee MDPI, Basel, Switzerland. This article is an open access article distributed under the terms and conditions of the Creative Commons Attribution (CC BY) license (https://creativecommons.org/licenses/by/4.0/).
Share and Cite
Washio, A.; Kérourédan, O.; Tabata, Y.; Kokabu, S.; Kitamura, C. Effect of Bioactive Glasses and Basic Fibroblast Growth Factor on Dental Pulp Cells. J. Funct. Biomater. 2023, 14, 568. https://doi.org/10.3390/jfb14120568
Washio A, Kérourédan O, Tabata Y, Kokabu S, Kitamura C. Effect of Bioactive Glasses and Basic Fibroblast Growth Factor on Dental Pulp Cells. Journal of Functional Biomaterials. 2023; 14(12):568. https://doi.org/10.3390/jfb14120568
Chicago/Turabian StyleWashio, Ayako, Olivia Kérourédan, Yasuhiko Tabata, Shoichiro Kokabu, and Chiaki Kitamura. 2023. "Effect of Bioactive Glasses and Basic Fibroblast Growth Factor on Dental Pulp Cells" Journal of Functional Biomaterials 14, no. 12: 568. https://doi.org/10.3390/jfb14120568
APA StyleWashio, A., Kérourédan, O., Tabata, Y., Kokabu, S., & Kitamura, C. (2023). Effect of Bioactive Glasses and Basic Fibroblast Growth Factor on Dental Pulp Cells. Journal of Functional Biomaterials, 14(12), 568. https://doi.org/10.3390/jfb14120568

