LightGuardAgents: Secure and Robust Embedded Agents for Internet of Things Devices
Abstract
1. Introduction
2. Methodology
- Stage 1: Design of the IoT Network Environment. The first stage defines the target IoT environment in which the architecture will operate. This includes identifying heterogeneous devices, network connectivity assumptions, and execution platforms ranging from general-purpose computers to embedded systems. The goal of this stage is not performance optimization but to establish a realistic and representative execution context for distributed agents.
- Stage 2: Construction of the Agent Ecosystem. In the second stage, the ecosystem of autonomous agents is designed, including their roles, interaction model, and lifecycle. This stage defines how agents are instantiated, discovered, registered, and coordinated within the system. Emphasis is placed on modularity and decentralization to support scalability and adaptability in dynamic IoT scenarios.
- Stage 3: Integration of Security Mechanisms. The third stage focuses on embedding security mechanisms directly into the agent’s lifecycle. Authentication, access control, and secure communication mechanisms are integrated as native architectural elements rather than external layers. This stage includes the incorporation of TOTP-based authentication, cryptographic key generation, hybrid encryption strategies, and access control through whitelists and blacklists, ensuring secure operation in open and potentially untrusted environments.
- Stage 4: Architectural Instantiation and Operational Flow Definition. Once the architecture and security mechanisms are defined, the system is instantiated through a structured operational workflow. This stage formalizes the sequence of interactions between core components and agents, ensuring that the architecture can be deployed and executed in a reproducible manner across different platforms. The operational behavior is later formalized through high-level pseudocode to enhance clarity and replicability.
- Stage 5: Experimental Validation and Evaluation. The final stage consists of validating the proposed architecture through a representative case study. The evaluation focuses on functional correctness, secure agent interaction, scalability, fault tolerance, and performance under realistic conditions. Rather than relying on statistical learning metrics, the evaluation assesses architectural behavior, operational latency, and the effectiveness of the integrated security mechanisms.
3. Architecture for Developing LightGuardAgents
3.1. Overview and Scope
3.2. Main Components
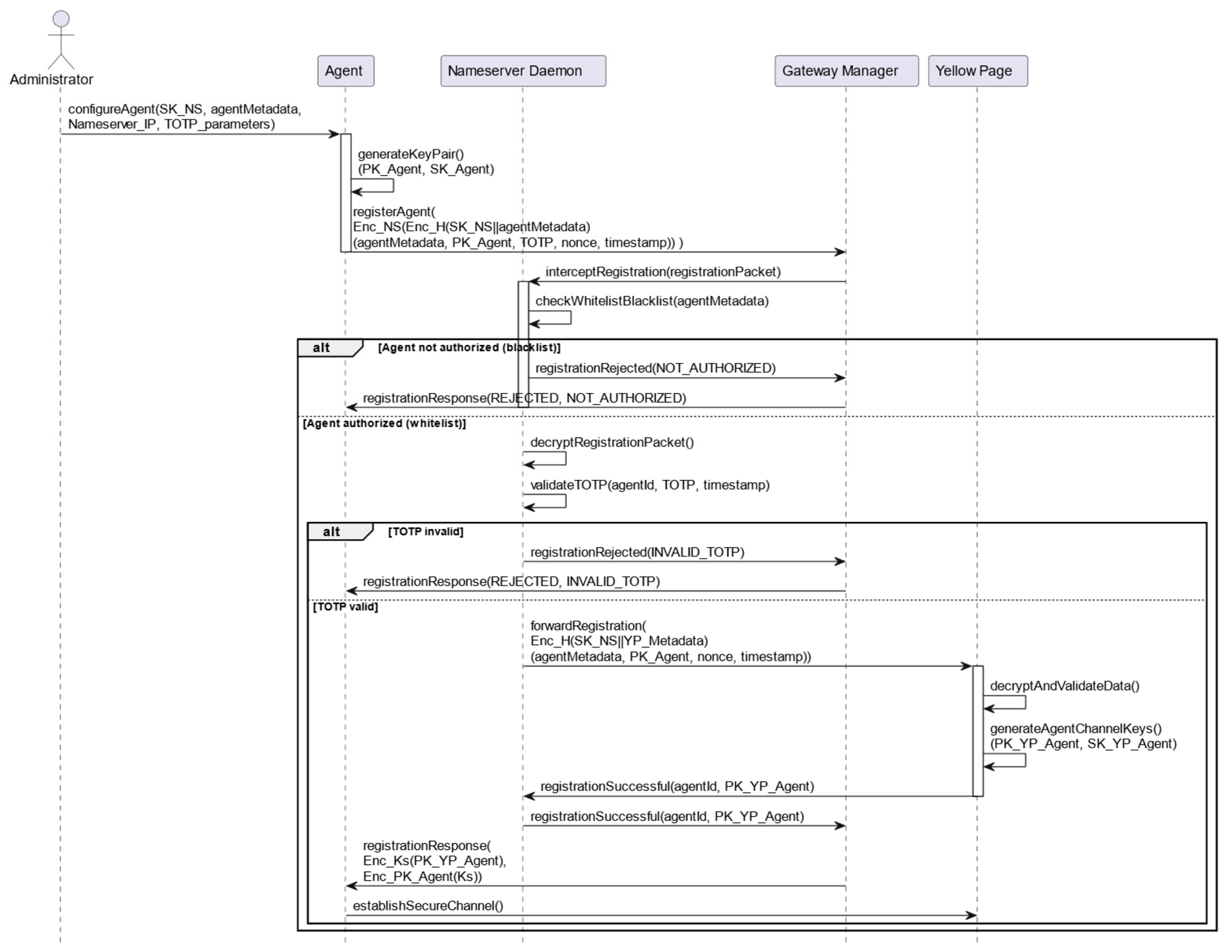
- Nameserver. The Nameserver acts as the core of the multi-agent system architecture for IoT, providing a centralized mechanism for the registration and discovery of services within the network. This component is crucial for maintaining the network space where entities can interact and collaborate. Through its integration with Pyro4, the Nameserver enables agents to locate other services or agents required for the execution of their tasks, optimizing communication and resource distribution in a highly dynamic and distributed environment. This centralization fosters effective communication, efficient real-time request management, and optimized task distribution, ensuring the availability and rapid access to the information needed for interaction among the system’s entities.
- Nameserver Daemon. This is an essential component of the Nameserver, responsible for intercepting all inbound registration and communication requests. By implementing an additional layer of verification and authorization, it ensures that only authenticated and authorized agents and services can operate within the network. This is achieved through rigorous security policies and access control mechanisms, including verifying requests against whitelists and blacklists, TOTP authentication, and the implementation of detailed encryption mechanisms. By validating shared keys and authenticating agents through advanced encryption procedures, Daemon ensures that only verified participants access the network resources. This approach guarantees robust protection against unauthorized access and malicious attacks, maintaining the integrity and confidentiality of communications within the network.
- Gateway Manager. The Gateway Manager focuses on facilitating external communication, acting as an intermediary that connects agents with the Yellow Page during the registration process, without directly exposing the Yellow Page to external agents. Although the Gateway itself does not directly implement security mechanisms, it plays a crucial role by exposing a specific method for agent registration. This method is systematically intercepted by the Nameserver Daemon to perform the necessary security verifications. In this way, the Gateway provides a controlled pathway for communication between agents and the Yellow Page, emphasizing the importance of the Daemon in safeguarding and managing access within the proposed architecture, where security and operational efficiency are paramount.
- Yellow Page (YP). The Yellow Page is responsible for storing and updating information about agents registered in the system. It contains a directory of services where each entry corresponds to an agent and its characteristics, such as name, identifier, services, status (active or inactive), and address. This data enables agents to locate and contact other agents offering the required services. Therefore, the Yellow Page handles agent registration and deregistration requests as well as notifications of changes in status or information. In this way, the Yellow Page serves as a reliable and up-to-date source of information about the agents and services available in the network. It is accessible only through the Gateway Manager, which, with the help of the Nameserver Daemon, filters and controls external communications. Thus, Yellow Page maintains the integrity and privacy of agent data, preventing potential attacks or malicious intrusions. The Yellow Page is a key element in architecture, as it provides an efficient and secure mechanism for agent and service discovery and coordination.
- Agents. Conceptually, in the context of the proposed architecture, an intelligent agent is presented as an autonomous and reactive entity, intrinsically linked to the infrastructure composed of the Nameserver, the Gateway Manager, and the Yellow Page. These agents operate as independent nodes with the ability to carry out specific tasks, interacting securely and effectively within the implemented ecosystem. Upon activation, each agent locates the Nameserver and integrates into the established network space. However, for full participation and effective communication with other agents, they must register through the Gateway Manager, undergoing a meticulously orchestrated security process managed by the Nameserver Daemon.
3.3. Initial Configuration Process
3.4. Agent Registration Process
3.5. Process of Delivering the Agent’s Public Key to the Yellow Page
3.6. Process of Updating Yellow Page Directory
3.7. Multi-Agent Communication Process
3.8. Operational Workflow
| Algorithm 1. Macro-operational orchestration of LightGuardAgents |
| Input: System configuration; provisioned secrets (K_A↔NS, K_NS↔YP); network connectivity. |
| Output: Running architecture with registered agents, updated directory, and secure A↔A channels. |
| 1: INITIALIZE Nameserver; INITIALIZE GatewayManager; INITIALIZE YellowPage |
| 2: LOAD AccessControlPolicies; ACTIVATE AuthenticationMechanisms; ACTIVATE EncryptionMechanisms |
| 3: if SecureAssociation(Nameserver, YellowPage) == NOT_ESTABLISHED then |
| 4: ESTABLISH SecureChannel(Nameserver, YellowPage) |
| 5: end if |
| 6: for each Agent in System do |
| 7: ACTIVATE Agent; CONNECT Agent to NetworkSpace; SET Agent.Status ← UNREGISTERED |
| 8: Agent.GENERATE_Credentials() |
| 9: SEND RegistrationRequest to Nameserver via GatewayManager |
| 10: if Nameserver.VALIDATE(RegistrationRequest) == ACCEPTED then |
| 11: REGISTER Agent in YellowPage |
| 12: ESTABLISH SecureChannel(Agent, YellowPage) |
| 13: else |
| 14: REJECT RegistrationRequest |
| 15: end if |
| 16: end for |
| 17: YellowPage.UPDATE_ServiceDirectory(); DISTRIBUTE ServiceDirectory to RegisteredAgents |
| 18: for each Agent in RegisteredAgents do |
| 19: Agent.DISCOVER_Services(LocalDirectory) |
| 20: if ServiceRequest EXISTS then |
| 21: ESTABLISH SecureAgentToAgentChannel() |
| 22: EXECUTE RequestedService; EXCHANGE ResultsSecurely |
| 23: end if |
| 24: end for |
| 25: MONITOR AgentInteractions; MAINTAIN DirectoryConsistency |
3.9. Additional Key Considerations
4. Case Study
4.1. Scenario
4.2. Physical Network of Devices
4.3. Multi-Agent System
4.3.1. Configuring Proposed Architecture’s Own Elements
- ID: 7e51b1df-6217-4c11-82a1-6b5de716cc2e, Name: Multiplication, IP: 192.168.1.10, Description: multiplication, Skills: [‘multiply’]
- ID: 8363b1e6-093c-4880-a550-9e60ff274bc4, Name: Sum, IP: 192.168.1.19, Description: sum, Skills: [‘add’]
- ID: f58cf5b6-b0ad-447f-bd6a-0f78db97eda4, Name: Subtraction, IP: 192.168.1.18, Description: subtraction, Skills: [‘subtract’]
- ID: aa542417-6cbf-4a19-8606-dc90dbd765d, Name: AgentConsumer1, IP: 192.168.1.17, Description: consumer, Skills: [‘consume’]
4.3.2. Process for Invoking Service’s Agents
4.4. Evaluation of Performance of Agents
4.5. Evaluation of Agent’s Security Mechanisms
- SM1-Agent Authentication. Verification of an agent’s identity before allowing access or interaction.
- SM2—Role-Based Access Control (RBAC). Access control based on the role of the agent or user.
- SM3—Communication Encryption. Encryption of messages between agents to prevent interception.
- SM4—Digital Signature. Ensures the integrity and authenticity of messages sent by agents.
- SM5—Intrusion Detection System (IDS). Monitoring agent behavior to identify malicious activity.
- SM6—Policy-Based Access Control. Allows or denies actions according to predefined security policies.
- SM7—Malicious Agent Isolation. Ability of the system to disconnect or block suspicious agents.
- SM8—Traceability and Audit Logging. Logging actions and events for later forensic analysis.
- SM9—Fault Resilience. Ability of the system to recover or continue operating after attacks or errors.
- SM10—Agent Reputation. Evaluation and management of agents’ behavior history;
- SM11—Agent Sandboxing. Running agents in controlled environments to limit potential damage.
- SM12—Agent Code Verification. Inspection of the agent’s code before it is executed on the platform.
- SM13—Homomorphic Encryption. Enables processing of encrypted data without needing decryption.
- SM14—Secure Consensus Protocols. Ensures collaborative decisions without manipulation in multi-agent environments.
- SM15—Anti-Spoofing Mechanisms. Prevent impersonation between agents.
- SM16—Byzantine Fault Tolerance (BFT). Mechanisms to tolerate malicious agents in distributed environments.
- SM17—Continuous Security Monitoring. Ongoing surveillance of the system’s runtime environment.
- SM18—Self-Assessment and Policy Adaptation. System’s ability to dynamically modify its security rules.
- SM19—Behavior-Based Security. Identification of deviations from an agent’s normal behavior.
- SM20—Multi-Factor Authentication (MFA). Identity verification using multiple factors (password, biometrics).
- ★★★★★ no implemented.
- ★★★★★ implemented with serious limitations.
- ★★★★★ implemented with minor unknown limitations.
- ★★★★★ implemented with known limitations.
- ★★★★★ implemented well, not tested in a real environment.
- ★★★★★ implemented well, tested and verified in a real environment.
4.6. Evaluation of Multi-Agent’s Scalability
5. Discussion
6. Conclusions and Future Directions
Author Contributions
Funding
Institutional Review Board Statement
Informed Consent Statement
Data Availability Statement
Conflicts of Interest
Abbreviations
| BDI | Believes, Desires, Intentions |
| CPS | Cyber–Physical Systems |
| gRPC | Google Remote Procedure Call |
| IP | Internet Protocol |
| IoT | Internet of Things |
| MAS | Multi-agent System |
| MFA | Multi-Factor Authentication |
| M2M | Machine to Machine |
| MQTT | Message Queuing Telemetry Transport |
| QR | Quick Response |
| TOTP | Time-Based One-Time Passwords |
| UML | Unified Model Language |
Appendix A
Appendix A.1. Pseudocode—Agent: Build Registration Packet and Obtain YP Public Key
| BEGIN AGENT_START // Agent execution start |
| // 0) User-provided configuration |
| 0.1 SharedKey_Agent_NS <- USER_INPUT(“Enter shared key”) |
| 0.2 agent_desc <- USER_INPUT(“Enter description”) |
| 0.3 agent_skills <- USER_INPUT(“Enter skills”) |
| 0.4 Nameserver_IP <- USER_INPUT(“Enter Nameserver IP (blank if same)”) |
| // 1) Agent identity and public metadata |
| 1.1 (SK_Agent, PK_Agent) <- GENERATE_ASYM_KEYPAIR() |
| 1.2 agent_public_metadata <- BUILD_PUBLIC_METADATA(ip, name, agent_skills, agent_desc) |
| 1.3 agent_id <- COMPUTE_AGENT_ID(PK_Agent, agent_public_metadata) |
| 1.4 nonce <- RANDOM() |
| 1.5 timestamp <- NOW() |
| // 2) Inner payload for Yellow Page (reproducible by YP) |
| 2.1 H_Agent_YP <- HASH(SharedKey_Agent_NS + agent_public_metadata) |
| 2.2 payload_for_yp <- SYM_ENC(CONCAT(agent_public_metadata, PK_Agent, agent_id, |
| nonce, timestamp),H_Agent_YP) |
| // 3) Outer payload for Nameserver (includes TOTP) |
| 3.1 totp_code <- USER_INPUT(“Enter TOTP code”) |
| 3.2 global_payload <- CONCAT(payload_for_yp, totp_code) |
| 3.3 packet_to_ns <- SYM_ENC(global_payload, SharedKey_Agent_NS) |
| // 4) Registration via Gateway Manager (response already carries hybrid payload) |
| 4.1 response <- CALL GM.REGISTER_AGENT(packet_to_ns) |
| 4.2 IF response == REJECTED THEN |
| HANDLE_REJECTION(response.code) // NOT_AUTHORIZED | INVALID_TOTP |
| STOP |
| END IF |
| // 5) PUSH: unpack PK_YP_Agent from registration response (hybrid) |
| 5.1 (enc_session_key, enc_pub) <- UNPACK(response.hybrid_payload) |
| 5.2 session_key <- ASYM_DEC(enc_session_key, SK_Agent) // Ks |
| 5.3 PK_YP_Agent <- SYM_DEC(enc_pub, session_key) |
| // 6) Finalize |
| 6.1 STORE PK_YP_Agent |
| 6.2 SET agent_status <- REGISTERED |
| // 7) establishSecureChannel(YP, PK_YP_Agent) |
| END AGENT_START // End agent registration |
Appendix A.2. Pseudocode—Agent-to-Agent Communication Using Hybrid Encryption
| BEGIN AGENT1_REQUEST_REPLY(receiver_agent_id, requestData) |
| // 0) Recipient public key (Agent2) |
| 0.1 PK_Agent2 <- selectRecipientPublicKey(receiver_agent_id) |
| // 1) Create one-time session key for this request |
| 1.1 Ks_12 <- generateSymmetricKey() |
| // 2) Encrypt request with Ks_12 (symmetric) |
| 2.1 enc_data <- SYM_ENC(request_data, Ks_12) |
| // 3) Protect Ks_12 for the recipient (asymmetric) |
| 3.1 enc_Ks <- ASYM_ENC(Ks_12, PK_Agent2) |
| // 4) Unary request–reply (same call) |
| 4.1 requestId <- NEW_REQUEST_ID() |
| 4.2 resp <- CALL Agent2.ServiceMethodX(enc_data, enc_Ks, senderId=“Agent1”, requestId) // [RPC] |
| // 5) Status |
| 5.1 IF resp == REJECTED THEN HANDLE_ERROR(resp.code); RETURN FAIL |
| // 6) Optional reply payload (present only if the service returns data) |
| 6.1 IF resp.packet EXISTS THEN |
| (enc_Ks_resp, enc_response) <- UNPACK(resp.packet) |
| 6.1.1 Ks_21 <- ASYM_DEC(enc_Ks_resp, SK_Agent1) |
| 6.1.2 responseData <- SYM_DEC(enc_response, Ks_21) |
| 6.1.3 RETURN responseData |
| ELSE |
| 6.2 RETURN OK |
| END IF |
| END AGENT1_REQUEST_REPLY |
References
- Pico-Valencia, P.; Holgado-Terriza, J.A. Agentification of the Internet of Things: A Systematic Literature Review. Int. J. Distrib. Sens. Netw. 2018, 14, 1550147718805945. [Google Scholar] [CrossRef]
- Dorri, A.; Kanhere, S.S.; Jurdak, R. Multi-Agent Systems: A Survey. IEEE Access 2018, 6, 28573–28593. [Google Scholar] [CrossRef]
- Zhang, D.; Feng, G.; Shi, Y.; Srinivasan, D. Physical Safety and Cyber Security Analysis of Multi-Agent Systems: A Survey of Recent Advances. IEEE/CAA J. Autom. Sin. 2021, 8, 319–333. [Google Scholar] [CrossRef]
- On Chin, K.; Gan, K.S.; Alfred, R.; Anthony, P.; Lukose, D. Agent Architecture: An Overview. Trans. Sci. Technol. 2014, 1, 18–35. [Google Scholar]
- Maldonado, D.; Cruz, E.; Abad Torres, J.; Cruz, P.J.; Gamboa Benitez, S.D.P. Multi-Agent Systems: A Survey about Its Components, Framework and Workflow. IEEE Access 2024, 12, 80950–80975. [Google Scholar] [CrossRef]
- Jung, Y.; Kim, M.; Masoumzadeh, A.; Joshi, J.B.D. A Survey of Security Issue in Multi-Agent Systems. Artif. Intell. Rev. 2011, 37, 239–260. [Google Scholar] [CrossRef]
- Silva, G.R.; Becker, L.B.; Hübner, J.F. Embedded Architecture Composed of Cognitive Agents and ROS for Programming Intelligent Robots. IFAC-PapersOnLine 2020, 53, 10000–10005. [Google Scholar] [CrossRef]
- Holgado-Terriza, J.A.; Caicedo-Ortiz, J.; Pico-Valencia, P. Embedded Agents for the Development of Smart Devices on the Internet of Things. In Workshops at 18th International Conference on Intelligent Environments (IE2022), Amsterdam, Netherlands; IOS Press: Amsterdam, The Netherlands, 2022; pp. 233–242. [Google Scholar] [CrossRef]
- Owoputi, R.; Ray, S. Security of Multi-Agent Cyber-Physical Systems: A Survey. IEEE Access 2022, 10, 121465–121479. [Google Scholar] [CrossRef]
- Hoose, S.; Sendzik, D.; Jost, J.; Kirks, T. A Flexible High and Low Level Multi Task Behavior Framework for Multi-Agent Systems in Complex Environments. In Proceedings of the 2020 5th Asia-Pacific Conference on Intelligent Robot Systems (ACIRS), Singapore, 17–19 July 2020; pp. 68–72. [Google Scholar] [CrossRef]
- Karaduman, B.; Tezel, B.T.; Challenger, M. Rational Software Agents with the BDI Reasoning Model for Cyber–Physical Systems. Eng. Appl. Artif. Intell. 2023, 123, 106478. [Google Scholar] [CrossRef]
- Karaduman, B.; Tezel, B.T.; Challenger, M. On the Impact of Fuzzy-Logic Based BDI Agent Model for Cyber–Physical Systems. Expert. Syst. Appl. 2024, 238, 122265. [Google Scholar] [CrossRef]
- Jimenez, A.F.; Cardenas, P.F.; Jimenez, F.; Canales, A.; López, A. A Cyber-Physical Intelligent Agent for Irrigation Scheduling in Horticultural Crops. Comput. Electron. Agric. 2020, 178, 105777. [Google Scholar] [CrossRef]
- Jimenez, A.F.; Cardenas, P.F.; Canales, A.; Jimenez, F.; Portacio, A. A Survey on Intelligent Agents and Multi-Agents for Irrigation Scheduling. Comput. Electron. Agric. 2020, 176, 105474. [Google Scholar] [CrossRef]
- Kouah, S.; Saighi, A.; Ammi, M.; Naït Si Mohand, A.; Kouah, M.I.; Megías, D. Internet of Things-Based Multi-Agent System for the Control of Smart Street Lighting. Electronics 2024, 13, 3673. [Google Scholar] [CrossRef]
- Pantoja, C.E.; Viterbo, J.; Seghrouchni, A.E.F. From Thing to Smart Thing: Towards an Architecture for Agent-Based AmI Systems. In Agents and Multi-agent Systems: Technologies and Applications 2019; Smart Innovation, Systems and Technologies; Springer: Singapore, 2020; Volume 148, pp. 57–67. [Google Scholar] [CrossRef]
- Irmen de Jong Pyro—Python Remote Objects—4.82—Pyro 4.82 Documentation. Available online: https://pyro4.readthedocs.io/en/stable/ (accessed on 13 January 2026).
- Kirks, T.; Jost, J.; Uhlott, T.; Kerner, S. Concept and Implementation of an Adaptive Decentralized Control System for Human-Technology Interaction. In Proceedings of the 2019 IEEE 12th Conference on Service-Oriented Computing and Applications (SOCA), Kaohsiung, Taiwan, 18–21 November 2019; pp. 127–132. [Google Scholar] [CrossRef]
- Erdem, E.; Sandikkaya, M.T. OTPaaS-One Time Password as a Service. IEEE Trans. Inf. Forensics Secur. 2018, 14, 743–756. [Google Scholar] [CrossRef]
- M’Raihi, D.; Machani, S.; Pei, M.; Rydell, J. RFC 6238: TOTP—Time-Based One-Time Password Algorithm. Internet Engineering Task Force (IETF). 2011. Available online: https://datatracker.ietf.org/doc/rfc6238/ (accessed on 23 September 2025).
- Breier, J. Security Evaluation Model Based on the Score of Security Mechanisms. Inf. Sci. Technol. 2014, 6, 19–27. [Google Scholar]
- Niswar, M.; Safruddin, R.A.; Bustamin, A.; Aswad, I. Performance Evaluation of Microservices Communication with REST, GraphQL, and GRPC. Int. J. Electron. Telecommun. 2024, 70, 429–436. [Google Scholar] [CrossRef]
- Chen, Z.; Huang, H.Z.; Deng, Z.; Wu, J. Shrinkage Mamba Relation Network with Out-of-Distribution Data Augmentation for Rotating Machinery Fault Detection and Localization under Zero-Faulty Data. Mech. Syst. Signal Process. 2025, 224, 112145. [Google Scholar] [CrossRef]
- Liu, R.; Hu, P.; Zhao, S.; Sun, Z.; Han, T.; Pang, Z.; Zhang, W. Out-of-Distribution Fault Diagnosis of Industrial Cyber-Physical Systems Based on Orthogonal Anchor Clustering With Adaptive Balance. IEEE Trans. Ind. Cyber-Phys. Syst. 2024, 3, 48–60. [Google Scholar] [CrossRef]
- Documentation | GRPC. Available online: https://grpc.io/docs/ (accessed on 13 January 2026).
- MQTT Version 5.0. Available online: https://docs.oasis-open.org/mqtt/mqtt/v5.0/os/mqtt-v5.0-os.html (accessed on 13 January 2026).












| Hardware | Software | IP | Entity |
|---|---|---|---|
| Desktop PC AMD Ryzen 7 5800X 8-Core Processor Frequency 3.8 GHz 16 GB memory RAM | Windows 11 Pro Python 3.11.3 | 192.168.1.16 | Nameserver |
| Laptop Asus Intel Core i5-10300H Frequency 2.5 GHz | Windows 11 Home Single Language Python 3.11.3 | 192.168.1.12 | Yellow Page |
| Laptop Asus Intel Core i5-7200U CPU Frequency 2.5 GHz 12 GB memory RAM | Windows 11 Pro Python 3.11.4 | 192.168.1.18 | Agent Subtraction |
| Laptop Dell Intel Core i5-4200U Frequency 1.6 GHz 8 GB memory RAM | Windows 11 Pro Python 3.12 | 192.168.1.17 | Agent Consumer |
| Laptop HP AMD Ryzen 7 5800H 8-with Radeon Graphics Frequency 3.2 GHz 32 GB memory RAM | Windows 11 Pro Python 3.11.7 | 192.168.1.10 | Agent Multiplication |
| Raspberry Pi 4 Model B Rev 1.2 CPU 4x ARM Cortex-A72 r0p3 (AArch64) Frequency 4 GB memory RAM | Debian GNU/Linux 12 (bookworm) Python 3.11.2 | 192.168.1.19 | Agent Sum |
| Statistics | Mathematical Agents | Consumer Agents |
|---|---|---|
| Count | 1084 | 92 |
| Mean | 0.104664 | 0.083583 |
| Std | 0.350769 | 0.187542 |
| Min | 0.000009 | 0.000009 |
| 25% | 0.000029 | 0.000087 |
| 50% | 0.000835 | 0.001627 |
| 75% | 0.00208 | 0.11012 |
| Max | 2.280475 | 0.818837 |
| Tested Mechanism | Category | Scope of Security Mechanism | Scope of the Applied Test | Obtained Results of the Applied Test | Evaluation |
|---|---|---|---|---|---|
| Component authentication | SM1 | Secure system startup prevents vulnerabilities arising during the agent system’s boot process | Verify that the Nameserver does not start unless the Yellow Page is authenticated and active | Secure initialization is blocked in case of IP errors or inactive services | ★★★★★ |
| Unique Key Generation | SM1, SM3 | Communication limited exclusively to authorized Nameserver and Yellow Page components | Validate that the shared key generated by the Yellow Page is unique and non-reusable | Systematic rejection of invalid keys; dynamic key generation confirmed | ★★★★★ |
| TOTP Authentication + Encryption | SM1, SM3, SM20, SM8 | Agent validation is enforced through multi-level security mechanisms based on valid authentication | Create agents using incorrect shared keys and TOTP codes | Strong protection against attacks; the Daemon rejects requests from agents with invalid shared keys and TOTP codes | ★★★★ |
| Two-Factor Authentication (2FA) | SM6, SM20 | Validation of the two-factor authentication mechanism for agents, which reinforces security and the protection of transmitted data | Use a valid shared key and an incorrect TOTP code to register an agent | Invalid TOTP prevents registration; detailed logging of the entire process | ★★★★★ |
| Credential Validation (2FA) | SM1, SM20, SM8 | Registration of agents with reliable operational attributes in the Yellow Page | Create agents using correct shared key and TOTP code | Flow successfully validated; agents are listed in the Yellow Page | ★★★★★ |
| Communication Integrity | SM3, SM8 | Direct data exchange between trusted agents in a multi-agent system | Establish communication between agents while the Yellow Page is active | Effective and logged direct communication | ★★★★ |
| Resilience to Service Outages | SM9 | Dependency of communications on the Yellow Page service | Verify communication between agents with the Yellow Page inactive | Communication persists; Yellow Page restores state after restart | ★★★★ |
| Scalability and Bulk Authentication | SM1, SM6, SM8 | Creation of multiple trusted agent instances and validation of their communication and functionality | Create agents in batches and validate interaction among them | Smooth registration and operation of 31 distributed agents | ★★★★★ |
| Cryptography and Key Derivation (PBKDF2) | SM1, SM3 | Assignment of unique keys for each system agent, ensuring that only trusted agents can decrypt the data transmitted over the network | Ensure each agent has a unique key encrypted with a salt | Robust encryption using SHA512 and random salt per agent | ★★★★★ |
| Critical Dependency on the Nameserver | SM9, SM17 | System operability level in the event of Nameserver failure | Evaluate system functionality after shutting down the Nameserver | Total inoperability; highlights the need for redundancy | ★★★ |
| Approach/Architecture | Used Technology | Cybersecurity Mechanisms | Authentication Mechanisms | Scenario | Embedded Agents | Adaptability |
|---|---|---|---|---|---|---|
| sabIoT: proactive embedded agents in IoT devices [8] | osBrain, Pyro4, ØMQ, Python, Raspberry Pi 4, Grove Pi+ | N/A | Trust network + Nameserver (yellow pages) | Smart Homes (climate, comfort, CO2) | Yes | Very high: agents detect devices/services in the network, adapt and collaborate dynamically |
| ROS2 agents with multitasking and hierarchical behavior [10] | ROS2, DDS, Python 3, Gazebo, asyncio | N/A | N/A | Industrial intralogistics (EMILI vehicle) | High: tested in simulations and physical robot; concurrent execution of actions without errors | |
| Embedded BDI agents [7] | ROS, Jason, ROSJava, Python, Raspberry Pi, Beagle Bone | N/A | N/A | Robotics, UAVs, search and rescue | Yes | High: distributed, standardized, reusable architecture; supports heterogeneous hardware with minimal reprogramming |
| Embedded BDI agents [11] | Jason, Java, Raspberry Pi 3, BrickPi, LEGO sensors, EV3 API | N/A | N/A | Smart production line | Yes | High: Modular architecture, platform-independence, adaptable to the environment with reactive and proactive reasoning |
| Embedded BDI fuzzy agents [12] | Jason, FIS, Java, Raspberry Pi, LEGO sensors | N/A | N/A | Intelligent production line | Yes | Very high: Agents dynamically reconfigure behavior; highly customizable via fuzzy rules |
| Agent with embedded logic [13] | Arduino, Raspberry Pi 3, Zigbee, Python, Qt5, Aquacrop, MySQL | N/A | N/A | Precision agriculture (onion irrigation) | Yes | Very high: Modular system, editable rules, adaptable to various crops, sensors, and irrigation infrastructures |
| IoT-MAS with fuzzy logic [15] | Fuzzy logic, IoT, MAS agents (AoT, FA, LCA, GCA), IoT protocols (MQTT, TCP/IP) | N/A | N/A | Smart city | Yes | Very high: Modular, scalable architecture, adaptable according to BSL/ASL pattern and environmental conditions |
| IoST: Smart Things embedded with specialized agents [16] | Jason, Raspberry Pi Zero, ATMEGA328, ContextNet, Galileo Gen2 | Local autonomy in case of network failure, robustness against disconnections | Agent identification via ContextNet | Smart environments (climate, energy, comfort, automation) | Yes | Very high: Modular architecture, agents configurable by type, full adaptability to hardware and domain |
| LightGuardAgents (our proposal) | osBrain, Pyro4, Python, Raspberry PI | Daemon of Nameserver Gateway manager Encryption and decryption of messages | TOTP Private and public key | Embedded systems | Yes | Very high: Modular architecture, allowing for dynamic agent registration and direct inter-agent communication. It also provides robust support for heterogeneous devices and exhibits partial fault tolerance |
| Aspect | LightGuardAgents | gRPC + mTLS | MQTT + TLS/SASL |
|---|---|---|---|
| Communication model | Agent-based, peer-to-peer with directory-assisted discovery | Client–server RPC over HTTP/2 | Publish/subscribe via broker |
| Security integration | Native, embedded into agent lifecycle | External, enforced by TLS layer | External, enforced by TLS/SASL |
| Authentication mechanism | TOTP-based authentication + whitelist/blacklist | Mutual TLS with X.509 certificates | Username/password, certificates, or SASL |
| Key management | Decentralized, agent-generated keys; directory-assisted exchange | PKI-based certificate management | Certificate-based or broker-managed credentials |
| Dependency on PKI | Not required | Required | Typically required |
| Clock synchronization requirement | Required within TOTP validation window | Not required | Not required |
| Overhead on constrained devices | Low, event-driven key management | Moderate to high due to TLS handshake | Moderate due to broker and TLS overhead |
| Scalability model | Distributed agent discovery via Yellow Page | Centralized service endpoints | Broker-centric scalability |
| Fault tolerance | Agent-level isolation and revocation | Service-level | Broker-dependent |
| Suitability for resource-constrained IoT | High | Limited | Medium |
| Primary validation focus | Architectural and security behavior | Performance and interoperability | Messaging reliability |
Disclaimer/Publisher’s Note: The statements, opinions and data contained in all publications are solely those of the individual author(s) and contributor(s) and not of MDPI and/or the editor(s). MDPI and/or the editor(s) disclaim responsibility for any injury to people or property resulting from any ideas, methods, instructions or products referred to in the content. |
© 2026 by the authors. Licensee MDPI, Basel, Switzerland. This article is an open access article distributed under the terms and conditions of the Creative Commons Attribution (CC BY) license.
Share and Cite
Caicedo-Ortiz, J.; Holgado-Terriza, J.A.; Pico-Valencia, P.; Olivares-Olivares, D. LightGuardAgents: Secure and Robust Embedded Agents for Internet of Things Devices. Information 2026, 17, 213. https://doi.org/10.3390/info17020213
Caicedo-Ortiz J, Holgado-Terriza JA, Pico-Valencia P, Olivares-Olivares D. LightGuardAgents: Secure and Robust Embedded Agents for Internet of Things Devices. Information. 2026; 17(2):213. https://doi.org/10.3390/info17020213
Chicago/Turabian StyleCaicedo-Ortiz, José, Juan A. Holgado-Terriza, Pablo Pico-Valencia, and Deiber Olivares-Olivares. 2026. "LightGuardAgents: Secure and Robust Embedded Agents for Internet of Things Devices" Information 17, no. 2: 213. https://doi.org/10.3390/info17020213
APA StyleCaicedo-Ortiz, J., Holgado-Terriza, J. A., Pico-Valencia, P., & Olivares-Olivares, D. (2026). LightGuardAgents: Secure and Robust Embedded Agents for Internet of Things Devices. Information, 17(2), 213. https://doi.org/10.3390/info17020213

