Architecture Building Blocks for Data Governance in Data Spaces
Abstract
1. Introduction
2. Method
3. Related Works
3.1. DS Features
3.2. Data Governance in Data Spaces
4. Requirements for Data Governance in Data Spaces
5. Reference Enterprise Architecture to Deploy DG in DS
- Profile. It describes the reusable asset type and provides information about its lineage. In this case, as stated above, it is an extension of the “Default Profile” of RAS.
- Classification. This class contains a set of descriptors to classify the ABB. Classification allows the ABB to be managed and located in a repository.
- Solution. It describes the Solutions Building Blocks (SBBs), which will be instantiated to implement the Governance System defined by the architecture. SBBs define the specific products and components that contribute to implementing the functionality and capabilities defined in the ABB.
- Usage. Depending on the level of detail of the ABB, this class describes the activities to be performed for implementing or using the asset, so that it can guide the development of SBBs.
- Related-asset. Exposes other related ABBs and the type of relationship (aggregation, similarity, dependency, parent, composition).
- Requirement. It describes each requirement that ABB implements.
- Architecture-description. This class describes and communicates different parts of the architecture defined by ABB, according to the ISO/IEC/IEEE 42010:2011 standard [50]. It is made up of the following classes:
- −
- Stakeholder. It contains information about an individual, team, organization or categories thereof, who has an interest in the DG system and for which the Viewpoints are built.
- −
- Concern. Describes aspects of the system that are of concern or interest to some stakeholder.
- −
- Viewpoint. It establishes the conventions for the construction, interpretation and use of ABB architecture views to frame specific DG system concerns.
- −
- Model type. This class establishes the modelling conventions for each type of model, related to a viewpoint.
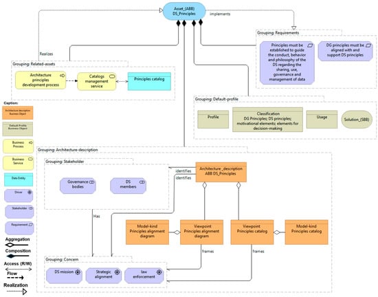
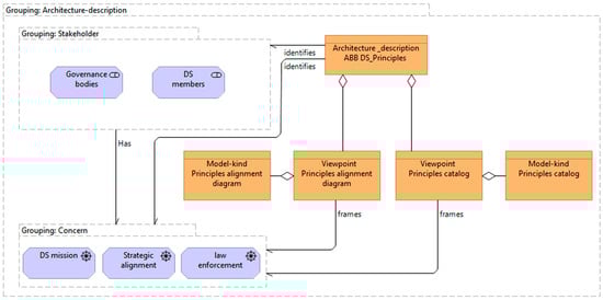
5.1. ABB DS_Principles
5.1.1. ABB DS_Principles. Grouping Related-Assets
5.1.2. ABB DS_Principles. Grouping Architecture-Description
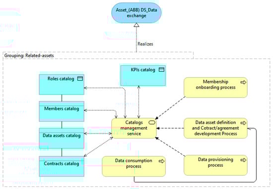
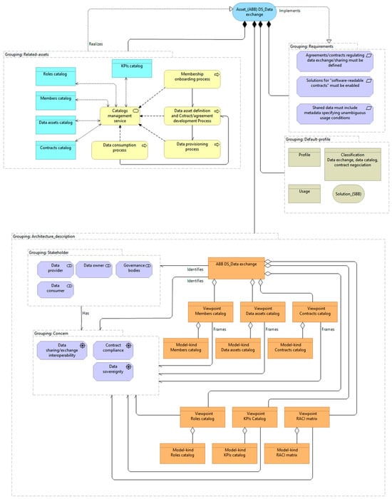
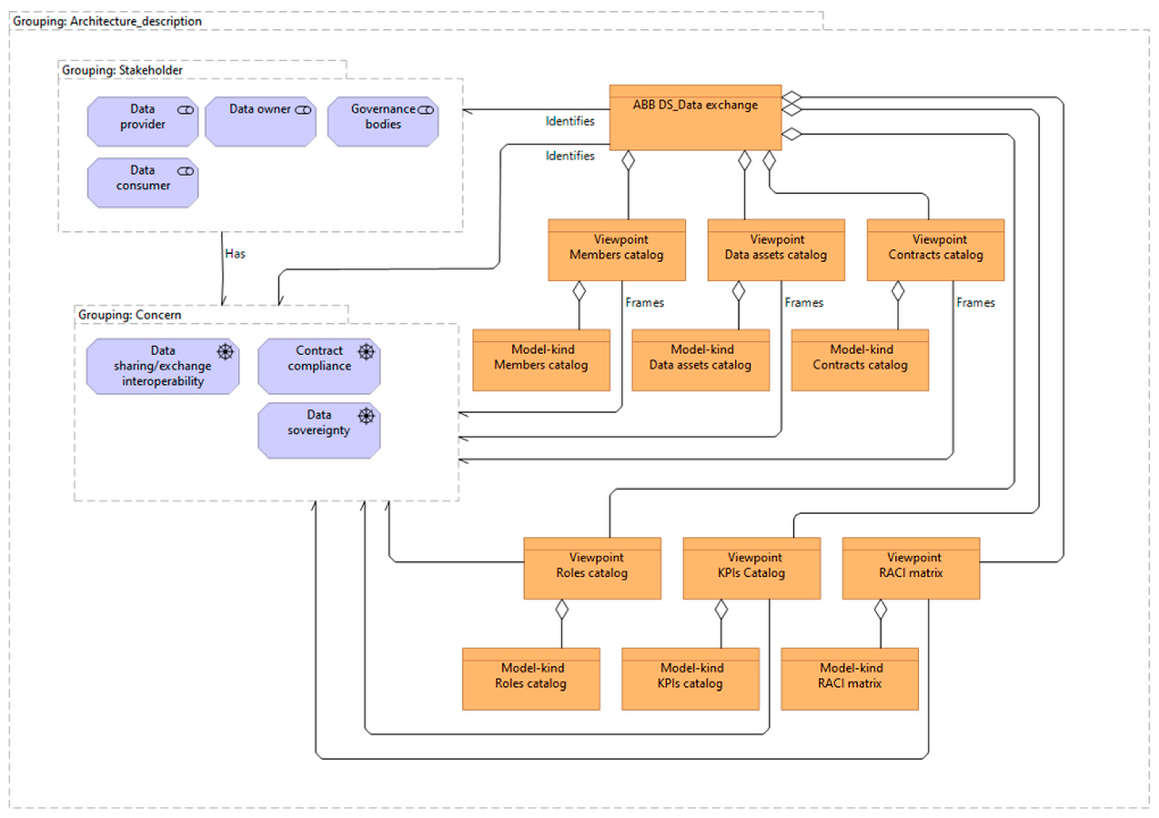
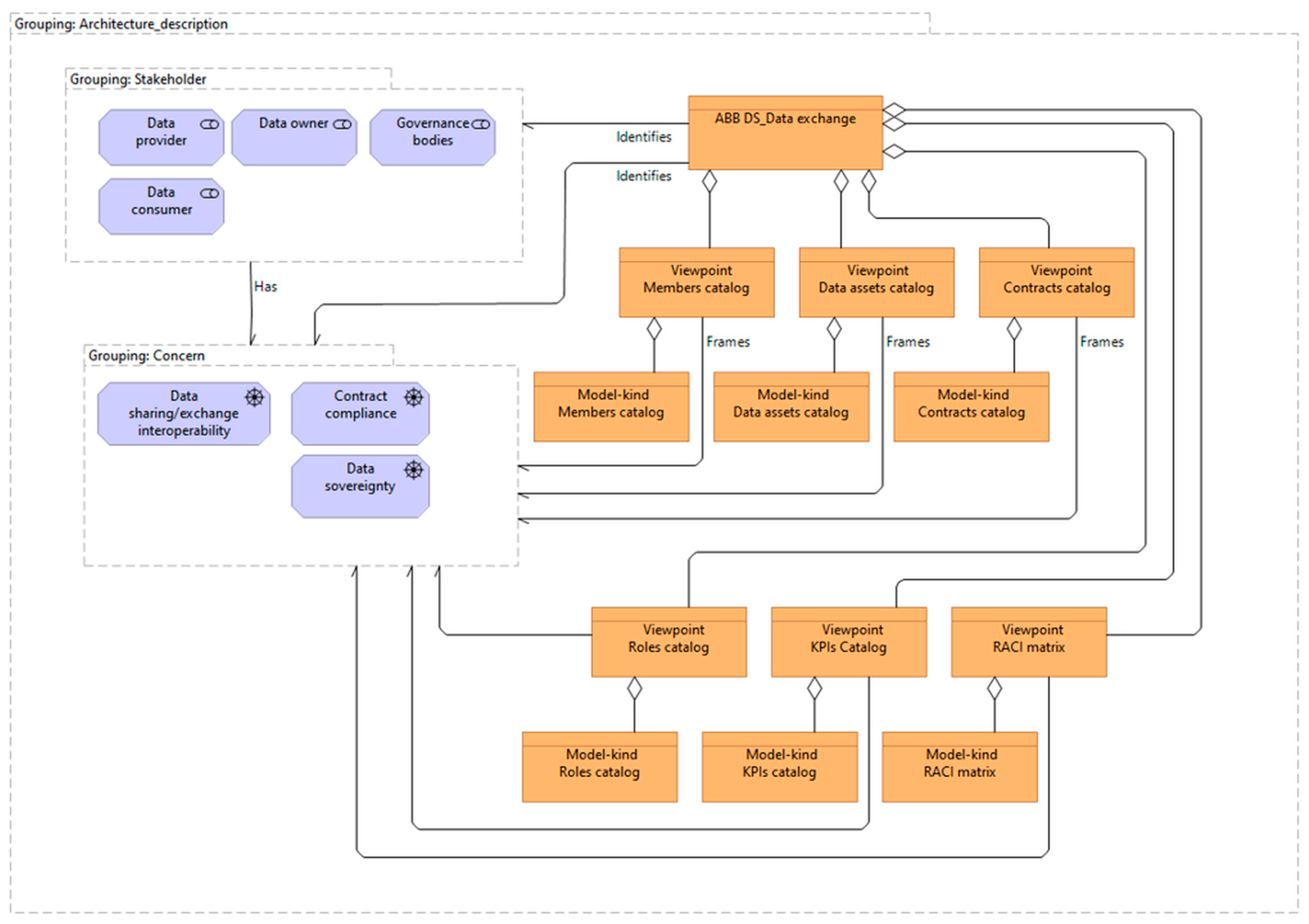
5.2. ABB DS_Data Exchange
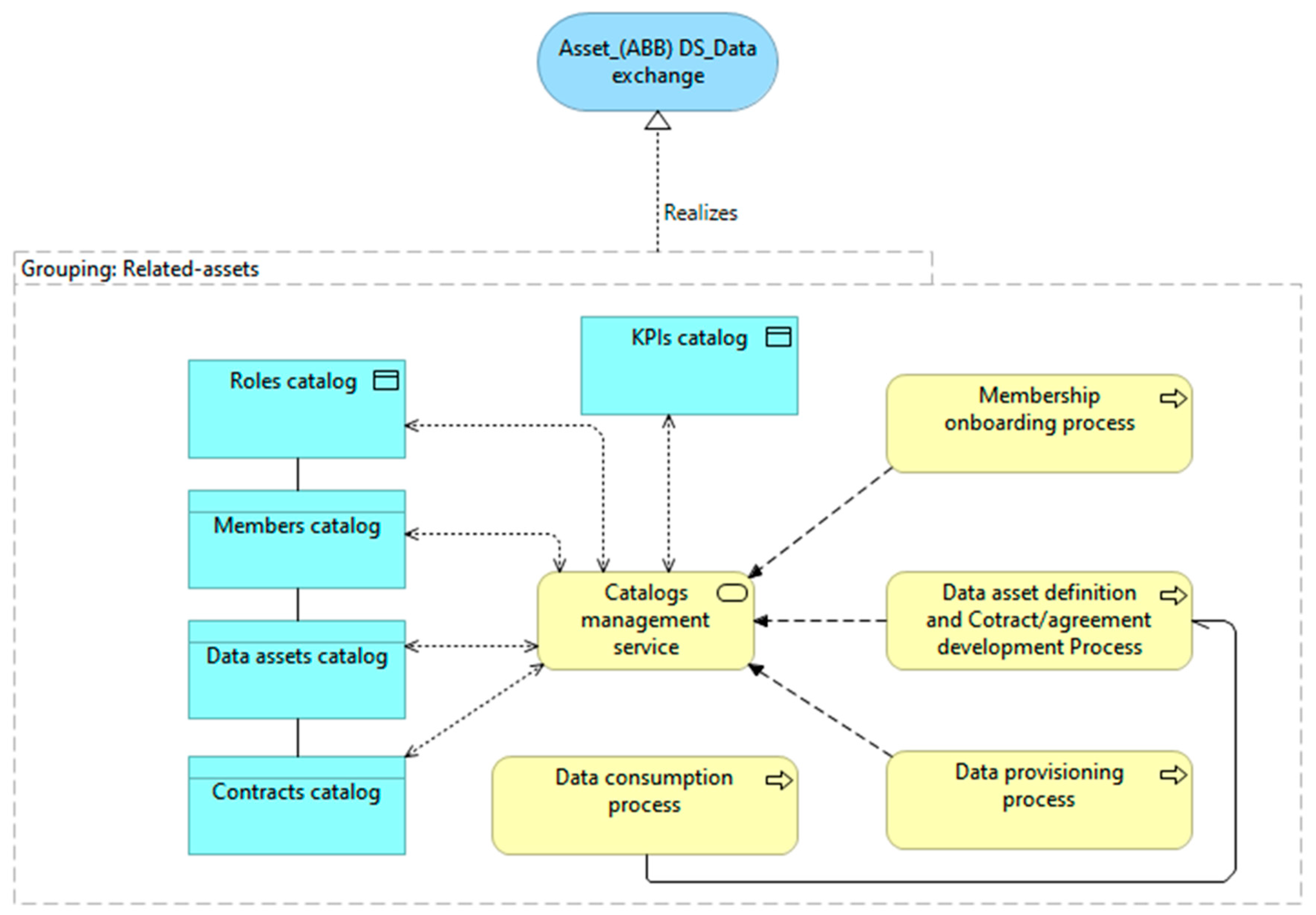
5.2.1. ABB DS_Data Exchange. Grouping Related-Assets
5.2.2. ABB DS_Data Exchange. Grouping Architecture-Description
- Data asset catalog viewpoint
- RACI matrix viewpoint
- Key Performance Indicators Catalog (KPIs) viewpoint
6. Discussion
7. Conclusions and Further Research
Author Contributions
Funding
Data Availability Statement
Acknowledgments
Conflicts of Interest
Abbreviations
| ABB | Architecture Building Block |
| BDVA | Big Data Value Association |
| DG | Data Governance |
| DLC | Data Lifecycle |
| DS | Data Space |
| EDM | Evaluate, Direct, and Monitor |
| IDSA | International Data Spaces Association |
| SBB | Solutions Building Block |
Appendix A
| DLC Phase | Activities |
|---|---|
| Collect | Integration and interoperability of the data that is incorporated and how it should be extracted and processed to create useful data (clean, corrected, complete, and accurate) with the ability to be stored. It involves converting raw data into structured and formatted outputs tailored to their intended use, while also ensuring the collection and management of relevant metadata. |
| Store | Data storage, maintenance, and improvement (the data does not change intrinsically), or for archiving purposes. |
| Process | Extracting, preparing, and processing data based on its intended use. Data may be aggregated and/or combined with other data to enable exchange/distribution, analysis, archiving, or deletion. |
| Transmit | Validating data and contract compliance before departure and upon arrival at the destination, ensuring confidentiality and integrity during transmission. |
| Exchange/ Distribution | Membership onboarding, data asset definition and contract development, as well as data provisioning and data consumption. |
| Use | Consumption, use, and analysis of data in order to support decision-making. |
| Destroy | Permanent deletion of data. |
Appendix B
| Grouping | ABB | Artifacts | Tools |
|---|---|---|---|
| Principles | Principles |
|
|
| Governance | Strategic alignment |
|
|
| Organization |
|
| |
| Stewardship—Governance model. |
|
| |
| Stewardship— Policies and standards. |
|
| |
| Stewardship—Roles and Responsibilities |
|
| |
| Management | Classification and metadata |
|
|
| Data quality |
|
| |
| Data security |
|
| |
| Data Lifecycle (DLC) |
|
| |
| Control | Supervision, monitoring and evaluation |
|
|
References
- Curry, E.; Scerri, S.; Tuikka, T. Data Spaces: Design, Deployment, and Future Directions. In Data Spaces; Springer International Publishing: Cham, Switzerland, 2022. [Google Scholar]
- Reiberg, A.; Niebel, C.; Kraemer, P. What is a Data Space? In White Paper 1/2022; Gaia-X Hub Germany: Munich, Germany, 2022; pp. 1–20. [Google Scholar]
- Data Spaces Support Centre. What Is a Data Space? 2024. Available online: https://dssc.eu/space/bv15e/766061351/Introduction+-+Key+Concepts+of+Data+Spaces#What-about-a-Definition? (accessed on 25 November 2024).
- International Data Spaces Association (IDSA). Design Principles for Data Spaces—Position Paper; Open Dei: Rome, Italy, 2021. [Google Scholar]
- Data Office. Plan de Actuaciones Para el Despliegue de Espacios de Datos; Data Office: Madrid, Spain, 2024.
- Gaia-X European Association for Data and Cloud AISBL. Gaia-X-Architecture Document—22.04 Release; Gaia-X European Association for Data: Brussels, Belgium, 2022; p. 61. [Google Scholar]
- Braun, R.; Laa, B.; Rohatsch, L. Governance challenges of urban dataspace—Transdisciplinary perspectives. In Proceedings of the Extended Abstracts of the Eu-SPRI 2022 Conference Challenging Science and Innovation Policy, Utrecht, The Netherlands, 1–3 June 2022; pp. 105–107. [Google Scholar]
- International Data Spaces Association (IDSA). IDS-RAM 4. IDSA Reference Architecture V4.0. Available online: https://docs.internationaldataspaces.org/ids-knowledgebase/ids-ram-4/ (accessed on 11 September 2025).
- Otto, B.; Steinbuß, S.; Teuscher, A.; Lohmann, S. International Data Spaces Association. Reference Architecture Model. V3.0; International Data Spaces Association: Dortmund, Germany, 2019; pp. 1–118. [Google Scholar]
- Minghini, M.; Kotsev, A.; Posada, M.; Signorelli, S. Scientific Insights into Data Sharing and Utilisation at Scale; Publications Office of the European Union: Brussels, Belgium, 2023. [Google Scholar] [CrossRef]
- Fritzenkötter, J.; Hohoff, L.; Pierri, P.; Verhulst, S.G.; Young, A.; Zacharzewski, A. Governing the Environment-Related Data Space; European Union: Brussels, Belgium, 2022. [Google Scholar]
- DAMA International. DAMA-DMBOK2: Data Management Body of Knowledge, 2nd ed.; Technics Publications: Basking Ridge, NJ, USA, 2017; ISBN 978-1-63462-234-9. [Google Scholar]
- Weber, K.; Otto, B.; Österle, H. One Size Does Not Fit All—A Contingency Approach to Data Governance. J. Data Inf. Qual. 2009, 1, 1–27. [Google Scholar] [CrossRef]
- MDM Institute MDM Institute—Data Governance Definition. 2018. Available online: http://www.tcdii.com/whatIsDataGovernance.html (accessed on 23 October 2020).
- Gray, C.; IBM Corporation. An overview of data governance elevator Pitch (Final); IBM Corporation: Armonk, NY, USA, 2011. [Google Scholar]
- Otto, B. Data governance (Otto). Bus. Inf. Syst. Eng. 2011, 3, 241–244. [Google Scholar] [CrossRef]
- Torre-Bastida, A.I.; Gil, G.; Miñón, R.; Díaz-de-Arcaya, J. Technological perspective of data governance in data space ecosystems. In Data Spaces: Design, Deployment and Future Directions; Springer: Berlin/Heidelberg, Germany, 2022; pp. 65–87. [Google Scholar]
- Yebenes, J. Marco para la Construcción de Sistemas de Gobernanza de Datos en Entornos de Industria 4.0; Universidad de Cantabria: Santander, Spain, 2022. [Google Scholar]
- Yebenes, J.; Zorrilla, M. A Data Governance Framework for Industry 4.0. IEEE Lat. Am. Trans. 2021, 19, 2130–2138. [Google Scholar] [CrossRef]
- Yebenes, J.; Zorrilla, M. A reference framework for the implementation of Data Governance Systems for Industry 4.0. Comput. Stand. Interfaces 2021, 81, 103595. [Google Scholar] [CrossRef]
- Dudoit, A. European Common Data Spaces: A Structuring Initiative That Is Necessary and Adaptable to Canada; CIRANO: Montreal, QC, Canada, 2023. [Google Scholar]
- Alliance for Internet of Things Innovation (AIOTI). Guidance for the Integration of IoT and Edge Computing in Data Spaces; Alliance for Internet of Things Innovation: Brussels, Belgium, 2022. [Google Scholar]
- Suzuki, K.; Yokozeki, D. Data Governance for Achieving Data Sharing in the IOWN Era. NTT Tech. Rev. 2023, 21, 49–54. [Google Scholar] [CrossRef]
- Micheli, M.; Ponti, M.; Craglia, M.; Suman, A.B. Emerging models of data governance in the age of datafication. BIG DATA Soc. 2020, 2020, 1–15. [Google Scholar] [CrossRef]
- Otto, B. A federated infrastructure for European data spaces. Commun. ACM 2022, 65, 44–45. [Google Scholar] [CrossRef]
- Firdausy, D.R.; De Alencar Silva, P.; Van Sinderen, M.; Iacob, M.E. Towards a Reference Enterprise Architecture to enforce Digital Sovereignty in International Data Spaces. In Proceedings of the 2022 IEEE 24th Conference on Business Informatics (CBI), Amsterdam, The Netherlands, 15–17 June 2022; 1, pp. 117–125. [Google Scholar] [CrossRef]
- Daclin, N.; Chen, D.; Vallespir, B. Developing enterprise collaboration: A methodology to implement and improve interoperability. Enterp. Inf. Syst. 2016, 10, 467–504. [Google Scholar] [CrossRef]
- Bližnák, K.; Michal, M.; Pilková, A. A Systematic Review of Recent Literature on Data Governance (2017–2023). IEEE Access 2024, 12, 149875–149888. [Google Scholar] [CrossRef]
- Hutterer, A.; Krumay, B. Scopes of Governance in Data Spaces Scopes of Governance in Data Spaces. In Proceedings of the Australasian Conference on Information Systems, Canberra, Australia, 4–6 December 2024. [Google Scholar]
- Solmaz, G.; Cirillo, F.; Fürst, J.; Jacobs, T.; Bauer, M.; Kovacs, E.; Santana, J.R.; Sánchez, L. Enabling data spaces: Existing developments and challenges. In Proceedings of the 1st International Workshop on Data Economy, New York, NY, USA, 22 December 2022; pp. 42–48. [Google Scholar] [CrossRef]
- Gaia-X European Association for Data and Cloud AISBL. GAIA-X Architecture Document—20.04. 2024. Available online: https://docs.gaia-x.eu/technical-committee/architecture-document/24.04/ (accessed on 2 November 2024).
- Curry, E.; Tuikka, T.; Metzger, A.; Zillner, S.; Bertels, N.; Ducuing, C.; Dalle Carbonare, D.; Gusmeroli, S.; Scerri, S.; López de Vallejo, I.; et al. Data Sharing Spaces: The BDVA Perspective. In Designing Data Spaces; Springer: Berlin/Heidelberg, Germany, 2022; pp. 365–382. [Google Scholar]
- Cuno, S.; Bruns, L.; Tcholtchev, N.; Lämmel, P.; Schieferdecker, I. Data governance and sovereignty in urban data spaces based on standardized ICT reference architectures. Data 2019, 4, 16. [Google Scholar] [CrossRef]
- Curry, E. Real-Time Linked Dataspaces: Enabling Data Ecosystems for Intelligent Systems; Springer: Berlin/Heidelberg, Germany, 2019. [Google Scholar]
- Datos.gob.es. The Dataspaces Starter Kit. 2024. Available online: https://datos.gob.es/en/blog/dataspaces-starter-kit (accessed on 5 November 2024).
- Data Spaces Support Centre. Data Spaces Blueprint v1.5—Home. 2024. Available online: https://dssc.eu/space/BBE/178422141/Data+Sharing+Governance (accessed on 5 November 2024).
- The Open Group. TOGAF® Standard Version 9.2; The Open Group: San Francisco, CA, USA, 2018; pp. 1–532. [Google Scholar]
- ISO ISO/IEC 38505-2; Implications of ISO/IEC 38505-1 for Data Management. International Standard Organization: Geneva, Switzerland, 2018; pp. 1–44.
- Felici, M.; Koulouris, T.; Pearson, S. Accountability for Data Governance in Cloud Ecosystems. In Proceedings of the 2013 IEEE International Conference on Cloud Computing Technology and Science, Hangzhou, China, 2–5 December 2013; Volume 2, pp. 327–332. [Google Scholar] [CrossRef]
- Liu, Y.; Gao, T.; Niu, D.; Zhang, H. Research on Collaborative Governance of Data Security in the Whole Life Cycle of Electric Power Manufacturing Data Space. In Proceedings of the 2022 IEEE 25th International Conference on Computer Supported Cooperative Work in Design (CSCWD), Hangzhou, China, 4–6 May 2022; pp. 119–126. [Google Scholar] [CrossRef]
- Ballard, C.; Baldwin, J.; Baryudin, A.; Brunell, G.; Giardina, C.; Haber, M.; O’neill, E.A.; Shah, S. IBM Information Governance Solutions; IBM Corporation: Armonk, NY, USA, 2014. [Google Scholar]
- Marcucci, S.; Alarcón, N.G.; Verhulst, S.G.; Wüllhorst, E. Informing the Global Data Future: Benchmarking Data Governance Frameworks. Data Policy 2023, 5, e30. [Google Scholar] [CrossRef]
- Wallis, K.; Stodt, J.; Jastremskoj, E.; Reich, C. Agreements Between Enterprises Digitized By Smart Contracts in the Domain of Industry 4.0. Comput. Sci. Inf. Technol. (CS IT) 2020, 10, 23–32. [Google Scholar] [CrossRef]
- UNE Normalización Española. UNE 0087 Definición y Caracterización Espacios de Datos; UNE Normalización Española: Madrid, Spain, 2025; pp. 1–67. [Google Scholar]
- Tardieu, H. Role of Gaia-X in the European Data Space Ecosystem. In Designing Data Spaces; Springer: Berlin/Heidelberg, Germany, 2022; pp. 41–59. [Google Scholar]
- Object Management Group (OMG). Reusable Asset Specification, Version 2.2, no. November. 2005. pp. 1–121. Available online: https://www.omg.org/spec/RAS/2.2/PDF (accessed on 15 October 2025).
- ISO 8000-61; Data Quality—Process Reference Model. International Standard Organization—ISO: Geneva, Switzerland, 2016; pp. 1–28.
- Lnenicka, M.; Nikiforova, A.; Luterek, M.; Milic, P.; Rudmark, D.; Neumaier, S.; Kević, K.; Zuiderwijk, A.; Rodríguez Bolívar, M.P. Understanding the development of public data ecosystems: From a conceptual model to a six-generation model of the evolution of public data ecosystems. Telemat. Inform. 2024, 94, 102190. [Google Scholar] [CrossRef]
- The Open Group. ArchiMate® 3.1 Specification. 2019, pp. 1–206. Available online: https://www.opengroup.org/sites/default/files/docs/downloads/n190p_5.pdf (accessed on 15 October 2025).
- ISO/IEC/IEEE 42010:2011; Systems and Software Engineering—Architecture Description. International Standard Organization—ISO: Geneva, Switzerland, 2011; pp. 1–46.
- Object Management Group (OMG). OMG® Unified Modeling Language® (OMG UML®) V2.5.1, no. December, p. 796, 2017. Available online: https://www.omg.org/spec/UML/2.5.1/PDF (accessed on 15 October 2025).
- ISO ISO/IEC 38505-1; Application of ISO/IEC 38500 to the Governance of Data. International Standard Organization: Geneva, Switzerland, 2017; pp. 1–28.
- Jussen, I.; Möller, F.; Schweihoff, J.; Gieß, A.; Giussani, G.; Otto, B. Issues in inter-organizational data sharing: Findings from practice and research challenges. Data Knowl. Eng. 2024, 150, 1022800. [Google Scholar] [CrossRef]
- Guggenberger, T.M.; Schlueter Langdon, C.; Otto, B. Data spaces as meta-organisations. Eur. J. Inf. Syst. 2025, 34, 822–842. [Google Scholar] [CrossRef]
- Gieß, A.; Schoormann, T.; Möller, F.; Gür, I. Discovering data spaces: A classification of design options. Comput. Ind. 2025, 164, 104212. [Google Scholar] [CrossRef]
- Möller, F.; Jussen, I.; Springer, V.; Gieß, A.; Schweihoff, J.C.; Gelhaar, J.; Guggenberger, T.; Otto, B. Industrial data ecosystems and data spaces. Electron. Mark. 2024, 34, 41. [Google Scholar] [CrossRef]
- Copei, S.; Rülicke, L. Best Practices to overcome challenges and barriers during the implementation of a data space for the energy domain: An experience report. Data Br. 2025, 61, 111838. [Google Scholar] [CrossRef] [PubMed]









| ABB | Description |
|---|---|
| PRINCIPLES GROUP | |
| Principle | Specifies the enterprise architecture for the definition, cataloging, and management of a set of principles that guide DG. This ABB has been extended with principles specific to DSs, such as Sharing, Trust, Sovereignty, and Interoperability. |
| GOVERNANCE GROUP | |
| DG strategic alignment | Defines the enterprise architecture required to identify the information needs based on the DS objectives. This ABB has been extended to translate information needs into specific data requests for data providers within DS. Additionally, it defines the goals of DG in DS, ensuring they align with the DS overall strategy. |
| Stewardship | This ABB consists of three building blocks: (i) Roles and Responsibilities ABB, which establishes the enterprise architecture required for the definition of the DS-specific roles (data owner, data provider, data user, data consumer, etc.), their responsibilities, and decision-making rights. (ii) Policies and Standards ABB, which facilitates the transition from principles to the development of concrete policies and standards. (iii) Governance Model ABB, which defines a governance model centered on the key functions: Evaluate, Direct, and Monitor (EDM). |
| Organization | Specifies the enterprise architecture that helps define DS governing bodies, the bodies that are governed, and the organizational model of the DS governance. |
| MANAGEMENT GROUP | |
| Metadata management | Determines the enterprise architecture that implements DG system requirements to address data semantics, data representation, and the registration of data element descriptions, along with the management of metadata, which must include metadata about the quality of the data exchanged in the DS. |
| Data quality | Specifies the enterprise architecture for planning, development, and execution of data quality policies. |
| Data security, privacy and risk | Stipulates the enterprise architecture required to support the planning, development, and implementation of security and data protection policies, considering DS requirements, applicable legislation, and contractual obligations as defined in the data contracts signed between DS users. |
| DLC activities | Develops the enterprise architecture required to identify data-related activities and the specific aspects of data that are subject to governance in the DS. This ABB is further decomposed into several sub-blocks, each corresponding to a specific phase of the data lifecycle (Collect, Store, Process, Transmit, Exchange/Distribute, Use, and Destroy) where roles and responsibilities for these activities will be established and KPIs defined to measure their performance. |
| CONTROL GROUP | |
| Supervision, monitoring and evaluation | Specifies the enterprise architecture that enables the definition and management of KPIs, processes, and resources needed to monitor, measure, analyze, and report on the effectiveness and performance of the DG system. |
| Task | Responsible ABB |
|---|---|
| Define principles guiding the conduct, behavior, and philosophy of the DS and its members regarding data usage, management, and governance. | ABB. Principles |
| Establish a DG plan for the DS, defining goals, objectives, and strategies aligned with DS objectives. | ABB. Strategic Alignment |
| Create a DG authority for the DS, identifying relevant actors and governance bodies. In DSs, this authority is part of the DS governing body. | ABB. Organization |
| Develop a federated model for governing dispersed and distributed data. | ABB. Organization |
| Ensure DS members commit to complying with the established DG system. | ABB. Organization |
| Define roles, responsibilities, and decision rights, assigning specific activities and ensuring alignment with frameworks like IDSA-RAM. | ABB. Roles, Responsibilities, and Decision Rights |
| Formulate agreements/contracts to regulate data sharing and exchange, considering standards and applicable legislation. | ABB. Policies and Standards. ABB Exchange/Distribute |
| Enable the establishment and management of software-readable agreements/contracts. | ABB. Policies and Standards. ABB Exchange/Distribute |
| Attach metadata to shared data to explicitly define usage conditions and ensure compliance, including metadata on data quality. | ABB. Metadata |
| Implement mechanisms allowing the data owner or DS governance body to audit the actual usage of shared data as well as the ethical handling of data. | ABB. Roles, Responsibilities, and Decision Rights; ABB. Supervision, monitoring & evaluation |
| Define parameters and processes for evaluating the quality of shared data. Quality validation must be performed “ex ante,” or before sharing the data, and “ex post,” or at the time of receiving the data. The goal is to ensure that the data meets the promised or expected quality standards. | ABB. Quality Management |
| Provide directories and catalogs to enable the discovery and access to information about DS participants and available data assets. | ABB. Metadata |
| Facilitate semantic or conceptual interoperability by selecting standards and describing vocabularies, taxonomies and ontologies. | ABB. Metadata |
| Establish security classifications for sensitive data and define policies for use in contracts, ensuring confidentiality, integrity, availability, and authentication of participants. | ABB. Data security and risks |
| Define KPIs to measure the fulfillment of the data governance program | ABB. Supervision, monitoring & evaluation |
| Attribute | Description |
|---|---|
| Name | ABB DS_Principles |
| Description | This ABB makes it possible for the principles to be defined, cataloged and managed. The DS Architecture Principles establish, in turn, high-level requirements that condition the architecture process, affecting the design, development, maintenance and use of the DG architecture. |
| Requirement | The ABB contributes to the implementation of the following requirements: “Principles must be established to guide the conduct, behavior and philosophy of the DS regarding the sharing, use, governance and management of data.” And “DG principles must be aligned with and support DS principles”. |
| Classification | DG Principles; DS Principles; motivational elements; elements for decision-making. |
| Usage | It is used to record and manage the principles that guide the DG system, as well as a reference for decision-making; to justify other system requirements and to demonstrate the coherence between principles and the objectives and goals they support. |
| Related-asset | Name: Catalog management service. Description: Service for catalog management. Allows you to register, modify and delete principles in the catalog. |
| Related-asset | Name: Principles development process. Description: Defines the sequence of activities to be carried out for the development and approval of the principles. |
| Related-asset | Name: Principles catalog. Description: Defines the data entity where the established principles are recorded. |
| Attribute | Description |
|---|---|
| Viewpoint Name | Principles Catalog |
| Description | This catalog captures the DG Principles for the DS according to an agreed structure (see model type in Table 5) that allows for their dissemination and management. A principle represents a statement of intent that defines a fundamental norm or idea that guides thinking and behavior in DS. |
| Type | Catalog |
| Stakeholders | Governing bodies and members of the DS |
| Concerns | DS mission, Strategic alignment, law enforcement |
| Attribute | Description |
|---|---|
| Id | Unique and exclusive identifier of the principle |
| Name | name given to the principle |
| Category | The following categories of principles apply: DS principles, DG principles |
| Owner | Responsible for defining and managing the principle |
| Statement | Statement that sets out the principle in an unequivocal, concise and clear manner |
| Rationale | Reasons justifying the principle, highlighting how it contributes to DS or DG objectives and strategies, the benefits it brings to the business and the relationships with other principles, including levels of priority or importance of some over others |
| Implication | Consequences of assuming or not assuming the principle. Exposition of the necessary requirements to comply with the principle, in terms of resources, activities and costs |
| Attribute | Content |
|---|---|
| Id | DSDGP001 |
| Name | Sharing |
| Category | DS principles |
| Owner | Governance bodies |
| Statement | DG must contribute to enabling DS participants to provide and receive data with a high degree of control, or to shape and contribute to this exchange. |
| Rationale | Data sharing can be considered as the most prominent principle, given that it is also the main objective of DS. Data sharing is understood in the sense of enabling access and facilitating the exchange of data, although it must be taken into account that data sharing does not necessarily imply the transfer of data from one entity to another. |
| Implication | Without this principle, the DS will not be able to operate. |
| Attribute | Content |
|---|---|
| Id | DSDGP002 |
| Name | Trust |
| Category | DS principles |
| Owner | Governance bodies |
| Statement | DG must establish the bases that regulate the exchange or sharing of data and the conditions under which it will occur, by formulating the corresponding agreements or contracts, so that an environment of trust is created between the parties. |
| Rationale | Data exchange/sharing is based on mutual trust between the parties involved. |
| Implication | Trust in the DS does not exist by itself but is achieved through the application of other principles, such as sovereignty and interoperability. |
| Attribute | Content |
|---|---|
| Id | DSDGP003 |
| Name | Data Sovereignty |
| Category | DS principles |
| Owner | Governance bodies |
| Statement | The data owner should have the ability to exercise self-determination regarding the use of his or her data and, therefore, to make decisions and exercise control over that data and its use at all times. |
| Rationale | Participants should be able to decide whether to participate in the exchange according to their preferences regarding content, scope, purpose, duration and participants. |
| Implication | Without sovereignty, there will be no trust. The greater the sovereign control over data, the more participants in the data space can trust it. Sovereignty thus becomes an important factor in fostering trust among participants in the DS and also aligns with emerging legal and regulatory trends in various regions, particularly within the EU. |
| Attribute | Content |
|---|---|
| Id | DGP004 |
| Name | Data Interoperability |
| Category | DS principles |
| Owner | Governance bodies |
| Statement | DG should contribute to achieving organizational and conceptual or semantic interoperability in the DS. |
| Rationale | Interoperability is a fundamental aspect and must exist at different levels in the DS to enable its members to access or exchange data efficiently. DS members must be aligned with the DG that guides the management of data. Furthermore, both the data provider and the consumer must have the same interpretation of the meaning of the shared data. |
| Implication | Organizational interoperability involves identifying the stakeholders involved in the management, provision and use of data, as well as the relationships between them, and ensuring that participants in the exchange or sharing of data are aligned regarding the principles, guidelines, policies and rules that govern the management of the data being shared. Conceptual interoperability involves establishing a common language and reference model to address the wide variety of data and the relationships between them, such as the development of business glossaries, dictionaries and data catalogs, as well as the policies and processes for their management. |
| Attribute | Description |
|---|---|
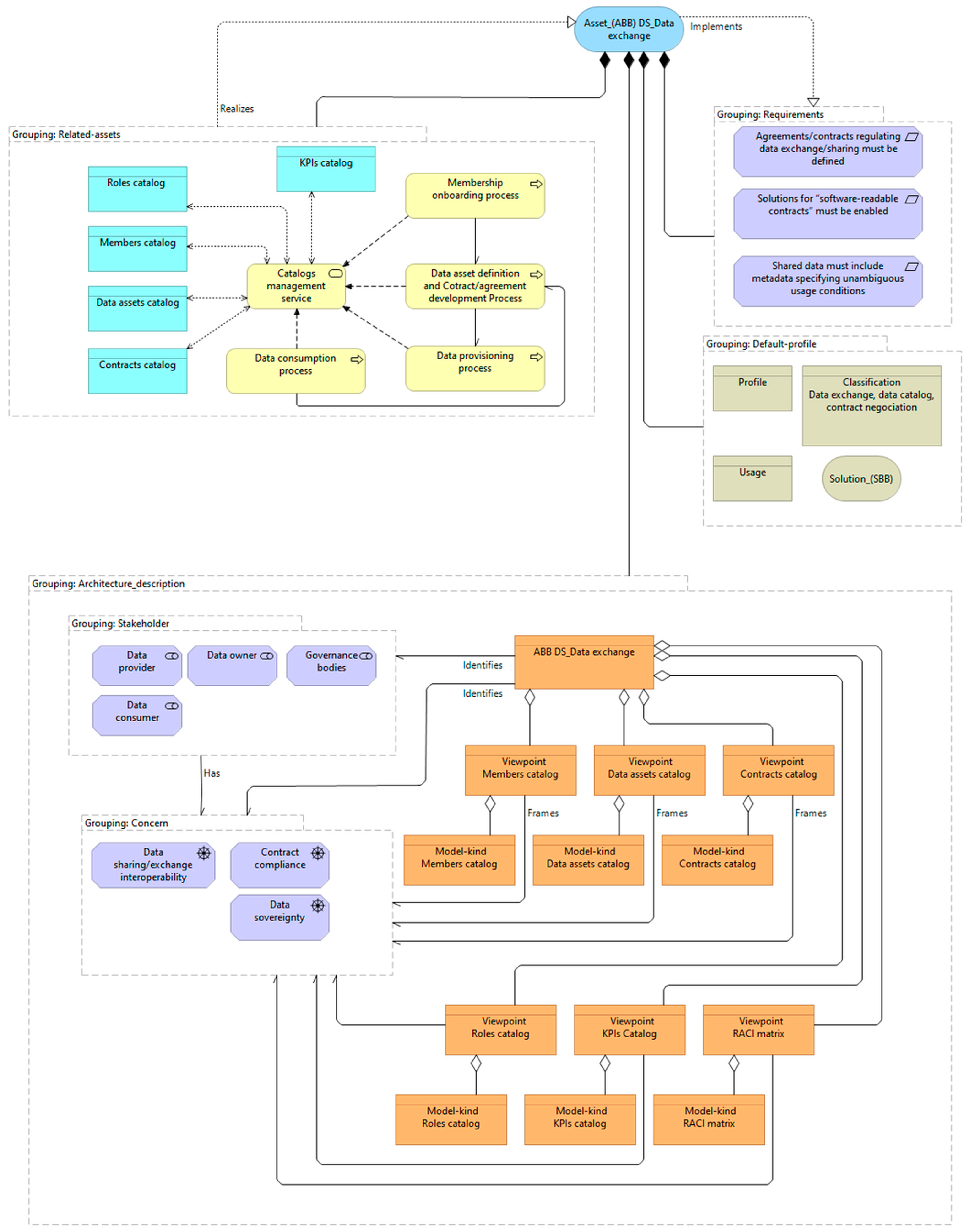
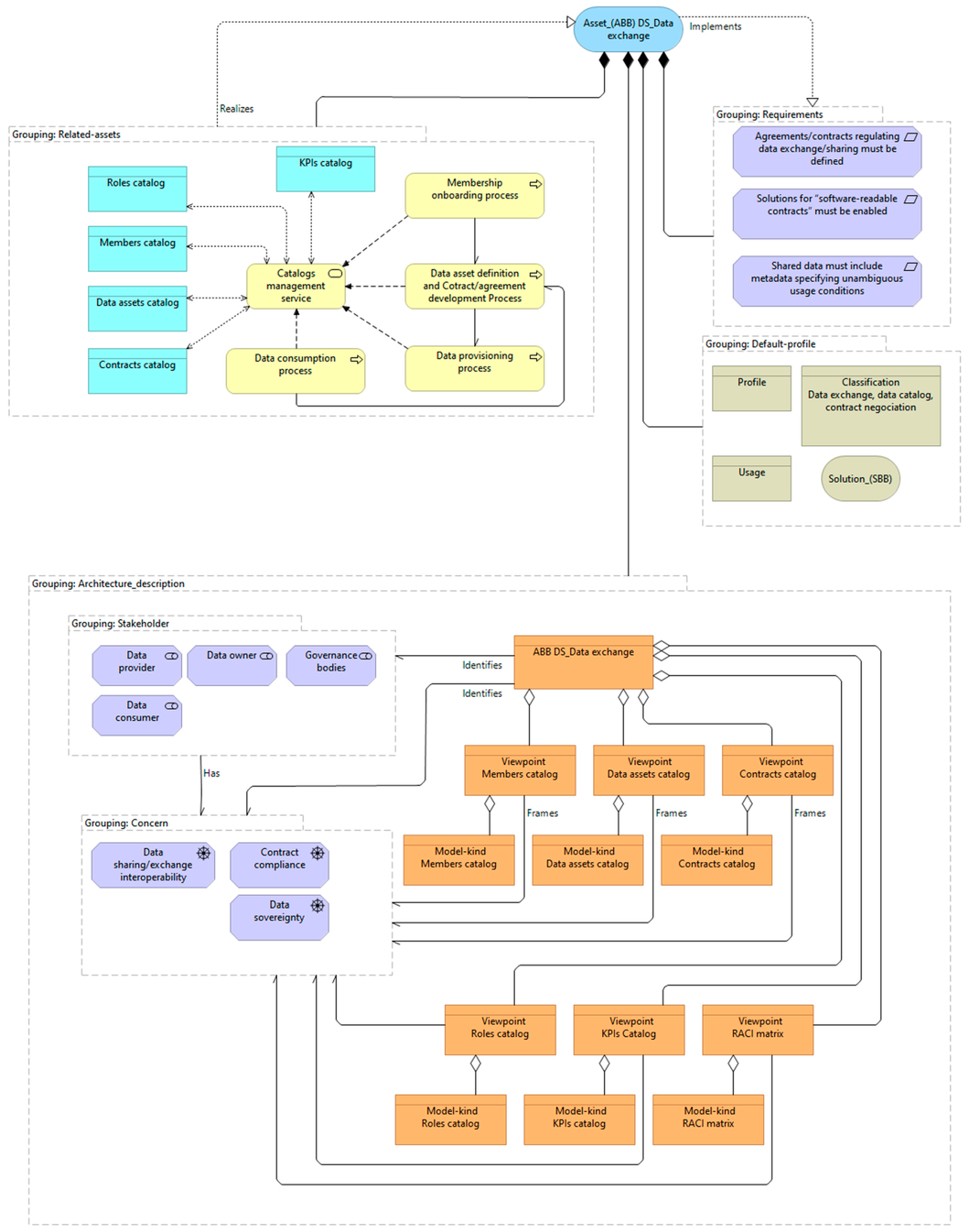
| Name | ABB DS_Data Exchange |
| Description | Develops the enterprise architecture related to the business processes necessary for data exchange and sharing. |
| Requirement | Agreements/contracts regulating data exchange/sharing must be defined; Solutions for “software-readable contracts” must be enabled; Shared data must include metadata specifying unambiguous usage conditions. |
| Classification | Data exchange, data catalog, contract negotiation |
| Usage | It is used to design the enterprise structure related to data exchange and to register and manage DS members, contracts between members, and information about available data assets. |
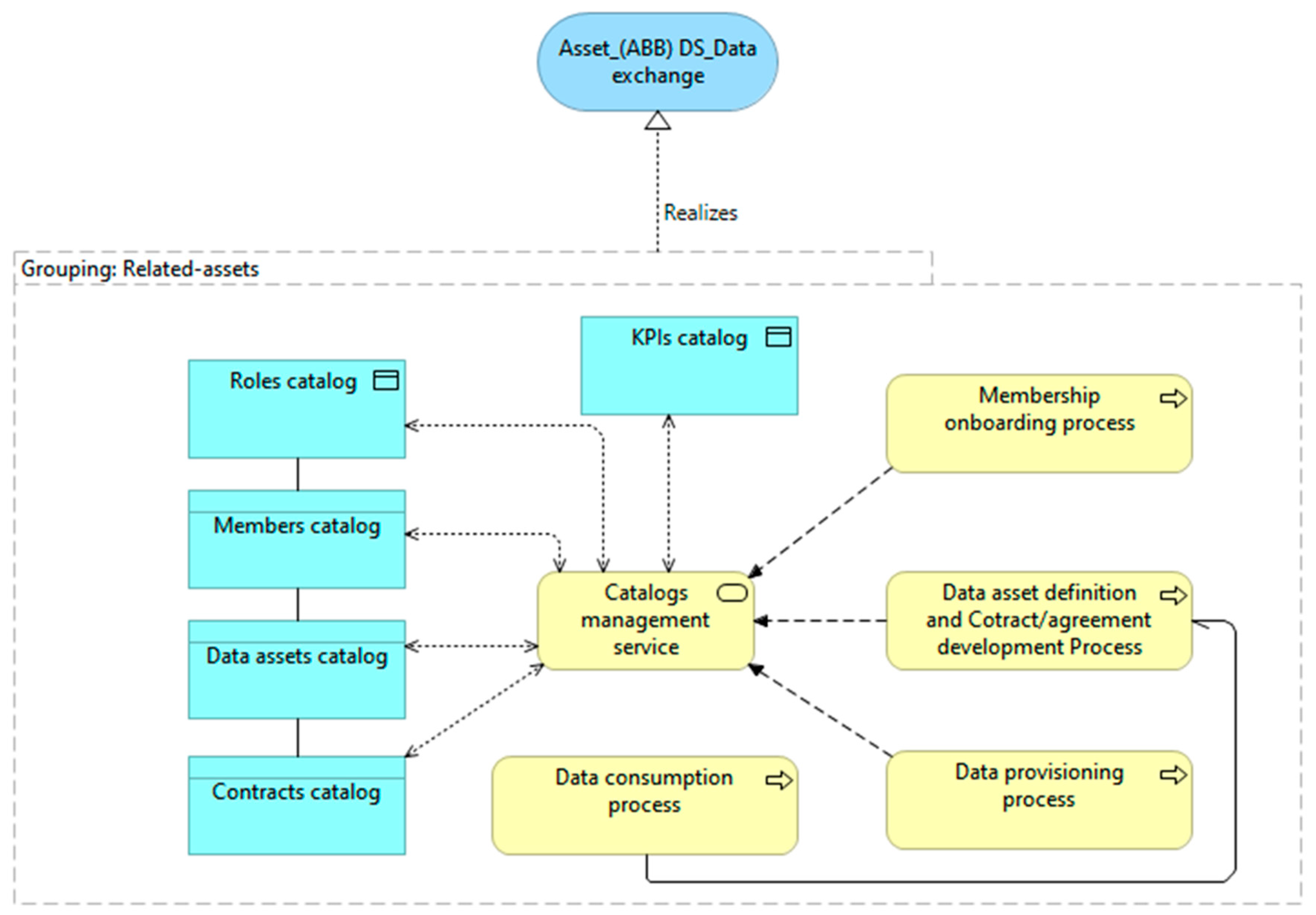
| Related-asset | Name: Catalog management service. Description: Service for catalog management. Allows you to register, modify and delete elements in the catalog. |
| Related-asset | Name: Membership onboarding process. Description: Defines the sequence of activities to be carried out for the application, evaluation and certification/approval of the members in the DS. |
| Related-asset | Name: Data asset definition and contract/agreement development Process. Description: Defines the sequence of activities to be carried out for the creation and approval of a data asset to be shared, as well as the development of the conditions of quality, use, security, etc. under which it will be shared. |
| Related-asset | Name: Data provisioning process. Description: Defines the sequence of activities to be carried out for the internal data pipeline requirements definition, the operational implementation and test management for the technical implementation of the data exchange according to the specified standards |
| Related-asset | Name: Data consumption process. Description: Defines the sequence of activities to be carried out for defining consumer data needs, acceptance of the exchange contract and consumption and further use of data under consideration of the rules (policies) agreed with the data provider (partner). |
| Related-asset | Name: Members catalog. Description: Defines the data entity where the members of the DS are recorded. |
| Related-asset | Name: Data assets catalog. Description: Defines the data entity where the shared data assets are recorded. |
| Related-asset | Name: Contracts catalog. Description: Defines the data entity where the data sharing contracts are recorded. |
| Related-asset | Name: Roles catalog. Description: Defines the data entity where roles and responsibilities are recorded. |
| Related-asset | Name: KPIs catalog. Description: Defines the data entity where KPIs are recorded. |
| Attribute | Description |
|---|---|
| Viewpoint Name | Data Assets Catalog |
| Description | Defines the data entity that contains information about the different data assets of the DS. It allows data consumers to discover the data assets available in the DS, its format, structure and other metadata. The data asset catalog is a single source of reference for locating and understanding any data asset. It allows DS to organize all its data sets and make it easy for data consumers to locate them on demand. It is a fundamental tool for understanding data, as it provides information about the metadata associated with it. |
| Type | Catalog |
| Stakeholders | Data provider, Data consumer |
| Concerns | Interoperability, sovereignty |
| Attribute | Description |
|---|---|
| Id | Unique code that identifies this data asset. |
| Name | Name assigned to the data asset. |
| Provider | The actor assigned the role of data provider for this data asset. |
| Description | Textual description of the data asset. |
| Logical-model | Link to the logical data model associated with the data asset (if applicable). |
| Physical-model | Link to the physical data model associated with the data asset (if applicable). |
| Lineage | Link to the information about the data lineage of the data asset (if applicable). |
| Data-type | Allowed values are: Not defined; Structured; Unstructured; Semi-structured. |
| Category | Categorization or taxonomy assigned to the data asset. |
| classification | Classification assigned to the data asset (e.g., Public, Internal, Confidential, Restricted) |
| Contract ref. | Link to the contract that determines the terms of use and other policies applicable to the data asset. |
| Store | Link to the storage, archiving or maintenance policies for the data asset (according to contract). |
| Use | Link to the policies applicable to the consumption or use of this data asset (according to contract). |
| retention | Link to the policies on the time and manner in which this information must be maintained (according to contract). |
| Security-policies | Link to the policies related to the security and privacy of the data asset. |
| Quality-policies | Link to the policies related to the quality of the data asset. |
| Attribute | Content |
|---|---|
| Id | DS_ACME_mtbf__line_3 |
| Name | Mean Time Between Failures (MTBF) |
| Provider | ACME_ Hair dryer product-line |
| Description | Data set representing information regarding the mean times between failures for each product in product-line 3 |
| Logical model | LMD_dbprol3 |
| Physical model | FMD_dbprol3 |
| Lineage | DL_Aigpl3TS |
| Data-type | Structured |
| Category | operating data |
| Classification | Internal |
| Contract ref. | DSC_240905A |
| Store | Storage audit policy; Operational data archiving policy; |
| Use | Analytics Sandbox |
| Retention | Operational Data Retention Policy |
| Security policies | Operational Data Backup Policy; Data Consumer Identity Verification Policy; Data sovereignty assurance policy |
| Quality policies | Threshold Check Rule; Correlation Check Rule |
| Attribute | Description |
|---|---|
| Viewpoint Name | RACI Matrix |
| Description | This matrix outlines the governance and data management responsibilities of each role in the DS. |
| Type | Matrix |
| Stakeholders | DG body, DS governance body |
| Concerns | Allocation of responsibilities |
| Attribute | Description |
|---|---|
| Model type | It consists of the entities “Role” and “Activity,” establishing the relationship “Role Performs Activity,” which indicates that the role has a degree of responsibility in performing an activity. This relationship is represented by a matrix with roles in the columns and activities in the rows. The cells indicate the assignment of a role to an activity and the level of responsibility assigned. There are four types: R—Responsible: The person must perform the task and is responsible for its implementation. A—Accountable: The person has the faculty to authorize actions or tasks and their implementation and is accountable for them. C—Consulted: The opinion or advice of this person should be requested. I—Informed: The person must be informed promptly about the execution of the task. |
| Activity\Role | DOW | DPR | DCO | DUS | CBY |
|---|---|---|---|---|---|
| Membership onboarding | I,C | I,C | — | — | A,R |
| Data asset definition | A | R | — | — | — |
| Contractual conditions | A | I | — | — | R |
| Data provisioning | A | R | I | I | I,C |
| Data consumption | I | I | A | R | I |
| Attribute | Description |
|---|---|
| Viewpoint Name | KPI Catalog. |
| Description | This catalog contains indicators that monitor the evolution of key aspects of the GD system. |
| Type | Catalog |
| Stakeholders | DG body, DS governance body |
| Concerns | Performance of the DG, compliance with policies, standards, and applicable legislation, compliance. |
| Attribute | Description |
|---|---|
| Model type | This catalog is made up of entities of the “Measure” type and includes the following attributes:
|
| Activity | KPI Name | KPI Definition |
|---|---|---|
| Membership onboarding | Compliance Certification Accuracy (%) | Rate of correctly certificated participants |
| Average Onboarding Time | Time required from application to full membership activation | |
| Data asset definition | Metadata Completeness (%) | Rate of required metadata fields properly filled in |
| Average Time to Register a Data Asset | Time from submission to asset availability in the catalog | |
| Contractual conditions for data exchange | Policy Compliance Rate (%) | Rate of contracts that fully align with governance, legal, and data protection policies |
| Contract Setup Time | Average duration to establish a contractual agreement for data use | |
| Data provisioning | Data Availability (%) | Rate of data items available when required |
| Data Quality Compliance | Compliance with the agreed-upon quality levels in the data contract | |
| Data consumption | Consumer Satisfaction Score | User-reported quality of data consumption experience |
| Usage Compliance Rate (%) | Rate of consumption issues that are not in compliance with contractual and policy rules |
Disclaimer/Publisher’s Note: The statements, opinions and data contained in all publications are solely those of the individual author(s) and contributor(s) and not of MDPI and/or the editor(s). MDPI and/or the editor(s) disclaim responsibility for any injury to people or property resulting from any ideas, methods, instructions or products referred to in the content. |
© 2025 by the authors. Licensee MDPI, Basel, Switzerland. This article is an open access article distributed under the terms and conditions of the Creative Commons Attribution (CC BY) license (https://creativecommons.org/licenses/by/4.0/).
Share and Cite
Zorrilla, M.; Yebenes, J. Architecture Building Blocks for Data Governance in Data Spaces. Information 2025, 16, 927. https://doi.org/10.3390/info16110927
Zorrilla M, Yebenes J. Architecture Building Blocks for Data Governance in Data Spaces. Information. 2025; 16(11):927. https://doi.org/10.3390/info16110927
Chicago/Turabian StyleZorrilla, Marta, and Juan Yebenes. 2025. "Architecture Building Blocks for Data Governance in Data Spaces" Information 16, no. 11: 927. https://doi.org/10.3390/info16110927
APA StyleZorrilla, M., & Yebenes, J. (2025). Architecture Building Blocks for Data Governance in Data Spaces. Information, 16(11), 927. https://doi.org/10.3390/info16110927

