Machine Learning in Information and Communications Technology: A Survey
Abstract
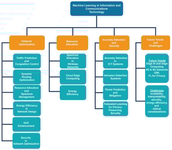
1. Introduction
- Providing a detailed review of ML applications across various ICT domains, including network optimization, resource allocation, and security;
- Organizing and categorizing key ML methods and detailing the techniques used for specific challenges in ICT, such as traffic prediction, dynamic routing, resource allocation, QoS enhancement and threat mitigation;
- Highlighting cutting-edge developments in ML for ICT, such as quantum machine learning (QML), edge AI, and federated learning (FL) and noting their potential impact on ICT systems;
- Suggesting future research directions and potential innovations that could further transform the ICT landscape with the contribution of ML
2. Network Optimization
2.1. Traffic Prediction and Congestion Control
2.2. Dynamic Routing Optimization
2.3. Resource Allocation and Spectrum Management
2.4. Energy Efficiency in Network Optimization
2.5. QoS Enhancement
2.6. Security in Network Optimization
3. Resource Allocation
3.1. Spectrum Allocation in Wireless Networks
3.2. Resource Allocation in Cloud and Edge Computing
3.3. Energy Efficiency in Resource Allocation
4. Anomaly Detection and Security
4.1. Anomaly Detection in ICT Systems
4.2. Intrusion Detection Systems
4.3. Threat Prediction and Mitigation
4.4. FL for Privacy-Preserving Security
5. Future Trends and Challenges
5.1. Future Trends
5.2. Challenges
6. Conclusions
Author Contributions
Funding
Conflicts of Interest
References
- Quy, N.M.; Ngoc, L.A.; Ban, N.T.; Hau, N.V.; Quy, V.K. Edge computing for real-time Internet of Things applications: Future internet revolution. Wirel. Pers. Commun. 2023, 132, 1423–1452. [Google Scholar] [CrossRef]
- Cho, J.H.; Lee, H. Optimization of machine learning in various situations using ICT-based TVOC sensors. Micromachines 2020, 11, 1092. [Google Scholar] [CrossRef] [PubMed]
- Ahmad, I.; Shahabuddin, S.; Malik, H.; Harjula, E.; Leppänen, T.; Loven, L.; Anttonen, A.; Sodhro, A.H.; Alam, M.M.; Juntti, M.; et al. Machine learning meets communication networks: Current trends and future challenges. IEEE Access 2020, 8, 223418–223460. [Google Scholar] [CrossRef]
- Zangana, H.M.; khalid Mohammed, A.; Zeebaree, S.R. Systematic Review of Decentralized and Collaborative Computing Models in Cloud Architectures for Distributed Edge Computing. Sist. J. Sist. Inf. 2024, 13, 1501–1509. [Google Scholar] [CrossRef]
- Lin, Y.; Wang, M.; Zhou, X.; Ding, G.; Mao, S. Dynamic spectrum interaction of UAV flight formation communication with priority: A deep reinforcement learning approach. IEEE Trans. Cogn. Commun. Netw. 2020, 6, 892–903. [Google Scholar] [CrossRef]
- Hariharan, A.; Gupta, A.; Pal, T. Camlpad: Cybersecurity autonomous machine learning platform for anomaly detection. In Advances in Information and Communication: Proceedings of the 2020 Future of Information and Communication Conference (FICC), San Francisco, CA, USA, 5–6 March 2020; Springer: Berlin/Heidelberg, Germany, 2020; Volume 2, pp. 705–720. [Google Scholar]
- Akbar, A.; Ibrar, M.; Jan, M.A.; Bashir, A.K.; Wang, L. SDN-enabled adaptive and reliable communication in IoT-fog environment using machine learning and multiobjective optimization. IEEE Internet Things J. 2020, 8, 3057–3065. [Google Scholar] [CrossRef]
- Shaukat, K.; Luo, S.; Chen, S.; Liu, D. Cyber threat detection using machine learning techniques: A performance evaluation perspective. In Proceedings of the 2020 International Conference on Cyber Warfare and Security (ICCWS), Norfolk, VA, USA, 12–13 March 2020; IEEE: Piscataway, NJ, USA, 2020; pp. 1–6. [Google Scholar]
- Rahman, M.A.; Asyhari, A.T.; Leong, L.; Satrya, G.; Tao, M.H.; Zolkipli, M. Scalable machine learning-based intrusion detection system for IoT-enabled smart cities. Sustain. Cities Soc. 2020, 61, 102324. [Google Scholar] [CrossRef]
- Li, X.; Xiong, H.; Li, X.; Wu, X.; Zhang, X.; Liu, J.; Bian, J.; Dou, D. Interpretable deep learning: Interpretation, interpretability, trustworthiness, and beyond. Knowl. Inf. Syst. 2022, 64, 3197–3234. [Google Scholar] [CrossRef]
- Nazib, R.A.; Moh, S. Reinforcement learning-based routing protocols for vehicular ad hoc networks: A comparative survey. IEEE Access 2021, 9, 27552–27587. [Google Scholar] [CrossRef]
- Nguyen, H.T.; Nguyen, M.T.; Do, H.T.; Hua, H.T.; Nguyen, C.V. DRL-based intelligent resource allocation for diverse QoS in 5G and toward 6G vehicular networks: A comprehensive survey. Wirel. Commun. Mob. Comput. 2021, 2021, 5051328. [Google Scholar] [CrossRef]
- Kaur, A.; Kumar, K. A comprehensive survey on machine learning approaches for dynamic spectrum access in cognitive radio networks. J. Exp. Theor. Artif. Intell. 2022, 34, 1–40. [Google Scholar] [CrossRef]
- Yang, Z.; Zolanvari, M.; Jain, R. A survey of important issues in quantum computing and communications. IEEE Commun. Surv. Tutorials 2023, 25, 1059–1094. [Google Scholar] [CrossRef]
- Bouchmal, O.; Cimoli, B.; Stabile, R.; Vegas Olmos, J.J.; Tafur Monroy, I. From classical to quantum machine learning: Survey on routing optimization in 6G software defined networking. Front. Commun. Netw. 2023, 4, 1220227. [Google Scholar] [CrossRef]
- Van Huynh, N.; Wang, J.; Du, H.; Hoang, D.T.; Niyato, D.; Nguyen, D.N.; Kim, D.I.; Letaief, K.B. Generative AI for physical layer communications: A survey. IEEE Trans. Cogn. Commun. Netw. 2024, 10, 706–728. [Google Scholar] [CrossRef]
- Cerar, G.; Yetgin, H.; Mohorčič, M.; Fortuna, C. Machine learning for wireless link quality estimation: A survey. IEEE Commun. Surv. Tutorials 2021, 23, 696–728. [Google Scholar] [CrossRef]
- Li, M.; Wang, Y.; Wang, Z.; Zheng, H. A deep learning method based on an attention mechanism for wireless network traffic prediction. Ad Hoc Netw. 2020, 107, 102258. [Google Scholar] [CrossRef]
- Meduri, K.; Nadella, G.S.; Gonaygunta, H.; Meduri, S.S. Developing a Fog Computing-based AI Framework for Real-time Traffic Management and Optimization. Int. J. Sustain. Dev. Comput. Sci. 2023, 5, 1–24. [Google Scholar]
- Meena, G.; Sharma, D.; Mahrishi, M. Traffic prediction for intelligent transportation system using machine learning. In Proceedings of the 2020 3rd International Conference on Emerging Technologies in Computer Engineering: Machine Learning and Internet of Things (ICETCE), Jaipur, India, 7–8 February 2020; IEEE: Piscataway, NJ, USA, 2020; pp. 145–148. [Google Scholar]
- Guo, K.; Hu, Y.; Qian, Z.; Liu, H.; Zhang, K.; Sun, Y.; Gao, J.; Yin, B. Optimized graph convolution recurrent neural network for traffic prediction. IEEE Trans. Intell. Transp. Syst. 2020, 22, 1138–1149. [Google Scholar] [CrossRef]
- Fernandes, B.; Silva, F.; Alaiz-Moreton, H.; Novais, P.; Neves, J.; Analide, C. Long short-term memory networks for traffic flow forecasting: Exploring input variables, time frames and multi-step approaches. Informatica 2020, 31, 723–749. [Google Scholar] [CrossRef]
- Kothai, G.; Poovammal, E.; Dhiman, G.; Ramana, K.; Sharma, A.; AlZain, M.A.; Gaba, G.S.; Masud, M. A new hybrid deep learning algorithm for prediction of wide traffic congestion in smart cities. Wirel. Commun. Mob. Comput. 2021, 2021, 5583874. [Google Scholar] [CrossRef]
- Ma, Q.; Sun, C.; Cui, B.; Jin, X. A novel model for anomaly detection in network traffic based on kernel support vector machine. Comput. Secur. 2021, 104, 102215. [Google Scholar] [CrossRef]
- Jang, D.; Yoo, J.; Son, C.Y.; Kim, D.; Kim, H.J. Multi-robot active sensing and environmental model learning with distributed Gaussian process. IEEE Robot. Autom. Lett. 2020, 5, 5905–5912. [Google Scholar] [CrossRef]
- Shou, Z.; Chen, X.; Fu, Y.; Di, X. Multi-agent reinforcement learning for Markov routing games: A new modeling paradigm for dynamic traffic assignment. Transp. Res. Part Emerg. Technol. 2022, 137, 103560. [Google Scholar] [CrossRef]
- Boukerche, A.; Wang, J. Machine learning-based traffic prediction models for intelligent transportation systems. Comput. Netw. 2020, 181, 107530. [Google Scholar] [CrossRef]
- Huo, L.; Jiang, D.; Lv, Z.; Singh, S. An intelligent optimization-based traffic information acquirement approach to software-defined networking. Comput. Intell. 2020, 36, 151–171. [Google Scholar] [CrossRef]
- Keshari, S.K.; Kansal, V.; Kumar, S. A systematic review of quality of services (QoS) in software defined networking (SDN). Wirel. Pers. Commun. 2021, 116, 2593–2614. [Google Scholar] [CrossRef]
- Vadivel, S.; Konda, S.; Balmuri, K.R.; Stateczny, A.; Parameshachari, B. Dynamic route discovery using modified grasshopper optimization algorithm in wireless Ad-Hoc visible light communication network. Electronics 2021, 10, 1176. [Google Scholar] [CrossRef]
- Manzoor, A.; Hussain, M.; Mehrban, S. Performance analysis and route optimization: Redistribution between EIGRP, OSPF & BGP routing protocols. Comput. Stand. Interfaces 2020, 68, 103391. [Google Scholar]
- Ravikumar, D.; Prasath, M.; Kumar, N.U.; Devi, V.; Vijayalakshmi, P. Internet security protocol for secure data transmission using OSPF and BGP. In AIP Conference Proceedings; AIP Publishing: Melville, NY, USA, 2022; Volume 2463. [Google Scholar]
- Tshakwanda, P.M.; Arzo, S.T.; Devetsikiotis, M. Advancing 6G Network Performance: AI/ML Framework for Proactive Management and Dynamic Optimal Routing. IEEE Open J. Comput. Soc. 2024, 5, 303–314. [Google Scholar] [CrossRef]
- Riley, C.; Van Hentenryck, P.; Yuan, E. Real-time dispatching of large-scale ride-sharing systems: Integrating optimization, machine learning, and model predictive control. arXiv 2020, arXiv:2003.10942. [Google Scholar]
- Gao, J.; Ye, W.; Guo, J.; Li, Z. Deep reinforcement learning for indoor mobile robot path planning. Sensors 2020, 20, 5493. [Google Scholar] [CrossRef]
- Yang, W.; Dong, P.; Cai, L.; Tang, W. Loss-aware throughput estimation scheduler for multi-path TCP in heterogeneous wireless networks. IEEE Trans. Wirel. Commun. 2021, 20, 3336–3349. [Google Scholar] [CrossRef]
- Roshdi, M.; Bhadauria, S.; Hassan, K.; Fischer, G. Deep reinforcement learning based congestion control for V2X communication. In Proceedings of the 2021 IEEE 32nd Annual International Symposium on Personal, Indoor and Mobile Radio Communications (PIMRC), Helsinki, Finland, 13–16 September 2021; IEEE: Piscataway, NJ, USA, 2021; pp. 1–6. [Google Scholar]
- Alladi, T.; Agrawal, A.; Gera, B.; Chamola, V.; Sikdar, B.; Guizani, M. Deep neural networks for securing IoT enabled vehicular ad-hoc networks. In Proceedings of the ICC 2021-IEEE International Conference on Communications, Montreal, QC, Canada, 14–18 June 2021; IEEE: Piscataway, NJ, USA, 2021; pp. 1–6. [Google Scholar]
- Kannan, S.; Dhiman, G.; Natarajan, Y.; Sharma, A.; Mohanty, S.N.; Soni, M.; Easwaran, U.; Ghorbani, H.; Asheralieva, A.; Gheisari, M. Ubiquitous vehicular ad-hoc network computing using deep neural network with iot-based bat agents for traffic management. Electronics 2021, 10, 785. [Google Scholar] [CrossRef]
- Huang, L.; Ye, M.; Xue, X.; Wang, Y.; Qiu, H.; Deng, X. Intelligent routing method based on Dueling DQN reinforcement learning and network traffic state prediction in SDN. Wirel. Netw. 2024, 30, 4507–4525. [Google Scholar] [CrossRef]
- Ding, Q.; Zhu, R.; Liu, H.; Ma, M. An overview of machine learning-based energy-efficient routing algorithms in wireless sensor networks. Electronics 2021, 10, 1539. [Google Scholar] [CrossRef]
- Liu, Q.; Xia, T.; Cheng, L.; Van Eijk, M.; Ozcelebi, T.; Mao, Y. Deep reinforcement learning for load-balancing aware network control in IoT edge systems. IEEE Trans. Parallel Distrib. Syst. 2021, 33, 1491–1502. [Google Scholar] [CrossRef]
- Lydia, E.L.; Jovith, A.A.; Devaraj, A.F.S.; Seo, C.; Joshi, G.P. Green energy efficient routing with deep learning based anomaly detection for internet of things (IoT) communications. Mathematics 2021, 9, 500. [Google Scholar] [CrossRef]
- Lee, W.; Jo, O.; Kim, M. Intelligent resource allocation in wireless communications systems. IEEE Commun. Mag. 2020, 58, 100–105. [Google Scholar] [CrossRef]
- Liu, Z.; Liu, Q.; Shea, R.; Cai, W.; Wang, Z.; Ran, Y. Intelligent resource management for 5G. Wirel. Netw. 2020, 26, 1535–1536. [Google Scholar] [CrossRef]
- Qamar, F.; Siddiqui, M.U.A.; Hindia, M.N.; Hassan, R.; Nguyen, Q.N. Issues, challenges, and research trends in spectrum management: A comprehensive overview and new vision for designing 6G networks. Electronics 2020, 9, 1416. [Google Scholar] [CrossRef]
- Zhang, Y.; Xin, J.; Li, X.; Huang, S. Overview on routing and resource allocation based machine learning in optical networks. Opt. Fiber Technol. 2020, 60, 102355. [Google Scholar] [CrossRef]
- Sung, H.; Min, J.; Koo, D.; Eom, H. OMBM-ML: Efficient memory bandwidth management for ensuring QoS and improving server utilization. Clust. Comput. 2021, 24, 181–193. [Google Scholar] [CrossRef]
- Pandian, P.; Selvaraj, C.; Bhalaji, N.; Depak, K.A.; Saikrishnan, S. Machine learning based spectrum prediction in cognitive radio networks. In Proceedings of the 2023 International Conference on Networking and Communications (ICNWC), Chennai, India, 5–6 April 2023; IEEE: Piscataway, NJ, USA, 2023; pp. 1–6. [Google Scholar]
- Chinnathampy, M.S.; Thangavelu, A.; Narayanaperumal, M. Performance analysis of efficient spectrum utilization in cognitive radio networks by dynamic spectrum access and artificial neuron network algorithms. Int. Arab J. Inf. Technol. 2022, 19, 224–229. [Google Scholar] [CrossRef]
- Zhang, H.; Zhang, H.; Long, K.; Karagiannidis, G.K. Deep learning based radio resource management in NOMA networks: User association, subchannel and power allocation. IEEE Trans. Netw. Sci. Eng. 2020, 7, 2406–2415. [Google Scholar] [CrossRef]
- Xu, L.; Chen, M.; Chen, M.; Yang, Z.; Chaccour, C.; Saad, W.; Hong, C.S. Joint location, bandwidth and power optimization for THz-enabled UAV communications. IEEE Commun. Lett. 2021, 25, 1984–1988. [Google Scholar] [CrossRef]
- Lu, Z.; Ren, N.; Xu, X.; Li, J.; Panwisawas, C.; Xia, M.; Dong, H.; Tsang, E.; Li, J. Real-time prediction and adaptive adjustment of continuous casting based on deep learning. Commun. Eng. 2023, 2, 34. [Google Scholar] [CrossRef]
- Alwarafy, A.; Abdallah, M.; Çiftler, B.S.; Al-Fuqaha, A.; Hamdi, M. The frontiers of deep reinforcement learning for resource management in future wireless HetNets: Techniques, challenges, and research directions. IEEE Open J. Commun. Soc. 2022, 3, 322–365. [Google Scholar] [CrossRef]
- Allahham, M.S.; Abdellatif, A.A.; Mhaisen, N.; Mohamed, A.; Erbad, A.; Guizani, M. Multi-agent reinforcement learning for network selection and resource allocation in heterogeneous multi-RAT networks. IEEE Trans. Cogn. Commun. Netw. 2022, 8, 1287–1300. [Google Scholar] [CrossRef]
- Naderializadeh, N.; Sydir, J.J.; Simsek, M.; Nikopour, H. Resource management in wireless networks via multi-agent deep reinforcement learning. IEEE Trans. Wirel. Commun. 2021, 20, 3507–3523. [Google Scholar] [CrossRef]
- Ali Imran, M.; Flávia dos Reis, A.; Brante, G.; Valente Klaine, P.; Demo Souza, R. Machine learning in energy efficiency optimization. In Machine Learning for Future Wireless Communications; Wiley: Hoboken, NJ, USA, 2020; pp. 105–117. [Google Scholar]
- Chawla, N.; Singh, A.; Kumar, H.; Kar, M.; Mukhopadhyay, S. Securing iot devices using dynamic power management: Machine learning approach. IEEE Internet Things J. 2020, 8, 16379–16394. [Google Scholar] [CrossRef]
- Rashad, R.; Sudhir, S. Load Balancing Technique Based on Network Segmentation and Adaptive Sleep Scheduling for 5G-IoT Networks. Preprint 2022. [Google Scholar] [CrossRef]
- Ghosh, A.; Ho, C.C.; Bestak, R. Secured energy-efficient routing in wireless sensor networks using machine learning algorithm: Fundamentals and applications. In Deep Learning Strategies for Security Enhancement in Wireless Sensor Networks; IGI Global: Hershey, PA, USA, 2020; pp. 23–41. [Google Scholar]
- Bagwari, A.; Logeshwaran, J.; Usha, K.; Kannadasan, R.; Alsharif, M.H.; Uthansakul, P.; Uthansakul, M. An Enhanced Energy Optimization Model for Industrial Wireless Sensor Networks Using Machine Learning. IEEE Access 2023, 11, 96343–96362. [Google Scholar] [CrossRef]
- Soleymani, S.A.; Goudarzi, S.; Kama, N.; Adli Ismail, S.; Ali, M.; MD Zainal, Z.; Zareei, M. A hybrid prediction model for energy-efficient data collection in wireless sensor networks. Symmetry 2020, 12, 2024. [Google Scholar] [CrossRef]
- Arif, M.; Bhargavi, K.; Swaroopa, K.; Padmavathy, P.; Satish, K.S.; Balamurugan, A. Machine learning-Based Energy Efficient and Enhancing Communication Reliability for MANETs of Balanced Less Loss Routing Protocol. J. Electr. Syst. 2024, 20, 777–783. [Google Scholar] [CrossRef]
- Beibei, S. Optimizing Energy Efficiency in Mobile Ad Hoc Networks: An Intelligent Multi-Objective Routing Approach. IEMEK J. Embed. Syst. Appl. 2024, 19, 107–114. [Google Scholar]
- Fröhlich, P.; Gelenbe, E.; Nowak, M. Reinforcement learning and energy-aware routing. In Proceedings of the 4th FlexNets Workshop on Flexible Networks Artificial Intelligence Supported Network Flexibility and Agility, Virtual Event, USA, 27 August 2021; pp. 26–31. [Google Scholar]
- Mughees, A.; Tahir, M.; Sheikh, M.A.; Ahad, A. Towards energy efficient 5G networks using machine learning: Taxonomy, research challenges, and future research directions. IEEE Access 2020, 8, 187498–187522. [Google Scholar] [CrossRef]
- Elrayah, M.; Keong, O.C. Moderating Effect of Green Technology Adoption on the Relationship of Sustainable Operations Practices and Sustainable Operational Performance. Oper. Res. Eng. Sci. Theory Appl. 2023, 6. Available online: https://oresta.org/menu-script/index.php/oresta/article/view/628 (accessed on 17 December 2024).
- Chochliouros, I.P.; Kourtis, M.A.; Spiliopoulou, A.S.; Lazaridis, P.; Zaharis, Z.; Zarakovitis, C.; Kourtis, A. Energy efficiency concerns and trends in future 5G network infrastructures. Energies 2021, 14, 5392. [Google Scholar] [CrossRef]
- Alsamhi, S.H.; Almalki, F.A.; Al-Dois, H.; Ben Othman, S.; Hassan, J.; Hawbani, A.; Sahal, R.; Lee, B.; Saleh, H. Machine learning for smart environments in B5G networks: Connectivity and QoS. Comput. Intell. Neurosci. 2021, 2021, 6805151. [Google Scholar] [CrossRef]
- Logeshwaran, J.; Kiruthiga, T.; Lloret, J. A Novel Architecture of Intelligent Decision Model for Efficient Resource Allocation in 5G Broadband Communication Networks. ICTACT J. Soft Comput. 2023, 13, 2986–2994. [Google Scholar]
- Yu, W.; Bai, W.; Luan, W.; Qi, L. State-of-the-art review on traffic control strategies for emergency vehicles. IEEE Access 2022, 10, 109729–109742. [Google Scholar] [CrossRef]
- Lima, A.L.d.C.D.; Aranha, V.M.; Carvalho, C.J.d.L.; Nascimento, E.G.S. Smart predictive maintenance for high-performance computing systems: A literature review. J. Supercomput. 2021, 77, 13494–13513. [Google Scholar] [CrossRef]
- Basikolo, E.; Basikolo, T. Towards Zero Downtime: Using Machine Learning to Predict Network Failure in 5G and Beyond. ITU J. Future Evol. Technol. 2023, 434–446. [Google Scholar] [CrossRef]
- Kim, J.; Nam, J.; Lee, S.; Yegneswaran, V.; Porras, P.; Shin, S. BottleNet: Hiding network bottlenecks using SDN-based topology deception. IEEE Trans. Inf. Forensics Secur. 2021, 16, 3138–3153. [Google Scholar] [CrossRef]
- Zubair Islam, M.; Shahzad; Ali, R.; Haider, A.; Kim, H.S. Reinforcement Learning-Aided Edge Intelligence Framework for Delay-Sensitive Industrial Applications. Sensors 2022, 22, 8001. [Google Scholar] [CrossRef]
- Khatri, S.; Vachhani, H.; Shah, S.; Bhatia, J.; Chaturvedi, M.; Tanwar, S.; Kumar, N. Machine learning models and techniques for VANET based traffic management: Implementation issues and challenges. Peer-to-Peer Netw. Appl. 2021, 14, 1778–1805. [Google Scholar] [CrossRef]
- Dias, I.; Ruan, L.; Ranaweera, C.; Wong, E. From 5G to beyond: Passive optical network and multi-access edge computing integration for latency-sensitive applications. Opt. Fiber Technol. 2023, 75, 103191. [Google Scholar] [CrossRef]
- Gokasar, I.; Timurogullari, A.; Deveci, M.; Garg, H. SWSCAV: Real-time traffic management using connected autonomous vehicles. ISA Trans. 2023, 132, 24–38. [Google Scholar] [CrossRef]
- Elmrabit, N.; Zhou, F.; Li, F.; Zhou, H. Evaluation of machine learning algorithms for anomaly detection. In Proceedings of the 2020 International Conference on Cyber Security and Protection of Digital Services (Cyber Security), Dublin, Ireland, 15–19 June 2020; IEEE: Piscataway, NJ, USA, 2020; pp. 1–8. [Google Scholar]
- Do Xuan, C.; Thanh, H.; Lam, N.T. Optimization of network traffic anomaly detection using machine learning. Int. J. Electr. Comput. Eng. (2088-8708) 2021, 11, 2360–2370. [Google Scholar]
- Oliveira, N.; Praça, I.; Maia, E.; Sousa, O. Intelligent cyber attack detection and classification for network-based intrusion detection systems. Appl. Sci. 2021, 11, 1674. [Google Scholar] [CrossRef]
- Thwaini, M.H. Anomaly Detection in Network Traffic using Machine Learning for Early Threat Detection. Data Metadata 2022, 1, 72. [Google Scholar] [CrossRef]
- Aouedi, O.; Piamrat, K.; Hamma, S.; Perera, J.M. Network traffic analysis using machine learning: An unsupervised approach to understand and slice your network. Ann. Telecommun. 2022, 77, 297–309. [Google Scholar] [CrossRef]
- Raikar, M.M.; Meena, S.; Mulla, M.M.; Shetti, N.S.; Karanandi, M. Data traffic classification in software defined networks (SDN) using supervised-learning. Procedia Comput. Sci. 2020, 171, 2750–2759. [Google Scholar] [CrossRef]
- Deng, D. Research on anomaly detection method based on DBSCAN clustering algorithm. In Proceedings of the 2020 5th International Conference on Information Science, Computer Technology and Transportation (ISCTT), Shenyang, China, 13–15 November 2020; IEEE: Piscataway, NJ, USA, 2020; pp. 439–442. [Google Scholar]
- Shorewala, V. Anomaly detection and improvement of clusters using enhanced k-means algorithm. In Proceedings of the 2021 5th International Conference on Computer, Communication and Signal Processing (ICCCSP), Chennai, India, 24–25 May 2021; IEEE: Piscataway, NJ, USA, 2021; pp. 115–121. [Google Scholar]
- Said Elsayed, M.; Le-Khac, N.A.; Dev, S.; Jurcut, A.D. Network anomaly detection using LSTM based autoencoder. In Proceedings of the 16th ACM Symposium on QoS and Security for Wireless and Mobile Networks, Alicante, Spain, 16–20 November 2020; pp. 37–45. [Google Scholar]
- Schuartz, F.C.; Fonseca, M.; Munaretto, A. Improving threat detection in networks using deep learning. Ann. Telecommun. 2020, 75, 133–142. [Google Scholar] [CrossRef]
- Muneer, A.; Taib, S.M.; Fati, S.M.; Balogun, A.O.; Aziz, I.A. A Hybrid Deep Learning-Based Unsupervised Anomaly Detection in High Dimensional Data. Comput. Mater. Contin. 2022, 70. [Google Scholar] [CrossRef]
- Manoharan, A.; Sarker, M. Revolutionizing Cybersecurity: Unleashing the Power of Artificial Intelligence and Machine Learning for Next-Generation Threat Detection. Int. Res. J. Mod. Eng. Technol. Sci. 2022, 4, 2151–2164. [Google Scholar]
- Liang, W.; Huang, W.; Long, J.; Zhang, K.; Li, K.C.; Zhang, D. Deep reinforcement learning for resource protection and real-time detection in IoT environment. IEEE Internet Things J. 2020, 7, 6392–6401. [Google Scholar] [CrossRef]
- Yungaicela-Naula, N.M.; Vargas-Rosales, C.; Pérez-Díaz, J.A.; Zareei, M. Towards security automation in software defined networks. Comput. Commun. 2022, 183, 64–82. [Google Scholar] [CrossRef]
- Ahmed, R.; Chen, Y.; Hassan, B.; Du, L. CR-IoTNet: Machine learning based joint spectrum sensing and allocation for cognitive radio enabled IoT cellular networks. Ad Hoc Netw. 2021, 112, 102390. [Google Scholar] [CrossRef]
- Ahmed, R.; Chen, Y.; Hassan, B.; Du, L.; Hassan, T.; Dias, J. Hybrid machine-learning-based spectrum sensing and allocation with adaptive congestion-aware modeling in CR-assisted IoV networks. IEEE Internet Things J. 2022, 9, 25100–25116. [Google Scholar] [CrossRef]
- Yang, H.; Xie, X.; Kadoch, M. Machine learning techniques and a case study for intelligent wireless networks. IEEE Netw. 2020, 34, 208–215. [Google Scholar] [CrossRef]
- Devi, T.; Alice, K.; Deepa, N. Traffic management in smart cities using support vector machine for predicting the accuracy during peak traffic conditions. Mater. Today Proc. 2022, 62, 4980–4984. [Google Scholar] [CrossRef]
- Yang, H.; Li, X.; Qiang, W.; Zhao, Y.; Zhang, W.; Tang, C. A network traffic forecasting method based on SA optimized ARIMA–BP neural network. Comput. Netw. 2021, 193, 108102. [Google Scholar] [CrossRef]
- Rony, R.I.; Lopez-Aguilera, E.; Garcia-Villegas, E. Dynamic spectrum allocation following machine learning-based traffic predictions in 5G. IEEE Access 2021, 9, 143458–143472. [Google Scholar] [CrossRef]
- Song, H.; Liu, L.; Ashdown, J.; Yi, Y. A deep reinforcement learning framework for spectrum management in dynamic spectrum access. IEEE Internet Things J. 2021, 8, 11208–11218. [Google Scholar] [CrossRef]
- Kaur, A.; Kumar, K. A reinforcement learning based evolutionary multi-objective optimization algorithm for spectrum allocation in cognitive radio networks. Phys. Commun. 2020, 43, 101196. [Google Scholar] [CrossRef]
- Gopal, S.; Griffith, D.; Rouil, R.A.; Liu, C. AdapShare: An RL-Based Dynamic Spectrum Sharing Solution for O-RAN. arXiv 2024, arXiv:2408.16842. [Google Scholar]
- Obite, F.; Usman, A.D.; Okafor, E. An overview of deep reinforcement learning for spectrum sensing in cognitive radio networks. Digit. Signal Process. 2021, 113, 103014. [Google Scholar] [CrossRef]
- Lei, W.; Ye, Y.; Xiao, M. Deep reinforcement learning-based spectrum allocation in integrated access and backhaul networks. IEEE Trans. Cogn. Commun. Netw. 2020, 6, 970–979. [Google Scholar] [CrossRef]
- Liang, Y.C. Dynamic Spectrum Management: From Cognitive Radio to Blockchain and Artificial Intelligence; Springer Nature: Berlin/Heidelberg, Germany, 2020. [Google Scholar]
- Fan, Y.; Wang, L.; Wu, W.; Du, D. Cloud/edge computing resource allocation and pricing for mobile blockchain: An iterative greedy and search approach. IEEE Trans. Comput. Soc. Syst. 2021, 8, 451–463. [Google Scholar] [CrossRef]
- Tun, Y.K.; Park, Y.M.; Tran, N.H.; Saad, W.; Pandey, S.R.; Hong, C.S. Energy-efficient resource management in UAV-assisted mobile edge computing. IEEE Commun. Lett. 2020, 25, 249–253. [Google Scholar] [CrossRef]
- Shrimali, B.; Patel, H. Multi-objective optimization oriented policy for performance and energy efficient resource allocation in Cloud environment. J. King Saud-Univ.-Comput. Inf. Sci. 2020, 32, 860–869. [Google Scholar] [CrossRef]
- Tong, Z.; Deng, X.; Chen, H.; Mei, J.; Liu, H. QL-HEFT: A novel machine learning scheduling scheme base on cloud computing environment. Neural Comput. Appl. 2020, 32, 5553–5570. [Google Scholar] [CrossRef]
- Abouelyazid, M. Machine Learning Algorithms for Dynamic Resource Allocation in Cloud Computing: Optimization Techniques and Real-World Applications. J. AI-Assist. Sci. Discov. 2021, 1, 1–58. [Google Scholar]
- Yuan, M.; Cai, X.; Zhou, Z.; Sun, C.; Gu, W.; Huang, J. Dynamic service resources scheduling method in cloud manufacturing environment. Int. J. Prod. Res. 2021, 59, 542–559. [Google Scholar] [CrossRef]
- Yang, L.; Yao, H.; Wang, J.; Jiang, C.; Benslimane, A.; Liu, Y. Multi-UAV-enabled load-balance mobile-edge computing for IoT networks. IEEE Internet Things J. 2020, 7, 6898–6908. [Google Scholar] [CrossRef]
- Wu, H.; Zhang, Z.; Guan, C.; Wolter, K.; Xu, M. Collaborate edge and cloud computing with distributed deep learning for smart city internet of things. IEEE Internet Things J. 2020, 7, 8099–8110. [Google Scholar] [CrossRef]
- Zhang, Y.; Chen, J.; Zhou, Y.; Yang, L.; He, B.; Yang, Y. Dependent task offloading with energy-latency tradeoff in mobile edge computing. IET Commun. 2022, 16, 1993–2001. [Google Scholar] [CrossRef]
- Xiong, X.; Zheng, K.; Lei, L.; Hou, L. Resource allocation based on deep reinforcement learning in IoT edge computing. IEEE J. Sel. Areas Commun. 2020, 38, 1133–1146. [Google Scholar] [CrossRef]
- Čilić, I.; Krivić, P.; Podnar Žarko, I.; Kušek, M. Performance evaluation of container orchestration tools in edge computing environments. Sensors 2023, 23, 4008. [Google Scholar] [CrossRef]
- Zhang, J.; Yu, G.; He, Z.; Ai, L.; Chen, P. DeepPower: Deep Reinforcement Learning based Power Management for Latency Critical Applications in Multi-core Systems. In Proceedings of the 52nd International Conference on Parallel Processing, Salt Lake City, UT, USA, 7–10 August 2023; pp. 327–336. [Google Scholar]
- Gutiérrez, M.; Moraga, M.Á.; García, F. Analysing the energy impact of different optimisations for machine learning models. In Proceedings of the 2022 International Conference on ICT for Sustainability (ICT4S), Plovdiv, Bulgaria, 13–17 June 2022; IEEE: Piscataway, NJ, USA, 2022; pp. 46–52. [Google Scholar]
- Kumar, R.; Khatri, S.K.; Diván, M.J. Optimization of power consumption in data centers using machine learning based approaches: A review. Int. J. Electr. Comput. Eng. 2022, 12, 3192. [Google Scholar] [CrossRef]
- Schneider, S.; Satheeschandran, N.P.; Peuster, M.; Karl, H. Machine learning for dynamic resource allocation in network function virtualization. In Proceedings of the 2020 6th IEEE Conference on Network Softwarization (NetSoft), Virtual Event, 29 June–3 July 2020; IEEE: Piscataway, NJ, USA, 2020; pp. 122–130. [Google Scholar]
- Deepika, T.; Prakash, P. Power consumption prediction in cloud data center using machine learning. Int. J. Electr. Comput. Eng. (IJECE) 2020, 10, 1524–1532. [Google Scholar]
- Elmachtoub, A.N.; Liang, J.C.N.; McNellis, R. Decision trees for decision-making under the predict-then-optimize framework. In Proceedings of the International Conference on Machine Learning, PMLR, Virtual, 13–18 July 2020; pp. 2858–2867. [Google Scholar]
- Cai, W.; Wen, X.; Li, C.; Shao, J.; Xu, J. Predicting the energy consumption in buildings using the optimized support vector regression model. Energy 2023, 273, 127188. [Google Scholar] [CrossRef]
- Suryadevara, S. Energy-Proportional Computing: Innovations in Data Center Efficiency and Performance Optimization. Int. J. Adv. Eng. Technol. Innov. 2021, 1, 44–64. [Google Scholar]
- Mutombo, V.K.; Lee, S.; Lee, J.; Hong, J. EER-RL: Energy-Efficient Routing Based on Reinforcement Learning. Mob. Inf. Syst. 2021, 2021, 5589145. [Google Scholar]
- Mahajan, S.; Harikrishnan, R.; Kotecha, K. Adaptive Routing in Wireless Mesh Networks Using Hybrid Reinforcement Learning Algorithm. IEEE Access. 2022, 10, 107961–107979. [Google Scholar] [CrossRef]
- Duong, T.V.T. An improved method of AODV routing protocol using reinforcement learning for ensuring QoS in 5G-based mobile ad-hoc networks. ICT Express 2024, 10, 97–103. [Google Scholar]
- Jurado-Lasso, F.F.; Clarke, K.; Cadavid, A.N.; Nirmalathas, A. Energy-aware routing for software-defined multihop wireless sensor networks. IEEE Sensors J. 2021, 21, 10174–10182. [Google Scholar] [CrossRef]
- Tailhardat, L.; Chabot, Y.; Troncy, R. NORIA-O: An Ontology for Anomaly Detection and Incident Management in ICT Systems. In European Semantic Web Conference; Springer: Berlin/Heidelberg, Germany, 2024; pp. 21–39. [Google Scholar]
- Hezavehi, S.M.; Rahmani, R. Interactive anomaly-based DDoS attack detection method in cloud computing environments using a third party auditor. J. Parallel Distrib. Comput. 2023, 178, 82–99. [Google Scholar] [CrossRef]
- El Sayed, M.S.; Le-Khac, N.A.; Azer, M.A.; Jurcut, A.D. A flow-based anomaly detection approach with feature selection method against ddos attacks in sdns. IEEE Trans. Cogn. Commun. Netw. 2022, 8, 1862–1880. [Google Scholar] [CrossRef]
- Haider, S.N.; Zhao, Q.; Li, X. Data driven battery anomaly detection based on shape based clustering for the data centers class. J. Energy Storage 2020, 29, 101479. [Google Scholar] [CrossRef]
- Fan, W.; Shangguan, W.; Bouguila, N. Continuous image anomaly detection based on contrastive lifelong learning. Appl. Intell. 2023, 53, 17693–17707. [Google Scholar] [CrossRef]
- Amalapuram, S.K.; Tadwai, A.; Vinta, R.; Channappayya, S.S.; Tamma, B.R. Continual learning for anomaly based network intrusion detection. In Proceedings of the 2022 14th International Conference on COMmunication Systems & NETworkS (COMSNETS), Bengaluru, India, 3–8 January 2022; IEEE: Piscataway, NJ, USA, 2022; pp. 497–505. [Google Scholar]
- Prasath, S.; Sethi, K.; Mohanty, D.; Bera, P.; Samantaray, S.R. Analysis of continual learning models for intrusion detection system. IEEE Access 2022, 10, 121444–121464. [Google Scholar] [CrossRef]
- Zhao, W.; Sanaa, A.; Mahmoud, Q.H. Adversarial Training Methods for Deep Learning: A Systematic Review. Algorithms 2022, 15, 283. [Google Scholar] [CrossRef]
- Muñoz-Gil, G.; i Corominas, G.G.; Lewenstein, M. Unsupervised learning of anomalous diffusion data: An anomaly detection approach. J. Phys. Math. Theor. 2021, 54, 504001. [Google Scholar] [CrossRef]
- Jiang, J.; Han, G.; Shu, L.; Guizani, M. Outlier detection approaches based on machine learning in the internet-of-things. IEEE Wirel. Commun. 2020, 27, 53–59. [Google Scholar] [CrossRef]
- Ariyaluran Habeeb, R.A.; Nasaruddin, F.; Gani, A.; Amanullah, M.A.; Abaker Targio Hashem, I.; Ahmed, E.; Imran, M. Clustering-based real-time anomaly detection—A breakthrough in big data technologies. Trans. Emerg. Telecommun. Technol. 2022, 33, e3647. [Google Scholar] [CrossRef]
- Wang, Z.; Zhou, Y.; Li, G. Anomaly detection by using streaming K-means and batch K-means. In Proceedings of the 2020 5th IEEE International Conference on Big Data Analytics (ICBDA), Xiamen, China, 8–11 May 2020; IEEE: Piscataway, NJ, USA, 2020; pp. 11–17. [Google Scholar]
- Hooshmand, M.K.; Hosahalli, D. Network anomaly detection using deep learning techniques. CAAI Trans. Intell. Technol. 2022, 7, 228–243. [Google Scholar] [CrossRef]
- Hwang, R.H.; Peng, M.C.; Huang, C.W.; Lin, P.C.; Nguyen, V.L. An unsupervised deep learning model for early network traffic anomaly detection. IEEE Access 2020, 8, 30387–30399. [Google Scholar] [CrossRef]
- Shvetsova, N.; Bakker, B.; Fedulova, I.; Schulz, H.; Dylov, D.V. Anomaly detection in medical imaging with deep perceptual autoencoders. IEEE Access 2021, 9, 118571–118583. [Google Scholar] [CrossRef]
- Wang, Y.; Du, X.; Lu, Z.; Duan, Q.; Wu, J. Improved LSTM-based time-series anomaly detection in rail transit operation environments. IEEE Trans. Ind. Inform. 2022, 18, 9027–9036. [Google Scholar] [CrossRef]
- Niu, Z.; Yu, K.; Wu, X. LSTM-based VAE-GAN for time-series anomaly detection. Sensors 2020, 20, 3738. [Google Scholar] [CrossRef] [PubMed]
- Kocher, G.; Kumar, G. Machine learning and deep learning methods for intrusion detection systems: Recent developments and challenges. Soft Comput. 2021, 25, 9731–9763. [Google Scholar] [CrossRef]
- Shaver, A.; Liu, Z.; Thapa, N.; Roy, K.; Gokaraju, B.; Yuan, X. Anomaly based intrusion detection for iot with machine learning. In Proceedings of the 2020 IEEE Applied Imagery Pattern Recognition Workshop (AIPR), Washington, DC, USA, 13–15 October 2024; IEEE: Piscataway, NJ, USA, 2020; pp. 1–6. [Google Scholar]
- Hindy, H.; Atkinson, R.; Tachtatzis, C.; Colin, J.N.; Bayne, E.; Bellekens, X. Utilising deep learning techniques for effective zero-day attack detection. Electronics 2020, 9, 1684. [Google Scholar] [CrossRef]
- Hindy, H.; Atkinson, R.; Tachtatzis, C.; Colin, J.N.; Bayne, E.; Bellekens, X. Towards an effective zero-day attack detection using outlier-based deep learning techniques. arXiv 2020, arXiv:2006.15344. [Google Scholar]
- Abdallah, E.E.; Otoom, A.F. Intrusion detection systems using supervised machine learning techniques: A survey. Procedia Comput. Sci. 2022, 201, 205–212. [Google Scholar] [CrossRef]
- Kumar, A.; Glisson, W.B.; Benton, R. Network attack detection using an unsupervised machine learning algorithm. In Proceedings of the 53rd Hawaii International Conference on System Sciences, Maui, HI, USA, 7–10 January 2020. [Google Scholar]
- Qi, R.; Rasband, C.; Zheng, J.; Longoria, R. Detecting cyber attacks in smart grids using semi-supervised anomaly detection and deep representation learning. Information 2021, 12, 328. [Google Scholar] [CrossRef]
- Mvula, P.K.; Branco, P.; Jourdan, G.V.; Viktor, H.L. A Survey on the Applications of Semi-supervised Learning to Cyber-security. ACM Comput. Surv. 2024, 56, 1–41. [Google Scholar] [CrossRef]
- Shams, E.A.; Rizaner, A.; Ulusoy, A.H. A novel context-aware feature extraction method for convolutional neural network-based intrusion detection systems. Neural Comput. Appl. 2021, 33, 13647–13665. [Google Scholar] [CrossRef]
- Striuk, O.S.; Kondratenko, Y.P. Generative adversarial networks in cybersecurity: Analysis and response. In Artificial Intelligence in Control and Decision-Making Systems: Dedicated to Professor Janusz Kacprzyk; Springer: Berlin/Heidelberg, Germany, 2023; pp. 373–388. [Google Scholar]
- Pawlicki, M.; Choraś, M.; Kozik, R. Defending network intrusion detection systems against adversarial evasion attacks. Future Gener. Comput. Syst. 2020, 110, 148–154. [Google Scholar] [CrossRef]
- Fotiadou, K.; Velivassaki, T.H.; Voulkidis, A.; Skias, D.; Tsekeridou, S.; Zahariadis, T. Network traffic anomaly detection via deep learning. Information 2021, 12, 215. [Google Scholar] [CrossRef]
- Ryu, S.; Kim, J.; Park, N.; Seo, Y. Preemptive Prediction-Based Automated Cyberattack Framework Modeling. Symmetry 2021, 13, 793. [Google Scholar] [CrossRef]
- Xue, M.; Yuan, C.; Wu, H.; Zhang, Y.; Liu, W. Machine learning security: Threats, countermeasures, and evaluations. IEEE Access 2020, 8, 74720–74742. [Google Scholar] [CrossRef]
- Pérez, S.I.; Moral-Rubio, S.; Criado, R. A new approach to combine multiplex networks and time series attributes: Building intrusion detection systems (IDS) in cybersecurity. Chaos Solitons Fractals 2021, 150, 111143. [Google Scholar] [CrossRef]
- Imran; Jamil, F.; Kim, D. An ensemble of prediction and learning mechanism for improving accuracy of anomaly detection in network intrusion environments. Sustainability 2021, 13, 10057. [Google Scholar] [CrossRef]
- Adawadkar, A.M.K.; Kulkarni, N. Cyber-security and reinforcement learning—a brief survey. Eng. Appl. Artif. Intell. 2022, 114, 105116. [Google Scholar] [CrossRef]
- Cengiz, E.; Gök, M. Reinforcement learning applications in cyber security: A review. Sak. Univ. J. Sci. 2023, 27, 481–503. [Google Scholar] [CrossRef]
- Yang, R.; Zheng, K.; Wang, X.; Wu, B.; Wu, C. Social Engineering Attack-Defense Strategies Based on Reinforcement Learning. Comput. Syst. Sci. Eng. 2023, 47, 2153–2170. [Google Scholar] [CrossRef]
- Praise, J.J.; Raj, R.J.S.; Benifa, J.B. Development of reinforcement learning and pattern matching (RLPM) based firewall for secured cloud infrastructure. Wirel. Pers. Commun. 2020, 115, 993–1018. [Google Scholar] [CrossRef]
- Akbari, I.; Tahoun, E.; Salahuddin, M.A.; Limam, N.; Boutaba, R. ATMoS: Autonomous threat mitigation in SDN using reinforcement learning. In Proceedings of the NOMS 2020–2020 IEEE/IFIP Network Operations and Management Symposium, Budapest, Hungary, 20–24 April 2020; IEEE: Piscataway, NJ, USA, 2020; pp. 1–9. [Google Scholar]
- Ismail, B.I.; Abdul, S.; Khan, S.M.; Sattar, S.A.; Muhammad, S. AI for Cyber Security: Automated Incident Response Systems. J. Environ. Sci. Technol. 2023, 2, 580–608. [Google Scholar]
- Akinola, O.; Akinola, A.; Ifeanyi, I.V.; Oyerinde, O.; Adewole, O.J.; Sulaimon, B.; Oyekan, B.O. Artificial Intelligence and Machine Learning Techniques for Anomaly Detection and Threat Mitigation in Cloud-Connected Medical Devices. Int. J. Sci. Res. Mod. Technol. 2024, 3. [Google Scholar]
- Ou, C.X.; Zhang, X.; Angelopoulos, S.; Davison, R.M.; Janse, N. Security breaches and organization response strategy: Exploring consumers’ threat and coping appraisals. Int. J. Inf. Manag. 2022, 65, 102498. [Google Scholar] [CrossRef]
- Czeczot, G.; Rojek, I.; Mikołajewski, D. Autonomous Threat Response at the Edge Processing Level in the Industrial Internet of Things. Electronics 2024, 13, 1161. [Google Scholar] [CrossRef]
- Zhao, Y.; Zhao, J.; Jiang, L.; Tan, R.; Niyato, D.; Li, Z.; Lyu, L.; Liu, Y. Privacy-preserving blockchain-based federated learning for IoT devices. IEEE Internet Things J. 2020, 8, 1817–1829. [Google Scholar] [CrossRef]
- Fazeldehkordi, E.; Grønli, T.M. A survey of security architectures for edge computing-based IoT. IoT 2022, 3, 332–365. [Google Scholar] [CrossRef]
- Xu, R.; Baracaldo, N.; Joshi, J. Privacy-preserving machine learning: Methods, challenges and directions. arXiv 2021, arXiv:2108.04417. [Google Scholar]
- Wang, G.; Yin, J.; Hossain, M.S.; Muhammad, G. Incentive mechanism for collaborative distributed learning in Artificial Intelligence of Things. Future Gener. Comput. Syst. 2021, 125, 376–384. [Google Scholar]
- Ghimire, B.; Rawat, D.B. Recent advances on federated learning for cybersecurity and cybersecurity for federated learning for internet of things. IEEE Internet Things J. 2022, 9, 8229–8249. [Google Scholar]
- Lian, Z.; Su, C. Decentralized federated learning for internet of things anomaly detection. In Proceedings of the 2022 ACM on Asia Conference on Computer and Communications Security, Nagasaki, Japan, 30 May–2 June 2022; pp. 1249–1251. [Google Scholar]
- Li, Z.; Cheng, X.; Zhang, J.; Chen, B. Predicting advanced persistent threats for iot systems based on federated learning. In Security, Privacy, and Anonymity in Computation, Communication, and Storage: 13th International Conference, SpaCCS 2020, Nanjing, China, December 18–20, 2020; Proceedings 13; Springer: Berlin/Heidelberg, Germany, 2021; pp. 76–89. [Google Scholar]
- Singh, S.; Hosen, A.S.; Yoon, B. Blockchain security attacks, challenges, and solutions for the future distributed iot network. IEEE Access 2021, 9, 13938–13959. [Google Scholar] [CrossRef]
- Bozdemir, B. Privacy-Preserving Machine Learning Techniques. Ph.D. Thesis, Sorbonne Université, Paris, France, 2021. [Google Scholar]
- Wei, K.; Li, J.; Ding, M.; Ma, C.; Yang, H.H.; Farokhi, F.; Jin, S.; Quek, T.Q.; Poor, H.V. Federated learning with differential privacy: Algorithms and performance analysis. IEEE Trans. Inf. Forensics Secur. 2020, 15, 3454–3469. [Google Scholar] [CrossRef]
- Hijazi, N.M.; Aloqaily, M.; Guizani, M.; Ouni, B.; Karray, F. Secure federated learning with fully homomorphic encryption for iot communications. IEEE Internet Things J. 2023. [Google Scholar] [CrossRef]
- Senavirathne, N.; Torra, V. On the role of data anonymization in machine learning privacy. In Proceedings of the 2020 IEEE 19th International Conference on Trust, Security and Privacy in Computing and Communications (TrustCom), Guangzhou, China, 10–13 November 2020; IEEE: Piscataway, NJ, USA, 2020; pp. 664–675. [Google Scholar]
- Sodiya, E.O.; Umoga, U.J.; Obaigbena, A.; Jacks, B.S.; Ugwuanyi, E.D.; Daraojimba, A.I.; Lottu, O.A. Current state and prospects of edge computing within the Internet of Things (IoT) ecosystem. Int. J. Sci. Res. Arch. 2024, 11, 1863–1873. [Google Scholar] [CrossRef]
- Zaman, S.K.U.; Jehangiri, A.I.; Maqsood, T.; Haq, N.U.; Umar, A.I.; Shuja, J.; Ahmad, Z.; Dhaou, I.B.; Alsharekh, M.F. LiMPO: Lightweight mobility prediction and offloading framework using machine learning for mobile edge computing. Clust. Comput. 2023, 26, 99–117. [Google Scholar] [CrossRef]
- Yoo, A.; Shin, S.; Lee, J.; Moon, C. Implementation of a sensor big data processing system for autonomous vehicles in the C-ITS environment. Appl. Sci. 2020, 10, 7858. [Google Scholar] [CrossRef]
- Christidis, A.; Davies, R.; Moschoyiannis, S. Serving machine learning workloads in resource constrained environments: A serverless deployment example. In Proceedings of the 2019 IEEE 12th Conference on Service-Oriented Computing and Applications (SOCA), Kaohsiung, Taiwan, 18–21 November 2019; IEEE: Piscataway, NJ, USA, 2019; pp. 55–63. [Google Scholar]
- Abidi, M.H.; Alkhalefah, H.; Moiduddin, K.; Alazab, M.; Mohammed, M.K.; Ameen, W.; Gadekallu, T.R. Optimal 5G network slicing using machine learning and deep learning concepts. Comput. Stand. Interfaces 2021, 76, 103518. [Google Scholar] [CrossRef]
- Morgado, A.J.; Saghezchi, F.B.; Mumtaz, S.; Frascolla, V.; Rodriguez, J.; Otung, I. A novel machine learning-based scheme for spectrum sharing in virtualized 5G networks. IEEE Trans. Intell. Transp. Syst. 2022, 23, 19691–19703. [Google Scholar] [CrossRef]
- Cao, X.; Yang, B.; Wang, K.; Li, X.; Yu, Z.; Yuen, C.; Zhang, Y.; Han, Z. AI-Empowered Multiple Access for 6G: A Survey of Spectrum Sensing, Protocol Designs, and Optimizations. arXiv 2024, arXiv:2406.13335. [Google Scholar] [CrossRef]
- Moubayed, A.; Shami, A.; Al-Dulaimi, A. On end-to-end intelligent automation of 6G networks. Future Internet 2022, 14, 165. [Google Scholar] [CrossRef]
- Kwon, D.; Na, J. Research status on machine learning for self-healing of mobile communication Network. Electron. Telecommun. Trends 2020, 35, 30–42. [Google Scholar]
- Urgelles, H.; Picazo-Martinez, P.; Garcia-Roger, D.; Monserrat, J.F. Multi-objective routing optimization for 6G communication networks using a quantum approximate optimization algorithm. Sensors 2022, 22, 7570. [Google Scholar] [CrossRef]
- Bhatia, M.; Sood, S.K. Quantum computing-inspired network optimization for IoT applications. IEEE Internet Things J. 2020, 7, 5590–5598. [Google Scholar] [CrossRef]
- Rahman, A.; Hasan, K.; Kundu, D.; Islam, M.J.; Debnath, T.; Band, S.S.; Kumar, N. On the ICN-IoT with federated learning integration of communication: Concepts, security-privacy issues, applications, and future perspectives. Future Gener. Comput. Syst. 2023, 138, 61–88. [Google Scholar] [CrossRef]
- González-Soto, M.; Díaz-Redondo, R.P.; Fernández-Veiga, M.; Fernández-Castro, B.; Fernández-Vilas, A. Decentralized and collaborative machine learning framework for IoT. Comput. Netw. 2024, 239, 110137. [Google Scholar] [CrossRef]
- Qu, X.; Hu, Q.; Wang, S. Privacy-preserving model training architecture for intelligent edge computing. Comput. Commun. 2020, 162, 94–101. [Google Scholar] [CrossRef]
- Nguyen, D.C.; Pham, Q.V.; Pathirana, P.N.; Ding, M.; Seneviratne, A.; Lin, Z.; Dobre, O.; Hwang, W.J. Federated learning for smart healthcare: A survey. ACM Comput. Surv. (Csur) 2022, 55, 1–37. [Google Scholar] [CrossRef]
- Pandya, S.; Srivastava, G.; Jhaveri, R.; Babu, M.R.; Bhattacharya, S.; Maddikunta, P.K.R.; Mastorakis, S.; Piran, M.J.; Gadekallu, T.R. Federated learning for smart cities: A comprehensive survey. Sustain. Energy Technol. Assess. 2023, 55, 102987. [Google Scholar] [CrossRef]
- Valach, A.; Macko, D. Improvement of LoRa communication scalability using machine learning based adaptiveness. Authorea Preprints 2023. [Google Scholar] [CrossRef]
- Chen, M.; Gündüz, D.; Huang, K.; Saad, W.; Bennis, M.; Feljan, A.V.; Poor, H.V. Distributed learning in wireless networks: Recent progress and future challenges. IEEE J. Sel. Areas Commun. 2021, 39, 3579–3605. [Google Scholar] [CrossRef]
- Hao, W.; Yang, T.; Yang, Q. Hybrid statistical-machine learning for real-time anomaly detection in industrial cyber–physical systems. IEEE Trans. Autom. Sci. Eng. 2021, 20, 32–46. [Google Scholar] [CrossRef]
- Kumar, M. Scalable malware detection system using big data and distributed machine learning approach. Soft Comput. 2022, 26, 3987–4003. [Google Scholar] [CrossRef]
- He, M.; Jin, L.; Song, M. Interpretability Framework of Network Security Traffic Classification Based on Machine Learning. In Proceedings of the International Conference on Artificial Intelligence and Security, Dublin, Ireland, 19–23 July 2021; Springer: Berlin/Heidelberg, Germany, 2021; pp. 305–320. [Google Scholar]
- Madhav, A.S.; Tyagi, A.K. Explainable Artificial Intelligence (XAI): Connecting artificial decision-making and human trust in autonomous vehicles. In Proceedings of Third International Conference on Computing, Communications, and Cyber-Security: IC4S 2021; Springer: Berlin/Heidelberg, Germany, 2022; pp. 123–136. [Google Scholar]
- Richardson, M.; Clesham, R. Rise of the machines? The evolving role of Artificial Intelligence (AI) technologies in high stakes assessment. Lond. Rev. Educ. 2021, 19, 1–13. [Google Scholar] [CrossRef]
- Orio, M.; Noor, K. Transparency and Accountability in AI/ML Regulatory Reporting: Explaining Algorithms and Interpretability. 2024; Preprint. [Google Scholar]
- Rosenberg, I.; Shabtai, A.; Elovici, Y.; Rokach, L. Adversarial machine learning attacks and defense methods in the cyber security domain. ACM Comput. Surv. (CSUR) 2021, 54, 1–36. [Google Scholar] [CrossRef]
- Dasi, U.; Singla, N.; Balasubramanian, R.; Benadikar, S.; Shanbhag, R.R. Privacy-Preserving Machine Learning Techniques: Balancing Utility and Data Protection. Int. J. Multidiscip. Innov. Res. Methodol. 2024, 3, 251–261. [Google Scholar]
- Kanagaraj, A.; Sharmila, S.; Belwin, A.F.; Sherin, A.L.; Thanamani, A.S. Differential Privacy Techniques-Based Information Security for Cyber Physical System Applications: An Overview. In Real-Time Applications of Machine Learning in Cyber-Physical Systems; IGI Global: Hershey, PA, USA, 2022; pp. 52–64. [Google Scholar]
- Lee, J.W.; Kang, H.; Lee, Y.; Choi, W.; Eom, J.; Deryabin, M.; Lee, E.; Lee, J.; Yoo, D.; Kim, Y.S.; et al. Privacy-preserving machine learning with fully homomorphic encryption for deep neural network. IEEE Access 2022, 10, 30039–30054. [Google Scholar] [CrossRef]
- Kumar, M.; Zhang, X.; Liu, L.; Wang, Y.; Shi, W. Energy-efficient machine learning on the edges. In Proceedings of the 2020 IEEE International Parallel and Distributed Processing Symposium Workshops (IPDPSW), New Orleans, LA, USA, 18–22 May 2020; IEEE: Piscataway, NJ, USA, 2020; pp. 912–921. [Google Scholar]
- Lapegna, M.; Balzano, W.; Meyer, N.; Romano, D. Clustering algorithms on low-power and high-performance devices for edge computing environments. Sensors 2021, 21, 5395. [Google Scholar] [CrossRef]
- Choi, S.; Yang, J.; Wang, G. Emerging memristive artificial synapses and neurons for energy-efficient neuromorphic computing. Adv. Mater. 2020, 32, 2004659. [Google Scholar] [CrossRef]
- Kornaros, G. Hardware-assisted machine learning in resource-constrained IoT environments for security: Review and future prospective. IEEE Access 2022, 10, 58603–58622. [Google Scholar] [CrossRef]
- Lo Piano, S. Ethical principles in machine learning and artificial intelligence: Cases from the field and possible ways forward. Humanit. Soc. Sci. Commun. 2020, 7, 1–7. [Google Scholar] [CrossRef]
- Hadzovic, S.; Mrdovic, S.; Radonjic, M. A path towards an internet of things and artificial intelligence regulatory framework. IEEE Commun. Mag. 2023, 61, 90–96. [Google Scholar] [CrossRef]
- Williams, R.; Cloete, R.; Cobbe, J.; Cottrill, C.; Edwards, P.; Markovic, M.; Naja, I.; Ryan, F.; Singh, J.; Pang, W. From transparency to accountability of intelligent systems: Moving beyond aspirations. Data Policy 2022, 4, e7. [Google Scholar] [CrossRef]
- Miceli, M.; Posada, J.; Yang, T. Studying up machine learning data: Why talk about bias when we mean power? Proc. ACM Hum.-Comput. Interact. 2022, 6, 1–14. [Google Scholar] [CrossRef]
- Ugochukwu, A.I.; Phillips, P.W. Open data ownership and sharing: Challenges and opportunities for application of FAIR principles and a checklist for data managers. J. Agric. Food Res. 2024, 16, 101157. [Google Scholar] [CrossRef]

| Survey | Description |
|---|---|
| [11] | It surveys RL algorithms for routing in vehicular ad hoc networks, focusing on key challenges like high mobility and sparse connectivity, and explores optimization criteria such as end-to-end delay and throughput. |
| [12] | This study reviews deep RL techniques for resource allocation in 5G and 6G vehicular networks, addressing diverse Quality of Service (QoS) demands and proposing solutions like unmanned aerial vehicle (UAV)-assisted vehicular communication. |
| [13] | The paper presents a detailed survey of ML methods for dynamic spectrum access in cognitive radio networks, tackling challenges of spectrum scarcity and proposing intelligent techniques for efficient spectrum utilization. |
| [14] | This survey discusses the advances in quantum computing and its applications, including quantum cryptography, quantum ML, and the challenges associated with building scalable quantum networks. |
| [15] | The paper analyzes the role of quantum ML in optimizing routing in 6G networks, exploring the integration of software-defined networking and quantum computing for enhanced performance. |
| [16] | The survey examines the application of generative artificial intelligence (AI) in physical layer communications, exploring its potential to improve tasks like channel estimation, signal classification, and intelligent reflecting surfaces. |
| [17] | This paper provides an overview of ML approaches for wireless link quality estimation, discussing data-driven techniques and their impact on improving reliability and performance in dynamic wireless environments. |
| Topic | References | Description |
|---|---|---|
| Traffic prediction | [18,19,20] | Traditional traffic prediction methods using statistical analysis and early ML adaptations. |
| [21,22,23] | Use of RNNs and LSTM networks for accurate traffic prediction based on temporal dependencies. | |
| [24,25,26] | RL techniques for dynamic traffic adjustment based on real-time predictions. | |
| [27,28,29] | ML integration with SDN for dynamic path adjustments based on traffic forecasts. | |
| Dynamic routing optimization | [30,31,32] | Traditional routing protocols like OSPF and BGP are used in static configurations. |
| [33,34,35,36] | RL models applied for real-time adaptive routing to optimize network performance. | |
| [11,37,38,39,40] | DRL techniques for handling dynamic routing in complex networks like WSNs, VANETs, and SDNs. | |
| [41,42,43] | Energy-efficient routing methods using ML for wireless and IoT networks. | |
| Resource allocation and spectrum management | [44,45,46] | Traditional challenges of spectrum allocation in wireless networks. |
| [47,48,49,50] | ML models predicting network demands to dynamically allocate spectrum and manage interference. | |
| [51,52,53] | DL techniques for optimizing power, bandwidth, and frequency in real time. | |
| [54,55,56] | RL for dynamic resource management in environments with varying network conditions. | |
| Energy efficiency in network design | [57,58,59] | ML strategies for optimizing power consumption in wireless and IoT networks. |
| [60,61,62] | DL models used to optimize energy consumption and extend battery life in IoT devices. | |
| [63,64,65] | RL models optimizing energy consumption through efficient routing in MANETs and IoT networks. | |
| [66,67,68] | Integration of ML into energy-efficient network design to reduce operational costs. | |
| QoS enhancement | [12,69,70] | ML models for enhancing QoS through smart resource allocation strategies. |
| [72,73,74,75] | Predictive models using ML to forecast and prevent network performance issues. | |
| [76,77,78] | ML algorithms prioritizing traffic for latency-sensitive applications like video conferencing. | |
| Security in network optimization | [79,80,81] | ML techniques for detecting anomalies and potential security threats in network traffic. |
| [82,83,84,85,86] | Clustering algorithms such as k-means and DBSCAN used for detecting network anomalies. | |
| [87,88,89] | DL models such as autoencoders for detecting anomalies in complex network environments. | |
| [90,91,92] | RL techniques for real-time automated responses to security threats in network optimization. |
| Topic | References | Description |
|---|---|---|
| Spectrum allocation in wireless networks | [13,93,94] | DSA methods for wireless networks using ML techniques. |
| [95,96,97,98] | ML algorithms (SVM and NNs) for predicting traffic load and improving spectrum allocation. | |
| [99,100,101] | RL techniques for optimizing dynamic spectrum access in cognitive radio networks. | |
| [102,103,104] | DRL applied to complex spectrum management in dense urban environments. | |
| Resource allocation in cloud edge computing | [105,106,107] | Cloud computing task scheduling using predictive ML algorithms. |
| [108,109,110] | ML-driven resource allocation strategies for distributed computing and edge nodes. | |
| [111,112,113] | DL models for balancing computational load between edge and cloud environments. | |
| [114,115,116] | RL models for real-time dynamic resource orchestration in edge and cloud environments. | |
| Energy efficiency in resource allocation | [117,118,119] | Supervised learning methods for predicting power consumption in cloud data centers. |
| [120,121,122,123] | Supervised learning algorithms, like decision trees and regression models, predict energy consumption in data centers to optimize resource allocation, balancing performance and power usage. | |
| [124,125,126,127] | RL for energy-efficient routing protocols that optimize data routing in MANETs and sensor networks, reducing energy consumption and extending network lifespan. |
| Topic | References | Description |
|---|---|---|
| Anomaly detection in ICT systems | [128,129,130,131] | Methods for detecting anomalies in ICT systems, focusing on network traffic spikes and abnormal power consumption. |
| Continuous learning, continual learning, adversarial training in anomaly detection | [132,133,134,135] | These concepts are used to address the challenges arising from malicious actors that poison or inject adverse data into the network, corrupting the training process and obscure potential threats. |
| Unsupervised learning for anomaly detection | [136,137,138,139] | Unsupervised learning approaches such as clustering and outlier detection for identifying anomalies in network traffic and system logs. |
| DL for anomaly detection | [140,141,142,143,144] | DL models like autoencoders and LSTM networks for detecting anomalies in time-series data such as network flow logs. |
| IDSs | [145,146,147,148,149,150,151,152] | ML techniques (e.g., decision trees, SVMs, random forests) and DL models (CNNs, GANs) for detecting both known and novel cyberthreats in IDSs. |
| DL in IDSs | [153,154,155,156] | Focuses on using GANs and CNNs to detect complex cyberattacks and simulate adversarial scenarios in IDSs. |
| Threat prediction and mitigation | [157,158,159,160] | Predictive models and RL techniques for forecasting cyberattacks and taking preventive actions. |
| RL in cybersecurity | [161,162,163,164,165] | RL applied to simulate attack–defense strategies and develop optimal defense mechanisms in real time. |
| Automated incident response systems | [166,167,168,169] | Automated systems for responding to cyberthreats by isolating compromised systems, reducing response time, and minimizing damage. |
| FL for IoT security | [170,171,172,173] | FL techniques for anomaly detection and security in IoT networks, focusing on privacy preservation without raw data sharing. |
| Privacy-preserving techniques in the FL context | [174,175,176,177,178,179,180,181] | Advanced privacy-preserving methods, including differential privacy and homomorphic encryption, are applied in ML to secure distributed systems, protect user data, and maintain privacy in an FL context. |
| Topic | References | Description |
|---|---|---|
| Edge AI and edge computing | [182,183,184,185] | Explores the deployment of ML models on edge devices for real-time processing and decision-making, focusing on resource-constrained environments like IoT, autonomous vehicles, and smart cities. |
| 5G and 6G networks | [186,187,188,189,190] | Discusses the role of ML in optimizing 5G networks, including network slicing, dynamic spectrum sharing, and service orchestration. |
| QML | [14,15,191,192] | Examines the potential of quantum computing to transform ML applications in ICT by solving complex optimization problems, improving large-scale network management and security. |
| FL for privacy | [193,194,195,196,197] | Focuses on FL and its applications in ICT for privacy-preserving ML, allowing devices to collaborate on model training without sharing sensitive raw data, especially in IoT, healthcare, and finance. |
| Topic | References | Description |
|---|---|---|
| Scalability of ML in ICT systems | [198,199,200,201] | Focuses on the challenges of scaling ML models to handle large volumes of data in modern ICT systems, emphasizing the need for distributed learning techniques that can process data in real time across decentralized infrastructures. |
| Interpretability and explainability of ML Models | [202,203,204,205] | Discusses the issues of interpretability in ML models, especially DL, and how this impacts critical applications such as network security, where understanding decision-making processes is crucial. |
| Security and privacy in ML | [206,207,208,209] | Covers security challenges such as adversarial attacks on ML models and the importance of privacy-preserving techniques like differential privacy and homomorphic encryption in protecting sensitive data. |
| Energy efficiency in ML | [210,211,212,213] | Focuses on the energy consumption challenges in training and deploying ML models, especially in resource-constrained environments like IoT and edge computing, where energy efficiency is crucial. |
| Ethical and regulatory issues | [214,215,216,217,218] | Discusses the ethical and regulatory challenges posed by ML in ICT, including issues of transparency, accountability, data ownership, and bias in decision-making processes. |
Disclaimer/Publisher’s Note: The statements, opinions and data contained in all publications are solely those of the individual author(s) and contributor(s) and not of MDPI and/or the editor(s). MDPI and/or the editor(s) disclaim responsibility for any injury to people or property resulting from any ideas, methods, instructions or products referred to in the content. |
© 2024 by the authors. Licensee MDPI, Basel, Switzerland. This article is an open access article distributed under the terms and conditions of the Creative Commons Attribution (CC BY) license (https://creativecommons.org/licenses/by/4.0/).
Share and Cite
Dritsas, E.; Trigka, M. Machine Learning in Information and Communications Technology: A Survey. Information 2025, 16, 8. https://doi.org/10.3390/info16010008
Dritsas E, Trigka M. Machine Learning in Information and Communications Technology: A Survey. Information. 2025; 16(1):8. https://doi.org/10.3390/info16010008
Chicago/Turabian StyleDritsas, Elias, and Maria Trigka. 2025. "Machine Learning in Information and Communications Technology: A Survey" Information 16, no. 1: 8. https://doi.org/10.3390/info16010008
APA StyleDritsas, E., & Trigka, M. (2025). Machine Learning in Information and Communications Technology: A Survey. Information, 16(1), 8. https://doi.org/10.3390/info16010008

