Barriers and Enablers of AI Adoption in Human Resource Management: A Critical Analysis of Organizational and Technological Factors
Abstract
1. Introduction
2. Barriers to AI Adoption in HRM
2.1. Organizational Barriers
2.2. Technological Barriers
2.3. Ethical and Social Barriers
3. Enablers of AI Adoption in HRM
3.1. Organizational Enablers
3.2. Technological Enablers
3.3. Policy and Ethical Enablers
4. Implications
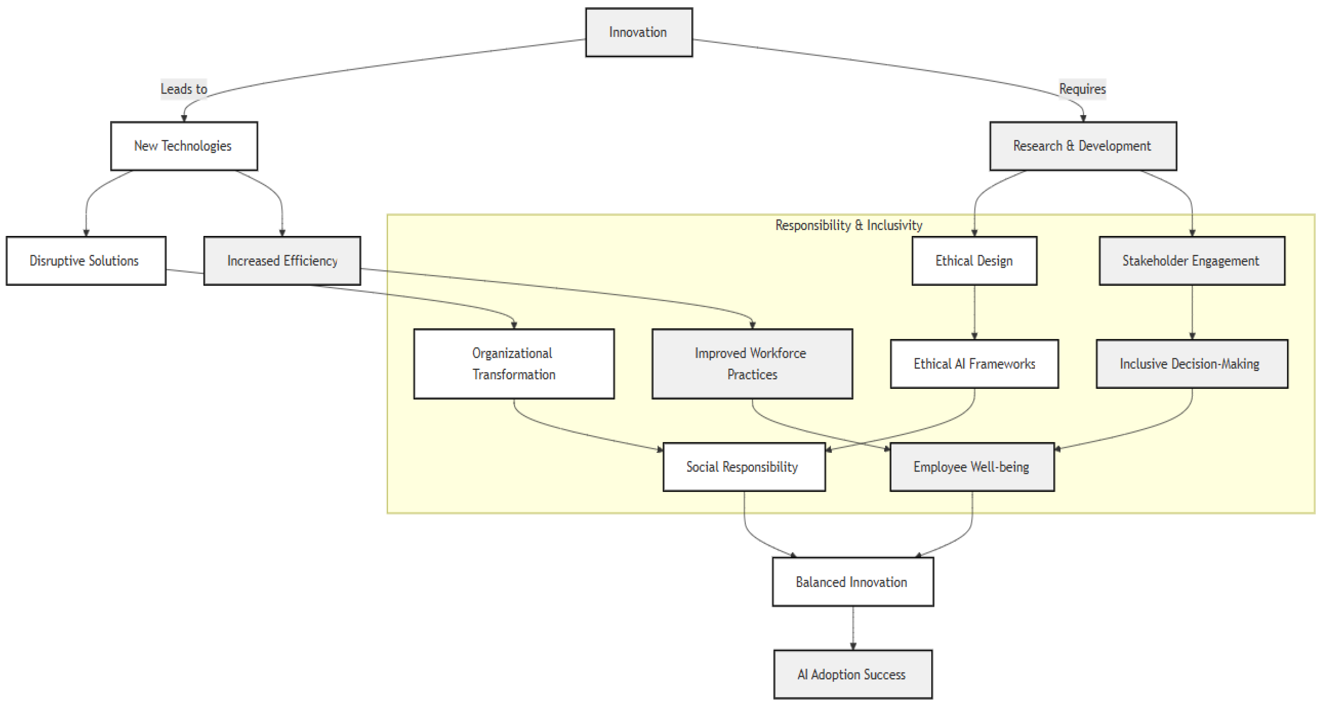
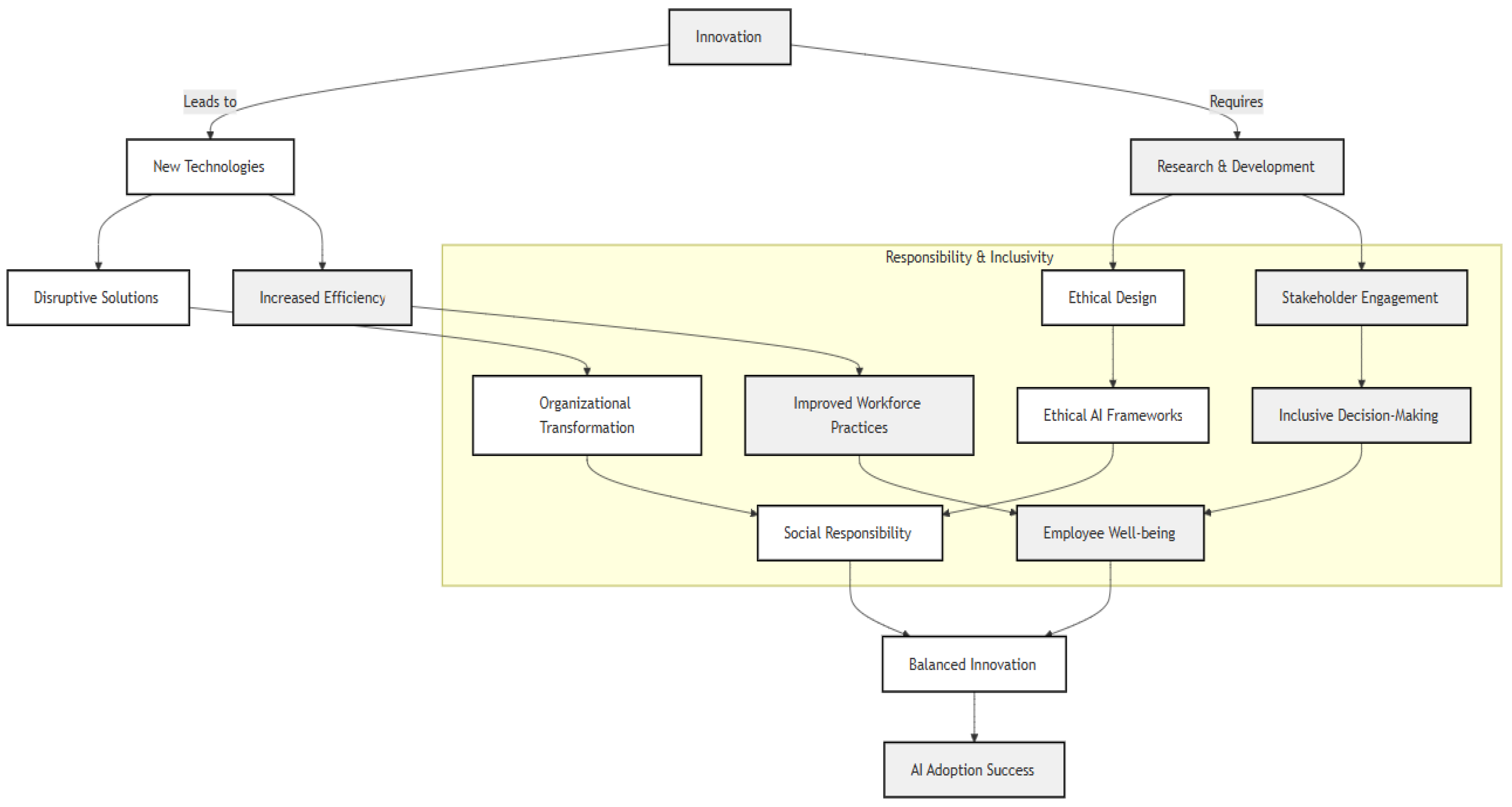
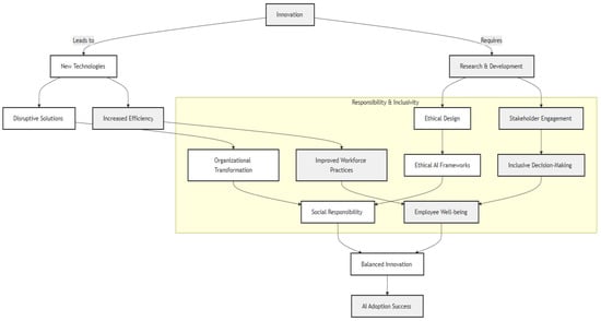
4.1. Questioning the “Disruptive” Narrative
4.2. Organizational and Technological Dynamics
4.3. Ethical and Social Implications
5. Limitations and Future Directions
6. Conclusions
Author Contributions
Funding
Institutional Review Board Statement
Informed Consent Statement
Data Availability Statement
Conflicts of Interest
References
- Panda, A.; Pasumarti, S.S.; Hiremath, S. Adoption of artificial intelligence in HR practices: An empirical analysis. In The Adoption and Effect of Artificial Intelligence on Human Resources Management, Part B; Emerald Publishing Limited: Leeds, UK, 2023; pp. 65–80. [Google Scholar]
- Petersson, L.; Larsson, I.; Nygren, J.M.; Nilsen, P.; Neher, M.; Reed, J.E.; Tyskbo, D.; Svedberg, P. Challenges to implementing artificial intelligence in healthcare: A qualitative interview study with healthcare leaders in Sweden. BMC Health Serv. Res. 2022, 22, 850. [Google Scholar] [CrossRef]
- Votto, A.M.; Valecha, R.; Najafirad, P.; Rao, H.R. Artificial intelligence in tactical human resource management: A systematic literature review. Int. J. Inf. Manag. Data Insights 2021, 1, 100047. [Google Scholar] [CrossRef]
- Sridevi, G.; Suganthi, S.K. AI based suitability measurement and prediction between job description and job seeker profiles. Int. J. Inf. Manag. Data Insights 2022, 2, 100109. [Google Scholar]
- Qamar, Y.; Agrawal, R.K.; Samad, T.A.; Chiappetta Jabbour, C.J. When technology meets people: The interplay of artificial intelligence and human resource management. J. Enterp. Inf. Manag. 2021, 34, 1339–1370. [Google Scholar] [CrossRef]
- Garg, S.; Sinha, S.; Kar, A.K.; Mani, M. A review of machine learning applications in human resource management. Int. J. Prod. Perform. Manag. 2022, 71, 1590–1610. [Google Scholar] [CrossRef]
- de Saint Laurent, C. In defence of machine learning: Debunking the myths of artificial intelligence. Eur. J. Psychol. 2018, 14, 734–747. [Google Scholar] [CrossRef]
- Madanchian, M.; Taherdoost, H.; Mohamed, N.; Farhaoui, Y. Innovation Management in the Era of Artificial Intelligence. In Future Tech Startups and Innovation in the Age of AI; CRC Press: Boca Raton, FL, USA, 2025; pp. 173–190. [Google Scholar]
- Vrontis, D.; Christofi, M.; Pereira, V.; Tarba, S.; Makrides, A.; Trichina, E. Artificial intelligence, robotics, advanced technologies and human resource management: A systematic review. In Artificial Intelligence and International HRM; Routledge: London, UK, 2023; pp. 172–201. [Google Scholar]
- Nazareno, L.; Schiff, D.S. The impact of automation and artificial intelligence on worker well-being. Technol. Soc. 2021, 67, 101679. [Google Scholar] [CrossRef]
- Vial, G.; Cameron, A.F.; Giannelia, T.; Jiang, J. Managing artificial intelligence projects: Key insights from an AI consulting firm. Inf. Syst. J. 2023, 33, 669–691. [Google Scholar] [CrossRef]
- Enholm, I.M.; Papagiannidis, E.; Mikalef, P.; Krogstie, J. Artificial intelligence and business value: A literature review. Inf. Syst. Front. 2022, 24, 1709–1734. [Google Scholar] [CrossRef]
- Melville, N.P.; Robert, L.; Xiao, X. Putting humans back in the loop: An affordance conceptualization of the 4th industrial revolution. Inf. Syst. J. 2023, 33, 733–757. [Google Scholar] [CrossRef]
- Taherdoost, H.; Madanchian, M. Artificial intelligence and knowledge management: Impacts, benefits, and implementation. Computers 2023, 12, 72. [Google Scholar] [CrossRef]
- Mahmud, H.; Islam, A.N.; Ahmed, S.I.; Smolander, K. What influences algorithmic Decision Making? A systematic literature review on algorithm aversion. Technol. Forecast. Soc. Chang. 2022, 175, 121390. [Google Scholar] [CrossRef]
- Ashok, M.; Madan, R.; Joha, A.; Sivarajah, U. Ethical framework for Artificial Intelligence and Digital technologies. Int. J. Inf. Manag. 2022, 62, 102433. [Google Scholar] [CrossRef]
- Tambe, P.; Cappelli, P.; Yakubovich, V. Artificial intelligence in human resources management: Challenges and a path forward. Calif. Manag. Rev. 2019, 61, 15–42. [Google Scholar] [CrossRef]
- Strohmeier, S.; Piazza, F. Artificial intelligence techniques in human resource management—A conceptual exploration. In Intelligent Techniques in Engineering Management: Theory and Applications; Springer: Cham, Switzerland, 2015; pp. 149–172. [Google Scholar]
- Hansen, E.B.; Bøgh, S. Artificial intelligence and internet of things in small and medium-sized enterprises: A survey. J. Manuf. Syst. 2021, 58, 362–372. [Google Scholar] [CrossRef]
- Jatobá, M.; Santos, J.; Gutierriz, I.; Moscon, D.; Fernandes, P.O.; Teixeira, J.P. Evolution of artificial intelligence research in human resources. Procedia Comput. Sci. 2019, 164, 137–142. [Google Scholar] [CrossRef]
- Vardarlier, P.; Zafer, C. Use of artificial intelligence as business strategy in recruitment process and social perspective. In Digital Business Strategies in Blockchain Ecosystems: Transformational Design and Future of Global Business; Springer: Cham, Switzerland, 2020; pp. 355–373. [Google Scholar]
- Basu, S.; Majumdar, B.; Mukherjee, K.; Munjal, S.; Palaksha, C. Artificial intelligence–HRM interactions and outcomes: A systematic review and causal configurational explanation. Hum. Resour. Manag. Rev. 2023, 33, 100893. [Google Scholar] [CrossRef]
- Prikshat, V.; Malik, A.; Budhwar, P. AI-augmented HRM: Antecedents, assimilation and multilevel consequences. Hum. Resour. Manag. Rev. 2023, 33, 100860. [Google Scholar] [CrossRef]
- Hassan, M.; Kushniruk, A.; Borycki, E. Barriers to and Facilitators of Artificial Intelligence Adoption in Health Care: Scoping Review. JMIR Hum. Factors 2024, 11, e48633. [Google Scholar] [CrossRef]
- Chou, P.H.; James Zachary, H.; Rinderspacher, B.C.; Walter, P.; Sue, K.; Simon, S.; Adrienne, R.; John, T.R. ARL Battlespace: A platform for developing novel AI for complex adversarial reasoning in MDO. In Artificial Intelligence and Machine Learning for Multi-Domain Operations Applications IV; SPIE: Bellingham, WA, USA, 2022; Volume 12113, pp. 294–304. [Google Scholar]
- Cubric, M. Drivers, barriers and social considerations for AI adoption in business and management: A tertiary study. Technol. Soc. 2020, 62, 101257. [Google Scholar] [CrossRef]
- Bérubé, M.; Giannelia, T.; Vial, G. Barriers to the Implementation of AI in Organizations: Findings from a Delphi Study. In Proceedings of the 54th Hawaii International Conference on System Sciences, Kauai, HI, USA, 5–8 January 2021. [Google Scholar]
- Flavián, C.; Pérez-Rueda, A.; Belanche, D.; Casaló, L.V. Intention to use analytical artificial intelligence (AI) in services–the effect of technology readiness and awareness. J. Serv. Manag. 2022, 33, 293–320. [Google Scholar] [CrossRef]
- Arora, M.; Prakash, A.; Mittal, A.; Singh, S. HR analytics and artificial intelligence-transforming human resource management. In Proceedings of the 2021 International Conference on Decision Aid Sciences and Application (DASA), Sakheer, Bahrain, 7–8 December 2021; pp. 288–293. [Google Scholar]
- Xin, O.K.; Wider, W.; Ling, L.K. Human Resource Artificial Intelligence Implementation and Organizational Performance in Malaysia. Asia-Pac. Soc. Sci. Rev. 2022, 22, 3. [Google Scholar] [CrossRef]
- Hmoud, B.; Varallyai, L. Role of Artificial Intelligence in Human Resource Management in the Middle East Countries. KnE Soc. Sci. 2023, 8, 435–448. [Google Scholar] [CrossRef]
- Bharadiya, J. The Impact of Artificial Intelligence on Business Processes. Eur. J. Technol. 2023, 7, 15–25. [Google Scholar] [CrossRef]
- Wang, Q. The Impact of AI on Organizational Employees: A Literature Review. J. Educ. Humanit. Soc. Sci. 2023, 19, 45–53. [Google Scholar] [CrossRef]
- Booyse, D.; Scheepers, C.B. Barriers to adopting automated organisational Decision Making through the use of artificial intelligence. Manag. Res. Rev. 2024, 47, 64–85. [Google Scholar] [CrossRef]
- Malik, A.; Nguyen, T.-M.; Budhwar, P. Towards a conceptual model of AI-mediated knowledge sharing exchange of HRM practices: Antecedents and consequences. IEEE Trans. Eng. Manag. 2022, 71, 13083–13095. [Google Scholar] [CrossRef]
- Pillai, R.; Ghanghorkar, Y.; Sivathanu, B.; Algharabat, R.; Rana, N.P. Adoption of artificial intelligence (AI) based employee experience (EEX) chatbots. Inf. Technol. People 2024, 37, 449–478. [Google Scholar] [CrossRef]
- Xiang, H.; Lu, J.; Kosov, M.E.; Volkova, M.V.; Ponkratov, V.V.; Masterov, A.I.; Elyakova, I.D.; Popkov, S.Y.; Taburov, D.Y.; Lazareva, N.V.; et al. Sustainable development of employee lifecycle management in the age of global challenges: Evidence from China, Russia, and Indonesia. Sustainability 2023, 15, 4987. [Google Scholar] [CrossRef]
- Maghsoudi, M.; Shahri, M.K.; Kermani, M.A.M.A.; Khanizad, R. Unveiling the Collaborative Patterns of Artificial Intelligence Applications in Human Resource Management: A Social Network Analysis Approach. arXiv 2023, arXiv:2308.09798. [Google Scholar]
- Dutta, D.; Mishra, S.K. Bots for mental health: The boundaries of human and technology agencies for enabling mental well-being within organizations. Pers. Rev. 2024, 53, 1129–1156. [Google Scholar] [CrossRef]
- Dima, J.; Gilbert, M.-H.; Dextras-Gauthier, J.; Giraud, L. The effects of artificial intelligence on human resource activities and the roles of the human resource triad: Opportunities and challenges. Front. Psychol. 2024, 15, 1360401. [Google Scholar] [CrossRef] [PubMed]
- Jarrahi, M.H. Artificial intelligence and the future of work: Human-AI symbiosis in organizational decision making. Bus. Horiz. 2018, 61, 577–586. [Google Scholar] [CrossRef]
- Raisch, S.; Krakowski, S. Artificial Intelligence and Management: The Automation–Augmentation Paradox. Acad. Manag. Rev. 2021, 46, 192–210. [Google Scholar] [CrossRef]
- Pillai, R.; Sivathanu, B.; Mariani, M.; Rana, N.P.; Yang, B.; Dwivedi, Y.K. Adoption of AI-empowered industrial robots in auto component manufacturing companies. Prod. Plan. Control 2022, 33, 1517–1533. [Google Scholar] [CrossRef]
- Budhwar, P.; Malik, A.; De Silva, M.T.T.; Thevisuthan, P. Artificial intelligence—Challenges and opportunities for international HRM: A review and research agenda. Int. J. Hum. Resour. Manag. 2022, 33, 1065–1097. [Google Scholar] [CrossRef]
- Joshi, A.; Masih, J. Enhancing employee efficiency and performance in industry 5.0 organizations through artificial intelligence integration. Eur. Econ. Lett. 2023, 13, 300–315. [Google Scholar]
- Burger-Helmchen, T. Crowdsourcing of Inventive Activities, AI, and the NIH Syndrome. Adm. Sci. 2024, 14, 300. [Google Scholar] [CrossRef]
- Alnsour, A.; Kanaan, O.; Salah, M.; Alfayyad, L.; Hijazi, Y.; Alsharif, D. The impact of implementing AI in recruitment on human resource management efficiency and organizational development effectiveness. J. Infrastruct. Policy Dev. 2024, 8, 6186. [Google Scholar] [CrossRef]
- Singh, A.; Pandey, J. Artificial intelligence adoption in extended HR ecosystems: Enablers and barriers. Abductive Case Res. Front. Psychol. 2024, 14, 1339782. [Google Scholar] [CrossRef]
- Du, J. Unlocking the Potential: Literature Review on the Evolving Role ofAI in HRM. Front. Manag. Sci. 2024, 3, 28–33. [Google Scholar] [CrossRef]
- Dutta, D.; Mishra, S.K.; Tyagi, D. Augmented employee voice and employee engagement using artificial intelligence-enabled chatbots: A field study. Int. J. Hum. Resour. Manag. 2023, 34, 2451–2480. [Google Scholar] [CrossRef]
- Buzkan, H. The Role of Human Resource Information System (HRIS) in Organizations: A Review of Literature. Acad. J. Interdiscip. Stud. 2016, 5, 133. [Google Scholar] [CrossRef][Green Version]
- Floridi, L.; Cowls, J.; Beltrametti, M.; Chatila, R.; Chazerand, P.; Dignum, V.; Luetge, C.; Madelin, R.; Pagallo, U.; Rossi, F.; et al. AI4People—An Ethical Framework for a Good AI Society: Opportunities, Risks, Principles, and Recommendations. Minds Mach. 2018, 28, 689–707. [Google Scholar] [CrossRef]
- Morley, J.; Floridi, L.; Kinsey, L.; Elhalal, A. From What to How: An Initial Review of Publicly Available AI Ethics Tools, Methods and Research to Translate Principles into Practices. Sci. Eng. Ethics 2020, 26, 2141–2168. [Google Scholar] [CrossRef]
- Bondarouk, T.; Looise, J.K. HR contribution to IT innovation implementation: Results of three case studies. Creat. Innov. Manag. 2005, 14, 160–168. [Google Scholar] [CrossRef]
- Cuéllar-Molina, D.; García-Cabrera, A.M.; Déniz-Déniz, M.d.l.C. Emotional intelligence of the HR decision-maker and high-performance HR practices in SMEs. Eur. J. Manag. Bus. Econ. 2019, 28, 52–89. [Google Scholar] [CrossRef]
- Di Vaio, A.; Boccia, F.; Landriani, L.; Palladino, R. Artificial intelligence in the agri-food system: Rethinking sustainable business models in the COVID-19 scenario. Sustainability 2020, 12, 4851. [Google Scholar] [CrossRef]
- Dabbous, A.; Barakat, K.A.; Sayegh, M.M. Enabling organizational use of artificial intelligence: An employee perspective. J. Asia Bus. Stud. 2022, 16, 245–266. [Google Scholar] [CrossRef]
- Hmoud, B. The adoption of artificial intelligence in human resource management and the role of human resources. Forum Sci. Oeconomia 2021, 9, 105–118. [Google Scholar]
- Yu, X.; Xu, S.; Ashton, M. Antecedents and outcomes of artificial intelligence adoption and application in the workplace: The socio-technical system theory perspective. Inf. Technol. People 2023, 36, 454–474. [Google Scholar] [CrossRef]
- Waddill, D.D. Digital HR: A Guide to Technology-Enabled Human Resources; Society for Human Resource Management: Alexandria, VA, USA, 2018. [Google Scholar]
- Gupta, A.; Saxena, S. Electronic human resource management (e-HRM): Growing role in organisations. Manag. Insight 2013, 8, 60–66. [Google Scholar]
- Pandey, A.; Balusamy, B.; Chilamkurti, N. Disruptive Artificial Intelligence and Sustainable Human Resource Management: Impacts and Innovations-The Future of HR; CRC Press: Boca Raton, FL, USA, 2023. [Google Scholar]
- Cafferkey, K.; Heffernan, M.; Harney, B.; Dundon, T.; Townsend, K. Perceptions of HRM system strength and affective commitment: The role of human relations and internal process climate. Int. J. Hum. Resour. Manag. 2019, 30, 3026–3048. [Google Scholar] [CrossRef]
- Vardarlier, P. Digital transformation of human resource management: Digital applications and strategic tools in HRM. In Digital Business Strategies in Blockchain Ecosystems: Transformational Design and Future of Global Business; Springer: Cham, Switzerland, 2020; pp. 239–264. [Google Scholar]
- Zhou, Y.; Cheng, Y.; Zou, Y.; Liu, G. e-HRM: A meta-analysis of the antecedents, consequences, and cross-national moderators. Hum. Resour. Manag. Rev. 2022, 32, 100862. [Google Scholar] [CrossRef]
- Bondarouk, T.V.; Ruël, H.J. Electronic Human Resource Management: Challenges in the digital era. Int. J. Hum. Resour. Manag. 2009, 20, 505–514. [Google Scholar] [CrossRef]
- Hossin, M.S.; Ulfy, M.A.; Karim, M.W. Challenges in adopting artificial intelligence (AI) in HRM practices: A study on Bangladesh perspective. Int. Fellowsh. J. Interdiscip. Res. 2021, 1, 66–73. [Google Scholar]
- Bhagyalakshmi, R.; Maria, E.F. Artificial intelligence and HRM: An empirical study on Decision Making skills of HR through AI in HRM Practices. Ann. Rom. Soc. Cell Biol. 2021, 25, 11568–11578. [Google Scholar]
- Chowdhury, S.; Dey, P.; Joel-Edgar, S.; Bhattacharya, S.; Rodriguez-Espindola, O.; Abadie, A.; Truong, L. Unlocking the value of artificial intelligence in human resource management through AI capability framework. Hum. Resour. Manag. Rev. 2023, 33, 100899. [Google Scholar] [CrossRef]
- Prikshat, V.; Islam, M.; Patel, P.; Malik, A.; Budhwar, P.; Gupta, S. AI-Augmented HRM: Literature review and a proposed multilevel framework for future research. Technol. Forecast. Soc. Change 2023, 193, 122645. [Google Scholar] [CrossRef]
- Mori, M.; Sassetti, S.; Cavaliere, V.; Bonti, M. A systematic literature review on artificial intelligence in recruiting and selection: A matter of ethics. Pers. Rev. 2024. [Google Scholar] [CrossRef]
- Budhwar, P.; Chowdhury, S.; Wood, G.; Aguinis, H.; Bamber, G.J.; Beltran, J.R.; Boselie, P.; Cooke, F.L.; Decker, S.; DeNisi, A.; et al. Human resource management in the age of generative artificial intelligence: Perspectives and research directions on ChatGPT. Hum. Resour. Manag. J. 2023, 33, 606–659. [Google Scholar] [CrossRef]
- Basnet, S. Artificial Intelligence and machine learning in human resource management: Prospect and future trends. Int. J. Res. Publ. Rev. 2024, 5, 281–287. [Google Scholar] [CrossRef]
- Faustine, P.; Rachmawati, R. AI Adoption Determinants and Its Impacts on HRM Effectiveness within MES in Tanzania. Open J. Bus. Manag. 2024, 12, 2532–2552. [Google Scholar] [CrossRef]
- Vinichenko, M.V.; Makushkin, S.; Rybakova, M.; Chulanova, O.; Kuznetsova, I.; Lobacheva, A.S. Using natural and artificial intelligence in the talent management system. Int. J. Recent Technol. Eng. 2019, 8, 7417–7423. [Google Scholar] [CrossRef]
- Gélinas, D.; Sadreddin, A.; Vahidov, R. Artificial intelligence in human resources management: A review and research agenda. Pac. Asia J. Assoc. Inf. Syst. 2022, 14, 1. [Google Scholar] [CrossRef]
- Chen, H. Success Factors Impacting Artificial Intelligence Adoption: Perspective from the Telecom Industry in China. Ph.D. Thesis, Old Dominion University, Norfolk, VA, USA, 2019. [Google Scholar]
- Dhamija, P.; Bag, S. Role of artificial intelligence in operations environment: A review and bibliometric analysis. TQM J. 2020, 32, 869–896. [Google Scholar] [CrossRef]
- Fenwick, A.; Molnar, G.; Frangos, P. Revisiting the role of HR in the age of AI: Bringing humans and machines closer together in the workplace. Front. Artif. Intell. 2024, 6, 1272823. [Google Scholar] [CrossRef] [PubMed]
- Özbilgin, M.F.; Erbil, C. Non-binary individuals, visibility and legitimacy at work: Future crafting inclusive organisations in times of inclusion hysteresis. Int. J. Hum. Resour. Manag. 2024, 36, 1–27. [Google Scholar] [CrossRef]
- Bankins, S.; Formosa, P.; Griep, Y.; Richards, D. AI decision making with dignity? Contrasting workers’ justice perceptions of human and AI decision making in a human resource management context. Inf. Syst. Front. 2022, 24, 857–875. [Google Scholar] [CrossRef]
- Kozlowski, S.W.; Ilgen, D.R. Enhancing the effectiveness of work groups and teams. Psychol. Sci. Public Interest 2006, 7, 77–124. [Google Scholar] [CrossRef]
- Riedl, R. Is trust in artificial intelligence systems related to user personality? Review of empirical evidence and future research directions. Electron. Mark. 2022, 32, 2021–2051. [Google Scholar] [CrossRef]
- Lucarelli, S.; Marrone, A.; Moro, F.N. NATO Decision Making in the Age of Big Data and Artificial Intelligence; NATO: Brussels, Belgium, 2021. [Google Scholar]
- Tran, S.K. GOOGLE: A reflection of culture, leader, and management. Int. J. Corp. Soc. Responsib. 2017, 2, 10. [Google Scholar] [CrossRef]
- Brinkman, R.L.; Brinkman, J.E. Corporate power and the globalization process. Int. J. Soc. Econ. 2002, 29, 730–752. [Google Scholar] [CrossRef]
- Johnston, J.R. Technological Turf Wars: A Case Study of the Computer Antivirus Industry; Temple University Press: Philadelphia, PA, USA, 2009. [Google Scholar]
- Peirson, L.; Ciliska, D.; Dobbins, M.; Mowat, D. Building capacity for evidence informed decision making in public health: A case study of organizational change. BMC Public Health 2012, 12, 137. [Google Scholar] [CrossRef]
- Kimanivong, T. Creativity and Innovation Management at Ministry of Public Works and Transports. PSAKU Int. J. Interdiscip. Res. 2015, 4, 35–43. [Google Scholar] [CrossRef]
- Oyekunle, D.O.T.; Okwudili Matthew, U.; Preston, D.; Boohene, D. Trust beyond technology algorithms: A theoretical exploration of consumer trust and behavior in technological consumption and AI projects. J. Comput. Commun. 2024, 12, 72–102. [Google Scholar] [CrossRef]
- Yuen, S.S.; Lam, H. Enhancing Competitiveness through Strategic Knowledge Sharing as a Driver of Innovation Capability and Performance. Sustainability 2024, 16, 2460. [Google Scholar] [CrossRef]
- Ojji, S.O. Digital Transformation and its Impact on Safety Culture During Organizational Change. Val. Int. J. Digit. Libr. 2024, 13, 26135–26146. [Google Scholar]
- Goghie, A.-S. Tokenization and the banking system: Redefining authority in the blockchain era. Compet. Change 2024, 28, 663–682. [Google Scholar] [CrossRef]
- Gkinko, L.; Elbanna, A. The appropriation of conversational AI in the workplace: A taxonomy of AI chatbot users. Int. J. Inf. Manag. 2023, 69, 102568. [Google Scholar] [CrossRef]
- Wijayati, D.T.; Rahman, Z.; Fahrullah, A.; Rahman, M.F.W.; Arifah, I.D.C.; Kautsar, A. A study of artificial intelligence on employee performance and work engagement: The moderating role of change leadership. Int. J. Manpow. 2022, 43, 486–512. [Google Scholar] [CrossRef]
- Sousa, M.J.; Wilks, D. Sustainable skills for the world of work in the digital age. Syst. Res. Behav. Sci. 2018, 35, 399–405. [Google Scholar] [CrossRef]
- Maddula, S.S. The Impact of AI and Reciprocal Symmetry on Organizational Culture and Leadership in the Digital Economy. Eng. Int. 2018, 6, 201–210. [Google Scholar] [CrossRef]
- Fernandes, P.M.; Santos, F.C.; Lopes, M. Adoption dynamics and societal impact of ai systems in complex networks. In Proceedings of the AAAI/ACM Conference on AI, Ethics, and Society, New York, NY, USA, 7–8 February 2020; pp. 258–264. [Google Scholar]
- Hamza, R.A.E.M.; Alnor, N.H.A.; Al-Matari, E.M.; Benzerrouk, Z.S.; Mohamed, A.M.E.; Bennaceur, M.Y.; Elhefni, A.H.M.; Elshaabany, M.M. The Impact of Artificial Intelligence (AI) on the Accounting System of Saudi Companies. WSEAS Trans. Bus. Econ. 2024, 21, 499–511. [Google Scholar] [CrossRef]
- Adegbite, A.O.; Nwasike, C.N.; Nwaobia, N.K.; Gidiagba, J.O.; Enabor, O.T.; Dawodu, S.O.; Adefemi, A.; Ezeigweneme, C.A. Mechatronics in modern industrial applications: Delving into the integration of electronics, mechanics, and informatics. World J. Adv. Res. Rev. 2023, 20, 1179–1197. [Google Scholar] [CrossRef]
- Marquis, Y.A.; Oladoyinbo, T.O.; Olabanji, S.O.; Olaniyi, O.O.; Ajayi, S.A. Proliferation of AI tools: A multifaceted evaluation of user perceptions and emerging trend. Asian J. Adv. Res. Rep. 2024, 18, 30–35. [Google Scholar] [CrossRef]
- Petropoulos, G. The impact of artificial intelligence on employment. Praise Work Digit. Age 2018, 119, 121. [Google Scholar]
- Eapen, S.; Shamshuddin, S.; Garg, S.; Jayasaradadevi, P.; Mohideen, U.; Karthikeyan, K. Exploring The Role Of AI In Redefining Diversity And Inclusion Initiatives In Marketing HR Practices. Educ. Adm. Theory Pract. 2024, 30, 2909–2913. [Google Scholar]
- Danach, K.; El Dirani, A.; Fayyad-Kazan, H. Navigating HR 4.0: Harnessing AI for Ethical and Inclusive HR Transformation. Proceedings 2024, 101, 18. [Google Scholar]



| Aspect | Transformative Innovation | Incremental Improvement |
|---|---|---|
| Nature of Change | Fundamental shifts in operations and strategy | Gradual enhancements to existing processes |
| Impact on Business Model | Redefines business models and market dynamics | Reinforces existing frameworks without major disruptions |
| Implementation Approach | Often requires a complete overhaul of systems | Phased integration with continuous evaluation |
| Organizational Capability | Demands new skills and approaches | Utilizes existing capabilities with minor adjustments |
| Examples in HRM | Adoption of AI for strategic workforce planning | Use of AI for automating administrative tasks |
| Study Aim | Key Findings | References |
|---|---|---|
| An Empirical Study on Decision Making | The study found that 57.9% of HR professionals have a positive view of AI in HRM, identifying two main factors: Efficiency and Utilization Factor (EUF) and Fulfillment and Hiring Factor (EHF) that explain the benefits of AI in HRM. | [68] |
| Unlocking the Value of AI in HRM | This review highlights the increasing uptake of AI in HRM, particularly in talent acquisition and employee engagement, while noting that many organizations fail to achieve the expected outcomes from AI implementations. | [69] |
| AI-Augmented HRM | The research emphasizes the strategic importance of AI in HRM, identifying gaps in empirical research and proposing a multilevel framework for future studies to link AI applications with organizational outcomes. | [70] |
| A systematic literature review on AI in recruiting | This review assesses the adoption of AI in recruitment processes, discussing ethical considerations and the benefits of efficiency and cost reduction associated with AI applications in HRM. | [71] |
| HRM in the age of generative AI | The article discusses the transformative potential of generative AI on HRM processes, highlighting both opportunities and challenges, including ethical dilemmas and implications for employment. | [72] |
Disclaimer/Publisher’s Note: The statements, opinions and data contained in all publications are solely those of the individual author(s) and contributor(s) and not of MDPI and/or the editor(s). MDPI and/or the editor(s) disclaim responsibility for any injury to people or property resulting from any ideas, methods, instructions or products referred to in the content. |
© 2025 by the authors. Licensee MDPI, Basel, Switzerland. This article is an open access article distributed under the terms and conditions of the Creative Commons Attribution (CC BY) license (https://creativecommons.org/licenses/by/4.0/).
Share and Cite
Madanchian, M.; Taherdoost, H. Barriers and Enablers of AI Adoption in Human Resource Management: A Critical Analysis of Organizational and Technological Factors. Information 2025, 16, 51. https://doi.org/10.3390/info16010051
Madanchian M, Taherdoost H. Barriers and Enablers of AI Adoption in Human Resource Management: A Critical Analysis of Organizational and Technological Factors. Information. 2025; 16(1):51. https://doi.org/10.3390/info16010051
Chicago/Turabian StyleMadanchian, Mitra, and Hamed Taherdoost. 2025. "Barriers and Enablers of AI Adoption in Human Resource Management: A Critical Analysis of Organizational and Technological Factors" Information 16, no. 1: 51. https://doi.org/10.3390/info16010051
APA StyleMadanchian, M., & Taherdoost, H. (2025). Barriers and Enablers of AI Adoption in Human Resource Management: A Critical Analysis of Organizational and Technological Factors. Information, 16(1), 51. https://doi.org/10.3390/info16010051
