Milliwatt μ-TEG-Powered Vibration Monitoring System for Industrial Predictive Maintenance Applications
Abstract
1. Introduction
1.1. Environmental Impact of Lithium and Waste Heat
- Raw material processing: Lithium batteries contain graphite (15.2%), copper (12.4%), aluminum (20.3%), and lithium (24.4%). Most lithium (85%) is found in Chile, Bolivia, and Argentina [4]. Extraction harms ecosystems and creates waste [5]. Lithium can form hazardous compounds that are harmful to aquatic life.
- Production and charging: China produces over 85% of the world’s batteries, relying heavily on coal (70%) for electricity [6]. This links battery production and charging to coal energy.
- Waste and safety concerns: In total, 25 million lithium batteries are discarded annually, posing safety risks due to lithium’s reactivity and potential fire hazards. Damaged batteries release toxic gases, endangering people and the environment [7].
1.2. Lithium Batteries in Explosive Environments
- Degradation in heat facilities: Lithium batteries degrade quickly in high-temperature environments.
- Restrictions in explosive industries (ATEX/IECEX): Lithium batteries are prohibited in explosive atmospheres due to their risk of explosion.
- Wireless devices: These use proprietary protocols (WirelessHART, ISA100) to extend battery life, requiring significant investment in wireless infrastructure (repeaters, gateways) and incurring high maintenance costs (battery replacement, process downtime, personnel costs).
- Wired devices: These require costly infrastructure (switches, transceivers) and high investment in wiring (EUR 50–70/meter).
1.3. Waste Heat Recovery Devices to Power Sensing Systems
- No need for power source replacement: Thermoelectric systems eliminate the need for battery replacements.
- No consumption restrictions for edge computing: These systems support higher consumption needs.
- Increased data transmission frequency: They allow for more frequent data transmissions using long-range protocols.
1.4. Micro-Thermoelectric Generator as an Alternative to Chalcogenide-Based TEG (Bi2Te3)
2. Energy-Harvesting Technologies
- Solar PV converts sunlight into electricity with high efficiency. It is arguably the most promising technology assuming direct sunlight exposure to the cell.
- Thermoelectric converts heat into electricity. These are used to harvest heat from the environment or industrial processes and are considered the most promising green technology due to their dual capability of generating electricity and reducing the human carbon footprint.
- Piezoelectric converts vibrations into electricity. They harvest vibrational energy from machines or human movement.
- Electromagnetic converts kinetic energy into electricity. These are often used to harvest kinetic energy from human movement or from wind and water sources.
- Radio frequency identification (RFID) tags, which harvest radio waves to power electronic circuits.
3. Waste Heat Distribution in Manufacturing Industries
4. Ultra-Low-Power Heat-Powered IoT Platform
- Energy is harvested using the new TEG thermoelectric generator.
- The vibration sensor, based on a 3-axis accelerometer with 2 KHz bandwidth, captures accelerations from the electric motor and sends data to the IIoT node using a high-speed wired digital bus (SPI or I2C).
- The IIoT node detects mechanical vibrations (converting acceleration to velocity) according to ISO 10816 [29] used for predictive maintenance. Data are sent using Bluetooth 5.0, which delivers better performance and immutability concerning previous versions.
- Data are collected by a Bluetooth gateway and integrated into a cloud dashboard called Daevis (using AWS cloud architecture).
5. Silicon μ-TEG Generator
- Rare and expensive raw materials. Commercially available TEGs are largely based on Bi2Te3, whereas Te (tellurium) is very rare (rarer than gold) on Earth and is mined in a few countries only.
- Lack of market standards. Most commercial modules are designed for cooling purposes (Peltier devices in outdoor/mobile coolers connected to 12 V). Vendors and developers often misuse the Peltier module as generation modules (Seebeck effect modules), which leads to unreliable products. The poor quality of those modules made by small producers makes the scenarios for that even worse.
6. Ultra-Low-Power IoT Device for Predictive Maintenance in Electric Motors
- Type of electric motor (compressor, pump, ventilator).
- Power of the motor (in KW).
- Fixation to the ground (rigid or flexible).
- Subsystem energy storage capacity (mAh).
- Environmental conditions (temperature and humidity).
- Power consumption of the electronic components:
- ○
- DC/DC converters’ efficiency.
- ○
- CPU processors or SoC energy consumption:
- ▪
- Operation frequency (MHz).
- ▪
- Energy-saving modes (sleep, ultra-sleep, slow-down, standby).
- ▪
- Edge computing algorithms.
- ▪
- Firmware optimization.
- ○
- Sensor power consumption.
- ○
- Sensing conditioning electronic components (sample and hold, amplifiers, filters, etc.).
- ○
- Wireless communication protocols.
- ○
- Data rate.
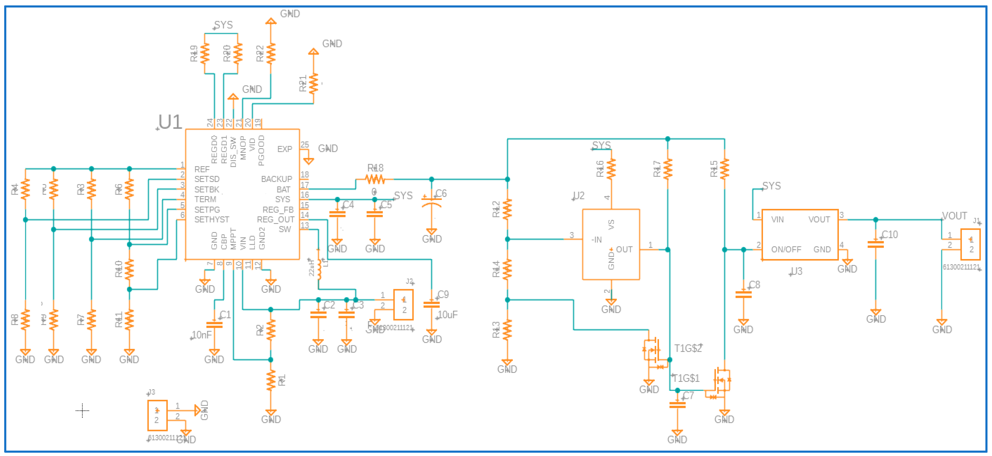
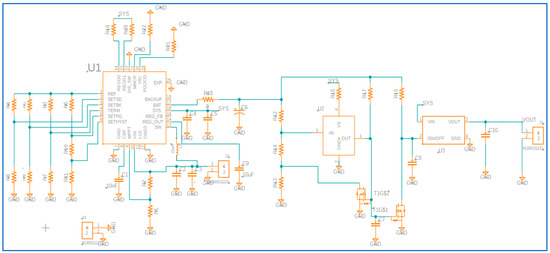
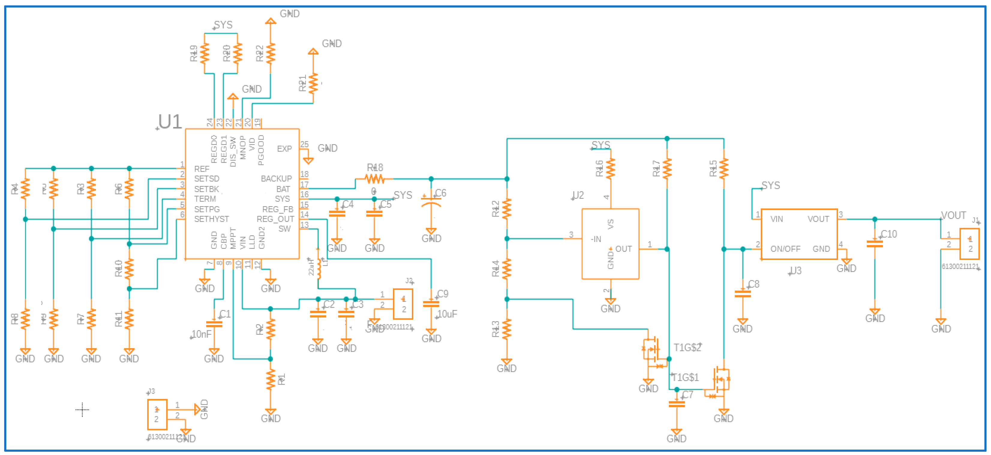
6.1. Power Conversion Module
- It incorporates a maximum power point tracker (MPPT) from Analog Devices to maximize the V-I μ-TEG production will all the complementary hardware suggested required to operate with TEG devices (left part of the schematic). This device has a cold start voltage of only 15 mV that guarantees to operate with very few ΔT between the μ-TEG sides. This is important due to the low voltage generation of these μ-TEG.
- It integrates a low-dropout regulator (LDO) to stabilize the output board voltage (right section of the schematic).
- 6 μ-TEGs are needed to ensure the potential drop required by the system due to its high internal resistivity (associated with 2 series of 3 parallel μ-TEG).
- The PCB board has an overall diameter of 3.5 cm.
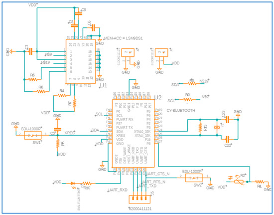
6.2. Processing and Acquisition Platform
- A pre-calibrated LSM6DSOX 3D accelerometer/3D gyroscope low-power MEM from ST Microelectronics (Geneva, Switzerland,) with SPI/I2C digital interface. Data are sampled at 2 Ksps. The whole solution (IIOT + thermoelectric device), once built into the all-in-one device, has been calibrated using the Fluke 805 FC vibration meter (Washington, DC, USA).
- Ultra-low-power Infineon (Carinthia, Austria) Cortex M4 BT5.0 processor using. Data are converted from acceleration (g) to velocity (mm/s) which is the magnitude used in the predictive maintenance standard ISO 10816 standard. For this process, we need to integrate the signal in the time domain, but this requires high-level computation for a low-power processor like this M4. An Al alternative process that consumes less energy can be performed in the frequency domain using the following steps:
- Fourier Transform: First, it is the FFT of the acceleration signal a (t) is taken to obtain A(f), the representation of the signal in the frequency domain. The process involves 1000 frequencies with fast Fourier transformation (FFT) calculus at 2 Ksps (samples per second).
- Division by j2πf: Integration in the time domain corresponds to dividing by j2πf (where f is frequency) in the frequency domain. This is because differentiating a signal in the time domain corresponds to multiplying by j2πf in the frequency domain, and integration is the inverse operation of differentiation.Here, V(f) is the Fourier transform of the velocity.
- Inverse Fourier Transform: Once it has V(f) it is necessary to perform the Inverse Fourier Transform to return to the time domain and obtain the velocity function v (t).
- Auxiliary components according to the hardware recommendation of both manufacturers.
7. Experimental Results
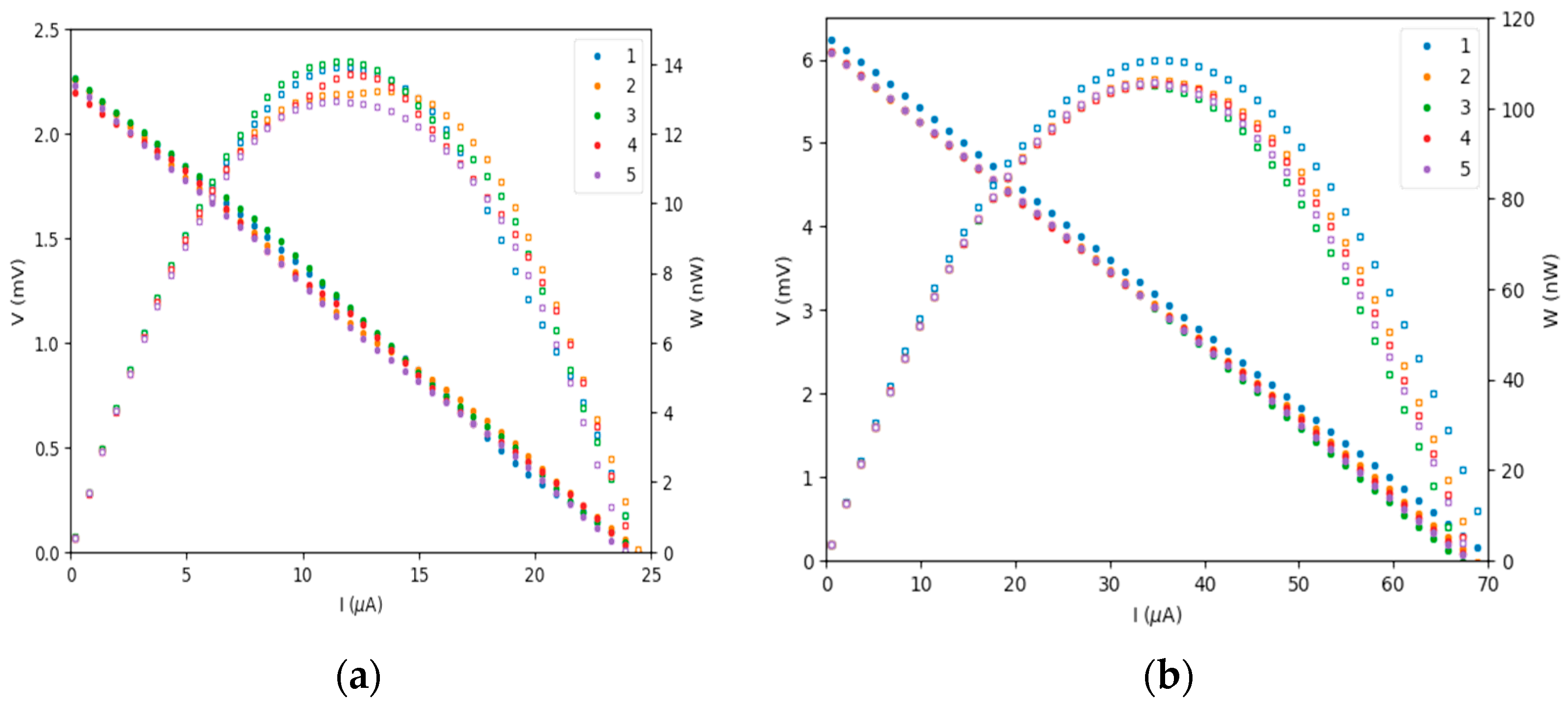
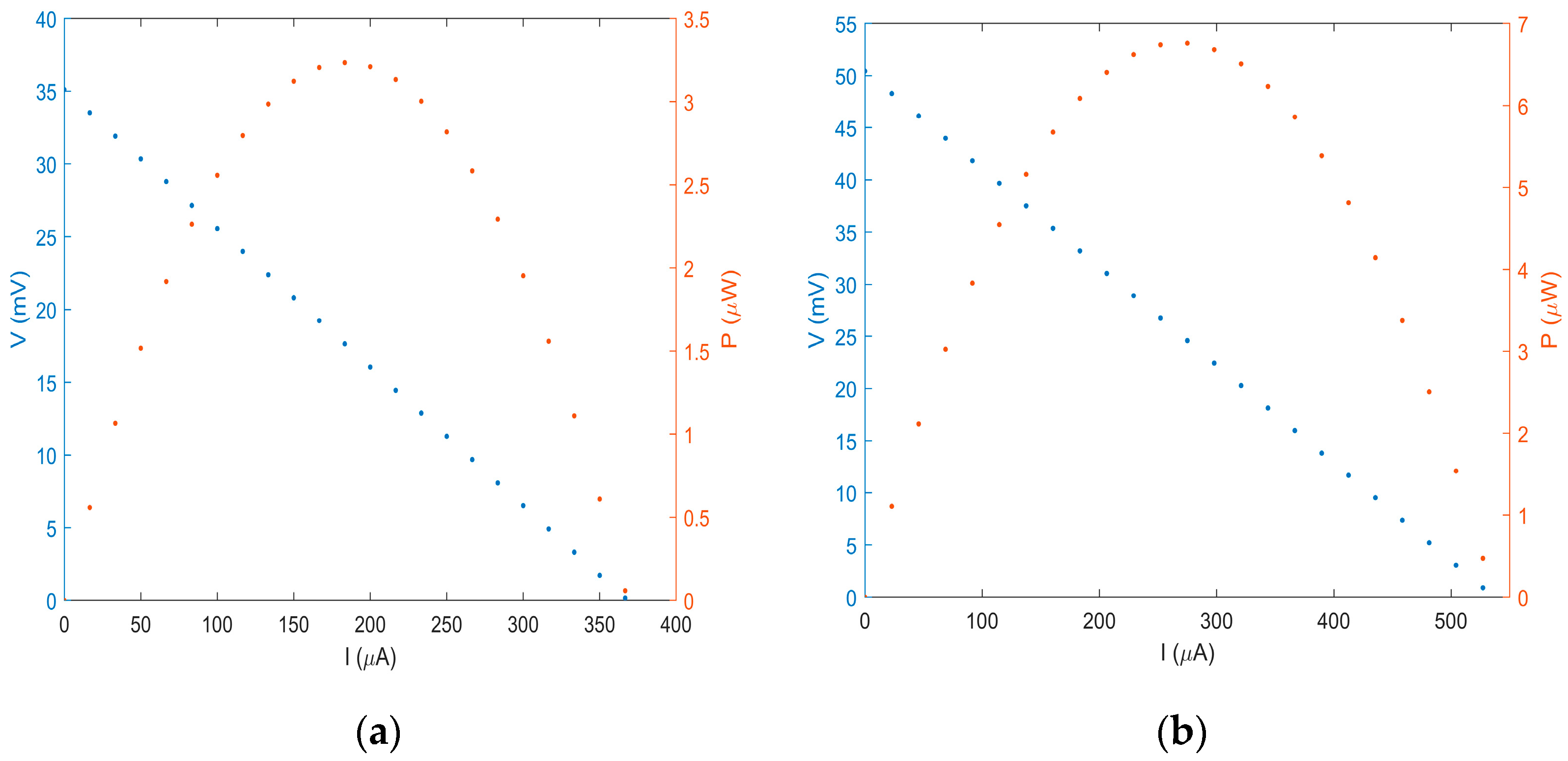
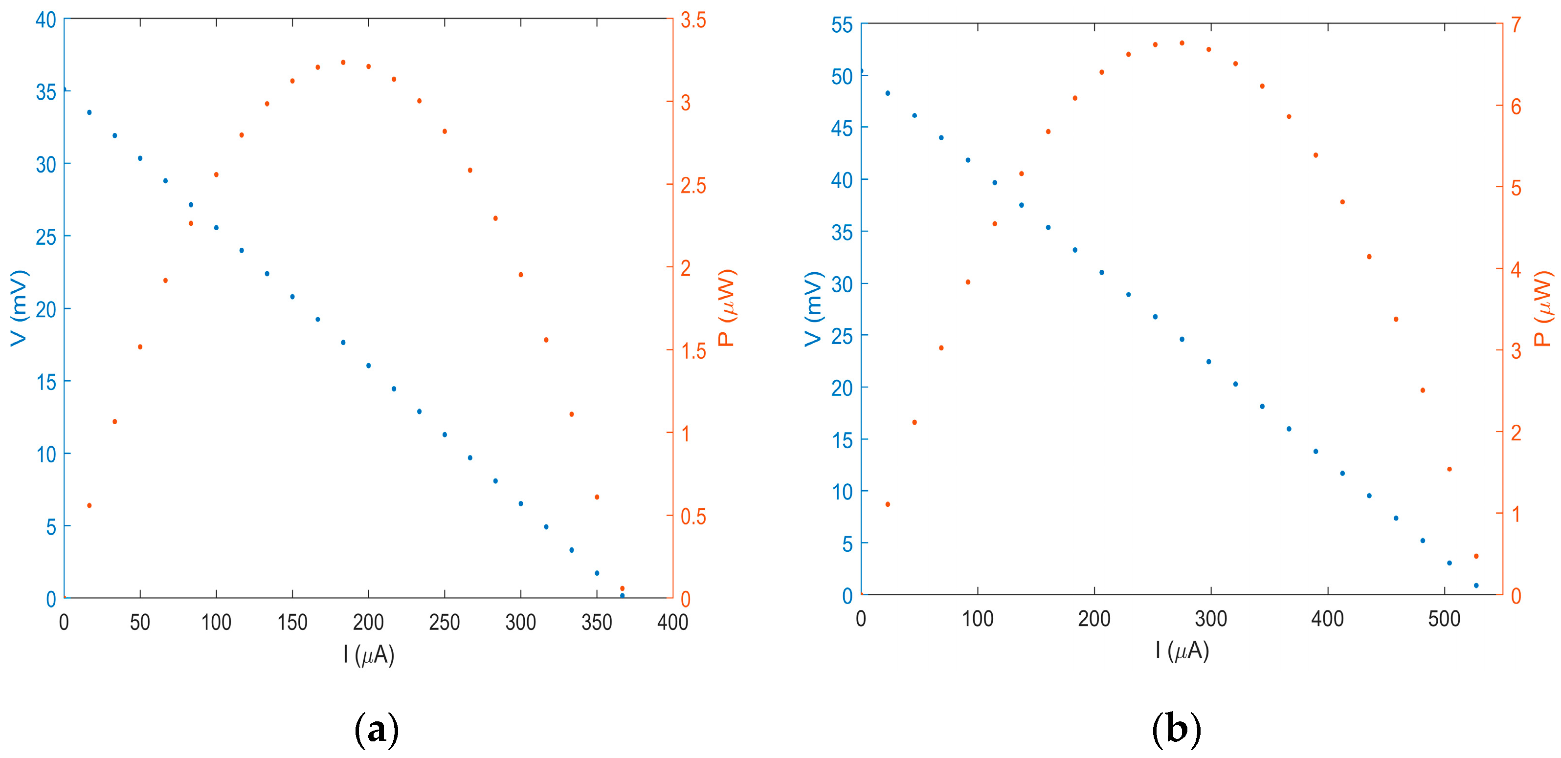
7.1. μ-TEG Module Experiments
7.2. IIOT Node Experiments
7.3. Whole System Integration
- 1 × 2–2 μ-TEG thermogenerator in parallel.
- 2 × 3–3 parallels of 2 μ-TEG thermogenerators in series each.
- 2 × 4–4 parallels of 2 μ-TEG thermogenerators in series each.
- 3 × 2–2 parallel of 3 μ-TEG thermogenerators in series each.
- Boost: Disabling the internal comparators to generate the hysteresis of activation of the output voltage.
7.4. Monitoring Vibrations in a Laboratory Motor
- No misalignment (window a).
- Misalignment (window b). Small counterweight in the rotor of 10 g.
- Healthy machine: From 0 mm/s to 1 mm/s.
- Short-term operation allowable: From 1 mm/s to 1.5 mm/s.
- Vibrations cause machine damage: From 1.5 mm/s to unlimited.
7.5. Economic Model and Competitor’s Comparison
8. Conclusions
Author Contributions
Funding
Institutional Review Board Statement
Informed Consent Statement
Data Availability Statement
Conflicts of Interest
References
- Galov, N. How Many IoT Devices Are There in 2020? [All You Need To Know]. Techjury, 2 June 2022. [Google Scholar]
- Pirson, T.; Bol, D. Assessing the embodied carbon footprint of IoT edge devices with a bottom-up life-cycle approach. J. Clean. Prod. 2021, 322, 128966. [Google Scholar] [CrossRef]
- Alegret, R.N.; Aragonés, R.; Oliver, J.; Ferrer, C. Exploring IIoT and Energy Harvesting Boundaries. In Proceedings of the IECON 2019-45th Annual Conference of the IEEE Industrial Electronics Society, Lisbon, Portugal, 14–17 October 2019. [Google Scholar]
- Ahmad, S. The Lithium Triangle: Where Chile, Argentina, and Bolivia Meet. Harv. Int. Rev. 2020, 41, 51–53. [Google Scholar]
- Campbell, M. Los Campos de Litio en Sudamérica Revelan el Lado Oscuro de Nuestro Futuro “Verde”. Euronews, 3 February 2022. [Google Scholar]
- Etchegaray, Á. China Se Está Convirtiendo en la Fábrica de Baterías del Mundo. SupChina, 4 April 2021. [Google Scholar]
- CirbaSolutions. Recycling Benefits. 2022. Available online: https://www.cirbasolutions.com/learning-center/recycling-benefits/ (accessed on 4 April 2024).
- Maddikunta, P.K.R.; Srivastava, G.; Gadekallu, T.R.; Deepa, N.; Boopathy, P. Predictive model for battery life in IoT networks. IET Intell. Transp. Syst. 2020, 14, 1388–1395. [Google Scholar] [CrossRef]
- Vermesan, O.; Friess, P. Internet of Things-From Research and Innovation to Market Deployment; River Publishers: Aalborg, Denmark, 2014. [Google Scholar]
- Bell, L.E. Cooling, Heating, Generating Power, and Recovering Waste. Heat with Thermoelectric Systems. Science 2008, 321, 1457–1461. [Google Scholar] [CrossRef] [PubMed]
- Markiewicz, M.; Dziurdzia, P.; Skotnicki, T. Randomly moving thermoelectric energy harvester for wearables and industrial Internet of Things. Nano Energy 2024, 126, 109565. [Google Scholar] [CrossRef]
- EMERSON. Power Module Life Estimator. Available online: https://tools.measurementinstrumentation.com/pervasive-sensing/power-module-life-estimator/products/12/instrument-type/21/result/ (accessed on 17 June 2024).
- Beretta, D.; Neophytou, N.; Hodges, J.M.; Kanatzidis, M.G.; Narducci, D.; Martin-Gonzalez, M.; Beekman, M.; Balke, B.; Cerretti, G.; Tremel, W.; et al. Thermoelectrics: From history, a window to the future. Mater. Sci. Eng. R. Rep. 2019, 138, 210–255. [Google Scholar] [CrossRef]
- Zhang, Q.; Deng, K.; Wilkens, L.; Reith, H.; Nielsch, K. Microthermoelectric devices. Nat. Electron. 2022, 5, 333–347. [Google Scholar] [CrossRef]
- TRECOM Technical Report 63–17. Optimization of Silicon-Germanium Thermoelectric Modules for Transportation Corps Silent Boat Design. 1963. Available online: https://apps.dtic.mil/sti/citations/AD0412341 (accessed on 24 May 2024).
- Fortin, R.C. Fabrication of One Silicon-Germanium Thermoelectric Test Unit. Final Report Prepared by the Radio Corporation of America for the Jet Propulsion Laboratory. 31 August 1965. Available online: https://ntrs.nasa.gov/citations/19660004360 (accessed on 21 February 2024).
- Gordillo, J.M.S.; Morata, A.; Sierra, C.D.; Salleras, M.; Fonseca, L.; Tarancón, A. Recent advances in silicon-based nanostructures for thermoelectric applications. APL Mater. 2023, 11, 040702. [Google Scholar] [CrossRef]
- Harvestore. European Commission H2020 FET Proactive Project. Available online: www.harvestore.eu (accessed on 10 June 2020).
- Kumar, A.; Verma, R. Energy Harvesting Techniques for Self-Powered Electronics: State-of-the-Art and Challenges. J. Adv. Res. Electron. Eng. Technol. 2023, 10, 6. [Google Scholar]
- Yildiz, F. Potential Ambient Energy-Harvesting Sources and Techniques. J. Technol. Stud. 2009, 35, 40–48. [Google Scholar] [CrossRef]
- De Mil, P.; Jooris, B.; Tytgat, L.; Moerman, I. Design and Implementation of a Generic Energy-Harvesting Framework Applied to the Evaluation of a Large-Scale Electronic Shelf-Labeling Wireless Sensor Network. EURASIP J. Wirel. Commun. Netw. 2010, 2010, 343690. [Google Scholar] [CrossRef]
- Adu-Manu, K.S.; Adam, N.; Tapparello, C.; Ayatollahi, H.; Heinzelman, W. Energy-Harvesting Wireless Sensor Networks (EH-WSNs): A Review. ACM Trans. Sens. Netw. 2018, 14, 2. [Google Scholar] [CrossRef]
- Ali, A.; Shaukat, H.; Bibi, S.; Altabey, W.A.; Noori, M.; Kouritem, S.A. Recent Progress in Energy Harvesting Systems for Wearable Technology. Energy Strategy Rev. 2023, 49, 101124. [Google Scholar] [CrossRef]
- White, N.M.; Zaghari, B. Energy Harvesting: An Overview of Techniques for Use within the Transport Industry. IEEE Electr. Insul. Mag. 2022, 28, 24–32. [Google Scholar] [CrossRef]
- Oak Ridge National Lab. Waste Heat to Power Market Assessment. Available online: https://info.ornl.gov/sites/publications/Files/Pub52953.pdf (accessed on 10 October 2023).
- Bianchi, G.; Panayiotou, G.P.; Aresti, L.; Kalogirou, S.A.; Florides, G.A.; Tsamos, K.; Tassou, S.A.; Christodoulides, P. Estimating the waste heat recovery in the European Union Industry. Energy Ecol. Environ. 2019, 4, 211–221. [Google Scholar] [CrossRef]
- Sanislav, T.; Mois, G.D.; Zeadally, S.; Folea, S.C. Energy harvesting techniques for internet of things (IoT). IEEE Access 2021, 9, 39530–39549. [Google Scholar] [CrossRef]
- Zeadally, S.; Shaikh, F.K.; Talpur, A.; Sheng, Q.Z. Design architectures for energy harvesting in the Internet of Things. Renew. Sustain. Energy Rev. 2020, 128, 109901. [Google Scholar] [CrossRef]
- ISO 10816-8:2014; Mechanical Vibration—Evaluation of Machine Vibration by Measurements on Non-Rotating Parts. International Organization for Standardization: Geneva, Switzerland, 2014.
- Sojo-Gordillo, J.M.; Estrada-Wiese, D.; Duque-Sierra, C.; Diez, G.G.; Salleras, M.; Fonseca, L.; Morata, A.; Tarancón, A. Tuning the Thermoelectric properties of boron-doped silicon nanowires integrated into a micro-harvester. Adv. Mater. Technol. 2022, 7, 2101715. [Google Scholar] [CrossRef]
- Gordillo, J.M.S.; Diez, G.G.; Pujad, M.P.; Salleras, M.; Dolcet, M.; Fonseca, L.; Morata, A.A. Tarancón, Thermal conductivity of individual Si and SiGe epitaxially integrated NWs by scanning thermal microscopy. Nanoscale 2021, 13, 7252–7265. [Google Scholar] [CrossRef] [PubMed]
- Wais, M. ISO 10816 Condition Monitoring And Machinery Protection Systems. 2022. Available online: https://www.researchgate.net/publication/360973708_ISO_10816_CONDITION_MONITORING_AND_MACHINERY_PROTECTION_SYSTEMS (accessed on 7 June 2023).
- Aragones Ortiz, R.; Oliver Parera, M.; Malet Munte, R.; Marquez Garda, M.T.; Comellas Vogel, D. Vibration and Steam Leaks Monitoring Using a Batteryless IIoT Powered by Waste Heat Using LoRaWAN Wireless Protocol in Chemical Plants. In Proceedings of the ADIPEC, Abu Dhabi, United Arab Emirates, 31 October–3 November 2022. [Google Scholar] [CrossRef]
- European Commission. Ensuring that Batteries Placed on the EU Market Are Sustainable and Circular throughout Their Whole Life Cycle. Available online: https://environment.ec.europa.eu/topics/waste-and-recycling/batteries_en (accessed on 25 June 2024).




















| Temperature Range | Industrial Use Case | Temperature (°C) |
|---|---|---|
| 230–590 °C | Steam boiler exhaust | 230–480 |
| Gas turbine exhaust | 370–540 | |
| Reciprocating engine exhaust | 320–590 | |
| Heat treating furnace Drying & baking ovens | 430–650 | |
| Cement Kiln | 230–590 | |
| <230 °C | Exhaust gases exiting recovery devices in gas-fired boilers, ethylene furnaces, etc. | 70–230 |
| Process steam condensate Cooling water from: | 50–90 | |
| Drying, baking, and curing ovens | 70–120 | |
| Hot processed liquids/solids | 90–230 |
| Thot (°C) | TPt100 (°C) | Bare | Adapter | Natural | Forced |
|---|---|---|---|---|---|
| 50 | 47–43 | 0.164 | 13.96 | 50.27 | 149.7 |
| 100 | 87–80 | 1.948 | 15.42 | 426.4 | 1033 |
| 150 | 130–120 | 6.649 | 49.41 | 1341 | 3064 |
| 200 | 172–160 | 13.68 | 106.2 | 3233 | 6767 |
| Description | AEInnova’s LoRa Chipset | AEInnova’s Bluetooth 5 Chipset |
|---|---|---|
| Voltage supply | 2.5 V | 1.8 V |
| Supply current Sleep mode | 1 mA | 0.7 μA |
| Supply current Idle mode | 12 mA | 2.2 μA |
| Supply current in processing/transmission mode. | 42 mA | 5.7 mA |
| μ-TEG Configuration | 1 × 2 | 2 × 4 | 3 × 2 | Boost 3 × 2 | Boost 2 × 3 | ||||
|---|---|---|---|---|---|---|---|---|---|
| Days of Charging | V | Days | V | Days | V | Days | V | Days | V |
| 0 | 0 | 0 | 0 | 0 | 0 | 0 | 0 | 0 | 0 |
| 0.2 | 0.14 | 0.2 | 0.1577 | 0.17 | 0.3419 | 0.19 | 0.4263 | 0.36 | 0.666 |
| 1 | 0.48 | 1 | 1.109 | 0.95 | 1.246 | 1 | 1.312 | 1 | 1.547 |
| 1.2 | 0.5499 | 1.2 | 1.275 | 1.16 | 1.381 | 1.2 | 1.438 | 1.34 | 1.773 |
| 2 | 0.781 | 2 | 1.672 | 3.96 | 2.05 | 2 | 1.788 | 2 | 2.111 |
| 2.2 | 0.824 | 2.2 | 1.732 | 4.16 | 2.064 | 2.2 | 1.844 | 2.34 | 2.206 |
| 3 | 0.965 | 5 | 2.117 | 4.957 | 2.134 | 3 | 1.967 | 3 | 2.347 |
| 6 | 1.31 | 5.2 | 2.126 | 3.2 | 1.993 | 3.98 | 2.466 | ||
| 6.2 | 1.32 | 6 | 2.163 | 4 | 2.118 | 4.29 | 2.504 | ||
| Brand-Model | Price | Wireless Tech | Energy Source | BW/Axis | Size (mm) |
|---|---|---|---|---|---|
| This project | 600$ | Bluetooth 5.0 | Heat | 1 KHz/3 | 140 × 8 Ø |
| AEInnova InduEye Vibro (Barcelona, Spain) | 1200$ | LoRaWAN | Heat | 1 KHz/3 | Sensor: 48 × 48 × 37 TEG mod: 130 × 75 × 60 |
| Fluke 3562 (Wasington, USA) | 2 Nodes + GW = 3500$. | Proprietary GHz. | Heat | 1 KHz/3 | Sensor: 53 × 48 × 81 TEG mod: 74 × 58 × 36 |
| Emerson AMS (Missouri, USA) | 1600$ | WirelessHART | Battery | X-Y 1 KHz Z-20 KHz/3 | 152 × 44 Ø |
| SKF Vibration (Gothenburg, Sweden) | 900$ | WirelessHART | Battery | 1 KHz/1 | 66 |
| Acoem Defender (Paris, France) | 2500$ | Wifi 802.11 | Battery | Z: 15 KHz. X-Y: 6 KHz/3 | 100 × 35 |
| Yokogawa Sushi (Tokyo, Japan) | 700$ | LoRaWAN | Battery | 1 KHz/3 | 166 × 42 Ø |
| ABB Wimon 100 (Zürich, Switzerland) | 1400$ | WirelessHart | Battery. | 1 KHz/3 | 11 × 32 Ø |
Disclaimer/Publisher’s Note: The statements, opinions and data contained in all publications are solely those of the individual author(s) and contributor(s) and not of MDPI and/or the editor(s). MDPI and/or the editor(s) disclaim responsibility for any injury to people or property resulting from any ideas, methods, instructions or products referred to in the content. |
© 2024 by the authors. Licensee MDPI, Basel, Switzerland. This article is an open access article distributed under the terms and conditions of the Creative Commons Attribution (CC BY) license (https://creativecommons.org/licenses/by/4.0/).
Share and Cite
Aragonés, R.; Malet, R.; Oliver, J.; Prim, A.; Mascarell, D.; Salleras, M.; Fonseca, L.; Rodríguez-Iglesias, A.; Tarancón, A.; Morata, A.; et al. Milliwatt μ-TEG-Powered Vibration Monitoring System for Industrial Predictive Maintenance Applications. Information 2024, 15, 545. https://doi.org/10.3390/info15090545
Aragonés R, Malet R, Oliver J, Prim A, Mascarell D, Salleras M, Fonseca L, Rodríguez-Iglesias A, Tarancón A, Morata A, et al. Milliwatt μ-TEG-Powered Vibration Monitoring System for Industrial Predictive Maintenance Applications. Information. 2024; 15(9):545. https://doi.org/10.3390/info15090545
Chicago/Turabian StyleAragonés, Raúl, Roger Malet, Joan Oliver, Alex Prim, Denis Mascarell, Marc Salleras, Luis Fonseca, Alex Rodríguez-Iglesias, Albert Tarancón, Alex Morata, and et al. 2024. "Milliwatt μ-TEG-Powered Vibration Monitoring System for Industrial Predictive Maintenance Applications" Information 15, no. 9: 545. https://doi.org/10.3390/info15090545
APA StyleAragonés, R., Malet, R., Oliver, J., Prim, A., Mascarell, D., Salleras, M., Fonseca, L., Rodríguez-Iglesias, A., Tarancón, A., Morata, A., Baiutti, F., & Ferrer, C. (2024). Milliwatt μ-TEG-Powered Vibration Monitoring System for Industrial Predictive Maintenance Applications. Information, 15(9), 545. https://doi.org/10.3390/info15090545

