Technological Acceptance of E-Commerce by Generation Z in Portugal
Abstract
1. Introduction
- Define the digital consumer profile of Generation Z;
- Check the impact of security and privacy concerning perceived risk;
- Verify the impact of perceived risk, privacy and security on the trust factor;
- Investigate whether the perceived ease of use and attitude can influence purchase intention;
- Determine technological acceptance by Generation Z in Portugal.
2. E-Commerce
3. Generation Z
4. Technology Acceptance Model (TAM)
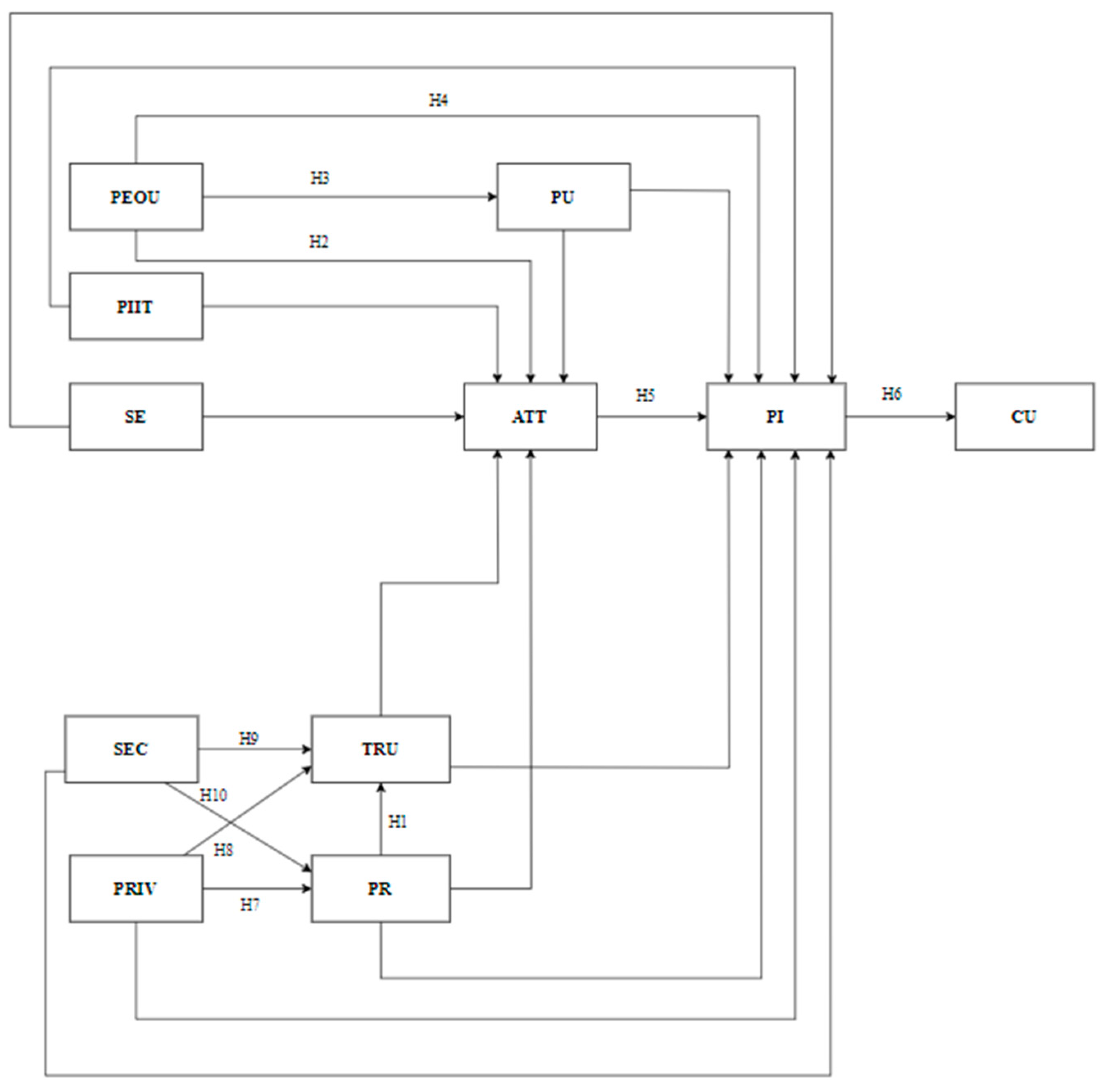
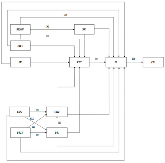
5. Research Model
- Self-efficacy Factor
- Perceived Usefulness Factor
- Perceived Ease of Use Factor
- Perceived Risk Factor
- Trust Factor
- Security Factor
- Privacy Factor
- Attitude Factor
6. Methodology
- First group—demographic characterisation: The first group deals with the demographic characteristics of the respondent. The information collected includes gender, year of birth, complete educational qualifications, region (NUT) where respondents live, monthly income and, finally, professional occupation.
- Second group—online shopping: The second group seeks to understand the relationship between the factors of online shopping and the consumer and thus answer the proposed hypotheses. The aim is to better understand the relationships associated with the factors of personal innovation, self-efficacy, perceived use, perceived ease of use, trust, perceived risk, security, privacy, attitude and purchase intention, using a Likert scale of agreement (1–5), where 1 represents “Totally Disagree” and 5 represents “Totally Agree”. It was decided to standardise the scale because, according to Queiroz et al. [55], it is easier to construct and administer and has the great benefit of being easier for respondents to understand. Finally, we sought to understand the current use of e-commerce in Portugal, through the yes/no question “Do you shop online”?
- Third Group—characterisation of the Generation Z digital consumer: The third group portrays the characterisation of the Generation Z digital consumer, and the respondent only had access to this group of questions if the answer given in the question “Do you shop online?” in Section 2 was Yes. The aim of this section is to understand the reasons for liking to shop online, the frequency with which they do so, the amount they spend on these purchases every six months, as well as the number of purchases made online per year. This section also includes categories of products bought online and also aims to understand whether or not these respondents only use this channel to buy products or not.
- Fourth group—reasons for not using e-commerce: Finally, the fourth group examined the main reasons why respondents had never used e-commerce. As in the previous section, a respondent only had access to this group if the answer given to the question “Do you shop online?” in Section 2 was No.
7. Results
7.1. Sample Characterization
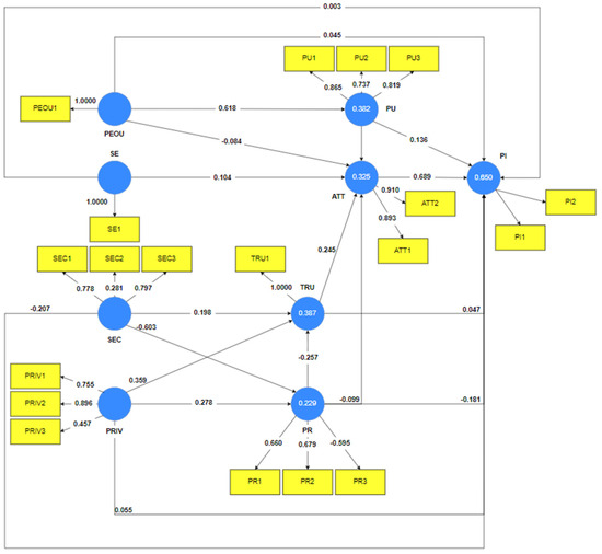
7.2. Constructing Reliability and Validity
7.3. Hypothesis
8. Discussion
- H1: PR−>TRU—Hypothesis 1, which indicates that perceived risk has a negative impact on digital consumer confidence, is not supported. This hypothesis was not supported by the analysis of p- and t-values, with the p-value being greater than 0.050 and the t-value being less than 1.96, which demonstrates that this relationship is not significant. Although this relationship is not significant, it can be seen, through the beta value, that there is a negative relationship between the variables; that is, a consumer who has a perception of risk may not experience a decrease in their confidence when carrying out online shopping.
- H2: PEOU−>ATT—Hypothesis 2 was rejected; therefore, it is concluded that in Portugal, for Generation Z, the perceived ease of use does not have a positive impact on attitude when utilising an e-commerce platform. This conclusion was reached because the t-value was less than 1.96, and the p-value was greater than 0.050. The same results for this hypothesis were also obtained in the study carried out by [68].
- H3: PEOU−>UP—Perceived ease of use has a positive impact on the perceived usefulness related to the use of e-commerce platforms. This is due to the analysis carried out using the values obtained in Table 3, whose t-value is 9.662 (higher than 1.96) and the p-value is 0.000 (lower than 0.050), which demonstrates that it is a positive relationship. From the beta value, it can be verified that this is a positive relationship. The same result for this hypothesis is also obtained in the study carried out by Kanchanatanee [69].
- H4: PEOU−>PI—When analysing the significance of the t- and p-values, it can be concluded that Hypothesis 4 is not supported, as it is not a significant relationship. The same results for this hypothesis were also obtained in the study carried out by Figueiredo [62]. Although it is not significant, it can be verified, through the analysis of the beta value, that there is a positive relationship between the variables.
- H5: ATT−> PI—Through Table 3, it can be seen that there is a t-value of 18.374 and a p-value of 0.000. Since 18.374 is greater than 1.96 and 0.000 is less than 0.050, this relationship is significant. Through the beta value, this is a positive relationship; therefore, it can be concluded that attitude has a positive impact on the intention to utilise an e-commerce platform. A customer’s attitude is often associated with emotion and is considered the main predictor of their intention to adopt a technology [34]. The same hypothesis result was also obtained in the study carried out by Ramadania and Aldhmour [70,71].
- H7: TRU−>PR—Through the analysis of the p- and t-values, it can be concluded that this hypothesis is rejected at the significance level, with the t-value being lower than 1.96 and the p-value being higher than 0.050. When analysing the beta value, it can be verified that these variables present a positive relationship; therefore, it can be stated that online privacy has a positive impact on the risk perceived by the consumer.
- H8: PRIV−>TRU—It can be concluded that online privacy has a positive impact on consumer trust based on the beta value analysis. Despite this value, the t-value is less than 1.96, and the p-value is greater than 0.050; therefore, it is not a significant variable, and therefore this hypothesis is rejected.
- H9: SEC−>TRU—It can be concluded that online privacy has a positive impact on consumer trust based on the beta value analysis. Despite this value, the t-value is less than 1.96, and the p-value is greater than 0.050; therefore, it is not a significant variable, and therefore this hypothesis is rejected.
- H10: SEC−>PT—Based on the analysis of the t (1.307)- and p (0.191)- values, it is considered that the hypothesis is not supported, as it appears that the t-value is lower than 1.96 and the p-value is higher than 0.050. With the analysis of the beta value, it is verified that these variables present a negative relationship. Thus, it is considered that for Generation Z consumers in Portugal, security has a negative impact on perceived risk; that is, the safer the consumer feels, the lower the perception of risk.
- If, at most, 20% of the frequencies are less than five and none are less than 1, then the assumption is fulfilled.
9. Conclusions
Author Contributions
Funding
Institutional Review Board Statement
Informed Consent Statement
Data Availability Statement
Conflicts of Interest
Appendix A

References
- Yepes Chamorro, J.; Salgado Rodríguez, O.; Valencia-Arias, A.; López, J.; Mejía Ordóñez, J.P. Factors for the Adoption of E-Shopping Among the Juvenile Colombian Population: A Case Study. Semest. Económico 2019, 22, 163–188. [Google Scholar] [CrossRef]
- Zerbini, C.; Bijmolt, T.H.A.; Maestripieri, S.; Luceri, B. Drivers of Consumer Adoption of E-Commerce: A Meta-Analysis. Int. J. Res. Mark. 2022, 39, 1186–1208. [Google Scholar] [CrossRef]
- Kemp, S. Digital 2022: Global Overview Report. DataReportal. Available online: https://datareportal.com/reports/digital-2022-global-overview-report (accessed on 1 June 2023).
- De Marco, S.; Robles, J.M.; Antino, M.; Fernandez, E.G. Influence of Abilities for Searching Commercial Information Online on E-Shopping: When Inequality Affects Business. J. Glob. Compet. Governability 2016, 10, 136–152. [Google Scholar] [CrossRef]
- Instituto Nacional de Estatística—Web Portal. Available online: https://www.ine.pt/xportal/xmain?xpid=INE&xpgid=ine_destaques&DESTAQUE (accessed on 1 June 2023).
- Digital 2022: Portugal. DataReportal—Global Digital Insights. Available online: https://datareportal.com/reports/digital-2022-portugal?rq=portugal (accessed on 1 June 2023).
- Veybitha, Y.; Alfansi, L.; Salim, M.; Darta, E. Critical Review: Factors Affecting Online Purchase Intention Generation Z. J. Int. Conf. Proc. 2021, 4, 354–363. [Google Scholar] [CrossRef]
- Vieira, J.; Frade, R.; Ascenso, R.; Prates, I.; Martinho, F. Generation Z and Key-Factors on E-Commerce: A Study on the Portuguese Tourism Sector. Adm. Sci. 2020, 10, 103. [Google Scholar] [CrossRef]
- de Almeida Barreto da Costa, M.N.; As Motivações para a Compra Online: Comportamento de Compra Do Consumidor Digital. PhD Thesis. 2018. Available online: https://bit.ly/369o8s9 (accessed on 1 June 2023).
- Da Silva Santos Baptista da, C.F.M. A Influência Do Marketing Digital no Comportamento de Compra Online. PhD Thesis, Instituto Politécnico do Porto, Porto, Portugal, 2021. [Google Scholar]
- Jílková, P.; Králová, P. Customer insights and online shopping attitude of gen-Z. In Proceedings of the 14th International Days of Statistics and Economics, Prague, Czech Republic, 10–12 September 2020; pp. 408–417. [Google Scholar]
- Thangavel, P.; Pathak, P.; Chandra, B. Consumer decision-making style of gen Z: A generational cohort analysis. Glob. Bus. Rev. 2022, 23, 710–728. [Google Scholar] [CrossRef]
- Thuy, D.C.; Lien, N.T.; My, D.P.Y. Factors Affecting Gen Z Customers’ Satisfaction with Sales Promotions of Vietnam E-Commerce Platforms. Vnu J. Econ. Bus. 2022, 2, 83–94. [Google Scholar] [CrossRef]
- Rudolph, C.W.; Rauvola, R.S.; Zacher, H. Leadership and generations at work: A critical review. Leadersh. Q. 2018, 29, 44–57. Available online: https://www.sciencedirect.com/science/article/pii/S1048984316301771 (accessed on 1 June 2023). [CrossRef]
- Ramadlani, A.K.; Wibisono, M. Visual literacy and character education for alpha generation. In Proceedings of the International Seminar on Language, Education, and Culture ISoLEC, Faculty of Letters, Universitas Negeri Malang, Malang, Indonesia, 7 November 2017; pp. 1–7. [Google Scholar]
- Dewi, A.S.; Rohman, F.; Hapsari, R.D. The antecedents of repurchase intention in Indonesian e-commerce marketplace customers during the COVID-19 pandemic with age as a moderating variable: A study on e-commerce marketplace customers in Java. Int. J. Res. Bus. Soc. Sci. 2022, 11, 33–45. [Google Scholar] [CrossRef]
- Tan, P.J.; Hsu, M.H. Designing a system for English evaluation and teaching devices: A PZB and TAM model analysis. Eurasia J.Math. Sci. Technol. Educ. 2018, 14, 2107–2119. [Google Scholar] [CrossRef]
- Cidades, E.C.E. Os Impactos da COVID-19 na Utilização do E-Commerce. Master’s Thesis, Universidade de Lisboa, Lisboa, Portugal, 2020. [Google Scholar]
- Alves, D.F.M. Estudo Comparativo dos Fatores que Influenciam a Intenção de Compra do Consumidor em Plataformas de E-Commerce e M-Commerce. PhD Thesis, Universidade Europeia, Lisboa, Portugal, 2016. [Google Scholar]
- Beselga, D.F.P. Aplicação do Modelo de Aceitação de Tecnologia (TAM) em SAP Fiori. Master’s Thesis, Instituto Universitário de Lisboa, Lisboa, Portugal, 2018. [Google Scholar]
- Chakraborty, S.; Soodan, V. Examining utilitarian and hedonic motivations in online shopping in India: Moderating effect of product browsing behavior. Int. J. Recent Technol. Eng. 2019, 8, 117–125. [Google Scholar]
- Valencia, D.C.; Alejandro, V.A.; Bran, L.; Benjumea, M.; Valencia, J. Analysis of E-Commerce Acceptance Using the Technology Acceptance Model. Scientific Papers of the University of Pardubice. Series D, Faculty of Economics and Administration. 45/2019. 2019. Available online: https://editorial.upce.cz/1804-8048/27/1/984 (accessed on 1 July 2023).
- Lestari, D. Measuring E-Commerce Adoption Behaviour among Gen-Z in Jakarta, Indonesia. Econ. Anal. Policy 2019, 64, 103–115. [Google Scholar] [CrossRef]
- Alturas, B. Models of acceptance and use of technology: Research trends in the 21st century. In Proceedings of the 19th Portuguese Association of Information Systems Conference, Lisbon, Portugal, 11–12 October 2019. [Google Scholar]
- Porto Editora. Inferência. Infopédia; Dicionários Porto Editora. Available online: https://www.infopedia.pt/dicionarios/lingua-portuguesa/infer%C3%AAncia (accessed on 1 July 2023).
- Singh, S.; Srivastava, S. Engaging Consumers in Multichannel Online Retail Environment. J. Model. Manag. 2019, 14, 49–76. [Google Scholar] [CrossRef]
- Wardana, L.W.; Narmaditya, B.S.; Wibowo, A.; Mahendra, A.M.; Wibowo, N.A.; Harwida, G.; Rohman, A.N. The impact of entrepreneurship education and students’ entrepreneurial mindset: The mediating role of attitude and selfefficacy. Heliyon 2020, 6, e04922. [Google Scholar] [CrossRef]
- Eraslan Yalcin, M.; Kutlu, B. Examination of Students’ Acceptance of and Intention to Use Learning Management Systems Using Extended TAM. Br. J. Educ. Technol. 2019, 50, 2414–2432. [Google Scholar] [CrossRef]
- Lee, Y.-K. Impacts of Digital Technostress and Digital Technology Self-Efficacy on Fintech Usage Intention of Chinese Gen Z Consumers. Sustainability 2021, 13, 5077. [Google Scholar] [CrossRef]
- Islam, H.; Jebarajakirthy, C.; Shankar, A. An Experimental Based Investigation into the Effects of Website Interactivity on Customer Behavior in On-Line Purchase Context. J. Strateg. Mark. 2019, 29, 1–24. [Google Scholar] [CrossRef]
- Song, Y.W. (Greg); Lim, H.S.; Oh, J. We Think You May like This”: An Investigation of Electronic Commerce Personalization for Privacy-Conscious Consumers. Psychol. Mark. 2021, 38, 1723–1740. [Google Scholar] [CrossRef]
- Rao, P.; Balasubramanian, S.; Vihari, N.; Jabeen, S.; Shukla, V.; Chanchaichujit, J. The E-Commerce Supply Chain and Environmental Sustainability: An Empirical Investigation on the Online Retail Sector. Cogent Bus. Manag. 2021, 8, 1938377. [Google Scholar] [CrossRef]
- Saleem, A.; Aslam, J.; Kim, Y.B.; Nauman, S.; Khan, N.T. Motives towards e-Shopping Adoption among Pakistani Consumers: An Application of the Technology Acceptance Model and Theory of Reasoned Action. Sustainability 2022, 14, 4180. [Google Scholar] [CrossRef]
- Jaiswal, D.; Kaushal, V.; Kant, R.; Kumar Singh, P. Consumer Adoption Intention for Electric Vehicles: Insights and Evidence from Indian Sustainable Transportation. Technol. Forecast. Soc. Chang. 2021, 173, 121089. [Google Scholar] [CrossRef]
- Hua, L.; Wang, S. Antecedents of Consumers’ Intention to Purchase Energy-Efficient Appliances: An Empirical Study Based on the Technology Acceptance Model and Theory of Planned Behavior. Sustainability 2019, 11, 2994. [Google Scholar] [CrossRef]
- Teck, C.L.; Ng, C.Y.D. Online Food Delivery Services: Making Food Delivery the New Normal. J. Mark. Adv. Pract. 2020, 1, 62–77. [Google Scholar]
- Shi, S.; Wang, Y.; Chen, X.; Zhang, Q. Conceptualization of Omnichannel Customer Experience and Its Impact on Shopping Intention: A Mixed-Method Approach. Int. J. Inf. Manag. 2020, 50, 325–336. [Google Scholar] [CrossRef]
- Hu, Z.; Ding, S.; Li, S.; Chen, L.; Yang, S. Adoption Intention of Fintech Services for Bank Users: An Empirical Examination with an Extended Technology Acceptance Model. Symmetry 2019, 11, 340. [Google Scholar] [CrossRef]
- Bonnin, G. The roles of perceived risk, attractiveness of the online store and familiarity with AR in the influence of AR on patronage intention. J. Retail. Consum. Serv. 2020, 52, 101938. [Google Scholar] [CrossRef]
- Rosillo-Díaz, E.; Blanco-Encomienda, F.J.; Crespo-Almendros, E. A Cross-Cultural Analysis of Perceived Product Quality, Perceived Risk and Purchase Intention in E-Commerce Platforms. J. Enterp. Inf. Manag. 2019, 33, 139–160. [Google Scholar] [CrossRef]
- Kamalul Ariffin, S.; Mohan, T.; Goh, Y.-N. Influence of Consumers’ Perceived Risk on Consumers’ Online Purchase Intention. J. Res. Interact. Mark. 2018, 12, 309–327. [Google Scholar] [CrossRef]
- Fortes, N.; Rita, P. Privacy Concerns and Online Purchasing Behaviour: Towards an Integrated Model. Eur. Res. Manag. Bus. Econ. 2016, 22, 167–176. [Google Scholar] [CrossRef]
- Merhi, M.; Hone, K.; Tarhini, A. A Cross-Cultural Study of the Intention to Use Mobile Banking between Lebanese and British Consumers: Extending UTAUT2 with Security, Privacy and Trust. Technol. Soc. 2019, 59, 101151. [Google Scholar] [CrossRef]
- Ventre, I.; Kolbe, D. The Impact of Perceived Usefulness of Online Reviews, Trust and Perceived Risk on Online Purchase Intention in Emerging Markets: A Mexican Perspective. J. Int. Consum. Mark. 2020, 32, 1–13. [Google Scholar] [CrossRef]
- Nguyen, T.T.H.; Nguyen, N.; Nguyen, T.B.L.; Phan, T.T.H.; Bui, L.P.; Moon, H.C. Investigating Consumer Attitude and Intention towards Online Food Purchasing in an Emerging Economy: An Extended TAM Approach. Foods 2019, 8, 576. [Google Scholar] [CrossRef] [PubMed]
- Girsang, M.J.; Candiwan; Hendayani, R.; Ganesan, Y. Can Information Security, Privacy and Satisfaction Influence the E-Commerce Consumer Trust? In Proceedings of the International Conference of Information and Communication Technology (ICoICT), Yogyakarta, Indonesia, 24–26 June 2020. [Google Scholar] [CrossRef]
- Badotra, S.; Sundas, A. A Systematic Review on Security of E-Commerce Systems. Int. J. Appl. Sci. Eng. 2021, 18, 1–19. [Google Scholar] [CrossRef]
- Azam, A.; Qiang, P.F.; Abdullah, M.I. Consumers’ E-Commerce Acceptance Model: Antecedents of Trust and Satisfaction Constructs. In Proceedings of the 2012 IEEE Business Engineering and Industrial Applications Colloquium (BEIAC), Kuala Lumpur, Malaysia, 7–8 April 2012. [Google Scholar] [CrossRef]
- Marseto, F.; Handayani, P.W.; Pinem, A.A. Push, Pull, and Mooring Evaluation of User Switching Intention from Social Commerce to E-Commerce. In Proceedings of the 2019 International Conference on Information Management and Technology (ICIMTech), Jakarta/Bali, Indonesia, 19–20 August 2019. [Google Scholar] [CrossRef]
- Gautam, S.; Kumar, U.; Agarwal, S. Study of Consumer Intentions on Using Mobile Wallets Using TAM Model. In Proceedings of the 2020 8th International Conference on Reliability, Infocom Technologies and Optimization (Trends and Future Directions) (ICRITO), Noida, India, 4–5 June 2020. [Google Scholar] [CrossRef]
- Miandari, G.A.K.D.D.; Yasa, N.N.K.; Wardana, M.; Giantari, I.G.A.K.; Setini, M. Application of Technology Acceptance Model to Explain Repurchase Intention in Online Shopping Consumers. Webology 2021, 18, 247–262. [Google Scholar] [CrossRef]
- Zhu, R.; Srivastava, A.; Sutanto, J. Privacy-Deprived E-Commerce: The Efficacy of Consumer Privacy Policies on China’s E-Commerce Websites from a Legal Perspective. Inf. Technol. People 2020, 33, 1601–1626. [Google Scholar] [CrossRef]
- Sagnier, C.; Loup-Escande, E.; Lourdeaux, D.; Thouvenin, I.; Valléry, G. User Acceptance of Virtual Reality: An Extended Technology Acceptance Model. Int. J. Hum. Comput. Interact. 2020, 36, 1–15. [Google Scholar] [CrossRef]
- Ariff, M.S.M.; Sylvester, M.; Zakuan, N.; Ismail, K.; Ali, K.M. Consumer Perceived Risk, Attitude and Online Shopping Behaviour; Empirical Evidence from Malaysia. IOP Conf. Ser. Mater. Sci. Eng. 2014, 58, 012007. [Google Scholar] [CrossRef]
- De Queiroz, L.; Moura, P. Determinantes da atitude e seus impactos no comportamento de compra online do público com mais de 50 anos: Um estudo feito no brasil. PhD Thesis, Universidade de Coimbra, Coimbra, Portugal, 2018. [Google Scholar]
- Daud, I.; Nurjannahe, D.; Mohyi, A.; Ambarwati, T.; Cahyono, Y.; Haryoko, A.E.; Handoko, A.L.; Putra, R.S.; Wijoyo, H.; Ariyanto, A.; et al. The Effect of Digital Marketing, Digital Finance and Digital Payment on Finance Performance of Indonesian SMEs. Int. J. Data Netw. Sci. 2022, 6, 37–44. [Google Scholar] [CrossRef]
- Hair, J.F., Jr.; Hult, G.T.; Ringle, C.M.; Sarstedt, M.; Danks, N.P.; Ray, S. Partial Least Squares Structural Equation Modeling (PLS-SEM) Using R. Classroom Companion: Business; Springer: Cham, Switzerland, 2021. [Google Scholar]
- Uakarn, C.; Chaokromthong, K.; Sintao, N. Sample Size Estimation using Yamane and Cochran and Krejcie and Morgan and Green Formulas and Cohen Statistical Power Analysis by G*Power and Comparisions. APHEIT Int. J. 2021, 10, 76–88. [Google Scholar]
- Jackson, J.D.; Yi, M.Y.; Park, J.S. An Empirical Test of Three Mediation Models for the Relationship between Personal Innovativeness and User Acceptance of Technology. Inf. Manag. 2013, 50, 154–161. [Google Scholar] [CrossRef]
- Vahdat, A.; Alizadeh, A.; Quach, S.; Hamelin, N. Would You like to Shop via Mobile App Technology? The Technology Acceptance Model, Social Factors and Purchase Intention. Australas. Mark. J. (AMJ) 2020, 29, 187–197. [Google Scholar] [CrossRef]
- Da Silva Vilar, M.A. Modelo de Aceitação da Tecnologia Adaptado às Compras Online. PhD Thesis, Universidade Fernando Pessoa, Porto, Portugal, 2013. [Google Scholar]
- De Amaral Figueiredo, S. Comportamento de Compra Online da Geração Y em Portugal. PhD Thesis, Universidade de Lisboa, Lisboa, Portugal, 2015. [Google Scholar]
- Ferreira, A.S.F. O Comportamento do Consumidor Feminino na Compra Online de Vestuário. PhD Thesis, IPAM, Porto, Potugal, 2016. [Google Scholar]
- Bravo, R.A.G. E-Commerce: A Influência da Confiança na Intenção de Compra Online. PhD Thesis, Instituto Politécnico de Lisboa, Escola Superior de Comunicação Social,, Lisboa, Portugal, 2017. [Google Scholar]
- Pincho, P.M.P.S. Perceção Individual Sobre a Transmissibilidade dos Dados Pessoais no Online. Master’s Thesis, Instituto Universitário de Lisboa, Lisboa, Portugal, 2022. [Google Scholar]
- Haji-Othman, Y.; Yusuff, M.S.S. Assessing Reliability and Validity of Attitude Construct Using Partial Least Squares Structural Equation Modeling (PLS-SEM). Int. J. Acad. Res. Bus. Soc. Sci. 2022, 12, 378–385. [Google Scholar] [CrossRef] [PubMed]
- Andrade, C. The P Value and Statistical Significance: Misunderstandings, Explanations, Challenges, and Alternatives. Indian J. Psychol. Med. 2019, 41, 210. [Google Scholar] [CrossRef] [PubMed]
- Suryawirawan, O.A. The Effect of College Students’ Technology Acceptance on E-Commerce Adoption. BISMA (Bisnis Dan Manaj.) 2021, 14, 46–62. [Google Scholar] [CrossRef]
- Kanchanatanee, K.; Suwanno, N.; Jarernvongrayab, A. Effects of Attitude toward Using, Perceived Usefulness, Perceived Ease of Use and Perceived Compatibility on Intention to Use E-Marketing. J. Manag. Res. 2014, 6, 1. [Google Scholar] [CrossRef]
- Ramadania, S.; Braridwan, Z. The Influence of Perceived Usefulness, Ease of Use, Attitude, Self-Efficacy, and Subjective Norms Toward Intention to Use Online Shopping. The Influence of Perceived Usefulness, Ease of Use, Attitude, Self-Efficacy, and Subjective Norms Toward Intention to Use Online Shopping. Int. Bus. Account. Res. J. 2019, 3. [Google Scholar] [CrossRef]
- Fairouz, A.; Isra, S. An Investigation of Factors Influencing Consumers’ Intention to Use Online Shopping: An Empirical Study in South of Jordan. J. Internet Bank. Commer. 2016, 21, 1. [Google Scholar]
- Samuels, P.; Gilchrist, M. Chi-Squared Test for Two-Way Tables. 2014. Available online: https://www.researchgate.net/publication/275027481_Chi-Squared_Test_for_Two-Way_Tables (accessed on 1 July 2023).
- Sölpük, T.N. Karl Pearson’s Chi-Square Tests. Educ. Res. Rev. 2020, 16, 575–580. [Google Scholar]
- Ferreira, P.L. Estatística descritiva e inferencial: Breves notas. 2005. Available online: https://baes.uc.pt/bitstream/10316/9961/1/AP200501.pdf (accessed on 1 August 2023).





| Objectives | Hypotheses |
|---|---|
| N/A |
| H7, H10 |
| H1, H8, H9 |
| H4, H5 |
| H2, H3, H6 |
| Cronbach’s Alpha Result | Alpha Coefficient Range | Strength of Association |
|---|---|---|
| 0.701 | <0.6 | Poor |
| 0.6 to <0.7 | Moderate | |
| 0.7 to <0.8 | Good | |
| 0.8 to <0.9 | Very Good | |
| 0.9> | Excellent |
| Construct | Cronbach’s Alpha | Composite Reliability | AVE |
|---|---|---|---|
| ATT | 0.770 | 0.897 | 0.813 |
| PI | 0.791 | 0.905 | 0.827 |
| PRIV | 0.569 | 0.759 | 0.529 |
| RP | 0.392 | 0.240 | 0.417 |
| SEC | 0.392 | 0.672 | 0.440 |
| PU | 0.734 | 0.849 | 0.654 |
| ATT | TRU | PEOU | PI | PRIV | RP | SEC | PU | |
|---|---|---|---|---|---|---|---|---|
| ATT | ||||||||
| TRU | 0.391 | |||||||
| PEOU | 0.329 | 0.201 | ||||||
| PI | 0.985 | 0.352 | 0.420 | |||||
| PRIV | 0.445 | 0.607 | 0.363 | 0.392 | ||||
| RP | 0.531 | 0.524 | 0.524 | 0.695 | 0.417 | |||
| SEC | 0.750 | 0.741 | 0.449 | 0.535 | 1.336 | 1.014 | ||
| PU | 0.650 | 0.22 | 0.721 | 0.687 | 0.532 | 0.554 | 0.693 |
| Hypotheses Tested | t-Value | p-Value | Beta Value |
|---|---|---|---|
| H1: PR−>TRU | 1.169 | 0.242 | −0.257 |
| H2: PEOU−>ATT | 1.331 | 0.183 | −0.084 |
| H3: PEOU−>PU | 9.662 | 0.000 | 0.618 |
| H4: PEOU−>PI | 1.100 | 0.271 | 0.045 |
| H5: ATT−>PI | 18.374 | 0.000 | 0.689 |
| H7: PRIV−>TRU | 6.734 | 0.000 | 0.359 |
| H8: PRIV−>PR | 1.385 | 0.166 | 0.278 |
| H9: SEC−>TRU | 2.889 | 0.004 | 0.198 |
| H10: SEC−>PR | 1.307 | 0.191 | −0.603 |
| Hypotheses Tested | Result |
|---|---|
| H1: PR−>TRU | Rejected |
| H2: PEOU−>ATT | Rejected |
| H3: PEOU−>PU | Supported |
| H4: PEOU−>PI | Rejected |
| H5: ATT−>PI | Supported |
| H6: PI−>CU | Supported |
| H7: PRIV−>PR | Supported |
| H8: PRIV−>TRU | Rejected |
| H9: SEC−>TRU | Supported |
| H10: SEC−>PR | Rejected |
Disclaimer/Publisher’s Note: The statements, opinions and data contained in all publications are solely those of the individual author(s) and contributor(s) and not of MDPI and/or the editor(s). MDPI and/or the editor(s) disclaim responsibility for any injury to people or property resulting from any ideas, methods, instructions or products referred to in the content. |
© 2024 by the authors. Licensee MDPI, Basel, Switzerland. This article is an open access article distributed under the terms and conditions of the Creative Commons Attribution (CC BY) license (https://creativecommons.org/licenses/by/4.0/).
Share and Cite
Duarte, C.; Messias, I.; Oliveira, A. Technological Acceptance of E-Commerce by Generation Z in Portugal. Information 2024, 15, 383. https://doi.org/10.3390/info15070383
Duarte C, Messias I, Oliveira A. Technological Acceptance of E-Commerce by Generation Z in Portugal. Information. 2024; 15(7):383. https://doi.org/10.3390/info15070383
Chicago/Turabian StyleDuarte, Carolina, Inês Messias, and Abílio Oliveira. 2024. "Technological Acceptance of E-Commerce by Generation Z in Portugal" Information 15, no. 7: 383. https://doi.org/10.3390/info15070383
APA StyleDuarte, C., Messias, I., & Oliveira, A. (2024). Technological Acceptance of E-Commerce by Generation Z in Portugal. Information, 15(7), 383. https://doi.org/10.3390/info15070383

