Insulator Defect Detection Based on YOLOv8s-SwinT
Abstract
1. Introduction
2. Related Works
- (1)
- We introduced a Swin Transformer-based Multi-Head Self-Attention (MSA) detection module into the YOLOv8s C2f module, enhancing global modelling during feature extraction.
- (2)
- (3)
- A tiny target detection layer was added to the detection head to enhance the model’s capability to detect minute defects. By incorporating global and local information, YOLOv8s-SwinT demonstrates increased effectiveness in detecting tiny defects.
3. Swin Transformer
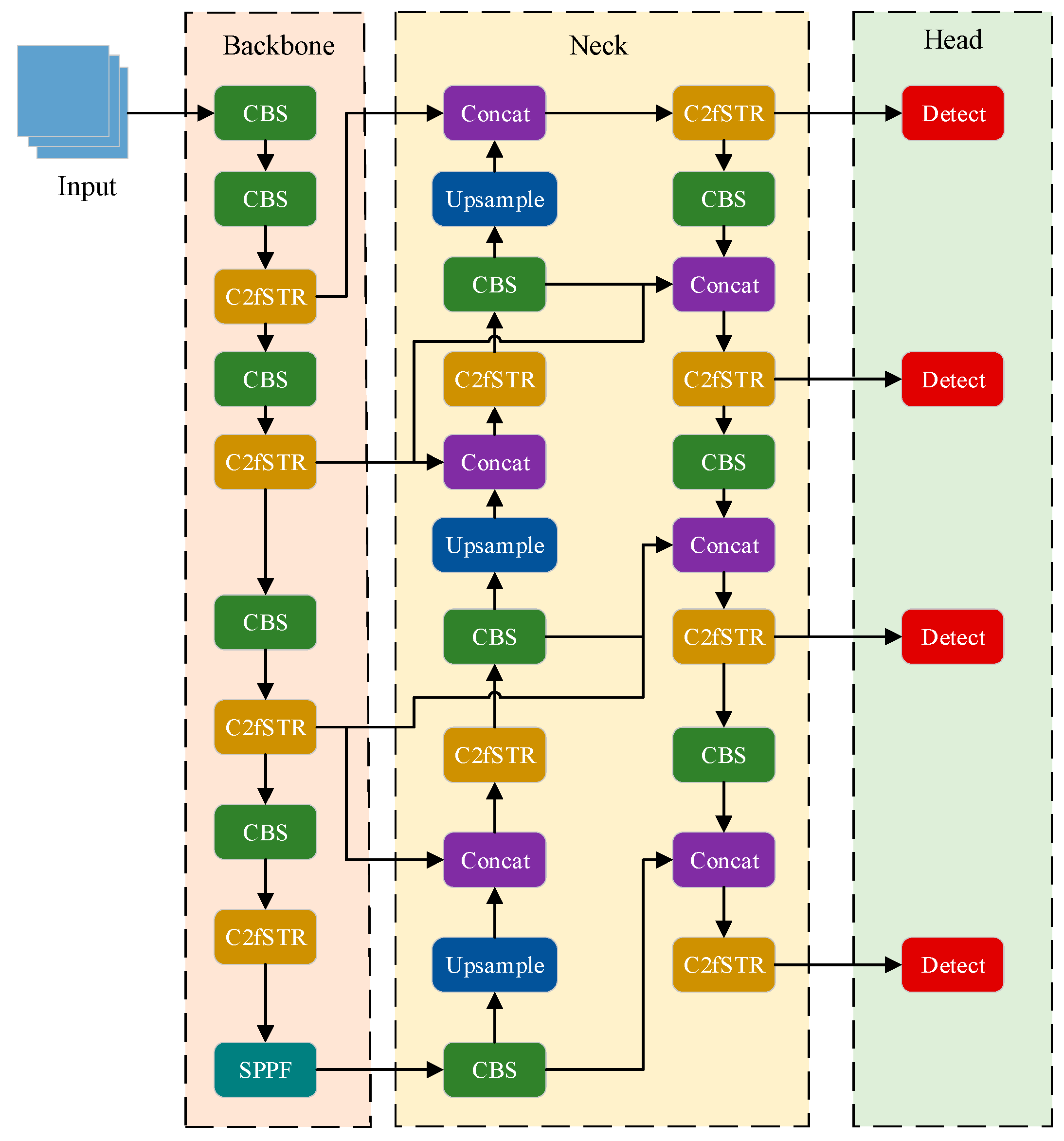
4. Improved YOLOv8s Algorithm
4.1. C2fSTR Module
4.2. Small Object Detector
4.3. Improved BiFPN
5. Experimental Results and Analysis
5.1. Image and Label Databases
5.2. Experimental Environment and Parameters
5.3. Experimental Results
6. Discussion
Author Contributions
Funding
Institutional Review Board Statement
Informed Consent Statement
Data Availability Statement
Conflicts of Interest
References
- Palangar, M.F.; Mohseni, S.; Mirzaie, M.; Mahmoudi, A. Designing an automatic detector device to diagnose insulator state on overhead distribution lines. IEEE Trans. Ind. Inform. 2021, 18, 1072–1082. [Google Scholar] [CrossRef]
- Zhang, X.; Zhang, Y.; Liu, J.; Zhang, C.; Xue, X.; Zhang, H.; Zhang, W. InsuDet: A fault detection method for insulators of overhead transmission lines using convolutional neural networks. IEEE Trans. Instrum. Meas. 2021, 70, 5018512. [Google Scholar] [CrossRef]
- Tao, X.; Zhang, D.; Wang, Z.; Liu, X.; Zhang, H.; Xu, D. Detection of power line insulator defects using aerial images analyzed with con-volutional neural networks. IEEE Trans. Syst. Man Cybern. Syst. 2018, 50, 1486–1498. [Google Scholar] [CrossRef]
- She, L.; Fan, Y.; Xu, M.; Wang, J.; Xue, J.; Qu, J. Insulator breakage detection utilizing a convolutional neural network ensemble im-plemented with small sampledata augmentation and transfer learning. IEEE Trans. Power Deliv. 2021, 37, 2787–2796. [Google Scholar] [CrossRef]
- Liu, J.; Hu, M.; Dong, J.; Lu, X. Summary of insulator defect detection based on deep learning. Electr. Power Syst. Res. 2023, 224, 109688. [Google Scholar] [CrossRef]
- Wei, D.; Hu, B.; Shan, C.; Liu, H. Insulator defect detection based on improved Yolov5s. Front. Earth Sci. 2024, 11, 1337982. [Google Scholar] [CrossRef]
- Singh, G.; Stefenon, S.F.; Yow, K.-C. Interpretable visual transmission lines inspections using pseudo-prototypical part network. Mach. Vis. Appl. 2023, 34, 41. [Google Scholar] [CrossRef]
- Yin, J.; Wu, R.; Yang, J.; Xu, X.; Fan, C. An ultra-wideband microwave diagnostic method for detecting cracks in polymeric insulators. IEEE Trans. Antennas Propag. 2020, 69, 457–464. [Google Scholar] [CrossRef]
- Mei, H.; Jiang, H.; Chen, J.; Yin, F.; Wang, L.; Farzaneh, M. Detection of internal defects of full-size composite insulators based on microwave technique. IEEE Trans. Instrum. Meas. 2021, 70, 6007710. [Google Scholar] [CrossRef]
- Mei, H.; Jiang, H.; Yin, F.; Wang, L.; Farzaneh, M. Terahertz imaging method for composite insulator defects based on edge detection algorithm. IEEE Trans. Instrum. Meas. 2021, 70, 4504310. [Google Scholar] [CrossRef]
- Waqas, A.; Cha, Y.J. Obstacle Avoidance Method for Autonomous UAV for Structural Health Monitoring. In Society for Experimental Mechanics Annual Conference and Exposition; Springer Nature Switzerland: Cham, Switzerland, 2023; pp. 149–154. [Google Scholar]
- Ali, R.; Kang, D.; Suh, G.; Cha, Y.-J. Real-time multiple damage mapping using autonomous UAV and deep faster region-based neural networks for GPS-denied structures. Autom. Constr. 2021, 130, 103831. [Google Scholar] [CrossRef]
- Song, Z.; Huang, X.; Ji, C.; Zhang, Y. Deformable YOLOX: Detection and Rust Warning Method of Transmission Line Connection Fittings Based on Image Processing Technology. IEEE Trans. Instrum. Meas. 2023, 72, 2504321. [Google Scholar] [CrossRef]
- Wei, N.; Li, X.; Jin, J.; Chen, P.; Sun, S. Detecting insulator strings as linked chain structure in smart grid inspection. IEEE Trans. Ind. Inform. 2022, 19, 9019–9027. [Google Scholar] [CrossRef]
- Li, J.; Xu, Y.; Nie, K.; Cao, B.; Zuo, S.; Zhu, J. PEDNet: A Lightweight Detection Network of Power Equipment in Infrared Image Based on YOLOv4-Tiny. IEEE Trans. Instrum. Meas. 2023, 72, 5004312. [Google Scholar] [CrossRef]
- Lu, X.; Quan, W.; Gao, S.; Zhao, H.; Zhang, G.; Lin, G.; Chen, J.X. An Outdoor Support Insulator Surface Defects Segmentation Approach via Image Adversarial Reconstruction in High-Speed Railway Traction Substation. IEEE Trans. Instrum. Meas. 2022, 71, 5023619. [Google Scholar] [CrossRef]
- Cha, Y.J.; Choi, W.; Suh, G.; Mahmoudkhani, S.; Büyüköztürk, O. Autonomous structural visual inspection using region-based deep learning for detecting multiple damage types. Comput.-Aided Civ. Infrastruct. Eng. 2018, 33, 731–747. [Google Scholar] [CrossRef]
- Wang, Y.; Wang, H.; Xin, Z. Efficient detection model of steel strip surface defects based on YOLO-V7. IEEE Access 2022, 10, 133936–133944. [Google Scholar] [CrossRef]
- Tzelepakis, A.; Leontaris, L.; Dimitriou, N.; Koukidou, E.; Bollas, D.; Karamanidis, A.; Tzovaras, D. Automated Defect Detection In Battery Line Assembly Via Deep Learning Analysis. In Proceedings of the 10th ECCOMAS Thematic Conference on Smart Structures and Materials, Patras, Greece, 3–5 July 2023. [Google Scholar]
- Yang, Z.; Xu, Z.; Wang, Y. Bidirection-fusion-YOLOv3: An improved method for insulator defect detection using UAV image. IEEE Trans. Instrum. Meas. 2022, 71, 3521408. [Google Scholar] [CrossRef]
- Zhao, W.; Xu, M.; Cheng, X.; Zhao, Z. An Insulator in Transmission lines recognition and fault detection model based on improved faster RCNN. IEEE Trans. Instrum. Meas. 2021, 70, 5016408. [Google Scholar] [CrossRef]
- Hu, Y.; Wen, B.; Ye, Y.; Yang, C. Multi-Defect Detection Network for High-Voltage Insulators Based on Adaptive Multi-Attention Fusion. Appl. Sci. 2023, 13, 13351. [Google Scholar] [CrossRef]
- Zhang, D.; Gao, S.; Yu, L.; Kang, G.; Wei, X.; Zhan, D. DefGAN: Defect detection gans with latent space pitting for high-speed railway insulator. IEEE Trans. Instrum. Meas. 2020, 70, 5003810. [Google Scholar] [CrossRef]
- Zhong, J.; Liu, Z.; Yang, C.; Wang, H.; Gao, S.; Nunez, A. Adversarial reconstruction based on tighter oriented localization for catenary insulator defect detection in high-speed railways. IEEE Trans. Intell. Transp. Syst. 2020, 23, 1109–1120. [Google Scholar] [CrossRef]
- Zhang, Q.; Zhang, J.; Li, Y.; Zhu, C.; Wang, G. IL-YOLO: An Efficient Detection Algorithm for Insulator Defects in Complex Backgrounds of Transmission Lines. IEEE Access 2024, 12, 1. [Google Scholar] [CrossRef]
- Fu, Q.; Liu, J.; Zhang, X.; Zhang, Y.; Ou, Y.; Jiao, R.; Li, C.; Mazzanti, G. A Small-Sized Defect Detection Method for Overhead Transmission Lines Based on Convolutional Neural Networks. IEEE Trans. Instrum. Meas. 2023, 72, 3524612. [Google Scholar] [CrossRef]
- Li, K.; Wang, Y.; Hu, Z. Improved YOLOv7 for Small Object Detection Algorithm Based on Attention and Dynamic Convolution. Appl. Sci. 2023, 13, 9316. [Google Scholar] [CrossRef]
- Shuang, F.; Wei, S.; Li, Y.; Gu, X.; Lu, Z. Detail R-CNN: Insulator Detection based on Detail Feature Enhancement and Metric Learning. IEEE Trans. Instrum. Meas. 2023, 72, 2524414. [Google Scholar] [CrossRef]
- Cha, Y.J.; Choi, W.; Büyüköztürk, O. Deep learning-based crack damage detection using convolutional neural networks. Comput. Aided Civ. Infrastruct. Eng. 2017, 32, 361–378. [Google Scholar] [CrossRef]
- Liu, Z.; Wu, G.; He, W.; Fan, F.; Ye, X. Key target and defect detection of high-voltage power transmission lines with deep learning. Int. J. Electr. Power Energy Syst. 2022, 142, 108277. [Google Scholar] [CrossRef]
- Yu, Z.; Lei, Y.; Shen, F.; Zhou, S.; Yuan, Y. Research on Identification and Detection of Transmission Line Insulator Defects Based on a Lightweight YOLOv5 Network. Remote Sens. 2023, 15, 4552. [Google Scholar] [CrossRef]
- Zheng, J.; Wu, H.; Zhang, H.; Wang, Z.; Xu, W. Insulator-defect detection algorithm based on improved YOLOv7. Sensors 2022, 22, 8801. [Google Scholar] [CrossRef]
- Hou, Q.; Zhou, D.; Feng, J. Coordinate attention for efficient mobile network design. In Proceedings of the IEEE/CVF Conference on Computer Vision and Pattern Recognition (CVPR), Nashville, TN, USA, 20–25 June 2021; pp. 13713–13722. [Google Scholar]
- Vaswani, A.; Shazeer, N.; Parmar, N.; Uszkoreit, J.; Jones, L.; Gomez, A.N.; Kaiser, Ł.; Polosukhin, I. Attention is all you need. In Proceedings of the Annual Conference on Neural Information Processing Systems 2017, Long Beach, CA, USA, 4–9 December 2017. [Google Scholar]
- Qin, C.J.; Wu, R.H.; Huang, G.Q.; Tao, J.F.; Liu, C.L. A novel LSTM-autoencoder and enhanced transformer-based detection method for shield machine cutterhead clogging. Sci. China Technol. Sci. 2023, 66, 512–527. [Google Scholar] [CrossRef]
- Dosovitskiy, A.; Beyer, L.; Kolesnikov, A.; Weissenborn, D.; Zhai, X.; Unterthiner, T.; Dehghani, M.; Minderer, M.; Heigold, G.; Gelly, S.; et al. An Image is Worth 16x16 Words: Transformers for Image Recognition at Scale. arXiv 2020, arXiv:2010.11929. [Google Scholar]
- Dian, S.; Zhong, X.; Zhong, Y. Faster R-Transformer: An efficient method for insulator detection in complex aerial environments. Measurement 2022, 199, 111238. [Google Scholar] [CrossRef]
- Dai, Y.; Liu, W.; Wang, H.; Xie, W.; Long, K. YOLO-Former: Marrying YOLO and transformer for foreign object detection. IEEE Trans. Instrum. Meas. 2022, 71, 5026114. [Google Scholar] [CrossRef]
- Liu, Z.; Lin, Y.; Cao, Y.; Hu, H.; Wei, Y.; Zhang, Z.; Lin, S.; Guo, B. Swin transformer: Hierarchical vision transformer using shifted windows. In Proceedings of the IEEE/CVF International Conference on Computer Vision (ICCV), Montreal, BC, Canada, 11–17 October 2021; pp. 10012–10022. [Google Scholar]
- Liu, C.; Ma, L.; Sui, X.; Guo, N.; Yang, F.; Yang, X.; Huang, Y.; Wang, X. YOLO-CSM-Based Component Defect and Foreign Object Detection in Overhead Transmission Lines. Electronics 2023, 13, 123. [Google Scholar] [CrossRef]
- Zhao, T.; Cao, J.; Hao, Q.; Bao, C.; Shi, M. Res-SwinTransformer with Local Contrast Attention for Infrared Small Target Detection. Remote Sens. 2023, 15, 4387. [Google Scholar] [CrossRef]
- Choi, W.; Cha, Y.J. SDDNet: Real-time crack segmentation. IEEE Trans. Ind. Electron. 2019, 67, 8016–8025. [Google Scholar] [CrossRef]
- Kang, D.H.; Cha, Y.J. Efficient attention-based deep encoder and decoder for automatic crack segmentation. Struct. Health Monit. 2022, 21, 2190–2205. [Google Scholar] [CrossRef] [PubMed]
- Ali, R.; Cha, Y.J. Attention-based generative adversarial network with internal damage segmentation using thermography. Autom. Constr. 2022, 141, 104412. [Google Scholar] [CrossRef]
- Wang, B.; Chen, S.; Wang, J.; Hu, X. Residual feature pyramid networks for salient object detection. Vis. Comput. 2020, 36, 1897–1908. [Google Scholar] [CrossRef]
- Yang, J.; Fu, X.; Hu, Y.; Huang, Y.; Ding, X.; Paisley, J. PanNet: A deep network architecture for pan-sharpening. In Proceedings of the IEEE International Conference on Computer Vision, Vancouver, BC, Canada, 7–14 July 2001; pp. 5449–5457. [Google Scholar]
- Tan, M.; Pang, R.; Le, Q.V. Efficientdet: Scalable and efficient object detection. In Proceedings of the IEEE/CVF Conference on Computer Vision and Pattern Recognition, New Orleans, LA, USA, 18–24 June 2022; pp. 10781–10790. [Google Scholar]
- Liu, Z.; Sun, L.; Zhang, Q. High Similarity Image Recognition and Classification Algorithm Based on Convolutional Neural Network. Comput. Intell. Neurosci. 2022, 2022, 2836486. [Google Scholar] [CrossRef] [PubMed]
- Fawzi, A.; Samulowitz, H.; Turaga, D.; Frossard, P. Adaptive data augmentation for image classification. In Proceedings of the IEEE International Conference on Image Processing, Phoenix, AZ, USA, 25–28 September 2016. [Google Scholar]









| Data | Image Size | Image Numbers |
|---|---|---|
| training set | 1728 × 1296 | 1750 |
| validation set | 1728 × 1296 | 500 |
| test set | 1728 × 1296 | 250 |
| Parameter | Configuration |
|---|---|
| cpu | i7-11800H |
| gpu | GeForce RTX 3080 Laptop |
| python | 3.8 |
| pytorch | 1.10 |
| optimizer | SGD |
| momentum | 0.937 |
| Weight decay | 0.0005 |
| Batch size | 16 |
| initial learning rate | 0.01 |
| epochs | 200 |
| Model | C2fSTR | SOD | IBiFPN | Precision/% | Recall/% | mAP@0.5/% |
|---|---|---|---|---|---|---|
| YOLOv8s | × | × | × | 92.1 | 91.6 | 94.3 |
| √ | × | × | 94.6 | 94.4 | 96.4 | |
| × | × | √ | 93.8 | 92.7 | 95.8 | |
| × | √ | × | 92.3 | 92.0 | 94.9 | |
| √ | √ | √ | 95.6 | 95.3 | 97.7 |
| Model | F1Score/% | mAP@0.5/% | Train Time/Epoch | Inference Time | GFLOPs | FPS |
|---|---|---|---|---|---|---|
| Faster R-CNN | 92.7 | 92.3 | 5′48″ | 62.5 ms | 370.21 | 16 |
| YOLOv5s | 94.4 | 95.8 | 2′09″ | 9.52 ms | 16.0 | 105 |
| YOLOv7 | 92.6 | 93.5 | 2′52″ | 10.2 ms | 26.7 | 98 |
| YOLOv8s | 91.8 | 94.3 | 3′16″ | 10.86 ms | 28.4 | 92 |
| Ours | 95.4 | 97.7 | 3′34″ | 11.36 ms | 29.3 | 88 |
Disclaimer/Publisher’s Note: The statements, opinions and data contained in all publications are solely those of the individual author(s) and contributor(s) and not of MDPI and/or the editor(s). MDPI and/or the editor(s) disclaim responsibility for any injury to people or property resulting from any ideas, methods, instructions or products referred to in the content. |
© 2024 by the authors. Licensee MDPI, Basel, Switzerland. This article is an open access article distributed under the terms and conditions of the Creative Commons Attribution (CC BY) license (https://creativecommons.org/licenses/by/4.0/).
Share and Cite
He, Z.; Yang, W.; Liu, Y.; Zheng, A.; Liu, J.; Lou, T.; Zhang, J. Insulator Defect Detection Based on YOLOv8s-SwinT. Information 2024, 15, 206. https://doi.org/10.3390/info15040206
He Z, Yang W, Liu Y, Zheng A, Liu J, Lou T, Zhang J. Insulator Defect Detection Based on YOLOv8s-SwinT. Information. 2024; 15(4):206. https://doi.org/10.3390/info15040206
Chicago/Turabian StyleHe, Zhendong, Wenbin Yang, Yanjie Liu, Anping Zheng, Jie Liu, Taishan Lou, and Jie Zhang. 2024. "Insulator Defect Detection Based on YOLOv8s-SwinT" Information 15, no. 4: 206. https://doi.org/10.3390/info15040206
APA StyleHe, Z., Yang, W., Liu, Y., Zheng, A., Liu, J., Lou, T., & Zhang, J. (2024). Insulator Defect Detection Based on YOLOv8s-SwinT. Information, 15(4), 206. https://doi.org/10.3390/info15040206
