A Farmers’ Digital Information System (FDIS) for Sustainable Agriculture Among Smallholder Farmers in Tanzania
Abstract
1. Introduction
2. Materials and Methods
3. FDIS Implementation—Design, Development, and Deployment
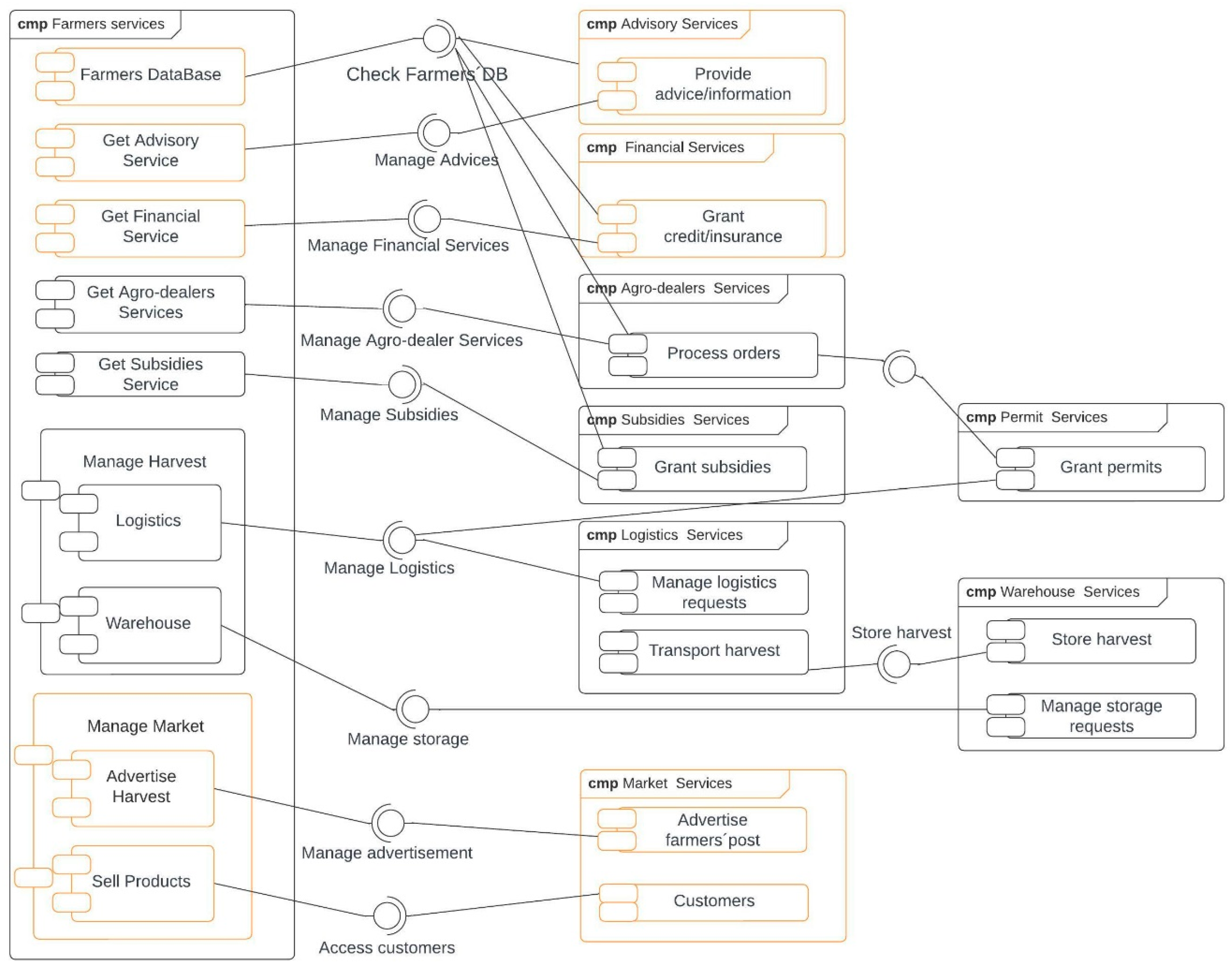
3.1. FDIS Services Components
3.2. FDIS Development
3.3. FDIS Deployment
4. Discussion
4.1. Illustration of FDIS Applications
4.1.1. Financial Services
4.1.2. Advisory Services
4.1.3. Market Services
4.2. Towards the Effective Implementation of FDIS
5. Conclusions
Author Contributions
Funding
Institutional Review Board Statement
Informed Consent Statement
Data Availability Statement
Acknowledgments
Conflicts of Interest
References
- Trivelli, L.; Apicella, A.; Chiarello, F.; Rana, R.; Fantoni, G.; Tarabella, A. From Precision Agriculture to Industry 4.0: Unveiling Technological Connections in the Agrifood Sector. Br. Food J. 2019, 121, 1730–1743. [Google Scholar] [CrossRef]
- Hrustek, L. Sustainability Driven by Agriculture through Digital Transformation. Sustainability 2020, 12, 8596. [Google Scholar] [CrossRef]
- Fraser, A. Land Grab/Data Grab: Precision Agriculture and Its New Horizons. J. Peasant. Stud. 2018, 46, 893–912. [Google Scholar] [CrossRef]
- Kurgat, B.K.; Lamanna, C.; Kimaro, A.; Namoi, N.; Manda, L.; Rosenstock, T.S. Adoption of Climate-Smart Agriculture Technologies in Tanzania. Front. Sustain. Food Syst. 2020, 4, 55. [Google Scholar] [CrossRef]
- Mushi, G.E.; Serugendo Di Marzo, G.; Burgi, P.-Y. Digital Technology and Services for Sustainable Agriculture in Tanzania: A Literature Review. Sustainability 2022, 14, 2415. [Google Scholar] [CrossRef]
- FAO. Farm Data Management, Sharing and Services for Agriculture Development; FAO: Rome, Italy, 2021; ISBN 9789251338377. [Google Scholar]
- Mushi, G.E.; Burgi, P.-Y.; Di Marzo Serugendo, G. State of Agricultural E-Government Services to Farmers in Tanzania: Toward the Participatory Design of a Farmers Digital Information System (FDIS). Agriculture 2024, 14, 475. [Google Scholar] [CrossRef]
- Hilbeck, A.; McCarrick, H.; Tisselli, E.; Pohl, J.; Kleine, D. Aligning Digitalization with Agroecological Principles to Support a Transformation Agenda; ECDF Working Paper Series; Einstein Center Digital Future: Berlin, Germany, 2022. [Google Scholar]
- Hossain, M.A.; Siddique, M.N.A. Online Fertilizer Recommendation System (OFRS): A Step Towards Precision Agriculture And Optimized Fertilizer Usage By Smallholder Farmers in Bangladesh. Eur. J. Environ. Earth Sci. 2020, 1, 1–9. [Google Scholar] [CrossRef]
- FAO. KALRO Launches 14 Mobile Apps to Transform Agriculture|E-Agriculture. Available online: https://www.fao.org/e-agriculture/news/karlo-launches-14-mobile-apps-transform-agriculture (accessed on 15 November 2021).
- Krell, N.T.; Giroux, S.A.; Guido, Z.; Hannah, C.; Lopus, S.E.; Caylor, K.K.; Evans, T.P. Smallholder Farmers’ Use of Mobile Phone Services in Central Kenya. Clim. Dev. 2021, 13, 215–227. [Google Scholar] [CrossRef]
- Behera, B.S.; Das, T.K.; Jishnu, K.J.; Behera, R.A.; Behera, A.C.; Jena, S. E-Governance Mediated Agriculture for Sustainable Life in India. Procedia Comput. Sci. 2015, 48, 623–629. [Google Scholar] [CrossRef]
- Daum, T.; Ravichandran, T.; Kariuki, J.; Chagunda, M.; Birner, R. Connected Cows and Cyber Chickens? Stocktaking and Case Studies of Digital Livestock Tools in Kenya and India. Agric. Syst. 2021, 196, 103353. [Google Scholar] [CrossRef]
- John, Y. How Does Technology Affect the Performance of Small and Medium Farms in Tanzania? J. Sci. Learn. Innov. 2024, 1, 5–32. [Google Scholar] [CrossRef]
- Qureshi, S. Are We Making a Better World with Information and Communication Technology for Development (ICT4D) Research? Findings from the Field and Theory Building. Inf. Technol. Dev. 2015, 21, 511–522. [Google Scholar] [CrossRef]
- Zheng, Y.; Hatakka, M.; Sahay, S.; Andersson, A. Conceptualizing Development in Information and Communication Technology for Development (ICT4D). Inf. Technol. Dev. 2018, 24, 1–14. [Google Scholar] [CrossRef]
- Mushi, G.E.; Di Marzo Serugendo, G.; Burgi, P.Y. Data Management System for Sustainable Agriculture among Smallholder Farmers in Tanzania: Research-in-Progress. Inf. Technol. Dev. 2023, 29, 2215528. [Google Scholar] [CrossRef]
- Mushi, G.E.; Burgi, P.; Di Marzo Serugendo, G. Designing a Farmers Digital Information System for Sustainable Agriculture: The Perspective of Tanzanian Agricultural Stakeholders. Electron. J. Inf. Syst. Dev. Ctries. 2024, 1–20. [Google Scholar] [CrossRef]
- Chandra, R.; Collis, S. Digital Agriculture for Small-Scale Producers. Commun. ACM 2021, 64, 75–84. [Google Scholar] [CrossRef]
- Hevner, A.R.; March, S.T.; Park, J.; Ram, S. Design Science in Information Systems Research. MIS Q. 2004, 28, 75–105. [Google Scholar] [CrossRef]
- Osei-Bryson, K.-M. A Process for Reviewing Design Science Research Papers to Enhance Content Knowledge & Research Opportunities. Comput. Soc. 2024. [Google Scholar] [CrossRef]
- Peffers, K.; Tuunanen, T.; Rothenberger, M.A.; Chatterjee, S. A Design Science Research Methodology for Information Systems Research. J. Manag. Inf. Syst. 2007, 24, 45–77. [Google Scholar] [CrossRef]
- Mushi, G.E.; Burgi, P.; Di Marzo Serugendo, G. Digital Technology and Services for Sustainable Agriculture in Tanzania [Dataset]. Mendeley Data 2023, 1. [Google Scholar] [CrossRef]
- Hartson, R.; Pyla, P. Background: Design. In The UX Book; Morgan Kaufmann: San Francisco, CA, USA, 2019; pp. 397–401. ISBN 978-0-12-805342-3. [Google Scholar]
- Trivedi, D. Agile Methodologies. Int. J. Comput. Sci. Commun. 2021, 12, 91–100. [Google Scholar]
- Viera, N. Agile Methodologies; Metropolia University of Applied Sciences: Helsinki, Finland, 2023. [Google Scholar]
- Mushi, G.; Mwakifwamba, A.A.; Burgi, P.; Di Marzo Serugendo, G. Implementation of Farmers Digital Information System (FDIS) for Sustainable Agriculture among Smallholder Farmers in Tanzania. [Software Code]. Mendeley Data 2024, 1. [Google Scholar] [CrossRef]
- Jones, K.; Nowak, A.; Berglund, E.; Grinnell, W.; Temu, E.; Paul, B.; Renwick, L.L.R.; Steward, P.; Rosenstock, T.S.; Kimaro, A.A. Evidence Supports the Potential for Climate-Smart Agriculture in Tanzania. Glob. Food Secur. 2023, 36, 100666. [Google Scholar] [CrossRef]
- Kirui, O.K.; Okello, J.J.; Nyikal, R.A. Awareness and Use of M-Banking Services in Agriculture: The Case of Smallholder Farmers in Kenya. In Proceedings of the Contributed Paper presented at the Joint 3rd African Association of Agricultural Economists (AAAE) and 48th Agricultural Economists Association of South Africa (AEASA) Conference, Cape Town, South Africa, 19–23 September 2010. [Google Scholar]
- Simbakalia, J.L. The Role of Financial Sector in Agriculture Development and Industrialization. Econ. Soc. Res. Found. 2012, 4, 3–6. [Google Scholar]
- Kimaro, P.J. Livelihood Capabilities’ Diversification Strategies among Small-Scale Coffee Farmers in Hai and Arumeru Districts, Tanzania. East Afr. J. Soc. Appl. Sci. 2020, 2, 167–181. [Google Scholar]
- Nord, A.; Bekunda, M.; McCormack, C.; Snapp, S. Barriers to Sustainable Intensification: Overlooked Disconnects between Agricultural Extension and Farmer Practice in Maize-Legume Cropping Systems in Tanzania. Int. J. Agric. Sustain. 2022, 20, 576–594. [Google Scholar] [CrossRef]
- Shao, D.; Edward, S. Combating Fake Agro-Inputs Products in Tanzania Using Mobile Phones. Int. J. Comput. Appl. 2014, 97, 21–25. [Google Scholar] [CrossRef]
- Jack, K.; Tobias, J. Seeding Success: Increasing Agricultural Technology Adoption Through Information; IGC: London, UK, 2017. [Google Scholar]
- Kahwili, R.M. Role of Agro-Dealers in Inputs Distribution and the Counterfeit Challenges to Smallholder Farmers in Tanzania. Ph.D. Thesis, Sokoine University of Agriculture, Morogoro, Tanzania, 2020. [Google Scholar]
- Silvestri, S.; Richard, M.; Edward, B.; Dharmesh, G.; Dannie, R. Going Digital in Agriculture: How Radio and SMS Can Scale-up Smallholder Participation in Legume-Based Sustainable Agricultural Intensification Practices and Technologies in Tanzania. Int. J. Agric. Sustain. 2021, 19, 583–594. [Google Scholar] [CrossRef]
- Oguoma, O.; Nkwocha, V.; Ibeawuchi, I. Implications of middlemen in the supply chain of agricultural products. J. Agric. Soc. Res. 2010, 10, 77–83. [Google Scholar] [CrossRef]
- Mmasa, J. Partial Intermediary Value-Chain Coordination and Its Effects on Productivity of Sweet Potato in Tanzania. Afr. J. Food Agric. Nutr. Dev. 2023, 23, 22624–22649. [Google Scholar] [CrossRef]
- Smidt, H.J.; Jokonya, O. Factors Affecting Digital Technology Adoption by Small-Scale Farmers in Agriculture Value Chains (AVCs) in South Africa. Inf. Technol. Dev. 2022, 28, 558–584. [Google Scholar] [CrossRef]
- Prause, L.; Hackfort, S.; Lindgren, M. Digitalization and the Third Food Regime. Agric. Hum. Values 2021, 38, 641–655. [Google Scholar] [CrossRef]
- UNCTAD Data Protection and Privacy Legislation Worldwide. Available online: https://unctad.org/page/data-protection-and-privacy-legislation-worldwide (accessed on 8 March 2022).
- Boyera, S.; Grewal, A. A Generic Template for Farmer Profiling; SBC4D: Toulouse, France, 2020. [Google Scholar]




Disclaimer/Publisher’s Note: The statements, opinions and data contained in all publications are solely those of the individual author(s) and contributor(s) and not of MDPI and/or the editor(s). MDPI and/or the editor(s) disclaim responsibility for any injury to people or property resulting from any ideas, methods, instructions or products referred to in the content. |
© 2024 by the authors. Licensee MDPI, Basel, Switzerland. This article is an open access article distributed under the terms and conditions of the Creative Commons Attribution (CC BY) license (https://creativecommons.org/licenses/by/4.0/).
Share and Cite
Mushi, G.E.; Mwakifwamba, A.A.; Burgi, P.-Y.; Di Marzo Serugendo, G. A Farmers’ Digital Information System (FDIS) for Sustainable Agriculture Among Smallholder Farmers in Tanzania. Information 2024, 15, 816. https://doi.org/10.3390/info15120816
Mushi GE, Mwakifwamba AA, Burgi P-Y, Di Marzo Serugendo G. A Farmers’ Digital Information System (FDIS) for Sustainable Agriculture Among Smallholder Farmers in Tanzania. Information. 2024; 15(12):816. https://doi.org/10.3390/info15120816
Chicago/Turabian StyleMushi, Gilbert Exaud, Aaron Andrew Mwakifwamba, Pierre-Yves Burgi, and Giovanna Di Marzo Serugendo. 2024. "A Farmers’ Digital Information System (FDIS) for Sustainable Agriculture Among Smallholder Farmers in Tanzania" Information 15, no. 12: 816. https://doi.org/10.3390/info15120816
APA StyleMushi, G. E., Mwakifwamba, A. A., Burgi, P.-Y., & Di Marzo Serugendo, G. (2024). A Farmers’ Digital Information System (FDIS) for Sustainable Agriculture Among Smallholder Farmers in Tanzania. Information, 15(12), 816. https://doi.org/10.3390/info15120816

