Building Bio-Ontology Graphs from Data Using Logic and NLP
Abstract
1. Introduction
A Primer on Aristotelian and Natural Logics
- Q Major is Middle (Major premise)
- Q Middle is Minor (Minor premise)
- Every dog is an animal
- Every animal is a creature
2. Materials and Methods
2.1. Datasets
2.2. Dependency Analysis
2.3. Proposition Tool
cur_subj = true_subj + ‘‘is’’ + ‘‘ ’’.join([str(i) for i in cur_child_sent]) else: cur_subj = true_subj + ‘‘is’’ + iAbove is given some code from biomedical_processing.py.
2.4. Keywords and Relations: Filtering and Ontology
2.5. Sub-Sampling of Short Propositions
2.6. How the Final Proposition Output Was Made
2.7. Obtaining the Subject and Predicate for the Ontology
- if “is” or “causes” are the relation, then make the first word of the predicate the entry for the ontology, and the following words be modifiers for the relation. For example, “Equine herpesvirus causes infection perinatal foal” takes the entry to be infection and the relation to be “causes perinatal foal”.
- If other relations are there, the entry is the entire predicate.
2.8. Estimating the Accuracy of the Infectious Disease Ontology
3. Results
3.1. Particular Rules
3.1.1. Anaphora
3.1.2. Generalized Quantifiers, Monotonicity and Restriction
3.1.3. Oblique Propositions and Syllogisms
- S is P
- P is Q
- S is P
- P is Q
- M. Pneumonia is a form of bacterial infection caused by M. Pneumoniae
- M. Pneumoniae is a very small bacteria in the class Mollicutes
- M. Pneumonia is a form of bacterial infection caused by M. Pneumoniae
- A form of bacterial infection caused by M. Pneumoniae is a form of bacterial infection caused by a very small bacteria in the class Mollicutes
- Sue is the mother of Bob
- Bob is the department chair
- Sue is the mother of the department chair
- Sue is the mother of Bob
- The mother of Bob is the mother of the department chair
- Sue is the mother of the department chair
3.1.4. Coordinating Conjunctions
- Clinical manifestations of influenza infections range from illness with (possibly) asymptomatic disease to severe toxic progression resulting in death.
- Clinical manifestations of influenza infections range from illness with (possibly) atypical (i.e., gastro-intestinal) disease to severe toxic progression resulting in death.
- Clinical manifestations of influenza infections range from illness with (possibly) oligosymptomatic disease to severe toxic progression resulting in death.
3.1.5. Gathering Propositions from Text Data
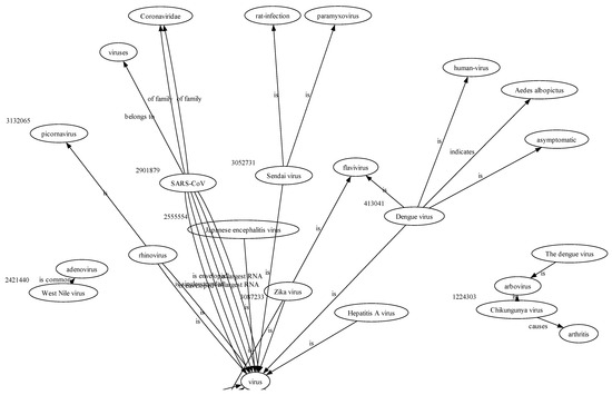
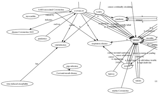
3.1.6. Building an Infectious Diseases Ontology
4. Discussion
- Fill in the true subject of sentences which have pronouns as their subject;
- Derive a set of propositions from sentences with many clauses separated by commas when combined with “and” or “or”;
- Derive new propositions by substituting one term for another in complex prepositional phrases;
- Derive a new proposition from an old one by removing adjectives or other restrictive conditions from the predicate of the sentence.
4.1. Prior Research and Future Directions
4.2. Limitations, Place in the Field, and Future Work
Supplementary Materials
Author Contributions
Funding
Institutional Review Board Statement
Informed Consent Statement
Data Availability Statement
Acknowledgments
Conflicts of Interest
References
- Bard, J.B.; Rhee, S.Y. Ontologies in biology: Design, applications and future challenges. Nat. Rev. Genet. 2004, 5, 213–222. [Google Scholar] [CrossRef] [PubMed]
- Johnson, A.E.; Pollard, T.J.; Shen, L.; Lehman, L.w.H.; Feng, M.; Ghassemi, M.; Moody, B.; Szolovits, P.; Anthony Celi, L.; Mark, R.G. MIMIC-III, a freely accessible critical care database. Sci. Data 2016, 3, 1–9. [Google Scholar] [CrossRef]
- Clough, E.; Barrett, T. The gene expression omnibus database. Stat. Genom. Methods Protoc. 2016, 1418, 93–110. [Google Scholar]
- Reddy, S.; Täckström, O.; Collins, M.; Kwiatkowski, T.; Das, D.; Steedman, M.; Lapata, M. Transforming dependency structures to logical forms for semantic parsing. Trans. Assoc. Comput. Linguist. 2016, 4, 127–140. [Google Scholar] [CrossRef]
- Strawson, P.F. On referring. Mind 1950, 59, 320–344. [Google Scholar] [CrossRef]
- Russell, B. Mr. Strawson on referring. Mind 1957, 66, 385–389. [Google Scholar] [CrossRef]
- Angeli, G.; Premkumar, M.J.J.; Manning, C.D. Leveraging linguistic structure for open domain information extraction. In Proceedings of the 53rd Annual Meeting of the Association for Computational Linguistics and the 7th International Joint Conference on Natural Language Processing, Beijing, China, 26–31 July 2015; Volume 1: Long Papers, pp. 344–354. [Google Scholar]
- van Benthem, J. A brief history of natural logic. In Logic, Navya–Nyaya & Applications, Homage to Bimal Krishna Matilal; Chakraborti, M.K., Löwe, B., Mitra, M.N., Sarukkai, S., Eds.; College Publications: London, UK, 2008; pp. 21–42. [Google Scholar]
- Moss, L.S.; Wollowski, M. Natural Logic in AI and Cognitive Science. In Proceedings of the MAICS, Fort Wayne, IN, USA, 28–29 April 2017; pp. 41–46. [Google Scholar]
- Montague, R. Universal Grammar; Routledge: London, UK, 1974; Volume 1970, pp. 222–246. [Google Scholar]
- Montague, R. English as a Formal Language. In Logic and Philosophy for Linguists; Mouton & Co., B.V.: The Hague, The Netherlands, 1974. [Google Scholar]
- Montague, R. The proper treatment of quantification in ordinary English. In Approaches to Natural Language: Proceedings of the 1970 Stanford Workshop on Grammar and Semantics; Springer: Dordrecht, The Netherlands, 1973; pp. 221–242. [Google Scholar]
- Sommers, F.; Englebretsen, G. An Invitation to Formal Reasoning: The Logic of Terms; Routledge: London, UK, 2017. [Google Scholar]
- Maritain, J. Formal Logic; Sheed & Ward: London, UK, 1946. [Google Scholar]
- Parsons, T. Articulating Medieval Logic; OUP Oxford: Oxford, UK, 2014. [Google Scholar]
- He, Y.; Yu, H.; Huffman, A.; Lin, A.Y.; Natale, D.A.; Beverley, J.; Zheng, L.; Perl, Y.; Wang, Z.; Liu, Y.; et al. A comprehensive update on CIDO: The community-based coronavirus infectious disease ontology. J. Biomed. Semant. 2022, 13, 25. [Google Scholar] [CrossRef]
- He, Y.; Yu, H.; Ong, E.; Wang, Y.; Liu, Y.; Huffman, A.; Huang, H.h.; Beverley, J.; Hur, J.; Yang, X.; et al. CIDO, a community-based ontology for coronavirus disease knowledge and data integration, sharing, and analysis. Sci. Data 2020, 7, 181. [Google Scholar] [CrossRef]
- Domingo-Fernández, D.; Baksi, S.; Schultz, B.; Gadiya, Y.; Karki, R.; Raschka, T.; Ebeling, C.; Hofmann-Apitius, M.; Kodamullil, A.T. COVID-19 Knowledge Graph: A computable, multi-modal, cause-and-effect knowledge model of COVID-19 pathophysiology. Bioinformatics 2021, 37, 1332–1334. [Google Scholar] [CrossRef]
- Wang, Q.; Li, M.; Wang, X.; Parulian, N.; Han, G.; Ma, J.; Tu, J.; Lin, Y.; Zhang, R.H.; Liu, W.; et al. COVID-19 Literature Knowledge Graph Construction and Drug Repurposing Report Generation. In Proceedings of the 2021 Conference of the North American Chapter of the Association for Computational Linguistics: Human Language Technologies: Demonstrations, Online, 6–11 June 2021; pp. 66–77. [Google Scholar]
- Barwise, J.; Cooper, R. Generalized quantifiers and natural language. In Philosophy, Language, and Artificial Intelligence: Resources for Processing Natural Language; Springer: Berlin/Heidelberg, Germany, 1981; pp. 241–301. [Google Scholar]
- Wang, L.L.; Lo, K.; Chandrasekhar, Y.; Reas, R.; Yang, J.; Eide, D.; Funk, K.; Kinney, R.M.; Liu, Z.; Merrill, W.; et al. CORD-19: The COVID-19 Open Research Dataset. arXiv 2020, arXiv:2004.10706v4. [Google Scholar]
- NCBI. Taxonomy [Internet]; NCBI: Bethesda, MD, USA, 2004. [Google Scholar]
- Honnibal, M.; Montani, I. spaCy 2: Natural language understanding with Bloom embeddings, convolutional neural networks and incremental parsing. To appear.
- Luo, R.; Sun, L.; Xia, Y.; Qin, T.; Zhang, S.; Poon, H.; Liu, T.Y. BioGPT: Generative pre-trained transformer for biomedical text generation and mining. Briefings Bioinform. 2022, 23, bbac409. [Google Scholar] [CrossRef] [PubMed]
- Hearst, M.A. Automatic acquisition of hyponyms from large text corpora. In Proceedings of the COLING 1992 Volume 2: The 14th International Conference on Computational Linguistics, Nantes, France, 23–28 August 1992. [Google Scholar]
- WolframAlpha [Internet]. Available online: https://www.wolframalpha.com/ (accessed on 24 September 2024).
- Bird, S.; Klein, E.; Loper, E. Natural Language Processing with Python: Analyzing Text with the Natural Language Toolkit; O’Reilly Media, Inc.: Sebastopol, CA, USA, 2009. [Google Scholar]
- NCBI. Nucleotide [Internet]; NCBI: Bethesda, MD, USA, 2004. [Google Scholar]
- Chomsky, N. Cartesian Linguistics: A Chapter in the History of Rationalist Thought; Cambridge University Press: Cambridge, UK, 2009. [Google Scholar]
- Kaufman, L.; Straus, J. The Blue Book of Grammar and Punctuation: An Easy-to-Use Guide with Clear Rules, Real-World Examples, and Reproducible Quizzes; John Wiley & Sons: Hoboken, NJ, USA, 2021. [Google Scholar]
- Sauteur, P.M.M.; Beeton, M.L.; Pereyre, S.; Bébéar, C.; Gardette, M.; Hénin, N.; Wagner, N.; Fischer, A.; Vitale, A.; Lemaire, B.; et al. Mycoplasma pneumoniae: Delayed re-emergence after COVID-19 pandemic restrictions. Lancet Microbe 2024, 5, e100–e101. [Google Scholar] [CrossRef] [PubMed]
- Wikipedia. Mycoplasma Pneumoniae—Wikipedia, The Free Encyclopedia. 2024. Available online: http://en.wikipedia.org/w/index.php?title=Mycoplasma%20pneumoniae&oldid=1191067769 (accessed on 13 February 2024).
- Wikipedia. Mycoplasma Pneumonia—Wikipedia, The Free Encyclopedia. 2024. Available online: http://en.wikipedia.org/w/index.php?title=Mycoplasma%20pneumonia&oldid=1190118092 (accessed on 13 February 2024).
- Lobina, D.J.; Demestre, J.; García-Albea, J.E.; Guasch, M. Default meanings: Language’s logical connectives between comprehension and reasoning. Linguist. Philos. 2023, 46, 135–168. [Google Scholar] [CrossRef]
- Cock, P.J.; Antao, T.; Chang, J.T.; Chapman, B.A.; Cox, C.J.; Dalke, A.; Friedberg, I.; Hamelryck, T.; Kauff, F.; Wilczynski, B.; et al. Biopython: Freely available Python tools for computational molecular biology and bioinformatics. Bioinformatics 2009, 25, 1422–1423. [Google Scholar] [CrossRef]
- Hagberg, A.A.; Schult, D.A.; Swart, P.J. Exploring Network Structure, Dynamics, and Function using NetworkX. In Proceedings of the 7th Python in Science Conference, Pasadena, CA, USA, 19–24 August 2008; Varoquaux, G., Vaught, T., Millman, J., Eds.; SciPy Proceedings: Pasadena, CA, USA, 2008; pp. 11–15. [Google Scholar]
- Ellson, J.; Gansner, E.; Koutsofios, L.; North, S.C.; Woodhull, G. Graphviz—Open source graph drawing tools. In Proceedings of the Graph Drawing: 9th International Symposium, GD 2001, Vienna, Austria, 23–26 September 2001; Revised Papers 9. Springer: Berlin/Heidelberg, Germany, 2002; pp. 483–484. [Google Scholar]
- Erekhinskaya, T.; Strebkov, D.; Patel, S.; Balakrishna, M.; Tatu, M.; Moldovan, D. Ten ways of leveraging ontologies for natural language processing and its enterprise applications. In Proceedings of the International Workshop on Semantic Big Data, Portland, OR, USA, 14–19 June 2020; pp. 1–6. [Google Scholar]
- Reddy, S.; Täckström, O.; Petrov, S.; Steedman, M.; Lapata, M. Universal semantic parsing. arXiv 2017, arXiv:1702.03196. [Google Scholar]
- Consortium, G.O. The gene ontology resource: 20 years and still GOing strong. Nucleic Acids Res. 2019, 47, D330–D338. [Google Scholar]
- Ashburner, M.; Ball, C.A.; Blake, J.A.; Botstein, D.; Butler, H.; Cherry, J.M.; Davis, A.P.; Dolinski, K.; Dwight, S.S.; Eppig, J.T.; et al. Gene ontology: Tool for the unification of biology. Nat. Genet. 2000, 25, 25–29. [Google Scholar] [CrossRef]
- Aranguren, M.E.; Bechhofer, S.; Lord, P.; Sattler, U.; Stevens, R. Understanding and using the meaning of statements in a bio-ontology: Recasting the Gene Ontology in OWL. BMC Bioinform. 2007, 8, 57. [Google Scholar] [CrossRef]
- Rubin, D.L.; Shah, N.H.; Noy, N.F. Biomedical ontologies: A functional perspective. Briefings Bioinform. 2008, 9, 75–90. [Google Scholar] [CrossRef]
- Huang, D.W.; Sherman, B.T.; Lempicki, R.A. Bioinformatics enrichment tools: Paths toward the comprehensive functional analysis of large gene lists. Nucleic Acids Res. 2009, 37, 1–13. [Google Scholar] [CrossRef]
- Mungall, C.J. Obol: Integrating language and meaning in bio-ontologies. Comp. Funct. Genom. 2004, 5, 509–520. [Google Scholar] [CrossRef] [PubMed]
- Smith, B.; Ashburner, M.; Rosse, C.; Bard, J.; Bug, W.; Ceusters, W.; Goldberg, L.J.; Eilbeck, K.; Ireland, A.; Mungall, C.J.; et al. The OBO Foundry: Coordinated evolution of ontologies to support biomedical data integration. Nat. Biotechnol. 2007, 25, 1251–1255. [Google Scholar] [CrossRef] [PubMed]
- Jackson, R.; Matentzoglu, N.; Overton, J.A.; Vita, R.; Balhoff, J.P.; Buttigieg, P.L.; Carbon, S.; Courtot, M.; Diehl, A.D.; Dooley, D.M.; et al. OBO Foundry in 2021: Operationalizing open data principles to evaluate ontologies. Database 2021, 2021, baab069. [Google Scholar] [CrossRef] [PubMed]
- McGuinness, D.L.; Van Harmelen, F. OWL web ontology language overview. W3C Recomm. 2004, 10, 2004. [Google Scholar]
- Nardi, D.; Brachman, R.J. An introduction to description logics. Descr. Log. Handb. 2003, 1, 40. [Google Scholar]
- Babcock, S.; Beverley, J.; Cowell, L.G.; Smith, B. The infectious disease ontology in the age of COVID-19. J. Biomed. Semant. 2021, 12, 13. [Google Scholar] [CrossRef]
- Boeker, M.; Tudose, I.; Hastings, J.; Schober, D.; Schulz, S. Unintended consequences of existential quantifications in biomedical ontologies. BMC Bioinform. 2011, 12, 1–10. [Google Scholar] [CrossRef]
- Friedman, C.; Borlawsky, T.; Shagina, L.; Xing, H.R.; Lussier, Y.A. Bio-ontology and text: Bridging the modeling gap. Bioinformatics 2006, 22, 2421–2429. [Google Scholar] [CrossRef]
- Malone, J.; Stevens, R.; Jupp, S.; Hancocks, T.; Parkinson, H.; Brooksbank, C. Ten simple rules for selecting a bio-ontology. PLoS Comput. Biol. 2016, 12, e1004743. [Google Scholar] [CrossRef]











Disclaimer/Publisher’s Note: The statements, opinions and data contained in all publications are solely those of the individual author(s) and contributor(s) and not of MDPI and/or the editor(s). MDPI and/or the editor(s) disclaim responsibility for any injury to people or property resulting from any ideas, methods, instructions or products referred to in the content. |
© 2024 by the authors. Licensee MDPI, Basel, Switzerland. This article is an open access article distributed under the terms and conditions of the Creative Commons Attribution (CC BY) license (https://creativecommons.org/licenses/by/4.0/).
Share and Cite
Gasser, T.; Chastain, E. Building Bio-Ontology Graphs from Data Using Logic and NLP. Information 2024, 15, 669. https://doi.org/10.3390/info15110669
Gasser T, Chastain E. Building Bio-Ontology Graphs from Data Using Logic and NLP. Information. 2024; 15(11):669. https://doi.org/10.3390/info15110669
Chicago/Turabian StyleGasser, Theresa, and Erick Chastain. 2024. "Building Bio-Ontology Graphs from Data Using Logic and NLP" Information 15, no. 11: 669. https://doi.org/10.3390/info15110669
APA StyleGasser, T., & Chastain, E. (2024). Building Bio-Ontology Graphs from Data Using Logic and NLP. Information, 15(11), 669. https://doi.org/10.3390/info15110669

