AI-Enhanced Personality Identification of Websites
Abstract
1. Introduction
Website Personality Identification
2. Materials and Methods
2.1. Developing Data Collection Software Tool
2.1.1. Training Data Processing (Clusters Creation)
2.1.2. Elbow Creation
2.1.3. Test Data Processing
2.2. Developing Survey for Validating Results
3. Results
3.1. Facet-Wise Comparison
3.2. Module-Wise Comparison
3.3. Contributions
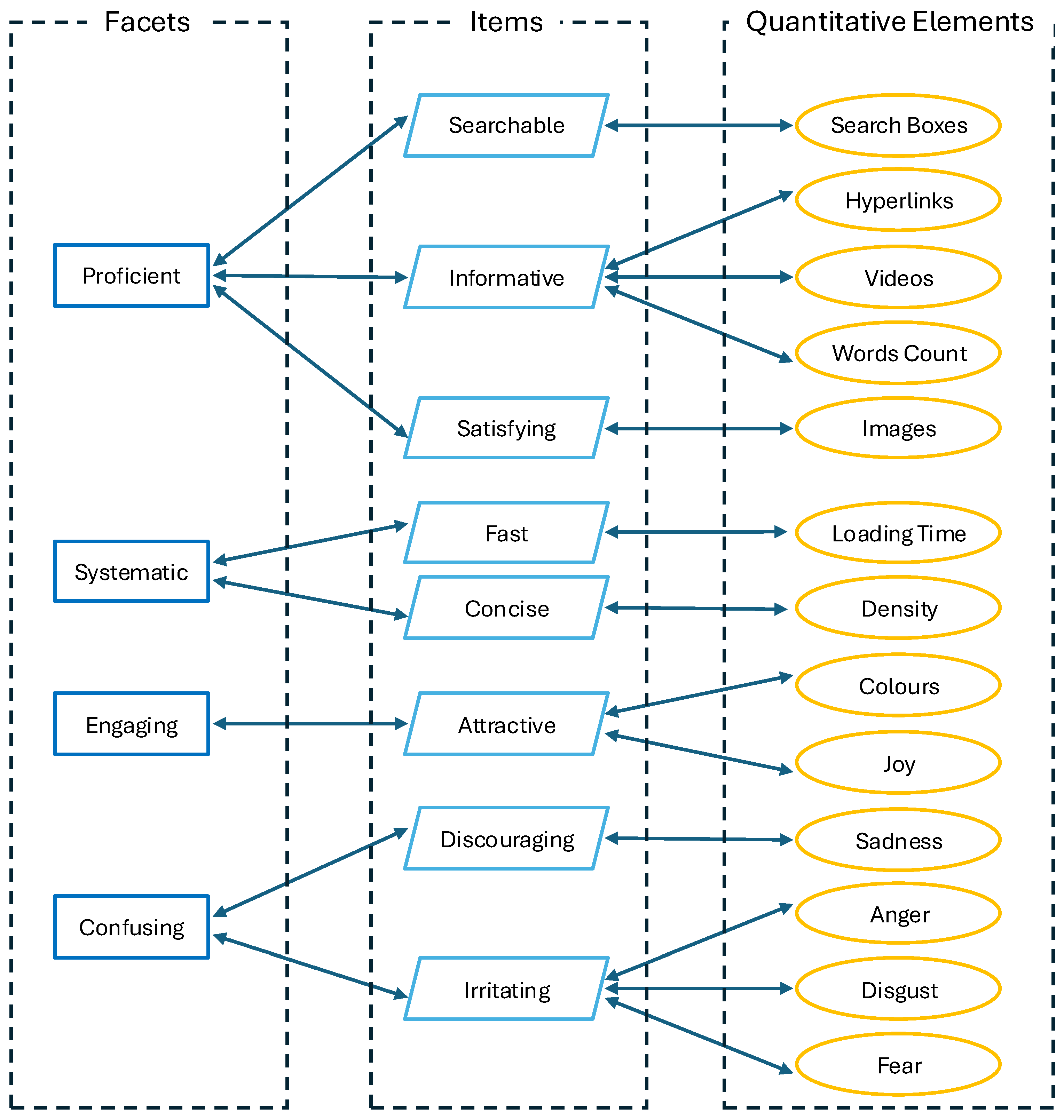
- ‘Facets’ Analysis for Website Personality Detection: This paper focuses on analyzing website personality through the lens of four distinct ‘Facets’: ‘Confusing’, ’Engaging’, ’Proficient’, and ‘Systematic’. Each ‘Facet’ encompasses individual or groups of ‘Items’, which are mapped to the ‘Quantitative Elements’ of websites. This approach enables the derivation of results through quantitative analysis, providing insights into the personality ‘Facets’ exhibited by websites.
- Development of Modules Based on Algorithms: Four modules are developed using different clustering algorithms to facilitate website personality detection. These algorithms include K-means, Hierarchical Agglomerative Clustering (HAC), Expectation Maximization (EM), and Density-Based Spatial Clustering of Applications with Noise (DBSCAN). By employing a diverse set of clustering methods, the research ensures that website identification results are presented in multiple ways, thereby enhancing the robustness and reliability of the outcomes.
- Development of Appropriate Software Tool: A comprehensive software tool is developed to support various aspects of the research process. This tool is integrated with external libraries such as JSoup, WEKA, Selenium WebDriver, and IBM Tone Analyzer Service. The tool offers functionalities for website downloading, data mining, data maintenance, calculations, graph generation, report creation, survey conduction, and result derivation.
- Dataset Creation: To the best of our knowledge, no dataset currently in existence offers complete information about websites, including their names, linkages, and characteristics. As a result, we selected 3000 websites that were chosen from five different categories: academia, banks, e-commerce, news, and sports. The software has been developed to identify the names of websites in the selected categories, with an emphasis on English-language websites. After that, these websites were specifically downloaded and analyzed for this research. This took several months to complete. The procedure produced several intermediate files, which then resulted in files that displayed the finished data.
- The dataset used in this research is available on a GitHub repository, with the link provided in Section 3. The development of this dataset on the GitHub repository is an ongoing process.
- Website Personality Analysis: Leveraging the aforementioned contributions, the research successfully analyses website personality across the identified ‘Facets’. By utilizing the developed modules, software tool, and the developed dataset, the study examines the ‘Facets’: ‘Confusing’, ‘Engaging’, ‘Proficient’, and ‘Systematic’ based on the website ‘Quantitative Elements’. This comprehensive approach enables a nuanced understanding of website personality traits, contributing to advancements in the field.
4. Conclusions
Author Contributions
Funding
Institutional Review Board Statement
Informed Consent Statement
Data Availability Statement
Conflicts of Interest
References
- Asadzadeh, L.; Rahimi, S. Analyzing Facebook Activities for Personal Recognition. In Proceedings of the 16th IEEE International Conference on Machine Learning and Applications (ICMLA), Cancun, Mexico, 18–21 December 2017; pp. 961–964. [Google Scholar] [CrossRef]
- Xu, H. Website Link Structure Optimization Based on SEO Algorithm. In Proceedings of the 2022 IEEE Asia-Pacific Conference on Image Processing, Electronics and Computers (IPEC), Dalian, China, 14–16 April 2022; pp. 1300–1303. [Google Scholar] [CrossRef]
- Lu, H.; Na, W.; Wenfa, Z. Personality and Internet Use A Meta-Analysis. In Proceedings of the 2021 4th International Conference on E-Business, Information Management and Computer Science (EBIMCS), Hong Kong, China, 29–31 December 2021; pp. 279–286. [Google Scholar] [CrossRef]
- Li, X.; Liu, L.; Fan, Z.; Li, W. A Quantitative Approach In heuristic Evolution of E-Commerce Websites. Int. J. Artif. Intell. Appl. 2018, 9, 1–13. [Google Scholar] [CrossRef]
- Sanyala, S.; Hisamb, M.W. Factors Affecting Customer Satisfaction with Ecommerce Websites—An Omani Perspective. In Proceedings of the 2019 International Conference on Digitization (ICD), Sharjah, United Arab Emirates, 18–19 November 2019; pp. 232–236. [Google Scholar] [CrossRef]
- Lee, M.; Lee, H.Y.; Yoon, M. Website development strategy for e-Commerce success. In Proceedings of the 40th International Conference on Computers & Indutrial Engineering, Awaji, Japan, 25–28 July 2010. [Google Scholar] [CrossRef]
- Zhang, X. Content-based E-commerce Image Classification Research. IEEE Access 2020, 8, 160213–160220. [Google Scholar] [CrossRef]
- Liu, Y.; Li, S. Research on Marketing Strategy of Network Womenswear Brand Based on Big Data Statistics. In Proceedings of the 2019 34th Youth Academic Annual Conference of Chinese Association of Automation (YAC), Jinzhou, China, 6–8 June 2019; pp. 90–94. [Google Scholar]
- Aaker, J.L. Dimensions of Brand Personality. J. Mark. Res. (JMR) 1997, 34, 347–356. [Google Scholar] [CrossRef]
- Ho, J.S.Y.; Chew, K.; Khan, N. Humanizing websites: Website personality for E-services. In Proceedings of the IEEE International Conference on Industrial Engineering and Engineering Management (IEEM), Singapore, 6–12 December 2015; pp. 621–625. [Google Scholar] [CrossRef]
- Chen, Q.; Rodgers, S. Development of an Instrument to Measure Web Site Personality. J. Interact. Advert. 2006, 7, 47–64. [Google Scholar] [CrossRef]
- Ham, C.; Lee, H. Internet media personality: Scale development and advertising implications. Int. J. Advert. 2015, 34, 327–349. [Google Scholar] [CrossRef]
- Katerattanakul, P.; Siau, K. Measuring Information Quality of Web Sites: Development of an Instrument. In Proceedings of the 1999 20th International Conference on Information Systems, Charlotte, NC, USA, , 12–15 December 1999; pp. 279–285. [Google Scholar]
- Kaur, S.; Kaur, K.; Kaur, P. An Empirical Performance Evaluation of Universities Website. Int. J. Comput. Appl. 2016, 146, 10–16. [Google Scholar] [CrossRef]
- Jayanthi, B.; Krishnakumari, P. An Intelligent Method to Assess Webpage Quality using Extreme Learning Machine. Int. J. Comput. Sci. Netw. Secur. 2016, 16, 81–85. [Google Scholar]
- Anusha, R. A Study on Website Quality Models. J. Sci. Res. Publ. 2014, 4, 1–5. [Google Scholar]
- Jiang, N.; Feng, X.; Liu, H.; Liu, J. Emotional design of web page. In Proceedings of the 9th International Conference on Computer-Aided Industrial Design and Conceptual Design, Kunming, China, 22–25 November 2008; pp. 91–95. [Google Scholar] [CrossRef]
- Harpel, P. Library Homepage Design at Medium-sized Universities: A Comparision to Commercial Homepages via Nielson and Tahir. OCLC Syst. Serv. 2005, 21, 193–208. [Google Scholar] [CrossRef]
- Asirvatham, P.A.; Ravi, K.R. Web Page Categorization based on Document Structure; International Institute of Information Technology: Hyderabad, India, 2001. [Google Scholar]
- Chtouki, Y.; Harroud, H.; Khalidi, M.; Bennani, S. The impact of YouTube videos on the student’s learning. In Proceedings of the 2012 International Conference on Information Technology Based Higher Education and Training (ITHET), Istanbul, Turkey, 21–23 June 2012. [Google Scholar] [CrossRef]
- Sun, F.; Song, D.; Liao, L. DOM Based Content Extraction via Text Density. In Proceedings of the 34th International ACM SIGIR Conference on Research and Development in Information Retrieval, Beijing, China, 24–28 July 2011; pp. 245–254. [Google Scholar]
- Chishti, S.; Li, X.; Sarrafzadeh, H. Identify Website Personality by Using Unsupervised Learning Based on Quantitative Website Elements. In Proceedings of the International Conference on Neural Information Processing, Istanbul, Turkey, 9–12 November 2015; pp. 522–530. [Google Scholar] [CrossRef]
- Reinecke, K.; Yeh, T.; Miratrix, L.; Mardiko, R.; Zhao, Y.; Liu, J.; Gajos, K. Predicting Users’ First Impressions of Website Aesthetics with a Quantification of Perceived Visual Complexity and Colorfulness. In Proceedings of the CHI 2013: Changing Perspectives, Paris, France, 27 April–2 May 2013; pp. 2049–2058. [Google Scholar] [CrossRef]
- Hernandez, B.; Jimenez, J.; Martin, M.J. Key website factors in e-business strategy. Int. J. Inf. Manag. 2009, 29, 362–371. [Google Scholar] [CrossRef]
- Gehrke, D.; Turban, E. Determinants of Successful Website Design: Relative Importance and Recommendations for Effectiveness. In Proceedings of the 32nd Annual Hawaii International Conference on Systems Sciences, Maui, HI, USA, 5–8 January 1999; pp. 1–8. [Google Scholar] [CrossRef]
- Fallahnezhad, M.; Vali, M.; Khalili, M. Automatic Personality Recognition from Reading Text Speech. In Proceedings of the Iranian Conference on Electrical Engineering (ICEE), Tehran, Iran, 2–4 May 2017; pp. 18–23. [Google Scholar] [CrossRef]
- Singh, P.K.; Sharma, S.; Paul, S. Identifying Hidden Sentiment in Text Using Deep Neural Network. In Proceedings of the 2nd International Conference on Data, Engineering and Applications (IDEA), Bhopal, India, 28–29 February 2020. [Google Scholar] [CrossRef]
- Marouf, A.; Hossain, R.; Sarker, M.R.K.R.; Pandey, B.; Siddiqui, S.M.T. Recognizing Language and Emotional Tone from Music Lyrics using IBM Watson Tone Analyzer. In Proceedings of the 2019 IEEE International Conference on Electrical, Computer and Communication Technologies (ICECCT), Coimbatore, India, 20–22 February 2019. [Google Scholar] [CrossRef]
- Ralston, K.; Chen, Y.; Isah, H.; Zulkernine, F. A Voice Interactive Multilingual Student Support System using IBM Watson. In Proceedings of the 2019 18th IEEE International Conference On Machine Learning And Applications (ICMLA), Boca Raton, FL, USA, 16–19 December 2019; pp. 1924–1929. [Google Scholar] [CrossRef][Green Version]
- Baker, D. An Evaluation of the Effectiveness of the Experiencing the Joy Program in Attracting and Connecting with Postmoderns in the Richmond Hill Seventh-Day Adventists Church; Andrews University: Aurora, ON, Canada, 2011. [Google Scholar]
- Howard, K. (University of Memphis Digital Commons. Memphis, Tennessee). Supporting the Expression of Sadness: A Moderator in the Association between Parents’ Discouragement of Sadness and Child Internalizing Symptoms. 2010. Available online: https://digitalcommons.memphis.edu/etd/138 (accessed on 1 March 2024).
- Seidel, A.; Prinz, J. Sound morality: Irritating and icky noises amplify judgments in divergent moral domains. Cognition 2013, 127, 1–5. [Google Scholar] [CrossRef] [PubMed]
- Potegal, M.; Spielberger, C.; Stemmler, G. International Handbook of Anger, 1st ed.; Springer: New York, NY, USA, 2010; pp. 407–408. [Google Scholar]
- Nabi, R. The theoretical versus the lay meaning of disgust: Implications for emotion research. Cogn. Emot. 2002, 16, 695–703. [Google Scholar] [CrossRef]
- Goldsmith, B. Dealing with fear in the workplace. Cost Eng. 2002, 44, 39. [Google Scholar]
- Chen, J.; Yang, P.; Liang, Y. Big Data Mining Algorithm of Internet of Things Based on Artificial Intelligence Technology. In Proceedings of the 2nd International Conference on Artificial Intelligence and Blockchain Technology (AIBT), Zibo, China, 2–4 June 2023; pp. 113–118. [Google Scholar] [CrossRef]
- Hamet, P.; Tremblay, J. Artificial intelligence in medicine. Metabolism 2017, 69, S36–S40. [Google Scholar] [CrossRef] [PubMed]
- Jordan, M. Artificial Intelligence The Revolution has not happened yet. Harv. Data Sci. Rev. 2019, 1.1, 1–9. [Google Scholar] [CrossRef]
- Chitralekha, G.; Roogi, J.M. A Quick Review of ML Algorithms. In Proceedings of the 2021 6th International Conference on Communication and Electronics Systems (ICCES), Coimbatre, India, 8–10 July 2021. [Google Scholar] [CrossRef]
- Saravanan, R.; Sujatha, P. A State of Art Techniques on Machine Learning Algorithms: A Perspective of Supervised Learning Approaches in Data Classification. In Proceedings of the 2018 Second International Conference on Intelligent Computing and Control Systems (ICICCS), Madurai, India, 14–15 June 2018; pp. 945–949. [Google Scholar] [CrossRef]
- Sharma, N.; Sharma, R.; Jindal, N. Machine Learning and Deep Learning Applications-A Vision. Glob. Transit. Proc. 2021, 2, 24–28. [Google Scholar] [CrossRef]
- Reboredo, P.; Blanco, J.; Fernandez, N.; Cedron, F.; Novoa, F.J.; Carballal, A.; Maojo, V.; Pazos, A.; Lozano, C. A review on machine learning approaches and trends in drug discovery. Comput. Struct. Biotechnol. J. 2021, 19, 4538–4558. [Google Scholar] [CrossRef]
- Baminiwatta, A. Global trends of machine learning applications in psychiatric research over 30 years: A bibliometric analysis. Asian J. Psychiatry 2022, 69, 102986. [Google Scholar] [CrossRef]
- Zhang, Z.; Sejdic, E. Radiological images and machine learning: Trends, perspectives, and prospects. Comput. Biol. Med. 2019, 108, 354–370. [Google Scholar] [CrossRef]
- Aljaddouh, B.; Malathi, D. Trends of using machine learning for detection and classification of respiratory diseases: Investigation and analysis. Mater. Today Proc. 2022, 62, 4651–4658. [Google Scholar] [CrossRef]
- Chandan; Thakur, R. Recent Trends of Machine Learning In Soil Classification: A Review. Int. J. Comput. Eng. Res. 2018, 8, 25–32. [Google Scholar]
- Behrens, T.; Forster, H.; Scholten, T.; Steinrucken, U.; Spies, E.; Goldschmitt, M. Digital soil mapping using artificial neural networks. J. Plant Nutr. Soil Sci. 2005, 168, 21–33. [Google Scholar] [CrossRef]
- Mohammadnazar, A.; Arvin, R.; Khattak, A.J. Classifying travelers’ driving style using basic safety messages generated by connected vehicles: Application of unsupervised machine learning. Transp. Res. Part C 2021, 122, 102917. [Google Scholar] [CrossRef]
- javaTpoint. Available online: https://www.javatpoint.com/machine-learning (accessed on 14 February 2022).
- Soofi, A.A.; Awan, A. Classification Techniques in Machine Learning: Applications and Issues. J. Basic Appl. Sci. 2017, 13, 459–465. [Google Scholar] [CrossRef]
- Serrano, L. Grokking Machine Learning, 1st ed.; Manning Publications Company: New York, NY, USA, 2021; pp. 1–100. [Google Scholar]
- Wu, S.; Flach, P.A. Feature Selection with Labelled and Unlabelled Data; University of Bristol: Bristol, UK, 2002. [Google Scholar]
- Khalfallah, J.; Slama, J.B.H. A Comparative Study of the Various Clustering Algorithms in E-Learning Systems Using Weka Tools. In Proceedings of the 2018 JCCO Joint International Conference (JCCO: TICET-ICCA-GECO), Hammamet, Tunisia, 9–11 November 2018. [Google Scholar] [CrossRef]
- Milligan, I. Automated Downloading with Wget; University of Waterloo: Waterloo, ON, Canada, 2012. [Google Scholar]
- Haddaway, N.R. The Use of Web-scraping Software in Searching for Grey Literature. GREY 2015, 11, 186–190. [Google Scholar]
- Srivastava, S.; Haroon, M.; Bajaj, A. Web Document Information Extraction Using Class Attribute Approach. In Proceedings of the 4th International Conference on Computer and Communication Technology (ICCCT), Allahabad, India, 20–22 September 2013; pp. 17–22. [Google Scholar] [CrossRef]
- Coneglian, C.S.; Fusco, E.; Segundo, J.E.S. Semantic Agent in the Context of Big Data Usage in Ontological Information Retrieval in Scientific Research. In Proceedings of the International Conference on Internet of Things and Big Data, Rome, Italy, 23–25 April 2016; pp. 324–330. Available online: https://www.scitepress.org/PublishedPapers/2016/58757/pdf/index.html (accessed on 1 March 2024).
- Thasal, R.; Yelkar, S.; Tare, A.; Gaikwad, S. Information Retrieval and De-duplication for Tourism Recommender System. Int. Res. J. Eng. Technol. 2018, 5, 1683–1687. [Google Scholar]
- Gojare, S.; Joshi, R.; Gaigaware, D. Analysis and Design of Selenium WebDriver Automation Testing Framework. In Proceedings of the 2nd International Symposium on Big Data and Cloud Computing (ISBCC’15), Chennai, India, 12–13 March 2015; pp. 341–346. [Google Scholar] [CrossRef]
- WebScore AI. Available online: https://webscore.ai/ (accessed on 10 May 2020).
- Urban List. Available online: https://www.theurbanlist.com/nz/a-list/restaurants-auckland (accessed on 1 February 2024).






| Cluster # | Item Rating | Quantitative Elements Ratings | ||
|---|---|---|---|---|
| Informative | Hyperlinks | Videos | Wordcount | |
| 0 | 8.22 | 9.92 | 4.74 | 10 |
| 1 | 5.29 | 4.42 | 5.80 | 5.66 |
| 2 | 3.33 | 0 | 10 | 0 |
| 3 | 7.79 | 10 | 4.17 | 9.20 |
| 4 | 0.76 | 0.57 | 0 | 1.72 |
| Cluster # | Facet Ratings | Items Ratings | ||
|---|---|---|---|---|
| Proficient | Informative | Satisfying | Searchable | |
| 0 | 9.41 | 8.22 | 10 | 10 |
| 1 | 4.46 | 5.29 | 4.51 | 3.59 |
| 2 | 1.14 | 3.33 | 0 | 0.09 |
| 3 | 5.78 | 7.79 | 0.30 | 9.24 |
| 4 | 1.68 | 0.76 | 4.27 | 0 |
| Website Unique ID: 100620, Name: Macquarie University. | |||
|---|---|---|---|
| The test website is close to Train Cluster 0. | |||
| Facets | Facets Ratings | Items | Items Ratings |
| Confusing | 6.43 | Discouraging | 9.84 |
| Irritating | 3.02 | ||
| Engaging | 5.27 | Attractive | 5.27 |
| Proficient | 9.41 | Informative | 8.22 |
| Satisfying | 10 | ||
| Searchable | 10 | ||
| Systematic | 3.61 | Concise | 0.0 |
| Fast | 7.22 | ||
| Conclusion: The given test website, Macquarie University, has a rating of 6.43 in Confusing, 5.27 in Engaging, 9.41 in Proficient, and 3.61 in Systematic. | |||
Disclaimer/Publisher’s Note: The statements, opinions and data contained in all publications are solely those of the individual author(s) and contributor(s) and not of MDPI and/or the editor(s). MDPI and/or the editor(s) disclaim responsibility for any injury to people or property resulting from any ideas, methods, instructions or products referred to in the content. |
© 2024 by the authors. Licensee MDPI, Basel, Switzerland. This article is an open access article distributed under the terms and conditions of the Creative Commons Attribution (CC BY) license (https://creativecommons.org/licenses/by/4.0/).
Share and Cite
Chishti, S.A.; Ardekani, I.; Varastehpour, S. AI-Enhanced Personality Identification of Websites. Information 2024, 15, 623. https://doi.org/10.3390/info15100623
Chishti SA, Ardekani I, Varastehpour S. AI-Enhanced Personality Identification of Websites. Information. 2024; 15(10):623. https://doi.org/10.3390/info15100623
Chicago/Turabian StyleChishti, Shafquat Ali, Iman Ardekani, and Soheil Varastehpour. 2024. "AI-Enhanced Personality Identification of Websites" Information 15, no. 10: 623. https://doi.org/10.3390/info15100623
APA StyleChishti, S. A., Ardekani, I., & Varastehpour, S. (2024). AI-Enhanced Personality Identification of Websites. Information, 15(10), 623. https://doi.org/10.3390/info15100623

