Formal Template-Based Generation of Attack–Defence Trees for Automated Security Analysis
Abstract
1. Introduction
- a formal representation of the ADS tree (attack defense tree with sequential conjunction), followed by a demonstration that this representation is equivalent to a process-algebraic one;
- an algorithm that checks the ADS tree and tells whether the attack or defense is successful;
- a methodology for generating ADS trees based on two inputs: (i) a simple network model depicting the hardware components involved in the system of interest; (ii) a library consisting of component-specific templates as well as documented/recommended/ applicable measures/defenses.
2. Literature Review
| Algorithm | Automated Generation | Output Model | Operators | Running Example |
|---|---|---|---|---|
| [44,45] | Yes | AG | - | Computer system |
| [34] | No | AT | OR/AND | Random network system |
| [18,30] | Yes | AT | OR/AND | Automotive system |
| [31] | No | AT | OR/AND/SAND | Automotive system |
| [17,19] | Yes | AT | OR/AND/SAND | Military building |
| [7,46] | Yes | AT | OR/AND | Socio-technical system |
| [26,27] | Yes | AT | OR/AND | National authentication system |
| [15] | Semi | ADT | OR/AND | Socio-technical system |
| [47] | No | AT | OR/AND | Medical system |
| [48] | Semi | ACT | OR/AND | Computer system |
| [35] | Yes | AT | OR/SAND | Computer system |
| [39] | Semi | AT | OR/AND | Computer system |
| [24] | No | AT | OR/AND/SAND | Military building |
| [49] | Yes | AT | OR/AND | Urban surveillance system |
| [37] | No | AT | OR/AND | ATM system |
| [36] | Yes | AT | OR/AND | Automotive system |
| [43] | Yes | AT | OR/AND/SAND | Automotive system |
| Current Paper | Yes | ADS | OR/AND/SAND | Automotive system |
- Is the output model produced in the cited work automatically generated?
- What graphical model does the method output? These can be Attack Trees, Attack Defense Trees, Attack Defence Trees with sequential conjunction; Attack Counter Measure Trees or Attack Graphs?
- Which operators does the output model use? These are OR, AND and SAND operators.
- What domain inspired the running example provided to demonstrate the application of the method discussed?
3. Background
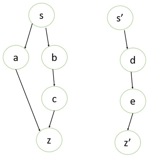
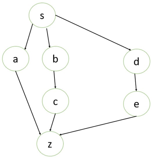
3.1. Attack Trees
- For is an SP graph,
- If G and are SP graphs, then so are and .
- where corresponds to a set of possible attacks .
3.2. CSP
- ;
- ;
- ;
- where is defined as follows with and :
- -
- ; ; ;
- -
- ;
- -
- -
- where ;
- -
- ;
- ;
- .
- .
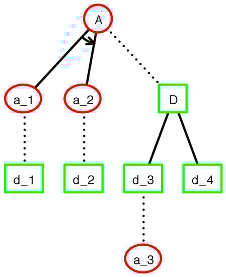
4. Attack Defense Trees with Sequential Conjunction
4.1. Syntax
4.2. Semantics
4.2.1. SPG Semantics
- for ;
- ;
- ;
- ;
- .
4.2.2. Trace Semantics
- ;
- ; and
- .
- for ;
- ;
- ;
- ;
5. Reasoning about ADS Trees
5.1. Checking ADS trees
| Algorithm 1: Checking ADS trees. |
![]() |
5.2. Translation to CSP
5.3. Automated Reasoning via CSP Refinements
- if ;
- if .
6. Generating ADS Trees with SAND
6.1. Methodology
- Stage 1—Construction of frame attack tree - a tree, which shows attack paths, generated from the system’s network model.
- Stage 2—ADS tree templates are selected from the library and attached to the matching nodes of frame tree.
- Stage 3—ADS tree is revised and any missing attacks or defenses are added.
- Stage 4 (optional)—The library is updated to include newly identified templates.
- Hardware devices (HW): Electronic Control Units (ECU), on-board computers, sensors, actuators, network devices (switch, router), etc.
- Communication networks (CN): wired and wireless networks, such as Ethernet, Wi-Fi, Controlled Area Network (CAN) bus, etc.
- Connections (CO): point-to-point connections between devices.
- Access points to devices and communication networks (AP): USB, Bluetooth, OBD, etc.
- determining risk level of identified threat scenarios during Threat Analysis and Risk Assessment (TARA) process. Risk value is calculated based on attack impact and feasibility ratings. One of the approaches for determining threat feasibility—“attack vector-based approach”—uses attack path analysis for estimating threat feasibility. ADS trees provide detailed information on attack paths and available defenses. In general, defenses are not considered during TARA. However, if the information on defenses is available in ADS trees, it could be used for more precise feasibility evaluation, which takes into consideration both attacks and defenses.
- verifying that the set of defenses, selected for implementation, is sufficient for protecting the system, and that the residual risk has been reduced to an acceptable level. At the end of concept phase, when safety measures have been assigned to threats, ADS tree could be updated to include security measures, selected for implementation to analyse attack coverage by defense. Then, threat feasibility ratings could be revised and residual risk determined by combining revised feasibility and impact ratings.
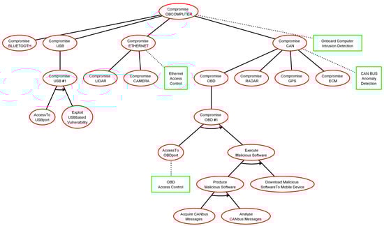
6.2. ADS Tree Generation Example
6.3. Implementation and Experiment
| Algorithm 2: Generating attack defense trees. |
![]() |
| Algorithm 3: Building the frame tree. |
![]() |
Experiment and Evaluation
7. Conclusion and Further Work
Author Contributions
Funding
Data Availability Statement
Conflicts of Interest
References
- Schneier, B. AT: Modeling Security Threats. Available online: https://www.schneier.com/academic/archives/1999/12/attack_trees.html (accessed on 1 July 2023).
- BS ISO/SAE 21434:2021; Road Vehicles—Cybersecurity Engineering. International Organization of Standardization: Geneva, Switzerland, 2021.
- Kordy, B.; Piètre-Cambacédès, L.; Schweitzer, P. DAG-based attack and defense modeling: Don’t miss the forest for the attack trees. Comput. Sci. Rev. 2014, 13–14, 1–38. [Google Scholar] [CrossRef]
- Kordy, B.; Wideł, W. On Quantitative Analysis of Attack–Defense Trees with Repeated Labels. In Principles of Security and Trust; Bauer, L., Küsters, R., Eds.; Springer: Berlin/Heidelberg, Germany, 2018; Volume 10804, pp. 325–346. [Google Scholar] [CrossRef]
- Arnold, F.; Hermanns, H.; Pulungan, R.; Stoelinga, M. Time-dependent analysis of attacks. In Proceedings of the Third International Conference on Principles and Security of Trust, POST 2014, Grenoble, France, 5–13 April 2014; pp. 285–305. [Google Scholar] [CrossRef]
- Jhawar, R.; Kordy, B.; Mauw, S.; Radomirović, S.; Trujillo-Rasua, R. Attack Trees with Sequential Conjunction. In ICT Systems Security and Privacy Protection; Springer: Berlin/Heidelberg, Germany, 2015; Volume 455, pp. 339–353. [Google Scholar] [CrossRef]
- Ivanova, M.G.; Probst, C.W.; Hansen, R.; Kammüller, F. Transforming graphical system models to graphical attack models. In Proceedings of the Second International Workshop, GraMSec 2015, Verona, Italy, 13 July 2015; pp. 82–96. [Google Scholar]
- Jürgenson, A.; Willemson, J. Serial Model for Attack Tree Computations. In Proceedings of the 12th International Conference, Seoul, Republic of Korea, 2–4 December 2009; Lee, D., Hong, S., Eds.; Springer: Berlin/Heidelberg, Germany, 2010; pp. 118–128. [Google Scholar]
- Piètre-Cambacédès, L.; Bouissou, M. Beyond Attack Trees: Dynamic Security Modeling with Boolean Logic Driven Markov Processes (BDMP). In Proceedings of the 2010 European Dependable Computing Conference, Valencia, Spain, 28–30 April 2010; pp. 199–208. [Google Scholar] [CrossRef]
- Bistarelli, S.; Fioravanti, F.; Peretti, P. Defense trees for economic evaluation of security investments. In Proceedings of the First International Conference on Availability, Reliability and Security (ARES’06), Vienna, Austria, 20–22 April 2006; pp. 8–423. [Google Scholar] [CrossRef]
- Bistarelli, S.; Peretti, P.; Trubitsyna, I. Analyzing Security Scenarios Using Defence Trees and Answer Set Programming. Electron. Notes Theor. Comput. Sci. 2008, 197, 121–129. [Google Scholar] [CrossRef][Green Version]
- Bistarelli, S.; Fioravanti, F.; Peretti, P.; Santini, F. Evaluation of complex security scenarios using defense trees and economic indexes. J. Exp. Theor. Artif. Intell. 2012, 24, 161–192. [Google Scholar] [CrossRef]
- Baca, D.; Petersen, K. Prioritizing Countermeasures through the Countermeasure Method for Software Security (CM-Sec). In Proceedings of the 11th International Conference, PROFES 2010, Limerick, Ireland, 21–23 June 2010; Ali Babar, M., Vierimaa, M., Oivo, M., Eds.; Springer: Berlin/Heidelberg, Germany, 2010; pp. 176–190. [Google Scholar]
- Roy, A.; Kim, D.S.; Trivedi, K.S. Attack Countermeasure Trees (ACT): Towards Unifying the Constructs of Attack and Defense Trees. Sec. Commun. Netw. 2012, 5, 929–943. [Google Scholar] [CrossRef]
- Gadyatskaya, O. How to Generate Security Cameras: Towards Defence Generation for Socio-Technical Systems. In Proceedings of the Third International Workshop, GraMSec 2016, Lisbon, Portugal, 27 June 2016; Mauw, S., Kordy, B., Jajodia, S., Eds.; Springer: Cham, Switzerland, 2016; pp. 50–65. [Google Scholar]
- Mauw, S.; Oostdijk, M. Foundations of Attack Trees. In Proceedings of the Information Security and Cryptology—ICISC 2005, Seoul, Republic of Korea, 1–2 December 2005; Won, D.H., Kim, S., Eds.; Springer: Berlin/Heidelberg, Germany, 2006; pp. 186–198. [Google Scholar]
- Pinchinat, S.; Acher, M.; Vojtisek, D. Towards Synthesis of Attack Trees for Supporting Computer-Aided Risk Analysis. In Proceedings of the SEFM 2014 Collocated Workshops: HOFM, SAFOME, OpenCert, MoKMaSD, WS-FMDS, Grenoble, France, 1–2 September 2014. [Google Scholar]
- Paul, S. Towards Automating the Construction & Maintenance of Attack Trees: A Feasibility Study. In Proceedings of the First International Workshop on Graphical Models for Security, GraMSec 2014, Grenoble, France, 12 April 2014; Kordy, B., Mauw, S., Pieters, W., Eds.; 148, pp. 31–46. [Google Scholar] [CrossRef]
- Pinchinat, S.; Acher, M.; Vojtisek, D. ATSyRa: An Integrated Environment for Synthesizing Attack Trees. In Proceedings of the Second International Workshop on Graphical Models for Security (GraMSec’15), Verona, Italy, 13 July 2015. [Google Scholar]
- Bryans, J.; Nguyen, H.N.; Shaikh, S.A. Attack Defense Trees with Sequential Conjunction. In Proceedings of the 2019 IEEE 19th International Symposium on High Assurance Systems Engineering (HASE), Hangzhou, China, 3–5 January 2019; pp. 247–252. [Google Scholar] [CrossRef]
- Wideł, W.; Audinot, M.; Fila, B.; Pinchinat, S. Beyond 2014: Formal methods for attack tree-based security modeling. ACM Comput. Surv. 2019, 52, 75. [Google Scholar] [CrossRef]
- Horne, R.; Mauw, S.; Tiu, A. Semantics for specialising attack trees based on linear logic. Fundam. Inform. 2017, 153, 57–86. [Google Scholar] [CrossRef]
- Audinot, M.; Pinchinat, S.; Kordy, B. Is My Attack Tree Correct? In Proceedings of the 22nd European Symposium on Research in Computer Security, Oslo, Norway, 11–15 September 2017; Foley, S.N., Gollmann, D., Snekkenes, E., Eds.; Springer: Cham, Switzerland, 2017; pp. 83–102. [Google Scholar]
- Audinot, M. Assisted Design and Analysis of Attack Trees. Ph.D. Thesis, University Rennes 1, Rennes, France, 2018. [Google Scholar]
- ATSyRA Studio. Available online: http://atsyra2.irisa.fr/ (accessed on 1 July 2023).
- Vigo, R.; Nielson, F.; Nielson, H.R. Automated Generation of Attack Trees. In Proceedings of the 2014 IEEE 27th Computer Security Foundations Symposium, Vienna, Austria, 19–22 July 2014; pp. 337–350. [Google Scholar] [CrossRef]
- Vigo, R. Nielson, F.; Nielson, H. Discovering, quantifying, and displaying attacks. Log. Methods Comput. Sci. 2016, 12. [Google Scholar]
- Nielson, H.R.; Nielson, F.; Vigo, R. A Calculus for Quality. In Proceedings of the 9th International Symposium, FACS 2012, Mountain View, CA, USA, 11–13 September 2012; Păsăreanu, C.S., Salaün, G., Eds.; Springer: Berlin/Heidelberg, Germany, 2013; pp. 188–204. [Google Scholar]
- Probst, C.W.; Willemson, J.; Pieters, W. The attack navigator. GraMSec 2015 (LNCS) 2015, 9390, 1–17. [Google Scholar]
- Sowka, K.; Cheah, M.; Doan, T.; Nguyen, H.; Shaikh, S. Towards Generation of Attack Trees Using Machine Learning. 2021. Available online: https://pure.coventry.ac.uk/ws/portalfiles/portal/53429439/Towards_Generation_of_Attack_Trees.pdf (accessed on 1 July 2023).
- Mahmood, S.; Nguyen, H.N.; Shaikh, S.A. Systematic threat assessment and security testing of automotive over-the-air (OTA) updates. Veh. Commun. 2022, 35, 100468. [Google Scholar] [CrossRef]
- Cheah, M.; Shaikh, S.A.; Bryans, J.; Wooderson, P. Building an automotive security assurance case using systematic security evaluations. Comput. Secur. 2018, 77, 360–379. [Google Scholar] [CrossRef]
- Lallie, H.S.; Debattista, K.; Bal, J. An Empirical Evaluation of the Effectiveness of Attack Graphs and Fault Trees in Cyber-Attack Perception. IEEE Trans. Inf. Forensics Secur. 2018, 13, 1110–1122. [Google Scholar] [CrossRef]
- Hong, J.B.; Kim, D.S.; Takaoka, T. Scalable Attack Representation Model Using Logic Reduction Techniques. In Proceedings of the 2013 12th IEEE International Conference on Trust, Security and Privacy in Computing and Communications, Melbourne, Australia, 16–18 July 2013; pp. 404–411. [Google Scholar] [CrossRef]
- Gadyatskaya, O.; Jhawar, R.; Mauw, S.; Trujillo-Rasua, R.; Willemse, T.A.C. Refinement-Aware Generation of Attack Trees. In Proceedings of the 13th International Workshop, STM 2017, Oslo, Norway, 14–15 September 2017; Livraga, G., Mitchell, C., Eds.; Springer: Cham, Switzerland, 2017; pp. 164–179. [Google Scholar]
- Chulp, S.; Christl, K.; Schmittner, C.; Shaaban, A.M.; Schauer, S.; Latzenhofer, M. THREATGET: Towards Automated Attack Tree Analysis for Automotive Cybersecurity. Information 2023, 14, 28. [Google Scholar]
- Gadyatskaya, O.; Mauw, S. Attack Tree Series: A case for dynamic attack tree analysis. In Proceedings of the 6th International Workshop, GraMSec 2019, Hoboken, NJ, USA, 24 June 2019. [Google Scholar]
- Ali, A.T.; Gruska, D.P. Attack Trees with Time Constraints. In Proceedings of the 29th International Workshop on Concurrency, Specification and Programming (CS&P 2021), Berlin, Germany, 27–28 September 2021. [Google Scholar]
- Jhawar, R.; Lounis, K.; Mauw, S.; Ramírez-Cruz, Y. Semi-automatically Augmenting Attack Trees Using an Annotated Attack Tree Library. In Security and Trust Management; Lecture Notes in Computer Science; Springer: Cham, Switzerland, 2018; Volume 11091, pp. 85–101. [Google Scholar] [CrossRef]
- CAPEC—Common Attack Pattern Enumeration and Classification. Available online: https://capec.mitre.org/ (accessed on 1 July 2023).
- Mantel, H.; Probst, C.W. On the meaning and purpose of attack trees. In Proceedings of the 2019 IEEE 32nd Computer Security Foundations Symposium (CSF), Hoboken, NJ, USA, 25–28 June 2019; pp. 184–199. [Google Scholar] [CrossRef]
- Pinchinat, S.; Fila, B.; Wacheux, F.; Thierry-Mieg, Y. Attack Trees: A Notion of Missing Attacks. In Lecture Notes in Computer Science (Including Subseries Lecture Notes in Artificial Intelligence and Lecture Notes in Bioinformatics); Springer International Publishing: Berlin/Heidelberg, Germany, 2019; Volume 11720. [Google Scholar] [CrossRef]
- Bryans, J.; Liew, L.S.; Nguyen, H.N.; Sabaliauskaite, G.; Shaikh, S.; Zhou, F. A Template-Based Method for the Generation of Attack Trees. In Proceedings of the 13th IFIP WG 11.2 International Conference, WISTP 2019, Paris, France, 11–12 December 2019; Laurent, M., Giannetsos, T., Eds.; Springer: Cham, Switzerland, 2020; pp. 155–165. [Google Scholar]
- Sheyner, O.; Haines, J.; Jha, S.; Lippmann, R.; Wing, J. Automated generation and analysis of attack graphs. In Proceedings of the 2002 IEEE Symposium on Security and Privacy, Berkeley, CA, USA, 12–15 May 2002; pp. 273–284. [Google Scholar] [CrossRef]
- Sheyner, O.; Wing, J. Tools for Generating and Analyzing Attack Graphs. In Proceedings of the Second International Symposium, FMCO 2003, Leiden, The Netherlands, 4–7 November 2003; de Boer, F.S., Bonsangue, M.M., Graf, S., de Roever, W.P., Eds.; Springer: Berlin/Heidelberg, Germany, 2004; pp. 344–371. [Google Scholar]
- Ivanova, M.G.; Probst, C.W.; Hansen, R.R.; Kammüller, F. Attack Tree Generation by Policy Invalidation. In Proceedings of the 9th IFIP WG 11.2 International Conference, WISTP 2015, Heraklion, Greece, 24–25 August 2015; Akram, R.N., Jajodia, S., Eds.; Springer: Cham, Switzerland, 2015; pp. 249–259. [Google Scholar]
- Xu, J.; Venkatasubramanian, K.K.; Sfyrla, V. A methodology for systematic attack trees generation for interoperable medical devices. In Proceedings of the 2016 Annual IEEE Systems Conference (SysCon), Orlando, FL, USA, 18–21 April 2016; pp. 1–7. [Google Scholar] [CrossRef]
- Santra, S. Semi-Automated Generation of Networked Vulnerability-Attack Countermeasure Trees for Security Analysis; University of Canterbury: Christchurch, New Zealand, 2017. [Google Scholar]
- Falco, G.; Viswanathan, A.; Caldera, C.; Shrobe, H. A Master Attack Methodology for an AI-Based Automated Attack Planner for Smart Cities. IEEE Access 2018, 6, 48360–48373. [Google Scholar] [CrossRef]
- Cheah, M.; Nguyen, H.; Bryans, J.; Shaikh, S.A. Formalising Systematic Security Evaluations Using Attack Trees for Automotive Applications. In Proceedings of the 11th IFIP WG 11.2 International Conference, WISTP 2017, Heraklion, Greece, 28–29 September 2017; Springer: Berlin/Heidelberg, Germany, 2018; pp. 113–129. [Google Scholar] [CrossRef]
- Roscoe, A.W. Understanding Concurrent Systems; Springer: Berlin/Heidelberg, Germany, 2010. [Google Scholar]
- FDR4. Available online: https://www.cs.ox.ac.uk/projects/fdr/ (accessed on 5 September 2018).
- Gadyatskaya, O.; Hansen, R.R.; Larsen, K.G.; Legay, A.; Olesen, M.C.; Poulsen, D.B. Modelling Attack-Defense Trees Using Timed Automata. In Formal Modeling and Analysis of Timed Systems; Springer: Berlin/Heidelberg, Germany, 2016; Volume 9884, pp. 35–50. [Google Scholar] [CrossRef]
- Kordy, B.; Mauw, S.; Radomirovic, S.; Schweitzer, P. Attack-Defense Trees. J. Log. Comput. 2014, 24, 55–87. [Google Scholar] [CrossRef]
- Cobos, L.P.; Ruddle, A.R.; Sabaliauskaite, G. Cybersecurity Assurance Challenges for Future Connected and Automated Vehicles. In Proceedings of the 31st European Safety and Reliability Conference, Angers, France, 19–23 September 2021; pp. 2038–2045. [Google Scholar] [CrossRef]
- Kumar, R.; Stoelinga, M. Quantitative Security and Safety Analysis with Attack-Fault Trees. In Proceedings of the 2017 IEEE 18th International Symposium on High Assurance Systems Engineering (HASE), Singapore, 12–14 January 2017; pp. 25–32. [Google Scholar] [CrossRef]
- André, É.; Lime, D.; Ramparison, M.; Stoelinga, M. Parametric Analyses of Attack-Fault Trees. In Proceedings of the 2019 19th International Conference on Application of Concurrency to System Design, ACSD 2019, Aachen, Germany, 23–28 June 2019; pp. 33–42. [Google Scholar] [CrossRef]
- CWE—Common Weakness Enumeration. Available online: https://cwe.mitre.org/ (accessed on 1 July 2024).
- NVD—National Vulnerability Database. Available online: https://nvd.nist.gov/ (accessed on 1 July 2024).












Disclaimer/Publisher’s Note: The statements, opinions and data contained in all publications are solely those of the individual author(s) and contributor(s) and not of MDPI and/or the editor(s). MDPI and/or the editor(s) disclaim responsibility for any injury to people or property resulting from any ideas, methods, instructions or products referred to in the content. |
© 2023 by the authors. Licensee MDPI, Basel, Switzerland. This article is an open access article distributed under the terms and conditions of the Creative Commons Attribution (CC BY) license (https://creativecommons.org/licenses/by/4.0/).
Share and Cite
Bryans, J.; Liew, L.S.; Nguyen, H.N.; Sabaliauskaite, G.; Shaikh, S.A. Formal Template-Based Generation of Attack–Defence Trees for Automated Security Analysis. Information 2023, 14, 481. https://doi.org/10.3390/info14090481
Bryans J, Liew LS, Nguyen HN, Sabaliauskaite G, Shaikh SA. Formal Template-Based Generation of Attack–Defence Trees for Automated Security Analysis. Information. 2023; 14(9):481. https://doi.org/10.3390/info14090481
Chicago/Turabian StyleBryans, Jeremy, Lin Shen Liew, Hoang Nga Nguyen, Giedre Sabaliauskaite, and Siraj Ahmed Shaikh. 2023. "Formal Template-Based Generation of Attack–Defence Trees for Automated Security Analysis" Information 14, no. 9: 481. https://doi.org/10.3390/info14090481
APA StyleBryans, J., Liew, L. S., Nguyen, H. N., Sabaliauskaite, G., & Shaikh, S. A. (2023). Formal Template-Based Generation of Attack–Defence Trees for Automated Security Analysis. Information, 14(9), 481. https://doi.org/10.3390/info14090481




