Intelligent Augmented Reality for Learning Geometry
Abstract
1. Introduction
2. Related Works
2.1. AR in Education
2.2. ITSs Supported with AR
3. Materials and Methods
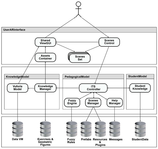
3.1. The Architecture of the Learning Tool
3.2. Architectural Model
- SharedViewGUI. This component is a graphical user interface (GUI) that dynamically adapts to the screen of the mobile device. Its function is to present to the user the content of the tutor distributed in topics of study, exercises, and quizzes.
- ScenesSet. This component contains a set of scenes designed for each of the elements of the tutor. The user interacts with different scenes, among which are: entering the system, main menu of options, exercise settings, and instructions panel.
- ScenesControl. This component manages the scenes where the user interacts with the system. The ITS executes different processes based on the user’s actions.
- AssetsContainer. This component is a container for all the assets required to show the tutor’s exercises on the screen. It contains the digital elements that are used through the Vuforia markers (images and gameObjects).
- ITSController. This is the main component of the pedagogical model of the tutor. The ITSController is the central manager of the system, and is responsible for instantiating objects and system variables, communicating with the models and the controllers, and managing the student interaction. It is the component that receives the options selected by the user in the interaction scenes and performs the corresponding actions. It is responsible for selecting the exercises students must perform based on the recommendations made by the Fuzzy Inference Engine, and it is responsible for providing feedback to the student. For example: when the user enters the system (LogIn), the ITSController calls on the StudentModel to configure the student model with the student information that is stored in the database.
- FuzzyEngine. This component implements the fuzzy logic that the tutor uses to adapt or infer the pedagogical model to the student’s needs. It also controls the flow and the rules of the current exercise. The fuzzy system contains linguistic variables, fuzzy sets, and various labels to represent time, the number of correct answers, the number of errors, and how many times the user asks for help. The fuzzy rules for the inference system are separated in a DB. We explain this component in detail later.
- ScenesManager. This component manages the scenes that are sent to the UserARInterface module. The component controls the flow of scenes from the main menu and accesses the databases of prefabs, resources, and plugins to configure the current exercise based on the user’s needs.
- HelpManager. This component manages help messages to solve the exercises, e.g., it shows the formula to calculate the area or volume of a geometric figure, it presents concepts used in the exercise, and it also selects motivational messages to be sent to the student when the fuzzy system determines the need for them based on user interaction.
- KnowledgeManager. This component manages the knowledge stored in the teaching resources. This knowledge reaches the student in different stages of interaction with the tutor. The component accesses the Exercises and Geometric Figures database to send the assets to the Asset Container and also interacts with the VuforiaModel component to produce the resources needed to emulate the AR.
- VuforiaModel. This component is responsible for providing the UserARInterface with the assets to emulate the AR Camera and other Vuforia elements. The component accesses the DB DataModel to obtain the markers and scripts required to display augmented reality exercises on the mobile device.
- StudentModel. This component represents the student model which contains personal and system usage information. It contains a component called StudentKnowledge.
3.3. The Fuzzy Inference System
- IF (answer is high) and (time is low) and (mistake is regular) and (help is low)
- THEN level is hard
4. Method
4.1. Participants
4.2. Measurement Instruments
4.2.1. Pretest and Post-Test Questionnaires
4.2.2. Motivational Survey
4.3. Procedure
5. Results
5.1. Research Question 1
5.2. Research Question 2
5.3. Research Question 3
6. Discussions and Conclusions
Author Contributions
Funding
Informed Consent Statement
Data Availability Statement
Acknowledgments
Conflicts of Interest
Appendix A. Pretest Questionnaire

Appendix B. Posttest Questionnaire

References
- Kusumah, Y.S.; Martadiputra, B.A.P. Investigating the Potential of Integrating Augmented Reality into the 6E Instructional 3D Geometry Model in Fostering Students’ 3D Geometric Thinking Processes. Int. J. Interact. Mob. Technol. 2022, 16. [Google Scholar] [CrossRef]
- Halat, E.; Jakubowski, E.; Aydin, N. Reform-Based Curriculum and Motivation in Geometry. EURASIA J. Math. Sci. Technol. Educ. 2008, 4, 285–292. [Google Scholar] [CrossRef] [PubMed]
- Idris, N. Teaching and Learning of Mathematics: Making Sense and Developing Cognitives Abilities; Utusan Publications & Distributors Sdn.Bhd.: Kuala Lumpur, Malaysia, 2006. [Google Scholar]
- Alfat, S.; Maryanti, E. The Effect of STAD Cooperative Model by GeoGebra Assisted on Increasing Students’ Geometry Reasoning Ability Based on Levels of Mathematics Learning Motivation. J. Phys. Conf. Ser. 2019, 1315, 012028. [Google Scholar]
- Azuma, R.; Baillot, Y.; Behringer, R.; Feiner, S.; Julier, S.; MacIntyre, B. Recent Advances in Augmented Reality. IEEE Comput. Graph. Appl. 2001, 21, 34–47. [Google Scholar] [CrossRef]
- Azuma, R. A Survey of Augmented Reality. Presence Teleoperators Virtual Environ. 1997, 6, 355–385. [Google Scholar] [CrossRef]
- Lisowski, D.; Ponto, K.; Fan, S.; Probst, C.; Sprecher, B. Augmented Reality into Live Theatrical Performance. In Springer Handbook of Augmented Reality; Springer: Berlin, Germany, 2023; pp. 433–450. [Google Scholar]
- Laine, T.H. Mobile Educational Augmented Reality Games: A Systematic Literature Review and Two Case Studies. Computers 2018, 7, 19. [Google Scholar] [CrossRef]
- Nincarean, D.; Alia, M.B.; Halim, N.D.A.; Rahman, M.H.A. Mobile Augmented Reality: The Potential for Education. Procedia—Soc. Behav. Sci. 2013, 103, 657–664. [Google Scholar] [CrossRef]
- Wang, M.; Callaghan, V.; Bernhardt, J.; White, K.; Peña-Rios, A. Augmented Reality in Education and Training: Pedagogical Approaches and Illustrative Case Studies. J. Ambient Intell. Humaniz. Comput. 2018, 9, 1391–1402. [Google Scholar] [CrossRef]
- Di Serio, Á.; Ibáñez, M.B.; Kloos, C.D. Impact of an Augmented Reality System on Students’ Motivation for a Visual Art Course. Comput. Educ. 2013, 68, 586–596. [Google Scholar] [CrossRef]
- Mystakidis, S.; Christopoulos, A.; Pellas, N. A Systematic Mapping Review of Augmented Reality Applications to Support STEM Learning in Higher Education. Educ. Inf. Technol. 2022, 27, 1883–1927. [Google Scholar] [CrossRef]
- Ibañez, M.B.; Delgado-Kloos, C. Augmented Reality for STEM Learning: A Systematic Review. Comput. Educ. 2018, 123, 109–123. [Google Scholar] [CrossRef]
- Yasin, M.; Utomo, R.A. Design of Intelligent Tutoring System (ITS) Based on Augmented Reality (AR) for Three-Dimensional Geometry Material. AIP Conf. Proc. 2023, 2569, 040001. [Google Scholar]
- Troussas, C.; Krouska, A.; Virvou, M. A Multilayer Inference Engine for Individualized Tutoring Model: Adapting Learning Material and Its Granularity. Neural Comput. Appl. 2021, 35, 61–75. [Google Scholar] [CrossRef]
- Chrysafiadi, K.; Papadimitriou, S.; Virvou, M. Cognitive-Based Adaptive Scenarios in Educational Games Using Fuzzy Reasoning. Knowl.-Based Syst. 2022, 250, 109111. [Google Scholar] [CrossRef]
- Murray, T. Authoring Intelligent Tutoring Systems: An Analysis of the State of the Art. Int. J. Artif. Intell. Educ. 1999, 10, 98–129. [Google Scholar]
- Mousavinasab, E.; Zarifsanaiey, N.; Niakan Kalhori, S.R.; Rakhshan, M.; Keikha, L.; Ghazi Saeedi, M. Intelligent Tutoring Systems: A Systematic Review of Characteristics, Applications, and Evaluation Methods. Interact. Learn. Environ. 2021, 29, 142–163. [Google Scholar] [CrossRef]
- Chen, C.-M.; Li, Y.-L. Personalised Context-Aware Ubiquitous Learning System for Supporting Effective English Vocabulary Learning. Interact. Learn. Environ. 2010, 18, 341–364. [Google Scholar] [CrossRef]
- Karaci, A. Intelligent Tutoring System Model Based on Fuzzy Logic and Constraint-Based Student Model. Neural Comput. Appl. 2019, 31, 3619–3628. [Google Scholar] [CrossRef]
- Hooshyar, D.; Ahmad, R.B.; Yousefi, M.; Yusop, F.D.; Horng, S.-J. A Flowchart-Based Intelligent Tutoring System for Improving Problem-Solving Skills of Novice Programmers. J. Comput. Assist. Learn. 2015, 31, 345–361. [Google Scholar] [CrossRef]
- Bryfczynski, S. BeSocratic: An Intelligent Tutoring System for the Recognition, Evaluation, and Analysis of Free-Form Student Input. Ph.D. Thesis, Clemson University, Clemson, SC, USA, 2012. [Google Scholar]
- Harley, J.M.; Bouchet, F.; Hussain, M.S.; Azevedo, R.; Calvo, R. A Multi-Componential Analysis of Emotions during Complex Learning with an Intelligent Multi-Agent System. Comput. Human Behav. 2015, 48, 615–625. [Google Scholar] [CrossRef]
- Grawemeyer, B.; Mavrikis, M.; Holmes, W.; Gutierrez-Santos, S.; Wiedmann, M.; Rummel, N. Affecting Off-Task Behaviour: How Affect-Aware Feedback Can Improve Student Learning. In Proceedings of the Sixth International Conference on Learning Analytics & Knowledge, Edinburgh, UK, 25–29 April 2016; pp. 104–113. [Google Scholar]
- Wu, C.; Huang, Y.; Hwang, J.-P. Review of Affective Computing in Education/Learning: Trends and Challenges. Br. J. Educ. Technol. 2016, 47, 1304–1323. [Google Scholar] [CrossRef]
- Dicheva, D.; Dichev, C.; Agre, G.; Angelova, G. Gamification in Education: A Systematic Mapping Study. J. Educ. Technol. Soc. 2015, 18, 75–88. [Google Scholar]
- Lee, T.; Wen, Y.; Chan, M.Y.; Azam, A.B.; Looi, C.K.; Taib, S.; Ooi, C.H.; Huang, L.H.; Xie, Y.; Cai, Y. Investigation of Virtual & Augmented Reality Classroom Learning Environments in University STEM Education. Interact. Learn. Environ. 2022. [Google Scholar] [CrossRef]
- Polyzou, S.; Botsoglou, K.; Zygouris, N.C.; Stamoulis, G. Interactive Books for Preschool Children: From Traditional Interactive Paper Books to Augmented Reality Books: Listening to Children’s Voices through Mosaic Approach. Education 3-13 2022. [Google Scholar] [CrossRef]
- Yang, R.Y.H. Designing Augmented Reality Picture Books for Children. In Conceptual Practice-Research and Pedagogy in Art, Design, Creative Industries, and Heritage; Department of Art and Design, The Hang Seng University of Hong Kong: Hong Kong, China, 2022; Volume 1, pp. 29–33. [Google Scholar]
- Radu, I.; Huang, X.; Kestin, G.; Schneider, B. How Augmented Reality Influences Student Learning and Inquiry Styles: A Study of 1-1 Physics Remote AR Tutoring. Comput. Educ. X Real. 2023, 2, 100011. [Google Scholar] [CrossRef]
- Rossano, V.; Lanzilotti, R.; Cazzolla, A.; Roselli, T. Augmented Reality to Support Geometry Learning. IEEE Access 2020, 8, 107772–107780. [Google Scholar] [CrossRef]
- Kamarainen, A.M.; Metcalf, S.; Grotzer, T.; Browne, A.; Mazzuca, D.; Tutwiler, M.S.; Dede, C. EcoMOBILE: Integrating Augmented Reality and Probeware with Environmental Education Field Trips. Comput. Educ. 2013, 68, 545–556. [Google Scholar] [CrossRef]
- Squire, K.D.; Jan, M. Mad City Mystery: Developing Scientific Argumentation Skills with a Place-Based Augmented Reality Game on Handheld Computers. J. Sci. Educ. Technol. 2007, 16, 5–29. [Google Scholar] [CrossRef]
- Ibañez, M.B.; Di Serio, Á.; Villarán, D.; Kloos, C.D. Experimenting with Electromagnetism Using Augmented Reality: Impact on Flow Student Experience and Educational Effectiveness. Comput. Educ. 2014, 71, 1–13. [Google Scholar] [CrossRef]
- Bursali, H.; Yilmaz, R.M. Effect of Augmented Reality Applications on Secondary School Students’ Reading Comprehension and Learning Permanency. Comput. Human Behav. 2019, 95, 126–135. [Google Scholar] [CrossRef]
- Wojciechowski, R.; Cellary, W. Evaluation of Learners’ Attitude toward Learning in ARIES Augmented Reality Environments. Comput. Educ. 2013, 68, 570–585. [Google Scholar] [CrossRef]
- Elmqaddem, N. Augmented Reality and Virtual Reality in Education. Myth or Reality? Int. J. Emerg. Technol. Learn. 2019, 14, 234–242. [Google Scholar] [CrossRef]
- Uriarte-Portillo, A.; Ibáñez, M.-B.; Zatarain-Cabada, R.; Barrón-Estrada, M.L. Comparison of Using an Augmented Reality Learning Tool at Home and in a Classroom Regarding Motivation and Learning Outcomes. Multimodal Technol. Interact. 2023, 7, 23. [Google Scholar] [CrossRef]
- Koparan, T.; Dinar, H.; Koparan, E.T.; Haldan, Z.S. Integrating Augmented Reality into Mathematics Teaching and Learning and Examining Its Effectiveness. Think. Ski. Creat. 2023, 47, 101245. [Google Scholar] [CrossRef]
- Teng, C.H.; Chen, J.Y.; Chen, Z.H. Impact of Augmented Reality on Programming Language Learning: Efficiency and Perception. J. Educ. Comput. Res. 2018, 56, 254–271. [Google Scholar] [CrossRef]
- Cai, S.; Liu, E.; Shen, Y.; Liu, C.; Li, S.; Shen, Y. Probability Learning in Mathematics Using Augmented Reality: Impact on Student’s Learning Gains and Attitudes. Interact. Learn. Environ. 2020, 28, 560–573. [Google Scholar] [CrossRef]
- Rashevska, N.; Semerikov, S.; Zinonos, N.; Tkachuk, V.; Shyshkina, M. Using Augmented Reality Tools in the Teaching of Two-Dimensional Plane Geometry. In Proceedings of the 3rd International Workshop on Augmented Reality in Education (AREdu 2020), Kryvyi Rih, Ukraine, 13 May 2020. [Google Scholar]
- Ibáñez, M.B.; Di-Serio, Á.; Villarán-Molina, D.; Delgado-Kloos, C. Augmented Reality-Based Simulators as Discovery Learning Tools: An Empirical Study. IEEE Trans. Educ. 2014, 58, 208–213. [Google Scholar] [CrossRef]
- Frank, J.A.; Kapila, V. Mixed-Reality Learning Environments: Integrating Mobile Interfaces with Laboratory Test-Beds. Comput. Educ. 2017, 110, 88–104. [Google Scholar] [CrossRef]
- Herbert, B.; Ens, B.; Weerasinghe, A.; Billinghurst, M.; Wigley, G. Design Considerations for Combining Augmented Reality with Intelligent Tutors. Comput. Graph. 2018, 77, 166–182. [Google Scholar] [CrossRef]
- Ibáñez, M.B.; Di-Serio, A.; Villarán-Molina, D.; Delgado-Kloos, C. Support for Augmented Reality Simulation Systems: The Effects of Scaffolding on Learning Outcomes and Behavior Patterns. IEEE Trans. Learn. Technol. 2015, 9, 46–56. [Google Scholar] [CrossRef]
- Kyza, E.A.; Georgiou, Y. Scaffolding Augmented Reality Inquiry Learning: The Design and Investigation of the TraceReaders Location-Based, Augmented Reality Platform. Interact. Learn. Environ. 2019, 27, 211–225. [Google Scholar] [CrossRef]
- Westerfield, G.; Mitrovic, A.; Billinghurst, M. Intelligent Augmented Reality Training for Motherboard Assembly. Int. J. Artif. Intell. Educ. 2015, 25, 157–172. [Google Scholar] [CrossRef]
- Almiyad, M.A.; Oakden, L.; Weerasinghe, A.; Billinghurst, M. Intelligent Augmented Reality Tutoring for Physical Tasks with Medical Professionals. In Proceedings of the International Conference on Artificial Intelligence in Education, Wuhan, China, 28 June–1 July 2017; pp. 450–454. [Google Scholar]
- Chen, P.; Liu, X.; Cheng, W.; Huang, R. A Review of Using Augmented Reality in Education from 2011 to 2016. In Innovations in Smart Learning; Lecture Notes in Educational Technology; Springer: Singapore, 2017; pp. 13–18. [Google Scholar]
- Nwana, H.S. Intelligent Tutoring Systems: An Overview. Artif. Intell. Rev. 1990, 4, 251–277. [Google Scholar] [CrossRef]
- Almasri, A.; Ahmed, A.; Al-Masri, N.; Sultan, Y.A.; Mahmoud, A.Y.; Zaqout, I.; Akkila, A.N.; Abu-Naser, S.S. Intelligent Tutoring Systems Survey for the Period 2000–2018. Int. J. Acad. Eng. Res. 2019, 3, 21–37. [Google Scholar]
- LaViola, J.; Williamson, B.; Brooks, C.; Veazanchin, S.; Sottilare, R.; Garrity, P. Using Augmented Reality to Tutor Military Tasks in the Wild. In Proceedings of the Interservice/Industry Training, Simulation, and Education Conference, Orlando, FL, USA, 30 November–4 December 2015; pp. 1–10. [Google Scholar]
- Hsieh, M.-C.; Chen, S.-H. Intelligence Augmented Reality Tutoring System for Mathematics Teaching and Learning. J. Internet Technol. 2019, 20, 1673–1681. [Google Scholar]
- Huang, G.; Qian, X.; Wang, T.; Patel, F.; Sreeram, M.; Cao, Y.; Ramani, K.; Quinn, A.J. AdapTutAR: An Adaptive Tutoring System for Machine Tasks in Augmented Reality. In Proceedings of the 2021 CHI Conference on Human Factors in Computing Systems, Yokohama, Japan, 8–13 May 2021; pp. 1–15. [Google Scholar]
- Dargan, S.; Bansal, S.; Kumar, M.; Mittal, A.; Kumar, K. Augmented Reality: A Comprehensive Review. Arch. Comput. Methods Eng. 2022. [Google Scholar] [CrossRef]
- Papakostas, C.; Troussas, C.; Krouska, A.; Sgouropoulou, C. Modeling the Knowledge of Users in an Augmented Reality-Based Learning Environment Using Fuzzy Logic. In Novel & Intelligent Digital Systems: Proceedings of the 2nd International Conference (NiDS 2022); Lecture Notes in Networks and Systems; Springer: Cham, Switzerland, 2022; pp. 113–123. [Google Scholar]
- Iqbal, M.Z.; Mangina, E.; Campbell, A.G. Current Challenges and Future Research Directions in Augmented Reality for Education. Multimodal Technol. Interact. 2022, 6, 75. [Google Scholar] [CrossRef]
- Ouyang, F.; Zheng, L.; Jiao, P. Artificial Intelligence in Online Higher Education: A Systematic Review of Empirical Research from 2011 to 2020. Educ. Inf. Technol. 2022, 27, 7893–7925. [Google Scholar] [CrossRef]
- Alkhatlan, A.; Kalita, J. Intelligent Tutoring Systems: A Comprehensive Historical Survey with Recent Developments. arXiv 2018, arXiv:1812.09628. [Google Scholar] [CrossRef]
- Kirillov, A. AForge.Net Framework. Available online: http//www.aforgenet.com (accessed on 25 September 2020).
- Ibáñez, M.B.; Uriarte Portillo, A.; Zatarain Cabada, R.; Barrón, M.L. Impact of Augmented Reality Technology on Academic Achievement and Motivation of Students from Public and Private Mexican Schools. A Case Study in a Middle-School Geometry Course. Comput. Educ. 2020, 145, 103734. [Google Scholar] [CrossRef]
- Mohammed, P.; Mohan, P. Dynamic Cultural Contextualisation of Educational Content in Intelligent Learning Environments Using ICON. Int. J. Artif. Intell. Educ. 2015, 25, 249–270. [Google Scholar] [CrossRef]
- Samarakou, M.; Prentakis, P.; Mitsoudis, D.; Karolidis, D.; Athinaios, S. Application of Fuzzy Logic for the Assessment of Engineering Students. In Proceedings of the 2017 IEEE Global Engineering Education Conference (EDUCON), Athens, Greece, 25–28 April 2017; pp. 646–650. [Google Scholar]
- Uriarte-Portillo, A.; Ibañez, M.-B.; Zatarain-Cabada, R.; Barrón-Estrada, M.-L. ARGeo 2018. Available online: https://argeo-apps.web.app/ (accessed on 20 December 2022).
- Uriarte-Portillo, A.; Ibañez, M.-B.; Zatarain-Cabada, R.; Barrón-Estrada, M.-L. ARGeoITS 2019. Available online: https://argeo-apps.web.app/ (accessed on 20 December 2022).
- Uriarte-Portillo, A.; Ibañez, M.-B.; Zatarain-Cabada, R.; Barrón-Estrada, M.-L. AR Applications for Learning Geometry. Available online: https://argeo-apps.web.app/ (accessed on 20 December 2022).
- Keller, J.M. Motivational Design for Learning and Performance: The ARCS Model Approach; Springer Science & Business Media: Berlin/Heidelberg, Germany, 2010; ISBN 9781441912497. [Google Scholar]
- Shapiro, S.; Wilk, M.B. An Analysis of Variance Test for Normality (Complete Samples). Biometrika 1965, 52, 591–611. [Google Scholar] [CrossRef]
- George, D.; Mallery, M. Using SPSS for Windows Step by Step: A Simple Guide and Reference; Allyn & Bacon: Boston, MA, USA, 2003. [Google Scholar]
- Cakir, R. Effect of Web-Based Intelligence Tutoring System on Students’ Achievement and Motivation. Malaysian Online J. Educ. Technol. 2015, 7, 46–56. [Google Scholar]
- Arnau, D.; Arevalillo-Herráez, M.; Puig, L.; González-Calero, J.A. Fundamentals of the Design and the Operation of an Intelligent Tutoring System for the Learning of the Arithmetical and Algebraic Way of Solving Word Problems. Comput. Educ. 2013, 63, 119–130. [Google Scholar] [CrossRef]
- Vang, R.N. Motivation in Intelligent Tutoring Systems and Game Based Learning: Why Am I Learning This? 2018. Available online: http://hdl.handle.net/1803/8847 (accessed on 2 December 2022).
- Hibbi, F.-Z.; Abdoun, O. Integrating an Intelligent Tutoring System into an Adaptive E-Learning Process. In Recent Advances in Mathematics and Technology; Springer: Berlin/Heidelberg, Germany, 2020; pp. 141–150. [Google Scholar]
- Chen, Y. Effect of Mobile Augmented Reality on Learning Performance, Motivation, and Math Anxiety in a Math Course. J. Educ. Comput. Res. 2019, 57, 1695–1722. [Google Scholar] [CrossRef]
- Hou, H.-T.; Fang, Y.-S.; Tang, J.T. Designing an Alternate Reality Board Game with Augmented Reality and Multi-Dimensional Scaffolding for Promoting Spatial and Logical Ability. Interact. Learn. Environ. 2021. [Google Scholar] [CrossRef]
- Hwang, G.-J.; Chen, C.-H. Influences of an Inquiry-Based Ubiquitous Gaming Design on Students’ Learning Achievements, Motivation, Behavioral Patterns, and Tendency towards Critical Thinking and Problem Solving. Br. J. Educ. Technol. 2017, 48, 950–971. [Google Scholar] [CrossRef]
- Chiang, T.H.C.; Yang, S.J.H.; Hwang, G.-J. An Augmented Reality-Based Mobile Learning System to Improve Students’ Learning Achievements and Motivations in Natural Science Inquiry Activities. J. Educ. Technol. Soc. 2014, 17, 352–365. [Google Scholar]
- Estapa, A.; Nadolny, L. The Effect of an Augmented Reality Enhanced Mathematics Lesson on Student Achievement and Motivation. J. STEM Educ. 2015, 16, 40–49. [Google Scholar]





| Group | N | M | SD | ED | Var | Skewness | Kurtosis |
|---|---|---|---|---|---|---|---|
| Control | 53 | 5.79 | 1.489 | 0.205 | 2.839 | 0.151 | −0.454 |
| Experimental | 53 | 5.64 | 1.688 | 0.232 | 2.850 | −0.005 | −0.656 |
| Group | N | M | SD | ED | Var | Skewness | Kurtosis |
|---|---|---|---|---|---|---|---|
| Control | 53 | 6.83 | 1.424 | 0.196 | 2.028 | −0.104 | −0.503 |
| Experimental | 53 | 7.47 | 1.601 | 0.220 | 2.562 | −0.415 | −0.323 |
| Group | N | M | SD | F | p-Value |
|---|---|---|---|---|---|
| Public | 64 | 6.84 | 1.566 | 6.765 | 0.011 * |
| Private | 42 | 7.62 | 1.396 |
| Factor | M | SD | Cronbach’s Alpha |
|---|---|---|---|
| Attention | 4.27 | 0.58 | 0.814 |
| Relevance | 4.24 | 0.50 | 0.742 |
| Confidence | 4.19 | 0.72 | 0.788 |
| Satisfaction | 4.35 | 0.66 | 0.929 |
| Total | 4.26 | 0.61 | 0.818 |
| Factor | Control Group | Experimental Group | ||
|---|---|---|---|---|
| M1 | SD1 | M2 | SD2 | |
| Attention | 4.23 | 0.333 | 4.42 | 0.359 |
| Relevance | 4.24 | 0.331 | 4.31 | 0.327 |
| Confidence | 4.04 | 0.343 | 4.19 | 0.377 |
| Satisfaction | 4.30 | 0.322 | 4.46 | 0.311 |
| Factor | Experiment | F | p-Value |
|---|---|---|---|
| Attention | Control vs. Experimental | 8.150 | 0.005 *** |
| Relevance | Control vs. Experimental | 1.069 | 0.304 |
| Confidence | Control vs. Experimental | 4.089 | 0.046 * |
| Satisfaction | Control vs. Experimental | 1.151 | 0.286 |
Disclaimer/Publisher’s Note: The statements, opinions and data contained in all publications are solely those of the individual author(s) and contributor(s) and not of MDPI and/or the editor(s). MDPI and/or the editor(s) disclaim responsibility for any injury to people or property resulting from any ideas, methods, instructions or products referred to in the content. |
© 2023 by the authors. Licensee MDPI, Basel, Switzerland. This article is an open access article distributed under the terms and conditions of the Creative Commons Attribution (CC BY) license (https://creativecommons.org/licenses/by/4.0/).
Share and Cite
Uriarte-Portillo, A.; Zatarain-Cabada, R.; Barrón-Estrada, M.L.; Ibáñez, M.B.; González-Barrón, L.-M. Intelligent Augmented Reality for Learning Geometry. Information 2023, 14, 245. https://doi.org/10.3390/info14040245
Uriarte-Portillo A, Zatarain-Cabada R, Barrón-Estrada ML, Ibáñez MB, González-Barrón L-M. Intelligent Augmented Reality for Learning Geometry. Information. 2023; 14(4):245. https://doi.org/10.3390/info14040245
Chicago/Turabian StyleUriarte-Portillo, Aldo, Ramón Zatarain-Cabada, María Lucía Barrón-Estrada, María Blanca Ibáñez, and Lucía-Margarita González-Barrón. 2023. "Intelligent Augmented Reality for Learning Geometry" Information 14, no. 4: 245. https://doi.org/10.3390/info14040245
APA StyleUriarte-Portillo, A., Zatarain-Cabada, R., Barrón-Estrada, M. L., Ibáñez, M. B., & González-Barrón, L.-M. (2023). Intelligent Augmented Reality for Learning Geometry. Information, 14(4), 245. https://doi.org/10.3390/info14040245

