Hypergraph Application on Business Process Performance
Abstract
:1. Introduction
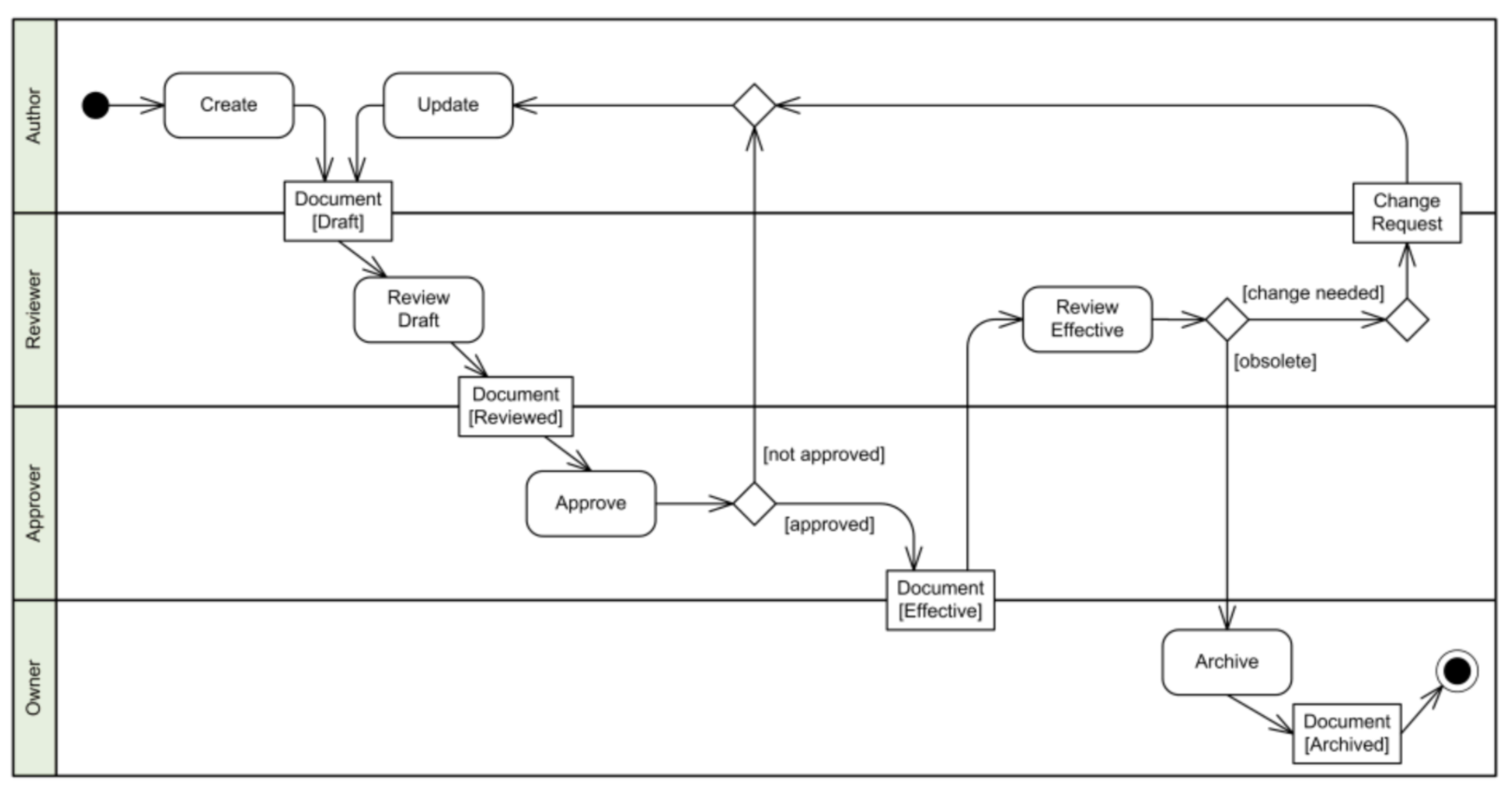
2. Business Processes
- Activities which are the basic elements of a BP and assignment of resources.
- Business services providing a business operation.
- Business logic, including the rules that define the control through flow during the BP execution.
3. Modeling of Business Processes and Its Patterns
- Sequence is an ordered series of steps following each other, or series of activities where each activity starts after completing the previous one.
- Exclusive choice can be perceived as a branch that comes from a single activity and goes to precisely one of several paths. The path is chosen either by using a decision or by the mean of a condition.
- Parallel split is defined as a gateway that uses a simple control link to partition two or more activities. These activities are processed and run in parallel. We can also define it as a branch from a single activity that dispatches to multiple parallel paths.
- Multiple choice, compared to the exclusive choice, allows the choosability between all possible alternative paths at the performance time. Its execution is made by choosing only one or more parallel branches that satisfy a particular condition.
- Multiple merge is multiple paths merging without any control. It is a point at which one or more branches of the control thread join without synchronization.
- Cycle is a mechanism that uses some conditions to repeat a collection of patterns defining a set of activities, actions, and work tasks, i.e., the same instructions multiple times.
- A BP model is a kind of plan that guides the flow of the trade from the start to the end to provide a clear understanding of how the process works;
- It provides the basis for improving the process and support BPM requirements;
- It serves as a basis for decision support, affects decisions by setting priorities on objectives, and works as a basis for obtaining resources;
- It provides consistency and controls the process.
4. Business Process Models
4.1. Existing Business Process Models
4.2. Petri-Nets
4.2.1. Finite State Machines (FSM)
4.2.2. Business Process Model Notation (BPMN)
4.2.3. Unified Modeling Language (UML)
4.2.4. Business Process Execution Language (BPEL)
- Partnerlinks: there are two partners who represent the participants of the customer and warehouse process.
- Variables: BdC, resBDC and availability.
- The activities part: this is a sequence of activities (receive, invoke, switch) included between the two kicks at the start and end of the sequence.
4.2.5. Process Algebras
4.2.6. Event Driven Process Chain (EPC)
4.3. BP Models Advantages and Disadvantages
4.4. Viewpoints of Comparison
- Petri-net has a simple structure, and it is easy to analyze, simple and, suitable for testing the model. However, the low-level net is not suitable for performance analysis. To enable this function, we need to use time and color.
- Petri-net is a graphical and mathematical tool, usually applied in the simulation of discrete-event dynamic systems.
- FSM is easy to understand by users and its well-known formal model can be easily checked.
- UML Activity diagrams and BPMN are quite similar technologies, and they are suitable for static modeling of BP. Nonetheless, BPMN is more convenient and has much more symbolic power than UML since BPMN covers simulation and executing process models by automating (wherever possible) the process steps.
- UML is a visual language for OO modeling approaches; it is mainly used in software modelling and helps model class connections.
- Both FSM and UML are techniques used during both design and specification phases of development depending on mathematical and computational tools.
- Petri-nets and process algebra are formal graphical representations that are understandable because of their design in the form of a graph, they have useful connections both to graph and linear algebra which can be exploited for the verification of systems.
- Often, we use BPMN and BPEL (Initially and by design) in conjunction: BPMN for the business user-centered perspective and BPEL for the technical specification.
- Both the EPC and UML activity diagrams have similar concepts and have different contexts under which they are developed. They focus on modeling a system (process inside system). No restrictions appear to exist on the structures of EPC, but non-trivial structures can involve parallelism and have ill-defined execution semantics. Once they are as we described, they resemble UML activity diagrams.
- The UML models are richer of concept than others because of the higher view of modeling for specific cases, but EPC structure can be expressed more efficiently rather than UML.
5. Hypergraph as a Sound Ground Representation
5.1. Theory of the Hypergraph Concept and Definitions
5.2. Application of Hypergraph Representation
- The hypergraph model has a strong theory for solving real-world problems;
- The hypergraph could be a networks model because of its mathematical tools;
- The hypergraph generalizes theorems on the graph;
- Hypergraphs are an appropriate structure for modeling, examining and specifying systems;
- Its formal tools for consistency checking are available by test algorithms;
- It is able to describe complex relationships during the design and analysis phase of the IS;
- Hypergraphs can be grasped in their capabilities to describe heterogeneous finite structures.
6. Experiment: Hypergraph Representation
6.1. AWS Services
- S3 (AWS S3: official Amazon Cloud Services documentation, https://aws.amazon.com/s3/, Accessed Date: 10 February 2021):simple storage service that offers industry-leading scalability, data availability, security, and performance.
- Lambda-service (AWS Lambda, official Amazon Cloud Services documentation, https://aws.amazon.com/lambda/, Accessed Date: 20 February 2021):lets us run code without provisioning or managing servers.
- DynamoDB-key-value and document database (AWS DynamoDB, official Amazon Cloud Services documentation, https://aws.amazon.com/dynamodb/, Accessed Date: 22 February 2021):delivers single-digit millisecond performance at any scale.
- Neptune—fast and reliable, fully-managed graph database service (AWS Neptune, official Amazon Cloud Services documentation, https://aws.amazon.com/neptune/, Accessed Date: 25 February 2021): makes it easy to build and run applications that work with highly connected datasets.
- Redshift—fully managed (AWS Redshift, official Amazon Cloud Services documentation, https://aws.amazon.com/redshift, Accessed Date: 25 February 2021) petabyte-scale data warehouse service in the cloud.
- DynamoDB + Cache + Titan—Amazon DynamoDB Storage Backend for Titan, enables storing Titan graphs of any size in fully-managed DynamoDB tables. Graph databases are optimized for fast traversal of complex relationships required for social networks, recommendation engines, fraud detection, inventory management, and more. Titan is a popular graph database designed to efficiently store and traverse both small and large graphs up to hundreds of billions of vertices and edges.
- CloudWatch—monitoring and observability service (AWS CloudWatch, official Amazon Cloud Services documentation, https://aws.amazon.com/cloudwatch/, Accessed Date: 26 February 2021) built for DevOps engineers.
6.2. AWS CloudWatch
7. The Approaches Used
- Generate simulated BP data;
- Pass generated data into a bipartite graph;
- Pass BP data into hypergraph;
- Apply Smith normal form.
7.1. Simulation of Generated BP Data
7.2. From Bipartite Graph to Hypergraph
7.3. Smith Normal Form
8. Hypergraph Based Representation for BP
9. Conclusions
- We achieved an automatic method of generating simulated BP data with dedicated features;
- We established an automatic method of obtaining a visualization of generated data in terms of hypergraphs and bipartite graphs;
- We applied the Smith normal form to detect similar BP within generated data;
- We realized that with AWS, it is too costly for research work (excepting research within enterprises);
- Generating simulated data needs a lot of domain knowledge of BP.
Author Contributions
Funding
Institutional Review Board Statement
Informed Consent Statement
Data Availability Statement
Conflicts of Interest
References
- Brahimi, M.; Bouzidi, L. Eléments D’architecture Pour Une Mémoire D’ Entreprise Orientée Processus Métier. Rev. Electron. Suisse Sci. L’Inf. (RESSI) 2008, 1661–1802. Available online: http://campus.hesge.ch/ressi/Numero_7_mai2008/articles/HTML/RESSI_043_Brahimi.htm (accessed on 8 December 2020).
- Mejia Bernal, J.F.; Falcarin, P.; Morisio, M.; Dai, J. Dynamic Context-aware Business Process: A Rule-based Approach Supported by Pattern Identification. In Proceedings of the 2010 ACM Symposium on Applied Computing; ACM: New York, NY, USA, 2010; pp. 470–474. [Google Scholar]
- Havey, M. Essential Business Process Modeling; O’Reilly Media, Inc.: Newton, MA, USA, 2005. [Google Scholar]
- Davenport, T.H.; Beers, M.C. Managing Information about Processes. J. Manag. Inf. Syst. 1995, 12, 57–80. [Google Scholar] [CrossRef]
- Grover, V.; Kettinger, W.J.; Teng, J.T.C. Business Process Change in the 21st Century. Bus. Econ. Rev. 2000, 46, 14–18. [Google Scholar]
- Kirchmer, M.; Scheer, A.W. Change Management—Key for Business Process Excellence. In Business Process Change Management; Springer: Berlin/Heidelberg, Germany, 2003; pp. 1–14. [Google Scholar]
- Chen, Q.; Reichard, G.; Beliveau, Y. Interface management-a facilitator of lean construction and agile project management. Int. Group Lean Constr. 2007, 1, 57–66. [Google Scholar]
- Salinesi, C.; Thevenet, L.H. Enterprise Architecture, Des Problèmes Pratiques à L’innovation. Ing. Syst. D’Inf. 2008, 13, 75–105. [Google Scholar] [CrossRef]
- Whitman, L.; Ramachandran, K.; Ketkar, V. A Taxonomy of a Living Model of the Enterprise. In Proceedings of the 2001 Winter Simulation Conference (Cat. No. 01CH37304), Arlington, VA, USA, 9–12 December 2001; Volume 2, pp. 848–855. [Google Scholar]
- Abdulmalek, F.A.; Rajgopal, J. Analyzing the benefits of lean manufacturing and value stream mapping via simulation: A process sector case study. Int. J. Prod. Econ. 2007, 107, 223–236. [Google Scholar] [CrossRef]
- Vasilecas, O.; Vysockis, T.; Rusinaite, T. On goal-oriented business process simulation. In Proceedings of the 2016 IEEE 4th Workshop on Advances in Information, Electronic and Electrical Engineering (AIEEE), Vilnius, Lithuania, 10–12 November 2016; pp. 1–4. [Google Scholar]
- Molnár, B.; Bouafia, K. Adaptive Case Management and Dynamic Business Process Modeling A proposal for document-centric and formal ap-proach. In Proceedings of the AIS 2017 12 th International Symposium on Applied Informatics and Related Areas, Beijing, China, 21–24 August 2017; pp. 2–6. [Google Scholar]
- Moldt, D.; Wienberg, F. Multi-agent-systems based on coloured Petri nets. In Lecture Notes in Computer Science, Proceedings of the 18th International Conference on Application and Theory of Petri Nets, Toulouse, France, 23–27 June 1997; Azéma, P., Balbo, G., Eds.; Springer: Berlin, Germany, 1997; Volume 1248, pp. 82–101. [Google Scholar]
- Peterson, J.L. Petri nets. ACM Comput. Surv. (CSUR) 1977, 9, 223–252. [Google Scholar] [CrossRef]
- Specification, O.F.A. Business Process Modeling Notation Specification. 2006. Available online: https://www.omg.org/bpmn/Documents/OMG_Final_Adopted_BPMN_1-0_Spec_06-02-01.pdf (accessed on 20 November 2020).
- Petrillo, A.; Di Bona, G.; Forcina, A.; Silvestri, A. Building excellence through the Agile Reengineering Performance Model (ARPM): A strategic business model for organizations. Bus. Process. Manag. J. 2018, 24, 128–157. [Google Scholar] [CrossRef]
- Jordan, D.; Evdemon, J.; Alves, A.; Arkin, A.; Askary, S.; Barreto, C.; Bloch, B.; Curbera, F.; Ford, M.; Goland, Y.; et al. Web services business process execution language version 2.0. Oasis Stand. 2007, 11, 5. [Google Scholar]
- Bouafia, K.; Khebizi, A.; Molnár, B. Nouvelle Approche Fonctionnelle de Transformation aux Specifications Abstraites des Services Web Basees sur les afd a Partir des Programmes Bpel. Am. J. Innov. Res. Appl. Sci. 2020, 4, 148–164. [Google Scholar]
- Business Process Model And Notation Specification. Business Process Model and Notation; Object Management Group: Needham, MA, USA, 2006; Volume 2. [Google Scholar]
- Baeten, J.C. A brief history of process algebra. Theor. Comput. Sci. 2005, 335, 131–146. [Google Scholar] [CrossRef] [Green Version]
- Kopp, O.; Unger, T.; Leymann, F. Nautilus Event-Driven Process Chains: Syntax, Semantics, and Their Mapping to BPEL. Available online: http://ceur-ws.org/Vol-224/epk2006-paper5.pdfs (accessed on 21 November 2020).
- Cui, K.; Yang, W.H.; Gou, H.Y. Experimental research and finite element analysis on the dynamic characteristics of concrete steel bridges with multi-cracks. J. Vibroeng. 2017, 19, 4198–4209. [Google Scholar]
- Bretto, A. Hypergraph theory. In An Introduction. Mathematical Engineering; Springer: Cham, Switzerland, 2013. [Google Scholar]
- Li, D.; Xu, Z.; Li, S.; Sun, X. Link prediction in social networks based on hypergraph. In Proceedings of the 22nd International Conference on World Wide Web, Rio de Janeiro, Brazil, 13–17 May 2013; pp. 41–42. [Google Scholar]
- Berge, C. Hypergraphs: Combinatorics of Finite Sets; Elsevier: Amsterdam, The Netherlands, 1984; Volume 45. [Google Scholar]
- Molnár, B.; Benczúr, A. Facet of Modeling Web Information Systems from a Document-Centric View. Int. J. Web Portals 2013, 5, 57–70. [Google Scholar] [CrossRef]
- Ausiello, G.; Italiano, G.F.; Laura, L.; Nanni, U.; Sarracco, F. Structure theorems for optimum hyperpaths in directed hypergraphs. In International Symposium on Combinatorial Optimization; Springer: Berlin/Heidelberg, Germany, 2012; pp. 1–14. [Google Scholar]
- Saligny, L.; Bouillé, F. La Méthode HBDS: Hypergraph-Based Data Structure. 2011. Available online: https://halshs.archives-ouvertes.fr/halshs-00959477/ (accessed on 18 February 2021).
- Sun, L.; Ji, S.; Ye, J. Hypergraph Spectral Learning for Multi-label Classification. In Proceedings of the Fourteenth ACM SIGKDD International Conference on Knowledge Discovery and Data Mining, Las Vegas, NV, USA, 24–27 August 2008; pp. 668–676. [Google Scholar] [CrossRef]
- Ducournau, A. Hypergraphes: Clustering, Réduction et Marches Aléatoires Orientées pour la Segmentation D’images et de Vidéo. Ph.D. Thesis, Ecole Nationale D’ingénieurs de Saint-Etienne, Saint-Etienne, France, 2012. [Google Scholar]
- Rital, S. Hypergraphe de Voisinage Spatiocolorimétrique: Application en Traitement D’images. Ph.D. Thesis, Université de Bourgogne, Dijon, France, 2004. [Google Scholar]
- Tian, Z.; Hwang, T.; Kuang, R. A hypergraph-based learning algorithm for classifying gene expression and array CGH data with prior knowledge. Bioinformatics 2009, 25, 2831–2838. [Google Scholar] [CrossRef] [PubMed] [Green Version]
- Bouafia, K.; Molnár, B. Formal Verification of Analysis Approach for Enterprise Information Systems Architecture Using Hypergraph Representation Based on Finite State Machines for Supporting Business Process Requirements. J. Appl. Bus. Econ. 2020, 22, 265–273. [Google Scholar] [CrossRef]














| Models | Advantages |
|---|---|
| Petri-nets | The multitude of Petri-net verification mechanisms on business models and the ability to transform many models to Petri-nets; Petri-nets are minimal and very general, but also very rich in mathematical properties. |
| FSM | A power theory and formal methods for requirement specifications, modeling, design and test case generation; Its theory has proved useful in capturing the static as well as dynamic behavior of systems. |
| BPMN | Fully acceptable model; Existence of relation between real BP and its execution; Easy to understand. |
| UML | Capture activities of difficult software; Better illustration of sequence between activities; Chronological system flow; |
| BPEL | Express BP using standard language; Allow to cancel the processing done by activity in case of failure; Easy to understand because of the XML based; BPEL processes have a well defined life-span and their life-cycle can be controlled in order to maintain the execution of activities for a long period; Describe the logic of BP through the composition of web services. |
| Process algebra | Process algebra efficient and can be helpful to tackle choreography problems; Support a variety of algebraic laws to manipulate systems and support to the whole process development both at the design stage and for reverse engineering issues; Explain the semantics of conceptual BP models. |
| EPC | Integration of system features; Understandable notation; Used to facilitate the adoption and customization of process oriented IS, thereby serving as a starting point for the actual implementation; Representation and explanation of BP. |
| Models | Disadvantages |
|---|---|
| Petri-nets | In system modeling of events in which it is possible for some events to occur concurrently, there are constraints on the concurrence, precedence, or frequency of these occurrences; Inability to test for specific marking in an unbounded place and to take action on the outcome of the test; Petri-nets lack means to model the timing of actions represented by transition firings, but extensions have been developed to remedy this limitation. |
| FSM | Need more static memory to store the lookup table that stores the FSM events; The simplicity of FSM has also become one of their disadvantages. Systems that need an indeterminate amount of states cannot be modeled by a FSM, evidently. |
| BPMN | No state transitions; Hierarchical maintenance does not exist; Limited data and tasks details. |
| UML | Activity diagrams do not give much detail about behavior or interaction of objects; UML diagrams insufficient to define semantic functionality of the system to be developed; UML has still no structure and specification for modeling user interfaces; Do not have much mathematical foundation to represent pre/post conditions and data constraints to be useful in validation and verification of the procedures. |
| BPEL | Limited data and tasks details; BPEL enables the top-down realization of service oriented architecture (SOA) through composition, orchestration, and coordination. |
| Process algebra | Global states and global activities are not basic notions; Enable on composing larger from smaller ones in a structured way. |
| EPC | An ambiguity concerning the modeling of start and end events occur in the EPC. |
Publisher’s Note: MDPI stays neutral with regard to jurisdictional claims in published maps and institutional affiliations. |
© 2021 by the authors. Licensee MDPI, Basel, Switzerland. This article is an open access article distributed under the terms and conditions of the Creative Commons Attribution (CC BY) license (https://creativecommons.org/licenses/by/4.0/).
Share and Cite
Bouafia, K.; Molnár, B. Hypergraph Application on Business Process Performance. Information 2021, 12, 370. https://doi.org/10.3390/info12090370
Bouafia K, Molnár B. Hypergraph Application on Business Process Performance. Information. 2021; 12(9):370. https://doi.org/10.3390/info12090370
Chicago/Turabian StyleBouafia, Khawla, and Bálint Molnár. 2021. "Hypergraph Application on Business Process Performance" Information 12, no. 9: 370. https://doi.org/10.3390/info12090370
APA StyleBouafia, K., & Molnár, B. (2021). Hypergraph Application on Business Process Performance. Information, 12(9), 370. https://doi.org/10.3390/info12090370

