Tracking Light Aircraft with Smartphones at Low Altitudes
Abstract
1. Introduction
2. Background
3. Requirements Elicitation
- R1. Acquire positional data (latitude, longitude, altitude) from the smartphone GPS
- R2. Send live data from the smartphone to a server using the cellular network
- R3. View aircraft data visually
- R4. View aircraft information (type, photograph)
- R5. View pilot information (name, photograph)
- R6. Estimate ground speed of an aircraft
- R7. Estimate vertical rate of an aircraft
- R8. Identify the aircraft (callsign)
- R9. Track multiple aircraft simultaneously
- R10. Log past flights’ data
- R11. Perform data sanitization, validation and encryption
- R12. Have easy-to-use and user-friendly interface
4. System Design
4.1. Feature Models
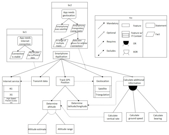
4.1.1. Mobile Application
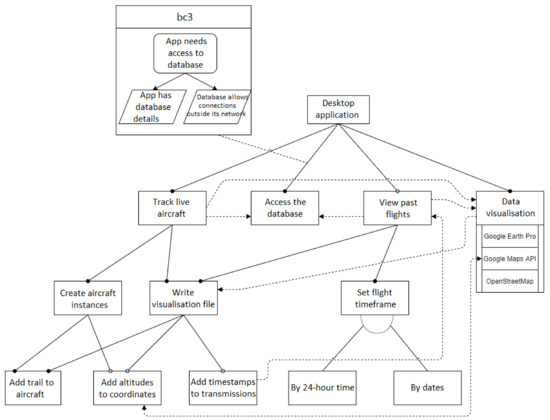
4.1.2. Desktop Application
4.1.3. Backend Web Server and Database
4.2. User Interfaces
4.2.1. Mobile Application
4.2.2. Desktop Application
4.3. System Interactions
5. Proof-of-Concept Implementation
5.1. Mobile Application
5.1.1. Location Acquisition
5.1.2. Creating the UI
5.1.3. Processing the Location Data
5.1.4. Sending Data to the Backend
5.2. Flight Simulator Based Testing
5.3. Web Server and SQL Database
5.4. Desktop Application
5.4.1. Creating the UI
5.4.2. Acquiring Live Data
5.4.3. Extracting Historical Data
5.4.4. Visual Representation
6. Evaluation and Results
- Mobile application:
- Determines an accurate position on the ground.
- Determines an accurate position from a flying aircraft.
- Determines altitude from a flying aircraft.
- Calculates ground speed.
- Calculates aircraft bearing.
- Transmits data continuously and consistently on the ground.
- Transmits data continuously and consistently in the air.
- Begins tracking on button press.
- Stops tracking, then resumes tracking.
- Web server:
- Receives aircraft data.
- Checks validity of received data.
- Checks SQL injection in user updates.
- Desktop application:
- Reads from the database.
- Reads past aircraft transmissions to extract data.
- Extracts CSV or KML file from past aircraft transmissions.
- User:
- Updates their aircraft callsign.
- Updates their username.
- Defines date/time boundary to extract past transmissions.
- Filters by aircraft.
- Main features:
- Smartphone operates in an aircraft for an hour-long flight, transmitting data.
- System continues to operate if cellular signal is lost.
- Two smartphones transmit data simultaneously.
- Aircraft can be tracked live while they are transmitting
- Aircraft are accurately displayed according to their actual position.
- Aircraft statistics window is opened.
- KML airspace overlay is opened with live aircraft.
6.1. Flight Test 1
6.2. Flight Test 2
6.3. Comparative Analysis
6.4. Limitations to the Study
7. Conclusions
Author Contributions
Funding
Institutional Review Board Statement
Informed Consent Statement
Data Availability Statement
Acknowledgments
Conflicts of Interest
Abbreviations
| ADS-B | Automatic Dependent System-Broadcast |
| BDS | Binary Data Store |
| KML | Keyhole Markup Language |
| PSR | Primary Surveillance Radar |
| SSR | Secondary Surveillance Radar |
| UI | User Interface |
| UX | User Experience |
References
- Kim, E.; Sivits, K. Blended secondary surveillance radar solutions to improve air traffic surveillance. Aerosp. Sci. Technol. 2015, 45, 203–208. [Google Scholar] [CrossRef]
- Semke, W.; Allen, N.; Tabassum, A.; McCrink, M.; Moallemi, M.; Snyder, K.; Arnold, E.; Stott, D.; Wing, M.G. Analysis of Radar and ADS-B Influences on Aircraft Detect and Avoid (DAA) Systems. Aerospace 2017, 4. [Google Scholar] [CrossRef]
- RF-Wireless-World. Difference between Primary Radar and Secondary Radar. 2012. Available online: https://www.rfwireless-world.com/Terminology/Primary-radar-vs-Secondary-radar.html (accessed on 4 January 2021).
- Ramet. MSSR M10SR—Ramet. 2014. Available online: https://www.ramet.as/mssr-m10sr (accessed on 4 January 2021).
- PicClick. Kinetic SBS-3 ADS-B & AIS. 2017. Available online: https://picclick.co.uk/Kinetic-SBS-3-ADS-B-AIS-Aircraft-Marine-222606094455.html (accessed on 4 January 2021).
- Schäfer, M.; Strohmeier, M.; Smith, M.; Fuchs, M.; Pinheiro, R.; Lenders, V.; Martinovic, I. OpenSky report 2016: Facts and figures on SSR mode S and ADS-B usage. In Proceedings of the 2016 IEEE/AIAA 35th Digital Avionics Systems Conference (DASC), Sacramento, CA, USA, 25–29 September 2016; pp. 1–9. [Google Scholar] [CrossRef]
- De Haan, S.; Sondij, J.; Stringer, S. EMADDC: Towards Operational Collection of Mode-S EHS Observations in Europe. In World Meteorological Organization Newsletter; World Meteorological Organization: Geneva, Switzerland, 2017; Volume 13. [Google Scholar]
- Garmin. ADS-B & Transponders | Mode ES, Mode S & Mode C. Available online: https://buy.garmin.com/en-US/US/cInTheAir-cAvionics-cTransponders-p1.html (accessed on 12 March 2020).
- UK-Civil-Aviation-Authority. Air Traffic Management Common Requirements. Available online: https://www.caa.co.uk/Commercial-industry/Airspace/Air-traffic-control/Air-navigation-services/The-Air-Traffic-Management-Common-Requirements-Implementing-Regulation/ (accessed on 4 January 2021).
- British-Microlight-Aircraft-Association. Technical Information Leaflet Issue 7—Standard Minor Modification—Fitting a Transponder. 2019. Available online: https://www.bmaa.org/files/til_104_transponders.pdf (accessed on 1 March 2021).
- Van Diggelen, F. A-GPS: Assisted GPS, GNSS, and SBAS; Artech House: London, UK, 2009. [Google Scholar]
- Lin, C.E.; Hung, T.W.; Chen, H.Y. ADS-B Like UTM Surveillance Using APRS Infrastructure. Proc. Inst. Mech. Eng. Part G J. Aerosp. Eng. 2016, 230, 1569–1591. [Google Scholar] [CrossRef]
- Castilho, D.S.; Urbina, L.M.; de Andrade, D. STPA for continuous controls: A flight testing study of aircraft crosswind takeoffs. Saf. Sci. 2018, 108, 129–139. [Google Scholar] [CrossRef]
- Huan-Jung, L.; Wen-Chi, L.; Chao-Yang, L.; Lin, A.; Chen, H. The Line of Sight Distance Measurement by Drone for CubeSat ADS-B Payload. In Proceedings of the IEEE Eurasia Conference on IOT, Communication and Engineering (ECICE), Yunlin, Taiwan, 3–6 October 2019; pp. 546–549. [Google Scholar] [CrossRef]
- Lin, Y.H.; Lin, C.E.; Chen, H.C. ADS-B Like UTM Surveillance Using APRS Infrastructure. Aerospace 2020, 7. [Google Scholar] [CrossRef]
- 4G.co.uk. 4G Coverage on the Isle of Wight. 2016. Available online: https://www.4g.co.uk/news/the-isle-of-wight-now-has-strong-4g-coverage/ (accessed on 4 January 2021).
- Rekkas, C.; Rees, M. Towards ADS-B implementation in Europe. In Proceedings of the Tyrrhenian International Workshop on Digital Communications—Enhanced Surveillance of Aircraft and Vehicles, Capri, Italy, 3–5 September 2008. [Google Scholar] [CrossRef]
- Topková, T.; Pleninger, S. Identification of BDS Registers. In Proceedings of the 10th International Scientific Conference on Aeronautics, Automotive and Railway Engineering and Technologies, Sozopol, Bulgaria, 15–17 September 2018. [Google Scholar] [CrossRef]
- Bodart, J. Mode S Surveillance Principle. 2019. Available online: https://www.icao.int/MID/Documents/2019/MICA/MICA-MID%20-%20WP%2002%20-%20Mode%20S%20Surveillance%20Principle.pdf (accessed on 1 March 2021).
- Otsuyama, T.; Honda, J.; Shiomi, K.; Minorikawa, G.; Hamanaka, Y. Performance evaluation of Passive Secondary Surveillance Radar for small aircraft surveillance. In Proceedings of the European Radar Conference (EuRAD), Paris, France, 9–11 September 2015; pp. 505–508. [Google Scholar] [CrossRef]
- Schäfer, M.; Strohmeier, M.; Lenders, V.; Martinovic, I.; Wilhelm, M. Bringing up OpenSky: A Large-Scale ADS-B Sensor Network for Research. In Proceedings of the 13th International Symposium on Information Processing in Sensor Networks, IEEE, Berlin, Germany, 15–17 April 2014; pp. 83–94. [Google Scholar]
- Maas, J.; van Gent, R.; Hoekstra, J. A portable primary radar for general aviation. PLoS ONE 2020, 15. [Google Scholar] [CrossRef] [PubMed]
- Šimák, V.; Škultéty, F. Real time light-sport aircraft tracking using SRD860 band. Transport. Res. Procedia 2020, 51, 271–282. [Google Scholar] [CrossRef]
- Galati, G.; Perrotta, G.; Di Girolamo, S.; Dellago, R.; Gentile, S.; Lanari, F. Study of an integrated communication, navigation and surveillance satellite system for air traffic management. In Proceedings of the International Radar Conference, Beijing, China, 8–10 October 1996; pp. 238–241. [Google Scholar] [CrossRef]
- Shi, F.; Qiu, F.; Li, X.; Tang, Y.; Zhong, R.; Yang, C. A method to detect and track moving airplanes from a satellite video. Remote Sens. 2020, 12. [Google Scholar] [CrossRef]
- Hoeher, P.; Badri-Hoeher, S.; Xu, W.; Krakowski, C. Single-antenna co-channel interference cancellation (SAIC) for TDMA cellular radio systems. Wirel. Commun. IEEE 2005, 12, 30–37. [Google Scholar] [CrossRef]
- Batory, D. Feature Models, Grammars, and Propositional Formulas. In Proceedings of the 9th International Conference on Software Product Lines, Rennes, France, 26–29 September 2005; Springer: Berlin/Heidelberg, Germany, 2005; pp. 7–20. [Google Scholar] [CrossRef]
- Czarnecki, K.; Wasowski, A. Feature Diagrams and Logics: There and Back Again. In Proceedings of the 11th International Software Product Line Conference (SPLC 2007), Kyoto, Japan, 10–14 September 2007; pp. 23–34. [Google Scholar]
- Wang, C.; Chen, L.; Zhao, L.; Li, M. Exploring the norms for the UX design of intelligent products: A case study. In Proceedings of the Tsinghua International Design Management Symposium, Shenzhen, China, 1–2 December 2013; pp. 158–165. [Google Scholar] [CrossRef]
- Fu, X. Mobile phone UI design principles in the design of human-machine interaction design. In Proceedings of the IEEE 11th International Conference on Computer-Aided Industrial Design Conceptual Design 1, Yiwu, China, 17–19 November 2010; Volume 1, pp. 697–701. [Google Scholar] [CrossRef]
- Google. Fused Location Provider API. 2019. Available online: https://developers.google.com/location-context/fused-location-provider (accessed on 5 May 2020).
- Wolfram-MathWorld. Great Circle Definition and Formulas. Available online: https://mathworld.wolfram.com/GreatCircle.html (accessed on 25 August 2020).






















| BDS No. | Message Contents |
|---|---|
| BDS 4.0 | Selected altitude (auto-pilot set altitude), and barometric pressure |
| settings | |
| BDS 5.0 | Roll angle, true track angle, ground speed, track angle rate (rate at |
| which aircraft is turning), and true airspeed | |
| BDS 6.0 | Magnetic heading, indicated airspeed (speed reported by the aircraft’s |
| instruments), Mach, barometric altitude rate, and inertial vertical rate |
| No. | Question |
|---|---|
| Q1 | Is your aircraft tracked via a Secondary Surveillance Radar system? |
| Q2 | If “Yes” to the previous question, how reliably is the aircraft tracked? |
| Q3 | What is your usual cruising altitude? |
| Q4 | What are your typical flight plans? |
| Q5 | Would you be interested in using a smartphone as a flight tracker? |
| Q6 | What features would you like to see in a flight tracking application? |
| No. | Question |
|---|---|
| Q1 | Are any of your aircraft tracked via a Secondary Surveillance Radar system? |
| Q2 | If “Yes” to the previous question, how reliably is the aircraft tracked? |
| Q3 | What is the usual cruising altitude for your students? |
| Q4 | Where would students usually fly? |
| Q5 | Would you be interested in tracking your student’s aircraft? |
| Q6 | What features would you like to see in a flight tracking application? |
| No. | Question |
|---|---|
| Q1 | How well does your current aircraft tracking system perform? |
| Q2 | If all the aircraft that landed here were tracked, would it make your work |
| easier? | |
| Q3 | What would you like to see in an application to track aircraft? |
| Q4 | How do you think this application could improve air safety? |
Publisher’s Note: MDPI stays neutral with regard to jurisdictional claims in published maps and institutional affiliations. |
© 2021 by the authors. Licensee MDPI, Basel, Switzerland. This article is an open access article distributed under the terms and conditions of the Creative Commons Attribution (CC BY) license (http://creativecommons.org/licenses/by/4.0/).
Share and Cite
Lilly, B.; Cetinkaya, D.; Durak, U. Tracking Light Aircraft with Smartphones at Low Altitudes. Information 2021, 12, 105. https://doi.org/10.3390/info12030105
Lilly B, Cetinkaya D, Durak U. Tracking Light Aircraft with Smartphones at Low Altitudes. Information. 2021; 12(3):105. https://doi.org/10.3390/info12030105
Chicago/Turabian StyleLilly, Benjamin, Deniz Cetinkaya, and Umut Durak. 2021. "Tracking Light Aircraft with Smartphones at Low Altitudes" Information 12, no. 3: 105. https://doi.org/10.3390/info12030105
APA StyleLilly, B., Cetinkaya, D., & Durak, U. (2021). Tracking Light Aircraft with Smartphones at Low Altitudes. Information, 12(3), 105. https://doi.org/10.3390/info12030105

