Mobile Applications for Training Plan Using Android Devices: A Systematic Review and a Taxonomy Proposal
Abstract
1. Introduction
2. Related Work
3. Methodology
3.1. Overview
3.2. Research Questions
3.3. Inclusion Criteria
3.4. Search Strategy
3.5. Extraction of Study Characteristics
4. Results
5. Discussion
- Use of sensors: use of sensors to collect physical activity data;
- Training plan: definition of the training plan; exercises with images; registration of exercises performed; explanation of the exercises step by step; definition of goals; Definition of time for each exercise;
- Nutrition: definition of meals; registration of food preferences; definition of a diet plan;
- Weight training: calculation of maximum weight and maximum repetitions for each activity; definition of weight; choose muscle to train;
- Personal data: registration of personal data; calculation of BMI;
- Social: share training plan; show notifications; reminders;
- Statistics: statistics of exercises performed in each day of the week;
- Body training: show exercises for different parts of the body; definition of number of repetitions.
6. Conclusions
- (RQ1) Which are the mobile applications for the physical activity, and fitness? Mobile applications related to physical activity, workout, and fitness, are diverse, but not all contain the essential functionalities in the fight against sedentary lifestyles and physical activity. Some include things that may be beneficial, but non-essential and other mobile applications do not include crucial features in the battle against physical activity. There are some examples of these mobile applications, including “My Workout Plan”, “Fitness and Bodybuilding”, “Fat Burning Workout 2019: Home Weight Lose App”, “Gym Coach Gym Trainer Workout for Beginners”.
- (RQ2) How can mobile applications promote the health and well-being of the users? The essential features for these mobile applications are related to the selection of a training day according to their availability. It is crucial to contact the Personal Trainer for possible questions and, finally, the possibility to check the finalization of exercise by users.
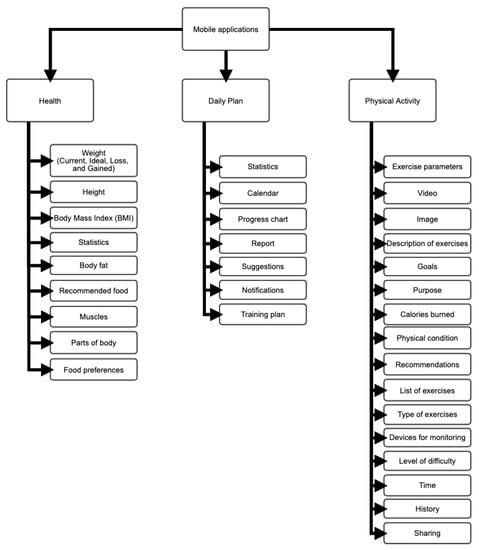
- (RQ3) Which are the categories that better define a taxonomy in this subject? The classification used to design the taxonomy is “Health”, “Daily Plan” and “Physical Activity”. With these keywords, we can obtain categories for several mobile application functionalities.
- (RQ4) Any of the analyzed mobile applications are available in scientific studies? Unfortunately, none of the analyzed mobile applications is presented in scientific studies. Therefore, we conclude that validation following proper scientific methodology of mobile applications has yet to be performed.
Author Contributions
Funding
Acknowledgments
Conflicts of Interest
References
- Davis, M.G.; Fox, K.R. Physical activity patterns assessed by accelerometry in older people. Eur. J. Appl. Physiol. 2007, 100, 581–589. [Google Scholar] [CrossRef] [PubMed]
- Khalil, A.; Glal, S. StepUp: A step counter mobile application to promote healthy lifestyle. In Proceedings of the 2009 International Conference on the Current Trends in Information Technology (CTIT), Dubai, UAE, 15–16 December 2009; pp. 1–5. [Google Scholar]
- Ströhle, A. Physical activity, exercise, depression and anxiety disorders. J. Neural Transm. 2009, 116, 777. [Google Scholar] [CrossRef] [PubMed]
- Laporte, R.E.; Montoye, H.J.; Caspersen, C.J. Assessment of physical activity in epidemiologic research: Problems and prospects. Public Health Rep. 1985, 100, 361–362. [Google Scholar]
- Kerst, A.; Zielasek, J.; Gaebel, W. Smartphone applications for depression: A systematic literature review and a survey of health care professionals’ attitudes towards their use in clinical practice. Eur. Arch. Psychiatry Clin. Neurosci. 2020, 270, 139–152. [Google Scholar] [CrossRef] [PubMed]
- Hekler, E.B.; Buman, M.P.; Grieco, L.; Rosenberger, M.; Winter, S.J.; Haskell, W.; King, A.C. Validation of physical activity tracking via android smartphones compared to ActiGraph accelerometer: Laboratory-based and free-living validation studies. JMIR Mhealth Uhealth 2015, 3, e36. [Google Scholar] [CrossRef]
- Wylie, C.G.; Coulton, P. Persuasive Mobile Health Applications. In Electronic Healthcare; Springer: Berlin/Heidelberg, Germany, 2008; pp. 90–97. [Google Scholar]
- Sullivan, A.; Lachman, M. Behavior Change with Fitness Technology in Sedentary Adults: A Review of the Evidence for Increasing Physical Activity. Front. Public Health 2017, 4, 289. [Google Scholar] [CrossRef]
- Shuib, L.; Shamshirb, S.; Ismail, M.H. A review of mobile pervasive learning: Applications and issues. Comput. Hum. Behav. 2015, 46, 239–244. [Google Scholar] [CrossRef]
- Guo, Y.; Bian, J.; Leavitt, T.; Vincent, H.; Zalm, L.; Teurlings, T.; Smith, M.; Modave, F. Assessing the Quality of Mobile Exercise Apps Based on the American College of Sports Medicine Guidelines: A Reliable and Valid Scoring Instrument. J. Med. Internet Res. 2017, 19, e67. [Google Scholar] [CrossRef]
- Zhao, J.; Freeman, B.; Li, M. Can Mobile Phone Apps Influence People’s Health Behavior Change? An Evidence Review. J. Med. Internet Res. 2016, 18, e287. [Google Scholar] [CrossRef]
- Silva, B.M.C.; Rodrigues, J.J.P.C.; Díez, I.D.T.; López-Coronado, M.; Saleem, K. Mobile-health: A review of current state in 2015. J. Biomed. Inform. 2015, 56, 265–272. [Google Scholar] [CrossRef]
- IDC Corporate USA, Smartphone Market Share-OS. Available online: https://www.idc.com/promo/smartphone-market-share/os (accessed on 24 February 2020).
- Villasana, M.V.; Pires, I.M.; Sá, J.; Garcia, N.M.; Pombo, N.; Zdravevski, E.; Chorbev, I. CoviHealth: Novel approach of a mobile application for nutrition and physical activity management for teenagers. In Proceedings of the 5th EAI International Conference on Smart Objects and Technologies for Social Good, Valencia, Spain, 25–27 September 2019; pp. 261–266. [Google Scholar]
- Villasana, M.V.; Pires, I.M.; Sá, J.; Garcia, N.M.; Zdravevski, E.; Chorbev, I.; Lameski, P.; Flórez-Revuelta, F. Mobile Applications for the Promotion and Support of Healthy Nutrition and Physical Activity Habits: A Systematic Review, Extraction of Features and Taxonomy Proposal. Open Bioinform. J. 2019, 13, 50–71. [Google Scholar] [CrossRef]
- Villasana, M.V.; Pires, I.M.; Sá, J.; Garcia, N.M.; Zdravevski, E.; Chorbev, I.; Lameski, P.; Flórez-Revuelta, F. Promotion of Healthy Nutrition and Physical Activity Lifestyles for Teenagers: A Systematic Literature Review of The Current Methodologies. J. Pers. Med. 2020, 10, 12. [Google Scholar] [CrossRef] [PubMed]
- Conroy, D.E.; Yang, C.-H.; Maher, J.P. Behavior Change Techniques in Top-Ranked Mobile Apps for Physical Activity. Am. J. Prev. Med. 2014, 46, 649–652. [Google Scholar] [CrossRef] [PubMed]
- Dobre, C.; Mavromoustakis, C.X.; Garcia, N.M.; Mastorakis, G.; Goleva, R.I. Introduction to the AAL and ELE Systems. In Ambient Assisted Living and Enhanced Living Environments; Butterworth-Heinemann: Oxford, UK, 2017; pp. 1–16. [Google Scholar]
- Goleva, R.I.; Garcia, N.M.; Mavromoustakis, C.X.; Dobre, C.; Mastorakis, G.; Stainov, R.; Chorbev, I.; Trajkovik, V. AAL and ELE Platform Architecture. In Ambient Assisted Living and Enhanced Living Environments; Butterworth-Heinemann: Oxford, UK, 2017; pp. 171–209. [Google Scholar]
- Chen, J.; Cade, J.E.; Allman-Farinelli, M. The Most Popular Smartphone Apps for Weight Loss: A Quality Assessment. JMIR mHealth uHealth 2015, 3, e104. [Google Scholar] [CrossRef]
- Azfar, A.; Choo, K.-K.R.; Liu, L. Forensic Taxonomy of Popular Android mHealth Apps. arXiv 2015, arXiv:1505.02905. [Google Scholar]
- Franco, R.Z.; Fallaize, R.; Lovegrove, J.A.; Hwang, F. Popular Nutrition-Related Mobile Apps: A Feature Assessment. JMIR mHealth uHealth 2016, 4, e85. [Google Scholar] [CrossRef]
- Honary, M.; Bell, B.T.; Clinch, S.; Wild, S.E.; McNaney, R. Understanding the Role of Healthy Eating and Fitness Mobile Apps in the Formation of Maladaptive Eating and Exercise Behaviors in Young People. JMIR mHealth uHealth 2019, 7, e14239. [Google Scholar] [CrossRef]
- Schoeppe, S.; Alley, S.; Rebar, A.L.; Hayman, M.; Bray, N.A.; Van Lippevelde, W.; Gnam, J.P.; Bachert, P.; Direito, A.; Vandelanotte, C. Apps to improve diet, physical activity and sedentary behaviour in children and adolescents: A review of quality, features and behaviour change techniques. Int. J. Behav. Nutr. Phys. Act. 2017, 14, 83. [Google Scholar] [CrossRef]
- Knight, E.; Stuckey, M.I.; Prapavessis, H.; Petrella, R.J. Public health guidelines for physical activity: Is there an app for that? A review of android and apple app stores. JMIR mHealth uHealth 2015, 3, e43. [Google Scholar] [CrossRef]
- Frie, K.; Hartmann-Boyce, J.; Jebb, S.; Albury, C.; Nourse, R.; Aveyard, P. Insights From Google Play Store User Reviews for the Development of Weight Loss Apps: Mixed-Method Analysis. JMIR mHealth uHealth 2017, 5, e203. [Google Scholar] [CrossRef]
- Moher, D.; Shamseer, L.; Clarke, M.; Ghersi, D.; Liberati, A.; Petticrew, M.; Shekelle, P.; Stewart, L.A. Preferred reporting items for systematic review and meta-analysis protocols (PRISMA-P) 2015 statement. Syst. Rev. 2015, 4, 1. [Google Scholar] [CrossRef] [PubMed]
- Gym Workout Planner-Weightlifting plans–Aplicações no Google Play. Available online: https://play.google.com/store/apps/details?id=com.fitness22.workout (accessed on 27 February 2019).
- Gym Fitness & Workout: Personal trainer–Aplicações no Google Play. Available online: https://play.google.com/store/apps/details?id=com.jleoapps.gymtotal (accessed on 27 February 2019).
- JE FIT-Personal Trainer, Gym, Musculacao Treino–Aplicações no Google Play. Available online: https://play.google.com/store/apps/details?id=je.fit (accessed on 27 February 2019).
- WORKIT-Gym Log, Workout Tracker, Fitness Trainer–Aplicações no Google Play. Available online: https://play.google.com/store/apps/details?id=com.jimber.workit (accessed on 27 February 2019).
- Gym Workout Plan: Fitness Tracker Personal Trainer–Aplicações no Google Play. Available online: https://play.google.com/store/apps/details?id=com.best.fit (accessed on 27 February 2019).
- Treinos-Workout Trainer–Aplicações no Google Play. Available online: https://play.google.com/store/apps/details?id=com.skimble.workouts (accessed on 27 February 2019).
- Home Workouts Personal Trainer–Aplicações no Google Play. Available online: https://play.google.com/store/apps/details?id=com.fitness22.bodyweightworkout (accessed on 27 February 2019).
- Gym Fitness & Workout Women: Personal trainer–Aplicações no Google Play. Available online: https://play.google.com/store/apps/details?id=com.jleoapps.womengym (accessed on 27 February 2019).
- Treino en Casa para Mulheres-Fitness Feminino–Aplicações no Google Play. Available online: https://play.google.com/store/apps/details?id=women.workout.female.fitness (accessed on 27 February 2019).
- Gym Coach | Gym Trainer workout for Beginners–Aplicações no Google Play. Available online: https://play.google.com/store/apps/details?id=com.workout.app.free (accessed on 27 February 2019).
- Fitness e Musculação–Aplicações no Google Play. Available online: https://play.google.com/store/apps/details?id=softin.my.fast.fitness (accessed on 27 February 2019).
- Gym App personal trainer-treino de academia–Aplicações no Google Play. Available online: https://play.google.com/store/apps/details?id=ru.adhocapp.gymapp (accessed on 27 February 2019).
- Academia e Musculação–Aplicações no Google Play. Available online: https://play.google.com/store/apps/details?id=com.anthonyng.workoutapp (accessed on 27 February 2019).
- Gym Workout Plan for Weight Training–Aplicações no Google Play. Available online: https://play.google.com/store/apps/details?id=com.smartfit.gymworkout (accessed on 27 February 2019).
- GymGuide fitness Exercícios–Aplicações no Google Play. Available online: https://play.google.com/store/apps/details?id=ru.adhocapp.gymguide (accessed on 27 February 2019).
- Strong: Exercise Gym Log, 5x5–Aplicações no Google Play. Available online: https://play.google.com/store/apps/details?id=io.strongapp.strong (accessed on 27 February 2019).
- Treino em Casa-Dieta e Personal Trainer–Aplicações no Google Play. Available online: https://play.google.com/store/apps/details?id=workout.homeworkouts.workouttrainer (accessed on 27 February 2019).
- Gym Fitness & Workout: Lose Weight, Build Muscle–Aplicações no Google Play. Available online: https://play.google.com/store/apps/details?id=day.workout.fitness.gym.guider (accessed on 27 February 2019).
- My Workout Plan-Planejador de Treino Diário–Aplicações no Google Play. Available online: https://play.google.com/store/apps/details?id=com.myworkoutplan.myworkoutplan (accessed on 27 February 2019).
- Gym WP-Academia e Musculação–Aplicações no Google Play. Available online: https://play.google.com/store/apps/details?id=com.lealApps.pedro.gymWorkoutPlan (accessed on 27 February 2019).
- Fitness & Bodybuilding–Aplicações no Google Play. Available online: https://play.google.com/store/apps/details?id=tdr.fitness.bodybuilding.plan (accessed on 27 February 2019).
- Dr. Training-Fitness & Bodybuilding Gym Workouts–Aplicações no Google Play. Available online: https://play.google.com/store/apps/details?id=com.appsguru.drtraining (accessed on 27 February 2019).
- Academia exercícios aplicativo 2018–Aplicações no Google Play. Available online: https://play.google.com/store/apps/details?id=com.sanayah.best.apps.gym.workouts.excercise.dailyexcercise.freegymapp (accessed on 27 February 2019).
- Slim NOW 2019-Weight Loss Workouts–Aplicações no Google Play. Available online: https://play.google.com/store/apps/details?id=com.femalefitness.workoutwoman.weightloss (accessed on 27 February 2019).
- GYM Generation Fitness & Workout–Aplicações no Google Play. Available online: https://play.google.com/store/apps/details?id=gym.salim_dev.fitness (accessed on 27 February 2019).
- Fitness-Diário de Treino e Exercícios, Musculação–Aplicações no Google Play. Available online: https://play.google.com/store/apps/details?id=com.rarus.gyms (accessed on 27 February 2019).
- Fitness Pro Workout-Gym-Fitness Gym trainer–Aplicações no Google Play. Available online: https://play.google.com/store/apps/details?id=hb.fitnesschallenge.homeworkout.homeworkouts.noequipment.fitnesspro (accessed on 27 February 2019).
- Workout Diary-Training & Fitness–Aplicações no Google Play. Available online: https://play.google.com/store/apps/details?id=com.nicola.sporttrack (accessed on 27 February 2019).
- Home Workout-Daily Fitness–Aplicações no Google Play. Available online: https://play.google.com/store/apps/details?id=com.home.workouts.professional (accessed on 27 February 2019).
- Treinamento físico-Fit Man 2019–Aplicações no Google Play. Available online: https://play.google.com/store/apps/details?id=pl.mobiem.android.fitman (accessed on 27 February 2019).
- Daily Fitness-Diet plan And Weight Loss workout.–Aplicações no Google Play. Available online: https://play.google.com/store/apps/details?id=com.heavenapp.daily_fitness (accessed on 27 February 2019).
- Treino em casa sem equipamento–Aplicações no Google Play. Available online: https://play.google.com/store/apps/details?id=com.dnt.fitness.homeworkout (accessed on 27 February 2019).
- Exercícios de treino de ginástica–Aplicações no Google Play. Available online: https://play.google.com/store/apps/details?id=com.GymWorkoutExercises.griyadroid (accessed on 27 February 2019).
- Female Workout Fitness Trainer–Aplicações no Google Play. Available online: https://play.google.com/store/apps/details?id=femaleworkout.getfit.fitnesstrainer (accessed on 27 February 2019).
- Fat Burning Workout 2019: Home Weight lose App–Aplicações no Google Play. Available online: https://play.google.com/store/apps/details?id=com.easyexercise.lossweight.dailybasis (accessed on 27 February 2019).
- Treino em Casa-Sem Equipamentos 2019–Aplicações no Google Play. Available online: https://play.google.com/store/apps/details?id=com.healthy.newworkout (accessed on 27 February 2019).
- Leijdekkers, P.; Gay, V. Mobile apps for chronic disease management: Lessons learned from myFitnessCompanion®. Health Technol. 2013, 3, 111–118. [Google Scholar] [CrossRef]
- Bice, M.R.; Ball, J.W.; McClaran, S. Technology and physical activity motivation. Int. J. Sport Exerc. Psychol. 2016, 14, 295–304. [Google Scholar] [CrossRef]
- Kranz, M.; Möller, A.; Hammerla, N.; Diewald, S.; Plötz, T.; Olivier, P.; Roalter, L. The mobile fitness coach: Towards individualized skill assessment using personalized mobile devices. Pervasive Mob. Comput. 2013, 9, 203–215. [Google Scholar] [CrossRef]
- Catalina Vaquero, R.; Morales López, R. Design And Evaluation of a Mobile Fitness Application to Encourage People in Physical Activity. Master’s Thesis, Tampere University of Technology, Tampere, Finland, 2016. [Google Scholar]
- Top 15 Most Important Mobile App KPIs to Measure The Performance. Available online: https://www.smartlook.com/blog/top-15-most-important-mobile-app-kpis-to-measure-the-performance/ (accessed on 24 February 2020).
- Romeo, A.; Edney, S.; Plotnikoff, R.; Curtis, R.; Ryan, J.; Sanders, I.; Crozier, A.; Maher, C. Can Smartphone Apps Increase Physical Activity? Systematic Review and Meta-Analysis. J. Med. Internet Res. 2019, 21, e12053. [Google Scholar] [CrossRef]
- Krebs, P.; Duncan, D.T. Health App Use Among US Mobile Phone Owners: A National Survey. JMIR Mhealth Uhealth 2015, 3, e101. [Google Scholar] [CrossRef] [PubMed]
- Middelweerd, A.; Mollee, J.S.; van der Wal, C.N.; Brug, J.; Te Velde, S.J. Apps to promote physical activity among adults: A review and content analysis. Int. J. Behav. Nutr. Phys. Act. 2014, 11, 97. [Google Scholar] [CrossRef]
- Mollee, J.S.; Middelweerd, A.; Kurvers, R.L.; Klein, M.C. What technological features are used in smartphone apps that promote physical activity? A review and content analysis. Pers. Ubiquitous Comput. 2017, 21, 633–643. [Google Scholar] [CrossRef]
- Direito, A.; Jiang, Y.; Whittaker, R.; Maddison, R. Smartphone apps to improve fitness and increase physical activity among young people: Protocol of the Apps for IMproving FITness (AIMFIT) randomized controlled trial. BMC Public Health 2015, 15, 635. [Google Scholar] [CrossRef]
- Bondaronek, P.; Alkhaldi, G.; Slee, A.; Hamilton, F.L.; Murray, E. Quality of Publicly Available Physical Activity Apps: Review and Content Analysis. JMIR Mhealth Uhealth 2018, 6, e53. [Google Scholar] [CrossRef]
- Fister, I.; Fister, I., Jr.; Fister, D. Visualization of Sports Activities Created by Wearable Mobile Devices. In Computational Intelligence in Sports. Adaptation, Learning, and Optimization; Springer: Cham, Switzerland, 2019; Volume 22. [Google Scholar]
- Fister, I.; Fister, I., Jr.; Fister, D. Generating Training Plans Based on Existing Sports Activities. In Computational Intelligence in Sports. Adaptation, Learning, and Optimization; Springer: Cham, Switzerland, 2019; Volume 22. [Google Scholar]
- Hilty, D.M.; Chan, S.; Torous, J.; Luo, J.; Bol, R.J. Mobile health, smartphone/device, and apps for psychiatry and medicine: Competencies, training, and faculty development issues. Psychiatr. Clin. 2019, 42, 513–534. [Google Scholar]
- Pires, I.M.; Marques, G.; Garcia, N.M.; Flórez-Revuelta, F.; Ponciano, V.; Oniani, S. A Research on the Classification and Applicability of the Mobile Health Applications. J. Pers. Med. 2020, 10, 11. [Google Scholar] [CrossRef] [PubMed]
- Wiemeyer, J. Evaluation of mobile applications for fitness training and physical activity in healthy low-trained people-A modular interdisciplinary framework. Int. J. Comput. Sci. Sport 2019, 18, 12–43. [Google Scholar] [CrossRef]
- Peake, J.M.; Kerr, G.; Sullivan, J.P. A critical review of consumer wearables, mobile applications, and equipment for providing biofeedback, monitoring stress, and sleep in physically active populations. Front. Physiol. 2018, 9, 743. [Google Scholar] [CrossRef] [PubMed]
- Peart, D.J.; Balsalobre-Fernández, C.; Shaw, M.P. Use of mobile applications to collect data in sport, health, and exercise science: A narrative review. J. Strength Cond. Res. 2019, 33, 1167–1177. [Google Scholar] [CrossRef]
- Tirasirichai, B.; Thanomboon, P.; Soontorntham, P.; Kusakunniran, W.; Robinson, M. Bloom Balance: Calorie Balancing Application with Scientific Validation. In Proceedings of the 2018 15th International Joint Conference on Computer Science and Software Engineering (JCSSE), Nakhonpathom, Thailand, 11–13 July 2018; pp. 1–6. [Google Scholar]
- Luna, S.; Gold, M.; Albert, A.; Ceccaroni, L.; Claramunt, B.; Danylo, O.; Haklay, M.; Kottmann, R.; Kyba, C.; Piera, J.; et al. Developing mobile applications for environmental and biodiversity citizen science: Considerations and recommendations. In Multimedia Tools and Applications for Environmental & Biodiversity Informatics; Springer: Cham, Switzerland, 2018; pp. 9–30. [Google Scholar]
- Ana, F.A.; Loreto, M.S.; José, L.M.M.; Pablo, S.M.; Julio, M.P.M.; Myriam, S.L.A. Mobile Applications in Oncology: A Systematic Review of Health Science Databases. Int. J. Med. Inform. 2019, 133, 104001. [Google Scholar] [CrossRef]
- Mathur, P.; Chande, S.V. Empirical Investigation of Usability Evaluation Methods for Mobile Applications Using Evidence-Based Approach. In Microservices in Big Data Analytics; Chaudhary, A., Choudhary, C., Gupta, M., Lal, C., Badal, T., Eds.; Springer: Singapore, 2020. [Google Scholar]
- Fanning, J.; Mullen, S.P.; McAuley, E. Increasing physical activity with mobile devices: A meta-analysis. J. Med. Internet Res. 2012, 14, e161. [Google Scholar] [CrossRef] [PubMed]
- Seifert, A.; Schlomann, A.; Rietz, C.; Schelling, H.R. The use of mobile devices for physical activity tracking in older adults’ everyday life. Digit. Health 2017, 3, 2055207617740088. [Google Scholar] [CrossRef] [PubMed]
- Paulino, D.; Reis, A.; Barroso, J.; Paredes, H. Mobile devices to monitor physical activity and health data. In Proceedings of the 2017 12th Iberian Conference on Information Systems and Technologies (CISTI), Lisbon, Portugal, 21–24 June 2017; pp. 1–4. [Google Scholar]
- Qi, J.; Yang, P.; Hanneghan, M.; Latham, K.; Tang, S. Uncertainty Investigation for Personalised Lifelogging Physical Activity Intensity Pattern Assessment with Mobile Devices. In Proceedings of the 2017 IEEE International Conference on Internet of Things (iThings) and IEEE Green Computing and Communications (GreenCom) and IEEE Cyber, Physical and Social Computing (CPSCom) and IEEE Smart Data (SmartData), Exeter, UK, 21–23 June 2017; pp. 871–876. [Google Scholar]
- Schlomann, A.; Seifert, A.; Rietz, C. Relevance of Activity Tracking With Mobile Devices in the Relationship Between Physical Activity Levels and Satisfaction With Physical Fitness in Older Adults: Representative Survey. JMIR Aging 2019, 2, e12303. [Google Scholar] [CrossRef]
- Wu, J.M.; Ho, T.W.; Chang, Y.T.; Hsu, C.; Tsai, C.J.; Lai, F.; Lin, M.T. Wearable-Based Mobile Health App in Gastric Cancer Patients for Postoperative Physical Activity Monitoring: Focus Group Study. JMIR mHealth uHealth 2019, 7, e11989. [Google Scholar] [CrossRef]
- Siakavaras, I.; Papastergiou, M.; Comoutos, N. Mobile Games in Computer Science Education: Current State and Proposal of a Mobile Game Design that Incorporates Physical Activity. In Research on e-Learning and ICT in Education; Springer: Cham, Switzerland, 2018; pp. 243–255. [Google Scholar]
- LeBlanc, A.G.; Chaput, J.P. Pokémon Go: A game changer for the physical inactivity crisis? Prev. Med. 2017, 101, 235–237. [Google Scholar] [CrossRef] [PubMed]
- Baghaei, N.; Casey, J.; Nandigam, D.; Sarrafzadeh, H.; Maddison, R. Engaging children in diabetes education through mobile games. In Proceedings of the 13th International Association for Development of the Information Society, Budapest, Hungary, 10–12 April 2017. [Google Scholar]
- Nemet, D. Childhood obesity, physical activity, and exercise. Pediatr. Exerc. Sci. 2017, 29, 60–62. [Google Scholar] [CrossRef] [PubMed]
- Nigg, C.R.; Mateo, D.J.; An, J. Pokémon GO may increase physical activity and decrease sedentary behaviors. Am. J. Public Health 2017, 107, 37. [Google Scholar] [CrossRef]
- Althoff, T.; White, R.W.; Horvitz, E. Influence of Pokémon Go on physical activity: Study and implications. J. Med. Internet Res. 2016, 18, e315. [Google Scholar] [CrossRef] [PubMed]
- Yerrakalva, D.; Yerrakalva, D.; Hajna, S.; Griffin, S. Effects of Mobile Health App Interventions on Sedentary Time, Physical Activity, and Fitness in Older Adults: Systematic Review and Meta-Analysis. J. Med. Internet Res. 2019, 21, e14343. [Google Scholar] [CrossRef] [PubMed]
- Silva, A.G.; Simões, P.; Queirós, A.; Rodrigues, M.; Rocha, N.P. Mobile Apps to Quantify Aspects of Physical Activity: A Systematic Review on its Reliability and Validity. J. Med. Syst. 2020, 44, 51. [Google Scholar] [CrossRef]
- Yang, X.; Zhao, X. Factors Influencing User’s Adherence to Physical Activity Applications: A Scoping Literature Review and Future Directions. Int. J. Med. Inform. 2019, 134, 104039. [Google Scholar] [CrossRef]
- Petersen, J.M.; Prichard, I.; Kemps, E. A Comparison of Physical Activity Mobile Apps with and without Existing Web-Based Social Networking Platforms: Systematic Review. J. Med. Internet Res. 2019, 21, e12687. [Google Scholar] [CrossRef]
- Cotton, V.; Patel, M.S. Gamification use and design in popular health and fitness mobile applications. Am. J. Health Promot. 2019, 33, 448–451. [Google Scholar] [CrossRef]
- Marin, T.S.; Kourbelis, C.; Foote, J.; Newman, P.; Brown, A.; Daniel, M.; Coffee, N.T.; Nicholls, S.J.; Ganesan, A.; Versace, V.L.; et al. Examining adherence to activity monitoring devices to improve physical activity in adults with cardiovascular disease: A systematic review. Eur. J. Prev. Cardiol. 2019, 26, 382–397. [Google Scholar] [CrossRef]




| # | Name | Description | User Ranking | Number of Downloads | Use of Inertial Sensors | Year | Category | Include Notifications |
|---|---|---|---|---|---|---|---|---|
| 1 | Gym Workout Planner—Weighlifting Plans [28] | Exercises with video and images and track progress | 4.5 | 1,000,000 | Yes | 2020 | Health and Fitness | No |
| 2 | Gym Fitness and Workout: Personal Trainer [29] | Academy, nutrition, personal trainer and exercises with video | 4.5 | 1,000,000 | Yes | 2018 | Health and Fitness | No |
| 3 | JE FIT—Personal Trainer, Gym, Musculacao Treino [30] | Exercises with image, training progress, workout plans and note for each train | 4.5 | 5,000,000 | No | 2020 | Health and Fitness | No |
| 4 | WORKIT—Gym Log, Workout Tracker, Fitness Trainer [31] | Programs, exercises and statistics | 4.5 | 100,000 | No | 2019 | Health and Fitness | Yes |
| 5 | Gym Workout Plan: Fitness Tracker Personal Trainer [32] | Exercises with image, statistics and new plans | 4.5 | 10,000 | No | 2020 | Health and Fitness | No |
| 6 | Treinos—Workout Trainer [33] | personal trainers, categories and statistics | 4.2 | 10,000,000 | No | 2020 | Health and Fitness | Yes |
| 7 | Home Workout Personal Trainer [34] | Plan for each goals and exercises with images | 4.7 | 1,000,000 | No | 2018 | Health and Fitness | Yes |
| 8 | Gym Fitness and Workout Women: Personal Trainer [35] | Exercice guide, routine, stretching exercices, timer and reminders | 4.1 | 100,000 | No | 2018 | Health and Fitness | No |
| 9 | Treino em Casa para Mulheres—Fitness Feminino [36] | Daily routine, statistics and home workout | 4.9 | 5,000,000 | No | 2020 | Health and Fitness | No |
| 10 | Gym Coach | Gym Trainer Workout for Beginners [37] | Exercises with video, edit sets and learn workout | 4.5 | 5000 | No | 2020 | Health and Fitness | No |
| 11 | Fitness e Musculação [38] | Exercises, workout plans, nutrition and historic workouts | 4.7 | 5,000,000 | No | 2020 | Health and Fitness | No |
| 12 | Gym App Workout Log and Tracker for Fitness training [39] | Workout programs, Nutrition, exercises with image and video | 4.2 | 1,000,000 | No | 2018 | Health and Fitness | No |
| 13 | Gym Workout Tracker and Planner for Weight Lifting [40] | Workout plans, statistics and historic workouts | 4.6 | 100,000 | No | 2020 | Health and Fitness | No |
| 14 | Gym Workout Plan for Weight Training [41] | Training plan, exercises with image and description of workout | 4.6 | 50,000 | No | 2019 | Health and Fitness | Yes |
| 15 | Gym Guide—Fitness Assistant and Workout Trainer [42] | Calculator for maximum weight, maximum reps, Body Mass Index (BMI), workout programs and exercises | 4.4 | 500,000 | No | 2017 | Health and Fitness | No |
| 16 | Strong—Workout Tracker Gym Log [43] | New workout, historic workout, defined plans with video and image | 4.8 | 100,000 | Yes | 2020 | Health and Fitness | No |
| 17 | Home Workout—No Equipment and Meal Planner [44] | Workout with time and image of workout | 4.8 | 5,000,000 | No | 2020 | Health and Fitness | No |
| 18 | Gym Fitness and Workout: Lose Weight, Build Muscle [45] | Exercises with image and explication of exercises, stretching, fitness, bodybuilding and powerlifting | 4.9 | 10,000 | No | 2018 | Health and Fitness | No |
| 19 | My Workout Plan—Daily Workout Planner [46] | Workout plans, shared workouts and appear in notification bar | 4.5 | 100,000 | No | 2020 | Health and Fitness | Yes |
| 20 | Gym WP—Dumbbell, Barbell and Supersets Workouts [47] | Exercise list with image of each one, new plans and historic | 4.8 | 500,000 | No | 2020 | Health and Fitness | No |
| 21 | Fitness and Bodybuilding [48] | Workout list and create own plan | 4.5 | 1,000,000 | No | 2019 | Health and Fitness | No |
| 22 | Dr. Training—Fitness and Bodybuilding Gym Workouts [49] | List of abs exercises, and full body with image and description | 4.7 | 50,000 | No | 2018 | Health and Fitness | No |
| 23 | Academia exercícios aplicativo 2018 [50] | Complete body workout exercises and plan, workout with video and details | 4.5 | 10,000 | No | 2018 | Health and Fitness | No |
| 24 | Slim NOW 2019—Weight Loss Workouts [51] | Different levels of workout and report | 4.8 | 1,000,000 | No | 2019 | Health and Fitness | No |
| 25 | Gym Generation Fitness and Workout [52] | List of different type of muscle that we can train, exercise with image, and details and nutrition | 5 | 1000 | No | 2018 | Health and Fitness | No |
| 26 | Fitness—Gym and Home Workout, My Exercise Journal [53] | Exercises with image, video and details, history of progress, and program of workout | 4.6 | 100,000 | No | 2020 | Health and Fitness | No |
| 27 | Fitness Pro Workout—Gym—Fitness Gym trainer [54] | Video guide, levels of workout, graph of progress, and calculation of Body Mass Index | 4.5 | 10,000 | No | 2018 | Health and Fitness | No |
| 28 | Workout Diary—Trainings plan—Fitness tracker [55] | Plan workouts and check personal results (weight) | 4.5 | 50,000 | No | 2020 | Health and Fitness | Yes |
| 29 | Home Workout—Fitness and Bodybuilding [56] | Timer with video and voice, timer for each exercise, track progress, and music | 5 | 5000 | No | 2020 | Health and Fitness | Yes |
| 30 | Training for Men—Fit Man Workout 2020 [57] | Workout plan, calendar, statistics and list of exercises | 4.4 | 10,000 | No | 2020 | Health and Fitness | Yes |
| 31 | Daily Fitness—Diet Plan and Weight Loss Workout [58] | Workout instructions, diet plan, and notification reminder | 5 | 1000 | No | 2020 | Health and Fitness | Yes |
| 32 | Home Workout—No Equipment—Lose Weight Trainer [59] | Workout plan, list of exercises with video and calories tracking | 4.7 | 50,000 | No | 2018 | Health and Fitness | Yes |
| 33 | Exercício de Treino de Ginástica [60] | Gym workout exercises and exercises with image | 4.1 | 100,000 | No | 2018 | Lifestyle | No |
| 34 | Female Fitness Workout at Home [61] | Animated images and diet | 5 | 1000 | No | 2020 | Health and Fitness | Yes |
| 35 | Flat Tummy App—Flat Tummy Workout For Women [62] | Daily training plan, choose a plan and exercises with image | 5 | 1,000 | No | 2020 | Health and Fitness | Yes |
| 36 | Treino em Casa—Sem Equipamentos 2019 [63] | Workout routine, exercises with image, create own workout plan and statistics | 4.6 | 10,000 | No | 2019 | Health and Fitness | No |
| Ranking (0–5) | Mobile Applications |
|---|---|
| 5 | [52,56,58,61,62] |
| 4.9 | [36,45] |
| 4.8 | [43,44,47,61] |
| 4.7 | [34,38,49,59] |
| 4.6 | [40,41,53,63] |
| 4.5 | [28,29,30,31,32,37,46,48,50,54,55] |
| 4.4 | [42,57] |
| 4.2 | [33,39] |
| 4.1 | [35,60] |
| Number of Downloads | Mobile Applications |
|---|---|
| 1000 | [52,58,61,62] |
| 5000 | [37,56] |
| 10,000 | [32,45,50,54,57,63] |
| 50,000 | [41,49,55,59] |
| 100,000 | [31,35,40,43,46,53,60] |
| 500,000 | [42,47] |
| 1,000,000 | [28,29,39,48,51] |
| 5,000,000 | [30,36,38,44] |
| 10,000,000 | [33] |
| Year | Mobile Applications |
|---|---|
| 2020 | [28,30,32,33,36,37,38,40,42,43,44,46,47,53,55,56,57,58,61,62] |
| 2019 | [31,41,46,48,51,63] |
| 2018 | [29,34,35,39,45,49,50,52,54,59,60] |
| 2017 | [42] |
| Scientific Articles | Goal |
|---|---|
| [20] | Weight control |
| [21] | Retrieve user details from mobile applications |
| [22] | Analyze the main features of the most popular nutrition mobile applications |
| [23] | Identify potential risks around healthy eating and fitness mobile applications |
| [24] | Quality to improve diet, physical activity, and sedentary behavior in children and adolescents |
| [25] | 1. Identify evidence-based physical activity applications available; 2. Identify technological resources that could be harnessed to improve health outcomes. |
| [26] | What users like and dislike about weight loss and weight-tracking applications and to examine qualitative feedback. |
| Categories: | Mobile Applications |
|---|---|
| Health | [30,31,32,33,34,35,36,37,38,40,42,47,49,51,54,55,56,57,58,61] |
| Daily Plan | [30,31,32,33,36,39,40,44,46,47,51,52,53,55,56,57,59] |
| Physical Activity | [28,29,30,34,35,37,39,41,42,44,45,46,47,48,49,50,51,52,53,54,55,56,58,59,60,61,62,63] |
| Mobile Applications | Use of Sensors | Training Plan | Nutrition | Weight Training | Personal Data | Social | Statistics | Body Training |
|---|---|---|---|---|---|---|---|---|
| [28,29,43] | x | x | x | |||||
| [37,45,54,58,62] | x | x | ||||||
| [42,48,49,51,52,53,55,63] | x | x | x | |||||
| [31,32,33,36,40,44,57,60] | x | x | x | |||||
| [38,61] | x | x | x | |||||
| [30] | x | x | x | x | x | x | x | |
| [34,56] | x | x | x | |||||
| [35] | x | x | x | x | x | x | ||
| [39,41,50] | x | x | x | x | ||||
| [46,59] | x | x | x | x | ||||
| [47] | x | x | x | x |
© 2020 by the authors. Licensee MDPI, Basel, Switzerland. This article is an open access article distributed under the terms and conditions of the Creative Commons Attribution (CC BY) license (http://creativecommons.org/licenses/by/4.0/).
Share and Cite
Tavares, B.F.; Pires, I.M.; Marques, G.; Garcia, N.M.; Zdravevski, E.; Lameski, P.; Trajkovik, V.; Jevremovic, A. Mobile Applications for Training Plan Using Android Devices: A Systematic Review and a Taxonomy Proposal. Information 2020, 11, 343. https://doi.org/10.3390/info11070343
Tavares BF, Pires IM, Marques G, Garcia NM, Zdravevski E, Lameski P, Trajkovik V, Jevremovic A. Mobile Applications for Training Plan Using Android Devices: A Systematic Review and a Taxonomy Proposal. Information. 2020; 11(7):343. https://doi.org/10.3390/info11070343
Chicago/Turabian StyleTavares, Bruno F., Ivan Miguel Pires, Gonçalo Marques, Nuno M. Garcia, Eftim Zdravevski, Petre Lameski, Vladimir Trajkovik, and Aleksandar Jevremovic. 2020. "Mobile Applications for Training Plan Using Android Devices: A Systematic Review and a Taxonomy Proposal" Information 11, no. 7: 343. https://doi.org/10.3390/info11070343
APA StyleTavares, B. F., Pires, I. M., Marques, G., Garcia, N. M., Zdravevski, E., Lameski, P., Trajkovik, V., & Jevremovic, A. (2020). Mobile Applications for Training Plan Using Android Devices: A Systematic Review and a Taxonomy Proposal. Information, 11(7), 343. https://doi.org/10.3390/info11070343

