Information and Communication Technology (ICT) Governance Processes: A Case Study
Abstract
1. Introduction
2. Background and Related Works
2.1. Governance
ICT Governance
2.2. Service Outsourcing
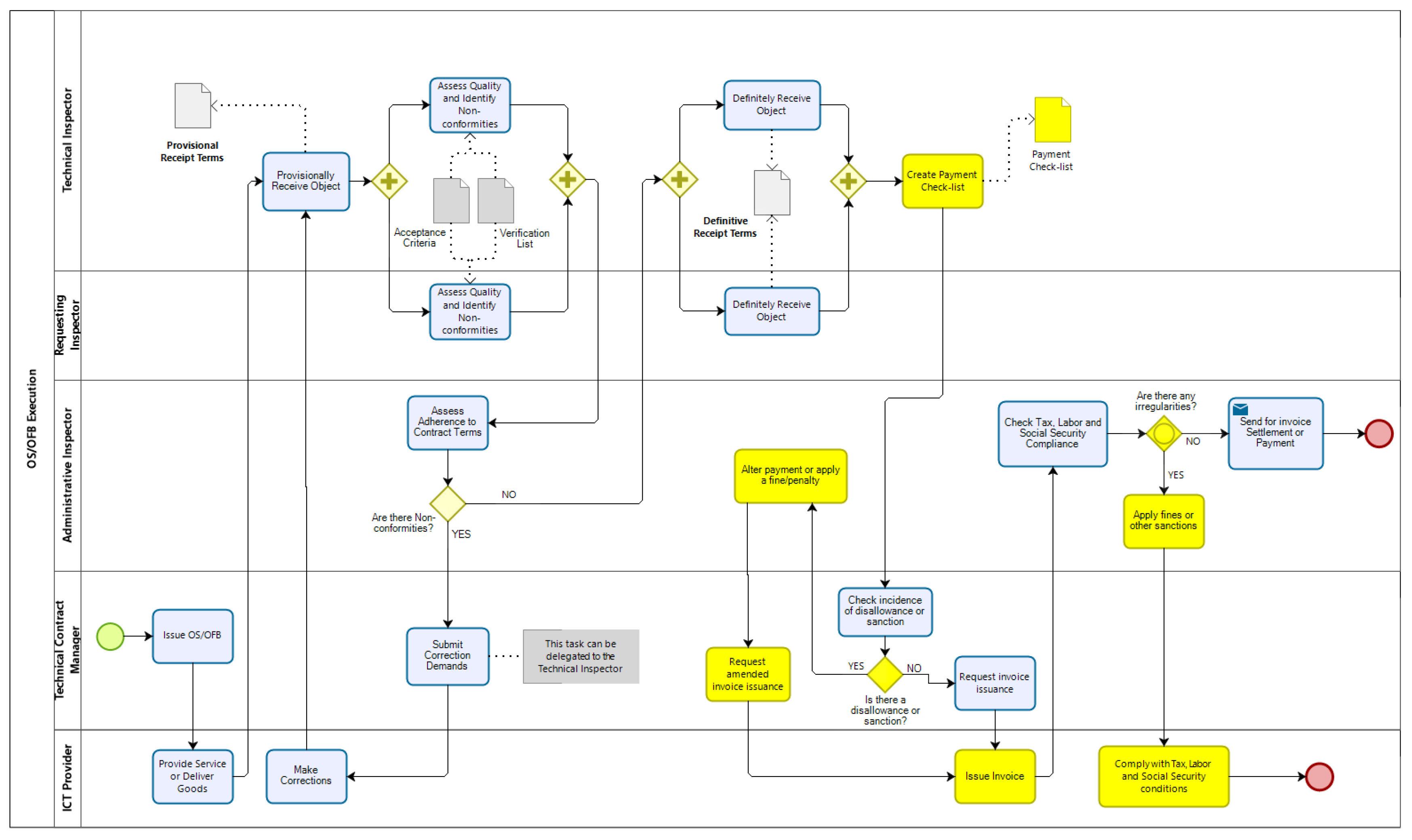
Service Outsourcing According to Brazilian Legislation
2.3. Related Works
3. Methodology
- (1)
- Preventive: analyze and subsequently decide on mergers, acquisitions of control, incorporations, and other acts of economic concentration between large companies that may put free competition at risk;
- (2)
- Repressive: to investigate, throughout the national territory, and later to judge cartels and other harmful conduct to free competition;
- (3)
- Educational: instructing the general public about the various behaviors that may hinder free competition; encourage and stimulate academic studies and research on the subject, establishing partnerships with universities, research institutes, associations, and government agencies; conduct or support courses, lectures, seminars, and events related to the subject; edit publications, such as the Competition Law Magazine (Revista de Direito da Concorrência) and booklets.
3.1. Compliance Analysis
3.2. Survey with CGTI Employees
4. Results and Discussion
4.1. Suggestions for Improvements in the Information and Communication Technology Outsourcing Processes
4.2. Diagnosis of ICT Governance Processes
4.2.1. Basic ICT Processes
4.2.2. ICT Intermediate Processes
4.2.3. Advanced ICT Processes
5. Limitations and Threats to Validity
5.1. Internal Validity
5.2. External Validity
5.3. Construct Validity
6. Conclusions
Author Contributions
Funding
Acknowledgments
Conflicts of Interest
References
- Asongu, S.A.; Nwachukwu, J.C. The role of openness in the effect of ICT on governance. IT Dev. 2019, 25, 503–531. [Google Scholar] [CrossRef]
- Clara, A.M.C.; Canedo, E.D.; de Sousa Júnior, R.T. A synthesis of common guidelines for regulatory compliance verification in the context of ICT governance audits. Inf. Polity 2018, 23, 221–237. [Google Scholar] [CrossRef]
- da Silva, C.J.N.; Ribeiro, Q.A.D.S.; Soares, M.S.; do Nascimento, R.P.C. ICT Governance: A View of Adoption of Best Practices in Enterprises of Sergipe State. In Proceedings of the XV Brazilian Symposium on Information Systems; ACM: New York, NY, USA; Sergipe, Brazil, 2019; pp. 58:1–58:8. [Google Scholar]
- Easterbrook, S.; Singer, J.; Storey, M.A.; Damian, D. Selecting empirical methods for software engineering research. In Guide to Advanced Empirical Software Engineering; Springer: Berlin/Heiderberg, Germany; London, UK, 2008; pp. 285–311. [Google Scholar]
- Instituto Brasileiro de Governança Corporativa. Código das Melhores Práticas de Governança Corporativa; IBGC: São Paulo, Brazil, 2009. [Google Scholar]
- Fiorini, F.A.; Junior, N.A.; Alonso, V.L.C. Governança Corporativa: Conceitos e Aplicações. In Proceedings of the XIII Simpósio de Excelência em Gestão e Tecnologia (SEGet), Rezende, Brazil, 30–31 November 2016. [Google Scholar]
- Canedo, E.D.; da Costa, R.P.; de Sousa Junior, R.T.; Nze, G.D.A. Best Practices Kits for the ICT Governance Process within the Secretariat of State-Owned Companies of Brazil and Regarding these Public Companies. Information 2018, 9, 141. [Google Scholar] [CrossRef]
- Tuzzolo, O. Governança e Estratégia de Tecnologia da informação; Senac: São Paulo, Brazil, 2019; p. 182. [Google Scholar]
- De Haes, S.; Grembergen, W.V. Enterprise Governance of Information Technology Achieving Alignment and Value, Featuring COBIT 5; Springer: Berlin/Heiderberg, Germany, 2015; p. 178. [Google Scholar]
- Weill, P.; Ross, J. IT Governance: How Top Performers Manage IT Decision Rights for Superior Results; Harvard Business School Press: Brighton, MA, USA, 2004; pp. 8–10. [Google Scholar]
- Feltus, C. Introducing ISO/IEC 38500: Corporate Governance in ICT; ITSMF Jaarcongres 2008: Luxembourg, Germany, 2012; pp. 27–28. [Google Scholar]
- Audit, I.S.; Association, C. COBIT 5: Enabling Processes; ISACA: Schaumburg, IL, USA, 2012. [Google Scholar]
- Datta, P. Digital Transformation of the Italian Public Administration: A Case Study. CAIS 2020, 46, 11. [Google Scholar] [CrossRef]
- Fanea-Ivanovici, M.; Pana, M. From Culture to Smart Culture. How Digital Transformations Enhance Citizens’ Well-Being Through Better Cultural Accessibility and Inclusion. IEEE Access 2020, 8, 37988–38000. [Google Scholar] [CrossRef]
- Filgueiras, F.; Flávio, C.; Palotti, P. Digital Transformation and Public Service Delivery in Brazil. Lat. Am. Policy 2019, 10, 195–219. [Google Scholar] [CrossRef]
- Luciano, E.M.; Wiedenhöft, G.C.; dos Santos, F.P. Promoting social participation through digital governance: Identifying barriers in the brazilian public administration. In Proceedings of the 19th Annual International Conference on Digital Government Research: Governance in the Data Age, Delft, The Netherlands, 30 May–1 June 2018; pp. 49:1–49:9. [Google Scholar]
- Decreto N° 8.638/2016. Available online: http://www.planalto.gov.br/CCIVIL_03/_Ato2015-2018/2016/Decreto/D8638.htm (accessed on 11 August 2020).
- Cunha, C.R.L.; A Transformação Digital do Governo Federal Brasileiro: Analisando as Recomendações dos Organismos Internacionais. UFMG 2019 Volume 1, pp. 1–34. Available online: http://hdl.handle.net/1843/33473 (accessed on 11 August 2020).
- Calder, A. ISO/IEC 38500: The IT Governance Standard; IT Governance Ltd.: Ely, UK, 2008. [Google Scholar]
- Balocco, R.; Ciappini, A.; Rangone, A. ICT Governance: A reference framework. Inf. Syst. Manag. 2013, 30, 150–167. [Google Scholar] [CrossRef]
- GET. IT Governance Evaluation Techniques for Information Technology; Working Group of Information Technology (WGITA); Internacional Organization of Supreme Audit Institutions (INTOSAI): Brasília, Brazil, 2016; Volume 1. [Google Scholar]
- Secretaria-Geral da Presidência da República. Implantação da Governança de Tecnologia da Informação e Comunicação nos órgãos e entidades pertencentes ao Sistema de Administração dos Recursos de Tecnologia da Informação do Poder Executivo Federal—SISP. Available online: https://www.in.gov.br/en/web/dou/-/portaria-n-18.152-de-4-de-agosto-de-2020-270473014 (accessed on 7 August 2020).
- y Rodríguez, M.V.R.; Vieira, D.M. Governança de TI no Setor Público–Caso DATAPREV. Revista Produção Online 2007, 7, 1–19. [Google Scholar]
- Silva, M.B.D.D.; Ramos, D.S.; dos Santos, D.X.; Soares, M.S.; Nunes, I.D.; do Nascimento, R.P.C. A Practical Approach to Teaching-Learning for Undergraduate Students: Governance of ICT directed to the Federal Public Administration (FPA). In Proceedings of the Euro American Conference on Telematics and Information Systems (EATIS 2018), Fortaleza, Brazil, 12–15 November 2018; ACM: New York, NY, USA, 2018; pp. 34:1–34:7. [Google Scholar] [CrossRef]
- Clara, A.M.C.; Canedo, E.D.; de Sousa Júnior, R.T. Elements that Orient the Regulatory Compliance Verification Audits on ICT Governance. In Proceedings of the 18th Annual International Conference on Digital Government Research (DG.O 2017), Staten Island, NY, USA, 7–9 June 2017; Hinnant, C.C., Ojo, A., Eds.; ACM: New York, NY, USA, 2017; pp. 177–184. [Google Scholar] [CrossRef]
- Brown, T.L.; Potoski, M.; Van Slyke, D.M. Managing public service contracts: Aligning values, institutions, and markets. Public Adm. Rev. 2006, 66, 323–331. [Google Scholar] [CrossRef]
- Lacity, M.C.; Khan, S.; Yan, A.; Willcocks, L.P. A review of the IT outsourcing empirical literature and future research directions. J. Inf. Technol. 2010, 25, 395–433. [Google Scholar] [CrossRef]
- Karimi-Alaghehband, F.; Rivard, S. IT outsourcing success: A dynamic capability-based model. J. Strateg. Inf. Syst. 2020, 29, 101599. [Google Scholar] [CrossRef]
- de Mendonça, C.M.C.; Guerra, L.C.B.; de Souza Neto, M.V.; de Araújo, A.G. Governança de tecnologia da informação: Um estudo do processo decisório em organizações públicas e privadas. Revista de Administração Pública-RAP 2013, 47, 443–468. [Google Scholar] [CrossRef]
- Klumb, R.; Azevedo, B.M.d. A percepção dos gestores operacionais sobre os impactos gerados nos processos de trabalho após a implementação das melhores práticas de governança de TI no TRE/SC. Revista de Administração Pública 2014, 48, 961–982. [Google Scholar] [CrossRef]
- Fontana, K.H.S.; Thiel, G.R.; Vanti, A.A.; Solana-González, P. Direitos decisórios e de contribuição nas estratégias de TI: Estudo em uma empresa de grande porte no Estado do RS. UOSC 2019, 18, 543–564. [Google Scholar] [CrossRef]
- Canedo, E.D.; da Costa, R.P.; Amaral, L.H.V.; Coutinho, M.; Nze, G.D.A.; de Sousa Junior, R.T. Proposal of an Implementation Methodology of ICT Processes. Information 2019, 10, 327. [Google Scholar] [CrossRef]
- Júnior, I.G.; Chaves, M.S. Novos riscos para a gestão de projetos de tecnologia da informação com equipes locais. Iberoam. J. Proj. Manag. 2014, 5, 16–38. [Google Scholar]
- Nakashima, D.T.V.; Carvalho, M.D. Identificação de riscos em projetos de TI. Encontro Nacional de Engenharia de Produção 2004, 24, 1–12. [Google Scholar]
- Wallace, L.; Keil, M.; Rai, A. How software project risk affects project performance: An investigation of the dimensions of risk and an exploratory model. Decis. Sci. 2004, 35, 289–321. [Google Scholar] [CrossRef]
- Souza, J.G.S.; De Almeida, R.F.; Kussama, L.; Arima, C.H.; Galegale, N.V. Gestão de riscos de segurança da informação e sua apresentação na governança de TI da administração pública. In Proceedings of the X Workshop de Pós-graduação e Pesquisa do Centro Paulo Souza, São Paulo, Brazil, 6–8 October 2015. [Google Scholar]
- Saeidi, P.; Saeidi, S.P.; Sofian, S.; Saeidi, S.P.; Nilashi, M.; Mardani, A. The impact of enterprise risk management on competitive advantage by moderating role of information technology. Comput. Stand. Interfaces 2019, 63, 67–82. [Google Scholar] [CrossRef]
- de Oliveira, W.F.M.; Leone, R.J.G.; de Souza, L.A. As variáveis para uma gestão de contratos eficiente: O caso de uma empresa pública federal. Administração Pública e Gestão Social 2020, 12, 1–21. [Google Scholar] [CrossRef]
- Faria, E.R.d.; Ferreira, M.A.M.; Santos, L.M.d.; Silveira, S.d.F.R. Fatores determinantes na variação dos preços dos produtos contratados por pregão eletrônico. Revista de Administração Pública 2010, 44, 1405–1428. [Google Scholar] [CrossRef]
- Franco, J.M.; Colpo, K.D.; Sudati, L.U.; Lacerda, R.A.B. Análise das práticas Organizacionais Para um Sistema de gerenciamento ambiental (sga) estudo de caso na ect–agência de santiago-rs. Revista de Contabilidade do Mestrado em Ciências Contábeis da UERJ 2010, 15, 63–74. [Google Scholar]
- Medeiros, F.S.B.; dos Santos, S.X.; Denardim, É.S.; Abbade, E.B. A qualidade dos produtos e serviços em licitações do tipo menor preço: Um estudo em uma câmara de vereadores do Rio Grande do Sul. REGE-Revista de Gestão 2014, 21, 491–508. [Google Scholar] [CrossRef][Green Version]
- Gudergan, G.; Mugge, P.; Kwiatkowski, A.; Abbu, H.; Michaelis, T.L.; Krechting, D. Patterns of Digitization–What differentiates digitally mature organizations? In Proceedings of the 2019 IEEE International Conference on Engineering, Technology and Innovation (ICE/ITMC), Valbonne Sophia, Antipolis, France, 17–19 June 2019; pp. 1–8. [Google Scholar]
- Hund, A.; Wagner, H.; Gewald, H. The Impact of Digitization on Contemporary Innovation Management; 25th AMERICAS CONFERENCE ON INFORMATION SYSTEMS (AMCIS); Association for Information Systems: Cancún, Mexico, 2019. [Google Scholar]
- Harris, J. The digitization of advice and welfare benefits services: Re-imagining the homeless user. Hous. Stud. 2020, 35, 143–162. [Google Scholar] [CrossRef]
- Silva, M.B.D.D.; Silva, E.C.; Filho, F.A.D.C.; Garcia, T.M.; Nunes, I.D.; do Nascimento, R.P.C. Public ICT Governance: A Quasi-systematic Review; 19th International Conference on Enterprise Information Systems (ICEIS) (2); SciTePress: Porto, Portugal, 2017; pp. 351–359. [Google Scholar]
- Governo Brasileiro gov.br, Legislação Contratações de TIC. Available online: https://www.gov.br/governodigital/pt-br/contratacoes/fluxo-da-instrucao-normativa-sgd-me-no-1-de-4-de-abril-de-2019 (accessed on 1 May 2020).
- Ministerio do Planejamento, G.e.D.; Kits de Governanca de TIC. MP 2018. Available online: http://www.planejamento.gov.br/assuntos/empresas-estatais/publicacoes/kits-governanca-ti (accessed on 1 June 2020).
- Kitchenham, B.; Pfleeger, S.L. Principles of survey research: Part 5: Populations and samples. ACM SIGSOFT Softw. Eng. Notes 2002, 27, 17–20. [Google Scholar] [CrossRef]
- de Freitas, S.A.A.; Canedo, E.D.; Felisdório, R.C.S.; Leão, H.A.T. Analysis of the Risk Management Process on the Development of the Public Sector Information Technology Master Plan. Information 2018, 9, 248. [Google Scholar] [CrossRef]
- Adam, I.O.; Alhassan, M.D.; Simpson, S.N.Y. The Effect of ICT Adoption on Corporate Governance: The Mediating Role of Human Resource Quality; 26th AMERICAS CONFERENCE ON INFORMATION SYSTEMS (AMCIS); Association for Information Systems: Atlanta, Georgia, 2020. [Google Scholar]
- Pereira, G.V.; Charalabidis, Y.; Alexopoulos, C.; Mureddu, F.; Parycek, P.; Ronzhyn, A.; Sarantis, D.; Flak, L.S.; Wimmer, M.A. Scientific foundations training and entrepreneurship activities in the domain of ICT-enabled governance. In Proceedings of the 19th Annual International Conference on Digital Government Research: Governance in the Data Age, Delft, The Netherlands, 30 May–1 June 2018; ACM: New York, NY, USA, 2018; pp. 98:1–98:2. [Google Scholar]
- Wautelet, Y. A model-driven IT governance process based on the strategic impact evaluation of services. J. Syst. Softw. 2019, 149, 462–475. [Google Scholar] [CrossRef]
- Lopez-Arredondo, L.P.; Perez, C.B.; Villavicencio-Navarro, J.; Mercado, K.E.; Encinas, M.; Inzunza-Mejia, P. Reengineering of the software development process in a technology services company. Bus. Process. Manag. J. 2020, 26, 655–674. [Google Scholar] [CrossRef]
- Rahmaoui, O.; Souali, K.; Ouzzif, M. Improving Software Development Process using Data Traceability Management. Int. J. Recent Contrib. Eng. Sci. IT 2019, 7, 52–58. [Google Scholar] [CrossRef]
- Kim, S.B.; Kim, D. ICT Implementation and Its Effect on Public Organizations: The Case of Digital Customs and Risk Management in Korea. Sustainability 2020, 12, 3421. [Google Scholar] [CrossRef]
- Fritsch, A. Towards a Modeling Method for Business Process Oriented Organizational Life Cycle Assessment. In Proceedings of the 7th International Conference on ICT for Sustainability, Bristol, UK, 21–27 June 2020; ACM: New York, NY, USA, 2020; pp. 200–203. [Google Scholar]
- Luz, W.P.; Pinto, G.; Bonifácio, R. Adopting DevOps in the real world: A theory, a model, and a case study. J. Syst. Softw. 2019, 157. [Google Scholar] [CrossRef]
- Fursin, G.; Guillou, H.; Essayan, N. CodeReef: An open platform for portable MLOps, reusable automation actions and reproducible benchmarking. arXiv 2020, arXiv:2001.07935. [Google Scholar]
- Abraham, R.; Schneider, J.; vom Brocke, J. Data governance: A conceptual framework, structured review, and research agenda. Int. J. Inf. Manag. 2019, 49, 424–438. [Google Scholar] [CrossRef]
- General Data Protection Regulation (GDPR). Intersoft Consulting 2018, 1. Available online: https://gdpr-info.eu/ (accessed on 22 May 2020).
- Macedo, P.N. Brazilian General Data Protection Law (LGPD). National Congress 2018, 1, 1–20. Available online: https://www.pnm.adv.br/wp-content/uploads/2018/08/Brazilian-General-Data-Protection-Law.pdf (accessed on 18 April 2020).
- Erickson, A. Comparative Analysis of the EU’s GDPR and Brazil’s LGPD: Enforcement Challenges with the LGPD. Brook. J. Int’l L 2018, 44, 859. [Google Scholar]
- Piper, D. Data protection laws of the world: Full handbook. DLA Piper 2017, 1, 1–50. [Google Scholar]





















| ID | Role | Gender | Age | Experience at CADE |
|---|---|---|---|---|
| P1 | CGTI Coordinator | man | between 41 and 50 years | between 5 and 7 years |
| P2 | Developer, Architect and Systems Analyst | man | between 41 and 50 years | up to a year |
| P3 | ICT Analyst | man | between 41 and 50 years | up to a year |
| P4 | Developer and Systems Analyst | man | between 31 and 40 years | up to a year |
| P5 | ICT Analyst | man | between 31 and 40 years | between 2 and 4 years |
| P6 | Responsible for ICT Governance | man | between 31 and 40 years | between 2 and 4 years |
| P7 | ICT Analyst | woman | between 41 and 50 years | up to a year |
| P8 | ICT Analyst, Infrastructure Specialist and Systems Analyst | man | between 31 and 40 years | between 2 and 4 years |
| P9 | ICT Administrative Assistant | man | between 31 and 40 years | between 2 and 4 years |
| P10 | ICT Administrative Assistant | man | between 31 and 40 years | between 5 and 7 years |
© 2020 by the authors. Licensee MDPI, Basel, Switzerland. This article is an open access article distributed under the terms and conditions of the Creative Commons Attribution (CC BY) license (http://creativecommons.org/licenses/by/4.0/).
Share and Cite
Dias Canedo, E.; Morais do Vale, A.P.; Patrão, R.L.; Camargo de Souza, L.; Machado Gravina, R.; Eloy dos Reis, V.; Lúcio Lopes Mendonça, F.; T. de Sousa, R., Jr. Information and Communication Technology (ICT) Governance Processes: A Case Study. Information 2020, 11, 462. https://doi.org/10.3390/info11100462
Dias Canedo E, Morais do Vale AP, Patrão RL, Camargo de Souza L, Machado Gravina R, Eloy dos Reis V, Lúcio Lopes Mendonça F, T. de Sousa R Jr. Information and Communication Technology (ICT) Governance Processes: A Case Study. Information. 2020; 11(10):462. https://doi.org/10.3390/info11100462
Chicago/Turabian StyleDias Canedo, Edna, Ana Paula Morais do Vale, Rafael Leite Patrão, Leomar Camargo de Souza, Rogério Machado Gravina, Vinicius Eloy dos Reis, Fábio Lúcio Lopes Mendonça, and Rafael T. de Sousa, Jr. 2020. "Information and Communication Technology (ICT) Governance Processes: A Case Study" Information 11, no. 10: 462. https://doi.org/10.3390/info11100462
APA StyleDias Canedo, E., Morais do Vale, A. P., Patrão, R. L., Camargo de Souza, L., Machado Gravina, R., Eloy dos Reis, V., Lúcio Lopes Mendonça, F., & T. de Sousa, R., Jr. (2020). Information and Communication Technology (ICT) Governance Processes: A Case Study. Information, 11(10), 462. https://doi.org/10.3390/info11100462

