Interactivity in Cybermedia News: An Interview with Journalists in Colombia, Peru, and Ecuador
Abstract
1. Introduction
2. Theoretical Framework
2.1. Toward the Definition of Interactivity in Cybermedia
2.2. Passive Audiences and Active and Participative Users
3. Objectives
- To identify the importance of user participation conferred by these professionals in the organizations where they work.
- To determine to what extent user interaction can cause changes in the news agenda of cybermedia where the interviewed professionals work.
4. Methodology
4.1. Design and Researching Technique
4.2. Validation and Pretest
4.3. Sample and Sampling Method
4.4. Instrument and Analysis Procedure
5. Results
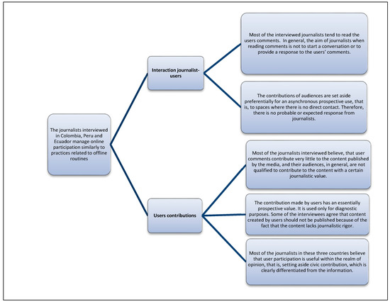
5.1. User Value and Contributions to Cybermedia News
5.2. Changes in the News Agenda and Failure to Collaborate with Users
6. Conclusions
Author Contributions
Funding
Conflicts of Interest
References
- Ksiazek, T.B.; Peer, L.; Lessard, K. User engagement with online news: Conceptualizing interactivity and exploring the relationship between online news videos and user comments. New Media Soc. 2016, 2, 502–520. [Google Scholar] [CrossRef]
- Lévy, P. Inteligencia Colectiva. Por una Antropología del Ciberespacio; Organización Panamericana de la Salud: Washington, DC, USA, 2004. [Google Scholar]
- Barredo, D. La crisis de credibilidad de las organizaciones periodísticas: Hacia la sociedad de los ideantes. Poliantea 2013, 2, 101–126. [Google Scholar] [CrossRef][Green Version]
- Rubira, R.; Gelado, R.; Magro, S. La profesión periodística frente a los retos de internet. In Periodismo Digital: Tras las Comunidades Sostenibles en el Ciberespacio; Larrea, A.M., Mantilla, P., Eds.; Egregius: Sevilla, Spain, 2018; pp. 81–97. [Google Scholar]
- Rodríguez, R.; Codina, L.; Pedraza, R. Indicadores para la evaluación de la calidad en cibermedios: Análisis de la interacción y de la adopción de la Web 2.0. Revista Española de Documentación Científica 2012, 2, 61–93. [Google Scholar] [CrossRef]
- Barredo, D.; Díaz-Ceveró, E. La interactividad en el periodismo digital latinoamericano. Un análisis de los principales cibermedios de Colombia, México y Ecuador (2016). Revista Latina de Comunicación Social 2017, 72, 273–294. [Google Scholar]
- MINTIC. Boletín Trimestral de las TIC. Cifras Segundo Trimestre de 2017. Available online: https://colombiatic.mintic.gov.co/679/articles-61583_archivo_pdf.pdf (accessed on 11 November 2018).
- GFK. Informe de Internet 2017—Digital Marketing Toolkit Peru. 2017. Available online: https://www.gfk.com/es-pe/insights/press-release/informe-de-internet-digital-marketing-toolkit-peru (accessed on 14 March 2019).
- El Universo. Internet fijo llega al 36% de los hogares en Ecuador. Available online: https://www.eluniverso.com/noticias/2017/07/02/nota/6258349/Internet-fijo-llega-36-hogares (accessed on 11 November 2018).
- Parra, E.; Pinzón, N. Entre la Representación y la Movilización: Escenarios de Participación en Colombia (1991–2014). Reflexión Política 2015, 2, 60–73. [Google Scholar]
- Aguilera, J. Redes y movimientos sociales, el caso del paro nacional agrario en Colombia. In Comunicación Digital: Participación y Movimientos Sociales en América Latina; Arcila, C., Barredo, D., Castro, C., Eds.; Sociedad Latina de Comunicación Social: La Laguna, Spain, 2017; pp. 25–56. [Google Scholar]
- Ojeda, R. Ciudad, redes y procesos caóticos en el Perú actual. Apuntes de Ciencia & Sociedad 2017, 2, 227–235. [Google Scholar]
- Rivera, J. Rafael Correa y las elecciones 2006. Inicios del Marketing y Comunicación política digital en Ecuador. Chasqui. Revista Latinoamericana de Comunicación 2014, 126, 116–123. [Google Scholar]
- Rubira, R.; Gil, G. Political communication in the Cuban blogosphere: A case study of Generation Y. Glob. Media Commun. 2013, 2, 153–178. [Google Scholar] [CrossRef]
- Llano, S. Hipermedia e interactividad en el periodismo digital colombiano. Palabra Clave 2005, 12, 113–129. [Google Scholar]
- Scolari, C. Hipermediaciones: Elementos Para una Teoría de la Comunicación Digital Interactive; Gedisa: Barcelona, Spain, 2008. [Google Scholar]
- Cebrián, M. Comunicación interactiva en los cibermedios. Comunicar 2009, 2, 15–24. [Google Scholar]
- Cabrera, M.Á. La interactividad de las audiencias en entornos de convergencia digital. Icono 14 2010, 2, 164–177. [Google Scholar]
- Fenoll, V. Usuarios activos y pasivos. La interactividad de la audiencia en los medios digitales. El caso de la Fórmula 1 en Valencia. Aposta-Revista de Ciencias Sociales 2011, 2, 1–26. [Google Scholar]
- Rost, A. Periodismo e interactividad: Preguntas, definiciones y desafíos en la participación de los usuarios. In Cartografía del Periodismo Participativo; García de Torres, E., Ed.; Tirant Lo Blanch: Valencia, Spain, 2011; pp. 14–36. [Google Scholar]
- Broekhuizen, T.; Hoffmann, A. Interactivity perceptions and online newspaper preference. J. Interactive Adv. 2012, 2, 29–43. [Google Scholar]
- Fondevila, J.F. El uso de hipertexto, multimedia e interactividad en periodismo digital: Propuesta metodológica de ranking de calidad. ZER-Revista de Estudios de Comunicación 2014, 2, 55–76. [Google Scholar]
- Barredo Ibáñez, D.; De la Garza, D.; Freundt-Thurne, Ú.; Pinto, K.T.; Días, D.L. Cuestionando la existencia del prosumer en Iberoamérica. Un estudio sobre los universitarios de Colombia, Perú, Chile y España. Letral 2018, 20, 183–205. [Google Scholar]
- Pinto, K.T.; Barredo, D.; Arcila, C.; Suing, A. La interactividad como un factor clave para la fidelización de las audiencias. Una aproximación al contexto colombiano. In Comunicación Digital, Redes y Procesos en América Latina; Arcila, C., Barredo, D., Castro, C., Hernández, A., De la Garza, D., Eds.; Comunicación Social, Ediciones y Publicaciones: Salamanca, Spain, 2018; pp. 39–48. [Google Scholar]
- Williams, F.; Rice, E.; Rogers, E.M. Research Methods and the New Media; The Free Press: New York, NY, USA, 1988. [Google Scholar]
- Martínez, L. La participación de los usuarios en los contenidos periodísticos de la Red. In El Ecosistema Digital: Modelos de Comunicación, Nuevos Medios y Público en Internet; López García, J., Ed.; Universitat de València: Valencia, Spain, 2005; pp. 269–332. [Google Scholar]
- Arrojo, M.J. Configuración de la Televisión Interactiva: De las Plataformas Digitales a la TDT; Netbiblo: La Coruña, Spain, 2008. [Google Scholar]
- Rost, A. Pero, ¿de qué hablamos cuando hablamos de Interactividad? Center Civ. J. 2004, 2, 1–16. [Google Scholar]
- Barredo, D. El tabú de la expresividad real. Análisis del tratamiento informativo del rey Juan Carlos I en ABC.es y ELPAÍS.com (2009–2011). Ph.D. Thesis, Universidad de Málaga, Málaga, Spain, 2012. [Google Scholar]
- Cassidy, W.P. Online news credibility: An examination of the perceptions of newspaper journalists. J. Comput. Med. Commun. 2007, 2, 478–498. [Google Scholar] [CrossRef]
- Bowman, S.; Willis, C. We Media: How Audiences Are Shaping the Future of News and Information; The Media Center at the American Press Institute: Reston, VA, USA, 2003. [Google Scholar]
- Bruns, A. The active audience: Transforming journalism from gatekeeping to gatewatching. In Making Online News: The Ethnography of New Media Production; Paterson, C., Domingo, D., Eds.; Peter Lang: New York, NY, USA, 2008; pp. 171–184. [Google Scholar]
- Romero, L.; Aguaded, I. Consumo informativo y competencias digitales de estudiantes de periodismo de Colombia, Perú y Venezuela. Convergencia 2016, 2, 35–57. [Google Scholar]
- García-Avilés, J.; Arias, F. Pautas de acceso y confianza de los jóvenes hacia los contenidos informativos online. In Breaking the Media Value Chain; Zilles, K., Cuenca, J., Rom, J., Eds.; Universitat Ramon Llull: Barcelona, Spain, 2013; pp. 305–316. [Google Scholar]
- Orozco Gómez, G. Televisión y producción de interacciones comunicativas. Comunicación y Sociedad 2012, 18, 39–54. [Google Scholar]
- Taylor, S.J.; Bogdan, R.; DeVault, M. Introduction to Qualitative Research Methods: A Guidebook and Resource, 4th ed.; John Wiley & Sons: Upper Saddle River, NJ, USA, 2015. [Google Scholar]
- Blasco, T.; Otero, G. Técnicas conversacionales para la recogida de datos en investigación cualitativa: La entrevista (I). Nure Investigación 2008, 33, 2–5. [Google Scholar]
- Rodríguez, R.; Pedraza, R. Prensa Digital y Web 2.0. Hipertext.net, (7). Available online: https://www.upf.edu/hipertextnet/numero-7/prensa-digital.html (accessed on 18 September 2017).
- García de Torres, E. Cartografía del Periodismo Participativo; Tirant Lo Blanch: Valencia, Spain, 2011. [Google Scholar]
- Casero, A. Más allá de los diarios: El consumo de noticias de los jóvenes en la era digital. Comunicar 2012, 2, 152–158. [Google Scholar]
- González, M.S.; Ortells, B.S. La polivalencia periodística de los profesionales en las redes sociales. Estudios sobre el Mensaje Periodístico 2012, 18, 455–463. [Google Scholar] [CrossRef]
- Hernández, F.J. E-SQ-MEDIA, Creación e Implementación de una Escala de Medición de la Calidad Percibida en Cibermedios. Ph.D. Thesis, Universitat de Lleida, Lérida, Spain, 2015. [Google Scholar]
- Barredo, D.; Palomo, B.; Mantilla, A.; Gard, C. Una encuesta exploratoria para cuantificar la influencia de las redes sociales en las rutinas profesionales de los periodistas ecuatorianos: Reflexiones sobre la mediamorfosis del Ecuador (2014). Anuario Electrónico de Estudios en Comunicación Social “Disertaciones” 2015, 2, 52–80. [Google Scholar] [CrossRef][Green Version]
- Robles, B. La entrevista en profundidad: Una técnica útil dentro del campo antropofísico. Cuicuilco 2011, 52, 39–49. [Google Scholar]

| Specific Objectives | Population | Sampling | Technique | Sample |
|---|---|---|---|---|
| To identify the importance of user participation conferred by these professionals in the organizations where they work. | Journalists working at national media organizations in Colombia, Peru, and Ecuador. | Non-probabilistic convenience sampling | In-depth interviews | The numbers of journalists who agreed to participate in the study are as follows: - 13 in Colombia - 10 in Peru - 12 in Ecuador |
| To determine to what extent user interaction can cause changes in the news agenda of cybermedia where the interviewed professionals work. | Journalists working at national media organizations in Colombia, Peru, and Ecuador. | Non-probabilistic convenience sampling | In-depth interviews | The numbers of journalists who agreed to participate in the study are as follows: - 13 in Colombia - 10 in Peru - 12 in Ecuador |
| Colombia | Peru | Ecuador |
|---|---|---|
| El Tiempo El Espectador Caracol TV Canal Capital La Silla Vacía Las 2 Orillas Rutas del Conflicto | IDL Reporteros Libertad Digital Radio Nacional El Comercio Perú 21 Latina TV Revista Poder iForex Financial News | El Comercio La Hora 4 Pelagatos Ecuador Inmediato Teleamazonas Ecuador TV El Telégrafo Radio Quito Radio Casa de la Cultura Agencia de Noticias Andes Diario Opinión de Machala Radio CRE Satelital |
© 2019 by the authors. Licensee MDPI, Basel, Switzerland. This article is an open access article distributed under the terms and conditions of the Creative Commons Attribution (CC BY) license (http://creativecommons.org/licenses/by/4.0/).
Share and Cite
Barredo Ibáñez, D.; Pinto Garzón, K.T.; Freundt-Thurne, Ú.; Medranda Morales, N. Interactivity in Cybermedia News: An Interview with Journalists in Colombia, Peru, and Ecuador. Information 2019, 10, 173. https://doi.org/10.3390/info10050173
Barredo Ibáñez D, Pinto Garzón KT, Freundt-Thurne Ú, Medranda Morales N. Interactivity in Cybermedia News: An Interview with Journalists in Colombia, Peru, and Ecuador. Information. 2019; 10(5):173. https://doi.org/10.3390/info10050173
Chicago/Turabian StyleBarredo Ibáñez, Daniel, Karen Tatiana Pinto Garzón, Úrsula Freundt-Thurne, and Narcisa Medranda Morales. 2019. "Interactivity in Cybermedia News: An Interview with Journalists in Colombia, Peru, and Ecuador" Information 10, no. 5: 173. https://doi.org/10.3390/info10050173
APA StyleBarredo Ibáñez, D., Pinto Garzón, K. T., Freundt-Thurne, Ú., & Medranda Morales, N. (2019). Interactivity in Cybermedia News: An Interview with Journalists in Colombia, Peru, and Ecuador. Information, 10(5), 173. https://doi.org/10.3390/info10050173

