Next Article in Journal
Hybrid LSTM Neural Network for Short-Term Traffic Flow Prediction
Previous Article in Journal
A Hybrid Algorithm for Forecasting Financial Time Series Data Based on DBSCAN and SVR
 
 
Font Type:
Arial Georgia Verdana
Font Size:
Aa Aa Aa
Line Spacing:
Column Width:
Background:
Article

Discrete Wavelet Packet Transform-Based Industrial Digital Wireless Communication Systems

1
LPRI, EMSI, Casablanca 20250, Morocco
2
LGIPM, Lorraine University, 57073 Metz, France
3
TIMA, Grenoble Alpes University, 38000 Grenoble, France
*
Authors to whom correspondence should be addressed.
Information 2019, 10(3), 104; https://doi.org/10.3390/info10030104
Submission received: 5 February 2019 / Revised: 26 February 2019 / Accepted: 4 March 2019 / Published: 7 March 2019
(This article belongs to the Section Information and Communications Technology)

Abstract

:
The industrial internet of things (IIoT) known as industry 4.0, is the use of internet of things technologies, via the Wireless Sensor Network (WSN), to enhance manufacturing and industrial processes. It incorporates machine learning and big data technologies, to allow machine-to-machine communication that have existed for years in the industrial world. Therefore, it is necessary to propose a robust and functional communication architecture that is based on WSNs, inside factories, in order to show the great interest in the connectivity of things in the industrial environment. In such environment, propagation differs from other conventional indoor mediums, in its large dimensions, and the nature of objects and obstacles inside. Thus, the industrial medium is modeled as a fading channel affected by an impulsive and Gaussian noise. The objective of this paper is to improve robustness and performances of multi-user WSN architecture, based on Discrete Wavelet Transform, under an industrial environment using conventional channel coding and an optimal thresholding receiver.

1. Introduction

Technological developments in wireless communication systems in recent decades have led to the emergence of growing user needs in terms of accessibility, data volume and energy consumption. These technologies are constantly evolving owing in particular to the integration of new techniques to improve user connectivity and connect billions of objects together. These connected objects are autonomous physical elements that are able to communicate with each other, thus, creating a technological revolution that brings more ambitious innovations in different fields of application. The intelligence embedded in these objects ensures their connectivity, and meets a need for control or monitoring in different application areas, such as medicine, industry, environment, or security.
In the industrial world in which we are particularly interested, a trend towards connected, robotic and intelligent factories are growing rapidly, to face competition from countries with low production costs. The revolution in the digital world is considerably reducing the boundaries between the physical and digital worlds. As a result, it interconnects factories in which employees, machines and products interact with each other to form the new technological revolution known as industry 4.0. This revolution allows interactions aimed to a seamless production with real-time traceability of products, at different stages of production [1]. Indeed, this new generation of plants will boost the dynamism of the industry by modernizing production and increasing competitiveness.
Given the great interest in object connectivity in the industrial environment, it is necessary to propose a communication architecture, based on robust and functional wireless sensor networks, inside factories. These networks are characterized by their autonomy, low energy consumption, and ability to exchange and process multiple data from different sources, in real time. The design of these networks differs for each application, taking into account the constraints of the propagation environment. As part of this work, we are interested in applications that take place in an industrial environment. Such a propagation environment, unlike other traditional indoor environments as residential buildings or offices, is distinguished by its large dimensions, and particularly the nature of its objects and obstacles. During wireless data transmission, the interaction of signals with different objects can lead to a partial or total loss of the data that must be compensated. The complexity of the environment and the noise present in the industrial propagation environment makes it necessary to offer a robust wireless communication system to deal with the various disturbances [2]. The robustness of this architecture can be improved in various ways by inserting some optimal techniques.
Studies have shown the value of wavelet theory in designing pulse modulation systems that can be embedded in sensor networks [3,4]. Through wavelet transforming and filter banks, it is possible to generate orthogonal pulses in time and frequency, to design flexible communication systems, based on a multicarrier modulation. The time–frequency multi-resolution property of these systems, allow for reaching the optimum level by choosing the appropriate waveform. On the other hand, the sensitivity to interference generated by the propagation channel, can be significantly reduced by using the discrete wavelet transform, through the orthogonality characteristics of the wavelet shapes, at the input of the filter banks.
In this work, a multi-user wireless communication system, based on industrial sensor networks, in two distinct operating modes, has been proposed. The first mode provides Many-To-One (MtO) communication between several transmitters and a single receiver. The second mode connects a transmitter sensor to several receivers in the One-To-Many (OtM) mode. These modes of communication illustrate the different links between levels 0, 1, and 2 of the Computer-Integrated Manufacturing (CIM) pyramid, deployed in industrial environments. The communication architecture is based on the wavelet packet transform, which the analysis scale controls through the number of inputs activated and, therefore, also the number of users or sensors. An optimal choice of wavelet is made, in terms of the binary error rate, to perform the simulations in an industrial channel. A model of this channel has also been proposed to simulate the operation of our communication architecture, in an environment that is as close as possible to a real industrial environment.
This paper is structured as follows. In the next section, an overview of the evolution of the communication systems in industrial environments is given. Then, the theory of wavelets, as well as the multi-resolution analysis based on filter banks, is presented. This was done in order to introduce our multi-user communication architecture based on the wavelet transform. In this section, the architecture is presented, with its two operating modes; MtO and OtM. Before performing the architectural simulations, the industrial channel model used is established. A discussion about the different results of architecture simulations on the industrial channel is given. Finally, a general conclusion, as well as perspectives for future works, is presented.

2. Industrial Communication System

Over the past twenty years, and thanks to the deployment of communication networks, the communicating industrial systems have made remarkable progress. These networks, which have evolved from wired to wireless communication, have facilitated access to data, at any time and place. Basically, communication in an industrial environment was achieved by connecting automatisms between them, by different modes and local networks [5]. Automation architectures have made great progress, with the arrival of new information and communication technologies. To reduce wiring costs, it was necessary to take into account the topology of the automation systems. To meet this need, manufacturers of automation products have proposed networks and fieldbuses. These made it possible to manage the decentralized I/O, first, followed by the automation periphery [5].
Due to the emergence of industrial communication technologies, the concept of the classic CIM model 9shown in Figure 1) gave rise to an organization that functions, around networks. In fact, this model (or pyramid) makes it possible to describe the organization of the various systems (Company, factory, machine, etc.), according to a vertical segmentation of four hierarchical communication levels. Therefore, it does not solve the problem of managing the increase in traffic on media. Communication providers adapt the performance of their networks, according to the CIM levels on which they will be positioned. Then, several communication protocols are used to connect the different levels of the CIM pyramid, by including standard protocols, such as Ethernet and TCP/IP. In the instrumentation level (level 0), including sensors, wireless technologies are used to connect the different sensors to each other, for more flexibility. Wireless communication standards that are applied in industrial environments, depend on the range and equipment used. For WPAN wireless personal networks at a low range, technologies such as Bluetooth, WirelessHART, and ZigBee are deployed [6]. WLAN wireless local area networks, use the IEEE 802.11, commonly referred to as Wi-Fi. The WWAN long-range network deploys the LPWAN cellular and Low-Power Wide Area networks.
A recent emergence of industrial communication consists of introducing the concept of the Internet of Things IoT and Cyber-Physical Systems (CPS) in the world of automation and industrialization. This concept, known as industry 4.0 or Connected Factory, is based on the convergence between the industry and digital applications to create intelligence in a manufacturing system. This provides for a great adaptability in production and a more efficient allocation of resources [1]. Data consist of the most important part of the IoT. They come from various terminals and sensors, and allow users to be informed, in real time, about the evolution of their environment. The Industrial Internet of Things (IIoT) is the deployment of IoT in an industrial environment. Thanks to the embedded technology (sensors, actuators, RFID chips, etc.), IIoT consists of identifying and establishing the communication between all elements (machines, products in process, employees, suppliers, customers, infrastructure, etc.), which can be referred to as objects [7]. These objects exchange considerable amounts of data that are then conveyed through a local network or Internet.
Thanks to IIoT, the user can act in real time on its environment, in a manual or automated way, to facilitate several tasks, such as production optimization, machine control, or the optimization of supply chains, in real time. There are many wireless connectivity technologies for objects. The choice of connectivity strategy is made according to several criteria, and is based on the choice of the sensor. This choice can depend mainly on the location (indoor, outdoor, etc.), mobility, power consumption, remote control, data quantity, sending frequency, and security. Among the networks dedicated to IIoT are Sigfox, LoRaWAN, NB-IoT, and LTE-M. Faced with this range of networks dedicated to IoT, the choice will, therefore, necessarily depend on the connected object. It is necessary to consider the simplified use of transmissions related to connected objects and the security of users and transmitted data. This will be possible when the quality of the radio link used to transmit the data is reliable.

3. Wavelet Transform

The main challenge associated with sensor networks deployed in industrial environments is the harshness of this environment, which requires the adaptation of their physical layer. Given the limited resources of these networks, whether in terms of computing power, energy consumption, size, or connectivity to the environment, appropriate digital modulation and information coding techniques must be used, to improve communications via industrial wireless sensor networks [8]. A large number of physical layers for wireless sensor networks have been proposed to meet their different constraints. The first modulation techniques to be used are narrow-band modulations, which are derived from analogue modulations. Then, other modulations based on spread spectrum, or multi-carrier or pulse modulations, were proposed. Pulse techniques allow the increase in the transmitted bit rate, at the expense of the complexity of the transmitter and the receiver, depending on the number of pulses used. Another alternative to all these techniques is the modulation of pulses by the orthogonal wavelet transform, to increase the throughput, but above all to benefit from simplicity in the design of the receiver that is capable of detecting the different waveforms received.
In the wavelet transform (WT) theory, the wavelet basis functions are obtained from a single prototype function called “wavelet”, by translation and dilation or contraction:
Ψ s , τ t = 1 s Ψ t τ s ,
where s and . For large s , the basis function becomes a stretched version of the prototype wavelet, that is a low frequency function, while for small s , the basis function becomes a contracted wavelet, that is a high frequency function. The discrete wavelets transform (DWT) are discretely scalable and translatable. This was achieved by modifying the wavelet representation to create Daubechies (1992) [9]:
Ψ j , k t = 1 s 0 j Ψ t k s 0 j τ 0 s 0 j ,
We usually choose s 0 = 2 so that the sampling of the frequency axis corresponds to dyadic sampling. In addition, τ 0 = 1 gave a dyadic sampling in time. Discretizing the translation and dilation contraction parameters of the wavelet in Equation (1), the dyadic discrete WT of x t is:
X j , k = 2 j 2 + x t Ψ 2 j t k d t ,
where j , k .
It should be mentioned that WT can be implemented as non-uniform filter banks, formed by both smooth and wavelet coefficients. The smooth coefficients are separated into low-pass digital filter H and a high pass-filter G . By using the scaling function and there corresponding mother wavelet, we obtained both the digital filter H and G . We suppose H and G , like non-recursive FIR filters with L length, the transfer functions of H and G can be represented as follows:
H Z = h 0 + h 1 z 1 + h 2 z 2 + + h L 1 z L 1
G Z = g 0 + g 1 z 1 + g 2 z 2 + + g L 1 z L 1
Mallats tree algorithm or pyramid algorithm [10] can be used to find the multi-resolution decomposition of DWPT, the two scale relations, Equations (4) and (5) leads to scaling and wavelet functions similar to that in scalar wavelets. However, the equations are two scale matrix equations and can be given by:
Φ t = n h n Φ 2 t n
Ψ t = n h n Ψ 2 t n
where Φ t = Φ 1 t   Φ 2 t Φ r t T and Ψ t = Ψ 1 t   Ψ 2 t Ψ r t T form the set of scaling functions and their corresponding wavelets. The suffix r denotes the number of wavelets and is dubbed as multiplicity.
Now that the theory of wavelets is presented, the wavelet packet transform will serve as a modulation basis, for our impulse architecture. This architecture is illustrated in Figure 2 with a depth of 3, allowing 2 3 = 8 different data entries x 0 , x 1 ,   x 7 to be modulated by the IDWPT. This data will be retrieved at the receiver, by a DWPT transformation, in order to reconstruct the data y 0 , y 1 ,   y 7 .

4. Digital Wireless Communication Based on DWPT

4.1. DWPT System

The proposed communication architecture is based on wavelet packet transformation for industrial wireless sensor networks. The constraints related to the propagation environment are numerous and diverse. Hence, the need to validate the robustness of the various architectural aspects, which depend on the intended applications. Regardless of the mode of operation, the scale of analysis provides information on the number of possible users. The activation of one or more inputs generates a waveform, orthogonal to all the others, from the different inputs.
For a multi-user mode, it should be noted that all emitters are based on the IDPWT, implemented as a synthesis filter banks, and the receiver is based on the DWPT, implemented as an analysis filter bank, as illustrated in Figure 2. The input of each filter to the transmission side, contains either a bit or a binary frame, so that the inputs can be activated or not. These binary data might differ from one input to another and is modulated by pulse modulations. A study on the different types of binary or pulse modulations is presented in [4], which makes it possible to make an appropriate choice of the type of pulse to be used, for a multi-resolution architecture.

4.2. Operating Modes

For this work, two multi-user (or multi-sensor) operating modes will be presented and tested; Many-To-One (MtO) and One-To-Many (OtM) mode.

4.2.1. Many-To-One Mode

The architecture in the MtO mode corresponds to a multi-sensors communication from several transmitters (or users), to a single receiver, as presented in Figure 3. Each transmitting user is equipped with an IDWPT block that ensures the activation of a single input for this user and, thus, identifies the equivalent sensor. In other words, each input of the IDWPT block to the transmission, corresponds to only one output of the DWPT block to the reception (Figure 4).
This mode of communication corresponds to a communication from level 0 and 1 to level 2 of the CIM pyramid (Figure 5). Information from several sensors, at a low rate, is transmitted at the same time to the same receiver. In this transmission mode, the activation of one of the inputs, results in the activation of a user. Figure 4 illustrates a 16-input architecture, corresponding to 16 potential sensors (scale 4). Each uses a single input that is different from the other inputs. For this example, input number 7 (sensor 7) is activated and all others are deactivated. The waveform on each activated input is different from the waveforms of the other remaining inputs. Inputs that are not activated will be set to zero.
The DWPT receiver receives the data flow from all sensors in the network—each sensor is identified by a single-filter output at reception. The received data must be detected and assigned to the corresponding transmitter sensor. This mode has a higher bandwidth occupancy than the single user mode because each user (input enabled) will occupy a separate sub-band. This will lead to frequency selectivity of the channel, due to interference between users, for whom it will be necessary to protect the transmitted data, as much as possible. Nevertheless, it will allow synchronous communication from several sensors to the same receiver.

4.2.2. One-To-Many Mode

For the One-To-Many OTM mode, an IDWPT transmitter with n inputs can transmit the information to m DWPT receivers, each with n outputs.
The information sent from the input (i) is retrieved at the output (i). This is the reverse mode of the MTO mode, where the equipment at level 1 and 2 of the CIM pyramid (Figure 5), sends the same information to the level sensors. This is equivalent to the Master-Slave mode in a conventional industrial network architecture. While the transmitted data rate might be low, receiving information from multiple sensors creates spatial diversity that allows the data sent, by at least one of the sensors, to be retrieved. Figure 6 shows a transmission to a single transmitter and five receivers. The sent data is detected and restored at the 7th output of each DWPT receiver, as shown in Figure 7.
Before elaborating on the performance of our architecture with its two modes—MtO and OtM—a simulated industrial channel model has been presented below.

5. Industrial Channel Characteristics

In industrial medium, signals are subject to several perturbations, due to the propagation phenomenon that might significantly degrade the performances of the system. Such environment is affected by high level noise and interferences caused by the operating temperature, vibrations, metallic structures, and heavy machinery [11]. In addition, the signal suffer from attenuation and shadowing effects, caused by abstractions in the propagation channel. Random movement of objects and people in the wireless medium might also cause time-varying effects. Those propagation effects can significantly destroy the exchanged information and, hence, degrade the performance of IWSN [2]. A good estimation of the propagation channel is, thus, required to design and evaluate WSNs for industrial applications.

5.1. Fadings

Due to the wireless propagation in the industrial medium, received signals are subject to attenuation and fading effects. The expression of the received signal is:
y t = h t s t + n t ,
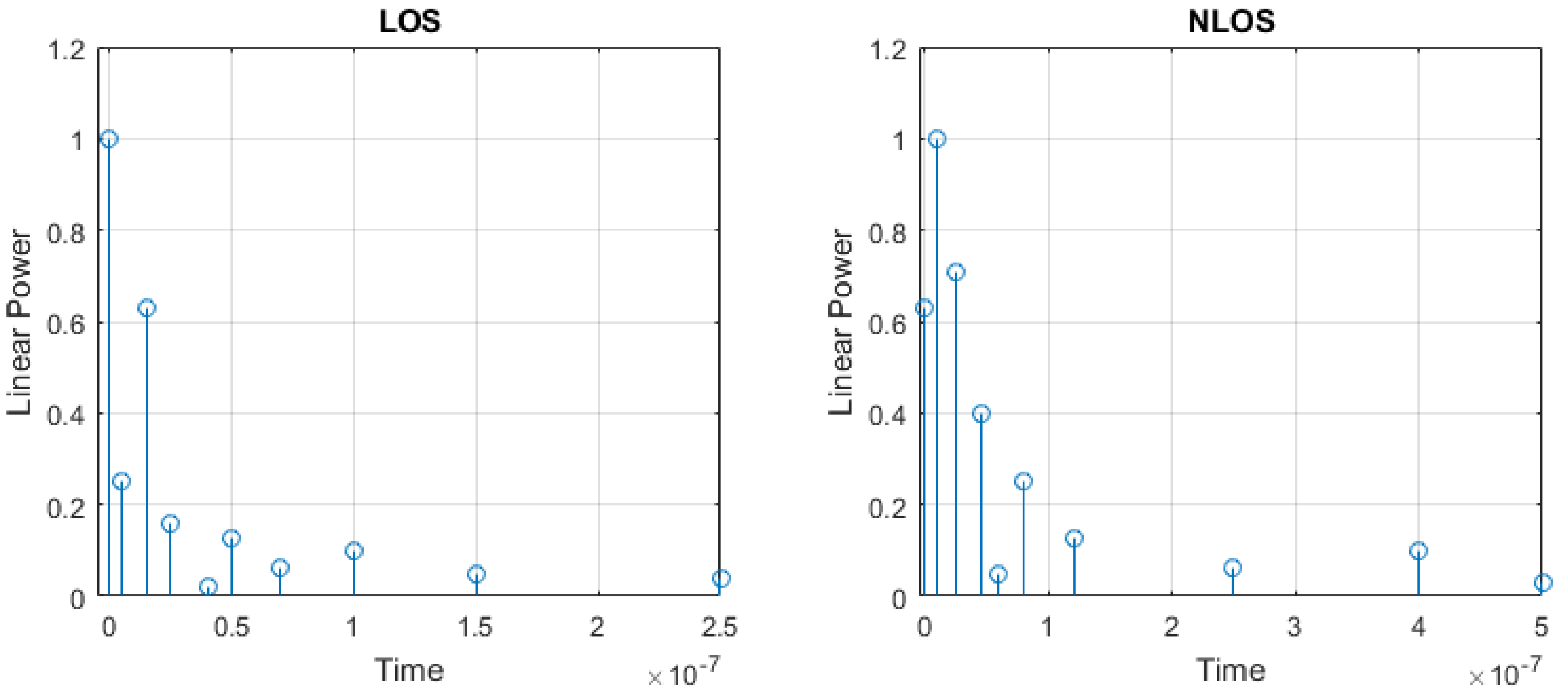
where, h t is the channel impulse response, s t is the transmitted signal, and n t is the additive noise. Inside a factory, generally, sensors are arranged in a line-of-sight configuration. Some narrowband and wideband indoor channel measurements, in various industrial settings, have been conducted over the past few years [12,13]. These measurements showed that the temporal impulse response h t , at a fixed location in an industrial environment, follows a decreased exponential distribution [2]. This distribution depends on delays and power of each path, as an established Saleh Valenzuela model [14]. Channel delay spread can be concluded from impulse response, according to transmission frequency and LOS (Line of Sight) or NLOS (Non Line of Sight) configurations. The main objective of this paper is to validate our impulsive architecture, under a simulated industrial channel, we thus, generated channel impulse responses, based on measurements, as presented in [2,15], for both configurations LOS and NLOS, at 2.4 GHz. The simulated impulse response included ten significant paths, as shown in Figure 8.
According to several previous studies [2], all paths follow the same statistical distribution to represent the fading channel phenomenon. The temporal received signal envelope, follows the Rician statistical distribution in the LOS scenario and the Rayleigh distribution in the NLOS case.
P x = x σ 2 e x p x 2 + K 2 2 σ 2 I 0 K x σ 2 ,
where I 0 x is the modified Bessel function at order zero. K is the shaped-parameter called Rician factor. For K = 0 , P x converges with the Rayleigh distribution.

5.2. Noise

Usually, for wireless communication, the additional noise to the received signal is White Gaussian Noise (Additive WGN). For an industrial environment, the signals will be affected by additional noise, which is impulsive noise coming from motors, regulators, electrical equipment, and others. Thus, the industrial noise n t in Equation (8), will be modelled as a superposition of white Gaussian noise AWGN w t and impulsive noise i t , having a very high variance (Equation (9)). i t is modelled as a first-order, two-state Markov process, which describes a typical impulse noise [16].
n t = w t + i t ,
where w t and i t are Gaussian processes of zero mean, whose probability density functions are, respectively:
P w t = 1 2 π σ 2 e x p w t 2 2 σ 2 ,
P i t = 1 2 π R σ 2 e x p i t 2 2 R σ 2 ,
where R 1 is a scaling constant of impulse noise amplitude. The higher this amplitude is, the higher the noise is. For our simulations, we use R = 50 , which corresponds to a significant impulsive noise.

6. Discussions

This section presents simulation results of our architecture for a noisy industrial channel. All simulations were done under MATLAB. The different parameters to define the study context are presented in Table 1.

6.1. Simulations

The system model is based on IDWPT/DWPT multi-user architecture for 4 and 16 sensors, over an industrial environment. All emitters are based on IDPWT implemented as a synthesis of filter banks, and receivers are based on DWPT, implemented as analysis filter banks [4,17]. Industrial channel is described as a Rician fading channel, in the case of LOS configuration and Rayleigh fading channel for NLOS, at a 2.4 GHz frequency, affected by an impulsive noise. According to our previous study on the optimal choice of wavelet, published in [17], we chose the “Symlet” wavelet which has demonstrated the lowest binary error rate for the IDWPT/DWPT architecture, over an AWGN channel.
For our multi-sensor system in the MtO mode, the data frames for each user were binary, with a length of 16 bits, generated randomly. This was due to the fact that sensors in the industrial medium transmit short packets of information data. These data frames were modulated according to the same pulse modulation and each transmitter (sensor) was identified by a unique signal. Figure 9 illustrates the signals from four different sensors (1, 5, 12, and 16) of an architecture, with 16 transmitter sensors. These sensors wore chosen in order to give a simple example to illustrate the signals. All 16 signals were different from each other, because the binary data at the input of each filter was different.
Considering the effect of the fading channel, due to the delay of spread, in addition to the AWGN noise for LOS and NLOS configurations, it was clear that the effect of the multi-paths disturbs the signals of different users and, thus, causes interference between them. However, our architecture allows signal detection at reception, for all users, as shown in Figure 10, for an SNR (Signal to Noise Ratio) greater than 20 dB.
Beside fading effects, and by adding industrial noise composed of Gaussian noise and impulse noise, the binary error rate was determined (presented in Figure 11). Our communication architecture converged more slowly and the performance decreased, but it allowed us to fully detect information from an SNR, up to 35 dB. In the presence of industrial noise, the information might be completely lost if the effects of the channel were not properly taken into account.
For the OtM mode, only one transmitter based on IDWPT with n inputs sent the data to m receivers, based on DWPT with n outputs, each. The concept of this transmission is to activate a single input i of the transmitter and deactivate the others (set them to zero) (Figure 6). On reception, the data was detected at the output i, for each receiver (Figure 7). All binary data were modulated by pulse modulation using the ‘Symlet’ wavelet. The communication system studied here was based on one transmitter sensor and four sensors at the reception. Input number 7 of the transmitter was activated and all others were forced to zero. The number of receivers did not matter, because at the reception it was a broadcasting technique that was used. Figure 12 shows the received signals on the four receivers. The data signal was restored at the 7th output, corresponding to the activated input.
Considering the effect of the fading channel, in addition to the AWGN noise for the LOS and the NLOS configurations, our impulse architecture allowed signal detection at reception. According to the simulation results presented in Figure 13, the transmitted signal was detected at all receiver sensors for the LOS and NLOS channels, at 2.4 GHz. Detection was done almost with no errors above 20 dB. Some differences between the LOS and the NLOS configurations were detected from an SNR of 14 dB. This was mainly due to the effects of fading and channel dispersion, which could be corrected by using channel encoding during transmission.
By now, considering the effect of industrial noise, our communication architecture made it possible to fully detect information from an SNR of 30 dB, as shown in Figure 14. The difference in error rates was very large and depended on the propagation channel.

6.2. Performances

To improve the robustness of our architecture, error-correcting coding was used, before the IDWPT block. The encoder used a convolutional code, because it was most suitable for wireless sensor networks [18,19]. To convolutionally encode data, memory registers were used with generator polynomials gi. To carry out the simulations, we opted for the convolutional codes presented in Table 2, using generator polynomials g0, g1, g2, and g3, all having a constraint length of 7. These were the optimal encoders most commonly used by digital communication standards and have shown a better compromise between performance and complexity. A Viterbi decoder was used at the reception, after DWPT.
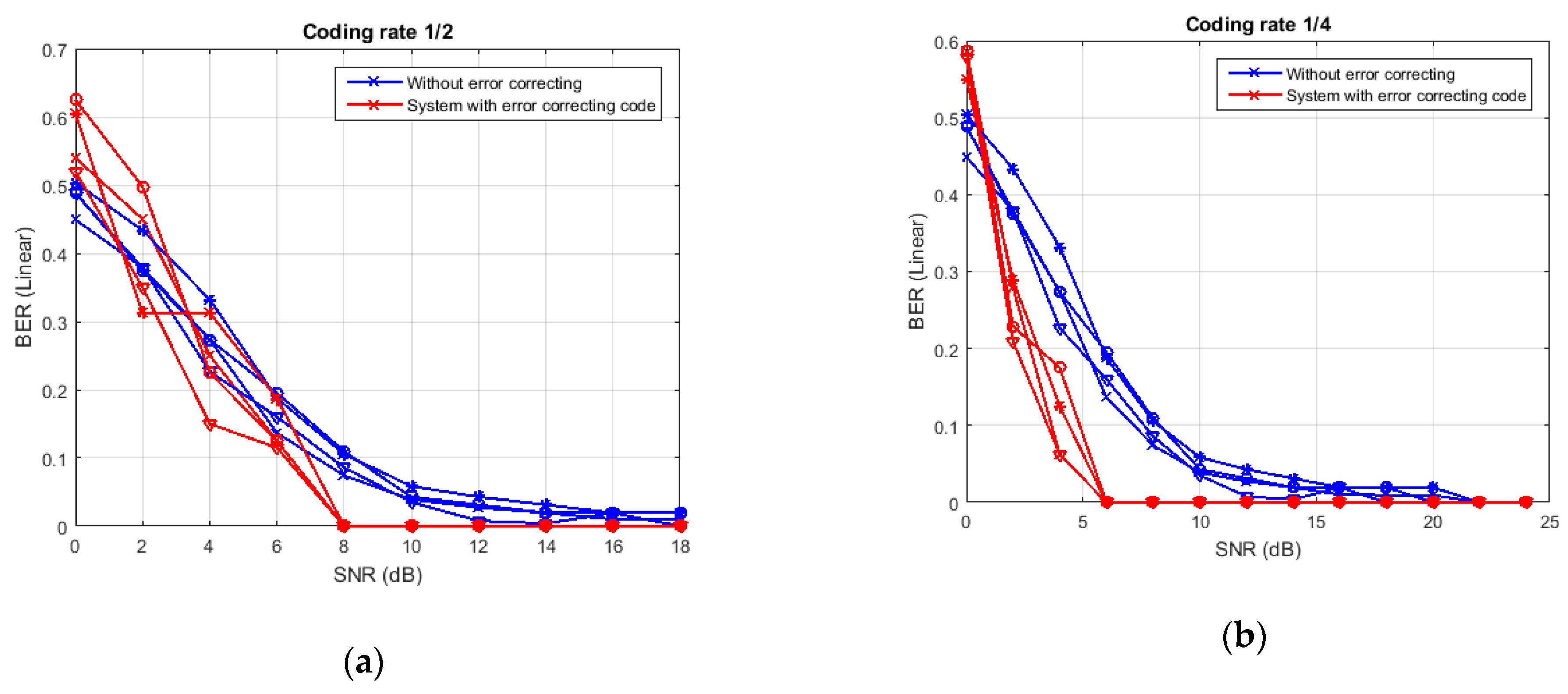
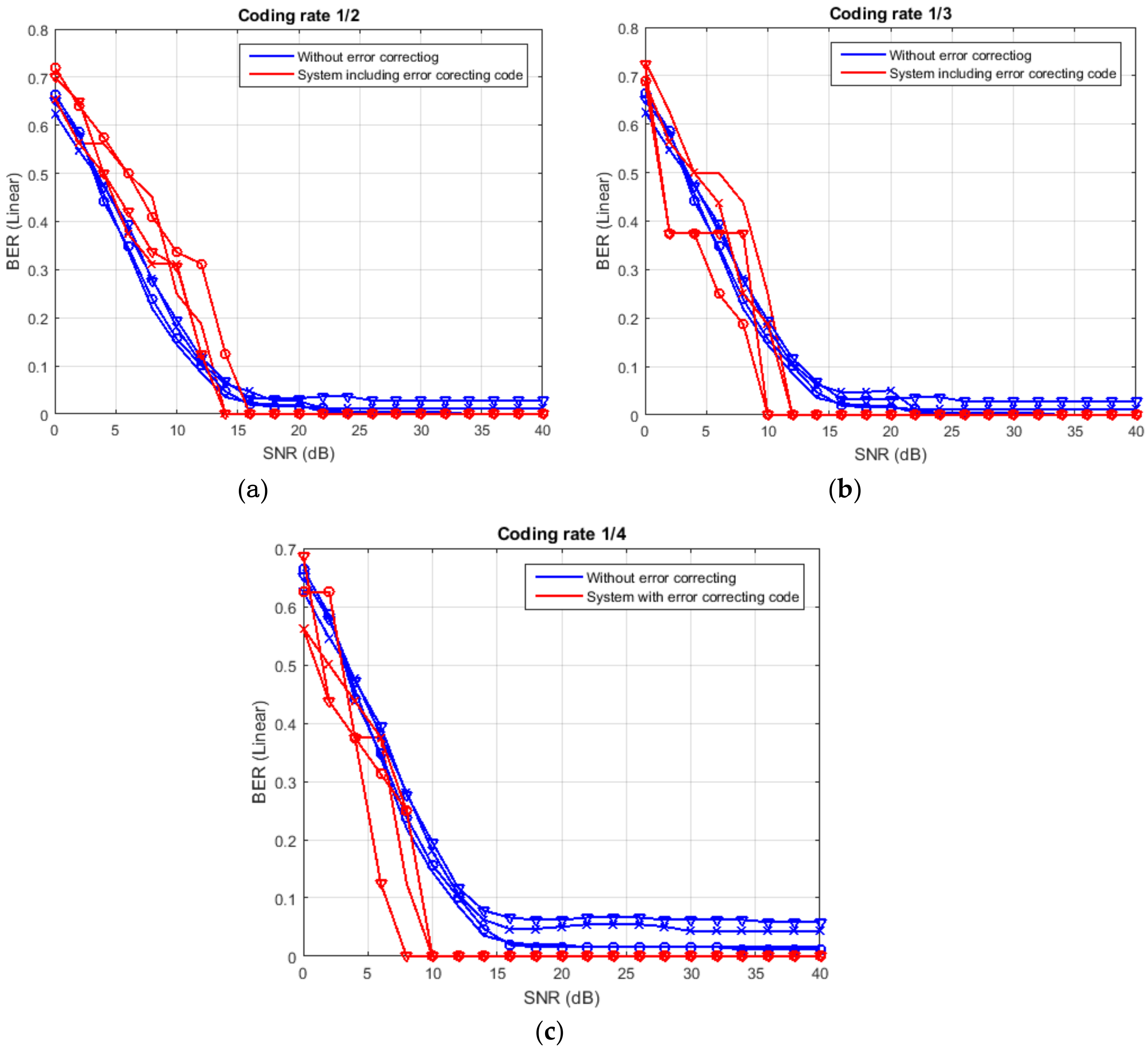
For the MtO mode, as shown in Figure 15a–c, by choosing four different sensors (1, 5, 12, and 16), the gain reported by the channel coding varied, according to the different coding rates. For a fading channel, detection errors were eliminated from SNR = 8 dB, by using an error correcting code, with a rate of 1/4. Errors were eliminated from 10 dB, for a rate of 1/3 and from 14 dB, for a rate of 1/2. For a BER set at 0.1, the coding gain was around 6 dB, at a rate of 1/4, for a fading channel. The gain reported by the error correcting coding was very interesting, because all signals were fully detected on reception from an SNR of 8 dB, for a rate of 1/4.
In the OtM mode, using an error correcting code at a rate of 1/2, the detection of the signals was done without any error, at an SNR of 8 dB, for a fading channel (Figure 16a). For a rate coding of ¼, errors were eliminated from 6 dB (Figure 16b). A significant gain that exceeded 10 dB was obtained using a rate of ¼, over a fading channel.
The majority of optimal receivers implemented to eliminate the effects of impulsive noise were based on thresholding the amplitudes at the receiver input [20,21,22]. This technique was used to improve the robustness of our communication system, to face the industrial noise. We chose an adaptive thresholding at the input for which the detection thresholds were adapted to the different SNR values.
At the receiver side, and after detection of all signals, the thresholding of industrial noise was done, based on the received signals amplitude. In Figure 17, the curves representing the BER as a function of the SNR, for both modes (MtO and OtM), are presented. Figure 17a shows BER in the MtO mode for the four sensors (1, 5, 12, and 16), with and without thresholding. Optimal receiver using an adaptive thresholding allowed a gain greater than 10 dB, compared to the initial architecture, in a very noisy channel. Errors were completely eliminated from an SNR of 24 dB. In the case of the OtM mode, Figure 17b shows that the errors were eliminated over 25 dB, using adaptive thresholding.
The major advantage of this optimal receiver based on thresholding, was that, it was very well suited to wireless sensor networks, and could be easily implemented in software, as well as in hardware.

7. Conclusions and Perspectives

A robust IWSN multi-user architecture, based on the IDWPT in transmitter and DWPT in receiver, under an industrial channel, was presented in this paper. The industrial channel was modeled as a fading channel affected by the impulsive noise, combined with the AWGN. The presented wireless sensor network architecture, with its two communication modes, MtO and OtM, offered better results in terms of data reception, for a noisy industrial environment. The robustness of the architecture could be improved by using channel coding or thresholding of industrial noise, at the reception. By using conventional error correcting codes with a 1/ 4 rate, robustness of the MtO mode was highly improved and all signals were fully decoded from an SNR of 8 dB, over a fading channel. For the OtM mode, signals were decoded from 6 dB, over the same channel. Using optimal thresholding receiver, errors were eliminated, about 25 db, for both the MtO and the OtM modes, over an industrial noisy channel. An in-depth study on the optimal error correcting code for IWSNs could be considered as a perspective for this work. The choice of the type of encoder, as well as the length of the code adapted for sensor networks, while respecting the energy consumption constraint could be considered. This involves a thorough study of the energy consumption for our multi-sensor architecture, which would be the subject of future research. To improve the robustness of data exchange in industrial medium, an extension to Many-to-Many mode of operation might be possible. Especially because, this mode will promote spatial diversity and will allow permanent communication between the different entities.

Author Contributions

Validation, M.T. and S.S.; Writing—original draft preparation, S.S.; visualization, F.M. and M.C.; supervision, A.D.

Funding

This work was supported by LPRI EMSI Casablanca Morocco.

Conflicts of Interest

The authors declare no conflicts of interest.

References

  1. Wollschlaeger, M.; Sauter, T.; Jasperneite, J. The future of industrial communication: Automation networks in the era of the internet of things and industry 4.0. IEEE Ind. Electron. Mag. 2017, 11, 17–27. [Google Scholar] [CrossRef]
  2. Cheffena, M. Propagation channel characteristics of industrial wireless sensor networks [wireless corner]. IEEE Antennas Propag. Mag. 2016, 58, 66–73. [Google Scholar] [CrossRef]
  3. Lakshmanan, M.K.; Nikookar, H. A review of wavelets for digital wireless communication. Wirel. Pers. Commun. 2006, 37, 387–420. [Google Scholar] [CrossRef]
  4. Tabaa, M. A novel transceiver architecture based on wavelet packet modulation for UWB-IR WSN applications. Wirel. Sens. Netw. 2016, 8, 191–209. [Google Scholar] [CrossRef]
  5. Sauter, T. The three generations of field-level networks—Evolution and compatibility issues. IEEE Trans. Ind. Electron. 2010, 57, 3585–3595. [Google Scholar] [CrossRef]
  6. Andersson, M. Wireless Technologies for Industrial Applications (Version 2.2 Feb 2013). Connect Blue. Available online: https://www.digikey.com/en/articles/techzone/2012/jan/wireless-technologies-for-industrial-applications (accessed on 5 January 2012).
  7. Sasajima, H.; Ishikuma, T.; Hayashi, H. Future IIOT in process automation—Latest trends of standardization in industrial automation, IEC/TC65. In Proceedings of the 54th Annual Conference of the Society of Instrument and Control Engineers of Japan (SICE), Hangzhou, China, 28–30 July 2015; pp. 963–967. [Google Scholar]
  8. Saleh, N.; Kassem, A.; Haidar, A.M. Energy-efficient architecture for wireless sensor networks in healthcare applications. IEEE Access 2018, 6, 6478–6486. [Google Scholar] [CrossRef]
  9. Daubechies, I. Ten Lectures on Wavelets; Society for Industrial and Applied Mathematics: Philadelphia, PA, USA, 1992; 357p. [Google Scholar]
  10. Mallat, S. A Wavelet Tour of Signal Processing; Academic Press: Cambridge, MA, USA, 1989. [Google Scholar]
  11. Shan, Q.; Bhatti, S.; Glover, I.A.; Atkinson, R.; Portugues, I.E.; Moore, P.J.; Rutherford, R. Characteristics of impulsive noise in electricity substations. In Proceedings of the 2009 17th European Signal Processing Conference, Glasgow, UK, 24–28 August 2009; pp. 2136–2140. [Google Scholar]
  12. Sexton, D.; Mahony, M.; Lapinski, M. Radio channel quality in industrial wireless sensor networks. In Proceedings of the 2005 Sensors for Industry Conference, Houston, TX, USA, 8–10 February 2005; pp. 88–94. [Google Scholar]
  13. Luo, S.; Polu, N.; Chen, Z.; Slipp, J. RF channel modeling of a WSN testbed for industrial environment. In Proceedings of the 2011 IEEE Radio and Wireless Symposium, Phoenix, AZ, USA, 16–19 January 2011; pp. 375–378. [Google Scholar]
  14. Saleh, A.A.M.; Valenzuela, R. A statistical model for indoor multipath propagation. IEEE J. Sel. Areas Commun. 1987, 5, 128–137. [Google Scholar] [CrossRef]
  15. Karedal, J. A measurement-based statistical model for industrial ultra-wideband channels. IEEE Trans. Wirel. Commun. 2007, 6, 8. [Google Scholar] [CrossRef]
  16. Cheffena, M. Industrial wireless sensor networks: Channel modeling and performance evaluation. EURASIP J. Wirel. Commun. Netw. 2012, 297, 1–8. [Google Scholar] [CrossRef]
  17. Saadaoui, S.; Tabaa, M.; Monteiro, F.; Dandache, A.; Alami, K. A new WSN transceiver based on DWPT for WBAN applications. In Proceedings of the International conference on Microelectronics ICM (2015), Casablanca, Morocco, 20–23 December 2015. [Google Scholar]
  18. Li, L. Energy-Efficient Design and Implementation of Turbo Codes for Wireless Sensor Network. Ph.D. Thesis, University of Southampton, Southampton, UK, 2012. [Google Scholar]
  19. Schmidt, D.; Berning, M.; Wehn, N. Error correction in single-hop wireless sensor networks: A case study. In Proceedings of the Conference on Design, Automation and Test, Nice, France, 20–24 April 2009; pp. 1296–1301. [Google Scholar]
  20. Hu, X.; Chen, Z.; Yin, F. Impulsive noise cancellation for MIMO power line communications. J. Commun. 2014, 9, 241–247. [Google Scholar] [CrossRef]
  21. Oh, H.; Nam, H.; Park, S. Adaptive threshold blanker in an impulsive noise environment. IEEE Trans. Electromagn. Compat. 2014, 56, 1045–1052. [Google Scholar] [CrossRef]
  22. Hakimi, S.; Hodtani, G.A. Generalized maximum correntropy detector for non-Gaussian environments. Int. J. Adapt. Control Signal Process. 2018, 32, 83–97. [Google Scholar] [CrossRef]
Figure 1. Automation Pyramid, Standard Computer-Integrated Manufacturing (CIM).
Figure 1. Automation Pyramid, Standard Computer-Integrated Manufacturing (CIM).
Information 10 00104 g001
Figure 2. IDWPT in transmitter and discrete wavelet packet (DWPT) in receiver.
Figure 2. IDWPT in transmitter and discrete wavelet packet (DWPT) in receiver.
Information 10 00104 g002
Figure 3. Many-to-One (MtO) Mode.
Figure 3. Many-to-One (MtO) Mode.
Information 10 00104 g003
Figure 4. Transmitter in the MtO mode.
Figure 4. Transmitter in the MtO mode.
Information 10 00104 g004
Figure 5. CIM with operating modes OtM and MtO.
Figure 5. CIM with operating modes OtM and MtO.
Information 10 00104 g005
Figure 6. One-to-Many (OtM) mode.
Figure 6. One-to-Many (OtM) mode.
Information 10 00104 g006
Figure 7. Receiver in the One-to-Many mode.
Figure 7. Receiver in the One-to-Many mode.
Information 10 00104 g007
Figure 8. Simulated channel impulse response.
Figure 8. Simulated channel impulse response.
Information 10 00104 g008
Figure 9. Transmitted signals, after IDWPT, for the four sensors.
Figure 9. Transmitted signals, after IDWPT, for the four sensors.
Information 10 00104 g009
Figure 10. Linear BER (Bit Error Rate) over a fading channel with AWGN noise for the MtO mode.
Figure 10. Linear BER (Bit Error Rate) over a fading channel with AWGN noise for the MtO mode.
Information 10 00104 g010
Figure 11. BER over the fading channel with industrial noise for the MtO mode.
Figure 11. BER over the fading channel with industrial noise for the MtO mode.
Information 10 00104 g011
Figure 12. Detected signal at the 7th output (in red) for the OtM mode with four receivers.
Figure 12. Detected signal at the 7th output (in red) for the OtM mode with four receivers.
Information 10 00104 g012
Figure 13. BER over a fading channel at 2.4 GHz with AWGN noise for the OtM mode.
Figure 13. BER over a fading channel at 2.4 GHz with AWGN noise for the OtM mode.
Information 10 00104 g013
Figure 14. BER over a fading channel with industrial noise for the OtM mode.
Figure 14. BER over a fading channel with industrial noise for the OtM mode.
Information 10 00104 g014
Figure 15. BER over a fading channel with the AWGN noise for the MtO mode, using the error correcting code. (a) BER for a 1/2 coding rate; (b) BER for a 1/3 rate; and (c) BER for a 1/ 4 rate.
Figure 15. BER over a fading channel with the AWGN noise for the MtO mode, using the error correcting code. (a) BER for a 1/2 coding rate; (b) BER for a 1/3 rate; and (c) BER for a 1/ 4 rate.
Information 10 00104 g015
Figure 16. BER over a fading channel with the AWGN noise for the OtM mode, using the error correcting code. (a) BER for a 1/2 coding rate; and (b) BER for 1/4 rate.
Figure 16. BER over a fading channel with the AWGN noise for the OtM mode, using the error correcting code. (a) BER for a 1/2 coding rate; and (b) BER for 1/4 rate.
Information 10 00104 g016
Figure 17. BER over a fading channel with industrial noise, using the thresholding receiver. (a) MtO mode for sensors (1, 5, 12, and 16); and (b) the OtM mode for receiver 2.
Figure 17. BER over a fading channel with industrial noise, using the thresholding receiver. (a) MtO mode for sensors (1, 5, 12, and 16); and (b) the OtM mode for receiver 2.
Information 10 00104 g017
Table 1. System parameters.
Table 1. System parameters.
ParametersDescription
CommunicationMulti user: MtO and OtM
ApplicationsWide Band
Frequency2.4 GHz
Sensors number16 (MtO) & 4 (OtM)
ModulationImpulsive
TransmissionIDWPT
ReceptionDWPT
WaveletSymlet
Transmission configurationsLOS & NLOS
Paths number10 paths
Table 2. The used conventional codes.
Table 2. The used conventional codes.
Coding Rateg0g1g2g3
½171133
1/3133165171
¼121133165171

Share and Cite

MDPI and ACS Style

Saadaoui, S.; Tabaa, M.; Monteiro, F.; Chehaitly, M.; Dandache, A. Discrete Wavelet Packet Transform-Based Industrial Digital Wireless Communication Systems. Information 2019, 10, 104. https://doi.org/10.3390/info10030104

AMA Style

Saadaoui S, Tabaa M, Monteiro F, Chehaitly M, Dandache A. Discrete Wavelet Packet Transform-Based Industrial Digital Wireless Communication Systems. Information. 2019; 10(3):104. https://doi.org/10.3390/info10030104

Chicago/Turabian Style

Saadaoui, Safa, Mohamed Tabaa, Fabrice Monteiro, Mouhamad Chehaitly, and Abbas Dandache. 2019. "Discrete Wavelet Packet Transform-Based Industrial Digital Wireless Communication Systems" Information 10, no. 3: 104. https://doi.org/10.3390/info10030104

APA Style

Saadaoui, S., Tabaa, M., Monteiro, F., Chehaitly, M., & Dandache, A. (2019). Discrete Wavelet Packet Transform-Based Industrial Digital Wireless Communication Systems. Information, 10(3), 104. https://doi.org/10.3390/info10030104

Note that from the first issue of 2016, this journal uses article numbers instead of page numbers. See further details here.

Article Metrics

Back to TopTop