A Hierarchical, Modular Interface and Verification Architecture for Mission Planning in Swarm Unmanned Surface Vehicles: Simulation and Sea-Trial Validation
Abstract
1. Introduction
2. Related Work
3. System Development
3.1. Target System
3.2. System Design
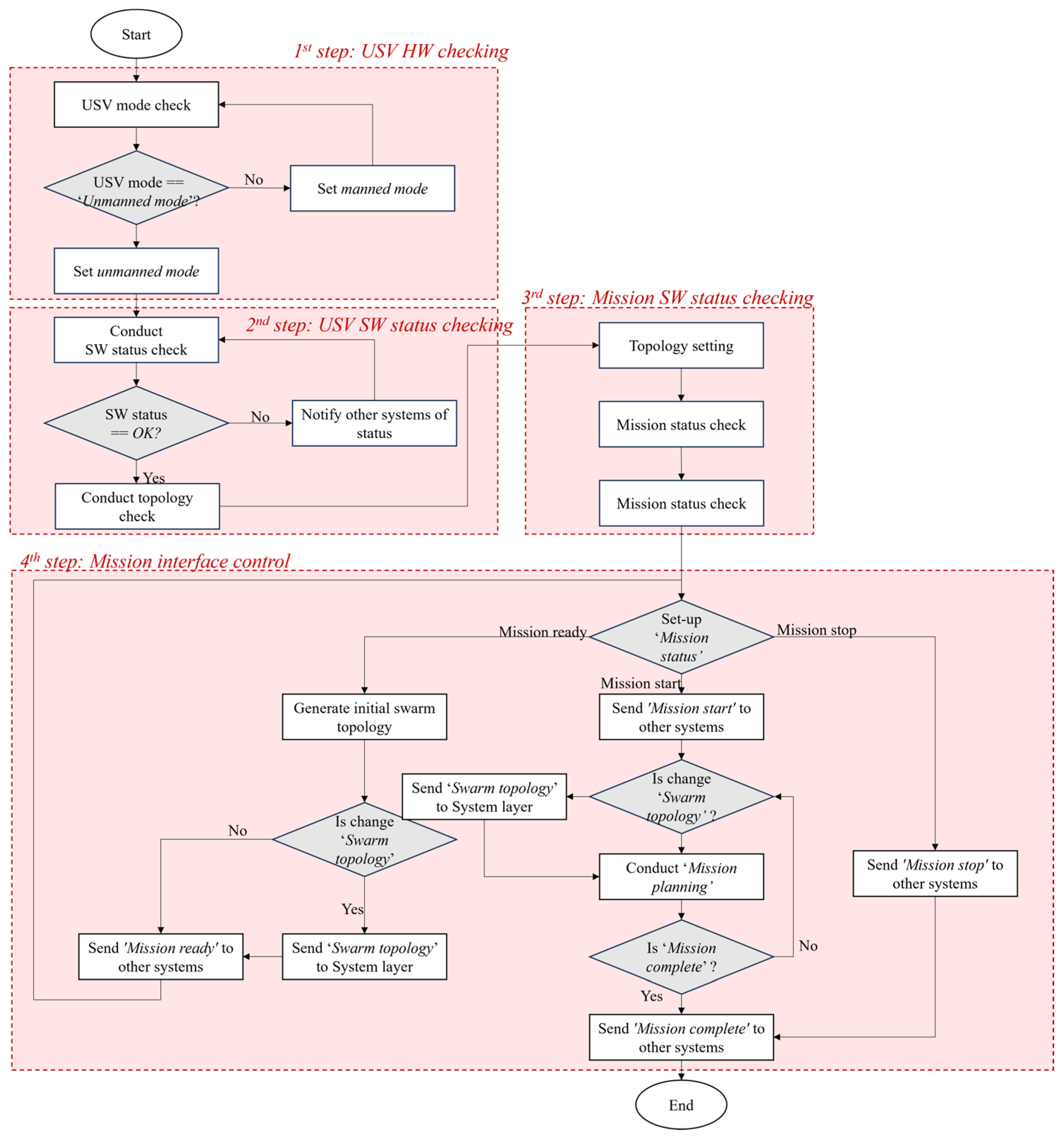
3.2.1. Interface Adapter System
3.2.2. Integrated Interoperability Validation System
3.2.3. Developed System Testing
Functional Unit Testing of the IAS
Functional Unit Testing of the IIVS
4. Case Study
4.1. Overview
4.2. Integration Test of the Proposed System
4.2.1. Message-Level Test for Engagement Scale Expansion
4.2.2. Algorithm-Level Test for Mission Planning
4.2.3. Discussion
5. Conclusions
Author Contributions
Funding
Data Availability Statement
Conflicts of Interest
Abbreviations
| SUSV | Swarm Unmanned Surface Vehicles |
| USV | Unmanned Surface Vehicle |
| IAS | Interface Adapter System |
| MES | Mission Execution System |
| IIVS | Interoperation Integration Verification System |
| DEVS | Discrete-Event System Specification |
| SoS | System-of-Systems |
| V&V | Validation & Verification |
| GCS | Ground Control System |
| ICD | Interface Control Documents |
| RF | Radio Frequency |
| GPS | Global Positioning System |
| IMU | Inertial Measurement Unit |
| SE | Systems Engineering |
| MIC | Mission Interface Controller |
| TCP/IP | Transmission Control Protocol/Internet Protocol |
| IFF | Identification Friend or Foe |
References
- Guo, X.; Ji, M.; Zhao, Z.; Wen, D.; Zhang, W. Global path planning and multi-objective path control for unmanned surface vehicle based on modified particle swarm optimization (PSO) algorithm. Ocean Eng. 2020, 216, 107693. [Google Scholar] [CrossRef]
- Jorge, V.A.M.; Granada, R.; Maidana, R.G.; Jurak, D.A.; Heck, G.; Negreiros, A.P.F.; dos Santos, D.H.; Gonçalves, L.M.G.; Amory, A.M. A survey on unmanned surface vehicles for disaster robotics: Main challenges and directions. Sensors 2019, 19, 702. [Google Scholar] [CrossRef]
- Park, H.-M.; Cho, S.-W.; Seo, K.-M. Hybrid path planning framework to integrate improved A*-DWA algorithms for enhancing path safety and efficiency. Appl. Ocean Res. 2025, 157, 104497. [Google Scholar] [CrossRef]
- Zhuang, J.; Zhang, L.; Qin, Z.; Sun, H.; Wang, B.; Cao, J. Motion control and collision avoidance algorithms for unmanned surface vehicle swarm in practical maritime environment. Pol. Marit. Res. 2019, 26, 107–116. [Google Scholar] [CrossRef]
- Frey, C.; Zarzhitsky, D.; Spears, W.M.; Spears, D.F.; Karlsson, C.; Ramos, B.; Hamann, J.C.; Widder, E.A. A physicomimetics control framework for swarms of autonomous surface vehicles. In Proceedings of the OCEANS, Quebec City, QC, Canada, 15–18 September 2008; IEEE: New York, NY, USA, 2008; pp. 1–6. [Google Scholar] [CrossRef]
- Wolf, M.T.; Rahmani, A.; de la Croix, J.-P.; Woodward, G.; Hook, J.V.; Brown, D.; Schaffer, S.; Lim, C.; Bailey, P.; Tepsuporn, S.; et al. CARACaS multi-agent maritime autonomy for unmanned surface vehicles in the Swarm II harbor patrol demonstration. In Unmanned Systems Technology; SPIE: Bellingham, WA, USA, 2017; Volume 10195, p. 101950O. [Google Scholar] [CrossRef]
- Winstead, P.J. Implementation of Unmanned Surface Vehicles in the Distributed Maritime Operations Concept. Master’s Thesis, Naval Postgraduate School, Monterey, CA, USA, 2018. [Google Scholar]
- Makhsoos, A.; Mousazadeh, H.; Mohtasebi, S.S.; Abdollahzadeh, M.; Jafarbiglu, H.; Omrani, E.; Salmani, Y.; Kiapey, A. Design, simulation and experimental evaluation of energy system for an unmanned surface vehicle. Energy 2018, 148, 362–372. [Google Scholar] [CrossRef]
- Xia, G.; Han, Z.; Zhao, B.; Wang, X. Unmanned surface vehicle collision avoidance trajectory planning in an uncertain environment. IEEE Access 2020, 8, 207844–207857. [Google Scholar] [CrossRef]
- Ahn, J.; Jung, S.; Kim, H.; Hwang, H.J.; Jun, H.B. A study on unmanned combat vehicle path planning for collision avoidance with enemy forces in dynamic situations. J. Comput. Des. Eng. 2023, 10, 2251–2270. [Google Scholar] [CrossRef]
- Wang, C.; Kuang, W.; Gu, M.; Fan, Z. AGENT: An adaptive grouping and entrapping method for flocking systems. J. Comput. Des. Eng. 2023, 10, 357–367. [Google Scholar] [CrossRef]
- Liu, J.; Wu, X. Controller and architecture co-design of wireless cyber-physical systems. J. Syst. Archit. 2019, 94, 42–59. [Google Scholar] [CrossRef]
- Usach, H.; Vila, J.A.; Torens, C.; Adolf, F.M. Architectural design of a safe mission manager for unmanned aircraft systems. J. Syst. Archit. 2018, 90, 94–108. [Google Scholar] [CrossRef]
- Park, H.-M.; Jang, M.; Kim, Y.-J.; Jung, H.-J.; Seo, K.-M. Design and implementation of data-based validation and evaluation system for combat system engineering. IEEE Access 2023, 11, 80137–80139. [Google Scholar] [CrossRef]
- Brings, J.; Daun, M.; Bandyszak, T.; Stricker, V.; Weyer, T.; Mirzaei, E.; Neumann, M.; Zernickel, J.S. Model-based documentation of dynamicity constraints for collaborative cyber-physical system architectures: Findings from an industrial case study. J. Syst. Archit. 2019, 97, 153–167. [Google Scholar] [CrossRef]
- Wei, X.; Cui, W.; Huang, X.; Yang, L.; Geng, X.; Tao, Z.; Zhai, Y. Hierarchical RNNs with graph policy and attention for drone swarm. J. Comput. Des. Eng. 2024, 11, 314–326. [Google Scholar] [CrossRef]
- Murphy, R.R.; Steimle, E.; Griffin, C.; Cullins, C.; Hall, M.; Pratt, K. Cooperative use of unmanned sea surface and micro aerial vehicles at Hurricane Wilma. J. Field Robot. 2008, 25, 164–180. [Google Scholar] [CrossRef]
- Gonzalez-Garcia, A.; Miranda-Moya, A.; Castañeda, H. Robust visual tracking control based on adaptive sliding mode strategy: Quadrotor UAV–catamaran USV heterogeneous system. In Proceedings of the 2021 International Conference on Unmanned Aircraft Systems (ICUAS), Athens, Greece, 15–18 June 2021; IEEE: New York, NY, USA; pp. 666–672. [Google Scholar] [CrossRef]
- Zeng, H.; Su, Z.; Xu, Q.; Li, R.; Wang, Y.; Dai, M.; Luan, T.H.; Sun, X.; Liu, D. USV fleet-assisted collaborative computation offloading for smart maritime services: An energy-efficient design. IEEE Trans. Veh. Technol. 2024, 73, 14718–14733. [Google Scholar] [CrossRef]
- Fan, Y.; Ge, Z.; Zhao, Y.; Wang, G. Design of information network and control system for USV. In Proceedings of the 54th Annual Conference of the Society of Instrument and Control Engineers of Japan (SICE), Hangzhou, China, 28–30 July 2015; pp. 1126–1131. [Google Scholar]
- Wang, Z.; Yang, S.L.; Xiang, X.B.; Vasilijević, A.; Mišković, N.; Nađ, Đ. Cloud-based mission control of USV fleet: Architecture, implementation and experiments. Control Eng. Pract. 2021, 106, 104657. [Google Scholar] [CrossRef]
- Hong, C.; Shi, D. A cloud-based control system architecture for multi-UAV. In Proceedings of the 3rd International Conference on Robotics, Control and Automation, Chengdu, China, 11 August 2018; ACM: New York, NY, USA; pp. 25–30. [Google Scholar] [CrossRef]
- Kim, T.G.; Zeigler, B.P. The DEVS formalism: Hierarchical, modular systems specification in an object-oriented framework. In Proceedings of the 19th Conference on Winter Simulation, Atlanta, GA, USA, 1 December 1987; North Carolina State University: Raleigh, NC, USA. [Google Scholar]
- Zeigler, B.P.; Kim, D.; Praehofer, H. DEVS formalism as a framework for advanced distributed simulation. In Proceedings of the 1st International Workshop on Distributed Interactive Simulation and Real-Time Applications, Eilat, Israel, 9–10 January 1997; pp. 15–21. [Google Scholar]
- Chow, A.C.; Zeigler, B.P.; Kim, D.H. Abstract simulator for the parallel DEVS formalism. In Proceedings of the 5th Annual Conference on AI, Planning in High Autonomy Systems, Gainesville, FL, USA, 7–9 December 1994; pp. 157–163. [Google Scholar]
- Zeigler, B.P.; Muzy, A.; Kofman, E. Theory of Modeling and Simulation: Discrete Event Iterative System Computational Foundations, 3rd ed.; Academic Press: Cambridge, MA, USA, 2018. [Google Scholar]
- Kim, T.G.; Sung, C.H.; Hong, S.-Y.; Hong, J.H.; Choi, C.B.; Kim, J.H.; Seo, K.M.; Bae, J.W. DEVSim++ Toolset for defense modeling and simulation and interoperation. J. Def. Model. Simul. 2011, 8, 129–142. [Google Scholar] [CrossRef]
- Seo, K.-M.; Park, K.-P. Interface data modeling to detect and diagnose intersystem faults for designing and integrating system of systems. Complexity 2018, 2018, 7081501. [Google Scholar] [CrossRef]
- Kodosky, J. LabVIEW. ACM Program. Lang. 2020, 4, 1–54. [Google Scholar] [CrossRef]
- Travis, J.; Wells, L.K. LabVIEW for Everyone with CD-ROM; Prentice Hall PTR: Saddle River, NJ, USA, 2001. [Google Scholar]
- Chugani, M.L.; Samant, A.R.; Cerna, M. LabVIEW Signal Processing; Pearson Education: London, UK, 1998. [Google Scholar]
- Mihura, B. LabVIEW for Data Acquisition; Pearson Education: London, UK, 2001. [Google Scholar]
- Lee, D.-K.; Miralles, D.; Akos, D.; Konovaltsev, A.; Kurz, L.; Lo, S.; Nedelkov, F. Detection of GNSS spoofing using NMEA messages. In Proceedings of the 2020 European Navigation Conference (ENC), Dresden, Germany, 23–24 November 2020; IEEE: New York, NY, USA; pp. 1–10. [Google Scholar] [CrossRef]
- Mendoza-Chok, J.; Luque, J.C.C.; Salas-Cueva, N.F.; Yanyachi, D.; Yanyachi, P.R. Hybrid control architecture of an unmanned surface vehicle used for water quality monitoring. IEEE Access 2022, 10, 112789–112798. [Google Scholar] [CrossRef]
- Koubaa, A.; Qureshi, B.; Sriti, M.-F.; Javed, Y.; Tovar, E. A service-oriented cloud-based management system for the Internet-of-Drones. In Proceedings of the 2017 IEEE International Conference on Autonomous Robot Systems and Competitions (ICARSC), Coimbra, Portugal, 26–28 April 2017; IEEE: New York, NY, USA; pp. 329–335. [Google Scholar] [CrossRef]
- Itkin, M.; Kim, M.; Park, Y. Development of cloud-based UAV monitoring and management system. Sensors 2016, 16, 1913. [Google Scholar] [CrossRef] [PubMed]
- Mahmoud, S.; Mohamed, N.; Al-Jaroodi, J. Integrating UAVs into the cloud using the concept of the Web of Things. J. Robot. 2015, 2015, 631420. [Google Scholar] [CrossRef]
- Mahmoud, S.Y.M.; Mohamed, N. Toward a cloud platform for UAV resources and services. In Proceedings of the 2015 IEEE 4th Symposium on Network Cloud Computing and Applications (NCCA), Munich, Germany, 11–12 June 2015; IEEE: New York, NY, USA; pp. 23–30. [Google Scholar] [CrossRef]
- Lee, J.; Wang, J.; Crandall, D.; Sabanovic, S.; Fox, G. Real-time, cloud-based object detection for unmanned aerial vehicles. In Proceedings of the 2017 IEEE International Conference on Robotics and Computing (IRC), Taichung, Taiwan, 10–12 April 2017; IEEE: New York, NY, USA; pp. 36–43. [Google Scholar] [CrossRef]
- Bacciaglia, A.; Guo, D.; Marzocca, P.; Bil, C.; Ceruti, A. Bimodal unmanned vehicle: Propulsion system integration and water/air interface testing. In Proceedings of the 31st Congress of the International Council of the Aeronautical Sciences (ICAS), Belo Horizonte, Brazil, 9–14 September 2018. [Google Scholar]
- Guo, D.; Bacciaglia, A.; Simpson, M.; Bil, C.; Marzocca, P. Design and development of a bimodal unmanned system. In Proceedings of the AIAA Scitech 2019 Forum, San Diego, CA, USA, 7–11 January 2019; AIAA: Reston, VA, USA; p. 2096. [Google Scholar] [CrossRef]
- Sendner, F.-M.; Stahl, P.; Rößler, C.; Hornung, M. Designing a UAV propulsion system for dedicated acceleration and deceleration requirements. In Proceedings of the 17th AIAA Aviation Technology, Integration, and Operations Conference, Denver, CO, USA, 5–9 June 2017. [Google Scholar] [CrossRef]
- Guo, D.; Bacciaglia, A.; Ceruti, A.; Marzocca, P.; Bil, C. Design and development of a transition propulsion system for bimodal unmanned vehicles. In Proceedings of the 2018 International Conference on Unmanned Aircraft Systems (ICUAS), Dallas, TX, USA, 12–15 June 2018; IEEE: New York, NY, USA; pp. 549–558. [Google Scholar] [CrossRef]
- Dong, Z.; Zhang, Z.; Qi, S.; Zhang, H.; Li, J.; Liu, Y. Autonomous cooperative formation control of underactuated USVs based on improved MPC in complex ocean environment. Ocean Eng. 2023, 270, 113633. [Google Scholar] [CrossRef]
- Xue, J.; Song, Y.; Hu, H. Formation control of a multi-unmanned surface vessel system: A bibliometric analysis. J. Mar. Sci. Eng. 2024, 12, 1484. [Google Scholar] [CrossRef]
- Wu, G.; Xu, T.; Sun, Y.; Zhang, J. Review of multiple unmanned surface vessels collaborative search and hunting based on swarm intelligence. Int. J. Adv. Robot. Syst. 2022, 19, 17298806221091885. [Google Scholar] [CrossRef]
- Nantogma, S.; Pan, K.; Song, W.; Luo, R.; Xu, Y. Towards realizing intelligent coordinated controllers for multi-USV systems using abstract training environments. J. Mar. Sci. Eng. 2021, 9, 560. [Google Scholar] [CrossRef]
- Zhou, Z.; Li, M.; Hao, Y. A novel region-construction method for multi-USV cooperative target allocation in air–ocean integrated environments. J. Mar. Sci. Eng. 2023, 11, 1369. [Google Scholar] [CrossRef]
- Choi, J.; Bae, J.W.; Moon, I.C. DEVS-based simulation acceleration for AI training: Unmanned surface vehicle case. In Proceedings of the 2024 Winter Simulation Conference (WSC), Orlando, FL, USA, 15–18 December 2024; pp. 2118–2129. [Google Scholar]
- Kim, J.H.; Seo, K.-M.; Lee, T.-E.; Choi, B.-W. Achieving new insights into combat engagement analysis via simulation-based sequential experimentation. Mil. Oper. Res. 2018, 23, 51–74. [Google Scholar]
- Lee, D.-C.; Seo, K.-M.; Park, H.-M.; Kim, B.S. Simulation testing of maritime cyber-physical systems: Application of Model-View-ViewModel. Complexity 2022, 2022, 1742772. [Google Scholar] [CrossRef]


















| Related Works | Target System | Objective | Method of Interoperation | Interoperation Hierarchy |
|---|---|---|---|---|
| Fan et al. [20] | USV | Situation awareness system integration | Direct Integration | Monolithic integration |
| Wang et al. [21] | USV | Mission planning system integration | Direct Integration | Monolithic integration |
| Hong et al. [22] | UAV | Mission planning system integration | Direct Integration | Modular Integration |
| Mendoza-Chok et al. [34] | USV | Propulsion integration | Middleware-based Integration | Semi-modular Integration |
| This study | USV | Mission planning system integration & interface monitoring | Middleware-based Integration | Modular Integration |
| Parameter | Details |
|---|---|
| Message | Situation awareness, Mission planning |
| Number of total messages | 50,000 |
| Time of experiments | 5 s |
| Number of repeat experiments | 30 |
| Message generation frequency | 10,000/1 s |
| Compute Hardware | Intel Core i7-class CPU, 16 GB RAM (DDR4 8 GB × 2) |
| Graphics Processing | NVIDIA GeForce GTX 1660-class GPU |
| Operating System | Ubuntu 18.04 LTS |
| Measurement Metric | End-to-End (EtoE) Latency |
| Parameter | Details |
|---|---|
| Message | Situation awareness, Mission planning |
| Number of total messages | 10,000 |
| Time of experiments | 10 s |
| Number of repeat experiments | 30 |
| Message generation frequency | 1000/1 s |
| Compute Hardware | Intel Core i7-class CPU, 16 GB RAM (DDR4 8 GB × 2) |
| Graphics Processing | NVIDIA GeForce GTX 1660-class GPU |
| Operating System | Ubuntu 18.04 LTS |
| Measurement Metric | End-to-End (EtoE) Latency |
| Swarm Scale | Detail | Objective |
|---|---|---|
| 10:10 | Message-level test | Interoperability test for message unit |
| Algorithm-level test | Performance Validation for mission planning | |
| 20:20 | Message-level test | Interoperability test for message unit |
| Algorithm-level test | Performance Validation for mission planning |
| Engagement Scale | Level of Interoperability Test | Objective | Period | Total Interoperability Test Case |
|---|---|---|---|---|
| 10:10 | Message | Operation command | 21.01–21.08 | 14 |
| Message | Path planning | 21.01–21.12 | 3 | |
| Message | Target assignment | 21.01–21.12 | 6 | |
| Message | Situation awareness | 21.01–21.12 | 20 | |
| 20:20 | Message | Operation command | 23.06–23.08 | 41 |
| Message | Path planning | 23.06–23.08 | 2 | |
| Message | Target assignment | 23.06–23.08 | 4 | |
| Message | Situation awareness | 23.06–23.08 | 15 |
Disclaimer/Publisher’s Note: The statements, opinions and data contained in all publications are solely those of the individual author(s) and contributor(s) and not of MDPI and/or the editor(s). MDPI and/or the editor(s) disclaim responsibility for any injury to people or property resulting from any ideas, methods, instructions or products referred to in the content. |
© 2026 by the authors. Licensee MDPI, Basel, Switzerland. This article is an open access article distributed under the terms and conditions of the Creative Commons Attribution (CC BY) license.
Share and Cite
Park, H.-M.; Sung, J.-H.; Park, H.-S.; Lim, Y.-H.; Sur, J.; Seo, K.-M. A Hierarchical, Modular Interface and Verification Architecture for Mission Planning in Swarm Unmanned Surface Vehicles: Simulation and Sea-Trial Validation. J. Mar. Sci. Eng. 2026, 14, 302. https://doi.org/10.3390/jmse14030302
Park H-M, Sung J-H, Park H-S, Lim Y-H, Sur J, Seo K-M. A Hierarchical, Modular Interface and Verification Architecture for Mission Planning in Swarm Unmanned Surface Vehicles: Simulation and Sea-Trial Validation. Journal of Marine Science and Engineering. 2026; 14(3):302. https://doi.org/10.3390/jmse14030302
Chicago/Turabian StylePark, Hee-Mun, Jin-Hyeon Sung, Hong-Sun Park, Yeong-Hyun Lim, Joono Sur, and Kyung-Min Seo. 2026. "A Hierarchical, Modular Interface and Verification Architecture for Mission Planning in Swarm Unmanned Surface Vehicles: Simulation and Sea-Trial Validation" Journal of Marine Science and Engineering 14, no. 3: 302. https://doi.org/10.3390/jmse14030302
APA StylePark, H.-M., Sung, J.-H., Park, H.-S., Lim, Y.-H., Sur, J., & Seo, K.-M. (2026). A Hierarchical, Modular Interface and Verification Architecture for Mission Planning in Swarm Unmanned Surface Vehicles: Simulation and Sea-Trial Validation. Journal of Marine Science and Engineering, 14(3), 302. https://doi.org/10.3390/jmse14030302

