Experimental Investigation of Wave Impact Loads Induced by a Three-Dimensional Dam Break
Abstract
1. Introduction
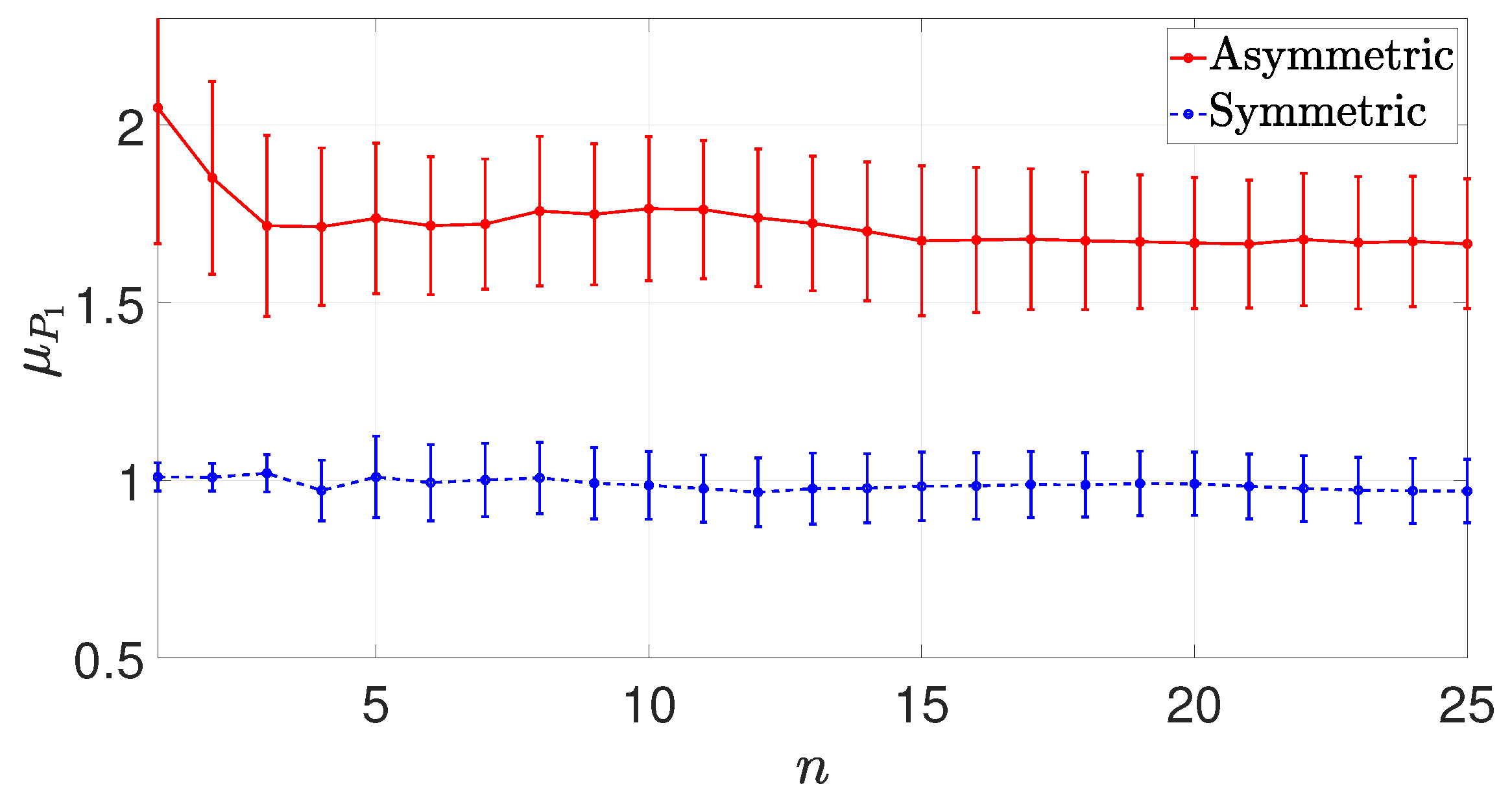
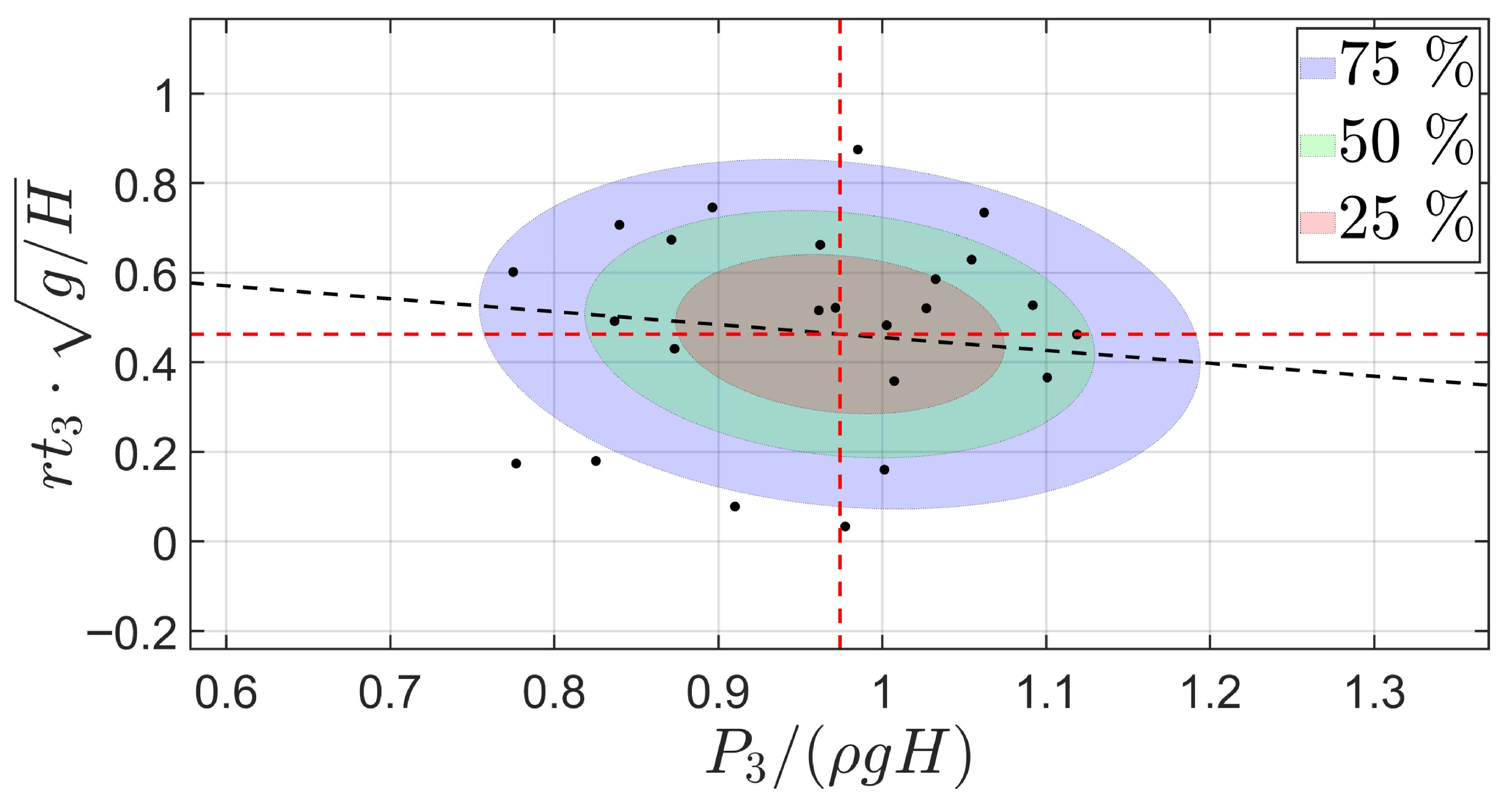
- Provide a probabilistic description of the measurements (pressure peaks and rise times), including mean, median, standard deviations, and confidence intervals. The idea is that these data can be used to validate 3D simulations of dam break flows.
- Compare the results obtained in the two configurations studied among them (both with significant 3D effects) and more importantly also with the 2D results published in [27].
- Provide data for other authors with need to validate their models for wave-induced structural loads. To this aim, the figures (in MATLAB R2020a format) and abundant movies can be downloaded from this link URL: https://short.upm.es/q29zb (accessed on 15 January 2026).
2. Experimental Setup and Methodology
2.1. Experimental Setup
2.2. Data Acquisition
- is the instant when the gate is released. All signals are referenced to being this instant the beginning of the experiment s.
- is the instant when the flow impacts the rigid plate obstacle.
2.3. Post-Processing Methodology
2.4. Test Matrix
3. Results: Asymmetric Configuration
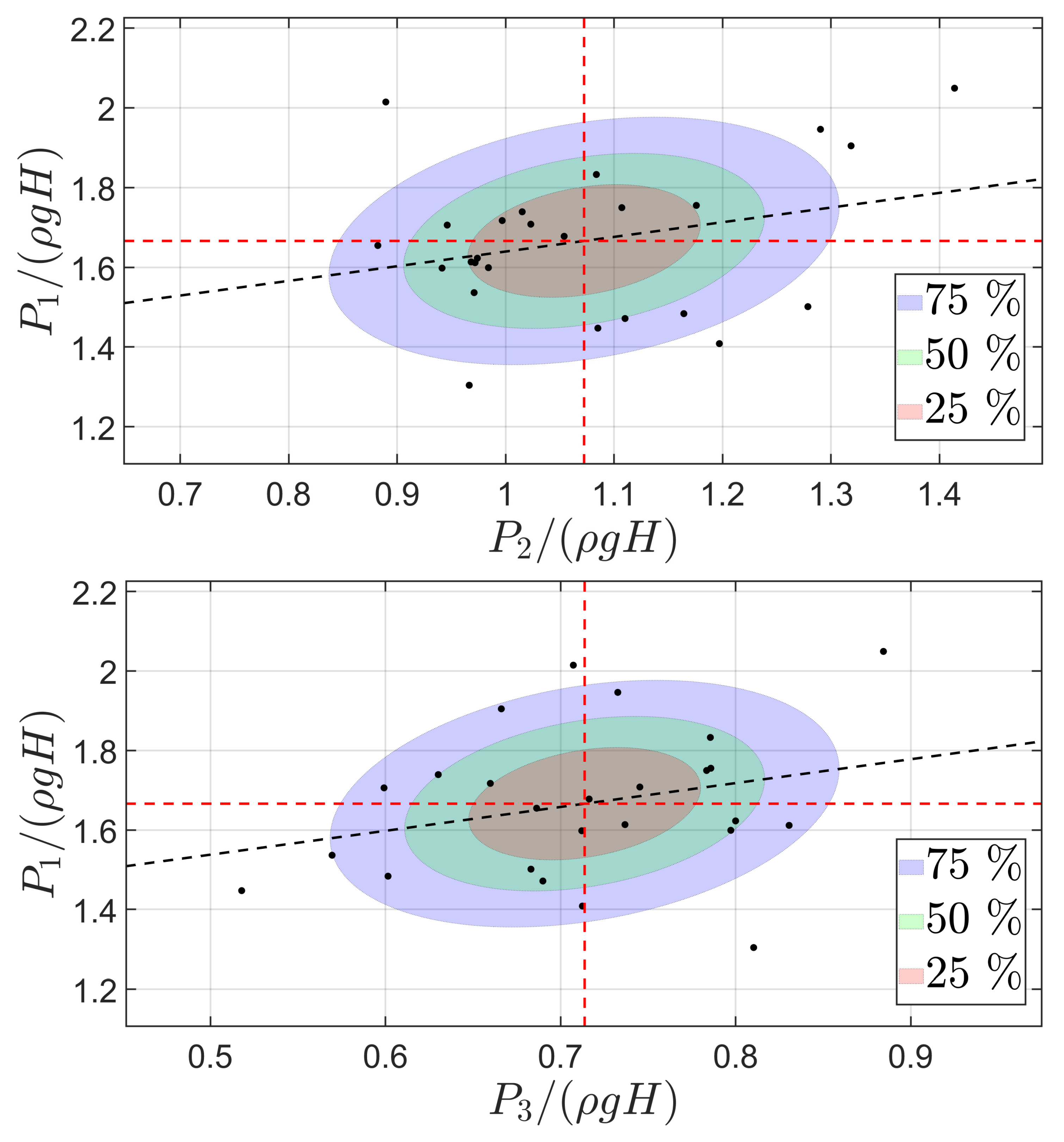
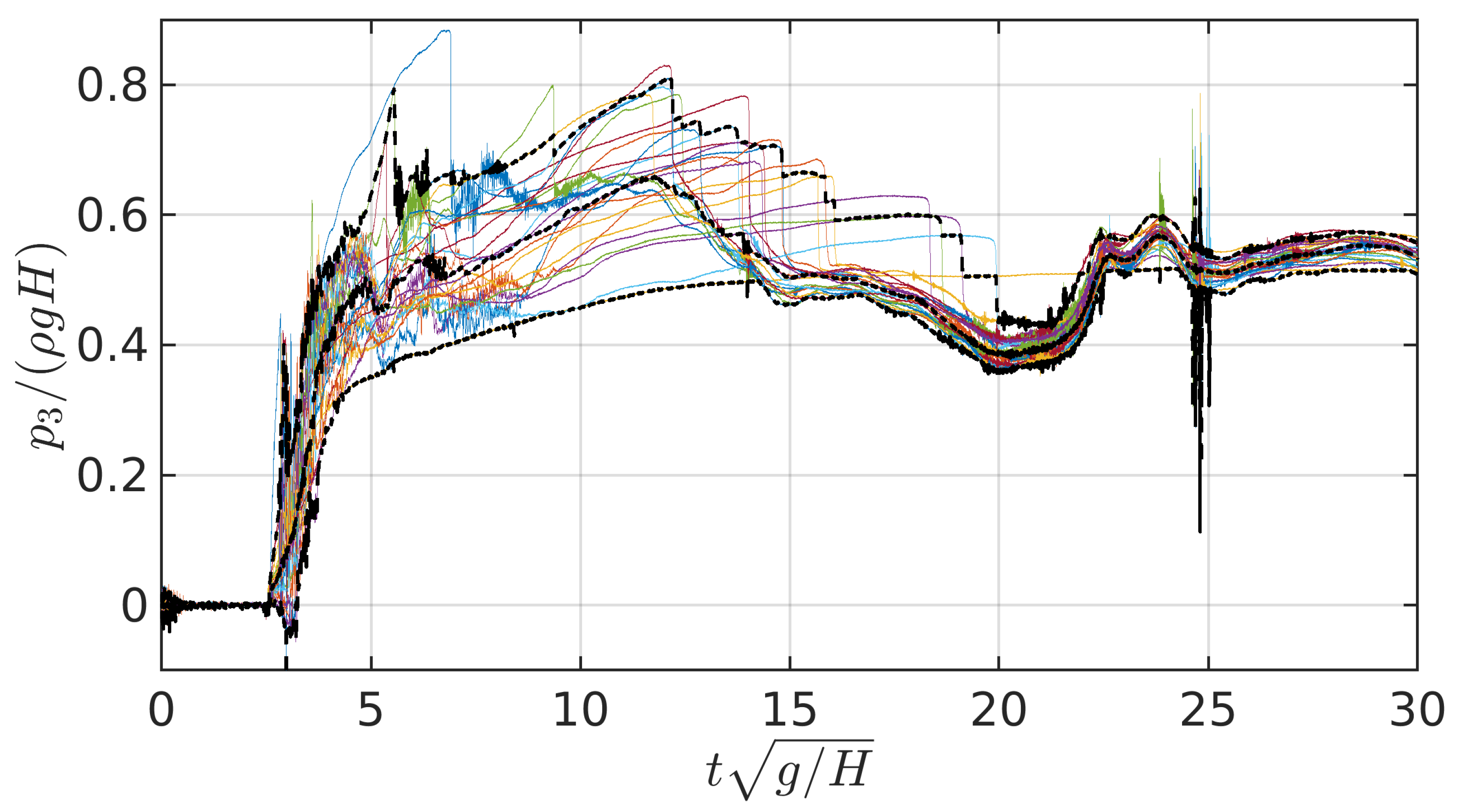
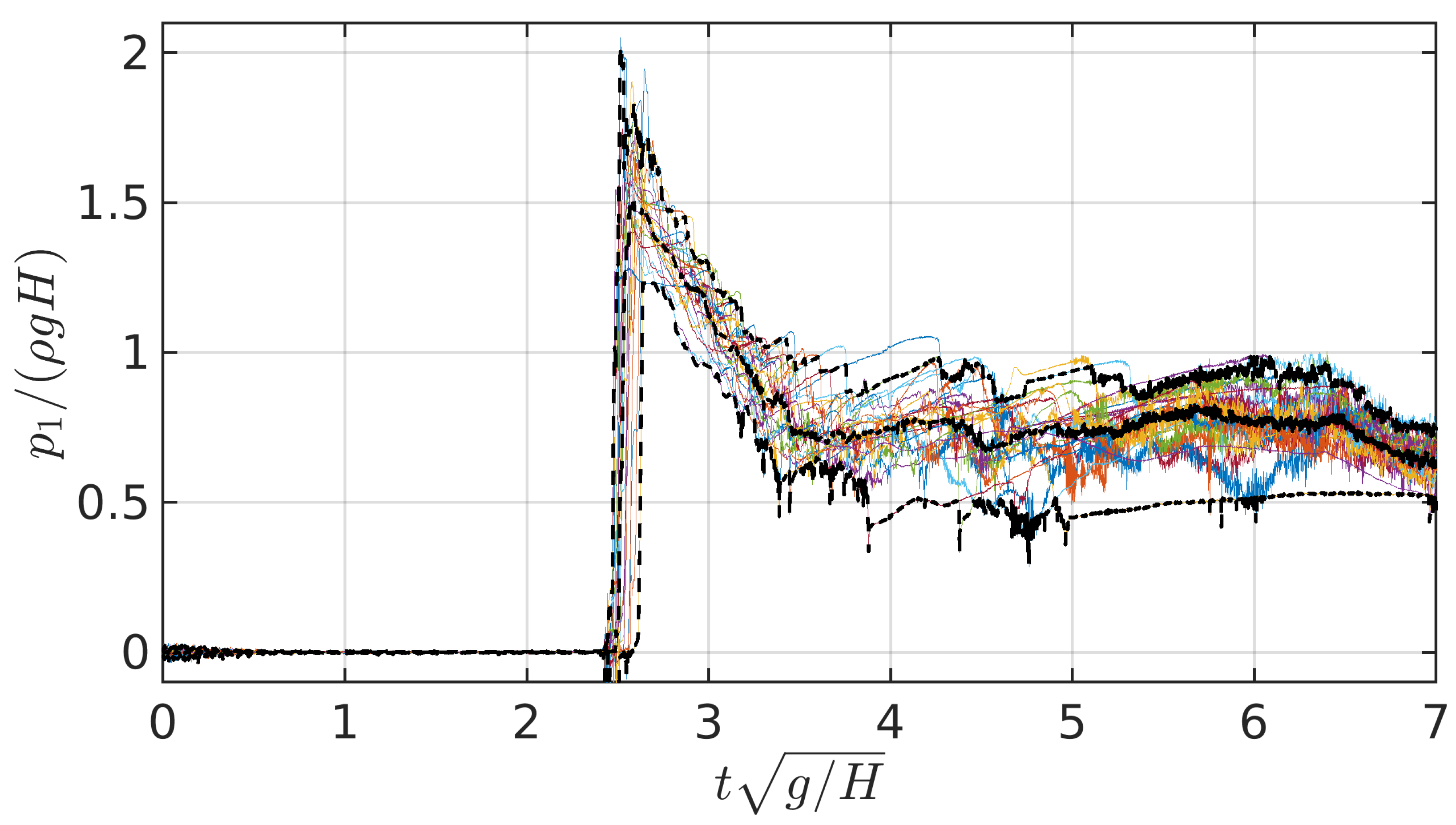
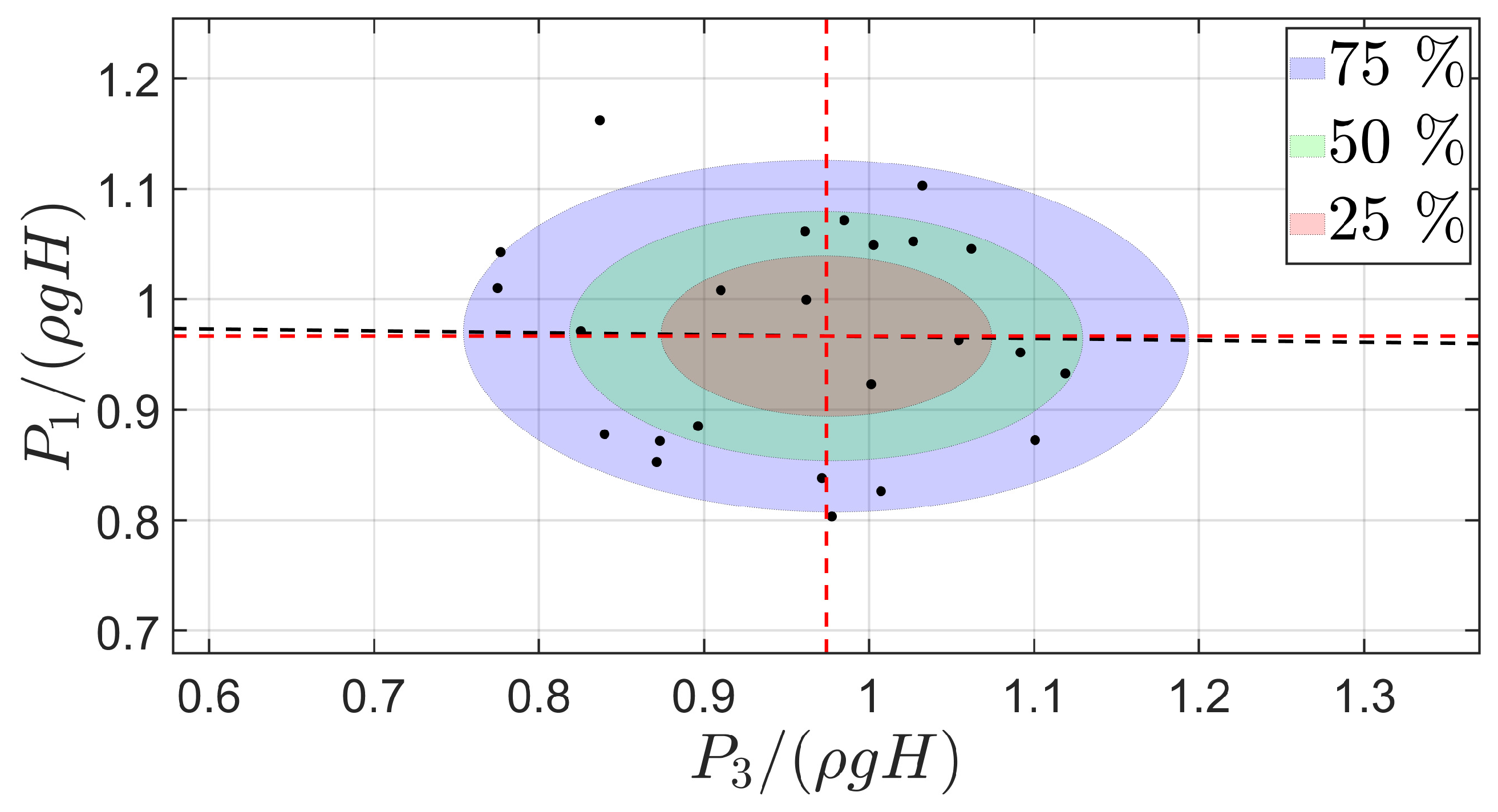
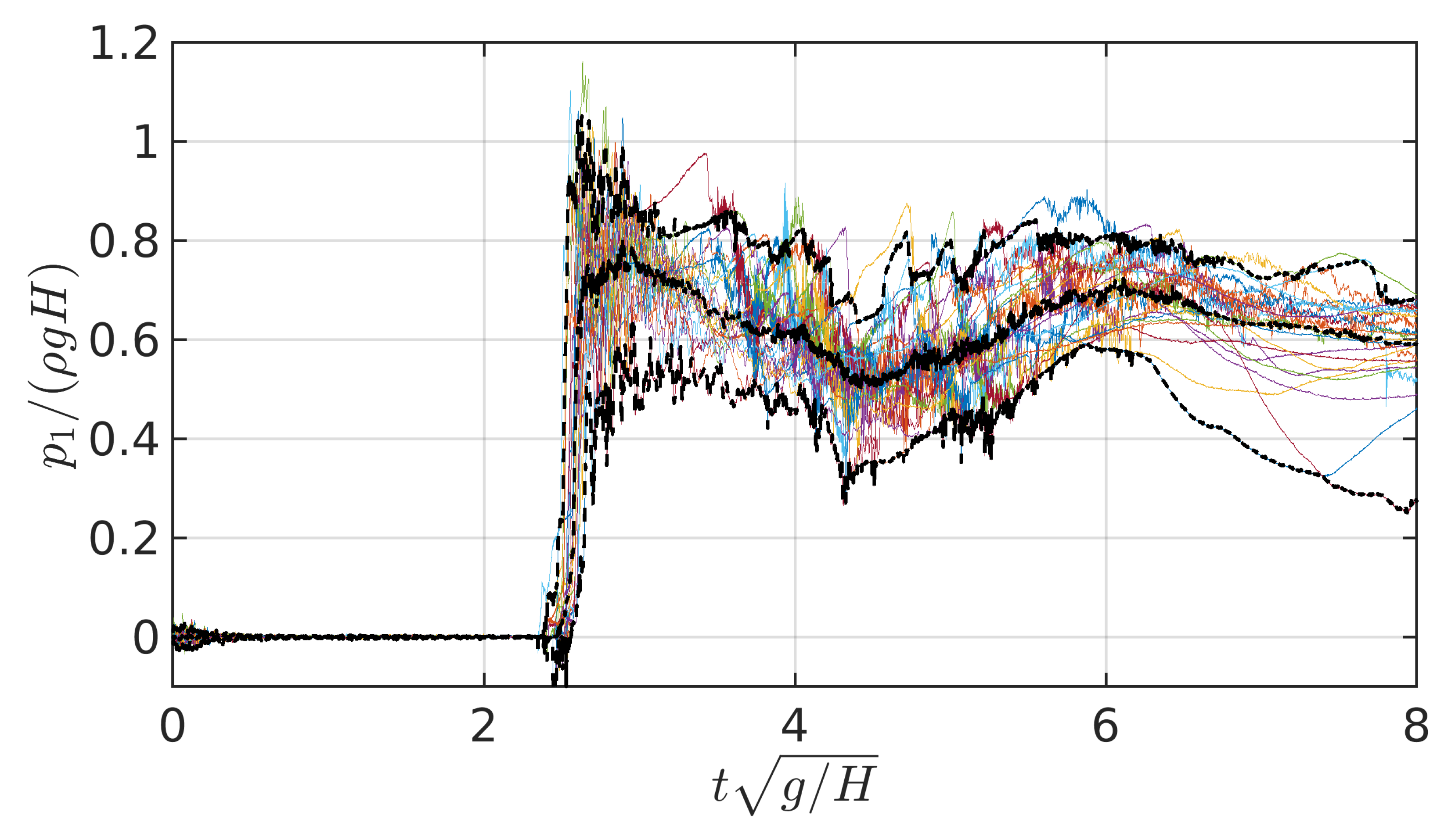
3.1. Pressure Measurements in the Asymmetric Configuration
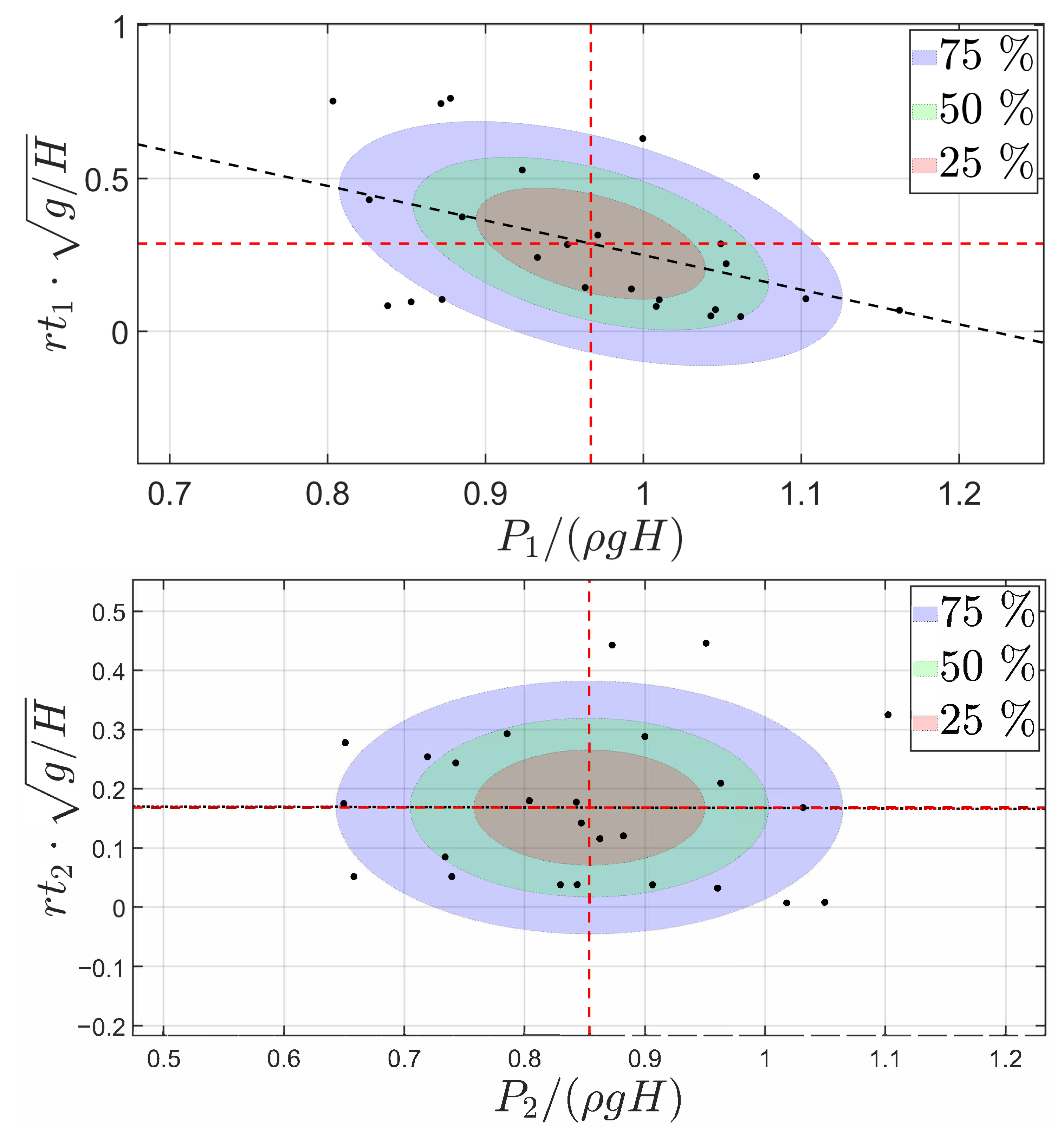
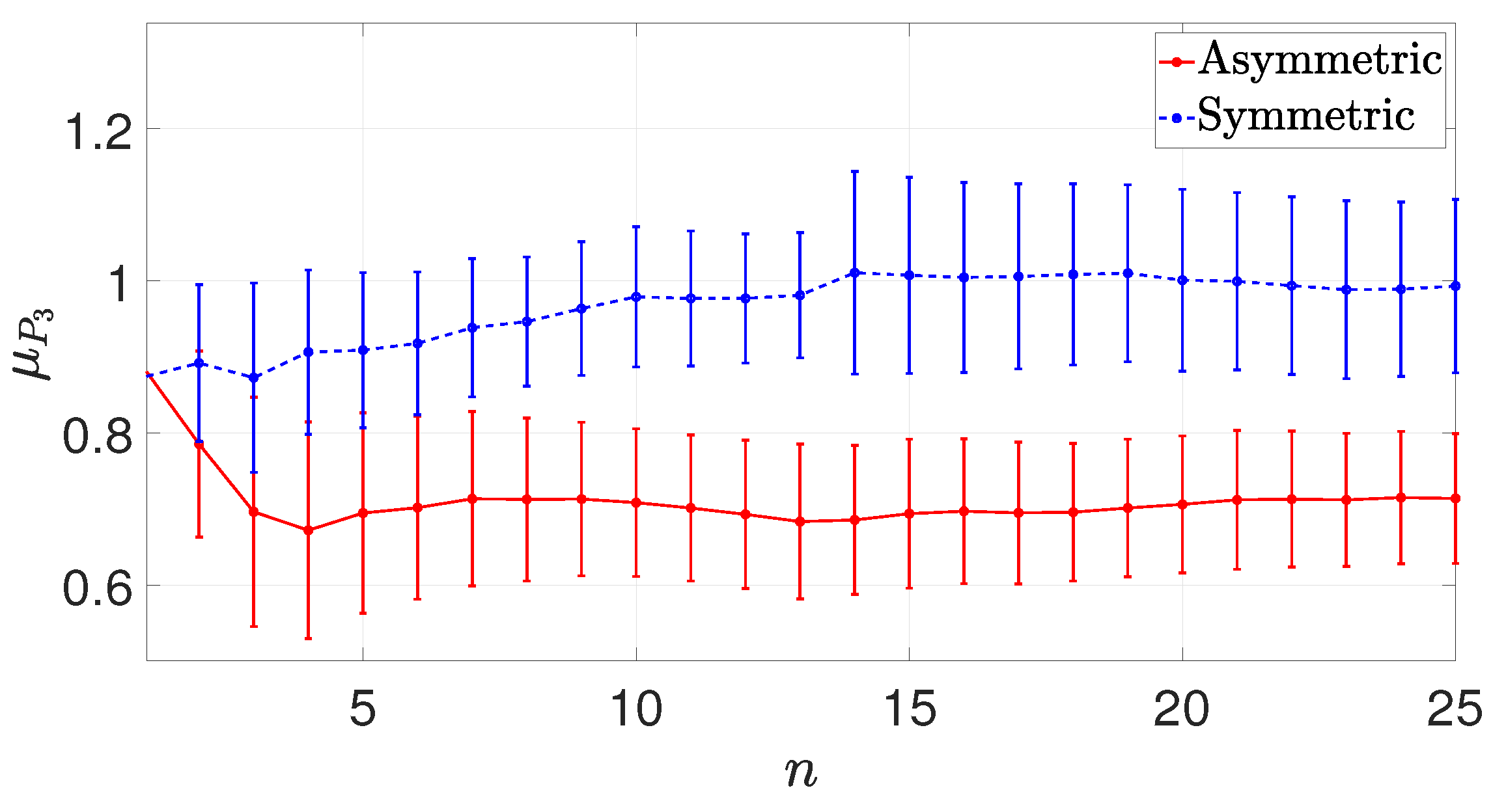
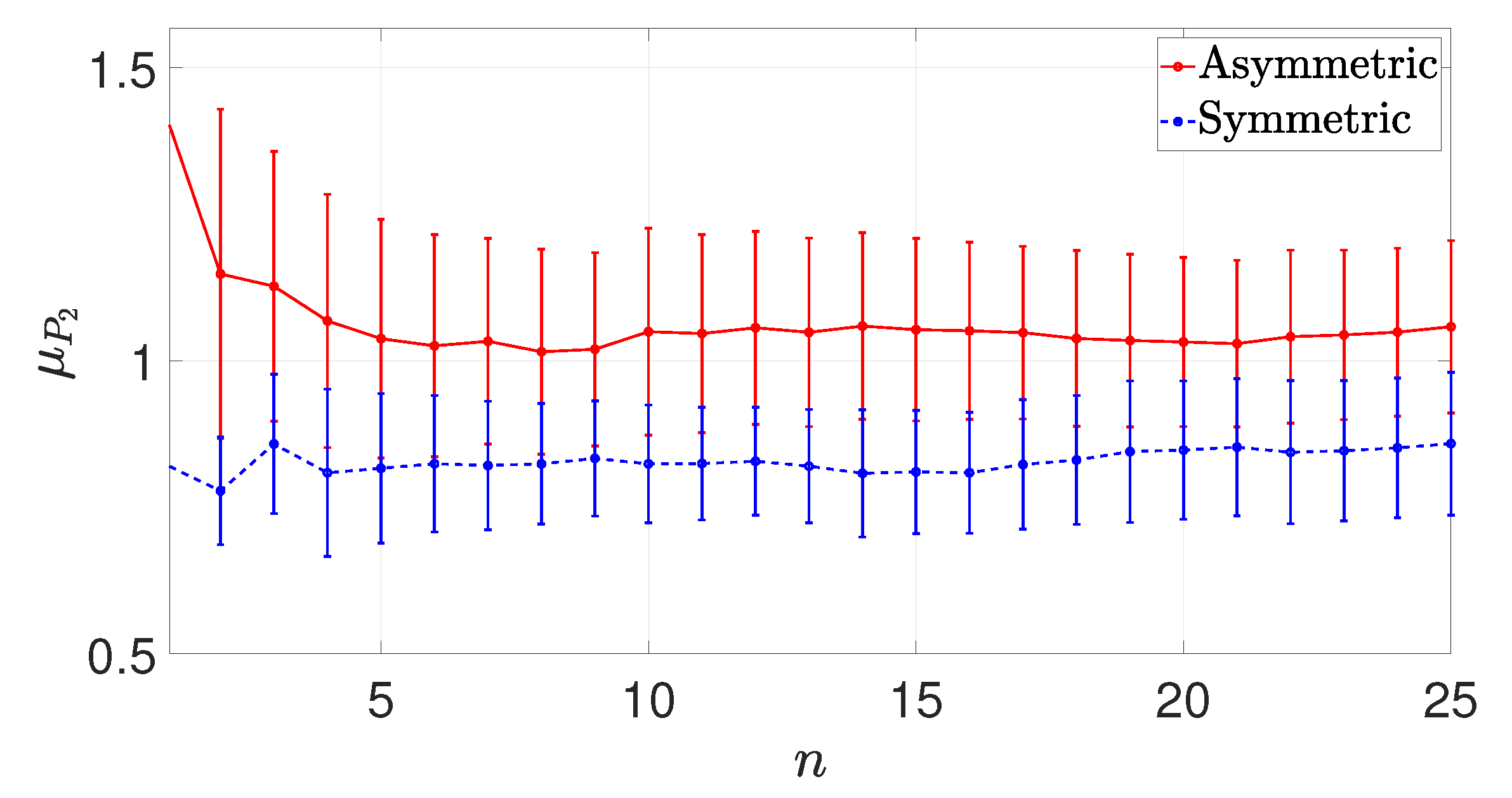
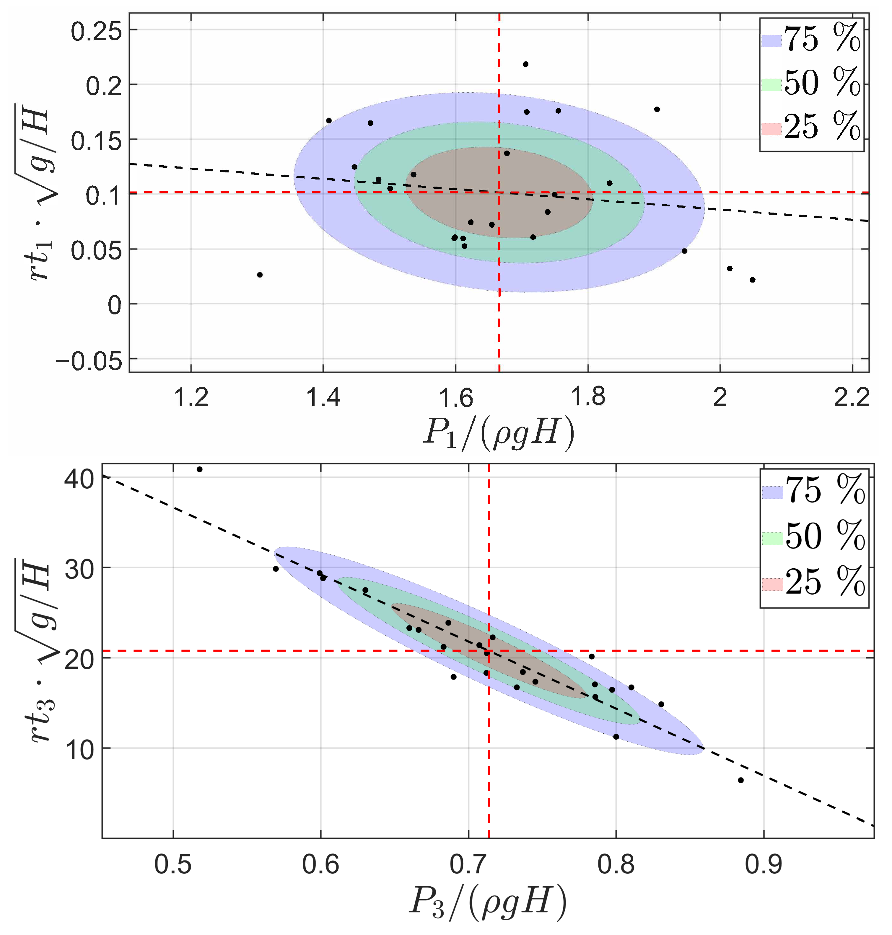
3.2. Rise Times, Decay Times, and Pressure Impulse
4. Results: Symmetric Configuration
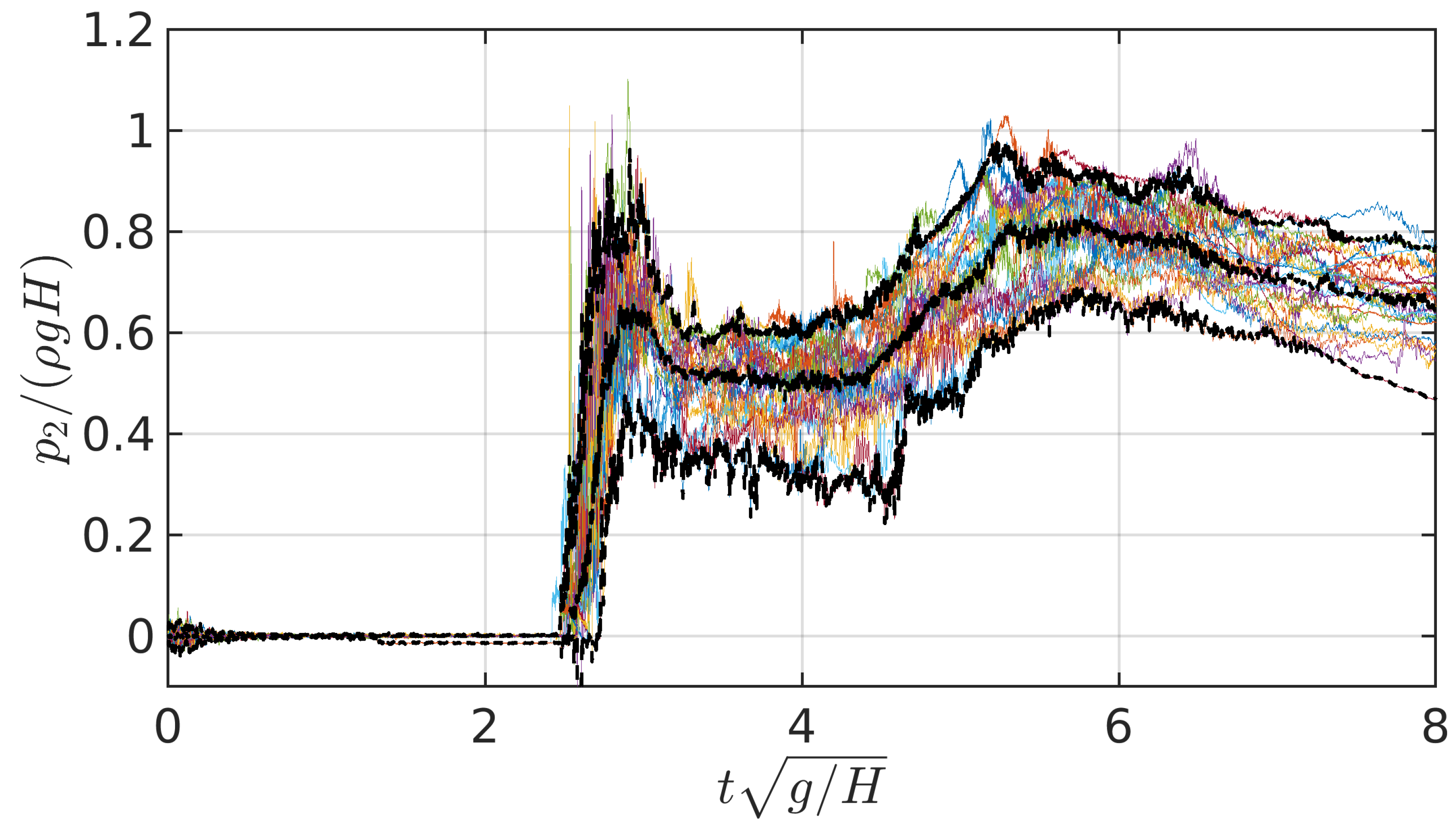
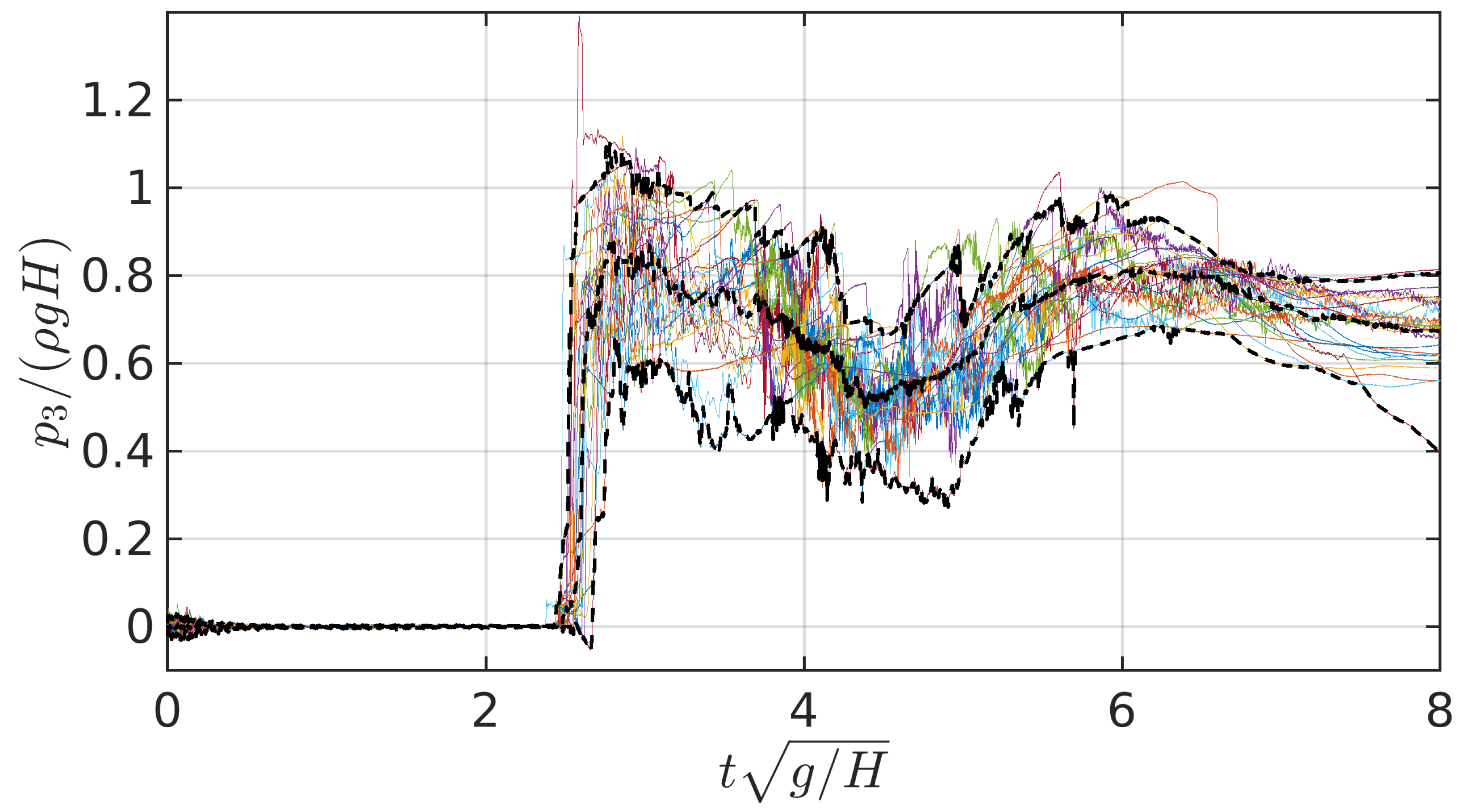
4.1. Pressure Measurements in the Symmetric Configuration
4.2. Rise Times
5. Comparison Between No Obstacle, Asymmetric and Symmetric Configurations
- The no-obstacle configuration leads to the highest and most concentrated impact loads.
- The asymmetric configuration generates the strongest localized impacts due to lateral jet focusing.
- The symmetric configuration results in lower peak pressures and reduced impulsive behavior, providing the most effective mitigation of impact load.
6. Conclusions
- In the case of the asymmetric configuration, the influence of the obstacle on the pressure peaks at sensor 1; the one not shadowed by the obstacle is much lower than its effect over the other two pressure sensors.
- For this sensor 1, the maximum non-dimensional pressure attains a median value of 1.6, not far from the peak value in the case of the results without an obstacle in [27], which is around 1.9.
- For the asymmetric case, rise and decay times could be clearly defined for sensor 1, thus allowing to characterize the impulse integral.
- Still, in the case of the asymmetric configuration, the shadowing effect of the obstacle is significant in sensors 2 and 3. The maximum pressure at sensor 2, located at the center, is around half the maximum pressure without an obstacle and one-third for sensor 3, the one that is completely shadowed.
- In the case of the symmetric configuration, the pressure records obtained are similar in the three sensors, leading to non-dimensional pressure values of the order of half the ones in [27].
Author Contributions
Funding
Data Availability Statement
Conflicts of Interest
References
- Xu, T.; Koshizuka, S.; Koyama, T.; Saka, T.; Imazeki, O. Higher-order MPS models and higher-order Explicit Incompressible MPS (EI-MPS) method to simulate free-surface flows. J. Comput. Phys. 2025, 532, 113951. [Google Scholar] [CrossRef]
- Violeau, D.; Rogers, B.D. Smoothed particle hydrodynamics (SPH) for free-surface flows: Past, present and future. J. Hydraul. Res. 2016, 54, 1–26. [Google Scholar] [CrossRef]
- Sun, P.; Le Touzé, D.; Zhang, A.M. Study of a complex fluid-structure dam-breaking benchmark problem using a multi-phase SPH method with APR. Eng. Anal. Bound. Elem. 2019, 104, 240–258. [Google Scholar] [CrossRef]
- Sun, P.; Pilloton, C.; Antuono, M.; Colagrossi, A. Inclusion of an acoustic damper term in weakly-compressible SPH models. J. Comput. Phys. 2023, 483, 112056. [Google Scholar] [CrossRef]
- Zhan, Y.; Luo, M.; Khayyer, A. DualSPHysics+: An enhanced DualSPHysics with improvements in accuracy, energy conservation and resolution of the continuity equation. Comput. Phys. Commun. 2025, 306, 109389. [Google Scholar] [CrossRef]
- Greco, M.; Landrini, M.; Faltinsen, O. Impact flows and loads on ship-deck structures. J. Fluids Struct. 2004, 19, 251–275. [Google Scholar] [CrossRef]
- Greco, M.; Bouscasse, B.; Lugni, C. 3-D seakeeping analysis with water on deck and slamming. Part 2: Experiments and physical investigation. J. Fluids Struct. 2012, 33, 148–179. [Google Scholar] [CrossRef]
- Zhou, Z.Q.; Kat, J.O.D.; Buchner, B. A nonlinear 3D approach to simulate green water dynamics on deck. In Proceedings of the Seventh International Conference on Numerical Ship Hydrodynamics, Nantes, France, 19–22 July 1999; pp. 1–4. [Google Scholar]
- Buchner, B. Green Water on Ship-Type Offshore Structures. Ph.D. Thesis, Delft University of Technology, Delft, The Netherlands, 2002. [Google Scholar]
- Wemmenhove, R.; Gladso, R.; Iwanowski, B.; Lefranc, M. Comparison of CFD Calculations and Experiment for the Dambreak Experiment with One Flexible Wall. In Proceedings of the International Offshore and Polar Engineering Conference (ISOPE), Beijing, China, 20–25 June 2010. [Google Scholar]
- Kleefsman, K.M.T.; Fekken, G.; Veldman, A.E.P.; Iwanowski, B.; Buchner, B. A Volume-of-Fluid based simulation method for wave impact problems. J. Comput. Phys. 2005, 206, 363–393. [Google Scholar] [CrossRef]
- Bukreev, V. Force action of discontinuous waves on a vertical wall. J. Appl. Mech. Tech. Phys. 2009, 50, 278–283. [Google Scholar] [CrossRef]
- Bukreev, V.; Zykov, V. Bore impact on a vertical plate. J. Appl. Mech. Tech. Phys. 2008, 49, 926–933. [Google Scholar] [CrossRef]
- Gomez-Gesteira, M.; Dalrymple, R.A. Using a three-dimensional smoothed particle hydrodynamics method for wave impact on a tall structure. J. Waterw. Port Coast. Ocean Eng. 2004, 130, 63–69. [Google Scholar] [CrossRef]
- Greco, M.; Lugni, C. 3-D seakeeping analysis with water on deck and slamming. Part 1: Numerical solver. J. Fluids Struct. 2012, 33, 127–147. [Google Scholar] [CrossRef]
- Del Gaudio, A.; La Forgia, G.; Constantinescu, G.; De Paola, F.; Di Cristo, C.; Iervolino, M.; Leopardi, A.; Vacca, A. Modelling the impact of a dam-break wave on a vertical wall. Earth Surf. Process. Landforms 2024, 49, 2080–2095. [Google Scholar] [CrossRef]
- Zhang, N.; Xiao, L.; Chen, G. A Review of Numerical Studies of Wave Impacts on Marine Structures. J. Shanghai Jiao Tong Univ. 2024, 58, 127–140. [Google Scholar] [CrossRef]
- Soares-Frazao, S.; Zech, Y. Experimental study of dam-break flow against an isolated obstacle. J. Hydraul. Res. 2007, 45, 27–36. [Google Scholar] [CrossRef]
- Kocaman, S.; Evangelista, S.; Guzel, H.; Dal, K.; Yilmaz, A.; Viccione, G. Experimental and Numerical Investigation of 3D Dam-Break Wave Propagation in an Enclosed Domain with Dry and Wet Bottom. Appl. Sci. 2021, 11, 5638. [Google Scholar] [CrossRef]
- Issakhov, A.; Zhandaulet, Y. Numerical study of dam-break fluid flow using volume of fluid (VOF) methods for different angles of inclined planes. SIMULATION 2021, 97, 717–737. [Google Scholar] [CrossRef]
- Busharads, M.O.E. OpenFOAM Based Approach for the Prediction of the Dam Break with an Obstacle. Eng. Technol. Q. Rev. 2020, 3. [Google Scholar] [CrossRef]
- Martin, J.C.; Moyce, W.J. Part IV. An Experimental Study of the Collapse of Liquid Columns on a Rigid Horizontal Plane. Philos. Trans. R. Soc. Lond. Ser. A Math. Phys. Sci. 1952, 244, 312–324. [Google Scholar] [CrossRef]
- US Corps of Engineers. Floods Resulting from Suddenly Breached Dams—Conditions of Minimal Resistance. Miscellaneous Paper 2 (374) Report 1; Technical Report; U.S. Army Engineer Waterways Experiment Station (WES): Viscksburg, MS, USA, 1960. [Google Scholar]
- Colagrossi, A.; Landrini, M. Numerical Simulation of Interfacial Flows by Smoothed Particle Hydrodynamics. J. Comp. Phys. 2003, 191, 448–475. [Google Scholar] [CrossRef]
- Asai, M.; Aly, A.M.; Sonoda, Y.; Sakai, Y. A Stabilized Incompressible SPH Method by Relaxing the Density Invariance Condition. J. Appl. Math. 2012, 2012, 139583. [Google Scholar] [CrossRef]
- Lee, T.; Zhou, Z.; Cao, Y. Numerical Simulations of Hydraulic Jumps in Water Sloshing and Water Impacting. J. Fluids Eng. 2002, 124, 215–226. [Google Scholar] [CrossRef]
- Lobovský, L.; Botia-Vera, E.; Castellana, F.; Mas-Soler, J.; Souto-Iglesias, A. Experimental investigation of dynamic pressure loads during dam break. J. Fluids Struct. 2014, 48, 407–434. [Google Scholar] [CrossRef]
- Ko, H.T.S.; Yeh, H. On the splash-up of tsunami bore impact. Coast. Eng. 2018, 131, 1–11. [Google Scholar] [CrossRef]
- Loysel, T.; Chollet, S.; Gervaise, E.; Brosset, L.; DeSeze, P.E. Results of the first sloshing model test benchmark. In Proceedings of the 22nd International Offshore and Polar Engineering Conference (ISOPE), Rhodes, Greece, 17–22 June 2012. [Google Scholar]
- Medina-Manuel, A.; Botia-Vera, E.; Saettone, S.; Calderon-Sanchez, J.; Bulian, G.; Souto-Iglesias, A. Hydrodynamic coefficients from forced and decay heave motion tests of a scaled model of a column of a floating wind turbine equipped with a heave plate. Ocean Eng. 2022, 252, 110985. [Google Scholar] [CrossRef]
- ITTC Quality Systems Group. Guide to the Expression of Uncertainty in Experimental Hydrodynamics. In Proceedings of the International Towing Tank Conference (ITTC), Copenhagen, Denmark, 31 August–5 September 2014. [Google Scholar]
- Faltinsen, O.M. Hydrodynamics of High-Speed Marine Vehicles; Cambridge University Press: Cambridge, UK, 2005. [Google Scholar] [CrossRef]
- Lugni, C.; Brocchini, M.; Faltinsen, O.M. Wave impact loads: The role of the flip-through. Phys. Fluids 2006, 18, 101–121. [Google Scholar] [CrossRef]
- Lugni, C.; Brocchini, M.; Faltinsen, O.M. Evolution of the air cavity during a depressurized wave impact. II. The dynamic field. Phys. Fluids 2010, 22, 56–102. [Google Scholar] [CrossRef]
- Bendat, J.S.; Piersol, A.G. Random Data. Analysis and Measurements Procedures, 4th ed.; Wiley: Hoboken, NJ, USA, 2010. [Google Scholar] [CrossRef]
- Graczyk, M.; Moan, T. A probabilistic assessment of design sloshing pressure time histories in LNG tanks. Ocean Eng. 2008, 35, 834–855. [Google Scholar] [CrossRef]




































| Temperature [K] | Density [kg/m3] | Dynamic Viscosity [Pa s] | Surface Tension [mN/m] |
|---|---|---|---|
| 298 | 997 | 72 |
| Obstacle | Number of Repetitions | |
|---|---|---|
| No obstacle | 0 | 10 |
| Asymmetric | 0.5 | 25 |
| Symmetric | 0.5 | 25 |
| Case | Statistical Parameter | Value |
|---|---|---|
| Median | 0.0915 | |
| Mean | 0.0975 | |
| Standard deviation | 0.0514 | |
| Median | 1.4262 | |
| Mean | 1.5521 | |
| Standard deviation | 0.4263 |
| Case | Statistical Parameter | Value |
|---|---|---|
| Experimental time series | Median | 1.5247 |
| Mean | 1.5813 | |
| Standard deviation | 0.3584 | |
| Triangular approximation | Median | 1.3332 |
| Mean | 1.3619 | |
| Standard deviation | 0.2961 |
Disclaimer/Publisher’s Note: The statements, opinions and data contained in all publications are solely those of the individual author(s) and contributor(s) and not of MDPI and/or the editor(s). MDPI and/or the editor(s) disclaim responsibility for any injury to people or property resulting from any ideas, methods, instructions or products referred to in the content. |
© 2026 by the authors. Licensee MDPI, Basel, Switzerland. This article is an open access article distributed under the terms and conditions of the Creative Commons Attribution (CC BY) license.
Share and Cite
Martinez-Carrascal, J.; Merino-Alonso, P.E.; Mengual Berjon, I.; San Gregorio, M.A.; Souto-Iglesias, A. Experimental Investigation of Wave Impact Loads Induced by a Three-Dimensional Dam Break. J. Mar. Sci. Eng. 2026, 14, 199. https://doi.org/10.3390/jmse14020199
Martinez-Carrascal J, Merino-Alonso PE, Mengual Berjon I, San Gregorio MA, Souto-Iglesias A. Experimental Investigation of Wave Impact Loads Induced by a Three-Dimensional Dam Break. Journal of Marine Science and Engineering. 2026; 14(2):199. https://doi.org/10.3390/jmse14020199
Chicago/Turabian StyleMartinez-Carrascal, Jon, Pablo Eleazar Merino-Alonso, Ignacio Mengual Berjon, Mario Amaro San Gregorio, and Antonio Souto-Iglesias. 2026. "Experimental Investigation of Wave Impact Loads Induced by a Three-Dimensional Dam Break" Journal of Marine Science and Engineering 14, no. 2: 199. https://doi.org/10.3390/jmse14020199
APA StyleMartinez-Carrascal, J., Merino-Alonso, P. E., Mengual Berjon, I., San Gregorio, M. A., & Souto-Iglesias, A. (2026). Experimental Investigation of Wave Impact Loads Induced by a Three-Dimensional Dam Break. Journal of Marine Science and Engineering, 14(2), 199. https://doi.org/10.3390/jmse14020199

