Waypoint-Sequencing Model Predictive Control for Ship Weather Routing Under Forecast Uncertainty
Abstract
1. Introduction
2. Materials and Methods
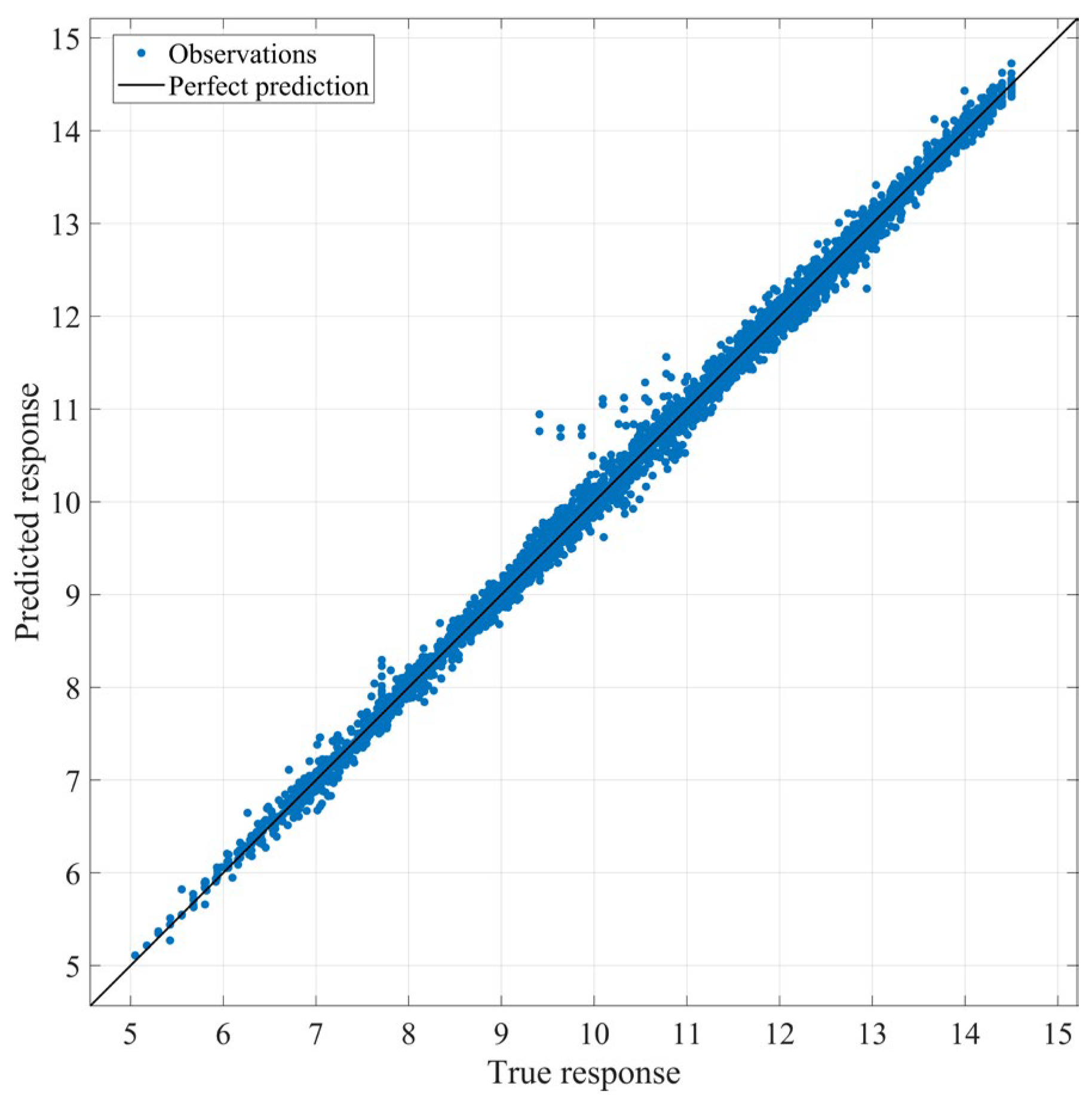
2.1. Reference Vessel and Performance Analysis
- (a)
- 13 sea states according to various significant wave heights,
- (b)
- 13 encounter wave angles,
- (c)
- 2 spectra,
- (d)
- 2 loading conditions,
- (e)
- 3 intended reference ship speeds,
- (a)
- Wave height class:
- (b)
- Wave encounter angle class: {Head, Bow-Quartering, Beam, Stern-Quartering, Following}
- (c)
- Lead time class:
2.2. Waypoint-Sequencing MPC Optimal Ship Routing
- (i)
- preferred zones,
- (ii)
- marginal zones,
- (iii)
- dangerous zones, .
- (a)
- Measures the benefit of weather-aware routing versus traditional planning.
- (b)
- Quantifies the gap between actual performance and the theoretical optimum.
- (c)
- Evaluates forecast-based prediction accuracy.
3. Results

| Time Frame | Actual and Forecasted States | |||||||
|---|---|---|---|---|---|---|---|---|
| Day | Date Time (d.m.y. h:m) | Vref. (kn) | Vatt. (kn) | ETA (d.m.y. h:m) | Vatt. + ΔVatt. (kn) | ETA1 + ΔETA1 (d.m.y. h:m) | ETA2 + ΔETA2 (d.m.y. h:m) | ETA3 + ΔETA3 (d.m.y. h:m) |
| 0 | 12.2.2025. 00:00 h | 14.5 | 13.9 | 21.02.2025. 10:57 h ± 23 h | - | 21.02.2025. 17:19 h ± 113 h | 21.02.2025. 09:57 h ± 121 h | 22.02.2025. 11:04 h ± 94 h |
| 3 | 15.2.2025. 00:00 h | - | - | - | 10.6 ± 3.0 | - | - | 01.03.2025. 00:00 h ± 68 h |
| 6 | 18.2.2025. 00:00 h | - | - | - | 7.5 ± 4.5 | - | - | 01.03.2025. 00:00 h ± 74 h |
| 3 | 15.2.2025. 00:00 h | 13.5 | 10.6 | 25.02.2025. 00:33 h ± 24 h | - | 22.02.2025. 20:43 h ± 85 h | 25.02.2025. 00:33 h ± 33 h | 26.02.2025. 03:17 h ± 46 h |
| 6 | 18.2.2025. 00:00 h | - | - | - | 7.5 ± 3.0 | - | - | 27.02.2025. 00:00 h ± 42 h |
| 9 | 21.2.2025. 00:00 h | - | - | - | 7.5 ± 4.5 | - | - | 27.02.2025. 12:00 h ±50 h |
| 6 | 18.2.2025. 00:00 h | 12.0 | 7.5 | 28.02.2025. 22:23 h ± 26 h | - | 24.02.2025. 01:14 h ± 58 h | 28.02.2025. 22:23 h ± 25 h | 02.03.2025. 03:32 h ±49 h |
| 9 | 21.2.2025. 00:00 h | - | - | - | 7.5 ± 3.0 | - | - | 02.03.2025. 00:00 h ±68 h |
| 12 | 24.2.2025. 00:00 h | - | - | - | 11.9 ± 4.5 | - | - | 02.03.2025. 00:00 h ± 74 h |
| 9 | 21.2.2025. 00:00 h | 12.0 | 7.5 | 01.03.2025. 05:48 h ± 20 h | - | 25.02.2025. 14:17 h ± 20 h | 01.03.2025. 05:48 h ± 19.8 h | 02.03.2025. 03:47 h ± 40 h |
| 12 | 24.2.2025. 00:00 h | - | - | - | 11.9 ± 3.0 | - | - | 27.02.2025. 12:00 h ±35 h |
| 15 | 27.2.2025. 00:00 h | - | - | - | - | - | - | 02.03.2025. 12:00 h ±32 h |
| 12 | 24.2.2025. 00:00 h | 13.5 | 11.9 | 26.02.2025. 22:19 h ± 7 h | - | 26.02.2025. 14:03 h ± 21 h | 26.02.2025. 22:19 h ± 9 h | 27.02.2025. 06:08 h ± 23 h |
| 15 | 27.2.2025. 00:00 h | - | - | - | - | - | - | - |
4. Discussion
- (i)
- Np = 12 h with Nc = 6 h (providing minimal look-ahead but rapid computation),
- (ii)
- Np = 24 h with Nc = 6 h (default configuration),
- (iii)
- Np = 36 h with Nc = 6 h (extending medium-range planning capability),
- (iv)
- Np = 48 h with Nc = 6 h (maximising forecast utilisation within 2-day windows),
- (v)
- Np = 72 h with Nc = 6 h (approaching forecast degradation limits).
| Element | DP | A* | Dijkstra | GA | PSO | SA | MPC | |
|---|---|---|---|---|---|---|---|---|
| Objective function | Multi-objective weighted sum (12) | Scalarization required; weights fixed | Single objective only | Single objective only | Native; Pareto front possible | Limited; typically single objective | Single objective only; weights predetermined | Native support |
| Mixed decision variables and (13) | Requires discretisation of ; enumerated | Requires discretisation of both variables | Requires discretisation of both variables | Natural encoding for mixed variables | Requires discretisation | Requires discretisation layer | Direct handling | |
| Discounted horizon (14) | Native (Bellman equation); directly incorporated | Not native; requires edge weights transform. | Not native; assumes uniform weights | Discount weighting straightforward | Straightforward implementation | Energy function formulation; straightforward | Native | |
| (14) | Additive stage cost; compatible | Requires model integration | Requires model integration | Requires trajectory simulation | Requires simulation | Requires simulation | Direct calculation with NN models | |
| (14) | State-dependent | Edge weight with weather lookup | Edge weight; deterministic approx. | Fitness penalty | Fitness penalty; sampling possible | Energy penalty; sampling possible | Direct integration | |
| (14) | Violates Bellman principle | Not representable | Not representable | Compatible | Compatible | Compatible | Native | |
| (14) | Compatible as negative stage cost | Implicit in admissible heuristic | Implicit in shortest path formulation | Fitness bonus; straightforward | Fitness bonus; straightforward | Energy reduction term; straightforward | Native | |
| Constraints | (15) | Requires stochastic DP; computationally prohibitive | Not supported; deterministic paths only; no uncertainty | Not supported; purely deterministic | Penalty function; MC evaluation expensive | Penalty function; Monte Carlo expensive | Penalty function; Monte Carlo expensive | Soft constraint; uncertainty propagation via empirical tables |
| (16) | State space masking; feasible heading set filtering | Successor pruning; limit generated neighbours | Edge filtering; straightfor-ward | Repair operators or penalty function | Boundary reflection or absorption | Bounded perturbation moves | Optimisation bounds | |
| (17) | Action enumeration; 3x branching per time step | Node branching | Edge triplication; manageable increase | Discrete encoding; natural | Discretisation layer; post-processing rounding | Discrete move set; natural | Rule-based selection | |
| (18) | Transition function | Edge cost calculation | Edge cost calculation | Trajectory simulation | Trajectory simulation | Trajectory simulation | Integrated | |
| (19) | State space masking; precompute infeasible regions | Graph construction excludes obstacle nodes | Graph excludes obstacle nodes; efficient | Penalty function; death penalty for violations | Penalty function; infeasible particles removed | Rejection sampling; computationally inefficient | Route constraints | |
| (20) | Exponential complexity; 2n visitation states for n waypoints | Natural as sequential goal states | Sequential application; suboptimal decomp. | Permutation encoding possible | Constraint satisfaction; challenging to enforce | Sequential annealing; suboptimal | Native tracking | |
| (21) | Terminal state constraint | Path length constraint; post-filtering | Path length constraint; filtering | Fitness penalty; straightforward | Fitness penalty; straightforward | Energy penalty; straightforward | Progress reward | |
| (22) | State space truncation | Graph boundary definition | Graph boundary; natural | Boundary repair operators | Boundary reflection | Bounded domain | Optimisation bounds | |
| (23) | State filtering | Edge pruning | Edge pruning | Penalty function | Constraint handling | Rejection of infeasible sol. | Hard constraint | |
| (24) | Weather grid lookup required | Weather-dependent edge costs | Weather-dependent edge costs | Forecast fitness penalty | Fitness penalty | Energy penalty | Embedded in Jsafety | |
| (25) | Action filtering based on wave direction | Successor filtering | Edge filtering | Penalty function | Constraint handling | Bounded moves | Encounter angle penalty |
| Criteria | DP | A* | Dijkstra | GA | PSO | SA | MPC | |
|---|---|---|---|---|---|---|---|---|
| Implementation | Rolling horizon adaptation | Not native; complete re-solution required at each update | Not native; graph reconstruction needed for new forecasts | Not native; full re-computation required | Possible via warm-start; population preserved between horizons | Possible; swarm re-initialisation | Possible; temperature schedule reset | Native design; 6 h re-optimisation cycle with forecast updates |
| Forecast uncertainty integration | Requires Stochastic DP formulation; scenario tree explosion | Deterministic edge weights; no native uncertainty | Deterministic; no uncertainty | Monte Carlo fitness evaluation; computationally expensive | Monte Carlo evaluation; expensive | Monte Carlo evaluation | Seamless; empirical uncertainty tables (RMSE, Bias) integrated | |
| Computational tractability | Intractable; ~109 states for full formulation; ~1014 operations | Tractable with admissible heuristic | Tractable | Moderate; population x generations x simulation cost | Moderate; swarm x iterations x simulation | Slow convergence; many iterations required | Demonstrated; 10–15 s per optimisation cycle | |
| Real-time feasibility | No; hours to days computation time | Conditional; depends on graph size and heuristic quality | Yes; seconds for typical graphs | Marginal; minutes to hours depending on population | Marginal; minutes to hours | No; typically hours | Yes; suitable for shipboard implementation | |
| Optimality guarantee | Global optimum within discretisation resolution | Optimal if heuristic is admissible and consistent | Global optimum on graph | None; heuristic method; local optima possible | None; heuristic; local optima | None; heuristic; probabilistic convergence | Local optimum per horizon; receding horizon stability properties | |
| Implementation complexity | High; state space management, memory allocation | Moderate; heuristic function design critical | Low; well-established algorithms | Moderate; encoding design, operator tuning | Low–Moderate; parameter tuning | Low; simple algorithmic structure | Moderate; NLP solver integration, constraint formulation | |
| Overall assessment | Problem compatibility | Low | Low–Moderate | Low | Moderate | Moderate | Low–Moderate | High |
| Handles complete formulation? | No | No | No | Partial | Partial | No | Yes | |
| Suitable operational role | Theoretical benchmark only (requires simplification) | Component in hybrid methods | Baseline shortest-path reference | Offline route planning; parameter tuning | Parameter optimisation | Global search initialisation | Primary operational method |
5. Conclusions
Author Contributions
Funding
Data Availability Statement
Conflicts of Interest
Appendix A
| Step 1 | // Initialisation |
| Step 1.1 |
|
| Step 2 | // Reference ETA calculations |
| Step 2.1 | // Traditional voyage planning ETA1 |
| Step 2.2 | // Perfect information ETA2 with actual sea states simulate voyage with and for each do |
| Step 2.3 | // Forecast-based ETA3 with forecasted sea states at time with lead time simulate voyage with and for each and do |
| Step 3 | // Main optimization loop |
| while | |
| Step 3.1 | // Weather forecast with uncertainty // linear interpolation, // persistence check |
| Step 3.2 | // Waypoint passage if and mark as passed |
| Step 3.3 |
// Three-stage decision // Decision |
| Step 3.4 |
// Reference speed selection |
| Step 3.5 |
// MPC optimization solve subject to // navigable waters |
| Step 3.6 |
// ETA uncertainty propagation // with 95% CI |
| Step 3.7 |
// Control execution over hours for // Extract from the optimal solution // Reference speed selection // From empirical tables extract extract // Attainable ship speed // Confidence interval // Position update (Great circle) // Uncertainty accumulation end for |
| Step 3.8 |
// Update voyage metrics // Fuel consumption // Distance travelled end while |
| Step 4 | // Outputs |
| Step 4.1 | return // Return output values // When // From Step 2.1 // From Step 2.2 // From Step 2.3 // From Step 3.8 // Cumulative uncertainty from Step 3.7 // Waypoints passed // Distance travelled from Step 3.8 // Performance metrics // Fuel efficiency // Prediction accuracy |
References
- Zis, T.P.V.; Psaraftis, H.N.; Ding, L. Ship weather routing: A taxonomy and survey. Ocean Eng. 2020, 213, 107697. [Google Scholar] [CrossRef]
- Walther, L.; Rizvanolli, A.; Wendebourg, M.; Jahn, C. Modelling and Optimization Algorithms in Ship Weather Routing. Int. J. E-Navig. Marit. Econ. 2016, 4, 31–45. [Google Scholar]
- IMO. Guidelines for Voyage Planning (Resolution A.893, Adopted 25 Nov 1999); International Maritime Organization: London, UK, 2000. [Google Scholar]
- IMO. International Convention for the Safety of Life at Sea (SOLAS), Consolidated Edition; International Maritime Organization: London, UK, 2020. [Google Scholar]
- Weintrit, A. (Ed.) Marine Navigation and Safety of Sea Transportation: Navigational Problems; CRC Press: Boca Raton, FL, USA, 2013. [Google Scholar]
- Bijlsma, S.J. Optimal ship routing with ocean current included. J. Navig. 2010, 63, 565–568. [Google Scholar] [CrossRef]
- Mannarini, G.; Pinardi, N.; Coppini, G.; Oddo, P.; Iafrati, A. VISIR-I: Small vessels, least-time nautical routes using wave forecasts. Geosci. Model Dev. 2016, 9, 1597–1625. [Google Scholar] [CrossRef]
- Mannarini, G.; Salinas, M.L.; Carelli, L.; Petacco, N.; Orović, J. VISIR-2: Ship weather routing in Python. Geosci. Model Dev. 2024, 17, 4355–4382. [Google Scholar] [CrossRef]
- Silveira, P.; Teixeira, A.P.; Guedes Soares, C. AIS Based Shipping Routes Using the Dijkstra Algorithm. Int. J. Mar. Navig. Saf. Sea Transp. 2019, 13, 565–571. [Google Scholar] [CrossRef]
- Shin, Y.W.; Abebe, M.; Noh, Y.; Lee, S.; Lee, I.; Kim, D.; Bae, J.; Kim, K. Near-Optimal Weather Routing by Using Improved A* Algorithm. Appl. Sci. 2020, 10, 6010. [Google Scholar] [CrossRef]
- Shao, W.; Zhou, P.; Thong, S.K. Development of a novel forward dynamic programming method for weather routing. J. Mar. Sci. Technol. 2012, 17, 239–251. [Google Scholar] [CrossRef]
- Ferguson, D.S.; Elinas, P. A Markov Decision Process Model for Strategic Decision Making in Sailboat Racing. In Proceedings of the Canadian Conference on Artificial Intelligence, St. John’s, NL, Canada, 25–27 May 2011; pp. 110–112. [Google Scholar]
- Azaron, A.; Kianfar, F. Dynamic shortest path in stochastic dynamic networks: Ship routing problem. Eur. J. Oper. Res. 2003, 144, 138–156. [Google Scholar] [CrossRef]
- Birge, J.R.; Louveaux, F. Introduction to Stochastic Programming; Springer: New York, NY, USA, 2011. [Google Scholar]
- Puterman, M.L. Markov Decision Processes: Discrete Stochastic Dynamic Programming; John Wiley & Sons: Hoboken, NJ, USA, 2014. [Google Scholar]
- Bellman, R. Dynamic Programming; Princeton University Press: Princeton, NJ, USA, 1957. [Google Scholar]
- Bertsimas, D.; Sim, M. The price of robustness. Oper. Res. 2004, 52, 35–53. [Google Scholar] [CrossRef]
- Fabbri, T.; Vicen-Bueno, R.; Hunter, A. Multi-Criteria Weather Routing Optimization Based on Ship Navigation Resistance, Risk and Travel Time. In Proceedings of the International Conference on Computational Science and Computational Intelligence (CSCI), Las Vegas, NV, USA, 13–15 December 2018; pp. 135–140. [Google Scholar]
- Wang, H.; Mao, W.; Eriksson, L. A three-dimensional Dijkstra’s algorithm for multi-objective ship voyage optimization. Ocean Eng. 2019, 186, 106131. [Google Scholar] [CrossRef]
- Miao, Y.; Zhang, C.; Zhang, X.; Zhang, L. A Multivariable Convolutional Neural Network for Forecasting Synoptic-Scale Sea Surface Temperature Anomalies in the South China Sea. Weather Forecast. 2023, 38, 849–863. [Google Scholar] [CrossRef]
- Wu, Z.; Wang, S.; Yuan, Q.; Lou, N.; Qiu, S.; Bo, L.; Chen, X. Application of a deep learning-based discrete weather data continuousization model in ship route optimization. Ocean Eng. 2023, 285, 115435. [Google Scholar] [CrossRef]
- Gkerekos, C.; Lazakis, I.; Theotokatos, G. Machine learning models for predicting ship main engine Fuel Oil Consumption: A comparative study. Ocean Eng. 2019, 188, 106282. [Google Scholar] [CrossRef]
- Moradi, M.H.; Brutsche, M.; Wenig, M.; Wagner, U.; Koch, T. Marine route optimization using reinforcement learning approach to reduce fuel consumption and consequently minimize CO2 emissions. Ocean Eng. 2022, 259, 111882. [Google Scholar] [CrossRef]
- Bâra, A.; Văduva, A.G.; Oprea, S.V. Anomaly Detection in Weather Phenomena: News and Numerical Data-Driven Insights into the Climate Change in Romania’s Historical Regions. Int. J. Comput. Intell. Syst. 2024, 17, 134. [Google Scholar] [CrossRef]
- Wei, Q.; Liu, Y.; Dong, Y.; Li, T.; Li, W. A digital twin framework for real-time ship routing considering decarbonization regulatory compliance. Ocean Eng. 2023, 278, 114407. [Google Scholar] [CrossRef]
- Latinopoulos, C.; Zavvos, E.; Kaklis, D.; Leemen, V.; Halatsis, A. Marine Voyage Optimization and Weather Routing with Deep Reinforcement Learning. J. Mar. Sci. Eng. 2025, 13, 902. [Google Scholar] [CrossRef]
- Orlandi, A.; Cappugi, A.; Mari, R.; Pasi, F.; Ortolani, A. Meteorological Navigation by Integrating Metocean Forecast Data and Ship Performance Models into an ECDIS-like e-Navigation Prototype Interface. J. Mar. Sci. Eng. 2021, 9, 502. [Google Scholar] [CrossRef]
- Potočnik, P. Model Predictive Control for Autonomous Ship Navigation with COLREG Compliance and Chart-Based Path Planning. J. Mar. Sci. Eng. 2025, 13, 1246. [Google Scholar] [CrossRef]
- Wang, X.; Zhao, X.; Wang, G.; Wang, Q.; Feng, K. Weather Route Optimization Method of Unmanned Ship Based on Continuous Dynamic Optimal Control. Sustainability 2022, 14, 2165. [Google Scholar] [CrossRef]
- Wang, Z.; Wang, S. Real-Time Dynamic Route Optimization Based on Predictive Control Principle. IEEE Access 2022, 10, 55062–55072. [Google Scholar] [CrossRef]
- Marjanović, M.; Valčić, M.; Prpić-Oršić, J.; Barić, M. A data-driven framework for attainable ship speed uncertainty under stochastic weather conditions. Brodogradnja 2026, 77, 77108. [Google Scholar] [CrossRef]
- Lo, H.K.; McCord, M.R. Routing through dynamic ocean currents: General heuristics and empirical results in the Gulf Stream region. Transp. Res. Part B Methodol. 1995, 29, 109–124. [Google Scholar] [CrossRef]
- Wärtsilä. Wärtsilä Navigation simulator NTPRO 5000. In Ship Speed Modeling in Wärtsilä NTPRO 5000; Wärtsilä: Helsinki, Finland, 2011. [Google Scholar]
- Valčić, M.; Martić, I.; Degiuli, N.; Grlj, C.G.; Zhang, M. Comparative analysis of machine learning methods for the prediction of brake power and rate of revolution for bulk carriers. Ocean Eng. 2025, 322, 120517. [Google Scholar] [CrossRef]
- Bryson, A.E.; Ho, Y.C. Applied Optimal Control; Taylor & Francis Group, LLC: New York, NY, USA, 1975. [Google Scholar]
- Marjanović, M.; Prpić-Oršić, J.; Turk, A.; Valčić, M. Anomalous Behavior in Weather Forecast Uncertainty: Implications for Ship Weather Routing. J. Mar. Sci. Eng. 2025, 13, 1185. [Google Scholar] [CrossRef]
- Zhou, P.; Zhou, Z.; Wang, Y.; Wang, H. Ship Weather Routing Based on Hybrid Genetic Algorithm Under Complicated Sea Conditions. J. Ocean Univ. China 2022, 22, 28–42. [Google Scholar] [CrossRef]
- Du, W.; Li, Y.; Zhang, G.; Wang, C.; Zhu, B.; Qiao, J. Ship weather routing optimization based on improved fractional order particle swarm optimization. Ocean Eng. 2022, 248, 110680. [Google Scholar] [CrossRef]


| NN Model Type | Number of Hidden Layers | Number of Hidden Neurons | Activation Function | Iteration Limit | Regularization Strength |
|---|---|---|---|---|---|
| Narrow NN | 1 | (10) | ReLU | 1000 | 0 |
| Medium NN | 1 | (25) | ReLU | 1000 | 0 |
| Wide NN | 1 | (100) | ReLU | 1000 | 0 |
| Bilayered NN | 2 | (10, 10) | ReLU | 1000 | 0 |
| Trilayered NN | 3 | (10, 10, 10) | ReLU | 1000 | 0 |
| Model Type | Validation | Testing | ||||||
|---|---|---|---|---|---|---|---|---|
| RMSE | MSE | R2 | MAE | RMSE | MSE | R2 | MAE | |
| Linear | 0.7599 | 0.5774 | 0.8782 | 0.5364 | 0.7986 | 0.6378 | 0.8782 | 0.5564 |
| Interactions Linear | 0.7584 | 0.5751 | 0.8787 | 0.5345 | 0.7970 | 0.6353 | 0.8787 | 0.5545 |
| Robust Linear | 0.7777 | 0.6049 | 0.8724 | 0.5253 | 0.8172 | 0.6678 | 0.8725 | 0.5446 |
| Stepwise Linear | 0.7582 | 0.5748 | 0.8788 | 0.5340 | 0.7970 | 0.6352 | 0.8787 | 0.5542 |
| Narrow NN | 0.5654 | 0.3197 | 0.9326 | 0.3894 | 0.4047 | 0.1638 | 0.9687 | 0.2819 |
| Medium NN | 0.2832 | 0.0802 | 0.9831 | 0.1915 | 0.2215 | 0.0491 | 0.9906 | 0.1630 |
| Wide NN | 0.1248 | 0.0156 | 0.9967 | 0.0864 | 0.0736 | 0.0054 | 0.9990 | 0.0525 |
| Bilayered NN | 0.1747 | 0.0305 | 0.9936 | 0.1261 | 0.1399 | 0.0196 | 0.9963 | 0.1046 |
| Trilayered NN | 0.1438 | 0.0207 | 0.9956 | 0.1006 | 0.1582 | 0.0250 | 0.9952 | 0.1108 |
| Routing Strategy | Performance Metric | Start Date | ||||||
|---|---|---|---|---|---|---|---|---|
| 01.02.25. | 07.02.25. | 12.02.25. | 19.02.25. | 25.02.25. | 27.02.25. | 05.03.25. | ||
| Traditional Voyage Planning | FOC (t) | 312.0 | 318.3 | 321.7 | 317.9 | 328.6 | 332.1 | 333.7 |
| CO2 (t) | 971.5 | 991.1 | 1001.7 | 989.9 | 1023.2 | 1034.1 | 1039.1 | |
| Tvoyage (h) | 317 | 328 | 337 | 332 | 321 | 314 | 301 | |
| Stochastic ETA Approach | FOC (t) | 331.4 | 321.8 | 333.8 | 324.7 | 339.5 | 349.7 | 370.9 |
| CO2 (t) | 1031.8 | 1002.0 | 1039.5 | 1011.0 | 1057.2 | 1089.1 | 1154.9 | |
| Tvoyage (h) | 332 | 356 | 343 | 345 | 327 | 316 | 297 | |
| MPC Approach | FOC (t) | 348.1 | 334.8 | 344.5 | 333.9 | 370.4 | 364.3 | 360.9 |
| CO2 (t) | 1084.1 | 1042.6 | 1072.8 | 1040.0 | 1153.5 | 1134.6 | 1124.0 | |
| Tvoyage (h) | 329 | 341 | 345 | 335 | 329 | 311 | 299 | |
Disclaimer/Publisher’s Note: The statements, opinions and data contained in all publications are solely those of the individual author(s) and contributor(s) and not of MDPI and/or the editor(s). MDPI and/or the editor(s) disclaim responsibility for any injury to people or property resulting from any ideas, methods, instructions or products referred to in the content. |
© 2026 by the authors. Licensee MDPI, Basel, Switzerland. This article is an open access article distributed under the terms and conditions of the Creative Commons Attribution (CC BY) license.
Share and Cite
Marjanović, M.; Prpić-Oršić, J.; Valčić, M. Waypoint-Sequencing Model Predictive Control for Ship Weather Routing Under Forecast Uncertainty. J. Mar. Sci. Eng. 2026, 14, 118. https://doi.org/10.3390/jmse14020118
Marjanović M, Prpić-Oršić J, Valčić M. Waypoint-Sequencing Model Predictive Control for Ship Weather Routing Under Forecast Uncertainty. Journal of Marine Science and Engineering. 2026; 14(2):118. https://doi.org/10.3390/jmse14020118
Chicago/Turabian StyleMarjanović, Marijana, Jasna Prpić-Oršić, and Marko Valčić. 2026. "Waypoint-Sequencing Model Predictive Control for Ship Weather Routing Under Forecast Uncertainty" Journal of Marine Science and Engineering 14, no. 2: 118. https://doi.org/10.3390/jmse14020118
APA StyleMarjanović, M., Prpić-Oršić, J., & Valčić, M. (2026). Waypoint-Sequencing Model Predictive Control for Ship Weather Routing Under Forecast Uncertainty. Journal of Marine Science and Engineering, 14(2), 118. https://doi.org/10.3390/jmse14020118

