Development and Operation of a Free-Fall Type Glass Sphere Underwater Observation System with Suspended Cable in the Seto Inland Sea
Abstract
1. Introduction
2. Underwater Exploration Methods
2.1. UWOS
2.1.1. Underwater Elevator with Zip Line
2.1.2. Exterior
2.1.3. Glass Sphere
2.1.4. Camera
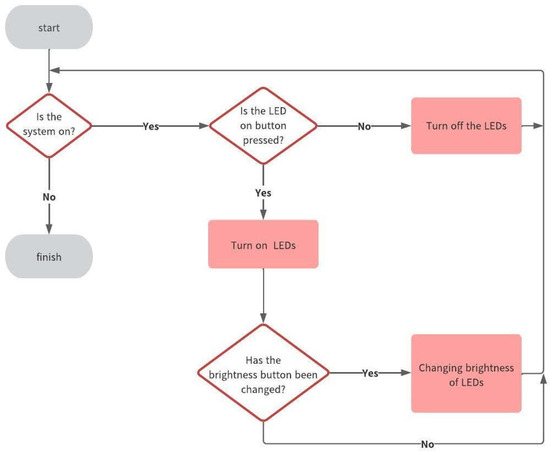
2.1.5. LED
2.1.6. Network
2.2. Attitude Estimation
3. Dropping Experiment in the Seto Inland Sea
3.1. Experimental Purpose
- Is it possible to create a route to the seafloor using a zipline?
- Is it possible to transport the vehicle to the seafloor?
- Is the vehicle safe from being washed away by waves?
- Is the rope strong enough?
- Are the LAN cable and rope tangled?
3.2. Experimental Method
4. Results
4.1. Undersea Elevator
4.2. Camera Images
4.3. Attitude Estimation
5. Conclusions and Discussion
Author Contributions
Funding
Institutional Review Board Statement
Informed Consent Statement
Data Availability Statement
Acknowledgments
Conflicts of Interest
Appendix A. Euler Angle

References
- Yoshida, H.; Ishibashi, S.; Watanabe, Y.; Inoue, T.; Tahara, J.; Sawa, T.; Osawa, H. The ABISMO mud and water sampling ROV for surveys at 11,000 m depth. Mar. Technol. Soc. J. 2009, 43, 87–96. [Google Scholar] [CrossRef]
- Nunoura, T.; Nishizawa, M.; Hirai, M.; Shimamura, S.; Harnvoravongchai, P.; Koide, O.; Morono, Y.; Fukui, T.; Inagaki, F.; Miyazaki, J.; et al. Microbial Diversity in Sediments from the Bottom of the Challenger Deep, the Mariana Trench. Microbes Environ. 2018, 33, 186–194. [Google Scholar] [CrossRef] [PubMed]
- Liu, Z.; Liu, K.; Chen, X.; Ma, Z.; Zhang, H.; Lv, R.; Wei, C.; Ma, K. Deep-sea rock mechanics and mining technology: State of the art and perspectives. Int. J. Min. Sci. Technol. 2023, 33, 1083–1115. [Google Scholar] [CrossRef]
- Toro, N.; Robles, P.; Jeldres, R.I. Seabed mineral resources, an alternative for the future of renewable energy: A critical review. Ore Geol. Rev. 2020, 126, 103699. [Google Scholar] [CrossRef]
- Lima; Franca, A. The Oligocene–Neogene deep-sea Columbia Channel system in the South Brazilian Basin: Seismic stratigraphy and environmental changes. Mar. Geol. 2009, 266, 18–41. [Google Scholar] [CrossRef]
- Development of Deep Sea Camera System Using Hollow Glass Spheres. Available online: https://dl.ndl.go.jp/view/prepareDownload?itemId=info%3Andljp%2Fpid%2F8791516&contentNo=1 (accessed on 14 October 2023).
- Ishihara, T.; Shinohara, M.; Fujimoto, H.; Kanazawa, T.; Araya, A.; Yamada, T.; Iizasa, K.; Tsukioka, S.; Omika, S.; Yoshiume, T.; et al. High-resolution gravity measurement aboard an autonomous underwater vehicle. Geophysics 2018, 83, G119–G135. [Google Scholar] [CrossRef]
- A Self-Buoyant Free-Fall Deep Sea Camera System Using Submersible Glass Spheres. Available online: https://dl.ndl.go.jp/view/prepareDownload?contentNo=1&itemId=info%3Andljp%2Fpid%2F8791560 (accessed on 14 October 2023).
- Study of the Deep Sea Camera Installed in Submersible Glass Spheres. Available online: https://dl.ndl.go.jp/view/prepareDownload?itemId=info%3Andljp%2Fpid%2F8791538&contentNo=1 (accessed on 14 October 2023).
- Leonora, E.; Longhitano, F.; Orlando, A.; Randazzo, N.; Riccobene, G.; Viola, S.; KM3NeT Collaboration. KM3NeT underwater autonomous power supply system. J. Instrum. 2021, 16, C10003. [Google Scholar] [CrossRef]
- Hashimoto, J.; Hattori, R. Prototype of a deep-sea camera system using pressure-resistant glass spheres. Jpn. Mar. Sci. Technol. Cent. Test Res. Rep. 1977, 1, 26–31. [Google Scholar]
- Hashimoto, J.; Hattori, R.; Natori, K. Free-fall type deep sea camera system using pressure-resistant glass spheres. Jpn. Mar. Sci. Technol. Cent. Test Res. Rep. 1979, 3, 24–28. [Google Scholar]
- Yamaoka, J. A Local Factory Ventures into the 8,000m Deep Sea—The Unmanned Exploration Vehicle “Edokko No.1” Project; Kanki Publishing: Tokyo, Japan, 2014. [Google Scholar]
- Koike, Y.; Morino, H. Involved in the Edokko No. 1 Project, which ventured 8,000 meters into the ocean. Institute of Electronics, Information and Communication Engineers. Commun. Soc. Mag. 2022, 16, 231–237. [Google Scholar]
- Lu, H.; Li, Y.; Zhang, Y.; Chen, M.; Serikawa, S.; Kim, H. Underwater Optical Image Processing: A Comprehensive Review. Mob. Networks Appl. 2017, 22, 1204–1211. [Google Scholar] [CrossRef]
- M-G354PD IMU (Inertial Measurement Unit). Available online: https://global.epson.com/products_and_drivers/sensing_system/imu/g354/ (accessed on 15 November 2023).
- MTi-3. Available online: https://www.xsens.com/hubfs/Downloads/Leaflets/MTi-3.pdf?__hstc=157421285.9a2bb14484c285943026e5c3465eb190.1696362322048.1697530565205.1697533212052.3&__hssc=157421285.1.1697533212052&__hsfp=1357436774 (accessed on 17 October 2023).
- STM32F765xx STM32F767xx STM32F768Ax STM32F769xx. Available online: https://www.st.com/resource/en/datasheet/stm32f765bi.pdf (accessed on 17 September 2024).
- Titterton, D.H.; Weston, J.L. Strapdown Inertial Navigation Technology, 2nd ed.; Institution of Electrical Engineers: Stevenage, UK, 2004. [Google Scholar]
- Chou, C.F.; Tsai, C.M.; Chen, C.H.; Wong, Y.H.; Fang, Y.C.; Wen, C.C.; Lee, H.Y.; Le, H.T.; Chang, S.H.; Liao, H.Y. Optical Design and Optimization with Genetic Algorithm for High-Resolution Optics Applied to Underwater Remote-Sensing. Appl. Sci. 2021, 11, 10200. [Google Scholar] [CrossRef]
- Ben-Ari, M. A Tutorial on Euler Angles and Quaternions; Department of Science Teaching Weizmann Institute of Science: Rehovot, Israel, 2017. [Google Scholar]
- Ardakani, H.A.; Bridges, T.J. Review of the 3-2-1 Euler Angles: A Yaw–Pitch–Roll Sequence; Department of Mathematics, University of Surrey: Guildford, UK, 2015. [Google Scholar]
- Kaneko, S.; Okuma, M. Mechanical Dynamics Handbook—Dynamics, Vibration, Control, and Analysis; Asakura Bookstore: Tokyo, Japan, 2015. [Google Scholar]

















| Ships and Exploration Vehicles | Advantage | Disadvantage |
|---|---|---|
| Research Vessel [6] | · Can map large areas | · Low frequency (acoustic) · Distance to the seafloor · Low resolution topographical data |
| AUV (Autonomous Underwater Vehicle) [7] | · A wide range of navigation possible · High frequency (acoustic) · High-resolution topographical data · It can carry additional equipment such as a water sampler and sonar. | · Inability to sample rocks, etc. · Basic sailing only · A self-positioning mothership required · Since the ship cannot be controlled from the mother ship, it is necessary to navigate at a sufficient distance from the seafloor to prevent collisions. |
| Human Occupied Vehicle (HOV) [8] | · With camera and manipulator · Capable of capturing underwater scenes · Samples can be collected · Very accurate work | · Pinpoint investigation · Not suitable for wide areas · Manned and therefore dangerous · Expensive |
| Remotely Operated Vehicle (ROV) [9] | · Able to work in dangerous locations · Heavy-duty work and efficient sample collection | · Remote operation · Building a system takes time and money · Cable Connection · Limited range · Not good at delicate work |
| Free-fall unmanned exploration vehicle [10] | · Safe and inexpensive to produce · Easy to change configurations | · Wide area mapping is not possible · Position control and fine work cannot be performed |
| Item | Specification |
|---|---|
| Model | GB-13-8000 |
| Maximum Depth | 8000 m |
| Diameter | 331 mm |
| Glass Thickness | 12 mm |
| Weight in the Air | 9.0 kg |
| Actual Buoyancy | 10 kg |
| Type | Item | Specification |
|---|---|---|
| Camera: | Image Sensor | 1/2.9″ |
| Resolution | 1080 p Full HD | |
| View Range | 360° horizontal, 114° vertical | |
| Video: | Frame Rate | 15 fps |
| Video Streaming | 1080 p | |
| Video Compression | H.264 |
| Item | Specification |
|---|---|
| Converter | LT3599 (Linear Technology) |
| Drive System | Boost converter + constant current drive circuit |
| Imput Voltage | 3.1–30 V |
| LED Drive Voltage | Up to 36 V from input voltage |
| Variable Range | Approx. 10 mA–120 mA |
| Oscillation Frequency | Approx.1 MHz |
| Built-in FET Standard | 2.5 A |
| Item | Specification |
|---|---|
| CPU | IPQ4018, Quad Core@717 MHz |
| Memory/Storage | DDR3L 256 MB/NOR Flash 4 MB + NAND Flash 128 MB |
| Protocol | IEEE 802.11a/b/g/n/ac |
| Wi-Fi Speed | 400 Mbps (2.4 GHz), 867 Mbps (5 GHz) |
| Ethernet Speed | 10/100/1000 MHz |
| Antennae | 2 × undetachable external Wi-Fi antennae |
| Operating Temperature | 0–40 °C |
| Sensor/Module | Module Number (Maker) | Specification |
|---|---|---|
| Gyroscope Sensor | M-G354PD (EPSON) | Bias instability: 3 [deg/hr] Random walk: 0.1 [deg/] Scale factor: 0.016 [(deg/s)/LSB] |
| Accelerometer | M-G354PD (EPSON) | Bias instability: 0.07 [mG] Random walk: 0.03 [(m/s)/] Scale factor: 0.2 [mG/LSB] |
| Magnetic Sensor | MTi-3 (Movella) | Total RSM noise: 0.5 [mG] Resolution: 0.25 [mG] |
| Micro Controler Board | NUCLEO-F767ZI (STMicroelectoronics) | OS(used): Mbed RAM: 512 + 128 + 4 [kB] TCM backup |
| Wiress Module | IM920SL(interplan) | Radio frequency band : 920 MHz Communication distance: 2.4 [km] (In faster communication mode and using wire antennae) Output: 10 [mW]/1 [mW] |
Disclaimer/Publisher’s Note: The statements, opinions and data contained in all publications are solely those of the individual author(s) and contributor(s) and not of MDPI and/or the editor(s). MDPI and/or the editor(s) disclaim responsibility for any injury to people or property resulting from any ideas, methods, instructions or products referred to in the content. |
© 2025 by the authors. Licensee MDPI, Basel, Switzerland. This article is an open access article distributed under the terms and conditions of the Creative Commons Attribution (CC BY) license (https://creativecommons.org/licenses/by/4.0/).
Share and Cite
Atsumi, T.; Shin, Y.; Ishiyama, T.; Furuya, M.; Hayashi, Y.; Koike, Y. Development and Operation of a Free-Fall Type Glass Sphere Underwater Observation System with Suspended Cable in the Seto Inland Sea. J. Mar. Sci. Eng. 2025, 13, 294. https://doi.org/10.3390/jmse13020294
Atsumi T, Shin Y, Ishiyama T, Furuya M, Hayashi Y, Koike Y. Development and Operation of a Free-Fall Type Glass Sphere Underwater Observation System with Suspended Cable in the Seto Inland Sea. Journal of Marine Science and Engineering. 2025; 13(2):294. https://doi.org/10.3390/jmse13020294
Chicago/Turabian StyleAtsumi, Taisei, Yuki Shin, Takumi Ishiyama, Masaki Furuya, Yousuke Hayashi, and Yoshikazu Koike. 2025. "Development and Operation of a Free-Fall Type Glass Sphere Underwater Observation System with Suspended Cable in the Seto Inland Sea" Journal of Marine Science and Engineering 13, no. 2: 294. https://doi.org/10.3390/jmse13020294
APA StyleAtsumi, T., Shin, Y., Ishiyama, T., Furuya, M., Hayashi, Y., & Koike, Y. (2025). Development and Operation of a Free-Fall Type Glass Sphere Underwater Observation System with Suspended Cable in the Seto Inland Sea. Journal of Marine Science and Engineering, 13(2), 294. https://doi.org/10.3390/jmse13020294
