Abstract
This paper explores how optimizing vessel speeds can help reduce carbon emissions in the maritime industry. Focusing on liner shipping routes between China and Europe, it examines how carbon pricing mechanisms, including carbon taxes and emissions trading under the European Union Emissions Trading Scheme (EU ETS), impact operational costs and emissions reduction. With the use of advanced optimization methods, such as the Non-dominated Sorting Genetic Algorithm-II (NSGA-II) and the Technique for Order of Preference by Similarity to an Ideal Solution (TOPSIS), this research explores the balance between adjusting vessel speeds and minimizing emissions. The findings show that shipping companies on the China–Europe route can reduce the financial strain of carbon pricing by carefully managing speeds and voyage times. This study compares two scenarios of carbon tax policy and carbon trading rights in terms of voyage costs and carbon emissions. The results of this comparison based on the given parameters indicate a reduction of 1124 tons of carbon emissions with the carbon tax policy scenario, while the carbon trading rights scenario allows for more voyages yearly (5.24 vs. 5.30). This demonstrates one policy being more economical, while the other is also more environmentally efficient. These insights support the development of strategies that align environmental goals with economic priorities, paving the way for more sustainable maritime operations. The study introduces its objectives and reviews relevant literature by presenting a detailed methodology, incorporating emissions modeling with clearly defined parameters. The analysis presents results that undergo sensitivity testing and limitations using MATLAB (R2022a version). The study concludes by discussing policy implications and recommendations for future research and practical advancement
1. Introduction
With the intensifying challenges of global climate and environmental degradation, the need for emissions reduction in the shipping sector has become a critical focus globally. As a crucial element of the global transportation network and a key facilitator of international trade, the shipping industry has gained significant attention in discussions on sustainability. The economic and environmental consequences of climate change, together with related policies, have fueled extensive global debates over the past few decades. In 2015, the Paris Agreement, adopted by 196 parties during the UN Climate Change Conference (COP21), set the ambitious goal of limiting global temperature rise to well below 2 °C above pre-industrial levels, with an effort to cap it at 1.5 °C. However, a 2023 review by the UNFCCC shows that the world is not on track to meet these goals, and further measures are necessary to achieve net-zero emissions by 2050 [1].
Despite implementing over 70 carbon-based policies worldwide, including 39 carbon taxes and 36 emissions trading systems, progress on this critical matter remains insufficient, emphasizing the urgent need for enhanced global action to curb greenhouse gas emissions [2]. While maritime transport boasts a relative advantage in energy efficiency per unit of cargo transported, it is responsible for 3% of global carbon emissions in 2020 [3]. According to the International Maritime Organization’s (IMO) Fourth Greenhouse Gas Emissions Study, emissions from global shipping increased from 977 million tons in 2012 to 1076 million tons in 2018, with projections indicating a possible 50% rise in carbon emissions in the absence of effective regulatory measures [4]. The United Nations Intergovernmental Panel on Climate Change (IPCC)’s Sixth Assessment Report highlights carbon dioxide as the primary driver of climate change, alongside other greenhouse gases and air pollutants.
In light of the urgent need to decarbonize maritime operations, the International Maritime Organization (IMO), in collaboration with national governments, is actively evolving initiatives to reduce emissions and promote sustainable shipping practices. Various strategies have been adopted across the industry to curb emissions, including improvements in vessel design to enhance fuel efficiency, the use of cleaner fuels to minimize greenhouse gas emissions, and the development of regulations aimed at facilitating maritime decarbonization [5]. However, the time required to achieve significant reductions in maritime carbon emissions, particularly in alignment with the 2050 goal of halving international shipping’s carbon footprint, calls for further exploration into optimizing shipping operations to identify effective emissions reduction strategies.
Speed impacts fuel consumption, route efficiency, fleet management, and service quality. Ref. [6] shows that speed needs to be controlled when sailing, as speed is one of the methods to reduce the levels of ship emissions. The cost savings from reducing shipping speed are significant enough to encourage shippers to adopt these measures without the need for government intervention [7]. Optimizing speed is highly relevant to emissions reduction due to the cubic relationship between a ship’s velocity and its carbon emissions. This means that small speed increases during sailing cause fuel consumption and carbon emissions to rise disproportionately. Therefore, reducing speed even slightly can significantly reduce carbon emissions.
As a result, operational speed optimization has gained traction among shipping companies aiming to balance environmental responsibility with cost efficiency. This approach not only accelerates efforts to reduce greenhouse gas emissions but also helps to improve operational profitability, making it a critical strategy in the transition to sustainable shipping. In the global effort to combat climate change and reduce CO2 emissions, international organizations are increasingly implementing carbon policies such as carbon taxes and emissions trading systems as key tools for environmental governance.
The world’s largest carbon emitter continues to be China, contributing to 28.8% of global carbon emissions from energy sources. China remains under considerable pressure to lower its emissions [8]. In response, the adoption of carbon taxes and emissions trading within China’s maritime sector is being proposed as part of a dual-pronged strategy: to fulfill international commitments to greenhouse gas reduction and to guide the domestic shipping industry toward ecological sustainability. These measures aim to promote the adoption of cleaner technologies and fuels, improve energy efficiency, and eventually reduce the maritime sector’s carbon footprint. While a comprehensive framework for carbon taxation and emissions trading is yet to be fully implemented in China, these policies are expected to play a pivotal role in attaining carbon neutrality in shipping over the long term.
Globally, international organizations and governments, such as the International Maritime Organization (IMO) and the European Parliament, have introduced a variety of carbon management policies to mitigate maritime emissions. A landmark example is the European Parliament’s April 2023 approval of the “Fit for 55” climate initiative, which integrates the shipping industry into the European Union Emissions Trading System (EU ETS). This inclusion imposes additional emissions compliance costs on shipping companies. Ref. [9] indicates that the ETS policy will help to reduce carbon emissions by raising production costs, which will further lead to lower output levels. This will drive up consumption prices and impact consumer welfare negatively in the short term.
For China–Europe liner shipping routes, which are integral to the global maritime network, this regulation presents challenges related to rising operational costs and the sustainability of shipping operations. Against this backdrop, a multi-objective optimization analysis was conducted to evaluate the implications of the EU ETS on China–Europe liner shipping operations. This study assesses the effectiveness of various carbon emissions strategies, emphasizing speed optimization as a practical approach to reducing emissions while maintaining operational efficiency and cost-effectiveness. This strategy not only minimizes carbon dioxide emissions but also ensures timely deliveries and manages costs effectively. To address the potential impacts of fluctuating fuel prices and adjustments in carbon quota allocations under the EU ETS and similar future policies, the analysis includes a sensitivity evaluation. This assessment explores how these variables influence ship speeds, operational expenses, and emission levels, providing actionable insights for companies navigating the complex regulatory environment.
This study contributes significantly to both modeling and policy research. From a modeling perspective, it advances maritime transportation research by developing a multi-objective optimization model that simultaneously considers economic and environmental objectives. Unlike traditional models that typically focus on one dimension, this approach integrates cost and emissions reduction to run a more comprehensive and realistic framework for decision-making in liner shipping operations. This research also seeks to provide actionable knowledge on bridging the gap in developing sustainable strategies for the maritime industry in light of evolving regulations. This research targets the stakeholders and policy-makers in the maritime industry, especially liner shipping companies on the China and Europe trade route. On the policy front, this study examines the implications of unilateral maritime carbon policies, such as the EU ETS, and also explores the potential carbon management measures in China, including carbon taxes and emissions trading.
By analyzing real-world scenarios and comparing the effects of various policy options on operational costs and emissions reduction, this research provides valuable insights for policy-makers and stakeholders in the industry. A case study of actual China–Europe liner routes demonstrates how different carbon policies influence cost control and emissions reduction, offering a detailed understanding of their operational impacts. Overall, this research highlights the critical role of speed optimization in reducing maritime emissions while balancing operational efficiency. By integrating economic and environmental considerations, this research provides a robust framework for optimizing maritime transportation and contributes to the broader discourse on sustainable shipping. This comprehensive approach signifies a significant step forward in the research and policy analysis of maritime transportation.
2. Literature Review
In recent years, liner shipping companies have prioritized the balancing of economic efficiency with environmental sustainability. This pursuit has highlighted ship speed optimization as a key focus, with researchers exploring various methodologies to enhance the efficiency of maritime transportation. These efforts span areas such as route planning, fleet deployment, and cargo distribution, all of which are essential to improving the overall performance of the logistics chain. This shift marks a vital evolution in maritime operations, emphasizing the industry’s commitment to innovative, adaptable strategies for sustainable growth. Simultaneously, the urgency to reduce maritime emissions has intensified, driven by growing concerns about climate change and environmental degradation globally. As a significant contributor to air pollution and greenhouse gas emissions, maritime transport has attracted the attention of regulatory bodies and industry stakeholders, prompting the development of comprehensive mitigation policies.
These initiatives include technological advancements, operational improvements, and regulatory measures. Moreover, the implementation of carbon policies in shipping has become central to deliberations on sustainability, with national and international policy-makers introducing various mechanisms to incentivize emissions reduction. Vital areas of focus include ship speed optimization, emissions reduction, and the formulation of shipping carbon policies. Ref. [10] developed a model that maximizes economic benefits, measured by full load distance, while ensuring compliance with CII standards. The model focused on optimizing ship speeds to achieve a balance between economic gains and meeting the environmental requirements that are set by the IMO’s Carbon Intensity Indicator (CII), which regulates shipping emissions that account for 3% of global CO2 emissions. The results [11] showed a 5–8% improvement in annual full load distances, thus enhancing economic performance while ensuring compliance with the CII standards. Interestingly, adjusting speeds in certain conditions improved CII ratings by increasing sailing distances, thus supporting environmental compliance. This approach highlights practical ways to achieve both environmental responsibility and profitability in maritime shipping.
The optimization of vessel speed is one of the critical operational decisions for liner companies, with scholars examining multiple factors that can be used to enhance economic performance and service quality. The relationship between vessel speed and fuel consumption serves as a foundation to identify optimal speeds. Ref. [11] demonstrated that daily fuel consumption is proportional to the cube of a vessel’s speed, while [12] calibrated speed–fuel consumption relationships to determine optimal speeds across different liner routes. Recognizing the impact of uncertainties such as weather and ocean conditions, ref. [4] developed a single-voyage speed optimization model incorporating real-world maritime conditions. Similarly, ref. [13] proposed a model to minimize total fuel consumption by considering the effects of ocean currents on voyages. While operating vessels at the slowest speed can lower fuel expenses and decrease greenhouse gas emissions, ref. [14] is of the view that it may not always be feasible due to unforeseen circumstances in port operations and sea transit durations that could affect adherence to customer service level agreements. The decision regarding sailing speed during maritime transport is mainly determined by the transit times between ports and the designated port time windows. Therefore, it is essential to consider these time constraints and the variability in port service durations when selecting an appropriate sailing speed.
The World Bank’s “State and Trends of Carbon Pricing 2023” report highlights the critical role these measures played in addressing the global energy crisis in 2022. By April 2023, the adoption and refinement of these mechanisms had resulted in the establishment of 73 active carbon pricing systems, including carbon tax and trading schemes, collectively covering approximately 23% of global greenhouse gas emissions [15]. This progress reflects the growing maturity of carbon taxes and emissions trading as effective frameworks for international emissions reduction, demonstrating their capacity to deliver significant environmental benefits as shown in Figure 1 below.
Figure 1.
Global distribution of ETS and carbon tax. Data source: World Bank [16].
Recent studies have further advanced speed optimization approaches. Ref. [17] segmented voyage times into smaller intervals to align speed adjustments with accurate weather data, reducing overall costs. Ref. [18] incorporated terminal processing efficiency and time windows provided by container terminals to the liner carriers into optimization models to minimize total route costs. Ref. [19] introduced inventory costs into mixed-integer planning models to lessen annual fleet expenses. Also, addressing the specific requirements of perishable goods, ref. [20] devised an integrated speed optimization and refueling strategy to maintain transport quality, while [21] focused on maximizing weekly profits by considering cargo time value in intercontinental liner shipping. These developments emphasize the growing complexity of speed optimization models in addressing the dynamic demands of the liner shipping industry, blending cost efficiency, service quality, and environmental considerations.
Under the framework of the “dual-carbon strategy”, liner shipping companies worldwide are increasingly prioritizing improvements in transportation efficiency while pursuing environmental sustainability. This growing emphasis has driven substantial research into speed optimization in liner shipping, particularly focusing on integrating carbon emissions reduction policies into optimization models. Ref. [22] made an outstanding contribution by integrating economic factors such as port operations and cargo handling with environmental considerations to develop a comprehensive speed optimization framework that balances profitability and sustainability. Similarly, ref. [23] explored joint optimization problems about fleet deployment, speed adjustment, and cargo distribution, offering strategic insights to maximize overall profitability. Ref. [24] highlighted the complex relationship between environmental and economic efficiency, showing that the speed of minimizing environmental impact may not necessarily maximize economic outcomes. Building on this, ref. [25] introduced a multi-objective speed optimization model that takes into consideration time, cost, and environmental impacts across different route scenarios, advancing the field with a holistic approach to decision-making.
In terms of international carbon policies, instruments such as carbon taxes and emissions trading systems are gradually being recognized and implemented by governments and global organizations. Ref. [26] used the cobweb theorem to analyze the impact of carbon taxes on ship operating costs and emissions. The cobweb theorem (also the spiderweb theorem) explains fluctuations in prices, demand, and supply within an industry where the importance of time delay between demand and supply is critical. Ref. [27] explored speed optimization and fleet deployment under carbon emission caps and taxation policies, while [28] combined the contexts of carbon tax policies and sulfur emission control areas to develop a non-linear model to optimize speed and route allocation for liner companies, while [29] applied a speed optimization model tailored to the Northeast Arctic route, balancing fuel costs and voyage duration under these constraints. Ref. [30] extended the discussion with a multi-objective model that aimed at maximizing profit and minimizing both CO2 and SOx emissions, showcasing the influence of speed on environmental and operational outcomes. Recent studies, such as [31,32], have further analyzed the interplay between carbon policies and operational decisions, presenting valuable comparative analyses of how carbon taxes and emissions trading systems impact speed optimization, costs, and emissions.
Economic factors like cargo value, arrival times, and fuel consumption have been advanced based on existing research on liner shipping speed optimization. However, most studies focus on prioritizing either economic efficiency or emissions reduction; this is called single-objective optimization. Multi-objective approaches integrating both economic and environmental goals are still in their early stages. Recent studies have examined the impact of carbon policies, such as carbon taxes and trading mechanisms, on operating costs and speed; however, the effects of global initiatives like the EU Emissions Trading System (ETS) on specific routes, such as the China–Europe liner operations, remain underexplored despite increasing regulatory pressures and the push for greener shipping.
This paper aims to address these gaps by developing a multi-objective optimization model for sailing speed via the China–Europe liner routes. The model simultaneously minimizes operating costs and carbon emissions, offering a balanced approach to economic and environmental objectives. Using a real-world China–Europe container liner route for validation, this study integrates the European Union ETS framework, analyzing the effects of carbon taxes and emissions trading rights on operational decision-making. By evaluating the economic and environmental implications of these carbon reduction policies, this paper provides valuable insights for liner shipping companies by navigating an evolving regulatory landscape and supporting more informed and sustainable operational strategies.
3. Methodology
This study develops a multi-optimization model for minimizing both the total cost and carbon emissions on liner shipping routes between China and Europe. The methodology integrates a mathematical model for speed optimization with two different carbon pricing mechanisms, namely a carbon tax and emissions trading systems, and advances decision-making tools for evaluating trade-offs. In this study, the advanced decision-making tools are NSGS-II and TOPSIS. The NSGA-II is employed for solving the multi-objective optimization problem that identifies Pareto-optimal solutions, balancing trade-offs between minimizing carbon emissions and voyage costs. The algorithm ensures different sets of solutions are achieved, representing the different trade-offs. TOPSIS is also used to rank the Pareto-optimal solutions from the NSGA-II. The MATLAB R2022a software is used for data analysis.
At the end of this research, the results highlight optimal speed strategies for reducing emissions and costs under varying policy scenarios by providing practical knowledge for sustainable maritime operations. This integrated methodology combines advanced optimization techniques with real-world operational data to address the dual challenges of economic efficiency and environmental sustainability in the maritime industry.
3.1. Problem Description and Mathematical Formulation
In maritime operations, there is a fine line that has to be tread between the two main goals of reducing the costs of operations and reducing the carbon footprint, which usually are at odds with each other. To this end, in order to identify the lowest operational costs for a voyage, it is normal to work at higher vessel speeds, which in turn increase the fuel consumption and thus the carbon emissions. On the other hand, in order to reduce carbon emissions, the vessel has to sail at slower speeds, although this may result in increased voyage time and thus operational costs. This is the reason why there is a need for a multi-objective optimization model that considers both the economic and environmental aspects. It is therefore imperative to determine an optimum speed that would help reduce the total cost of operation and carbon emissions in the course of the voyage in order to facilitate the shift to sustainable maritime solutions.
To develop a practical and applicable mathematical model, several key assumptions are made to reflect real-world operational complexities while ensuring computational feasibility: (1) Vessels operating on the liner routes are of the same or a similar class. (2) Within each voyage segment, vessel speed is constant and unaffected by external disruptions, such as adverse weather or unforeseen events. (3) The sequence and number of port calls along the liner route are predefined, allowing precise modeling of port visit timing and order. (4) The focus is primarily on the fuel consumption of the ship’s main engine during navigation, as auxiliary engine fuel consumption is relatively stable and marginal. (5) Port calls are governed by flexible time window constraints to accommodate operational variability. (6) To maintain service consistency and route regularity, liner ships operate on a fixed weekly departure schedule. These assumptions, which are grounded in the foundational work of [26,27,28], aim to strike a balance between practical simplifications and realistic constraints, ensuring that the model remains relevant and reliable. Building on this foundation, this research seeks to solve the optimization model to determine the ideal vessel speed strategy for the China–Europe liner shipping route under different carbon emission policy scenarios, including carbon taxes and emissions trading systems. This approach evaluates the impacts of such policies on key operational metrics, such as carbon emissions, transportation efficiency, voyage duration, and operational costs.
The decision variables, parameters, and their roles are summarized in Table 1, providing a structured framework for the analysis. The ultimate goal is to offer actionable insights that aid shipping companies in navigating evolving carbon emission regulations while balancing economic efficiency with environmental sustainability.
Table 1.
Notations.
3.2. Modeling
This study develops a multi-objective optimization model for voyage speed in liner shipping. The primary objective of this paper can be viewed from the perspective of the route operator and focuses on minimizing the total voyage costs, which comprise fixed costs, variable costs, and tardiness penalty costs that are incurred during a ship’s operation.
The first component of the total cost is the fixed operating cost of the voyage. These are costs that remain unchanged in the short term and include items such as crew salaries and meal allowances, expenses for ship repair and maintenance, insurance premiums, and shipping agency fees. The total weekly fixed cost for all ships operating on the route is calculated as the product of the weekly fixed cost for a single vessel and the number of vessels assigned to the route. It can be obtained as follows:
The second component of the total cost is the fuel cost incurred during the ship’s voyage. This represents a significant portion of the variable costs in liner shipping. Variations in voyage parameters, such as sailing distance, speed, and route, directly influence a ship’s fuel consumption. Among these, the fuel consumption of the main engine constitutes the majority of the total fuel usage while the vessel is underway, whereas the auxiliary engine fuel consumption remains relatively stable throughout the voyage. To streamline the calculation process, this paper focuses exclusively on the fuel cost associated with the main engine during voyage time, integrating the auxiliary engine’s fuel cost into the ship’s weekly fixed operating costs. This simplification allows for greater computational efficiency without compromising accuracy.
According to the cubic rule of a ship’s speed and fuel consumption, the ship’s fuel cost within a complete voyage can be obtained as shown below, where is the ship’s design speed, refers to the specific fuel consumption of the main engine, is the ship’s engine load, and refers to the ship’s rated power. α is the empirical coefficient obtained by fitting experimental or historical data, and α is taken as 0.013 [30].
The third component consists of other variable costs, which include container handling charges at ports, port and canal fees, and penalty costs incurred when a ship arrives at a port later than the scheduled time. When a ship calls at a port, container handling costs are incurred for unloading cargo on behalf of the cargo owner. In addition, ships transiting through canals are required to pay canal tolls. When a vessel makes multiple port calls along its route, it must pay port fees to port operators. These fees cover the use of berths, wharves, and various other port infrastructures and services.
Additional variable costs are presented in the following formula below:
The fourth component is the time penalty cost. This reflects the importance of punctual ship arrivals for maintaining the efficiency of global supply chains and facilitating effective customer transportation planning. Timely arrivals are not only directly linked to the operational costs of liner shipping but also play a critical role in enhancing the quality and reliability of a shipping company’s services. In periods of market downturn, shipping lines may introduce time penalty costs as a competitive strategy to attract and secure more cargo by emphasizing service punctuality. If a ship fails to arrive at a port within the designated time frame, a penalty is imposed on the operator to motivate liner companies to prioritize timeliness in their operations.
In this study, a soft time window constraint is used to reflect real-world scenarios more precisely. The penalty cost for delayed vessel arrivals can be calculated using the below expression:
The second objective focuses on minimizing carbon emissions through liner shipping, prioritizing environmental benefits in the transportation process. Carbon dioxide emissions produced during a ship’s voyage are primarily attributed to the fuel consumption of its main engine. These emissions can be quantified as the product of the total fuel that is consumed during the voyage and the carbon dioxide emission factor of the specific fuel type used. For marine diesel, the carbon dioxide emission factor, denoted as λ, is set at 3.17, based on the IPCC coefficient [33]. This implies that the combustion of 1 ton of marine diesel by the ship’s main engine results in the emission of 3.17 tons of carbon dioxide. Using this relationship, the total carbon emissions from a voyage can be calculated as follows:
Combining the above equations, the mathematical model of the studied problem is obtained as shown below:
The model integrates two key objective functions (7) and (8) for minimizing both the total voyage cost and carbon emissions for a ship’s journey. Total voyage cost includes fixed operating expenses, fuel costs, variable costs, penalties for delays, and carbon emission costs. Constraints were established to ensure realistic operational conditions. Constraints (9) and (10) define the speed range for the ship, including design limits and canal transit speed restrictions. Constraint (11) determines the fleet size based on the required service frequency, ensuring that weekly operations (168 h) cover the total voyage duration of the ship. Constraint (12) restricts fleet size to non-negative integers within a defined maximum limit that is assigned to the shipping route. Constraints (13) and (14) calculate round-trip time, including departure from and return to the origin port, while constraint (15) sets a maximum time between consecutive port calls. Constraint (16) also sets an upper limit for the total voyage duration, including possible delays, port operations, and sailing times. Constraint (17) restricts the number of route legs per ship, and constraint (18) ensures positive integer values for arrival times. Finally, constraint (19) introduces a binary variable to indicate whether a route segment traverses a canal or falls under EU jurisdiction, accounting for regulatory and geographical complexities within the model’s structure.
3.3. Mathematical Modeling Under Different Carbon Emission Policies
China has committed to a critical and strategic pledge to “peak carbon dioxide emissions by 2030 and achieve carbon neutrality by 2060” as a measure to mitigate carbon dioxide and other greenhouse gases [34]. This pledge highlights carbon reduction across industries, including maritime transportation, a significant contributor to transport-related emissions worldwide. The Chinese government has taken proactive steps, demonstrated by policies like the “Notice on Carbon Tax and Carbon Emission Trading Right Pilot Program”. These measures highlight the intent to introduce carbon tax and trading frameworks specific to maritime operations by motivating shipping companies to reduce emissions by increasing financial accountability for their carbon footprint.
Despite China operating one of the largest carbon trading markets globally, its maritime application is still pending. Similarly, a fully implemented carbon tax system still requires a comprehensive legislative and regulatory groundwork in the country. For liner shipping operators, the prospect of government-sanctioned carbon tax policies or carbon emissions trading schemes would introduce significant costs linked to carbon emissions. This will further compel them to adjust their operational strategies to align with environmental and regulatory imperatives.
Currently, there are two primary approaches to carbon taxation: percentage-based and emissions-based levies. In the past literature, the latter is more widely used, and this paper discusses how carbon tax is levied according to carbon emissions. Carbon taxation encompasses a government-imposed fee calculated as the product of carbon emissions and a fixed tax rate. Assuming that the cost of carbon tax is and the carbon tax rate is , where is 8 USD/t [35], we can obtain the emission cost of carbon tax by the government as follows:
The carbon trading mechanism involves the creation of a carbon trade market where participants in the shipping industry, such as shipowners and ship operators, trade carbon emissions trading rights in order to achieve the purpose of reducing carbon emissions in the shipping industry. If a ship’s total carbon dioxide emissions for a complete voyage surpass the designated quota A assigned to the route, the operator must purchase additional emission allowances for the excess emissions to comply with its carbon emission regulatory requirements.
Globally, many countries and regions are exploring the implementation of carbon trading mechanisms in the maritime sector, recognizing their potential to significantly advance carbon reduction efforts across the industry. It is assumed that the cost under the carbon trading mechanism is , and the carbon trading price is . Here, refers to the annual average price of the Shanghai Environment and Energy Exchange to take 10 USD/t, and A takes the value of 7000 t [36]. Then, the emission cost under a government-implemented carbon trading mechanism can be expressed as follows:
Internationally, efforts to reduce carbon emissions from the maritime sector are being strengthened through a range of policies. In 2022, there was a notable development of the International Maritime Organization (IMO) considering the implementation of a carbon tax on shipping emissions as part of its broader medium-term strategy for mitigating climate impacts, including carbon pricing mechanisms. Parallel to the IMO’s initiatives, the European Union (EU) pioneered the adoption of carbon emissions trading legislation [37], setting a precedent in global climate governance. The EU ETS stands as a cornerstone of its climate policy, embracing various energy-intensive sectors, including power generation and aviation.
In 2023, the EU finalized the integration of shipping into the ETS, signaling a phased method to regulating maritime emissions in its regulatory framework. Based on the proportional strategy from the integration, which is starting in 2024, emissions from intra-EU shipping will be fully covered under the ETS, requiring 100% compliance within the EU ETS framework. For voyages between the EU and non-EU regions, a gradual inclusion of emissions will be applied, with full compliance expected by 2026. This phased strategy reflects the commitment of the EU to address maritime carbon emissions and establishes a benchmark for international maritime environmental policy.
Under the “polluter pays” principle, ship operators on European routes are obliged to pay ETS costs, including fees for carbon emissions or penalties for exceeding allowances. For liner companies operating on China–Europe routes, these costs will be paid to the European authorities by purchasing European Union Allowances (EUAs) to cover their emissions [38]. Consequently, the EU carbon tax cost must be factored into any analysis of the multi-objective optimization of sailing speed as part of the liner company’s emission cost. It is assumed that the price of the EU carbon allowance is (USD) and the proportion of shipping emissions for the phased collection of carbon allowance is δ. Based on the official compromise text of the EU Council on the revision of the EU Emissions Trading System (ETS), it is assumed that the value of is USD 90, and the value of δ is 40% [39]. The emission cost of collecting carbon allowances from liner shipping companies is obtained as follows:
For liner companies, the carbon emission cost related to completing a voyage primarily consists of either paying a carbon tax to the government or purchasing carbon trading rights. As these two carbon reduction mechanisms are still in the exploratory and developmental stages in China’s shipping industry, this paper examines both approaches when analyzing the carbon emission costs that are incurred during shipping operations. Additionally, the carbon quota policy of the EU affects liner companies operating on European routes.
To summarize, according to the different targets of carbon emission fee payment, the carbon emission cost () of ships operating on China–EU liner routes can be roughly categorized into two kinds: the first is to pay the carbon tax to the Chinese government while purchasing carbon quotas from the EU, and the second is to purchase the carbon trading rights from the Chinese government while purchasing carbon quotas from the EU.
Situation A is to pay a carbon tax to the Chinese government while paying carbon allowances to the EU; it can be obtained as follows:
Then, the voyage cost in the policy context of case A is shown as follows, while Equations (8)–(19) hold.
Situation B is to buy carbon trading rights fees from the Chinese government and pay carbon quotas to the EU at the same time; it can be obtained as follows:
Then, the voyage cost in the policy context of case B is shown as follows, while Equations (8)–(19) hold.
The carbon emission cost is represented as the carbon tax in (24), while the carbon emission cost is the carbon emissions trade in (26). Therefore, (26) is the sum of (7) and carbon emissions costs. Based on the assumptions of the possible emission policy situations A and B, these formulae were developed in terms of carbon tax, carbon trading, and the EU ETS.
4. Results and Analysis
In tackling the complex challenge of multi-objective optimization, prior research has predominantly utilized two key methodologies. The first method involves reformulating the problem into a single-objective optimization task through mathematical programming techniques to derive an optimal solution set. The second method employs heuristic algorithms, such as genetic algorithms and particle swarm optimization, to generate a diverse set of optimal solutions [40]. Given the extensive computational demands of the previously established multi-objective speed optimization model, conventional mathematical planning approaches are insufficient for its resolution.
As a result, this study adopts a genetic algorithm enhanced with an elite strategy of non-dominated sorting to determine the Pareto-optimal solution set for the multi-objective speed optimization problem [41]. In the genetic algorithm, the elite strategy ensures that the best solutions are preserved and carried over to the next generations. This entails combining with non-dominated sorting to retain the Pareto-optimal solutions and maintain the high-quality trade-offs in multi-objective speed optimization. To refine the solutions further, this study employs the Technique for Order Preference by Similarity to an Ideal Solution (TOPSIS) to identify a compromise solution that balances operational costs and carbon emissions derived from the Pareto frontier.
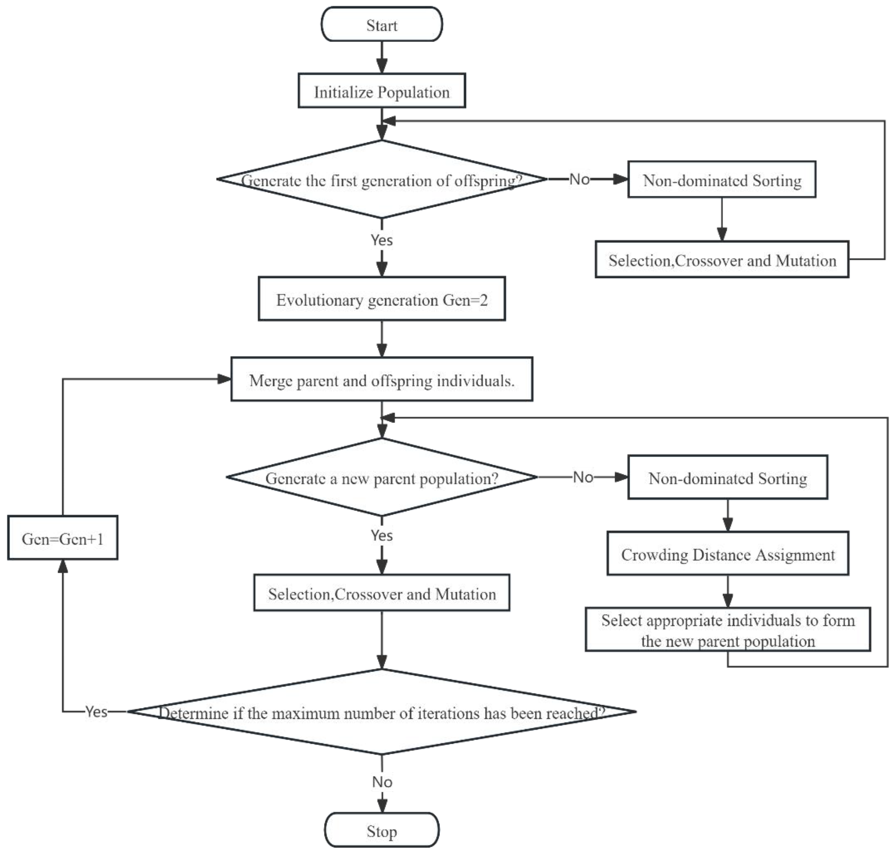
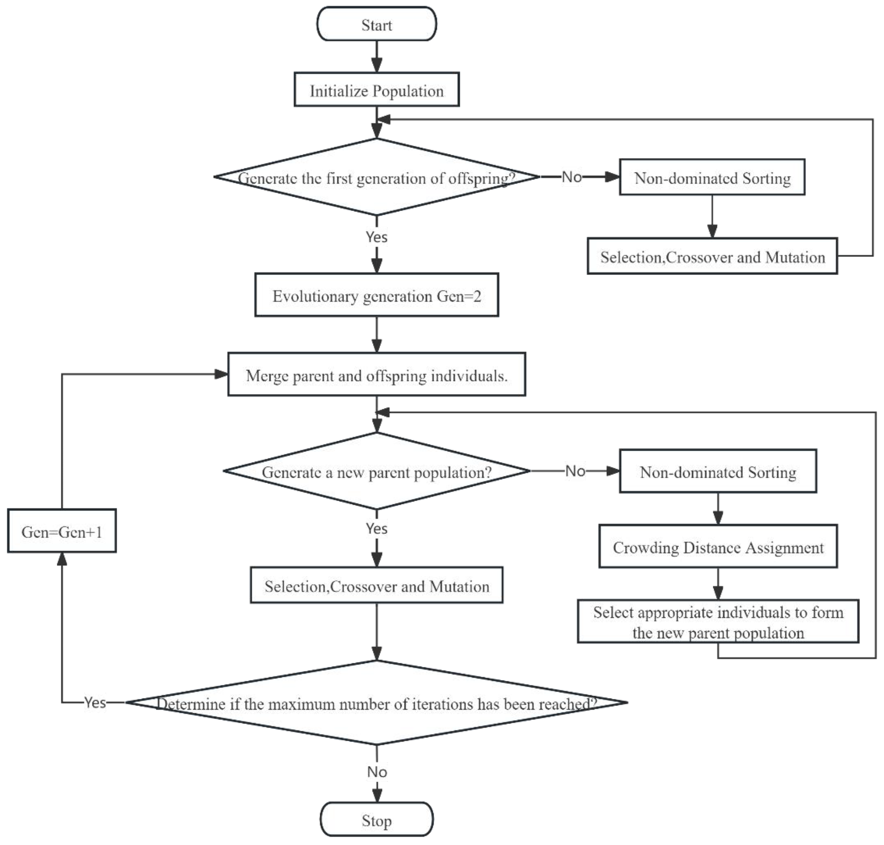
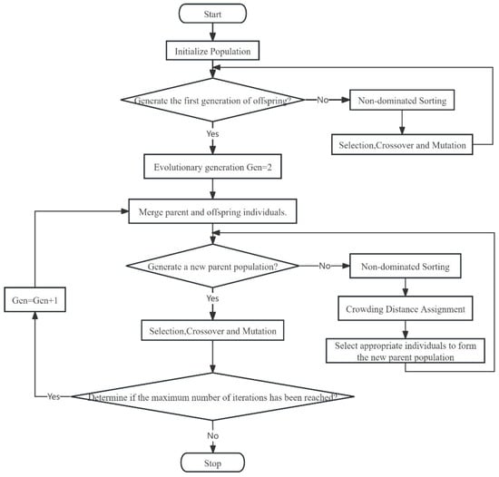
The Non-dominated Sorting Genetic Algorithm-II (NSGA-II) is well-suited for this purpose, offering uniformly distributed solutions with excellent convergence and robustness. The algorithm begins by encoding decision variables using binary representation and generating an initial population, sized according to 200 or 500 iterations based on the predefined speed range of the vessel. This initial population undergoes non-dominated sorting, followed by the generation of offspring populations through selection, crossover, and mutation operation processes.
From the second generation onward, the parental and offspring populations are merged, sorted using the fast non-dominated sorting, and ranked based on a crowding distance metric. This crowding distance quantifies the spacing between individuals of the same non-dominance rank, ensuring diversity and also mitigating the risk of convergence to local optima [42]. An elite strategy is further applied to form the new parent population for subsequent iterations. The algorithm proceeds iteratively until the maximum number of iterations is reached, consistently improving the solution set across generations. The procedural framework and dynamics of the NSGA-II algorithm are illustrated in Figure 2, highlighting its effectiveness in addressing multi-objective optimization challenges in this context.
Figure 2.
NSGA-II algorithm flowchart.
The TOPSIS algorithm plays a critical role in the solution screening process in this study. The procedure begins with Min–Max normalization of the objective functions, ensuring that their scales are adjusted to precisely reflect the underlying nature of both the objectives and the associated decision variables. Following this, weights are allotted to the ship’s operational costs and carbon emissions, based on the preferences and priorities of decision-makers. This weighting process allows the construction of a composite objective function using a linear weighting method. Next, the algorithm recognizes the ideal positive and negative solutions, representing the best and worst possible outcomes, respectively. The Euclidean distance of each solution from these idealized points is then calculated, allowing the relative closeness of each solution to the ideal positive solution to be determined. The aim is to minimize this distance, denoted as (d), with the solution achieving the smallest (d) as the optimal compromise. This optimal solution signifies a balance between minimizing operational costs and reducing environmental impacts. The detailed process of the TOPSIS algorithm is shown in Figure 3, offering a systematic and transparent framework for its implementation.
Figure 3.
TOPSIS algorithm flowchart.
4.1. Case Study
This study undertakes a practical investigation using the AEX-1 China–Europe liner route that is operated by a container shipping company as a case study. The choice of this route is informed by a detailed review of publicly available information on the shipping company’s official website, as illustrated in Figure 4. The AEX-1 route comprises 11 distinct segments, providing a detailed overview of the maritime journey between China and Europe as shown in Table 2 below. To ensure that the analysis is grounded in real-world operations, this study uses data from the Advanced Identification System (AIS), sourced from the Fleet Online platform. The data are systematically collected and organized to capture the operational details of the AEX-1 route, with the results summarized in Figure 4. By integrating empirical data and actual operational parameters, this approach improves the validity and applicability of the research, offering insights firmly rooted in practical maritime scenarios.
Figure 4.
Asia–Europe liner route (AEX-1).
Table 2.
Shipping route data.
In this investigation, operational data from container vessels navigating the AEX-1 route serves as the empirical foundation. This study assumes operational constraints for vessels plying the China–Europe corridor, setting speed limits at both 5 knots and 24.6 knots, with a ceiling of 10 vessels operating concurrently on the route. Furthermore, fuel oil is priced at USD 460 per ton. Additionally, an analysis of the route’s operational dynamics suggests a weekly fixed cost of USD 300,000 per ship and a canal transit fee of USD 600,000 per passage. In pursuit of simplifying the computational framework, this paper aligns with the Shanghai Port Group’s tariff schedule, estimating a unit handling charge of USD 75 per twenty-foot equivalent unit (TEU). Given the challenge of accruing precise port charges, this study generalizes port service fees using publicly available tariff lists from the designated ports of call, adhering to listed fee categories and rates. To further enrich the analysis, late penalty costs () at each port are theorized to adhere to a uniform distribution function (U [3000, 5000] USD/h), while the inter-port cargo demand () is similarly derived from a uniform distribution (U [200, 1000] TEUs). These assumptions are in line with referenced datasets [35]. Additional model parameters are meticulously cataloged in Table 3, providing a robust framework for the analytical exploration of this case study. This methodological approach not only ensures a comprehensive evaluation of the operational and financial dimensions of maritime logistics but also elevates the precision of the consequent analytical insights.
Table 3.
Other parameter settings.
4.2. Results
This study delves into the impacts of diverse carbon emission regulations, setting the minimization of total voyage cost and carbon emissions as the dual objective function. Through diligent resolution of the optimization model, the optimal vessel speeds across each segment of the China–Europe liner route in question are determined. The analysis compares two carbon emission policy scenarios against the real-world operational backdrop, providing a comparative discourse. Moreover, this research accounts for the obligatory speed constraints imposed while transiting the Suez Canal, with pertinent segments subject to these regulations. The results, reflecting the calibrated speeds for each segment under the differing policy frameworks, are systematically presented in Table 4. This comparative analysis not only sheds light on the policy-driven differentials in operational efficiency but also contributes to an intricate understanding of the trade-offs between economic and environmental prerogatives in maritime transportation.
Table 4.
Sailing speed optimization results for two carbon emission policies.
In the present analysis, the velocities across all voyage segments under both carbon reduction policy frameworks are observed to increase while remaining within a realistic range. This outcome is attributed to the addition of time penalty costs in calculating total voyage expenses. In a declining shipping market, liner companies levy late penalties to enhance punctuality in departure schedules, improve on-time performance rates, and strengthen customer satisfaction. This strategy also serves as a competitive measure to attract a larger share of the cargo market in the industry. As shown in Table 4, the route in focus is a Central European line connecting the Far East with Northwest Europe, necessitating transit through the Suez Canal across segments 5 and 9. Notably, the associated canal fees are integrated into the total voyage cost calculus, with vessel speeds through the canal capped at 7.5 knots, a constraint duly considered in the optimization process. The adoption of diverse carbon emissions reduction strategies introduces additional components to the total voyage cost in the form of carbon emission costs.
As shown in Table 5 below, a comparison of the two carbon policy scenarios shows that total voyage costs and carbon emissions in scenario A are lower than those in scenario B, indicating a higher level of optimization in scenario A, particularly when prioritizing both economic and environmental objectives. From an economic viewpoint, the carbon tax regime in scenario A appears to offer a financial advantage to the shipping company while concurrently easing CO2 reduction pressures compared to the carbon trading framework in scenario B. However, the two scenarios differ in total voyage durations, with scenario A taking 1672 h and scenario B taking 1654 h. When aligned with the vessel arrival time window limitations, only scenario B satisfies the full voyage timeline, while scenario A surpasses the schedule by 13 h, incurring an additional penalty for the delay. This assessment highlights the trade-offs between meeting strict timing requirements and minimizing voyage costs and emissions. It also emphasizes the inherent complexities that maritime operators face as they navigate evolving environmental policies and balance operational efficiency with regulatory compliance.
Table 5.
Comparison of optimization results of two carbon emission policies.
Considering that the total time to complete a single voyage is not the same in both cases and that it is rare for a liner company to design a route and then sail only a single voyage, the difference between the two over a period of time has to be taken into account. Calculations show that the number of voyages that can be made in one year of operation is 5.24 and 5.30 for cases A and B, respectively. For a single voyage, the total voyage cost for situation A is lower than situation B by USD 223,878, and the carbon emissions are lower than situation B by 1124 tons. This means that the total operating cost and carbon emissions of situation A are both lower, and situation A is superior if considered only in terms of a single voyage. If we convert the total annual voyage cost of the two cases to USD 68,329,223 and USD 70,298,172, situation A saves USD 1,968,949 compared to situation B. However, situations A and B’s total annual carbon emissions are 88,373 tons and 95,342 tons, and situation B emits 6969 tons of carbon dioxide less than situation A. Based on the fact that the social cost of carbon is about USD 171 [28], which is about USD 1,191,699, situation A is better from the perspectives of both single voyage and long-term operation. Considering the urgency of carbon reduction in the shipping industry and the cost savings for liner companies, the policy implementation of situation A is more favorable for liner companies to provide transportation services.
4.3. Sensitivity Analysis
Building on the earlier discussions, this chapter undertakes a comprehensive sensitivity analysis to examine the impact of fluctuating fuel prices and carbon quota tariffs within the framework of two distinct carbon policy scenarios. Through a systematic and rigorous analytical approach, this study assesses how these variables influence key factors such as vessel-generated carbon emissions, total voyage costs, and average sailing speeds. This detailed analysis provides valuable insights that are critical for refining and optimizing carbon regulatory frameworks in the maritime sector. By delving into these interdependencies, the analysis not only deepens our understanding of the challenges at hand but also offers practical guidance for policy-makers and industry stakeholders. The findings support informed decision-making aimed at balancing environmental sustainability with economic efficiency in maritime operations.
- a.
- Fuel prices
In this paper, the sensitivity analysis of different fuel prices is carried out to evaluate the optimization of the two carbon policies under different fuel prices. Considering the fluctuation of fuel price so that the fuel price varies within the range of [350, 650] and other parameters remain unchanged, we can obtain the changes in carbon emissions, total voyage cost, and average speed of ships under the background of the two kinds of carbon policies, and the results are shown in Figure 5 and Figure 6.
Figure 5.
Sensitivity analysis of fuel price in relation to carbon emissions and voyage cost.
Figure 6.
Sensitivity analysis of fuel price in relation to vessel speed.
As shown in Figure 5, the total voyage costs of ships in the context of the two combinations of carbon emission policies show an upward trend with the increase in fuel prices. This shows that fuel price, as an objective factor that is difficult to intervene with, will directly affect the voyage cost of liner companies and increase the pressure of operational decision-making. Moreover, with the change in fuel price, the carbon emission of situation A shows a fluctuating trend, and the carbon emission of situation B is stable at about 16.0 tons. No matter which policy combination can effectively promote low carbon emission of liner shipping, the implementation of the carbon emissions trading mechanism means the fuel price change has a lower degree of influence on the effect of carbon emissions trading policy. It is not difficult to find that both objective function values are lower in situation B even when the fuel price is different. Under the premise that the shipping industry is included in the European carbon emissions trading system, both policy combinations of levying a carbon tax and setting up an emissions trading mechanism can reduce carbon dioxide emissions and lower the cost of sailing.
In Figure 6, the impact of fuel price changes on average ship speed and the impact on carbon emissions in the context of the two policies are basically the same. This is because there is a certain correlation between fuel price and ship speed, carbon emissions, and other factors. There is also a certain cubic relationship between ship fuel consumption and speed. When fuel prices rise, liner companies tend to save fuel consumption by reducing speed, thus reducing greenhouse gas emissions. The average speed of ships changes with the increase in fuel price in the context of carbon tax or carbon emissions trading policy, and the average speed basically fluctuates between 14 and 15 knots. This is due to the time window constraints that are set in this paper for ship arrivals, and the changes in speed caused by fuel prices under different carbon policies are not obvious.
- b.
- Carbon emission quota
In order to comply with the European Union Allowance policy, liner operators must purchase carbon allowances for their ships sailing in the ports of the EU region and pay for the emission of greenhouse gases. The level of carbon emission quota levy will directly lead to the cost of voyages involving the China–Europe route increasing, with liner companies needing to bear the cost. Therefore, while other parameters remain unchanged, the model is operated by changing the percentage of carbon emission quota, and the results are shown in Figure 7 and Figure 8.
Figure 7.
Sensitivity analysis of carbon emission quota in relation to carbon emissions and voyage cost.
Figure 8.
Sensitivity analysis of carbon emission quota in relation to vessel speed.
As shown in Figure 7, with the increase in the carbon quota ratio, the trend of carbon emission change in situation A is more obvious than in situation B. The EU carbon quota policy combined with the carbon tax policy is more effective in encouraging shipping companies to reduce carbon emissions. The EU carbon quota policy is based on the combination of the carbon tax policy; the increase in the proportion of carbon quotas can be more effective in prompting shipping companies to reduce carbon emissions, but the increase in the proportion of carbon quotas does not necessarily have a significant effect on the combination of the policy with the carbon emissions trading mechanism. As the share of carbon allowances rises, so does the cost of carbon emissions to liner shipping companies. The total voyage cost of situation B roughly shows an upward trend, while the total voyage cost of situation A is not significantly affected by the change in the carbon quota ratio, and there is a certain fluctuating change. When the ratio reaches 1.0, the difference in total voyage costs between the two cases is minimized, and both objective function values for situation B are lower. This indicates that when the proportion of EU carbon allowances reaches 100%, the cost of carbon emissions to be paid to the EU is the same in both cases. Through comparison, it can be concluded that the carbon emissions trading mechanism can not only realize the effect of reducing carbon emissions from ships but also allow liner companies to avoid bearing the high voyage costs incurred as a result.
As shown in Figure 8, by only changing the carbon quota ratio and solving the model, the average speed of situation B is lower than that of situation A. With the increase in the carbon quota ratio, the optimal average speed of both cases tends to be around 14 kn, with the average speed of situation A showing a decreasing trend and the average speed of situation B being more stable at different carbon quota ratios. This is because liner companies, faced with the gradually increasing carbon quota ratio and the resulting carbon emission costs, have to make corresponding operational decision adjustments to reduce fuel consumption by adjusting the speed of the ship, thus reducing carbon emissions. This is despite the fact that this will result in delayed vessel arrivals and additional late arrival penalties for liner shipping companies. Vessel speeds will eventually stabilize due to constraints such as vessel arrival windows and minimum main engine speeds. However, the speed reduction mentioned here is the trend of the average speed of the ship decreasing from the perspective of the whole voyage, not that the speed of the ship decreases in every voyage segment.
5. Policy Implications
As a foundation of global commerce, the international shipping industry is known for its high energy efficiency per unit of cargo transported. However, the rapid growth of international trade and maritime operations has brought the issue of carbon emissions into sharper focus, highlighting the urgent need for mitigation efforts. While transitioning to cleaner and more efficient fuel sources offers a clear pathway to reducing emissions, economic and technical challenges have significantly hindered its widespread implementation. Consequently, in the near term, marine vessels will continue to depend on fossil fuels, with current strategies prioritizing incentives over mandates to encourage a shift toward cleaner energy alternatives. In response to the pressing need for carbon reduction in the maritime industry, market-based initiatives such as carbon taxation and emissions trading systems have emerged as key tools. These approaches influence market dynamics to regulate carbon emissions, promoting sustainable development across enterprises and driving innovation in low-carbon technologies through economic incentives. By aligning environmental goals with financial motivations, these actions play a crucial role in fostering a more sustainable future for the maritime sector.
The EU ETS is a key policy designed to mitigate greenhouse gas emissions in alignment with its climate and energy objectives. Based on the “cap and trade” approach, it limits the total emissions that are permitted for regulatory entities. It also generates substantial public revenue that can be directed at climate initiatives [43]. Despite fluctuations in allowance prices presenting risks, future increases are also anticipated to be moderate. Stricter measures may also lead to higher allowance prices and more ambitious strategies to fasten the shift to a low-carbon economy. The policy also affects market dynamics, with EEA ports potentially losing revenue competitiveness to non-EEA competitors [44]. As carbon prices rise, the financial incentive to avoid the EU ETS grows, while relocation becomes cost-effective at price points below the current level.
The European Union has long been a significant trading partner to China, with the China–Europe shipping route playing a pivotal role in the global container network. In light of the EU’s integration of the shipping industry into its Emissions Trading System (ETS), carriers on this route are compelled to augment their investments in carbon credits, aligning their operations with imposed emission caps. Adapting to the EU ETS necessitates that shipping companies meticulously manage their costs to maintain operational viability. At the same time, achieving the objectives of “Carbon Peak and Carbon Neutrality” has made the decarbonization of the shipping sector an imperative rather than a choice. In line with these goals, the Chinese government is advancing carbon reduction policies tailored to the unique features of its domestic shipping industry, with carbon taxation and the development of emissions trading markets emerging as internationally endorsed strategies.
The application of the EU ETS to maritime operations highlights the growing importance of vessel-level speed optimization, especially in the context of potential government-imposed carbon tax or trading policies. These measures, together with the EU ETS, are likely to significantly increase the carbon-related costs for container shipping lines while simultaneously driving reductions in their carbon footprints. A detailed examination of individual voyages and long-term operations shows that a carbon tax policy could deliver greater environmental benefits to shipping companies, along with reduced carbon-related expenses. However, the effectiveness of such a policy is highly sensitive to fluctuations in fuel prices, which can produce varying outcomes in emissions reduction under different fuel price scenarios. On the other hand, as the provision of EU carbon allowances gradually expands, shipping companies may experience more predictable operating costs and consistent emissions outcomes under a carbon trading framework. The phased implementation of the EU ETS recommends that, within the context of a carbon trading policy, liner companies can anticipate greater stability in cost management and emissions performance. This phased approach provides a more balanced and sustainable path for managing carbon reduction efforts in the maritime industry.
6. Conclusions
This study conducts a multi-objective optimization analysis of ship speeds on the China–Europe liner shipping routes, framed within the European Union’s carbon quota policy, complemented by carbon taxation and emissions trading mechanisms. The aim of this research is to simultaneously minimize operational costs and carbon emissions along the China–Europe shipping corridor. By examining the dynamic connection between cost efficiency and carbon emissions reduction, this study explores the implications of various carbon mitigation policy combinations using maritime speed adjustments as a key variable.
In order to address this complex problem, this research integrates the Non-dominated Sorting Genetic Algorithm II (NSGA-II) with the Technique for Order Preference by Similarity to Ideal Solution (TOPSIS), enabling a balanced approach to decision-making. The China–Europe liner route is a practical route that is employed as a case study to validate the proposed framework, providing practical insights into its real-world applicability. By leveraging these advanced algorithmic tools, this study offers a comprehensive analysis of how different policy configurations influence vessel speed strategies, highlighting their impact on attaining cost-effectiveness and environmental sustainability in maritime transport.
This paper examines the operational implications of the European Union’s carbon quota policy on liner shipping companies operating along the China–Europe trade routes, specifically in the absence of a comparable carbon reduction framework within China’s maritime industry. The analysis contrasts two policy scenarios: a carbon tax and a carbon emissions trading mechanism, which are both rooted in the European Union’s carbon quota system. For the purpose of this study, carbon tax policy is represented in situation A, while carbon trading mechanism is represented in situation B. To address these dynamics, a multi-objective optimization model is developed, focusing on adjustments to ship speeds. The findings provide critical insights into the strategic operational decision-making of liner shipping companies. This assessment compares the two situations in terms of voyage cost and carbon emissions. Situation A is more cost-effective for a single voyage, saving USD 223,878 while reducing emissions by 1124 tons. However, the voyage duration reveals that situation A allows slightly fewer voyages per year at 5.24 compared to situation B at 5.30. Nonetheless, situation B produces fewer carbon emissions: 88,373 tons for situation A and 95,342 tons for scenario B, resulting in a reduction of 6969 tons in emissions. Therefore, while situation A offers cost and emissions reduction for a single voyage, situation B is more environmentally efficient on a yearly basis.
First and foremost, including the shipping industry in the EU Emissions Trading System (ETS), alongside the progression of carbon taxation and emissions trading mechanisms, significantly heightens cost pressures on liner shipping routes. This economic strain compels shipping companies to strategically adjust vessel speeds and voyage schedules to mitigate carbon-related cost increases while preserving profitability. Secondly, the analysis demonstrates that shipping companies face higher carbon emissions costs under a carbon tax regime than those operating under an emissions trading framework.
This result suggests that while a carbon tax directly penalizes emissions to incentivize reduction, it may not be as effective in driving significant carbon mitigation as emissions trading. The sensitivity analysis of fuel price relating to carbon emissions and voyage cost and also relating to vessel speed demonstrates that rising fuel prices lead to increased voyage costs for liner vessels, which is a significant factor. On the other hand, carbon emissions in situation A fluctuate with fuel price changes, while in situation B, emissions remain stable at about 16.0 knots. This is to indicate that carbon emissions trading mechanisms help to maintain lower and stable emissions regardless of the fuel price volatility. Also, liner companies reduce speed in order to conserve fuel as the price increases. This in turn reduces GHG emissions. The speed fluctuates within a range of 14–15 knots due to time constraints on the arrival of ships.
Regardless of fuel price fluctuations affecting emissions, sailing speeds and costs, the effectiveness of the two policy scenarios remains robust. However, higher carbon quotas lead to increased carbon-related expenses, with emissions trading schemes having a greater financial and environmental impact on voyage costs and emissions compared to carbon taxes. These differences underscore the intricate financial and environmental trade-offs related to different carbon mitigation strategies, emphasizing the need for liner companies to adopt carefully tailored operational strategies in response to evolving regulatory pressures.
By providing a detailed analysis of these dynamics, this study sheds light on the strategic adjustments required for liner shipping companies that navigate the China–Europe corridor, offering valuable guidance in addressing the challenges posed by increasingly stringent carbon reduction policies in the shipping industry worldwide. This research study presents an empirical analysis of the multi-objective optimization of ship sailing speeds under the combined influence of a carbon tax, carbon emissions trading, and the European Union’s carbon quota policy. The results provide theoretical guidance for liner companies in navigating operational decisions shaped by these policies.
Limitations of Study
This study has several limitations that should be acknowledged. First, it does not fully account for the impact of uncertainties in real-world operations, such as port congestion, weather variations, and sea conditions, which can significantly affect the navigation of container liner ships. Second, the optimization algorithm employed, the NSGA-II, has limitations in terms of parameter settings and convergence, which may influence its efficiency and accuracy. The performance of the algorithm is highly sensitive to the appropriate tuning of parameters such as crossover and mutation rates, as well as the population size. Achieving the optimal parameter configuration often requires extensive experimentation and fine-tuning, resulting in considerable time and computational costs. Third, the carbon emission policy scenarios considered in this study are limited and do not fully capture the complexity of real-world policy environments. Specifically, the potential for multiple carbon emission policies to be implemented simultaneously was not explored, which could affect the results and their applicability to actual operational contexts.
Future research should explore additional shipping routes and other vessel types to better balance environmental sustainability and economic performance. The integration of AI, machine learning (ML), and IoT presents a significant opportunity for vessel speed optimization and carbon emissions monitoring. This can also address the limitations of current static solutions. The advancement in AI, ML, and IoT can enable real-time predictions and adjustments to transform vessel speed optimization and carbon emissions monitoring. These technologies can analyze dynamic data to ensure carbon policy compliance and support global sustainability goals.
Author Contributions
M.S.: conceptualization, methodology, and writing—review and editing. M.P.V.: software and writing—original draft. G.X.: supervision, methodology, writing—review and editing, and validation. J.Y.: writing—original draft and data curation. All authors have read and agreed to the published version of the manuscript.
Funding
This research received no external funding.
Institutional Review Board Statement
Not applicable.
Informed Consent Statement
Not applicable.
Data Availability Statement
Data are contained within the article.
Conflicts of Interest
Author Jing Yang was employed by the company Shenghang Global Marine Company Limited. The remaining authors declare that the research was conducted in the absence of any commercial or financial relationships that could be construed as a potential conflict of interest.
References
- United Nations Framework Convention on Climate Change. Technical Dialogue of the First Global Stocktake. UNFCC. 2023. Available online: https://unfccc.int/sites/default/files/resource/sb2023_09_adv.pdf (accessed on 13 January 2025).
- Pan, J.; Cross, J.L.; Zou, X.; Zhang, B. To tax or to trade? A global review of carbon emissions reduction strategies. Energy Strategy Rev. 2024, 55, 101508. [Google Scholar] [CrossRef]
- Zadeh, S.B.; Gutierrez, J.S.; Esteban, D.M.; Fernández-Sánchez, G.; Garay-Rondero, C.L. Scope of the Literature on Efforts to Reduce the Carbon Footprints of Seaports. Sustainability 2023, 15, 8558. [Google Scholar] [CrossRef]
- Lia, X.; Baozhi, S.; Chunyu, G.; Wei, D.; Yanjun, L. Speed optimization of a container ship on a given route considering voluntary speed loss and emissions. Appl. Ocean Res. 2020, 94, 101995. [Google Scholar] [CrossRef]
- Yupeng, Y.; Wang, K.; Yin, Q.; Yan, X. Review of ship speed optimization. J. Transp. Eng. 2020, 20, 18–34. [Google Scholar]
- Gusti, A.; Semin, S. Effect of ship speed on ship emissions. Asian J. Sci. Res. 2018, 11, 428–433. [Google Scholar] [CrossRef]
- Chang, C.-C.; Wang, C.-M. Evaluating the effects of speed reduce for shipping costs and CO2 emission. Transp. Res. Part D Transp. Environ. 2014, 31, 110–115. [Google Scholar] [CrossRef]
- Huang, C.; Gan, X.; Wan, Y.; Jin, L.; Teng, J.; Li, Z. China contributed to low-carbon development: Carbon emission increased but carbon intensity decreased. Front. Ecol. Evol. 2024, 12, 1338742. [Google Scholar] [CrossRef]
- Goyal, S.; Llop, M. The shipping industry under the EU Green Deal: An Input-Output. Transp. Res. Part A 2024, 182, 104035. [Google Scholar] [CrossRef]
- Hua, R.; Yin, J.; Wang, S.; Han, Y.; Wang, X. Speed optimization for maximizing the ship’s economic benefits considering the Carbon Intensity Indicator (CII). Ocean Eng. 2024, 293, 116712. [Google Scholar] [CrossRef]
- Ronen, D. The effect of oil price on containership speed and fleet size. J. Oper. Res. Soc. 2011, 62, 211–216. [Google Scholar] [CrossRef]
- Shuaian, W.; Meng, Q. Sailing speed optimization for container ships in a liner shipping network. Transp. Res. Part E Logist. Transp. Rev. 2012, 48, 701–714. [Google Scholar]
- Yang, L.; Chen, G.; Zhao, J.; Rytter, N.G.M. Ship Speed Optimization Considering Ocean Currents to Enhance Environmental Sustainability in Maritime Shipping. Sustainability 2020, 12, 3649. [Google Scholar] [CrossRef]
- Aydin, N.; Lee, H.; Mansouri, S.A. Speed optimization and bunkering in liner shipping in the presence of uncertain service times and time windows at ports. Eur. J. Oper. Res. 2017, 259, 143–154. [Google Scholar] [CrossRef]
- Liao, B. Study on the Path to Carbon Neutrality in China’s Shipping Industry under the “Dual Carbon” Target. Pac. J. 2022, 30, 89–100. [Google Scholar]
- World Bank. State and Trends of Carbon Pricing Dashboard. 2023. Available online: https://carbonpricingdashboard.worldbank.org/ (accessed on 14 January 2025).
- Tzortzis, G.; Sakalis, G. A dynamic ship speed optimization method with time horizon segmentation. Ocean. Eng. 2021, 226, 108840. [Google Scholar] [CrossRef]
- Dulebenets, M.A. Minimizing the Total Liner Shipping Route Service Costs via Application of an Efficient Col-laborative Agreement. IEEE Trans. Intell. Transp. Syst. 2019, 20, 123–136. [Google Scholar] [CrossRef]
- Sheng, D.; Meng, Q.; Li, Z.-C. Optimal vessel speed and fleet size for industrial shipping services under the emission control area regulation. Transp. Res. Part C Emerg. Technol. 2019, 105, 37–53. [Google Scholar] [CrossRef]
- Liu, C.; Zhang, Q.; Wei, W. Liner Refueling Strategy and Speed Optimization Considering Carbon Tax and Perishables. J. Chongqing Jiaotong Univ. (Nat. Sci.) 2021, 40, 24–31. [Google Scholar]
- Xing, Y.W.; Yang, H.L.; Zheng, J.F.; Song, W. Vessel allocation and speed optimization for intercontinental liner routes considering time value of cargo. J. Syst. Eng. 2022, 37, 796–810. [Google Scholar]
- Fan, H.; Yu, J.; Liu, X. Tramp Ship Routing and Scheduling with Speed Optimization Considering Carbon Emissions. Sustainability 2019, 11, 6367. [Google Scholar] [CrossRef]
- Xia, J.; Li, K.X.; Ma, H.; Xu, Z. Joint Planning of Fleet Deployment, Speed Optimization, and Cargo Allocation for Liner Shipping. Transp. Sci. 2015, 49, 922–938. [Google Scholar] [CrossRef]
- Psaraftis, H.N.; Kontovas, C.A. Balancing the economic and environmental performance of maritime transportation. Transp. Res. Part D Transp. Environ. 2010, 15, 458–462. [Google Scholar] [CrossRef]
- Wen, M.; Pacino, D.; Kontovas, C.; Psaraftis, H. A multiple ship routing and speed optimization problem under time, cost and environmental objectives. Transp. Res. Part D 2017, 52, 303–321. [Google Scholar] [CrossRef]
- Kosmas, V.; Acciaro, M. Bunker levy schemes for greenhouse gas (GHG) emission reduction in international shipping. Transp. Res. Part D Transp. Environ. 2017, 57, 195–206. [Google Scholar] [CrossRef]
- Xing, Y.; Yang, H.; Ma, X.; Zhang, Y. Optimization of Ship Speed and Fleet Deployment Under Carbon Emissions Policies for Container Shipping. Transport 2019, 34, 260–274. [Google Scholar] [CrossRef]
- Lin, G.; Gao, J.; Li, Y.; Xu, W. Optimization of liner routes and cargo allocation considering ECA and carbon tax policies. Ind. Eng. Manag. 2021, 26, 46–55. [Google Scholar]
- Li, Z.F.; Zhu, L.L.; Liu, K.; Liu, X.R. Multi-objective optimization of ship speed in the Northeast Arctic route under the background of emission reduction. J. Shanghai Marit. Univ. 2023, 44, 45–51. [Google Scholar]
- Cheaitou, A.; Cariou, P. Greening of maritime transportation: A multi-objective optimization approach. Transportation 2019, 273, 501–525. [Google Scholar] [CrossRef]
- Yu, S.; Wang, C. Ship speed optimization under different carbon emission regulation policies. J. Dalian Marit. Univ. 2015, 41, 45–50. [Google Scholar]
- Wang, C.; Changyan, X. Sailing speed optimization in voyage chartering ship considering different carbon emissions taxation. Comput. Ind. Eng. 2015, 89, 108–115. [Google Scholar] [CrossRef]
- Xu, H.; Liu, W.; Shang, Y. Ship allocation model and its algorithm implementation for liner routes in low carbon economy. Transp. Syst. Eng. Inf. 2013, 13, 176–181+192. [Google Scholar]
- UNFCCC. China’s Achievements, New Goals and New Measures for Nationally Determined Contributions. UNFCCC. 2023. Available online: https://unfccc.int/sites/default/files/NDC/ (accessed on 14 January 2025).
- Zhu, M.; Zhen, H.; Gan, A.P. Research on the optimization of liner shipping fleet allocation under carbon emission right trading. Transp. Syst. Eng. Inf. 2016, 16, 202–208+236. [Google Scholar]
- Chen, S.Y.; Ma, X.F.; Zhang, Y.T. Impacts of EU shipping carbon emission control on China’s shipping industry and countermeasures. Heilongjiang Environ. Bull. 2022, 35, 10–13. [Google Scholar]
- European Commission. Delivering the European Green Deal. 14 July 2021. Available online: https://commission.europa.eu/strategy-and-policy/priorities-2019-2024/european-green-deal/delivering-european-green-deal_en (accessed on 20 September 2021).
- OECD. Recommendation of the Council on the Implementation of the Polluter—Pays Principle; OECD/LEGAL/0132; OECD: Paris, France, 2024. [Google Scholar]
- EU Emissions Trading System Reform: Council Approves New Rules for the Period 2021 to 2030. 2023. Available online: https://commission.europa.eu/index_en (accessed on 14 January 2025).
- Gan, L.; Lu, G.; Zheng, Y.; Shu, Y. A multi-objective optimization model for ship speed under fixed route with ECA. China Navig. 2020, 43, 15–19. [Google Scholar]
- Wu, S.L.; Ma, W.H.; Song, R.; Wang, L.J. Multi-objective optimization of ship speed under meteorological conditions and emission control area regulations. China Navig. 2021, 44, 112–117. [Google Scholar]
- Li, D.C.; Yang, H.L.; Duan, J.R. Joint Optimization of Container Liner Shipping Schedule Design and Bun-kering Strategy Based on Cooperation Agreement. J. Shanghai Jiao Tong Univ. 2022, 56, 953–964. [Google Scholar]
- Osterloh, S. The Implications of Fiscal Measures to Address Climate Change. European Central Bank. 2020. Available online: https://www.ecb.europa.eu/press/economic-bulletin/focus/2020/html/ecb.ebbox202002_04~a7d137cb35.en.html (accessed on 14 January 2025).
- Lagouvardou, S.; Psaraftis, H.N. Implications of the EU Emissions Trading System (ETS) on European. Marit. Transp. Res. 2022, 3, 100059. [Google Scholar] [CrossRef]
Disclaimer/Publisher’s Note: The statements, opinions and data contained in all publications are solely those of the individual author(s) and contributor(s) and not of MDPI and/or the editor(s). MDPI and/or the editor(s) disclaim responsibility for any injury to people or property resulting from any ideas, methods, instructions or products referred to in the content. |
© 2025 by the authors. Licensee MDPI, Basel, Switzerland. This article is an open access article distributed under the terms and conditions of the Creative Commons Attribution (CC BY) license (https://creativecommons.org/licenses/by/4.0/).







