Next Article in Journal
PN Sequence Period Estimation Method for Underwater Direct-Sequence Spread Spectrum Signals Under Low SNR
Next Article in Special Issue
Experimental Study on Suppression and Mechanism of Sloshing Impact Pressure by Vertical Slat Screens Under Broadband Horizontal and Vertical Excitation
Previous Article in Journal
A 3D Structure Extraction Method from Multi-Depth Ocean Temperature Data
Previous Article in Special Issue
Investigation of Turbulence Intensity Effects on Tidal Turbine Wakes Through the BEM–CFD Method
 
 
Font Type:
Arial Georgia Verdana
Font Size:
Aa Aa Aa
Line Spacing:
Column Width:
Background:
Article

Influence of Wake Flow on the Ice Accretion Morphology and Distribution of Twin-Cylinder Structures

1
School of Naval Architecture and Ocean Engineering, Jiangsu University of Science and Technology, Zhenjiang 212100, China
2
China Ship Scientific Research Center, Wuxi 214082, China
*
Authors to whom correspondence should be addressed.
J. Mar. Sci. Eng. 2025, 13(12), 2315; https://doi.org/10.3390/jmse13122315
Submission received: 12 November 2025 / Revised: 30 November 2025 / Accepted: 3 December 2025 / Published: 6 December 2025
(This article belongs to the Special Issue Advances in Marine Engineering Hydrodynamics, 2nd Edition)

Abstract

Ice accretion on arctic vessels and offshore platforms poses serious threats to navigation and operational safety. Existing research has primarily focused on isolated structures. This study employs a combined approach of numerical simulation and experimental validation. It systematically investigates the icing characteristics of tandem twin-cylinders in wake flow fields. This configuration is common yet rarely studied in real marine environments. The model employs two identical cylinders arranged in tandem. It examines the effects of wind speed, distance, diameter, and wind direction angle on ice accretion morphology and distribution. Validation was conducted through wind tunnel tests at 5 m/s wind speed and 2.0 g/m3 liquid water content. Results demonstrate a significant shielding effect from the upstream cylinder wake. As wind speed increases, the ice mass difference between upstream and downstream cylinders widens. Ice mass shows a nonlinear relationship with distance. Minimum ice accretion on the downstream cylinder occurs at 350–450 mm distance. This results from wake pattern transition. The shielding effect exhibits strong nonlinear dependence on wind direction angle. A deviation of 8.2° increases total ice mass by 242.5%. Multivariable analysis confirms these nonlinear mechanisms persist under coupled distance–wind speed variations. This study provides the first systematic revelation of twin-cylinder icing mechanisms in wake flow fields. It offers a validated predictive tool for anti-icing design of arctic marine structures.

1. Introduction

In arctic regions, the superstructures of vessels and offshore platforms are often exposed to harsh marine environments characterized by low temperatures and high humidity, making them highly susceptible to ice accretion. Visible ice accretion form on ship structures. These include decks, pipelines, and handrails, as shown in Figure 1. The hazards posed by icing on arctic vessels and offshore platforms include the following: loss of structural integrity, failure of operational equipment and communication antennas, slippery handrails, ladders, or decks, lifeboats and firefighting equipment rendered inoperable, and blocked ventilation vents endangering the internal environment [1,2,3]. More severely, ice accumulation can shift the vessel’s center of gravity, increasing the risk of capsizing and posing a significant threat to the vessel’s stability [4]. Simultaneously, icing is extremely hazardous not only to the vessel and platform themselves but also critically endangers crew safety. Data indicates that in Norwegian waters, 22% of crew injuries are caused by slipping on ice covering handrails, decks, etc. [5]. More critically, fatalities have occurred due to icing incidents [6].
Icing on ships and offshore structures can be categorized into sea spray icing and atmospheric icing. Sea spray is primarily generated by waves impacting the structure, i.e., water droplets formed during wave slamming that are dispersed as spray [8]. Studies indicate that spray droplets with a diameter of 30 μm require a wind speed of 12 m/s to reach a height exceeding 7 m; when the droplet diameter increases to 100 μm, a wind speed of 25 m/s is needed to transport the droplets to the same height [9]. Atmospheric icing, on the other hand, refers to the process where seawater evaporation forms fog, and the small droplets within the fog, through mass and heat transfer with the cold polar air, become supercooled. These supercooled water droplets freeze upon impact with a structure or adhere to its surface, forming ice [10]. Consequently, atmospheric icing can occur at any altitude. For typical arctic vessels and offshore platforms, with a freeboard height of around 5 m, the height of their typical superstructure elements already falls outside the dominant influence range of sea spray icing. Therefore, the primary icing mode for superstructures is atmospheric icing.
Current research on icing for ships and offshore structures often unfolds through review articles or numerical simulations. A.R. et al. [11] reviewed the historical development of prediction models for atmospheric icing on ships and offshore structures, covering topics such as droplet trajectory, Liquid Water Content (LWC), heat balance at the phase interface, and icing models. Qi et al. [12] established a mathematical model for the roll motion of a polar vessel hull considering ice accretion, employed CFD simulations to obtain damping parameters, and applied the ACER method for extreme roll analysis, comprehensively assessing the impact of icing on ship dynamic stability. Liu et al. [13], focusing on deck equipment icing caused by sea spray, selected cylinders and square columns as research objects, systematically analyzing the influence of environmental factors on ice distribution, density, and growth rate. Deshpande, S. [14] employed an integrated approach combining large-scale experiments, machine learning, and CFD coupling. This research established the universally applicable SPICE/SPICE2 model system for marine fog icing prediction. The framework provides new theoretical and technical support for future arctic vessel design and operational safety.
However, a greater volume of numerical simulation research targets aircraft wings and wind turbine blades. Wang et al. [15], focusing on the NACA0012 airfoil commonly used in wind turbines, used FENSAP-ICE software to generate three-dimensional ice shapes while employing turbulence models to study the effect of icing on this airfoil. Iyad et al. [16] used FENSAP-ICE to simulate the icing process on the airfoils of large 100 m wind turbine blades under different temperatures and LWC values in two regions of Central and Northern Europe. Ren et al. [17], based on an Eulerian multiphase flow model, performed secondary development of a CFD icing calculation model to describe the formation and growth of ice crystals in supersonic and ultra-low temperature environments.
Icing tests targeting ships and offshore structures are relatively scarce. Liu et al. [18] conducted systematic research on ice accretion characteristics of marine gas turbine intake covers under seawater droplet conditions. They utilized a self-built recirculating icing wind tunnel. The study employed multiple methods to calibrate the flow field and droplet field. Their findings indicate that low salinity promotes rime ice formation. Temperature decreases, LWC increases, and droplet size enlargement intensifies salinity’s effect on ice thickness. Ultimately, this leads to approximately 90% radial ice coverage on the intake surface.
Zhang, Y. et al. [19] performed marine icing tests on NACA0018 airfoil blades. The experiments were conducted in a low-temperature winter wind tunnel. Results demonstrate linear growth of ice area and thickness over time. Salinity reduces ice accretion degree but has minimal impact on ice coverage. The primary icing region concentrates within −20% to 20% chord length range.
Experimental research on icing characteristics is similarly concentrated on structures like wings. Lian et al. [20] systematically studied the icing distribution characteristics of the NACA63-412 airfoil within ambient temperature ranges of −5 °C to −15 °C and wind speeds of 5–15 m/s through icing wind tunnel tests. They revealed that the freezing rate of water droplets is significantly more sensitive to ambient temperature than the collection efficiency is to wind speed, confirming the more decisive influence of temperature on ice accretion mass. Shin J et al. [21] tested a NACA 0012 airfoil wing in the Icing Research Tunnel (IRT) at NASA Lewis Research Center, focusing on the repeatability of ice shapes under a range of icing conditions. Ji Y et al. [22], through controlled icing wind tunnel experiments, quantitatively revealed the dynamic growth characteristics of glaze ice on the leading edge of wind turbine blades. The experiments measured ice roughness under conditions of −5 °C and 10 m/s, and early boundary layer separation caused by icing was confirmed based on high-speed PIV observations. Test results from these wings and similar structures hold significant reference value for studying ice accretion characteristics on ships and offshore structures.
In summary, existing research remains largely confined to isolated structures (such as abstracted wings, cylinders, or square columns), focusing primarily on analyzing the influence of environmental parameters like wind speed, temperature, droplet collision efficiency, LWC, and droplet diameter on their icing characteristics. However, such cylindrical structures on actual vessels and offshore platforms do not exist in isolation but are densely distributed, forming clusters. Examples include ship masts, antennas, ventilation pipes, A-frames, and mooring bollards, as well as offshore platform support columns, riser groups, dolphin piles, and jacket legs. Under harsh arctic meteorological conditions, the low-temperature, high-humidity environment causes droplets to freeze rapidly on the surfaces of these cylindrical structures. This process does not occur individually or in isolation but is significantly influenced by complex wake flow fields. Compared to isolated structures, the mutual interference of flow fields between adjacent cylinders creates unique wake flow characteristics, including areas of accelerated flow, wake vortex streets, etc. These flow features significantly alter droplet collision efficiency and ice growth patterns. Notably, when two or more cylinders are arranged in tandem, the upstream cylinder can significantly attenuate the local droplet collision efficiency (β) and wind speed at the downstream cylinder, creating a shielding effect. When two or more cylinders are arranged in tandem, the upstream cylinder periodically sheds alternating vortices. This pattern forms the Kármán vortex street, which significantly reduces both the local droplet collection coefficient β and wind velocity at the downstream cylinder, creating a pronounced shielding effect. Figure 2 illustrates the shielding effect of an upstream cylinder on a downstream cylinder. The droplet trajectories show 14 distinct paths. Among these, 6 trajectories impinge on the upstream cylinder surface. Only 4 trajectories reach the downstream cylinder. This leads to significantly lower ice accretion on the downstream cylinder compared to the upstream one. While existing research has predominantly focused on the icing of single cylinders or simple structures, the icing behavior of twin cylinders under wake flow fields lacks systematic investigation.
Therefore, conducting an in-depth analysis of wake flow field effects is crucial. This analysis specifically examines ice accretion morphology and distribution on twin-cylinder structures. Such investigation will enhance the safety and reliability of ships and offshore structures in cold environments. This research holds significant theoretical and engineering value. It directly contributes to ensuring the safety of arctic navigation.
To address this, the present study, focusing on the icing of twin-cylinder structures, innovatively proposes a numerical model for icing in wake flow. This model employs two identical-sized cylinders arranged in tandem to simulate cylindrical structures on vessels and offshore platforms, specifically analyzing the shielding effect exerted by the upstream cylinder on the downstream one. Corresponding wind tunnel experiments were conducted, involving two cylinders of identical size fixed sequentially at a set distance within the wind tunnel. Under conditions of a wind speed of 5 m/s and a Liquid Water Content (LWC) of 2.0 g/m3, the ice mass and layer thickness on both the front and rear cylinders were measured and recorded over a 30 min period to validate the reliability of the numerical simulation method. The numerical simulation itself is based on a coordinated iterative algorithm constructed using Fluent 2022 R1 and FENSAP-ICE 2022 R1 software: Fluent 2022 R1 first calculates the wake flow field, followed by FENSAP-ICE 2022 R1 solving for ice growth and updating the mesh for the ice shape. Through ‘n’ iterative cycles of a fixed duration, a dynamic coupled calculation of the flow field and ice accretion is achieved. The influences of spacing, diameter, and wind speed on ice mass, shape, and other characteristics are further analyzed. This model can profoundly reveal the specific mechanism by which the upstream cylinder influences the ice layer growth on the downstream cylinder within the wake flow field.
Section 2 of this paper discusses the meteorological conditions and theoretical foundations of ice accretion; Section 3 elaborates on the numerical prediction method and its experimental validation; Section 4 describes and analyzes the numerical simulation results; Section 5 provides a discussion; and Section 6 presents the conclusion.

2. Icing Meteorological Conditions and Theory

2.1. Meteorological Conditions

Icing is a common physical phenomenon in arctic regions, for which a complete and specialized theoretical and research framework exists. The twin-cylinder structures focused on in this study predominantly belong to the superstructure. This location is not susceptible to sea spray icing but is subject to atmospheric icing. Investigating such icing problems makes the meteorological conditions of arctic routes and platform operational areas particularly critical.
Chen Jinlei et al. [23] evaluated the future navigability of the Northeast Arctic Passage under the SSP2-45 and SSP5-85 climate scenarios using an unstructured grid model and a Canadian shipping model. The study indicated that ordinary merchant ships could navigate the passage in September during 2021–2025, while the navigation window might expand to August-October for 2026–2050. Liu, G. et al. [24] analyzed the spatiotemporal variation characteristics and connectivity of sea ice in the Northeast Arctic Passage during the summers of 2016, 2019, and 2020, utilizing data on Arctic sea ice concentration, sea level pressure, wind field, temperature, temperature anomalies, sea ice age, and sea ice motion. They also summarized the causes of sea ice anomalies. Magne et al. [25], aiming to determine the atmospheric icing conditions on Brosviksåta Mountain on the west coast of Norway, installed devices at four locations on the mountain to detect local parameters affecting icing, such as wind speed, temperature, and liquid water content. This experiment helped define the range of meteorological conditions for atmospheric icing in that region.
Based on the analysis of the aforementioned data, the range of meteorological conditions for atmospheric icing in arctic routes and platform operational areas is summarized as follows:
  • Air temperature within the range of −15 °C to 0 °C.
  • Wind speed not exceeding Force 4 (7.9 m/s).
  • Atmospheric Liquid Water Content (LWC) between 0.5 and 2.0 g/m3.

2.2. Icing Mechanism

Icing on structures in cold regions can be categorized by ice type into rime ice, glaze ice, and mixed ice. Figure 3 shows the relationship between rime ice, glaze ice, and wind speed and temperature.
Figure 4 is a schematic diagram of the rime ice formation process. Rime ice primarily forms when supercooled water droplets in the air instantaneously freeze upon impacting an object’s surface in low-temperature environments (−20 °C to 0 °C). Morphologically, it appears as a white, opaque, porous, and loose ice layer (density 0.2–0.6 g/cm3), often forming a triangular cross-sectional, wing-like structure on the windward side of small linear objects. Physically, it tends to accumulate rapidly and can easily cause eccentric loading. When the air temperature drops below −20 °C, the probability of rime ice formation decreases significantly due to the LWC approaching zero [26].
The formation process of glaze ice is illustrated in Figure 5. It originates from freezing rain, freezing drizzle, or wet in-cloud icing. Its essence lies in the incomplete freezing of supercooled water droplets upon contact with an object, accompanied by a certain degree of melting during the icing process. Consequently, a very thin water film forms between the already accreted ice layer and the supercooled water droplets still impacting the object’s surface, which subsequently refreezes. Its morphological characteristics include a transparent, continuous ice layer (density 0.8–0.9 g/cm3) containing pockets of liquid water within bubbles, presenting a smooth surface but potentially forming asymmetric icicles. Physically, it exhibits extremely strong adhesion, posing the greatest hazard to ship structures [26].
Combining the analysis results of the meteorological conditions from Section 2.1, when the ambient temperature is low and the wind speed is relatively small, supercooled water droplets freeze immediately upon impacting the structure’s surface. The heat released during the icing process is insufficient to cause melting of the ice layer, preventing the formation of a water film. It is concluded that the ice type studied in this paper, forming on the twin-cylinder structures, is rime ice.

2.3. Icing Numerical Simulation

2.3.1. Flow Field Calculation

The k ω SST (Shear Stress Transport) model is a widely used two-equation turbulence model in computational fluid dynamics, proposed by Menter in 1994. By employing cleverly designed blending functions, this model integrates the accuracy of the k ω model in the near-wall region with the robustness of the k ε model in the far-field region. It is particularly suitable for simulating complex flows involving adverse pressure gradients and flow separation.
The core concept of the SST model is to achieve a smooth transition between these two turbulence models via blending functions. The k ω model is used in the near-wall region, making it more suitable for low-Reynolds-number flows. In contrast, the k ε model is utilized in the far-field region, being more appropriate for high-Reynolds-number flows. This model comprises two transport equations as follows:
The turbulent kinetic energy (k) transport equation is
ρ k t + ρ u j k x j = x j μ + σ k μ t k x j + P k β * ρ ω k
The specific dissipation rate (ω) transport equation is
ρ ω t + ρ u j ω x j = x j μ + σ ω μ t ω x j + γ ω k P k β ρ ω 2 + 2 1 F 1 ρ σ ω 2 1 ω k x j ω x j
where P k = min τ i j u i x j , 10 β * ρ k ω is the turbulence production term (acting as a limiter to prevent over-production); μ t = ρ a 1 k max a 1 ω , S F 2 is the turbulent viscosity; S = 2 S i j S i j is the magnitude of the strain rate tensor; S i j = 1 2 u i x j + u j x i is the strain rate tensor; ρ is the fluid density; k is the turbulent kinetic energy; ω is the specific dissipation rate; t is time; x j is spatial coordinates; u j is velocity components; u is the molecular dynamic viscosity; μ t is the turbulent viscosity; P k is the turbulence production term; τ i j is the Reynolds stress; S i j is the strain rate tensor; S is the modulus of the strain rate tensor; Model constants include σ k , σ ω β * γ , β , σ ω 2 , and a 1 ; F1 and F2 are blending functions. They are used for region transition.
In the governing equations above, the calculation of turbulent viscosity μ t , the introduction of the cross-diffusion term, and the values of the model constants ( σ k ,   σ ω ,   β ,   γ ) all rely on a unique system of Blending Functions. This is the core aspect that distinguishes the SST model from the standard k ω model.
The standard k ω model performs excellently in the near-wall region but is highly sensitive to the inlet free-stream turbulence properties, which can lead to computational instability [28]. Conversely, the standard k ε model is more robust in the mainstream region away from the wall but requires complex wall functions for near-wall treatment, resulting in poorer accuracy [29].
The ingenuity of the SST model lies not in simply superimposing the two models, but in smoothly blending the k ω model (designated as Model 1) and a transformed version of the k ε model (designated as Model 2) at every point in the computational domain through a blending function named F1. This blending is reflected in two aspects:
Firstly, the blending of model constants. All model constants φ (such as σ k ,   σ ω ,   β ,   γ ) are determined during calculation according to Φ   =   F 1 Φ 1 + 1 - F 1 Φ 2 , where Φ 1 and Φ 2 correspond to the original constants of the k ω and k ε models, respectively.
Secondly, the blending of equation forms. The cross-diffusion term ( 2 1 F 1 ρ σ ω 2 1 ω k x j ω x j ) in the ω equation originates directly from the transformation of the k ε model into the k ω formulation. This term is disabled when F 1   =   1 (near-wall, pure k ω model) and activated when F 1   =   0 (far-field, k ω mode), ensuring the model’s accuracy in the far field.
Therefore, the value of the blending function F1 (ranging between 0 and 1) directly determines which model characteristics dominate at a given computational location, realizing the principle of “using the right model in the right place.” The “Blending Region” indicated in Figure 6 refers precisely to the zone where F1 transitions from 1 to 0, i.e., the transition region where the characteristics of the two models blend and switch smoothly.
The other blending function, F 2 , is primarily used to limit the turbulent viscosity to prevent the premature occurrence of excessive turbulent stress within the boundary layer. This is one of the key reasons why the SST model can accurately predict flow separation.
The specific expression for the first blending function, F 1 , is as follows:
F 1 = tanh arg 1 4
arg 1 = min max k β * ω y , 500 ν y 2 ω , 4 ρ σ ω 2 k C D k ω y 2
C D k ω = max 2 ρ σ ω 2 1 ω k x j ω x j , 10 10
The specific expression for the second blending function, F 2 , is as follows:
F 2 = tanh arg 2 2
arg 1 = max 2 k β * ω y , 500 ν y 2 ω
In Equations (4) and (7), the variable y represents the distance from the centroid of the mesh cell to the nearest wall surface, as illustrated in Figure 7.

2.3.2. Droplet Trajectory Calculation

The Droplet Collection Efficiency is a key parameter in studying the icing mechanism of ships and offshore structures, primarily used to quantify the probability of interaction between droplets in the airflow and solid walls. To accurately predict droplet collection behavior during the icing process, the Eulerian method is often employed as the computational approach for analyzing droplet motion. The core concept of this method is to determine whether droplets contact the solid surface based on the relationship between the local velocity information in the flow field and the geometric characteristics of the wall, thereby calculating the collection efficiency.
The Eulerian method treats droplets as particles moving with material points in the flow field. It determines whether a droplet collides with a surface by analyzing the relationship between the velocity vector at the centroid of a near-wall grid cell and the surface normal vector. When the direction of the droplet’s velocity points towards the wall, meaning the angle between the velocity vector and the surface normal vector satisfies a specific condition, the droplet is considered collected. Based on this condition, the droplet collection rate can be statistically determined, leading to the calculation of the droplet collection coefficient.
The instantaneous motion of a droplet in the flow field is described by the following equation:
d x p d t = v p
where x p is the droplet position vector; v p is the droplet velocity vector.
At the centroid of a near-wall grid cell, let the wall normal vector at this node be n n o d e , and the droplet velocity vector be v p . If the following condition is satisfied, the droplet is determined as collected:
v p n n o d e < 0
That is, the droplet’s velocity vector points towards the wall. Furthermore, if the angle θ between the droplet path and the surface satisfies the following condition:
θ = cos 1 v p n n o d e v p n n o d e < θ c r
where θ c r is the critical angle, then the droplet is considered to have effectively contacted the surface and is collected.
The droplet collection coefficient β is defined as the ratio of the number of droplets actually collected by the wall per unit time to the number of incident droplets in the flow field:
β = N c o l l e c t e d N i n c i d e n t
Here, N c o l l e c t e d represents the number of droplets actually collected by the wall surface per unit time, N i n c i d e n t parameter 2 denotes the number of incident droplets in the flow field.
During the calculation process, the velocity and position of droplets in the flow field are first tracked, and the velocity vectors in near-wall grid cells are computed. Next, the condition v p n n o d e < 0 is used to determine if a droplet contacts the surface. Finally, the proportion of droplets that are collected among all droplets is statistically determined, ultimately yielding the droplet collection coefficient β.
Figure 8 further clarifies the boundary conditions between the droplet and the surface: when a droplet enters the Impact Zone, the angle between the droplet path and the surface determines whether the droplet is collected. The figure also illustrates the relationship of the angle θ between the droplet’s velocity vector and the surface normal vector, providing further detail on the interaction between droplets and aerodynamic surfaces.
Through this approach, the process of droplet–surface interaction can be understood more clearly. By combining the angular relationship between the velocity vector and the surface normal vector, the droplet collection coefficient can be calculated, thereby providing theoretical support for the simulation of the icing process.

2.3.3. Icing Thermodynamic Model

In the numerical study of icing problems, the formation of surface ice can be regarded as a coupled mass and energy conservation process initiated by the interaction between incoming droplets and the solid wall. Figure 9 shows a schematic diagram of the mass and energy transfer. Specifically, under aerodynamic forces, droplets are first captured onto the wall surface, forming a local droplet collection flux. Subsequently, these droplets may undergo evaporation, freezing, or runoff at the wall, leading to the formation of different types of ice layers (rime ice, glaze ice, or mixed ice), ultimately enabling the computation and prediction of the icing process.
(1)
Mass Conservation Equation:
m c = m i m m e v a p m i c e
The left-hand side represents the rate of change in liquid water within the control volume, i.e., the convective flux of liquid water between this control volume and others, with its specific expression given by m c = ρ f h f t + V r e l h f . The right-hand side terms sequentially denote the droplet impingement flux, evaporation loss, and the mass flux of water freezing into ice. The droplet impingement flux can be specifically expressed as m i m = V r e l L W C β . The parameters are defined as follows: ρ f is liquid water density; h f is liquid water enthalpy; V r e l is relative velocity vector; L W C is free stream liquid water content; m e v a p is evaporation mass flux; m i c e is freezing mass flux.
(2)
Energy Conservation Equation:
q c + q r + q k = q i m + q i c e
where q c is convective heat flux; q r is radiative heat flux; q k is conductive heat flux through the ice layer; q i m is heat flux due to droplet impingement; q i c e is latent heat flux released during droplet freezing.
(3)
Ice Accretion Calculation
As mentioned in Section 2.2, the ice type studied in this work is rime ice. Therefore, the Rime Ice Model is adopted for numerical simulations. In this model, droplets freeze immediately upon surface impact, neglecting water film flow and delayed solidification effects. Consequently, heat transfer and phase change processes are disregarded, and only mass conservation is considered. Under the Rime Ice Model, the mass conservation equation is further simplified by ignoring evaporation and runoff, reducing to
V r e l L W C β = m i c e
V i c e = m i c e ρ i c e n = V r e l L W C β ρ i c e n
Δ h i c e = m i c e ρ i c e Δ t
where n is surface normal vector; V i c e is ice accretion growth rate; Δ h i c e is ice surface displacement; Δ t is time step.

3. Numerical Prediction Method and Validation

3.1. Tandem Twin-Cylinder Numerical Model

This study abstracts the twin-cylinder structures found on ships and offshore structures into cylindrical models with a height of L = 100 mm (as shown in Figure 10), based on the dimensions of commonly used marine antennas and the TG-type railing mentioned in the “People’s Republic of China Shipbuilding Industry Standard CB/T—1999” implemented on 1 August 1999 [31].
Furthermore, referencing the installation distances for AIS, MF, and HF whip antennas mentioned by Yu [32] in the context of ship antenna arrangement design, as well as the design spacing of TG-type railings, this study designed multiple sets of upstream and downstream cylinders arranged in tandem with varying distances and diameters for investigation. The specific parameters are listed in Table 1.
Upon completion of the numerical model setup, mesh generation constitutes another critical part of the numerical simulation. All models in this study utilized structured grids generated with ICEM. The boundary layer thickness on both the upstream and downstream cylinders was kept consistent, and the grid density in refinement regions was also maintained uniform. All wall surfaces were treated as no-slip adiabatic walls. Figure 11 and Figure 12 show the computational domain model and the computational domain mesh model for the tandem twin-cylinder configuration, respectively.

3.2. Numerical Calculation Procedure

Ice accretion is a slow physical process. It develops over minutes or even hours. This is the time scale of ice layer growth. In contrast, vortex shedding and evolution are rapid phenomena. They occur on millisecond-to-second time scales. This is the flow time scale. Therefore, icing simulation can use time-averaged flow statistics. These include mean velocity and pressure fields. They serve as inputs for the calculation. The quasi-steady approach solves the relatively “slow” icing process. Cao et al. [33] adopted this method. They combined Fluent and FENSAP-ICE. Their work simulated ice accretion on offshore wind turbine blades in cold regions. Liquid water content was selected as a sensitivity parameter. Its effect was analyzed on ice thickness, ice mass, and ice shape. This approach achieves core engineering objectives. It accurately predicts final ice shapes. Meanwhile, it significantly reduces computational costs.
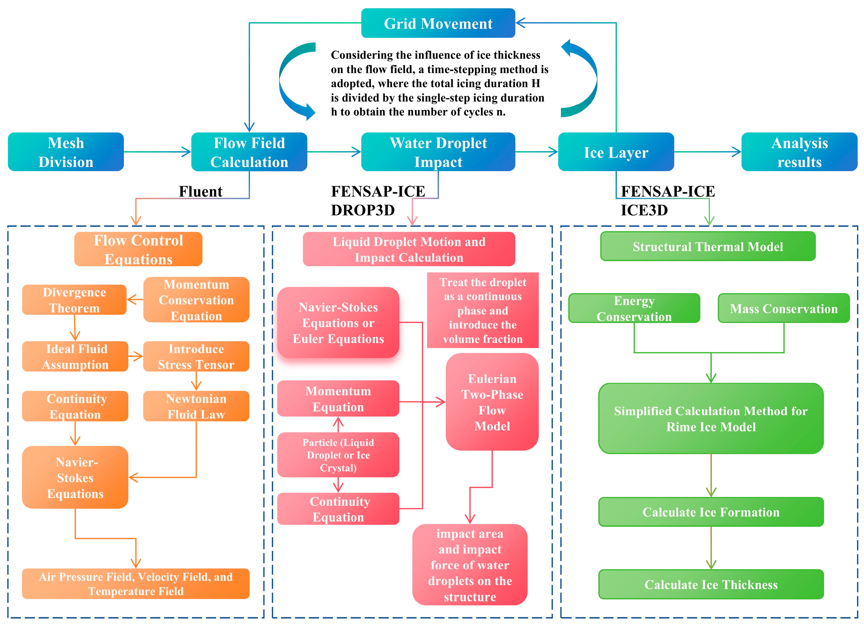
This study employs a combined approach using Fluent 2022 R1 and FENSAP-ICE 2022 R1 software to conduct numerical simulations of ice accretion on tandem twin-cylinders. The computational procedure is as follows: First, the computational mesh for the clean (non-iced) tandem twin-cylinder cross-section is generated using ICEM CFD 2022 R1 software and imported into Fluent to numerically analyze the flow field characteristics around the cylinder surfaces and their wake regions. Subsequently, the resulting flow field data is imported into FENSAP-ICE 2022 R1. Within this software, the DROP3D module calculates the trajectory distribution of water droplets around the tandem twin-cylinders, and the ICE3D module simulates the nucleation and growth process of ice accretion, ultimately yielding the post-icing geometry.
Given that rime ice primarily forms on the leading-edge region of the cylinders, mesh refinement is applied in this area to enhance the accuracy of local ice prediction. Regarding mesh updating, this study does not rely on manual re-meshing with ICEM CFD 2022 R1. Instead, it directly utilizes the “Generate Displaced Grid” function within ICE3D to automatically generate the mesh after ice accretion, which is then imported back into Fluent to continue the iterative calculation. This cycle repeats until the predetermined icing simulation end time is reached. Figure 13 illustrates the overall calculation workflow of this study.

3.3. Independence Analysis

3.3.1. Grid Size

Prior to numerical calculations, a quality check was performed on the generated mesh. The results indicated the absence of negative cells, and all quality metrics exceeded 0.6, confirming that the mesh met the accuracy requirements for numerical simulation. To examine the sensitivity of the computational results to the number of grid elements, an independence analysis was conducted using five different mesh densities.
Taking an icing duration of 4 h as an example, the corresponding ice accretion masses are presented in Table 2. The data reveals that when the number of grid elements increased from 542,608 to 983,762, the percentage change in ice accretion mass was 1.3%. A further increase from 983,762 to 1,395,095 elements resulted in a variation of 0.5%. When the grid count was increased from 1,395,095 to 2,261,799, the change was merely 0.1%. Finally, increasing the grid count from 2,261,799 to 4,862,988 led to a negligible variation of only 0.06%.
It is evident that as the number of grid elements increases, the computed ice accretion mass gradually converges. The results stabilize after reaching the density of Mesh 3. Considering the significant computational resource consumption and prolonged computation time associated with Fluent and FENSAP-ICE for icing simulations, especially for Mesh 4 and Mesh 5, along with their substantially increased storage demands, Mesh 3 was selected as the final computational mesh for subsequent numerical simulations in this study, balancing computational accuracy and efficiency.

3.3.2. Time Step

In the numerical simulation of ice accretion, aside from mesh generation, the selection of the time step also significantly impacts the computational results. Generally, a smaller time step yields higher accuracy in the numerical solution, but it also leads to increased computational load and resource consumption. Therefore, after establishing a reasonable mesh, the appropriate selection of a time step is equally crucial.
Using Mesh 3 from Table 1 as the computational model, Table 3 presents the ice accretion results under different time steps. The data shows that when the time steps are 14,400 s and 7200 s, respectively, the computational results are very close, indicating that the numerical solution has essentially converged. When the time step is further reduced to 4800 s, 3600 s, and 2400 s, the variation in ice accretion mass is less than 0.02%, demonstrating stabilized results.
It should be noted that although smaller time steps can achieve similar results, the computational cost increases significantly. For instance, the computation time for a 2400 s time step is approximately 10 times that for a 14,400 s time step. Consequently, balancing computational accuracy and efficiency, this study selects 7200 s as the final time step.

3.4. Validation

To verify the effectiveness and accuracy of the icing simulation method employed in this study, its computational results need to be compared against reliable experimental data. This research obtained detailed data for a baseline case through a series of controlled icing wind tunnel experiments. The simulation will strictly adhere to the experimental conditions for setting boundary parameters and will conduct quantitative comparisons and error analyzes on key icing characteristics (such as ice mass and ice shape profile) to assess the reliability of the current numerical model in predicting low-wind-speed icing phenomena.

3.4.1. Wind Tunnel Experiment

The icing wind tunnel described in this paper is a direct-flow (open-circuit) wind tunnel system (Zhenjiang Yuanli Innovation Technology Co., Ltd., Zhenjiang, China) designed for fundamental research on low-temperature icing mechanisms. The core design concept focuses on practical implementation. It utilizes the existing low-temperature laboratory (China Ship Scientific Research Center, Wuxi, China) environment. This approach creates basic conditions suitable for icing experiments. The implementation employs the simplest and most reliable structure. The entire wind tunnel is installed within an ice chamber laboratory. Its inlet and outlet are directly connected to the laboratory environment, forming an open airflow path. An adjustable-speed axial flow fan located at the wind tunnel inlet drives the airflow, drawing low-temperature air from the laboratory into the wind tunnel system. Operators can continuously and precisely adjust the wind speed in the test section within a range of 3 to 5 m/s. Before entering the core section, the airflow passes through a damping screen for flow straightening, effectively enhancing flow stability and uniformity, thereby laying the foundation for subsequently generating high-quality ice shapes.
The test section of this wind tunnel features a circular cross-section with a length of 1.5 m and a diameter of 0.36 m. A dedicated spray system is installed upstream of its inlet, capable of steadily generating a cloud of super cooled water droplets. The Liquid Water Content (LWC) can be controlled within the range of 1.0 to 2.0 g/m3, and the droplet diameter can be controlled within the range of 50–200 μm. To facilitate direct observation of the ice growth process, observation windows sealed with transparent acrylic panels are installed on the test section wall, providing researchers with a direct visual access channel. The operation of the entire wind tunnel relies on the ice chamber laboratory environment. The cold source provided by the laboratory allows the air drawn into the wind tunnel to reach a minimum temperature of −20 degrees Celsius, thereby eliminating the need for the wind tunnel itself to integrate a complex refrigeration system, greatly simplifying the equipment structure and reducing costs.
It is noteworthy that this open-circuit direct-flow design also introduces some unique operational characteristics. During experiments, the cold air carrying ice crystals is directly discharged back into the laboratory after heat exchange. This contributes to simple equipment structure and rapid response but, on the other hand, imposes a continuous cooling and moisture load on the laboratory environment. The dehumidification and cooling capacity of the laboratory’s main refrigeration system must be fully considered during test planning to maintain stable environmental parameters.
The test specimens are two solid cylinders (Zhenjiang Yuanli Innovation Technology Co., Ltd., Zhenjiang, China) with a diameter of 10 mm and a length of 150 mm, made of Q235 steel. The measurement tool for the specimen is a 20 cm long ruler with 1 mm graduations. The specimens are fixed by screws in the middle of the wind tunnel test section. Due to the slender and smooth surface of the specimens, prolonged icing time can lead to ice shedding, affecting the normal progress of the experiment. Therefore, the icing time for this experiment was controlled to 30 min. Specific experimental parameters are listed in Table 4.

3.4.2. Comparative Analysis

This section selects the icing condition corresponding to the fourth experimental test case for numerical simulation. The computational results are then compared and analyzed against the experimental results.
Figure 14a,b show the ice shape distributions on the end faces of the upstream and downstream cylinders, respectively, under the fourth set of icing conditions. A square grid plate made of acrylic material is used as the measurement tool. The smallest grid size is 5   m m × 5   m m . The ice shape variation curve on the cylinder end face is obtained by data point extraction using the graphics processing software Origin.
Due to the presence of an internal steel frame used to secure the test specimens within the wind tunnel, which influences ice accretion on the side of the specimens closer to it, the ice shapes on the distal end faces (away from this internal interference) were used for comparison with the numerical simulation results in this validation.
Figure 15a,b use rectangular coordinates. The X-axis represents the angle between a point on the cylinder surface and the positive X-axis. The negative Y-axis aligns with the wind direction. The counterclockwise direction is defined as positive.
When comparing the computational results with experimental data for both upstream and downstream cylinders, the maximum deviation of ice thickness on the upstream cylinder surface is 16.8%, with an average deviation of 6.7%. For the downstream cylinder, the maximum deviation is 18.9%, with an average deviation of 7.2%.
Based on the comparative analysis between experimental results and numerical simulations, it should be noted that the deviations between them are primarily concentrated in the peak ice thickness regions. This phenomenon mainly originates from inherent physical configuration differences between the wind tunnel experimental system and the numerical model: the wind tunnel spray system delivers super cooled droplets from top to bottom. This gives the droplets an initial vertical downward velocity when they enter the test section. This velocity combines with gravitational acceleration. Consequently, the actual droplet trajectories follow a projectile motion pattern, rather than moving parallel to the incoming flow direction under ideal conditions.
Therefore, the experimentally observed peak ice thickness does not occur at the center of the cylinder’s windward side (0° position) but shifts upward to beyond the 90° azimuth, as shown in Figure 15. This systematic spatial shift is the main cause of the significant local deviations in the peak regions for both upstream and downstream cylinders.
Additionally, the larger deviations on both sides result from using relative error calculation methods. At the cylinder sides, the ice thickness values are relatively small. This leads to proportionally larger calculated deviation values. However, at these locations, the actual differences between the experimental and numerical results are minimal.
It should also be clarified that the numerical simulations in this study involve three coupled processes: Computational Fluid Dynamics (CFD) solving, droplet impingement characteristic calculation, and icing thermodynamic process. The final error represents the cumulative result of these three components.
Despite localized deviations in peak regions, the model demonstrates good consistency in the following aspects:
  • The ice shape distribution trends show high agreement;
  • The overall average deviation remains below 8%;
  • The numerical results and experimental data are fully consistent in order of magnitude.
Comprehensive analysis indicates that the numerical simulation method adopted in this study can accurately predict the ice formation characteristics in the wake flow field of twin cylinders.

4. Parametric Analysis

4.1. Single-Variable Influence Analysis

4.1.1. Wind Speed Analysis on Ice Accretion

This section presents numerical simulations of the icing characteristics on two cylinders—spaced 1500 mm apart, each with a diameter of 50 mm—under different wind speeds. The simulations are based on the environmental parameters from Section 2.1 and the typical structural parameters listed in Table 1. The specific calculation parameters are provided in Table 5.
Prior to analyzing the effect of wind speed on ice accretion, this study first analyzes and discusses the corresponding flow field characteristics. Based on the velocity contour plots shown in Figure 16, this subsection systematically analyzes the interference characteristics of the upstream cylinder wake on the flow field around the downstream cylinder under different incoming flow velocities (inlet velocity Uin = 2, 3, 4, 5, 6, 7 m/s). All contour plots use a uniform color scale (0–10.66 m/s), ensuring quantitative comparability between different working conditions.
As shown in the figures, a low-velocity wake region (blue area in the figure) forms behind the upstream cylinder under all conditions. As the inlet velocity increases progressively from Uin = 2 m/s (a) to 7 m/s (f), the wake characteristics of the upstream cylinder change significantly. At lower speeds (e.g., conditions a, b), the low-velocity wake region is larger, and the velocity gradient is relatively gentle. Although the velocity deficit in the upstream wake region recovers to some extent with increasing incoming flow velocity, both the spatial extent of its influence on the downstream flow and its intensity increase.
The “shielding effect” of the upstream cylinder wake on the downstream cylinder is a key finding of this study. The downstream cylinder consistently resides within the influence zone of the upstream cylinder’s wake. The flow impinging on its windward side is not the free stream but a modified flow field that has been altered by the upstream cylinder, possessing a specific velocity distribution and flow direction. This wake flow interference results in a fundamental difference between the surface flow field distribution on the downstream cylinder and that on an isolated cylinder.
Figure 16 clearly demonstrates that the flow state around the downstream cylinder is strongly dependent on the wake characteristics of the upstream cylinder. This dependency exhibits a regular pattern of variation with increasing inlet velocity, providing an intuitive basis for understanding the complex fluid–structure interaction mechanism in tandem twin-cylinder systems. Subsequent analysis will build upon this to quantitatively assess the impact of this interference on the ice accretion characteristics on the downstream cylinder surface.
Table 6 lists the variation in ice mass on the upstream and downstream cylinder surfaces with wind speed under the working conditions specified in Table 5; Figure 17a shows the corresponding ice mass variation curves, while Figure 17b displays the ice shape distributions on the downstream cylinder under different wind speeds.
The ice mass data reveals that both the Mass of Ice on the Downstream Cylinder and ice layer thickness exhibit a linear growth trend with increasing wind speed. The Mass of Ice on the Upstream Cylinder also increases with wind speed, but it is significantly higher than that on the downstream cylinder. Specifically, when the wind speed is 2 m/s, the Mass of Ice on the Upstream Cylinder is 2.33 times that of the downstream cylinder. When the wind speed increases to 3 m/s, this ratio rises to 3.15. At wind speeds of 4 m/s, 5 m/s, 6 m/s, and 7 m/s, the ratios reach 4.5, 5.77, 7, and 8.14, respectively. This indicates that the difference in ice accretion mass between the upstream and downstream cylinders gradually widens as the wind speed increases.
Combined with the flow field analysis, the above phenomenon can be attributed to the following mechanisms: As the wind speed increases, the number of super cooled droplets impacting the upstream cylinder surface per unit time increases, leading to a rise in its ice mass. However, for the downstream cylinder, on one hand, the increased droplet capture by the upstream cylinder results in fewer droplets available for collection by the downstream cylinder. On the other hand, although the flow field velocity around the downstream cylinder also increases, the actual increase in wind speed on its windward side is much smaller than that on the upstream cylinder due to the interference from the upstream cylinder’s wake flow field. These two factors jointly cause the growth of the Mass of Ice on the Downstream Cylinder to be relatively slow.
Furthermore, the analysis results from Section 4.1.1 regarding the impact of increasing flow velocity on the upstream and downstream flow fields further support the above conclusion: the higher the wind speed, the more significant the shielding effect of the upstream cylinder on the downstream cylinder’s flow field, thereby exacerbating the difference in the Mass of Ice between the two cylinders as the wind speed increases.

4.1.2. Distance Analysis on Ice Accretion

This section presents numerical simulations of the icing characteristics on cylinders with a diameter of 50 mm under identical environmental conditions but at different distances, based on the structural parameters listed in Table 1. A wind speed of 4 m/s was selected as the baseline for studying the influence of distance on icing characteristics because it falls within the common wind speed range for vessels. Furthermore, as shown in Figure 16, the upstream cylinder’s wake at this speed has formed a shielding zone of sufficient intensity to significantly affect the downstream cylinder, while avoiding the overly complex flow patterns that might occur at higher wind speeds. This allows the shielding effect induced by distance variation to be most clearly revealed. The specific calculation parameters are listed in Table 7.
Table 8 lists the variation in the ice mass on the downstream cylinder surface with the change in the distance between the upstream and downstream cylinders under the working conditions specified in Table 7; Figure 18 shows the corresponding ice mass variation curve.
Figure 18, based on the data from Table 8, illustrates the variation in the Mass of Ice on the Downstream Cylinder with the Distance. Analysis indicates that the Mass of Ice on the Downstream Cylinder is significantly influenced by the wake interference from the upstream cylinder and exhibits a clear linear relationship with the Distance between the twin cylinders within a certain range. As can be observed from the figure, within the Distance range of 50~350 mm, the ice mass gradually decreases as the Distance increases. When the Distance reaches 350 mm, the ice mass begins to recover slowly. Beyond 450 mm, it shows a linear increasing trend with further increase in Distance.
Figure 19a,b show the ice shape distribution at the L/2 cross-section of the cylinder under the working conditions specified in Table 5. Combined with Table 8 and Figure 18, when the Distance is within the range of 50–450 mm, the ice shape gradually converges from both sides towards the center as the Distance increases, while the ice mass correspondingly decreases. The ice shape begins to coalesce when the Distance exceeds 350 mm, after which the ice mass transitions to a gradual increase.
As the Distance further increases, the ice cross-section gradually assumes a bamboo-shoot-like morphology. This observation clearly shows that for ice accretion on tandem twin cylinders, there exists a critical distance at which both the Mass of Ice on the Downstream Cylinder and the ice thickness reach their minimum values. This phenomenon indicates that the shielding effect has an optimal range of effectiveness; when the Distance is too small, the shielding effect conversely weakens.
The mechanism behind this phenomenon is as follows: When the upstream and downstream cylinders are positioned at a close distance, the front surface of the downstream cylinder lies entirely within the wake vortex region of the upstream cylinder. This region exhibits significantly reduced flow velocity and highly disordered flow direction. Consequently, almost no ice grows on the windward side of the downstream cylinder.
Furthermore, since both cylinders share the same diameter and are positioned closely, the flow field disturbed by the upstream cylinder reaches the downstream cylinder with relatively higher velocities on its sides. As a result, the droplet collection rate on the sides of the downstream cylinder is much higher than on its shielded front surface.
As the distance increases, the downstream cylinder gradually moves out of the direct influence of the upstream wake vortices. However, it remains within the range of the general wake shielding effect. Although the flow velocity and droplet collection rate on the windward side remain low, the interference from the upstream wake vortices has now disappeared. Therefore, the ice on both sides fully coalesces and begins normal growth.
When the distance increases further, the shielding effect continues to weaken. Consequently, the ice mass begins to show a linear increasing trend.

4.1.3. Diameter Analysis on Ice Accretion

This section presents numerical simulations of the influence of five groups of cylinders with different diameters on icing characteristics at a distance of 1500 mm, based on the data in Table 1. The specific calculation parameters are provided in Table 9.
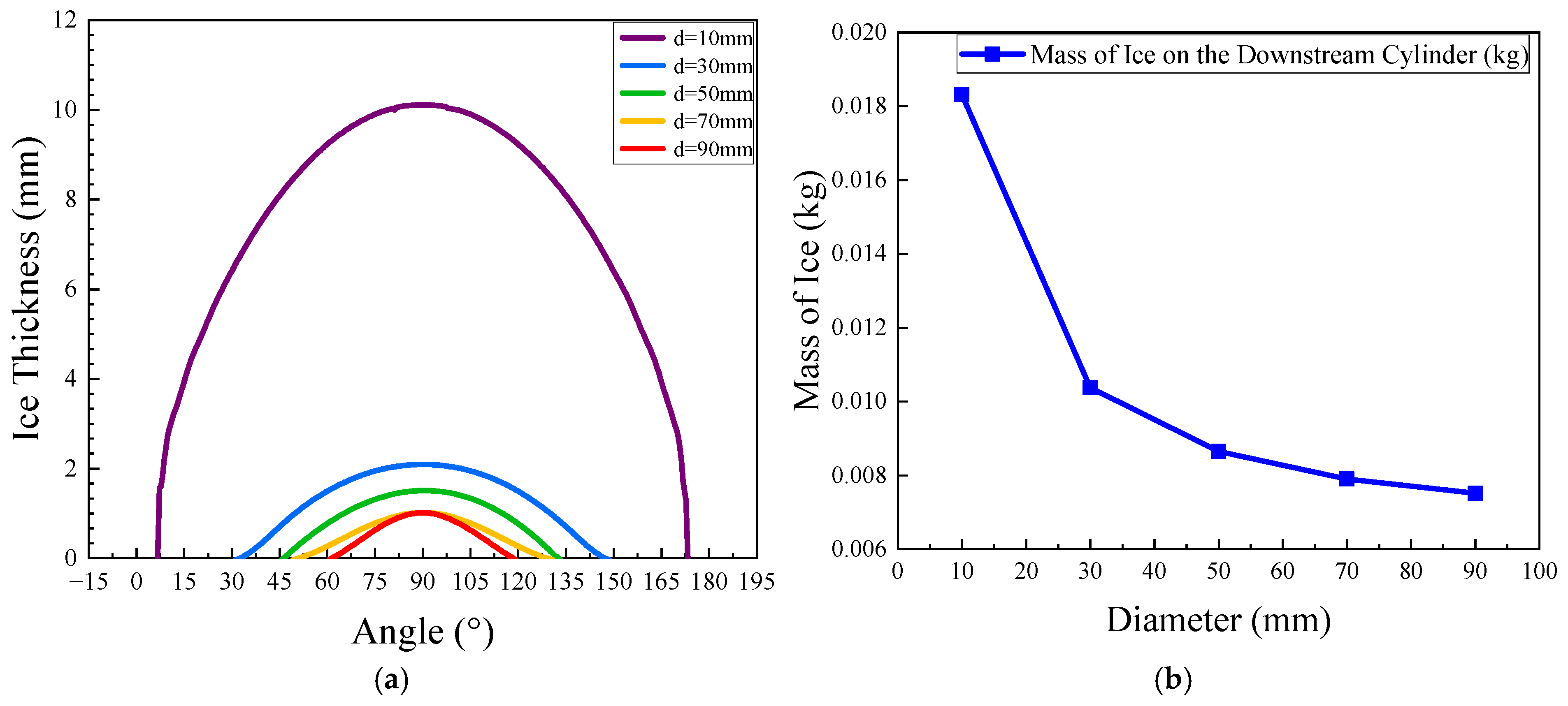
Table 10 presents the ice accretion mass on the downstream cylinder under the conditions specified in Table 9, as a function of the diameter variation in both cylinders. Figure 20 corresponds to ice shape distribution and ice mass variation curve.
Figure 20b shows that when the Distance between the twin cylinders remains constant, the Mass of Ice on the Downstream Cylinder increases as the diameter decreases. Combined with the ice shape analysis in Figure 20a, when the diameter decreases from 90 mm to 30 mm, the increase in ice mass and the thickening of the ice shape occur within a relatively small range. However, when the diameter decreases further from 30 mm to 10 mm, a sudden change occurs in both the ice mass and the ice shape. Based on the data in Table 10, it is evident that the trend of this change in ice mass approximates an inverse proportional function.
The mechanism for this sudden change is as follows: Although the change from 10 mm to 30 mm in diameter is not large, the Distance between the upstream and downstream cylinders is fixed at 1500 mm. This results in a threefold difference in the spacing-to-diameter ratio for these two flow fields, whereas the difference from 30 mm to 50 mm is less than twofold, with subsequent cases having even smaller differences. Observation confirms that the trends in ice shape and ice mass shown in the figures are consistent with the mechanism analyzed in Section 4.2, which will not be repeated in this section.

4.1.4. Wind Direction Angle Analysis on Ice Accretion

To investigate the robustness of the aforementioned optimal distance (350 mm), this section systematically examines how changes in wind direction angle affect the shielding effectiveness on the downstream cylinder. The aim is to verify whether the low-icing region generated by the upstream cylinder remains stable when the incoming flow deviates from the tandem axis, or if it becomes ineffective due to wake flow instability. This evaluation will assess the applicability of the optimal distance under realistic complex wind conditions.
Figure 21 illustrates the specific wind direction selection criteria, where the angle θ = 8.2°. This range from 0 to 8.2° was evenly divided into five segments to obtain the specific calculation parameters listed in Table 11.
Table 12 lists the variation in ice mass on the downstream cylinder surface with changes in wind direction angle under the working conditions specified in Table 11.
Figure 22a shows that as the wind direction angle increases, the overall ice shape initially tends to deviate from the cylinder’s central axis. When the wind direction angle reaches 6.15°, the ice shape begins to converge towards the central axis. Prior to this, the increase in wind direction angle leads to an increase in ice thickness, a trend consistent with the ice mass variation shown in Figure 22b. However, when the wind direction angle exceeds 6.15°, both the ice mass and ice thickness begin to decrease. Both figures clearly demonstrate that when the incoming flow direction deviates from the tandem axis, the low-icing region formed by the upstream cylinder becomes unstable, and the maximum ice mass on the downstream cylinder exceeds the value observed at a spacing of 4500 mm.
This phenomenon occurs due to flow direction deviation. When the incoming flow direction deviates from the tandem axis, one side of the downstream cylinder exits the wake vortex region of the upstream cylinder. This side then enters an area with significantly accelerated flow velocity. This accelerated flow region is also created by the flow interference around the upstream cylinder. This accelerated flow region is also caused by the flow interference around the upstream cylinder. The wind speed in this region exhibits a trend of first increasing and then decreasing. This area not only experiences very high wind speeds but also contains droplets that did not impact the upstream cylinder. Due to the significant flow acceleration, the droplet collection rate on the surface of the downstream cylinder increases substantially. This explains the nonlinear changes in ice shape and ice mass on the downstream cylinder and the failure of the shielding effect once the wind direction deviates from the tandem axis.

4.1.5. Summary

The parametric analyses based on the controlled variable method have been completed. These analyses separately revealed the individual influences of wind speed, distance, diameter, and wind direction angle on ice mass. This work establishes a foundation for understanding the isolated effects of each parameter. However, in actual icing environments, these parameters often vary synergistically and may involve complex interactions. Results from single-variable analyzes are insufficient to fully reflect the comprehensive effects under such multi-parameter coupling. Particularly regarding the nonlinear variation in ice mass discussed in Section 4.1.2, it remains unclear whether the same pattern holds under different wind speeds. To address this gap and delve deeper into the interaction mechanisms between key parameters, the subsequent analysis will fix the diameter parameter and focus on investigating the coupled effects of simultaneous changes in wind speed and distance on ice accretion mass.

4.2. Analysis of Multi-Variable Coupling Effects

The single-variable analyzes in the preceding Section 4.1 clarified the individual influences of wind speed, distance, and diameter on ice accretion mass. However, in the actual physical process of ice accretion, these parameters do not change in isolation but exhibit complex nonlinear interactions. Results derived solely from the controlled variable method are insufficient for accurately predicting the system’s comprehensive response when multiple parameters change simultaneously. To deeply reveal the coupling mechanisms between key parameters, this section adopts a simultaneous two-parameter scanning method. Under the condition of a fixed diameter (d = 50 mm), wind speed (2–6 m/s) and distance (150–550 mm) are systematically varied to investigate the three-dimensional distribution characteristics of ice accretion mass under their combined action, aiming to obtain design guidance that is closer to reality than that provided by single-variable analysis.
Figure 23a,b reveal distinct variation trends. Ice mass demonstrates significant nonlinear characteristics with changes in wind speed and Distance. Clear interaction effects exist between these two variables. Specifically, the following key trends can be observed:
Regarding wind speed, at any fixed distance, the ice mass generally increases with increasing wind speed. This validates the conclusions from Section 4.1.1. However, the rate of increase is modulated by the distance: when the distance is greater than 450 mm or less than 300 mm, increasing wind speed leads to a sharp rise in ice mass; whereas when the distance falls between these two values, the influence of wind speed is significantly weaker.
As for distance, at any fixed wind speed, the ice mass changes nonlinearly with variations in distance. This is consistent with the trend observed in Section 4.1.2. It is worth noting that increasing wind speed has little effect on the minimum value of ice mass, but the distance range at which this minimum occurs gradually narrows as wind speed increases.
Combining both factors for analysis, the “valley” in the response surface indicates the existence of an optimal parameter combination. For example, in the region near a wind speed of 4 m/s and a distance of 375 mm, the ice mass reaches a global minimum, indicating that this combination represents the optimal operating condition for the effectiveness of the shielding effect. Conversely, ice mass remains at relatively high levels in other regions.

5. Discussion

Wake flow has comprehensive and complex effects on structural icing. Variations in wind speed, distance, diameter, and wind direction all induce changes in the wake flow characteristics. This section integrates the findings from Section 4 to comprehensively analyze the icing mechanism of twin-cylinder structures.
The analysis utilizes flow field contours and droplet collection distribution patterns. It specifically examines how vortices influence droplet transport. This investigation further explores the mechanism by which wake flow affects icing characteristics.
Additionally, the study addresses the relationship between ice mass and geometric parameters. A dimensionless parameter—the Distance-to-Diameter Ratio (D/d)—is proposed. This ratio enables dimensionless analysis of wake flow effects on cylindrical structure icing.

5.1. Influence of Vortices on Droplet Transport

Figure 24 illustrates the droplet transport characteristics around the downstream cylinder under the influence of vortices in the wake flow field at a wind speed of 4 m/s. In the figure, d1 and d2 represent the flow field contour and droplet collection efficiency contour, respectively, when the center-to-center distance between the two cylinders is 450 mm; whereas a1–c1 and a2–c2 correspond to the flow field and droplet collection efficiency distribution at distances of 50 mm, 150 mm, and 250 mm, respectively.
All cylinders in the figure have a diameter of 50 mm. To clearly display the wake vortices, the contour plots have been scaled at different ratios, resulting in circles of varying sizes in the presentation.
It is clearly evident from the figure that the regions where the droplet collection efficiency begins to increase are located on the side surfaces of the downstream cylinder, not on the front surface. Furthermore, these locations (annotated as α, β, γ in the figure) precisely correspond to the turning points of the reverse flow within the upstream cylinder’s wake vortex. The underlying mechanism is as follows: when the distance is small, the downstream cylinder resides within the wake region of the upstream cylinder. The upstream wake vortex directly act upon the surface of the downstream cylinder, causing the angle between the reverse flow velocity vector and the wall normal to far exceed the critical angle for droplet impingement. Consequently, the droplet Impact Zone is pushed towards the sides, resulting in a low collection efficiency on the front surface.
Further observation reveals that as the distance increases, the flow velocity and droplet collection efficiency at locations α, β, and γ gradually decrease. This occurs because, at smaller distances, the downstream cylinder constrains the form of the upstream wake vortex. As the distance increases, the scale of the wake vortex expands, leading to increased kinetic energy dissipation of the entrained droplets within the vortex and a corresponding weakening of the flow velocity. This mechanism also explains the phenomenon where the ice mass decreases with increasing distance within the smaller distance range.
As shown in d1 and d2, when the distance reaches 450 mm, the downstream cylinder has essentially moved out of the direct influence of the upstream wake vortices and is only subject to residual wake interference. At this point, droplet collection begins to occur on the front surface of the downstream cylinder, and the collection efficiency increases significantly. The reason is that the flow field approaches free stream conditions, the droplet velocity vectors no longer exhibit reverse flow, and the angle between the velocity near the front surface and the wall normal falls below the critical impingement angle. Therefore, the droplet Impact Zone once again covers the front surface of the cylinder. As the distance increases further, the influence of the wake continues to weaken, and the ice mass correspondingly increases.

5.2. Influence of Distance-to-Diameter Ratio (D/d) on Icing Characteristics

Figure 25 illustrates the relationship between the Mass of Ice on the Downstream Cylinder and the dimensionless parameter—Distance-to-Diameter Ratio (D/d)—by non-dimensionalizing the distance and diameter using the ice mass data from Section 4.1.2 and Section 4.1.3. Integrating the findings from Section 4.1.2 and Section 4.1.3 with the figure, it can be observed that the Distance-to-Diameter Ratio clearly demonstrates that the Mass of Ice on the Downstream Cylinder is directly proportional to the Distance and inversely proportional to the diameter. However, it is noteworthy that when this ratio is less than 7, the Mass of Ice on the Downstream Cylinder exhibits an anomalous variation. Within this range, the ice mass decreases as the Distance-to-Diameter Ratio increases.
The phenomenon occurs due to the following mechanism: When the Distance-to-Diameter ratio (D/d) between the upstream and downstream cylinders is small, the front surface of the downstream cylinder lies entirely within the wake vortex region of the upstream cylinder. This region exhibits significantly reduced flow velocity and highly disordered flow direction. Consequently, almost no ice grows on the windward side of the downstream cylinder.
Meanwhile, the flow field disturbed by the upstream cylinder reaches the downstream cylinder with relatively higher velocities on its sides. This results in a much higher droplet collection rate on the sides compared to the shielded front surface. Therefore, ice accumulation shifts toward the sides of the downstream cylinder.
Based on the vortex analysis in Section 5.1, it can be concluded that when D/d approaches 7, the downstream cylinder transitions from being influenced by the wake vortices to being primarily affected by the general wake flow. This ratio represents the critical value for this transition.

5.3. Limitations and Future Work

This study, combining numerical simulations and wind tunnel experiments, has revealed the wake shielding effect present in twin-cylinder structures and its impact on icing characteristics, while also verifying the reliability of the proposed coupled model. This study employs numerical simulation methods. The methods include Computational Fluid Dynamics (CFD). They also cover droplet collection analysis. Furthermore, they involve ice accretion modeling with heat and mass transfer processes. Although these simulations require substantial computational resources, they offer significant advantages in engineering applications.
They are more efficient than physical experiments and field surveys. These traditional methods often involve high costs, long durations, and challenging variable control. Our approach enables systematic investigation of complex physical phenomena. It achieves this with lower costs and shorter timeframes.
Moreover, the method provides unique parameter control capabilities. It enables precise isolation of individual variable effects. This capability is crucial for revealing underlying physical mechanisms.
Consequently, the high-precision results from our CFD simulations provide reliable data for polar vessel and offshore structure design. They also establish a solid foundation for developing rapid engineering assessment models. However, constrained by the current research model and conditions, several limitations remain that warrant further investigation in future work:
Model Simplifications and Applicability Limits: This study focused solely on a tandem twin-cylinder model. Although this model effectively captures the core shielding phenomenon, it does not encompass complex scenarios found on actual vessels, such as multiple cylindrical members, non-circular cross-sections (e.g., square columns, I-beams), and three-dimensional spatial arrangements. These geometric and layout factors could lead to richer wake interference and ice accretion patterns.
Limitations of Environmental Parameters: The research primarily concentrated on the effects of distance, diameter, wind speed, and wind direction angle. The systematic influence of other key environmental parameters (e.g., water droplet diameter distribution, temperature variations, presence of ice crystals) was insufficiently explored. Given the complexity and variability of the arctic environment, changes in these parameters could significantly alter the icing mechanism and the strength of the shielding effect, necessitating parametric analysis in subsequent studies.
Scale and Scope of Experimental Validation: Although the current wind tunnel experiments validated the numerical model’s reliability under specific conditions, limitations remain regarding the tested distances, number of test cases, and ice shape measurement accuracy. Future work could employ Particle Image Velocimetry (PIV) for flow field measurements, expand the parameter range (including more tandem and side-by-side arrangements), and conduct full-scale validation tests to provide a more comprehensive empirical basis for the model.
Limitation of the Icing Model: A significant limitation of the numerical simulations in this study lies in the selection of the icing model. Constrained by the employed Ansys FENSAP-ICE solver and its computational framework, this study uniformly applied the Rime Ice Model. This model assumes instantaneous and complete freezing of all supercooled droplets impacting the structure surface, without considering potential post-impingement phenomena such as water film flow, splashing, or secondary evaporation/melting. While this assumption provides a reasonable approximation under low-temperature, low Liquid Water Content conditions and significantly simplifies thermodynamic calculations, it deviates from the formation mechanisms of glaze ice or mixed ice possible in actual atmospheric icing. Under glaze ice conditions, droplets do not freeze completely immediately upon impact but form a flowing water film that subsequently freezes gradually over a longer distance. This leads to smoother, denser ice shapes and potentially unique geometric features like “horn ice” or “ice bridges.” Therefore, the conclusions regarding ice shape prediction and growth rate in this study are more applicable to typical rime ice conditions. Future work should introduce more complex multi-phase icing models to capture the intricacies of water film flow and phase-change thermodynamics, thereby enhancing the model’s predictive accuracy and generalizability across a wider range of meteorological conditions.
Suggested future research directions include the following:
Extending the numerical model to multiple members, various arrangements (e.g., side-by-side, staggered), and realistic three-dimensional structures to study icing characteristics under more complex wake interference.
Systematically investigating the sensitivity and patterns of the shielding effect under the coupled influence of multiple parameters such as Median Volumetric Diameter (MVD), temperature, and ice crystal content.
Combining machine learning algorithms with extensive numerical and experimental data to build rapid ice accretion prediction models, supporting real-time control for ship anti-/de-icing systems.
Introducing multi-phase icing models for accurate ice shape prediction. The primary task for subsequent research is to break through the limitations of the single rime ice model by introducing multi-phase icing models capable of describing water film flow, splashing, and refreezing processes (e.g., extended models based on the Messinger model). By coupling the solutions of fluid dynamics, droplet impingement, and surface water film transport equations, precise simulation of glaze ice, mixed ice, and their characteristic shapes (e.g., “horn ice,” “ice bridges”) can be achieved. This will significantly enhance the numerical model’s ability to predict complex real-world icing phenomena and provide a more reliable basis for assessing the load risks associated with different ice types.

6. Conclusions

This study investigated the influence of the wake flow field on the ice accretion morphology and distribution of twin-cylinder structures on arctic vessels and offshore platforms, aiming to reveal the shielding effect induced by complex wake flows and its mechanism of influence on icing characteristics. A coordinated iterative dynamic coupling numerical model based on Fluent and FENSAP-ICE was constructed and validated against tandem twin-cylinder wind tunnel experiments (wind speed 5 m/s, LWC = 2.0 g/m3). The developed fluid–ice dynamic coupling model demonstrated good reliability and high agreement with the experimental results. Subsequently, the ice accretion evolution under the influence of multiple parameters, including distance, diameter, and wind speed, was systematically analyzed. The main conclusions are as follows:
The study confirmed the significant shielding effect of the upstream structure’s wake on the downstream ice accretion: the Mass of Ice on the Downstream Cylinder was significantly lower than that on the upstream cylinder. Specifically, when the wind speed is 2 m/s, the Mass of Ice on the Upstream Cylinder is 2.33 times that of the downstream cylinder. When the wind speed increases to 3 m/s, this ratio rises to 3.15. At wind speeds of 4 m/s, 5 m/s, 6/m/s, and 7 m/s, the ratios reach 4.5, 5.77, 7, and 8.14, respectively. Finally, the ice shape distribution evolved from the sides towards the center. The locations of significant droplet impingement highly coincided with the turning points of the wake vortex reverse flow.
The existence of a critical distance and its nonlinear influence mechanism was discovered: Within the Distance range of 50~350 mm, the ice mass gradually decreases as the Distance increases. When the Distance reaches 350 mm, the ice mass begins to recover slowly. Beyond 450 mm, it shows a linear increasing trend with further increase in Distance. At smaller distances, the downstream cylinder resided in a low-speed vortex region, resulting in minimal frontal impingement; as the distance increased, the wake influence weakened, and frontal ice accretion resumed; the ice mass showed a trend of first decreasing and then increasing, reaching a minimum precisely at the distance where the direct influence of the wake vortices diminished.
The inverse relationship between cylinder diameter and ice mass was discovered: When the diameter decreased from 90 mm to 30 mm, the ice mass increased by 0.00286 g. The maximum difference in ice thickness remained within 2 mm. However, when the diameter further reduced from 30 mm to 10 mm, both ice mass and shape underwent abrupt changes. The diameter and ice mass exhibit an inversely proportional relationship.
The influence of wind direction angle changes on the shielding effect for the downstream cylinder was investigated: As the wind direction angle increases, the overall ice shape initially moves away from the cylinder axis. When the wind direction angle reaches 6.15°, the ice shape begins to converge toward the axis. Before this point, increasing wind direction angle leads to greater ice thickness. However, when the wind direction angle exceeds 6.15°, both ice mass and thickness start to decrease. Changes in the wind direction angle also caused nonlinear variations in the Mass of Ice on the Downstream Cylinder; furthermore, changes in the wind direction angle could cause the shielding effect of the upstream cylinder to fail.
The multi-variable coupling effect was supplementarily analyzed, examining whether the nonlinear variation patterns of ice mass under different distances and wind speeds still held. When the distance is greater than 450 mm or less than 300 mm, increasing wind speed leads to a sharp rise in ice mass; whereas when the distance falls between these two values, the influence of wind speed is significantly weaker. The presence of a “valley” in the numerical results indicates the existence of an optimal operating range for the shielding effect. The nonlinear influence mechanism present in single-variable analyzes also persists under multi-variable coupling.
This work breaks through the limitations of traditional icing research on isolated structures, systematically revealing for the first time the influence of the wake flow field on the ice accretion morphology and distribution of twin-cylinder structures. The proposed numerical method provides a quantitative prediction reference for the anti-/de-icing design of cylindrical structures on arctic vessels and offshore platforms, holding significant engineering value for enhancing the safety of arctic navigation and operations. Subsequent research can be extended to more complex scenarios involving multiple cylinder interactions, various arrangement forms, and multi-parameter coupling.

Author Contributions

Conceptualization, X.B.; methodology, X.B.; validation, L.T., D.W., Y.T., X.G. and B.L.; investigation, L.T. and D.W.; data curation, L.T., D.W., and X.G.; writing—original draft preparation, L.T.; writing—review and editing, L.T., X.B., D.W. and B.L.; visualization, L.T. and D.W.; supervision, X.B. and Y.T.; funding acquisition, X.B. All authors have read and agreed to the published version of the manuscript.

Funding

National Natural Science Foundation of China (51879125). The authors wish to express their sincere gratitude to the reviewers for their valuable and constructive comments.

Data Availability Statement

The original contributions presented in this study are included in the article. Further inquiries can be directed to the corresponding author.

Conflicts of Interest

The authors declare no conflicts of interest.

References

  1. Hansen, E.S. Numerical Modeling of Marine Icing on Offshore Structures and Vessels. Master’s Thesis, Department of Physics, Norwegian University of Science and Technology, Trondheim, Norway, 2012. [Google Scholar]
  2. Zhou, L.; Liu, R.; Yi, X. Research and Development of Anti-Icing/Deicing Techniques for Vessels: Review. Ocean Eng. 2022, 260, 112008. [Google Scholar] [CrossRef]
  3. Ryerson, C.C. Ice Protection of Offshore Platforms. Cold Reg. Sci. Technol. 2011, 65, 97–110. [Google Scholar] [CrossRef]
  4. Wiersema, E.; Lange, F.; Cammaert, G.; Sliggers, F.; Jolles, W.; Van Der Nat, C. Arctic Operations Handbook JIP. In Proceedings of the Offshore Technology Conference, OTC Arctic Technology Conference, Houston, TX, USA, 10–12 February 2014. [Google Scholar] [CrossRef]
  5. Brown, R.D.; Roebber, P. The Ice Accretion Problem in Canadian Waters Related to Offshore Energy and Transportation; Atmospheric Environment Service, Climatological Services Division: Downsview, ON, Canada, 1985.
  6. Koshelev, K.; Osipov, A.; Strijhak, S.; Tryaskin, N. Mathematical Modeling of Icing Process of the Outer Surface of the Hull for a Marine Vessel. J. Hydrodyn. 2023, 35, 232–239. [Google Scholar] [CrossRef]
  7. Jiangsu Ocean Shipping Co., Ltd. Ice-Breaking Operation of the “Beibu Gulf Chongzuo” Vessel in Tianjin. 8 February 2023. Available online: http://www.josco.com.cn/a/yuanyangxinwen/gongsixinwen/1342.html (accessed on 29 November 2025). (In Chinese).
  8. Mintu, S.; Molyneux, D. Ice Accretion for Ships and Offshore Structures. Part 1—State of the Art Review. Ocean Eng. 2022, 258, 111501. [Google Scholar] [CrossRef]
  9. Dhar, S.; Naseri, M.; Khawaja, H.A.; Samuelsen, E.M.; Edvardsen, K.; Barabady, J. Sea-Spray Measurement Tools and Technique Employed in Marine Icing Field Expeditions: A Critical Literature Review and Assessment Using CFD Simulations. Cold Reg. Sci. Technol. 2024, 217, 104029. [Google Scholar] [CrossRef]
  10. Makkonen, L. Atmospheric Icing on Sea Structures. Cold Reg. Sci. Technol. 2015, 84, 66–92. [Google Scholar]
  11. Dehghani-Sanij, A.R.; Dehghani, S.R.; Naterer, G.F.; Muzychka, Y.S. Sea Spray Icing Phenomena on Marine Vessels and Offshore Structures: Review and Formulation. Ocean Eng. 2017, 132, 25–39. [Google Scholar] [CrossRef]
  12. Qi, J.; Chai, W.; Sinsabvarodom, C.; Cui, M.; Dou, X.; Zhu, T.; Ji, S. Static and Dynamic Stability of a Polar Ship in the Arctic Region with Ice Accumulation. Ocean Eng. 2025, 319, 120218. [Google Scholar] [CrossRef]
  13. Liu, C.; Hu, S.; Li, P.; Qian, T.; Yuan, Y.; Wen, H.; Zhang, D. Impact Mechanism and Prediction Methods of Harsh Environmental Factors on Typical Wave-Induced Icing during Polar Ship Navigation. Ocean Eng. 2025, 321, 120409. [Google Scholar] [CrossRef]
  14. Deshpande, S. Sea Spray Icing Prediction: Integrating Experiments, Machine Learning, and Computational Fluid Dynamics. Ph.D. Thesis, UT The Arctic University of Norway, Tromsø, Norway, 27 May 2024. [Google Scholar]
  15. Wang, X.; Ali, A.; Ke, H.; Huang, B.; Yang, J. Numerical Simulation of Aerodynamic Performance Degradation of NACA0012 Airfoils under Icing Conditions for Vertical-Axis Wind Turbines. Case Stud. Therm. Eng. 2025, 72, 106433. [Google Scholar] [CrossRef]
  16. Al Najjar, I.F.; Jálics, K.; Kollár, L.E. Prediction and Comparison of Ice Accretion on Wind Turbine Blades between Central and Northern Europe by Neural Network and FEM. Int. J. Thermofluids 2025, 28, 101273. [Google Scholar] [CrossRef]
  17. Ren, J.; Gao, L.; Fan, Y.; Li, B. Numerical Simulation for Ice Crystal Formation in High-Pressure Supersonic Humid Air Low-Temperature Flow. Int. Commun. Heat Mass Transf. 2025, 164, 108928. [Google Scholar] [CrossRef]
  18. Liu, X.; Wang, B.; Wang, M.; Wang, Z.; Khoo, B. Experimental Investigation of Saltwater Ice Accretion Characteristics on the Marine Gas Turbine Shroud. China Ocean Eng. 2025, 39, 780–790. [Google Scholar] [CrossRef]
  19. Zhang, Y.; Guo, W.; Li, Y.; Chi, H.; Zhao, P.; Tagawa, K. An experimental study of icing distribution on a symmetrical airfoil for wind turbine blade in the offshore environmental condition. Ocean Eng. 2023, 273, 113960. [Google Scholar] [CrossRef]
  20. Lian, Y.; Zhang, T.; Xu, Z.; Li, Y. Icing Wind Tunnel Test of Ice Distribution Characteristics on the NACA63–412 Blade Airfoil of Wind Turbine. Results Eng. 2025, 25, 104595. [Google Scholar] [CrossRef]
  21. Shin, J.; Bond, T. Results of an Icing Test on a NACA 0012 Airfoil in the NASA Lewis Icing Research Tunnel; NASA TM-105374. In Proceedings of the 30th Aerospace Sciences Meeting and Exhibit, Reno, NV, USA, 6–9 January 1992. [Google Scholar]
  22. Ji, Y.; Wang, J.; Wen, H.; Liu, C.; Liu, Y.; Zhang, D. Impact of Blade Ice Coverage on Wind Turbine Power Generation Efficiency: A Combined CFD and Wind Tunnel Study. Energies 2025, 18, 3448. [Google Scholar] [CrossRef]
  23. Chen, J.; Kang, S.; Chen, C.; You, Q.; Du, W.; Xu, M.; Zhong, X.; Zhang, W. Changes in Sea Ice and Future Accessibility along the Arctic Northeast Passage. Glob. Planet. Change 2020, 195, 103319. [Google Scholar] [CrossRef]
  24. Liu, G.; Ji, M.; Jin, F.; Li, Y.; He, Y.; Li, T. Analysis of the Spatial and Temporal Variation of Sea Ice and Connectivity in the NEP of the Arctic in Summer in Hot Years. J. Mar. Sci. Eng. 2021, 9, 1177. [Google Scholar] [CrossRef]
  25. Magne, A.; Drage, A.B.; Hauge, C.G. Atmospheric Icing in a Coastal Mountainous Terrain: Measurements and Numerical Simulations, a Case Study. Cold Reg. Sci. Technol. 2008, 53, 150–161. [Google Scholar]
  26. ISO 12494:2017(E); Atmospheric Icing of Structures. International Organization for Standardization: Geneva, Switzerland, 2017.
  27. Wu, D.; Bai, X.; Du, Y. Droplet Collection Efficiency Analysis in the Event of Wind Turbine Blades Glaze Ice Formation Based on Euler Wall Film Model. China Ocean Eng. 2025, 39, 621–634. [Google Scholar] [CrossRef]
  28. Menter, F.R. Two-equation eddy-viscosity turbulence models for engineering applications. AIAA J. 1994, 32, 1598–1605. [Google Scholar] [CrossRef]
  29. Apsley, D.D.; Leschziner, M.A. Advanced turbulence modelling of separated flow in a diffuser. Flow Turbul. Combust. 2000, 63, 81–112. [Google Scholar] [CrossRef]
  30. Bourgault, Y.; Beaugendre, H.; Habashi, W.G. Development of a shallow-water icing model in FENSAP-ICE. J. Aircr. 2000, 37, 640–646. [Google Scholar] [CrossRef]
  31. CB/T—1999; Shipbuilding Industry Standard of the People’s Republic of China. Ministry of Communications: Beijing, China, 1999.
  32. Yu, Q. Design of Ship Antenna Layout. Nav. Archit. Ocean Eng. 2022, 38, 44–47. (In Chinese) [Google Scholar] [CrossRef]
  33. Cao, H.; Bai, X.; Yin, Q. Influence of Liquid Water Content on Frost Ice Accretion of Offshore Wind Turbine Blades in Cold Regions. Adv. Polar Sci. 2022, 34, 72–80. (In Chinese) [Google Scholar] [CrossRef]
Figure 1. Icing conditions on ship structures [7]. (a) Icing on the deck piping system of a ship; (b) icing on the railing of the ship superstructure.
Figure 1. Icing conditions on ship structures [7]. (a) Icing on the deck piping system of a ship; (b) icing on the railing of the ship superstructure.
Jmse 13 02315 g001
Figure 2. Schematic of the droplet collection physical model.
Figure 2. Schematic of the droplet collection physical model.
Jmse 13 02315 g002
Figure 3. Relationship between rime ice, glaze ice, and wind speed/temperature [26].
Figure 3. Relationship between rime ice, glaze ice, and wind speed/temperature [26].
Jmse 13 02315 g003
Figure 4. Schematic diagram of the rime ice formation process [27].
Figure 4. Schematic diagram of the rime ice formation process [27].
Jmse 13 02315 g004
Figure 5. Schematic diagram of the glaze ice formation process [27].
Figure 5. Schematic diagram of the glaze ice formation process [27].
Jmse 13 02315 g005
Figure 6. Computational schematic of the k-ω SST model.
Figure 6. Computational schematic of the k-ω SST model.
Jmse 13 02315 g006
Figure 7. Distance y from the mesh cell centroid to the nearest wall surface.
Figure 7. Distance y from the mesh cell centroid to the nearest wall surface.
Jmse 13 02315 g007
Figure 8. Definition of the phase boundary conditions for water droplets on a cylinder surface.
Figure 8. Definition of the phase boundary conditions for water droplets on a cylinder surface.
Jmse 13 02315 g008
Figure 9. Schematic diagram of mass and energy transfer [30].
Figure 9. Schematic diagram of mass and energy transfer [30].
Jmse 13 02315 g009
Figure 10. Cylindrical model.
Figure 10. Cylindrical model.
Jmse 13 02315 g010
Figure 11. Computational domain mesh model.
Figure 11. Computational domain mesh model.
Jmse 13 02315 g011
Figure 12. Computational domain model.
Figure 12. Computational domain model.
Jmse 13 02315 g012
Figure 13. Computational flowchart.
Figure 13. Computational flowchart.
Jmse 13 02315 g013
Figure 14. Ice shape distribution on cylinder end faces. (a) Ice shape distribution on the upstream cylinder end face; (b) ice shape distribution on the downstream cylinder end face.
Figure 14. Ice shape distribution on cylinder end faces. (a) Ice shape distribution on the upstream cylinder end face; (b) ice shape distribution on the downstream cylinder end face.
Jmse 13 02315 g014
Figure 15. Comparison between numerical simulation results and experimental results. (a) Comparison for the upstream cylinder; (b) comparison for the downstream cylinder.
Figure 15. Comparison between numerical simulation results and experimental results. (a) Comparison for the upstream cylinder; (b) comparison for the downstream cylinder.
Jmse 13 02315 g015
Figure 16. Flow field distribution around the upstream and downstream cylinders under different wind speeds. (a) Flow field distribution at an inlet velocity of 2 m/s; (b) Flow field distribution at an inlet velocity of 3 m/s; (c) Flow field distribution at an inlet velocity of 4 m/s; (d) Flow field distribution at an inlet velocity of 5 m/s; (e) Flow field distribution at an inlet velocity of 6 m/s; (f) Flow field distribution at an inlet velocity of 7 m/s.
Figure 16. Flow field distribution around the upstream and downstream cylinders under different wind speeds. (a) Flow field distribution at an inlet velocity of 2 m/s; (b) Flow field distribution at an inlet velocity of 3 m/s; (c) Flow field distribution at an inlet velocity of 4 m/s; (d) Flow field distribution at an inlet velocity of 5 m/s; (e) Flow field distribution at an inlet velocity of 6 m/s; (f) Flow field distribution at an inlet velocity of 7 m/s.
Jmse 13 02315 g016
Figure 17. Analysis of the effect of wind speed on ice accretion of twin-cylinder structures. (a) Variation in ice mass on upstream and downstream cylinders with wind speed; (b) ice shape distribution at height L/2 of the downstream cylinder under various wind speeds.
Figure 17. Analysis of the effect of wind speed on ice accretion of twin-cylinder structures. (a) Variation in ice mass on upstream and downstream cylinders with wind speed; (b) ice shape distribution at height L/2 of the downstream cylinder under various wind speeds.
Jmse 13 02315 g017
Figure 18. Variation in the Mass of Ice on the Downstream Cylinder with Distance.
Figure 18. Variation in the Mass of Ice on the Downstream Cylinder with Distance.
Jmse 13 02315 g018
Figure 19. Ice shape distribution at the L/2 cross-section of the downstream cylinder for different distances. (a) Ice shape distribution for the first five groups with smaller distances; (b) ice shape distribution for the last five groups with larger distances.
Figure 19. Ice shape distribution at the L/2 cross-section of the downstream cylinder for different distances. (a) Ice shape distribution for the first five groups with smaller distances; (b) ice shape distribution for the last five groups with larger distances.
Jmse 13 02315 g019
Figure 20. Analysis of the effect of different diameters on ice accretion of twin-cylinder structures. (a) Ice shape distribution at the L/2 cross-section of the downstream cylinder for different diameters; (b) variation in the mass of ice on the downstream cylinder with diameter.
Figure 20. Analysis of the effect of different diameters on ice accretion of twin-cylinder structures. (a) Ice shape distribution at the L/2 cross-section of the downstream cylinder for different diameters; (b) variation in the mass of ice on the downstream cylinder with diameter.
Jmse 13 02315 g020
Figure 21. Schematic diagram for wind direction angle selection.
Figure 21. Schematic diagram for wind direction angle selection.
Jmse 13 02315 g021
Figure 22. Analysis of the effect of wind direction angle on ice accretion of twin-cylinder structures. (a) Ice shape distribution at the L/2 cross-section of the downstream cylinder for different wind direction angles; (b) variation in the mass of ice on the downstream cylinder with wind direction angle.
Figure 22. Analysis of the effect of wind direction angle on ice accretion of twin-cylinder structures. (a) Ice shape distribution at the L/2 cross-section of the downstream cylinder for different wind direction angles; (b) variation in the mass of ice on the downstream cylinder with wind direction angle.
Jmse 13 02315 g022
Figure 23. Analysis of the effect of wind speed and distance on ice accretion of twin-cylinder structures. (a) Three-dimensional response surface of ice mass variation with wind speed and distance at a fixed diameter; (b) corresponding contour plot.
Figure 23. Analysis of the effect of wind speed and distance on ice accretion of twin-cylinder structures. (a) Three-dimensional response surface of ice mass variation with wind speed and distance at a fixed diameter; (b) corresponding contour plot.
Jmse 13 02315 g023
Figure 24. Schematic diagram of the influence of vortices on droplet transport. (a1,a2) The distance between the two cylinders is 50 mm; (b1,b2) The distance between the two cylinders is 150 mm; (c1,c2) The distance between the two cylinders is 250 mm; (d1,d2) The distance between the two cylinders is 450 mm.
Figure 24. Schematic diagram of the influence of vortices on droplet transport. (a1,a2) The distance between the two cylinders is 50 mm; (b1,b2) The distance between the two cylinders is 150 mm; (c1,c2) The distance between the two cylinders is 250 mm; (d1,d2) The distance between the two cylinders is 450 mm.
Jmse 13 02315 g024
Figure 25. Variation in the mass of ice on the downstream cylinder with D/d. (a) Data from Section 4.1.2, where ice mass varied with distance; (b) data from Section 4.1.3, where ice mass varied with diameter.
Figure 25. Variation in the mass of ice on the downstream cylinder with D/d. (a) Data from Section 4.1.2, where ice mass varied with distance; (b) data from Section 4.1.3, where ice mass varied with diameter.
Jmse 13 02315 g025
Table 1. Cylinder and distance parameters.
Table 1. Cylinder and distance parameters.
Diameter d (mm)Distances D (mm)Distances D (mm)Diameter d (mm)
5050150010
150
25030
350
45050
500
150070
2500
350090
4500
Table 2. Computational results for different meshes.
Table 2. Computational results for different meshes.
Number of Grid ElementsTotal Mass of Ice (kg)
542,6080.04673
983,7620.04732
1,395,0950.04755
2,261,7990.04760
4,862,9880.04763
Table 3. Computational results for different time steps.
Table 3. Computational results for different time steps.
Time Step(s)Total Mass of Ice (kg)
14,4000.04755
72000.04754
48000.04755
36000.04756
24000.04755
Table 4. Twin-cylinder wind tunnel test parameters.
Table 4. Twin-cylinder wind tunnel test parameters.
Serial NumberTemperature (°C)Distance D (mm)MVD (μm)LWC (g·m−3)Wind Speed V (m/s)Icing Duration (s)
1−151482002.041800
2584
3585
41485
Table 5. Icing Simulation Parameters for Different Wind Speeds.
Table 5. Icing Simulation Parameters for Different Wind Speeds.
Temperature (°C)LWC (g·m−3)MVD (μm)Wind Speed V (m/s)Distance D (mm)Cylinder Diameter d (mm)Icing Duration (s)
−151.530215005014,400
3
4
5
6
7
Table 6. Ice Accretion Mass Distribution under Different Wind Speeds.
Table 6. Ice Accretion Mass Distribution under Different Wind Speeds.
Wind Speed V (m/s)Mass of Ice on the Upstream Cylinder (kg)Mass of Ice on the Downstream Cylinder (kg)Total Mass of Ice (kg)
20.0041050.0017650.00587
30.017150.005450.0226
40.03890.008650.04755
50.066920.01160.07852
60.10010.01430.1144
70.13760.01690.1545
Table 7. Icing Simulation Parameters for Different Distances.
Table 7. Icing Simulation Parameters for Different Distances.
Temperature (°C)LWC (g·m−3)MVD (μm)Wind Speed V (m/s)Distance D (mm)Cylinder Diameter d (mm)Icing Duration (s)
−151.5304505014400
150
250
350
450
500
1500
2500
3500
4500
Table 8. Ice Mass Distribution under Different Distances.
Table 8. Ice Mass Distribution under Different Distances.
Distance D (mm)Total Mass of Ice (kg)Mass of Ice on the Downstream Cylinder (kg)
500.044280.00329
1500.043310.00232
2500.042030.00104
3500.041012 × 10−5
4500.041240.00025
5000.041620.00063
15000.047550.00656
25000.051290.0103
35000.05490.01391
45000.057850.01686
Table 9. Icing Simulation Parameters for Different Diameters.
Table 9. Icing Simulation Parameters for Different Diameters.
Temperature (°C)LWC (g·m−3)MVD (μm)Wind Speed V (m/s)Distance D (mm)Cylinder Diameter d (mm)Icing Duration (s)
−151.530415001014,400
30
50
70
90
Table 10. Ice Mass Distribution under Different Diameters.
Table 10. Ice Mass Distribution under Different Diameters.
Cylinder Diameter d (mm)Total Mass of Ice (kg)Mass of Ice on the Downstream Cylinder (kg)
100.068360.01831
300.060540.01037
500.047550.00865
700.044140.0079
900.032020.00751
Table 11. Icing Simulation Parameters for Different Wind Direction Angles.
Table 11. Icing Simulation Parameters for Different Wind Direction Angles.
Temperature (°C)LWC (g·m−3)MVD (μm)Wind Speed V (m/s)Distance D (mm)Cylinder Diameter d (mm)Angle (°)
−151.5304350500
2.05
4.1
6.15
8.2
Table 12. Ice Mass Distribution under Different Wind Direction Angles.
Table 12. Ice Mass Distribution under Different Wind Direction Angles.
Angle (°)Total Mass of Ice (kg)Mass of Ice on the Downstream Cylinder (kg)
00.041012 × 10−5
2.050.044440.00345
4.10.086620.04563
6.150.1090.06801
8.20.099450.05846
Disclaimer/Publisher’s Note: The statements, opinions and data contained in all publications are solely those of the individual author(s) and contributor(s) and not of MDPI and/or the editor(s). MDPI and/or the editor(s) disclaim responsibility for any injury to people or property resulting from any ideas, methods, instructions or products referred to in the content.

Share and Cite

MDPI and ACS Style

Tang, L.; Bai, X.; Wu, D.; Tian, Y.; Gang, X.; Lin, B. Influence of Wake Flow on the Ice Accretion Morphology and Distribution of Twin-Cylinder Structures. J. Mar. Sci. Eng. 2025, 13, 2315. https://doi.org/10.3390/jmse13122315

AMA Style

Tang L, Bai X, Wu D, Tian Y, Gang X, Lin B. Influence of Wake Flow on the Ice Accretion Morphology and Distribution of Twin-Cylinder Structures. Journal of Marine Science and Engineering. 2025; 13(12):2315. https://doi.org/10.3390/jmse13122315

Chicago/Turabian Style

Tang, Lingxin, Xu Bai, Daolei Wu, Yukui Tian, Xuhao Gang, and Baolong Lin. 2025. "Influence of Wake Flow on the Ice Accretion Morphology and Distribution of Twin-Cylinder Structures" Journal of Marine Science and Engineering 13, no. 12: 2315. https://doi.org/10.3390/jmse13122315

APA Style

Tang, L., Bai, X., Wu, D., Tian, Y., Gang, X., & Lin, B. (2025). Influence of Wake Flow on the Ice Accretion Morphology and Distribution of Twin-Cylinder Structures. Journal of Marine Science and Engineering, 13(12), 2315. https://doi.org/10.3390/jmse13122315

Note that from the first issue of 2016, this journal uses article numbers instead of page numbers. See further details here.

Article Metrics

Back to TopTop