Optimal Ship Pipe Route Design: A MOA*-Based Software Approach
Abstract
1. Introduction
2. Formulation of SPRD
2.1. Multi-Objective Optimization
2.2. Objectives and Constraints of SPRD
- lengthk—represents the contribution of the grid k to the total pipe length;
- bendk—indicates whether a direction change (bend) occurs at the grid k;
- energyk—reflects the installation preference or difficulty of the grid k region, where a higher value implies less desirable routing space;
- violatek—records whether, at the grid k, the straight segment between two bends violates the minimum length constraint;
- pocketk—marks whether, at the grid k, a local “pocket” structure is formed between two vertical adjacent bends.
2.2.1. Objectives
- (1)
- Minimize pipe path length
- (2)
- Minimize pipe bends number
- (3)
- Minimize pipe energy (Preference for easy pipe installation areas)
- (4)
- Ensure straight pipe segments between bends meet length constraints
- (5)
- Avoid “pocket” structures in the pipe path
2.2.2. Constraints
- (1)
- No collision between pipes, equipment, and ship structures
- (2)
- Orthogonal pipe routing with local non-orthogonal optimization
3. SPRD Based on MOA*
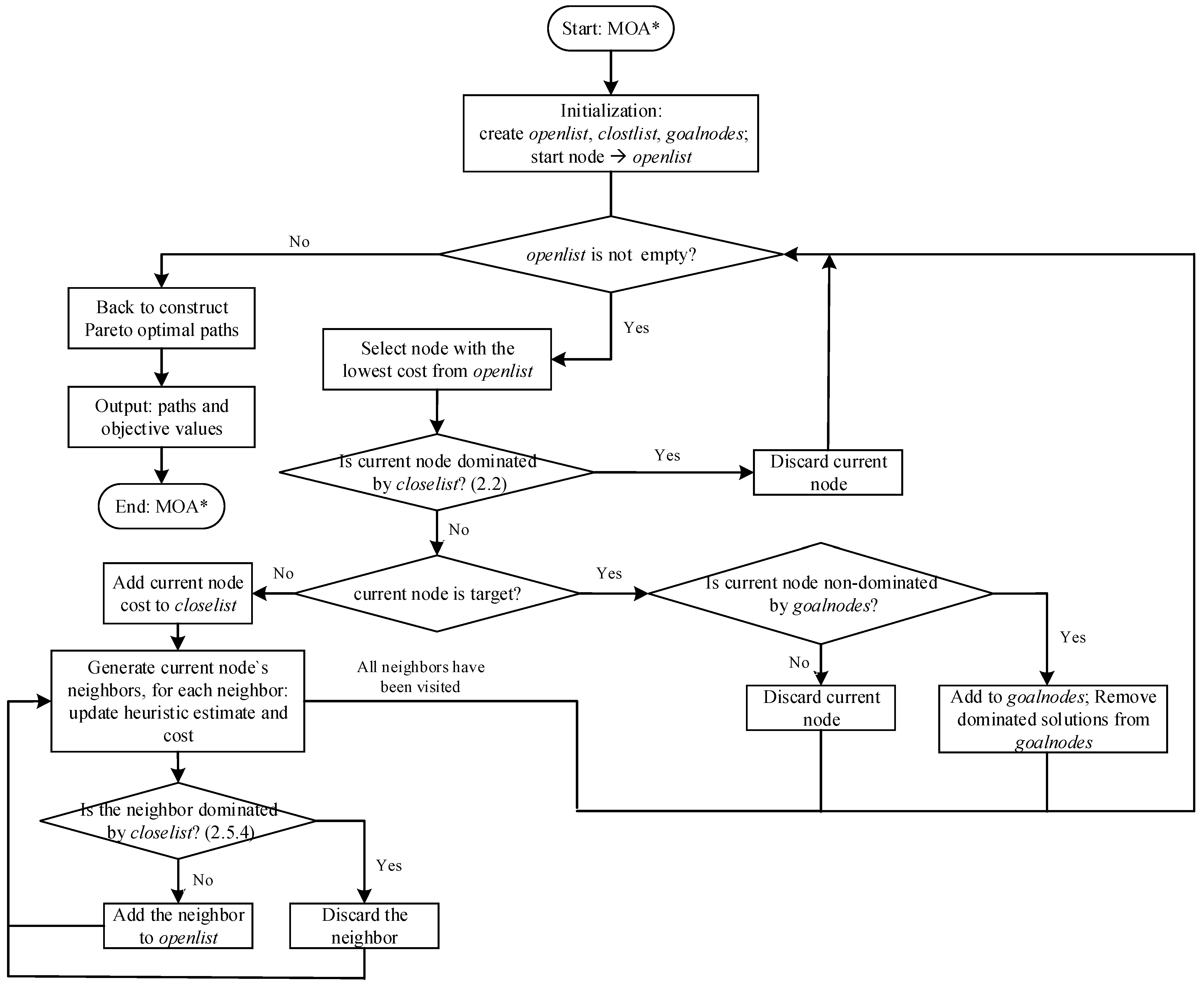
3.1. Multi-Objective A* Pipe Routing Framework
| Algorithm 1: MOA* |
Input:
Step 1. Initialization.
|
3.2. Time and Space Complexity
3.3. Cost Functions
- (1)
- Vector form
- (2)
- Weighted sum form
3.4. Dominance Relationships for Pareto-Optimal Solutions
3.5. Dynamic Probability-Based Pruning Strategy
3.6. Neighbor Node Exploration and Non-Orthogonal Piping
3.7. Cascade Space Expansion Method
| Algorithm 2: Cascade space expansion |
Input:
Step 1. Set parameters.
|
4. Experiments and Results
4.1. Configuration
4.2. A Simulation Piping Case
- (1)
- Experiment 1: Performance evaluation under different algorithm settings
- (1)
- MOA*_weight_dynamic and MOA*_vector_dynamic, which incorporate a dynamic probability-based pruning strategy, yield a greater number of Pareto-optimal solutions across different obstacle distributions compared to their counterparts without the strategy (P2 is more obvious). However, the dynamic strategy does not enhance the number of Pareto patterns. This approach loosens early-stage pruning constraints, allowing the algorithm to retain initially suboptimal nodes that may become advantageous. Consequently, as the algorithm explores more nodes, the search duration is extended accordingly.
- (2)
- A comparison between MOA_weight_dynamic and MOA_vector_dynamic, as well as between MOA_weight and MOA_vector, reveals that algorithms using the weighted sum cost functions exhibit slightly better performance than their vector-based counterparts. The primary reason lies in the design of the comparator in the MOA* open list. In the vector-based method, there are many cases of mutual non-dominance solutions, which complicates the priority comparation. In contrast, the weighted sum method does not encounter this issue. Overall, when balancing the algorithm’s optimization and time performance, MOA*_weight_dynamic holds a slight advantage.
- (2)
- Experiment 2: Sensitivity analysis of weight settings in MOA*_weight
- (3)
- Experiment 3: Comparative analysis of search directions in MOA*
- (4)
- Experiment 4: MOA* vs. bio-inspired multi-objective algorithms
- (5)
- Experiment 5: Validation of non-orthogonal and partial exploration scenarios
4.3. A Fuel Piping Case in Engine Room
- (1)
- Experiment 1: Performance benchmarking of MOA* against prior bio-inspired algorithms
- (2)
- Experiment 2: Attraction zone-based pipe routing
- (3)
- Experiment 3: Non-orthogonal routing validation for ship fuel piping system
4.4. A Complex Piping Case in System Compartment
- (1)
- In the orthogonal routing case, NSGA-II achieved the shortest average pipe length and, together with MOA*_weight_dynamic, yielded the smallest count of bends. It also exhibited relatively low memory consumption. However, the algorithm required significantly longer computation time than the others.
- (2)
- MOACO performed the worst in orthogonal routing, generating the longest pipelines and the highest count of bends. Nevertheless, it demonstrated the lowest memory consumption and much shorter computation time compared with NSGA-II, though its overall performance was still inferior to that of the MOA* variants.
- (3)
- MOA*_weight_dynamic produced slightly longer pipe lengths than NSGA-II but with smaller standard deviations and also the best performance in terms of the count of bends. It showed a clear advantage in computation time while incurring only a minor increase in memory usage relative to NSGA-II and MOACO.
- (4)
- MOA*_vector exhibited balanced performance in orthogonal routing. Its results for pipe length, count of bends, and memory consumption were moderate, but it achieved the shortest computation time among all tested algorithms.
- (5)
- In the non-orthogonal routing scenario, MOA*_weight_dynamic was slightly inferior to MOA*_vector in pipe length and count of bends but outperformed it considerably in computation time and memory usage.
- (1)
- The MOA* variants are preferable. Among them, MOA*_weight_dynamic demonstrates the most balanced overall performance, while MOA*_vector is particularly suitable for orthogonal routing scenarios where computational efficiency is a primary concern.
- (2)
- When computation time is not a limiting factor, NSGA-II or MOACO may also be adopted. Increasing the number of iterative generations or iterations can potentially improve the solution quality.
- (3)
- For non-orthogonal routing, it is advisable to enable only limited (1–4) additional 135° directions based on specific design requirements. Activating more non-orthogonal directions will significantly increase the number of explored nodes, leading to a sharp rise in the spatiotemporal complexity of the MOA* variants.
5. Conclusions
Author Contributions
Funding
Data Availability Statement
Conflicts of Interest
References
- Park, J.; Storch, R.L. Pipe-routing algorithm development: Case study of a ship engine room design. Expert Syst. Appl. 2002, 23, 299–309. [Google Scholar] [CrossRef]
- Blokland, M.; van der Mei, R.D.; Pruyn, J.F.J.; Berkhout, J. Literature survey on automatic pipe routing. Oper. Res. Forum 2023, 4, 35. [Google Scholar] [CrossRef]
- Ando, Y.; Kimura, H. An automatic piping algorithm including elbows and bends. J. Jpn. Soc. Nav. Archit. Ocean Eng. 2012, 15, 219–226. [Google Scholar]
- Choi, W.; Kim, C.; Heo, S.; Na, S. The modification of A* pathfinding algorithm for building mechanical electronic and plumbing (MEP) path. IEEE Access 2022, 10, 65784–65800. [Google Scholar] [CrossRef]
- Min, J.G.; Ruy, W.S.; Park, C.S. Faster pipe auto-routing using improved jump point search. Int. J. Nav. Archit. Ocean Eng. 2020, 12, 596–604. [Google Scholar] [CrossRef]
- Sui, H.; Niu, W. Branch-pipe-routing approach for ships using improved genetic algorithm. Front. Mech. Eng. 2016, 11, 316–323. [Google Scholar] [CrossRef]
- Fan, X.; Lin, Y.; Ji, Z. Ship pipe routing design using the ACO with iterative pheromone updating. J. Ship Prod. 2007, 23, 36–45. [Google Scholar] [CrossRef]
- Lu, Y.; Li, K.; Lin, R.; Wang, Y.; Han, H. Intelligent layout method of ship pipelines based on an improved grey wolf optimization algorithm. J. Mar. Sci. Eng. 2024, 12, 1971. [Google Scholar] [CrossRef]
- Ha, J.; Roh, M.; Kim, K.; Kim, J. Method for pipe routing using the expert system and the heuristic pathfinding algorithm in shipbuilding. Int. J. Nav. Archit. Ocean Eng. 2023, 15, 100533. [Google Scholar] [CrossRef]
- Fan, X.; Lin, Y.; Ji, Z. A variable length coding genetic algorithm to ship pipe path routing optimization in 3D space. Ship Build. China 2007, 48, 82–90. [Google Scholar]
- Dong, Z.; Bian, X. Ship pipe route design using improved A* algorithm and genetic algorithm. IEEE Access 2020, 8, 153273–153296. [Google Scholar] [CrossRef]
- Niu, W.; Sui, H.; Niu, Y.; Cai, K.; Gao, W. Ship pipe routing design using NSGA-II and coevolutionary algorithm. Math. Probl. Eng. 2016, 2016, 7912863. [Google Scholar] [CrossRef]
- Dong, Z.; Wang, F.; Lou, O.; Bian, X. Ship pipe route design based on improved NSGA-II. Comput. Integr. Manuf. Syst. 2022, 28, 1129–1142. [Google Scholar] [CrossRef]
- Dong, Z.; Bian, X.; Zhao, S. Ship pipe route design using improved multi-objective ant colony optimization. Ocean Eng. 2022, 258, 111789. [Google Scholar] [CrossRef]
- Yan, W.; Yang, M.; Lin, Y. A hybrid algorithm based on the proposed square strategy and NSGA-II for ship pipe route design. Ocean Eng. 2024, 305, 117961. [Google Scholar] [CrossRef]
- Lin, Y.; Zhang, Q. A multi-objective cooperative particle swarm optimization based on hybrid dimensions for ship pipe route design. Ocean Eng. 2023, 280, 114772. [Google Scholar] [CrossRef]
- Jiang, W.; Lin, Y.; Chen, M.; Yu, Y. An optimization approach based on particle swarm optimization and ant colony optimization for arrangement of marine engine room. J. Shanghai Jiaotong Univ. Sci. 2014, 48, 502–507. [Google Scholar]
- Yan, W.; Yang, Z.; Yu, Y.; Lin, Y. A hybrid algorithm and collaborative optimization strategy based on novel coding method for SPRD. Ocean Eng. 2024, 311 Pt 1, 118911. [Google Scholar] [CrossRef]
- Zhang, H.; Yu, Y.; Song, Z.; Han, Y.; Yang, Z.; Ti, L. Method for collaborative layout optimization of ship equipment and pipe based on improved multi-agent reinforcement learning and artificial fish swarm algorithm. J. Mar. Sci. Eng. 2024, 12, 1187. [Google Scholar] [CrossRef]
- Ren, Z.; Hernández, C.; Likhachev, M.; Felner, A.; Koenig, S.; Salzman, O.; Rathinam, S.; Choset, H. EMOA*: A framework for search-based multi-objective path planning. Artif. Intell. 2025, 339, 104260. [Google Scholar] [CrossRef]
- Martins, O.O.; Adekunle, A.A.; Olaniyan, O.M.; Bolaji, B.O. An improved multi-objective A-star algorithm for path planning in a large workspace: Design, implementation, and evaluation. Sci. Afr. 2022, 15, e01068. [Google Scholar] [CrossRef]
- Wang, C.; Yang, X.; Li, H. Improved Q-learning applied to dynamic obstacle avoidance and path planning. IEEE Access 2022, 10, 92879–92888. [Google Scholar] [CrossRef]
- Yang, X.; Han, Q. Improved reinforcement learning for collision-free local path planning of dynamic obstacle. Ocean Eng. 2023, 283, 115040. [Google Scholar] [CrossRef]
- Kim, Y.; Lee, K.; Nam, B.; Han, Y. Application of reinforcement learning based on curriculum learning for the pipe auto-routing of ships. J. Comput. Des. Eng. 2023, 10, 318–328. [Google Scholar] [CrossRef]
- Deb, K.; Jain, H. An evolutionary many-objective optimization algorithm using reference-point-based nondominated sorting approach, part I: Solving problems with box constraints. IEEE Trans. Evol. Comput. 2014, 18, 577–601. [Google Scholar] [CrossRef]
- Qu, Y.; Jiang, D.; Zhang, X. A new pipe routing approach for aero-engines by octree modeling and modified max-min ant system optimization algorithm. J. Mech. 2018, 34, 11–19. [Google Scholar] [CrossRef]
- Massonnat, Q.; Verbrugge, C. Efficient octree-based 3D pathfinding. In Proceedings of the 2024 IEEE Conference on Games, Milan, Italy, 5–8 August 2024; pp. 1–8. [Google Scholar] [CrossRef]
- Liu, C.; Wu, L.; Li, G.; Zhang, H.; Xiao, W.; Xu, D.; Guo, J.; Li, W. Improved multi-search strategy A* algorithm to solve three-dimensional pipe routing design. Expert Syst. Appl. 2024, 240, 122313. [Google Scholar] [CrossRef]

























| Category | Algorithms | Core Principle | Merits | Limitations |
|---|---|---|---|---|
| Single-objective deterministic | Dijkstra [3] A* [4] JPS [5] | Deterministic graph search minimizing a single scalar cost | Optimal and reproducible; efficient for single objectives | Cannot handle multiple conflicting objectives; weight tuning required if objectives are combined |
| Multi-objective deterministic | EMOA* [20] IMOA* [21] | Systematically explores non-dominated cost vectors | Produces exact Pareto fronts; no randomness; reproducible | High computational cost in large spaces; limited adaptability to complex constraints |
| Single-objective stochastic | GA [6] ACO [7] GWO [8] | Evolutionary or swarm-based single objective optimization | Strong global search ability; handles nonlinear spaces | Non-deterministic; hyperparameter-sensitive; slow convergence |
| Multi-objective stochastic | NSGA-II [13,15] MOACO [14] MOPSO [16] | Evolutionary or swarm-based multi-objective optimization | Approximates Pareto fronts efficiently; good diversity | Requires extensive tuning; may converge prematurely or inconsistently |
| Hybrid (Partial deterministic) | Expert + Heuristic [9] A* + GA [11] | Integrates methods with different characteristics to complement each other | Integrates local search efficiency with global exploration capability; enhances flexibility for complex routing problems | Requires careful parameter coordination; algorithm structure becomes more complex and problem-dependent |
| Learning-based (Partial deterministic) | Q-Learning [22] PPO [24] | Learns routing strategies or reward functions from interaction or data | Adaptive, data-driven, improves generalization and decision efficiency | Requires large-scale training data; computationally intensive; lower interpretability |
| Metrics | Units | Description |
|---|---|---|
| length | mm | total pipe length |
| bends | count | number of pipe bends |
| energy | dimensionless | routing preference indicator |
| violate | count | number of violations of minimum straight pipe segment |
| count | number of local “pocket” structures | |
| branch point | count | number of branch junctions |
| time cost | s, ms | algorithm execution time |
| memory usage | MB | memory consumption |
| Obstacle ID | Vertex Point 1 (x mm, y mm, z mm) | Vertex Point 2 (x mm, y mm, z mm) |
|---|---|---|
| 1 | (−45, −50, 20) | (−30, 20, 0) |
| 2 | (0, −50, 30) | (50, 10, 10) |
| 3 | (0, −50, −10) | (50, 50, −30) |
| 4 | (−40, −50, 50) | (−20, 50, 30) |
| 5 | (−50, −50, −20) | (−20, 50, −30) |
| 6 | (−20, −10, −40) | (0, 0, 20) |
| 7 | (−50, −50, −20) | (−30, −20, 0) |
| 8 | (−30, −50, −50) | (10, 30, −40) |
| 9 | (−20, −50, −40) | (0, −40, 20) |
| 10 | (−10, 0, −10) | (0, 50, 10) |
| 11 | (30, −50, 50) | (20, −40, 40) |
| 12 | (−10, −50, 50) | (−20, −10, 20) |
| 13 | (−14, −10, −16) | (−6, −16, 8) |
| 14 | (−50, −30, −50) | (0, −28, 50) |
| 15 | (0, −30, −50) | (50, −28, 0) |
| 16 | (0, −30, 10) | (50, −28, 50) |
| 17 | (0, −30, 0) | (40, −28, 10) |
| 18 | (−50, 20, −50) | (0, 22, 50) |
| 19 | (0, 20, −50) | (50, 22, 0) |
| 20 | (0, 20, 10) | (50, 22, 50) |
| 21 | (0, 20, 0) | (40, 22, 10) |
| 22 | (−10, −28, −50) | (−8, 20, 50) |
| Method | Obstacle Num. | Pareto Num. P1/P2 | Pattern Num. P1/P2 | Time Cost (s) P1/P2 | Explored Nodes Num. |
|---|---|---|---|---|---|
| MOA*_ weight_ dynamic | 6 | 2/20 | 1/1 | 5.375/7.687 | 1,475,835/2,035,324 |
| 13 | 16/15 | 5/6 | 6.765/6.657 | 1,748,181/1,794,920 | |
| 17 | 5/6 | 1/1 | 6.609/5.188 | 1,506,150/1,522,726 | |
| 22 | 4/39 | 1/9 | 6.015/4.688 | 1,419,679/1,437,804 | |
| MOA*_ weight | 6 | 2/4 | 1/1 | 3.407/3.188 | 893,626/818,819 |
| 13 | 14/13 | 5/6 | 4.766/4.766 | 1,145,539/1,137,255 | |
| 17 | 5/4 | 1/1 | 3.734/3.750 | 948,646/912,210 | |
| 22 | 3/36 | 1/9 | 3.234/3.188 | 861,599/829,521 | |
| MOA*_ vector_ dynamic | 6 | 2/16 | 1/1 | 9.594/11.063 | 1,626,139/2,263,788 |
| 13 | 12/13 | 5/6 | 11.078/7.500 | 1,915,035/1,919,524 | |
| 17 | 3/7 | 1/1 | 35.859/6.859 | 1,639,606/1,690,776 | |
| 22 | 2/22 | 1/9 | 45.750/6.047 | 1,420,817/1,503,755 | |
| MOA*_ vector | 6 | 2/2 | 1/1 | 4.656/3.469 | 1,034,438/884,278 |
| 13 | 12/11 | 5/6 | 5.281/5.406 | 1,323,130/1,308,432 | |
| 17 | 3/2 | 1/1 | 4.425/4.062 | 1,124,516/1,079,017 | |
| 22 | 2/19 | 1/9 | 3.641/3.390 | 905,775/892,884 |
| Pipe | Obstacle Num. | Pareto Optimal Solutions Num. | Pareto Patterns ID: Length (mm), Bends, Energy, Pocket, Violate |
|---|---|---|---|
| P1 | 6 | 2 | 1: 246, 3, 0, 0, 0 |
| 13 | 16 | 1: 246, 6, 0, 0, 0 2: 290, 5, 20, 0, 0 3: 370, 4, 0, 0, 0 4: 286, 5, 70, 0, 0 5: 282, 5, 120, 0, 0 | |
| 17 | 5 | 1: 330, 9, 0, 0, 0 | |
| 22 | 4 | 1: 330, 9, 0, 0, 0 | |
| P2 | 6 | 20 | 1: 278, 3, 0, 0, 0 |
| 13 | 15 | 1: 278, 5, 0, 0, 0 2: 314, 4, 0, 0, 0 3: 310, 4, 155, 0, 0 4: 306, 4, 290, 0, 0 5: 302, 4, 405, 0, 0 6: 278, 3, 420, 0, 0 | |
| 17 | 6 | 1: 362, 9, 0, 0, 0 | |
| 22 | 39 | 1: 382, 10, 0, 0, 0 2: 366, 10, 20, 0, 0 3: 378, 10, 15, 0, 0 4: 418, 9, 0, 0, 0 5: 414, 9, 75, 0, 0 6: 410, 9, 130, 0, 0 7: 406, 9, 170, 0, 0 8: 402, 9, 200, 0, 0 9: 382, 8, 600, 0, 0 |
| Pipe | Weights (wl, wb, we, wv, wp) | Pareto Num. | Pattern Num. | Time Cost (s) | Explored Nodes Num. |
|---|---|---|---|---|---|
| P1 | (1, 1, 1, 1, 1) | 14 | 5 | 4 | 1,145,539 |
| (100, 1, 1, 1, 1) | 12 | 5 | 4 | 1,380,633 | |
| (1, 100, 1, 1, 1) | 12 | 5 | 5 | 1,309,097 | |
| (1, 1, 100, 1, 1) | 12 | 5 | 4 | 1,183,399 | |
| (1, 1, 1, 100, 1) | 14 | 5 | 5 | 1,145,539 | |
| (1, 1, 1, 1, 100) | 14 | 5 | 4 | 1,137,431 | |
| P2 | (1, 1, 1, 1, 1) | 13 | 6 | 4 | 1,137,255 |
| (100, 1, 1, 1, 1) | 11 | 6 | 4 | 1,383,531 | |
| (1, 100, 1, 1, 1) | 11 | 6 | 5 | 1,301,612 | |
| (1, 1, 100, 1, 1) | 17 | 6 | 4 | 1,180,595 | |
| (1, 1, 1, 100, 1) | 13 | 6 | 4 | 1,137,255 | |
| (1, 1, 1, 1, 100) | 13 | 6 | 4 | 1,136,644 |
| Method | Obstacle Num. | Pareto Num. P1*/P2* | Pattern Num. P1*/P2* | Time Cost (s) P1*/P2* | Explored Nodes Num. |
|---|---|---|---|---|---|
| MOA*_ weight | 6 | 2/4 | 1/1 | 8.953/12.266 | 1,991,366/2,713,978 |
| 13 | 12/3 | 4/2 | 7.656/17.203 | 1,770,090/3,686,840 | |
| 17 | 2/2 | 1/1 | 7.156/16.937 | 1,680,390/3,653,063 | |
| 22 | 2/7 | 1/4 | 9.375/9.640 | 2,268,868/2,215,009 | |
| MOA*_ vector | 6 | 2/4 | 1/1 | 9.704/16.000 | 2,391,147/3,156,239 |
| 13 | 12/4 | 4/3 | 8.437/23.094 | 2,077,408/4,115,436 | |
| 17 | 2/2 | 1/1 | 7.907/22.266 | 1,961,849/4,040,832 | |
| 22 | 2/7 | 1/4 | 10.234/10.562 | 2,448,418/2,517,405 |
| Method | Obstacle Num. | Pareto Optimal Solutions Num. P1/P2 | Pattern Num. P1/P2 | Time Cost (s) P1/P2 | Retry Attempts Count P1/P2 |
|---|---|---|---|---|---|
| MOA*_ weight_ dynamic | 6 | Mean: 2/20 SD: 0/0 | Mean: 1/1 SD: 0/0 | Mean: 5.2/7.7 SD: 0.11/0.15 | Mean: 0/0 SD: 0/0 |
| 13 | Mean: 16.0/13.8 SD: 1.27/0.98 | Mean: 5/6 SD: 0/0 | Mean: 6.7/6.7 SD: 0.11/0.19 | Mean: 0/0 SD: 0/0 | |
| 17 | Mean: 4.2/6.2 SD: 0.84/1.92 | Mean: 1/1 SD: 0/0 | Mean: 6.7/5.3 SD: 0.15/0.14 | Mean: 0/0 SD: 0/0 | |
| 22 | Mean: 4.2/32.6 SD: 2.14/5.50 | Mean: 1/9 SD: 0/0 | Mean: 6.1/4.8 SD: 0.08/0.08 | Mean: 0/0 SD: 0/0 | |
| MOACO | 6 | Mean: 2/20 SD: 0/0 | Mean: 1/1 SD: 0/0 | Mean: 2.2/2.7 SD: 0.04/0.12 | Mean: 0.4/0 SD: 0.55/0 |
| 13 | Mean: 19/18 SD: 0/0 | Mean: 4/6 SD: 0/0 | Mean: 1.8/2.1 SD: 0.03/0.08 | Mean: 0.6/0 SD: 0.89/0 | |
| 17 | Mean: 29.6/163.6 SD: 8.05/26.00 | Mean: 1/1 SD: 0/0 | Mean: 109.4/74.5 SD: 7.43/2.30 | Mean: 25,212.0/16,119.8 SD: 1529.46/360.70 | |
| 22 | Mean: 34.4/39.4 * SD: 14.25/17.79 * | Mean: 1/2 * SD: 0/0 * | Mean: 59.4/79.0 * SD: 5.05/40.84 * | Mean: 12,629.4/18,118.8 * SD: 1775.04/7637.41 * | |
| NSGA-II | 6 | Mean: 2/20 SD: 0/0 | Mean: 1/1 SD: 0/0 | Mean: 15.2/10.6 SD: 0.22/0.44 | Mean: 0/0 SD: 0/0 |
| 13 | Mean: 15/12 SD: 0/0 | Mean: 3/2 SD: 0/0 | Mean: 15.1/14.5 SD: 0.19/0.46 | Mean: 0/0 SD: 0/0 | |
| 17 | Mean: 36.6/106.4 SD: 3.65/8.40 | Mean: 1/1 SD: 0/0 | Mean: 17.7/11.3 SD: 1.39/0.68 | Mean: 0/0 SD: 0/0 | |
| 22 | Mean: 41.8/38.8 SD: 2.59/4.32 | Mean: 1/2 SD: 0/0 | Mean: 42.6/31.5 SD: 6.82/1.26 | Mean: 1222.0/882.4 SD: 158.21/77.58 |
| Pipe | Objectives | MOACO (Energy) | MOACO (No Energy) | GA-A* (Energy) | GA-A* (No Energy) | MOA* (Energy) | MOA* (No Energy) |
|---|---|---|---|---|---|---|---|
| P1 | (mm) | 5700 | 5700 | 5700 | 5700 | 5700 | 5700 |
| B | 4 | 4 | 4 | 3 | 4 | 3 | |
| R | 1 | 1 | 1 | 1 | 1 | 1 | |
| E | 1300 | NA | 1300 | NA | 1300 | NA | |
| T (ms) | 10,344 | 10,313 | 46,437 | 44,828 | 46 | 78 | |
| P2 | (mm) | 1850 | 1850 | 1850 | 1850 | 1850 | 1850 |
| B | 3 | 3 | 3 | 3 | 3 | 3 | |
| E | 375 | NA | 425 | NA | 375 | NA | |
| T (ms) | 6640 | 4985 | 20,656 | 20,313 | 47 | 31 | |
| P3 | (mm) | 2900 | 2900 | 2900 | 2900 | 2900 | 2900 |
| B | 3 | 3 | 3 | 3 | 4 | 3 | |
| E | 475 | NA | 475 | NA | 875 | NA | |
| T (ms) | 8047 | 4735 | 23,656 | 20,297 | 204 | 109 | |
| P4 | (mm) | 1400 | 1400 | 1400 | 1400 | 1400 | 1400 |
| B | 4 | 3 | 3 | 3 | 3 | 3 | |
| E | 300 | NA | 300 | NA | 300 | NA | |
| T (ms) | 3969 | 4000 | 21,235 | 20,750 | ~0 | 16 | |
| P5 | (mm) | 4000 | 4000 | 4000 | 4000 | 4000 | 4000 |
| B | 5 | 3 | 5 | 3 | 5 | 3 | |
| E | 600 | NA | 600 | NA | 600 | NA | |
| T (ms) | 7640 | 5734 | 20,485 | 21,235 | 63 | 47 | |
| P6 | (mm) | 3350 | 3350 | 3350 | 3350 | 3350 | 3350 |
| (mm) | 15,100 | 15,100 | 15,100 | 15,100 | 15,100 | 14,250 | |
| B | 6 | 6 | 6 | 6 | 6 | 5 | |
| R | 2 | 2 | 2 | 2 | 2 | 2 | |
| E | 2625 | NA | 2625 | NA | 2625 | NA | |
| T (ms) | 29,703 | 22,204 | 89,828 | 83,485 | 21,485 | 7765 | |
| P7 | (mm) | 2450 | 2450 | 2450 | 2450 | 2450 | 2450 |
| (mm) | 14,750 | 12,950 | 14,750 | 12,950 | 10,800 | 9950 | |
| B | 13 | 6 | 15 | 7 | 10 | 5 | |
| R | 2 | 2 | 2 | 2 | 2 | 2 | |
| E | 2475 | NA | 2475 | NA | 3500 | NA | |
| T (ms) | 22,985 | 32,813 | 84,109 | 81,610 | 2828 | 1595 | |
| P8 | (mm) | 8700 | 8300 | 8700 | 8300 | 8300 | 8300 |
| B | 6 | 4 | 7 | 4 | 6 | 4 | |
| R | 1 | 1 | 1 | 1 | 1 | 1 | |
| E | 900 | NA | 900 | NA | 1750 | NA | |
| T (ms) | 16,515 | 18,329 | 51,782 | 48,922 | 2313 | 844 | |
| Total | LTotal (mm) | 60,200 | 58,000 | 60,200 | 58,000 | 55,850 | 54,150 |
| BTotal | 44 | 32 | 46 | 32 | 41 | 29 | |
| RTotal | 6 | 6 | 6 | 6 | 6 | 6 | |
| ETotal | 9050 | NA | 9100 | NA | 11,325 | NA | |
| TTotal (ms) | 105,843 | 103,113 | 358,188 | 341,440 | 26,986 | 10,485 |
| P1 | P2 | P3 | P4 | P5 | P6 | P7 | P8 | |
|---|---|---|---|---|---|---|---|---|
| No energy | 6/1, 1/1 | 6/1 | 3/1 | 6/1 | 3/1 | 1/1, 4/1, 1/1 | 1/1, 1/1, 1/1 | 1/1, 1/1 |
| With energy | 3/1, 1/1 | 8/2 | 3/2 | 6/1 | 4/1 | 1/1, 1/1, 1/1 | 1/1, 5/2, 6/1 | 1/1, 9/2 |
| Method | Statistic | Total Pipe Length (mm) | Total Number of Bends and Tees | Time Cost (s) | Peak Memory Usage (MB) |
|---|---|---|---|---|---|
| NSGA-II | Mean | 58,164 | 70 | 2339 | 3727 |
| SD | 463.3 | 2.0 | 304.3 | 2.9 | |
| MOACO | Mean | 59,656 | 75 | 811 | 3697 |
| SD | 627.8 | 3.4 | 85.2 | 17.2 | |
| MOA*_weight_dynamic (orthogonal) | Mean | 58,324 | 70 | 171 | 4656 |
| SD | 255.1 | 1.5 | 12.1 | 156.3 | |
| MOA*_weight_dynamic (non-orthogonal) | Mean | 51,756 | 76 | 304 | 5830 |
| SD | 799.3 | 3.2 | 62.8 | 1461.3 | |
| MOA*_vector (orthogonal) | Mean | 58,544 | 72 | 79 | 5400 |
| SD | 184.6 | 1.3 | 1.3 | 42.3 | |
| MOA*_vector (non-orthogonal) | Mean | 50,676 | 74 | 695 | 12,465 |
| SD | 1026.0 | 2.8 | 224.6 | 3500.4 |
Disclaimer/Publisher’s Note: The statements, opinions and data contained in all publications are solely those of the individual author(s) and contributor(s) and not of MDPI and/or the editor(s). MDPI and/or the editor(s) disclaim responsibility for any injury to people or property resulting from any ideas, methods, instructions or products referred to in the content. |
© 2025 by the authors. Licensee MDPI, Basel, Switzerland. This article is an open access article distributed under the terms and conditions of the Creative Commons Attribution (CC BY) license (https://creativecommons.org/licenses/by/4.0/).
Share and Cite
Dong, Z.; Li, K.; Chen, H.; Sun, C. Optimal Ship Pipe Route Design: A MOA*-Based Software Approach. J. Mar. Sci. Eng. 2025, 13, 2149. https://doi.org/10.3390/jmse13112149
Dong Z, Li K, Chen H, Sun C. Optimal Ship Pipe Route Design: A MOA*-Based Software Approach. Journal of Marine Science and Engineering. 2025; 13(11):2149. https://doi.org/10.3390/jmse13112149
Chicago/Turabian StyleDong, Zongran, Kai Li, Heng Chen, and Chenghao Sun. 2025. "Optimal Ship Pipe Route Design: A MOA*-Based Software Approach" Journal of Marine Science and Engineering 13, no. 11: 2149. https://doi.org/10.3390/jmse13112149
APA StyleDong, Z., Li, K., Chen, H., & Sun, C. (2025). Optimal Ship Pipe Route Design: A MOA*-Based Software Approach. Journal of Marine Science and Engineering, 13(11), 2149. https://doi.org/10.3390/jmse13112149

