Next Article in Journal
Numerical Investigation of Marine Dual-Fuel Engine Operating with High Shares of Premixed Hydrogen Fuel Using LES
Next Article in Special Issue
Simulation-Based Energy Optimization Through Maneuvering Prediction for Complex Passenger Ships: Results from the SimPleShip-SigMa Project
Previous Article in Journal
Development of Novel Offshore Submersible Seaweed Cultivation Infrastructure with Deep-Cycling Capability
Previous Article in Special Issue
An Experimental Study on the Performance of Proton Exchange Membrane Fuel Cells with Marine Ion Contamination
 
 
Font Type:
Arial Georgia Verdana
Font Size:
Aa Aa Aa
Line Spacing:
Column Width:
Background:
Article

Multi-Fuel SOFC System Modeling for Ship Propulsion: Comparative Performance Analysis and Feasibility Assessment of Ammonia, Methanol and Hydrogen as Marine Fuels

by
Simona Di Micco
1,*,
Peter Sztrinko
2,
Aniello Cappiello
1,
Viviana Cigolotti
3 and
Mariagiovanna Minutillo
4
1
Department of Engineering, University of Naples “Parthenope”, Centro Direzionale, Isola C4, 80143 Naples, Italy
2
AVL List GmbH, Hans-List-Platz 1, 8020 Graz, Austria
3
ENEA—Italian National Agency for New Technologies, Energy and Sustainable Economic, 00123 Rome, Italy
4
Department of Industrial Engineering, University of Salerno, 84084 Fisciano, Italy
*
Author to whom correspondence should be addressed.
J. Mar. Sci. Eng. 2025, 13(10), 1960; https://doi.org/10.3390/jmse13101960
Submission received: 12 September 2025 / Revised: 8 October 2025 / Accepted: 13 October 2025 / Published: 14 October 2025
(This article belongs to the Special Issue Research and Development of Green Ship Energy)

Abstract

To reduce fossil fuel dependency in shipping, adopting alternative fuels and innovative propulsion systems is essential. Solid Oxide Fuel Cells (SOFC), powered by hydrogen carriers, represent a promising solution. This study investigates a multi-fuel SOFC system for ocean-going vessels, capable of operating with ammonia, methanol, or hydrogen, thus enhancing bunkering flexibility. A thermodynamic model is developed to simulate the performance of a 3 kW small-scale system, subsequently scaling up to a 10 MW configuration to meet the power demand of a container ship used as the case study. Results show that methanol is the most efficient fueling option, reaching a system efficiency of 58% while ammonia and hydrogen reach slightly lower values of about 55% and 51%, respectively, due to higher auxiliary power consumption. To assess technical feasibility, two installation scenarios are considered for accommodating multiple fuel tanks. The first scenario seeks the optimal fuel share equivalent to the diesel tank’s chemical energy (17.6 GWh), minimizing mass increase. The second scenario optimizes the fuel share within the available tank volume (1646 m3), again, minimizing mass penalties. In both cases, feasibility results have highlighted that changes are needed in terms of cargo reduction, equal to 20.3%, or, alternatively, in terms of lower autonomy with an increase in refueling stops. These issues can be mitigated by the benefits of increased bunkering flexibility.

1. Introduction

The maritime industry is responsible for the emission of about one billion tons of carbon dioxide (CO2) and about 2.5% of global greenhouse gas (GHG) emissions worldwide [1,2]. For over a century, the main propulsive systems on board ocean-going vessels were marine diesel engines fueled with heavy diesel oil. Historically, marine propulsion evolved from coal-fired steam engines to oil-based internal combustion engines, with HFO and MDO becoming dominant throughout the twentieth century. At present, the global fleet remains overwhelmingly dependent on fossil fuels, with more than 80% of ships operating on HFO or MDO, around 5–6% using LNG, and only a marginal share currently adopting alternative fuels such as methanol, biofuels, or hydrogen [3]. The use of this fossil fuel involved the ever-increasing emissions of GHG and air pollutants above all in port areas [4], such as carbon dioxide (CO2), nitrogen oxides (NOx), sulfur oxides (SOx), and particulate matter (PM). The drastic reduction in GHG emissions from ships is set as one of the urgent targets to achieve the EU Green Deal objectives [4]. As a matter of fact, the International Maritime Organization (IMO) has underlined the need to reduce CO2 emissions from shipping by at least 50% by the year 2050 in comparison to the emission levels in 2008 [5,6]. To comply with these goals, the introduction of alternative solutions/technology capable of making shipping more climate friendly, and at the same time ensuring the current performance levels, is needed.
Currently, the technological state of the art for both fuels and propulsion systems is not enough to meet the global and EU’s target emission levels [7]. As a matter of fact, it is necessary to analyze and evaluate game-changing technologies, properly assessing their environmental, social, and economic impacts, which can contribute to the EU’s and sector’s goals [8].
The introduction of zero-emission fuels as hydrogen (H2) and hydrogen carriers, together with the implementation of innovative propulsion technologies such as fuel cells, can pave the way to meet the climate-neutral goal in shipping [9,10,11]. As hydrogen carriers, ammonia (NH3), and methanol (CH3OH) are considered very promising candidates as fuels, thanks to easier storage feasibility (they are stored as liquid fuels) and also for their high volumetric energy densities (11.5 MJ/L and 15.8 MJ/L for liquid ammonia and methanol, respectively). However, the adoption of these fuels also raises specific safety and compatibility challenges. Ammonia is highly toxic and corrosive, requiring dedicated containment, double-walled tanks, and ventilation systems, which may reduce the effective usable volume [12,13]. Liquid hydrogen has a very low boiling point (−253 °C), which demands cryogenic tanks, insulation, and the management of boil-off losses [14]. Methanol, while more easily stored in conventional tanks, has a low flash point (~11 °C) and is regulated under the IGF Code for low-flashpoint fuels, requiring appropriate fire safety and handling systems [15,16]. These aspects highlight that, in addition to mass and volume constraints, regulatory and safety requirements significantly affect the effective integration of each fuel.
In addition to compatibility aspects, safety considerations represent the primary prerequisite for the adoption of alternative fuels in maritime applications. Ammonia, due to its toxicity and corrosiveness, requires double-walled containment, continuous leakage detection, and dedicated ventilation systems, which inevitably influence tank design and the effective usable volume. Liquid hydrogen is characterized by high flammability, potential explosive mixtures, and boil-off losses, thus demanding cryogenic tanks, advanced insulation, controlled venting strategies, and strict compliance with the IGF Code. These protective measures, as already discussed in the literature [15,16], are essential to ensure safe storage and operation on board and must always be considered alongside thermodynamic performance and volumetric feasibility in the evaluation of multi-fuel SOFC systems.
As innovative propulsion technologies for long-distance deep-sea shipping, Solid Oxid Fuel Cells (SOFCs) are the most attractive option, thanks to their high efficiency, good power capacity, and high sensitivity to fuel/oxidant impurities [17,18,19]. These considerations lay the foundation for analyzing SOFC-based ship propulsion systems designed to run on ammonia and methanol from a technical, energetic, environmental, and economic point of view.
It is in this context that this work is placed as it illustrates the preliminary results of both a performance analysis of an innovative SOFC-based powertrain designed to run on multiple fuels and a feasibility assessment for the installation of different fuel tanks.

1.1. Review on SOFC-Based Propulsion System Fed with Ammonia and Methanol

The feasibility of SOFC technology employment in shipping is widely explored in scientific literature, with a particular focus on alternative fuels and the associated challenges.
Barelli et al. (2020) [20] studied ammonia-fed SOFC systems by fitting the experimental results of a six-cell SOFC stack over a 100 kW model in their analysis. Their findings indicated that ammonia is a promising fuel for SOFCs, offering stable and efficient performance. Electrical system efficiency reaches up to 52% in nominal conditions, while the NH3 flow rate is 10.29 g/s with NOx emissions in the range of 40–250 ppm at the highest current densities. As reported in ref. [20], these values refer to laboratory-scale SOFC tests and cannot be directly compared with current IMO marine emission standards. Hence, NH3-fed SOFC systems could represent a sustainable solution in energy generation, seeing that authors also assessed the Levelized Cost of Energy around 0.221$/kWh to give a comprehensive indication for SOFC power systems’ design and modeling.
Cinti et al. (2016) [12] also investigated ammonia-fed SOFCs, focusing on stack testing and system analysis, confirming the stable operation of ammonia-powered SOFCs. The study focused on a thermodynamic model based on a four-cell short stack SOFC system, with a total active area of 320 cm2 and an operating temperature of 700 °C. By considering different inlet gas compositions and varying the stack polarization curve, the authors evaluated the working stability of the system. The analysis highlighted that working with diluted ammonia guaranteed system efficiency up to 50% with the advantage of operating with non-toxic, non-flammable, and easy-to-handle substance, suggesting its potential applications in the field of power units with high efficiency and zero emissions.
Hagen et al. (2019) [21] explored the use of various hydrogen carriers, as biogas and ammonia, for powering SOFCs’ experimental setups with an active area of 16 cm2. The analysis demonstrated the stable operation of the system (1500 h) at a lab scale size with a power output of about 0.70 W/cm2 and electrical efficiencies that reach up to 40%, using NH3. Moreover, the absence of carbonous emissions coupled with the previously listed advantages and an established widespread availability of the fuel support the potential for SOFC power systems.
On the other hand, Duong et al. (2022) [22] proposed a novel maritime propulsion system based on SOFCs powered by methanol, integrated with Proton Exchange Membrane Fuel Cells (PEMFCs) and Combined Heat and Power (CHP) production. The proposed system was designed for a 3.80 MW cargo vessel fueled by CH3OH. After the integration with PEMFC and CHP systems, the output power reached up to 5.65 MW. Authors concluded that the SOFC-based propulsion systems using methanol as a fuel can be promising, and in order to thoroughly comprehend the applicability of the presented system, further research on the economic and sustainability aspects should be carried out.
Cocco et al. [23] investigated hybrid systems combining SOFCs and micro gas turbines, fueled by methanol and dimethyl ether (DME). When fed by CH3OH at an operating temperature of 900 °C, the system achieved a maximum hybrid plant efficiency and SOFC efficiency of about 67.8% and 50%, respectively. These efficiencies are net values from the system model, as they include the external reformer and heat exchanger integration, whereas minor parasitic loads were not explicitly accounted for in the original study [18]. The article also investigated fuel reforming, showing that the optimal reforming temperature for methanol is about 240 °C, considering the same SOFC operating temperature. This assessment was a preliminary step toward SOFC-based propulsive systems; in particular, its adaptability to various operating conditions further suggests its potential for distributed applications, offering a high-efficiency solution for maritime propulsion.
Van Veldhuizen et al. [24] analyzed SOFC-based propulsive systems fed with different alternative fuels and based on different criteria, going from production capacity and availability to technology readiness and fuel cost, without neglecting factors operating and investment costs as well as emissions. The results showed five different alternative fuels compatible with SOFC operations: liquified natural gas (LNG), Methanol, Fischer–Tropsch diesel, ammonia, and hydrogen. While in another work [20], they focused on the technical and economic feasibility of SOFC systems in hybrid propulsion applications for the maritime sector, highlighting the efficiency and environmental benefits of SOFCs over traditional propulsion systems since the volumetric energy density could vary between 1.00 and 25.00 kW/m3 and system efficiencies could reach up to 65%. Moreover, their study suggested that hybrid strategies, transient capabilities, heat supply matching, and the impact of marine operating conditions on SOFC performance are key aspects to be investigated.
In addition, recent studies on advanced carbon-based and MOF-derived materials have further explored surface reaction mechanisms and pollutant removal processes, providing complementary insights into catalytic pathways under redox environments [25]. Despite the promising achievements reported in the above studies, several controversies and open challenges remain in the research on SOFC systems for maritime applications. First, the complexity of fuel reforming and cracking processes is still debated, especially with regard to efficiency penalties, catalyst durability, and system controllability under varying loads. Second, carbon deposition and accelerated degradation represent critical issues when operating with carbon-based fuels such as methanol, and the literature shows divergent conclusions on the long-term impact of these phenomena. Third, there is a clear trade-off between volumetric energy density and the limited storage space available on board, which strongly affects the feasibility of large-scale integration. Finally, safety aspects related to toxicity, flammability, and the compliance of storage solutions with international regulations (e.g., IGF Code) remain a major barrier to widespread adoption.
In addition to these open issues, it is worth noting that most of the existing research has been limited to single-fuel SOFC configurations, while systematic analyses of multi-fuel operations in the maritime sector are still scarce. The potential of a multi-fuel approach is often mentioned as a desirable feature to enhance the flexibility and resilience of future shipping energy systems, but quantitative assessments remain very limited.

1.2. Research Purpose and Original Contributions

Building on the gaps and controversies identified in the literature, the present study aims to advance the understanding of multi-fuel SOFC systems for maritime propulsion. While previous research has mainly investigated single-fuel SOFC configurations and has been largely limited to thermodynamic modeling, the novelty of this work lies in adopting a systematic multi-fuel perspective, simultaneously considering ammonia, liquid hydrogen, and methanol within the same framework.
In doing so, the study goes beyond a purely performance-oriented approach and incorporates feasibility aspects related to fuel storage, mass and volume requirements, and integration on board a container ship. A short discussion on safety and regulatory prerequisites is also included to complement the analysis and underline that toxicity, cryogenic conditions, and flashpoint regulations represent essential boundary conditions for any practical adoption. Above all, the analysis explicitly addresses bunkering flexibility, highlighting how the possibility to switch between different fuels represents the key innovation of the multi-fuel SOFC approach and one of the main contributions of this work.
This novel approach fits into the framework of the European project FuelSOME. The vision of the project is to find a scalable and flexible way to supply multiple fuels, i.e., ammonia and methanol in addition to hydrogen, to act as major contenders to replace marine diesel as a fuel for ocean-going vessels coupled with their use in a multi-fuel power generation system based on SOFC technology. The flexibility provided by multi-fuel feeding makes it possible to overcome the limits related to the availability of these fuels in various ports. The innovative concept proposed in FuelSOME is demonstrated through the design and development of a single power system, SOFC and its Balance of Plant (BoP), capable of being supplied and powered by multiple fuels, including ammonia, methanol, and hydrogen.
This paper focuses on the numerical assessment of a multi-fuel system, first by evaluating the performance of a small-scale (3 kW) configuration using a properly developed numerical model, and then by studying the same concept scaled to a multi-megawatt SOFC powertrain, analyzing its thermodynamic behavior and installation feasibility for application on an ocean-going vessel. The multi-fuel system is conceived as a system that is able to operate separately with different fuels, like ammonia, methanol, or hydrogen. Figure 1 shows the well-structured methodological approach developed for the analysis.
Firstly, the small-scale SOFC power system is presented and described. Then, the system modeling and its performance results are illustrated, followed by the analysis of the scaling up of the proposed system to multi-megawatt application. Finally, different bunkering solutions are analyzed for evaluating the feasibility of multi-fuel system installation on board ships. In the feasibility analysis, the evaluation of the mass and volume of the SOFC propulsion system is neglected.
In summary, the originality of this work lies in demonstrating, for the first time, the feasibility of a multi-fuel SOFC propulsion system that combines thermodynamic performance with storage and installation constraints, while emphasizing bunkering flexibility as a key innovation boundary compared with existing single-fuel studies.

2. Materials and Methods

The methodological approach adopted for developing the thermo-electrochemical model of the SOFC system is introduced. First, the characteristics of the small-scale SOFC power unit employed as the basis for the simulations are described, followed by the modeling approach applied to scale the system to ship propulsion applications.

2.1. Small-Scale SOFC Power Unit

In this study, a small-scale 3 kW SOFC multi-fuel system, designed to be used as a marine propulsion system, has been investigated in terms of energetic and environmental performance using a numerical model developed in the Aspen Plus environment. The SOFC stack has been engineered and tested by Elcogen (Vantaa, Finland) [26] within the FuelSOME project. The SOFC power system is conceived to operate with ammonia, or methanol, or hydrogen as fuels in single feed line configuration; the block diagram of the system is illustrated in Figure 2.
The generated net AC power of the system ( P s y s   ( A C ) ) and the net electric efficiency ( η s y s   ( A C ) ), are estimated by using the following equations:
P s y s   ( A C ) = P s t a c k   ( D C ) · η i n v e r t e r P a i r _ B l o w e r P f u e l _ B l o w e r P a u x
η s y s   ( A C ) = P s y s   ( A C ) m ˙ f u e l   · L H V f u e l
where P s t a c k   ( D C ) is the power output from the stacks, and P a i r _ B l o w e r ,   P f u e l . _ B l o w e r ,   and P a u x are the electric powers supplied to the air blower, to the fuel recirculation blower, and to the auxiliaries, respectively. To obtain electric power in AC, the efficiency of the selected inverter ( η i n v e r t e r ) is assumed to be equal to 97%. Finally, m ˙ f u e l and L H V f u e l refer to the mass flow rate and to the Lower Heating Value of the feeding fuel.
Looking at Figure 2, it should be noted that while the simulation allows switching among fuels by adjusting the input composition and reaction thermodynamics, real multi-fuel operation would require dedicated heat management and control strategies. Ammonia, for example, needs higher reforming and stack temperatures, whereas methanol reforming occurs at lower temperatures but involves additional heat recovery stages. Hydrogen allows faster thermal response but increases safety constraints. Therefore, multi-fuel operation offers greater flexibility at the cost of higher system complexity and control effort.

2.2. System Modeling

Modeling plays an important role in understanding, analyzing, optimizing, and guiding the transition to sustainable energy systems and also in demonstrating the feasibility of SOFC-based systems for vessel propulsion. In this study, the small-scale 3 kW SOFC multi-fuel system has been modeled in consideration of the system’s ideal division into three main sections: (i) the fuel supply section, (ii) the air supply section, and (iii) the SOFC unit section. The modeling equations for each component are described in Appendix A.
The thermo-electrochemical model has been developed using numerical input data provided within the FuelSOME project [27]. The simulations have been carried out with consideration of beginning-of-life (BOL) operating conditions. End-of-life (EOL) performance and degradation effects have not been included, since experimental validation is still ongoing.

2.2.1. Fuel Supply Section

The fuel supply section represents the most challenging part of the system since the components and their integration must allow for operation with different fuels. Figure 3 depicts the model flowsheet related to the fuel supply system.
As mentioned above, the SOFC power system is designed to operate with different fuels from a physical and chemical properties perspective. In the case of methanol, a pump and an evaporator are required before mixing (stream #2) with the recirculated anode outlet gas (stream #10). In this framework, the methanol pump provides a pressure rise of about 0.128 bar, while the evaporator requires a heat duty of approximately 319 W, supplied by the anode exhaust stream (420 °C → 255 °C), which heats the methanol from 30 °C to 150 °C and ensures its complete vaporization without cracking. For ammonia (stored in liquid form at 8 bar and 30 °C) feeding, before it is mixed with the recirculated anode outlet gas, it vaporizes, decreasing the pressure in a throttling valve. For both fuels, the mixed gas (stream #3) is recirculated by using a blower and then heated (Fuel HX). The hot mixed gas (stream #5) is processed in a chemical reactor that works as a reformer in the case of methanol and as a cracker in the case of ammonia. The steam needed for the methanol steam reforming comes from the recirculated anode-out (stream #10), thus no direct steam supply is needed in nominal operation. The heat (Qin) needed for these chemical processes (both endothermic processes) is supplied by the hot cathodic air (see heat exchanger HX in Figure 4). The produced syngas (stream #6) is further heated (Pre-manifold HX) before feeding the anode side of the SOFC power system (stream #7). In the case of hydrogen use as feeding fuel, it is directly mixed with the recirculated anode-out (stream #10) before entering the blower. The mixing gas (hydrogen and recirculated anode-out stream) is first pre-heated in an heat exchanger (Fuel HX) by recovering the thermal power from the stream Anode-Out and then is cooled by passing inside the chemical reactor system that, in this case, works only like an heat exchanger; in particular, this mixing gas supplies heat (Qout) to the cathodic air (see the component HX in Figure 4). Finally, it (stream #6) is heated (Pre-manifold HX) before feeding the anode side of the SOFC power system (stream #7).

2.2.2. Air Supply Section

The air supply section consists of several heat exchangers needed for heating the cathodic air to be sent to the SOFC unit. Figure 4 depicts the model flowsheet related to the air supply system.
The air is compressed in a blower and heated in the Air Pre HX and Air HX by using the hot exhaust gasses (stream #15 and stream #16) coming out from the Catalytic Burner that is fed by Anode-Out and Cath-Out (mixed as stream #13). The component HX is a “virtual heat exchanger” that is used to model the heat provided (Qin) or taken away (Qout) to/from the chemical reactor (Reformer/Cracker) devoted to the methanol reforming or ammonia cracking (see Figure 3). In the case of hydrogen use as a feeding fuel, HX simulates the heating of the stream #21 by using the heat available in the stream #5 (see Figure 3). Finally, the hot cathodic air (stream #23) is sent to the SOFC unit.

2.2.3. SOFC Unit Section

For the behavior prediction of the SOFC unit, the model developed by Perna et al. [28] has been used. According to this model, the anode side and the cathode side are modeled by using more components as illustrated in Figure 5.
The anode side is modeled by using (i) a Gibbs reactor (A1), (ii) a Stoichiometric reactor (A2), and (iii) a Separator (A3). The cathode side is modeled by using (i) a Separator (C1), and Mixer (C2). The thermal balance of the SOFC unit is solved by means of a Q-Mixer block that allows the consideration of sensible enthalpy changes in the feeding streams at the anode and the cathode sides and the heat of electrochemical reactions. The electrochemical performance is calculated by using the conventional electrochemical equations implemented in a Fortran block calculator. A detailed description of the model is presented in ref. [28].

3. Results

This section reports the main findings of the study. First, the outcomes of the thermo-electrochemical model are presented, including system efficiencies and flow compositions under nominal operating conditions. Then, the feasibility analysis for the installation of different fuel storage solutions on board is discussed, highlighting the implications in terms of weight and volume compared to conventional diesel systems.

3.1. Modeling Results

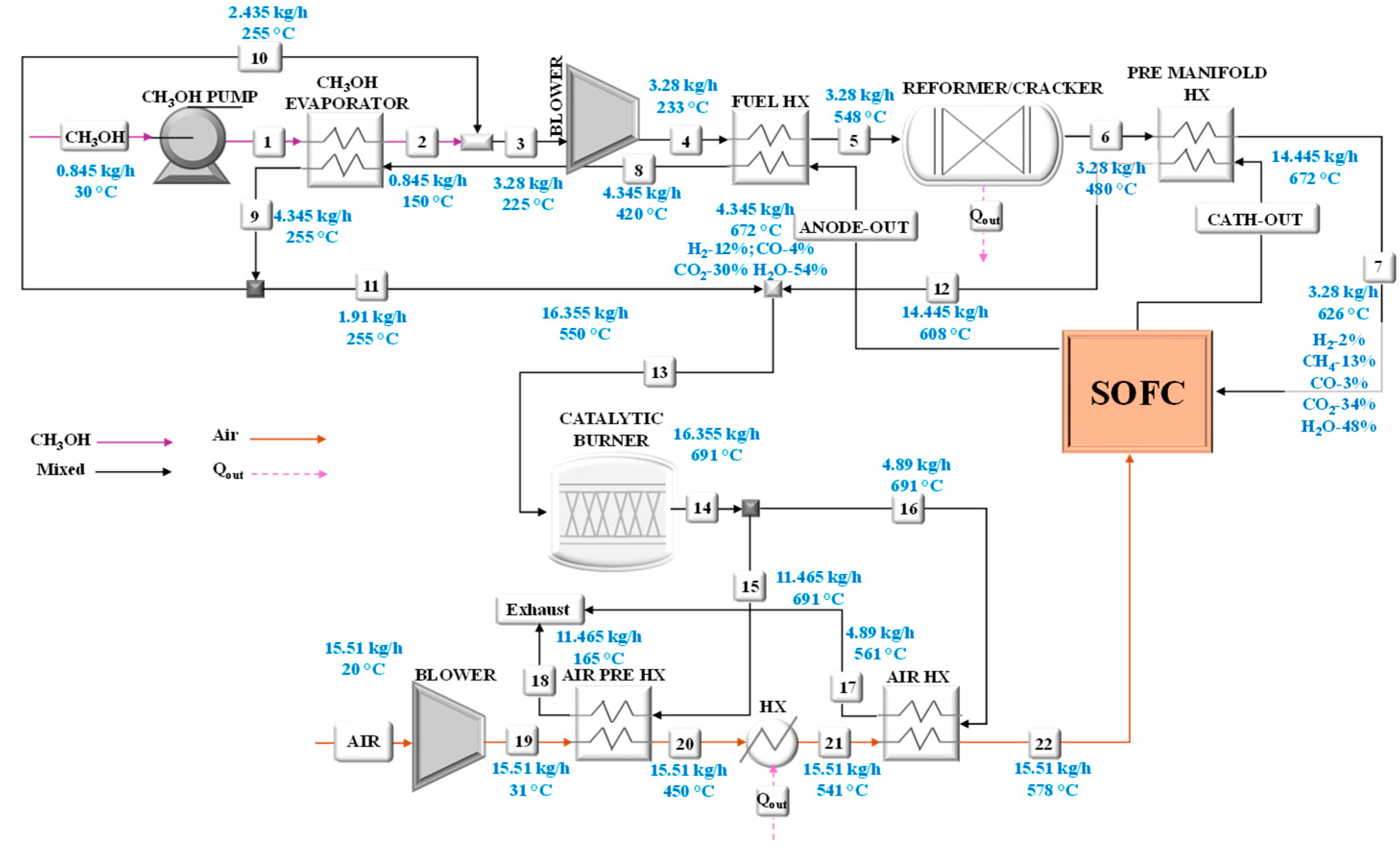
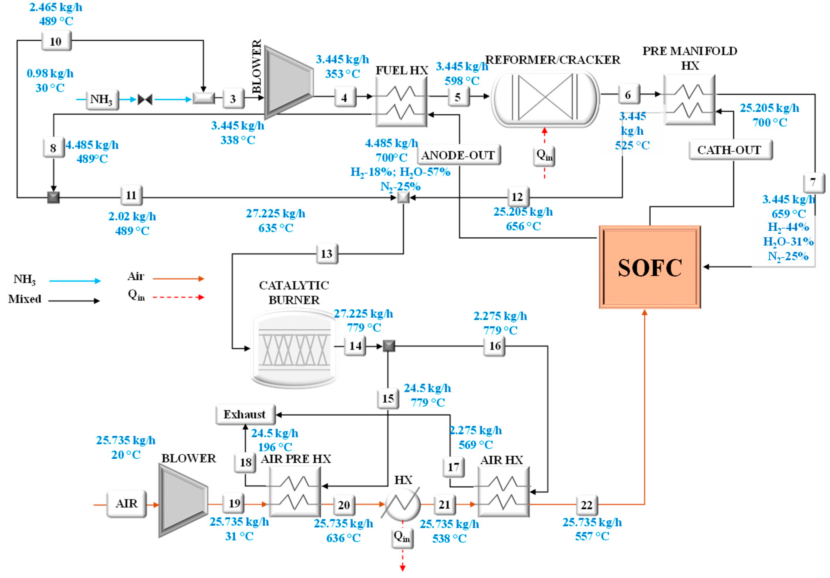
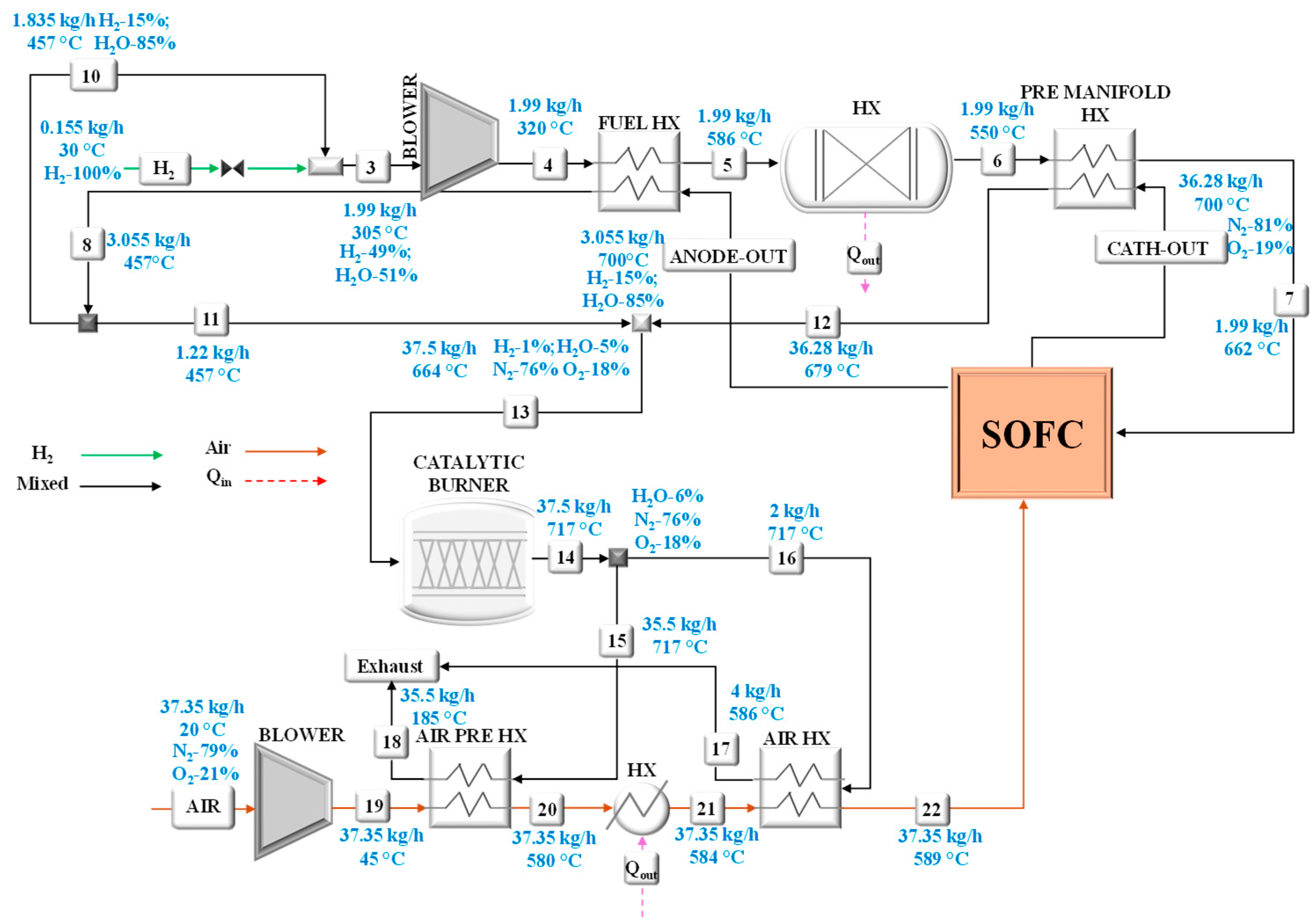
The model of the small-scale system has allowed the calculation of the operating conditions in terms of mass flow rates, chemical compositions, temperatures, and pressures at rated power, considering the feeding of the SOFC unit with ammonia, methanol, or hydrogen. These results can be viewed in the following figures that refer to the system fed by ammonia (Figure 6), methanol (Figure 7), and hydrogen (Figure 8). Details also in terms of flows of chemical composition are summarized in Table A1, Table A2, Table A3, Table A4, Table A5 and Table A6 of the Appendix A.
Particular attention has been paid to the analysis of the heat exchangers for which the main performances have been calculated as listed in Table 1. All heat exchangers were modeled assuming a counter-current flow configuration.
The overall performance of the system under consideration of a different fuel supply, in terms of efficiency vs. power, is shown in Figure 9.
It can be seen that the highest system efficiency, equal to 58% (by considering an inverter efficiency of 97%), is reached by using methanol, while the worst trend efficiency is obtained with hydrogen (51%). Ammonia, instead, reaches an efficiency of about 55%. As for the hydrogen low efficiency, it is mainly due to the highest power consumption of the air blower which is driven by the high air mass flow rate required to ensure an adequate internal cooling of the stack.
The illustrated model results have been compared with the FuelSOME project result, which designed the system within the project FuelSOME. Once the model has been validated, it has been used to predict the performance of a multi-megawatt powertrain in a wide operating range. Considering that the SOFC system is composed of multiple stack modules and that each SOFC stack cannot operate below 50% of its rated power, when the power demand from the ship falls below this threshold, some stack modules are shut down. Through this management strategy, the SOFC power system can operate according to the vessel mission profile.

3.2. Scaling Application for Multi-Megawatt Propulsion System: A Container Ship Case Study

In order to assess the feasibility of integrating a multi-fuel SOFC system as a propulsion system on board a ship, the small-scale system has been scaled up to a real case of a multi-megawatt system. To this end, the case study of an oceangoing vessel has been selected for analysis. Depending on the ship’s characteristics and a selected mission profile, the developed model has been applied to estimate fuel consumption, considering the use of both a single-fuel and a multi-fuel supply solution on board. In both cases, the analysis has been focused on the weight and volume needed to store these fuels.

3.2.1. Container Ship Characterization

The selected container ship has an overall length (LOA) of 134.4 m, a breadth extreme of 22.5 m, a draught of 8.7 m and shows a Dead Weight Tonnage (DWT) of about 11,271 tons. It is equipped with an 8.4 MW main Diesel engine (ME) and uses 3.5 MW auxiliary engines (AEs) [29]. The selected ship usually operates medium-distance voyages; in particular, for this study, it is considered that a typical voyage is characterized by a cruise duration of 172 h and an average speed of 18.5 knots. This vessel has been chosen because detailed operational and load profile data were available, enabling a reliable feasibility assessment. Its installed power places it in the feeder container segment, which is widely used in short-sea shipping and considered representative of medium-size container vessels. Figure 10a,b depicts the ship load profile and fuel consumption over the single cruise.
The nominal installed power (11.9 MW, including both main and auxiliary engines) is conventionally oversized to ensure safe operation under adverse weather and extreme conditions. As a matter of fact, as shown by the mission load profile (Figure 10a), the actual operational demand never exceeds about 7.4 MW. Taking this evidence into account, in the present study, the SOFC system adopted to replace the conventional powertrain has been sized at 10 MW, which fully satisfies the real power requirements of the vessel while also providing a safety margin above the maximum observed load.
The selected ship shows an available volume in the fuel compartment of 1646 m3. Taking into account the density of diesel (855 kg/m3) and its low calorific value (45 MJ/kg), the total mass capacity of the tank and its total chemical energy content related to the stored fuel are 1407 tons and 17.6 GWh, respectively. Assuming an average efficiency of 50% for the on board engines, the mechanical energy available for the ship’s propulsion can be calculated (equal to 8.8 GWh). As the amount of diesel required for one voyage (corresponding to approximately 2067 nautical miles) is equal to 102.7 tons, the capacity of the fuel tank allows for approximately thirteen voyages (26,871 nautical miles of autonomy) before refueling.

3.2.2. System Operation with Single-Fuel Tanks for Single Feed Line

Firstly, a feasibility analysis has been carried out in terms of the weight and volume of the tanks for the fuels considered (ammonia, methanol, and hydrogen), which could store, on board, the same chemical energy content as that available in the diesel tank (17.6 GWh).
Table 2 summarizes the results of this estimation, taking into account the weight and volume of both the fuel and the related selected commercial tanks. This table also shows the values for the on board diesel storage.
It is worth noting that in the case of ammonia use, the storage tanks (268 tanks needed) involve an increase in volume and weight with respect to the diesel option of about 373% and 275%, respectively. In the case of hydrogen (97 tanks needed), even if the fuel weight is three times lower compared to the diesel one, the total weight and volume increase drastically due to the characteristics of the liquid hydrogen storage tank. In this study, hydrogen storage has been assumed in the form of cryogenic liquid (−253 °C), as this is considered the most feasible option for large-scale maritime applications, whereas compressed gaseous storage has not been taken into account. This means that to assure the same chemical energy capacity of the stored diesel in the fuel room (17.6 GWh), a reshaping of the ship arrangement is needed.
In the case of methanol, the storage tank does not represent a critical issue since this fuel can be stored in the same tank used for the diesel, which weight can be considered negligible. This assumption relies on the fact that methanol is liquid at ambient pressure and temperature and therefore does not require cryogenic or compressed conditions, additional insulation, or cofferdams; consequently, it can be safely stored in the existing diesel oil tanks without further design modifications. The amount of methanol that could be stored strictly depends on the volume of the on board tank.

3.2.3. System Operation with Multiple Fuel Tanks for Single Feed Line: Alternative Options for Providing More Flexibility

Since the novelty that the FuelSOME project aims to introduce is the use of multi-fuel storage to increase the flexibility of refueling in ports, the feasibility analysis has been carried out by analyzing, through a sensitivity approach, which is the best solution in terms of fuel share that minimizes the weight and volume of an on board multi-fuel storage. In this study, to find the optimal fuel share between ammonia, methanol, and hydrogen, two strategies have been proposed and analyzed: (a) the strategy dedicated for satisfying the fuel room energy capacity (17.6 GWh) and (b) the strategy for the use of the available volume in the fuel room (1646 m3).
Fuel Shares for Satisfying the Fuel Room Energy Capacity
This strategy aims at evaluating the optimal fuel storage share stored on board for minimizing the total weight and volume, once the on board total fuel energy capacity equal to 17.6 GWh is fixed.
With this aim, different scenarios have been evaluated, each considering different percentages of the chemical energy distributed among ammonia, methanol, and hydrogen. Table 3 summarizes the percentages, in terms of energy distribution in the multi-fuel storage system, for the ten considered scenarios.
In the first scenario, an even energy distribution (the same percentage) among the three fuels (5.87 GWh for each fuel) has been considered. According to these percentages, the amounts of ammonia, methanol, and hydrogen that must be stored are 1193 tons, 1061 tons, and 176 tons, respectively; by considering the weight of the storage tanks, the total weights and volumes are 2228 tons and 2070 m3 for ammonia, 1061 tons and 1340 m3 for methanol, and 1154 tons and 4204 m3 for hydrogen. In the same way, weights and volumes for each scenario have been calculated, as summarized in Table 4 and illustrated in Figure 11.
As expected, each scenario involves an increase in volume and weight with respect to the diesel configuration. The best solution in terms of the lowest increase in weight is related to Scenario 9, for which the fuel shares are 10% ammonia, 80% methanol, and 10% hydrogen. In any case, an increase in weight and volume must be taken into account by considering the need for a ship redesign. This option could be pursued if a cargo reduction is considered. In particular, to compensate for the increase in volume, about 89 TEUs have to be removed, corresponding to a reduction of 20.3% in total ship cargo (612 TEU [25]).
Fuel Shares for Filling the Available Fuel Room Volume
Both the redesign and the cargo reduction required for fixing the chemical energy stored on board are not viable solutions from the ship owner’s point of view, so other strategies need to be considered.
Thus, in this study, the strategy for the use of the available volume in the fuel room (1646 m3) has been investigated by searching for the optimal solution that maximizes the chemical energy capacity stored on board. For this purpose, to perform the optimization analysis, a numerical algorithm has been developed in a MATLAB R2024b environment. Figure 12 depicts the schematic flowchart of the routine.
The optimization problem has been formulated as a linear programming model in the MATLAB Optimization Toolbox. Three decision variables were defined:
V H 2 , V C H 3 O H , V N H 3   [ m 3 ]  
representing the storage volumes of hydrogen, methanol, and ammonia, respectively.
The global constraint ensures that the available tank capacity is not exceeded:
V H 2 + V C H 3 O H + V N H 3 1646  
The objective function is the maximization of the total propulsive energy and, as a consequence, the corresponding autonomy in terms of traveled nmi:
max E p r o p u l s i v e = L H V H 2 ƞ H 2   ρ H 2 V H 2 + L H V C H 3 O H ƞ C H 3 O H   ρ C H 3 O H V C H 3 O H + L H V N H 3 ƞ N H 3   ρ N H 3 V N H 3
where L H V i ,   ƞ i ,   ρ i represent the i fuel lower heating value, the system average efficiency operating with the   i fuel, and the i fuel density, respectively.
Two different scenarios have been considered, varying in terms of lower bound conditions for the volume tank:
  • Scenario A: each fuel is constrained to occupy at least 10% of the available tank volume
  • Scenario B: the lower bounds corresponded to the minimum required stock to cover one complete trip under the reference load profile.
The problem has been solved using the optimproblem and optimvar routines of MATLAB with the linear programming solver (linprog). The solution provided the optimal allocation of the mass amount for each fuel (obtained through the objective function and considering the constraint on the maximum volume), along with the corresponding achievable propulsive energy and, consequently, the resulting autonomy in terms of traveled nautical miles (nmi). The results of this optimization procedure are illustrated in Table 5.
Scenario A consists of fuel shares, in terms of percentage of the fuel room volume, equal to 10% of the volume dedicated to ammonia, 80% to methanol, and 10% to hydrogen storage, respectively. This solution allows us to achieve an available chemical energy of 6.2 GWh, corresponding to a propulsion energy of about 2.97 GWh. Even if this option could be possible from an energetic point of view, it is not applicable since the amounts of ammonia and hydrogen stored are not enough to ensure at least one voyage with each fuel (2067 nmi).
On the other hand, Scenario B is the best, since by considering the fuel shares, in terms of percentage of the fuel room volume, equal to 25% of ammonia, 18% of methanol, and 56% of hydrogen, it ensures at least one voyage with each fuel (2067 nmi). This configuration allows us to the achieve a chemical energy capacity of about 4.2 GWh, corresponding to a total energy for the propulsion with the SOFC power system of 1.9 GWh.
Analyzing Scenario B from the trip autonomy point of view compared to the diesel solution, it can be observed (Figure 13) that the chemical energy is lower (4.2 GWh vs. 17.6 GWh); therefore, the refueling of the three fuels is required after 7470 nmi when compared with diesel, that allows travel for 26,870 nmi before bunkering.
This is expected, given diesel’s higher volumetric energy density and the maturity/compactness of its storage systems.
However, the lower autonomy of this optimal solution does not represent critical operating conditions since allowing at least one voyage (2067 nmi) with each fuel assures the multi-fuel system’s feasibility, according to the availability of fuels in ports. Moreover, this solution does not involve ship rearrangements as well as cargo capacity reduction since the total mass of stored fuels is reduced by 33% with respect to the conventional diesel solution (334.3 tons vs. 976.7 tons). Moreover, the reduction in autonomy observed for the multi-fuel configuration is offset by lower CO2 emissions, aligning with a core objective of the IMO’s maritime decarbonization strategy.

4. Future Analysis

Starting from the thermodynamic performances and the results in terms of fuel installation feasibility, future steps will be devoted at carrying out a detailed economic analysis focused on the estimation of the capital costs for each component of the plant, the operating costs regarding the considered fuel with the aim of calculating economic KPI, and finding out the economic Break Even Point among the proposed solutions and the reference case.

5. Conclusions

This study demonstrates the technical feasibility of a multi-fuel SOFC-based propulsion system for maritime applications. The system has been designed to operate with three different zero-emission fuels—ammonia, methanol, and hydrogen—offering operational flexibility in response to variable port fuel availability. A thermodynamic model has been developed and validated for a 3 kW prototype and subsequently scaled up to a 10 MW powertrain for application on board a container ship selected as the case study. Modeling results have shown that methanol yields the highest electrical efficiency, reaching 58%, while ammonia and hydrogen configurations achieve slightly lower values due to increased auxiliary power consumption, particularly for air compression.
From an installation feasibility perspective, it has been demonstrated that, when using methanol, the system can be integrated without increasing fuel storage volume or mass, allowing the use of existing diesel tanks. Conversely, ammonia and hydrogen require larger storage capacities and may entail ship rearrangements when used alone. To mitigate these limitations, a multi-fuel storage strategy has been evaluated. An optimized scenario (Scenario B), allocating 25% of ammonia, 18% of methanol, and 56% of hydrogen, has been identified as the best compromise. This configuration enables at least one full voyage (2067 nautical miles) per fuel type, achieving an overall stored energy of 4.2 GWh and avoiding ship redesign or cargo capacity reduction. Additionally, this scenario results in a 33% reduction in the total mass of stored fuels compared to the conventional diesel solution. The feasibility results do not account for the installation of the SOFC propulsion system, as it is still under development and detailed design information is not yet available. In particular, the present study does not include the mass and volume of the SOFC stack, the reformer, or the Balance of Plant, nor the specification of auxiliary equipment (e.g., blowers, recirculation units). These aspects are outside the current scope and will be the subject of future dedicated investigations once detailed design data are available.

Author Contributions

Conceptualization, S.D.M., P.S., A.C., V.C. and M.M.; investigation, S.D.M., P.S., A.C., V.C. and M.M.; methodology, S.D.M., P.S., A.C., V.C. and M.M.; writing—original draft preparation, S.D.M., P.S., A.C., V.C. and M.M. All authors have read and agreed to the published version of the manuscript.

Funding

This research has received funding from the European Union’s Horizon 2020 Research and Innovation program under Grant Agreement N.101069828, project FuelSOME—Multifuel SOFC system with Maritime Energy vectors.

Data Availability Statement

The original contributions presented in this study are included in the article. Further inquiries can be directed to the corresponding author.

Conflicts of Interest

Peter Sztrinko was employed by AVL List GmbH. The remaining authors declare that the research was conducted in the absence of any commercial or financial relationships that could be construed as a potential conflict of interest.

Appendix A

Appendix A.1. Component Simulation: Theoretical Analysis

The modeling of both fuel supply and air supply sections has been performed in Aspen Plus Environment, where the evaluation and the comparison of the thermodynamic performances of the systems with the two fuels have been carried out.

Appendix A.1.1. Heat Exchangers

HeatX is used for modeling heat exchangers. This component can perform fast or detailed rating calculations for most types of four-flow heat exchangers. For the two-flow counter-current exchangers used in this analysis, the following set of equations has been implemented:
Q = m ˙ c o l d · H c o l d = m ˙ h o t · H h o t = U · A · L M T D
where U (kW/m2K) is the heat transfer coefficient, A (m2) is the heat exchange area and LMTD is the log-mean temperature difference, calculated as follows.
L M T D = T 1 T 2 log T 1 T 2
where T 1 and T 2 are the temperature differences between fluids in Section 1 and Section 2 of each heat exchanger, calculated, respectively, as T 1 = T h i n T c o u t and T 2 = T h o u t T c i n .
ε = Q ˙ Q ˙ m a x
The effectiveness of each exchanger is evaluated as represented in Equation (A4) as the ratio between the heat exchanged ( Q ˙ ) and the maximum heat exchangeable ( Q ˙ m a x ). The latter value depends on the fluids’ thermal properties, in particular, the hourly heat capacity ( C ) calculated as the product of the fluid mass flow ( m ˙ ) and its heat-specific value at constant pressure ( c p ). In fact, as expressed in the following equation, Q ˙ m a x is calculated as the product of the minimum hourly heat capacity ( C m i n ) and the maximum temperature difference between the two fluids ( T h i n T c i n ).
Q ˙ m a x = C m i n T h i n T c i n
Therefore, considering the hourly heat capacity of the hot fluid ( C h ) and the hourly heat capacity of the cold fluid ( C c ), there are two conditions that could apply:
C h C c   C m i n = C c   C m a x = C h
C c C h C m i n = C h   C m a x = C c
where the ratio between C m i n and C m a x is C R . Finally, the number of thermal units is also defined for counterflow exchangers in the following equation:
N T U = 1 1 C R ln 1 ε C R 1 ε

Appendix A.1.2. Reformer/Cracker

To perform the reforming and cracking reactions for methanol and ammonia, the RGibbs unitary operator block is employed. Here, no reaction kinetics are applied. The Rgibbs component does not need a specific reaction stoichiometry and uses Gibbs free energy minimization to calculate equilibrium. The reforming/cracking reactions, according to different feeding fuels, are listed below:
2 N H 3 3 H 2 + N 2 H = 46   k J m o l 1
C H 3 O H C O + 2 H 2 H = 90.7   k J m o l 1
The Gibbs free energy of the reaction system (for k species) is
G t = i = 1 k n i · µ i
where n i is the moles number of species i and µ i is its chemical potential.

Appendix A.1.3. Catalytic Burner

For modeling the catalytic burner, the RStoic component is employed. It is a reactor in which the stoichiometry is known. Here, the combustion chamber undergoes an adiabatic complete reaction, which means that the fuel is completely consumed. The combustion reaction is
H 2 + 1 2 O 2 H 2 O

Appendix A.1.4. Blower

This component is simulated as an isentropic compressor. The specific work (kJ/kg) of the compressor unit is calculated by applying the well-known equation for ideal condition:
L i s , c =   k k 1   ·   R f u e l · T i n   ·   p o u t p i n k 1 k 1
where k is the ratio of the specific heats (cp and cv), R f u e l   is the fuel gas constant, Tin (K) is the fuel inlet temperature and p i n   and p o u t   are the inlet and outlet pressures, respectively. Starting from this value of L i s , c ,   the required electric power is calculated estimating the values of the isentropic efficiency ( η i s , c ) the mechanical efficiency ( η m ) and the electric generator efficiency ( η e ). By applying this equation, the size of the compressor is obtained:
P c o m p r e s s o r = m ˙ H 2 · L i s , c η i s , c · η m · η e

Appendix A.2. System Thermochemical Properties

The thermochemical properties of each stream for the fuel supply system fed with ammonia, methanol, and hydrogen, respectively, are reported in Table A1, Table A2 and Table A3, respectively. In the same way, Table A4, Table A5 and Table A6 report the thermochemical properties of the three flows for the air supply system.
Table A1. Thermochemical properties of each stream in the fuel supply system fed with ammonia.
Table A1. Thermochemical properties of each stream in the fuel supply system fed with ammonia.
FlowsMass Flow Rate (kg/h)T (°C)Composition (vol%)
NH30.9830NH3-100%
102.46489H2-18%, H2O-57%, N2-25%
33.44338H2-13%, H2O-40%, N2-18%, NH3-29%
43.44353H2-13%, H2O-40%, N2-18%, NH3-29%
53.44598H2-13%, H2O-40%, N2-18%, NH3-29%
63.44525H2-44%, H2O-31%, N2-25%
73.44659H2-44%, H2O-31%, N2-25%
ANODE-OUT4.48700H2-18%, H2O-57%, N2-25%
84.48489H2-18%, H2O-57%, N2-25%
112.02489H2-18%, H2O-57%, N2-25%
CATH-OUT25.20700N2-82%, O2-18%
1225.20656N2-82%, O2-18%
1327.22635H2-2%, H2O-7%, N2-75%, O2-16%
Table A2. Thermochemical properties of each stream in the fuel supply system fed with methanol.
Table A2. Thermochemical properties of each stream in the fuel supply system fed with methanol.
FlowsMass Flow Rate (kg/h)T (°C)Composition (vol%)
10.8430CH3OH-100%
20.84150CH3OH-100%
102.43255H2-12%, CO-4%, CO2-30%H2O-54%
33.28225H2-10%, CO-3%, CO2-24%H2O-43%, CH3OH-20%
43.28233H2-10%, CO-3%, CO2-24%H2O-43%, CH3OH-20%
53.28548H2-10%, CO-3%, CO2-24%H2O-43%, CH3OH-20%
63.28480H2-2%, CH4-13%, CO-3%, CO2-34%, H2O-48%
73.28626H2-2%, CH4-13%, CO-3%, CO2-34%, H2O-48%
ANODE-OUT4.34672H2-12%, CO-4%, CO2-30%, H2O-54%
84.34420H2-12%, CO-4%, CO2-30%, H2O-54%
94.34255H2-12%, CO-4%, CO2-30%, H2O-54%
111.91255H2-12%, CO-4%, CO2-30%, H2O-54%
CATH-OUT14.44672N2-84%, O2-16%
Table A3. Thermochemical properties of each stream in the fuel supply system fed with hydrogen.
Table A3. Thermochemical properties of each stream in the fuel supply system fed with hydrogen.
FlowsMass Flow Rate (kg/h)T (°C)Composition (vol%)
H20.1530H2-100%
101.83457H2-15%, H2O-85%
31.99305H2-49%, H2O-51%
41.99320H2-49%, H2O-51%
51.99586H2-49%, H2O-51%
61.99550H2-49%, H2O-51%
71.99662H2-49%, H2O-51%
ANODE-OUT3.05700H2-15%, H2O-85%
83.05457H2-15%, H2O-85%
111.22457H2-15%, H2O-85%
CATH-OUT36.28700N2-81%, O2-19%
1236.28679N2-81%, O2-19%
1337.50664H2-1%, O2-18%, N2-76%, H2O-5%
Table A4. Thermochemical properties of each stream in the air supply system fed with ammonia.
Table A4. Thermochemical properties of each stream in the air supply system fed with ammonia.
FlowsMass Flow Rate (kg/h)T (°C)Composition (vol%)
1327.22635H2-2%, H2O-7%, N2-75%, O2-16%
1427.22779H2O-9%, N2-76%, O2-15%
1524.50779H2O-9%, N2-76%, O2-15%
162.72779H2O-9%, N2-76%, O2-15%
172.72569H2O-9%, N2-76%, O2-15%
1824.50196H2O-9%, N2-76%, O2-15%
AIR26.2520O2-21%, N2-79%
1926.2531O2-21%, N2-79%
200.5131O2-21%, N2-79%
2125.7331O2-21%, N2-79%
2225.73636O2-21%, N2-79%
2325.73538O2-21%, N2-79%
2425.73557O2-21%, N2-79%
Table A5. Thermochemical properties of each stream in the air supply system fed with methanol.
Table A5. Thermochemical properties of each stream in the air supply system fed with methanol.
FlowsMass Flow Rate (kg/h)T (°C)Composition (vol%)
1316.35550H2-2%, CO2-4%H2O-7%, N2-73%, O2-14%
1416.35691CO2-5%H2O-9%, N2-74%, O2-12%
1511.46691CO2-5%H2O-9%, N2-74%, O2-12%
164.89691CO2-5%H2O-9%, N2-74%, O2-12%
174.89561CO2-5%H2O-9%, N2-74%, O2-12%
1811.46165CO2-5%H2O-9%, N2-74%, O2-12%
AIR15.5120O2-21%, N2-79%
1915.5131O2-21%, N2-79%
20---
2115.5130O2-21%, N2-79%
2215.51450O2-21%, N2-79%
2315.51541O2-21%, N2-79%
2415.51578O2-21%, N2-79%
Table A6. Thermochemical properties of each stream in the air supply system fed with hydrogen.
Table A6. Thermochemical properties of each stream in the air supply system fed with hydrogen.
FlowsMass Flow Rate (kg/h)T (°C)Composition (vol%)
1337.50664H2-1%, O2-18%, N2-76%, H2O-5%
1437.50717O2-18%, N2-76%, H2O-6%
1535.50717O2-18%, N2-76%, H2O-6%
162717O2-18%, N2-76%, H2O-6%
172586O2-18%, N2-76%, H2O-6%
1835.50185O2-18%, N2-76%, H2O-6%
AIR37.3520O2-21%, N2-79%
1937.3545O2-21%, N2-79%
20---
2137.3545O2-21%, N2-79%
2237.35580O2-21%, N2-79%
2337.35584O2-21%, N2-79%
2437.75589O2-21%, N2-79%

References

  1. IEA. International Shipping; IEA: Paris, France, 2021; Available online: https://www.iea.org/reports/international-shipping (accessed on 30 July 2025).
  2. Di Micco, S.; Minutillo, M.; Forcina, A.; Cigolotti, V.; Perna, A. Feasibility analysis of an innovative naval on board power-train system with hydrogen- based PEMFC technology. E3S Web Conf. 2021, 312, 07009. [Google Scholar] [CrossRef]
  3. Foretich, A.; Zaimes, G.G.; Hawkins, T.R.; Newes, E. Challenges and opportunities for alternative fuels in the maritime sector. Marit. Transp. Res. 2021, 2, 100033. [Google Scholar] [CrossRef]
  4. Casazza, M.; Lega, M.; Jannelli, E.; Minutillo, M.; Jaffe, D.; Severino, V.; Ulgiati, S. 3D monitoring and modelling of air quality for sustainable urban port 677 planning: Review and perspectives. J. Clean. Prod. 2019, 231, 1342–1352. [Google Scholar] [CrossRef]
  5. Di Micco, S.; Silvestri, L.; Forcina, A.; Minutillo, M. Sustainability for ship operations in seaport areas: Technical solutions and environmental assessment. Sci. Total Environ. 2025, 962, 178377. [Google Scholar] [CrossRef] [PubMed]
  6. International Maritime Organization (IMO). Fourth IMO Greenhouse Gas Study 2020; Up-Dated Data and Analysis 2023 Edition; IMO Publishing: London, UK, 2023. [Google Scholar]
  7. International Energy Agency (IEA). Energy Technology Perspectives 2022—Shipping Sector Insights; IEA Publications: Paris, France, 2022. [Google Scholar]
  8. Wang, C.; Peng, Z.; Yang, J.; Zhang, N.; Li, K.; Li, X. Optimal Alternative Fuel Selection for Dual-Fuel Ships Under FuelEU Maritime Regulations: Environmental and Economic Assessment. J. Mar. Sci. Eng. 2025, 13, 1105. [Google Scholar] [CrossRef]
  9. Al-Enazi, A.; Okonkwo, E.C.; Bicer, Y.; Al-Ansari, T. A review of cleaner alternative fuels for maritime transportation. Energy Rep. 2021, 7, 1962–1985. [Google Scholar] [CrossRef]
  10. Xing, H.; Stuart, C.; Spence, S.; Chen, H. Alternative fuel options for low carbon maritime transportation: Pathways to 2050. J. Clean. Prod. 2021, 297, 126651. [Google Scholar] [CrossRef]
  11. Elkafas, A.G.; Rivarolo, M.; Barberis, S.; Massardo, A.F. Feasibility Assessment of Alternative Clean Power Systems onboard Passenger Short-Distance Ferry. J. Mar. Sci. Eng. 2023, 11, 1735. [Google Scholar] [CrossRef]
  12. Cinti, G.; Discepoli, G.; Sisani, E.; Desideri, U. SOFC operating with ammonia: Stack test and system analysis. Int. J. Hydrogen Energy 2016, 41, 13583–13590. [Google Scholar] [CrossRef]
  13. Jang, H.; Mujeeb-Ahmed, M.P.; Wang, H.; Park, C.; Hwang, I.; Jeong, B.; Zhou, P.; Mickeviciene, R. Regulatory gap analysis for risk assessment of ammonia-fuelled ships. Ocean. Eng. 2023, 287, 115751. [Google Scholar] [CrossRef]
  14. Naquash, A.; Agarwal, N.; Lee, M. A Review on Liquid Hydrogen Storage: Current Status, Challenges and Future Directions. Sustainability 2024, 16, 8270. [Google Scholar] [CrossRef]
  15. Deliverable, D. Hazard Identification of Generic Hydrogen Fuel Systems Study Investigating the Safety of Hydrogen as Fuel on Ships; EMSA: Lisboa, Portugal, 2024. [Google Scholar]
  16. IMO. International Code of Safety for Ships Using Gases or Other Low-Flashpoint Fuels (IGF Code); International Maritime Organization: London, UK, 2017. [Google Scholar]
  17. Wang, X.; Zhu, J.; Han, M. Industrial Development Status and Prospects of the Marine Fuel Cell: A Review. J. Mar. Sci. Eng. 2023, 11, 238. [Google Scholar] [CrossRef]
  18. Elkafas, A.G.; Rivarolo, M.; Gadducci, E.; Magistri, L.; Massardo, A.F. Fuel Cell Systems for Maritime: A Review of Research Development, Commercial Products, Applications, and Perspectives. Processes 2023, 11, 97. [Google Scholar] [CrossRef]
  19. Fragiacomo, P.; Piraino, F.; Genovese, M.; Corigliano, O.; De Lorenzo, G. Experimental Activities on a Hydrogen-Powered Solid Oxide Fuel Cell System and Guidelines for Its Implementation in Aviation and Maritime Sectors. Energies 2023, 16, 5671. [Google Scholar] [CrossRef]
  20. Barelli, L.; Bidini, G.; Cinti, G. Operation of a solid oxide fuel cell based power system with ammonia as a fuel: Experimental test and system design. Energies 2020, 13, 6173. [Google Scholar] [CrossRef]
  21. Hagen, A.; Langnickel, H.; Sun, X. Operation of solid oxide fuel cells with alternative hydrogen carriers. Int. J. Hydrogen Energy 2019, 44, 18382–18392. [Google Scholar] [CrossRef]
  22. Duong, P.A.; Ryu, B.; Jung, J.; Kang, H. Design, Modeling, and Thermodynamic Analysis of a Novel Marine Power System Based on Methanol Solid Oxide Fuel Cells, Integrated Proton Exchange Membrane Fuel Cells, and Combined Heat and Power Production. Sustainability 2022, 14, 12496. [Google Scholar] [CrossRef]
  23. Cocco, D.; Tola, V. Externally reformed solid oxide fuel cell-micro-gas turbine (SOFC-MGT) hybrid systems fueled by methanol and di-methyl-ether (DME). Energy 2009, 34, 2124–2130. [Google Scholar] [CrossRef]
  24. Veldhuizen, B.; Visser, K.; Hopman, H.; van Veldhuizen, B.; van Biert, L.; Visser, K. Comparative Analysis of Alternative Fuels for Marine SOFC Systems. In Proceedings of the 15th International Symposium on Practical Design of Ships and Other Floating Structures—Prads 2022, Dubrovnik, Croatia, 9–13 October 2022. [Google Scholar]
  25. Cheng, P.; Li, Z.K.; Zheng, Y.L.; Meng, Q.; Yu, Y.; Jin, Y.; Gao, X.F.; Guo, X.M.; Jia, L. Study on the regulation of performance and Hg0 removal mechanism of MIL-101(Fe)-derived carbon materials. Sep. Purif. Technol. 2025, 379, 134939. [Google Scholar] [CrossRef]
  26. Alfano, A.; Puranen, J.; Pulkkinen, V.; Noponen, M. Advancement on Fuel and Operation Mode Flexible Solid Oxide Cell Stacks and Modules. Available online: https://fuelsome.eu/wp-content/uploads/2024/07/Abstract_Adv-on-Fuel-and-Op-Mode-Flexible-SOC-Stacks-and-Modules.pdf (accessed on 30 July 2025).
  27. Initial Report on Stack Performance with Simulated Multifuel Feed, Deliverable 2.4 of FuelSOME Project. Available online: https://fuelsome.eu/public-deliverables/ (accessed on 30 July 2025).
  28. Perna, A.; Minutillo, M.; Jannelli, E.; Cigolotti, V.; Nam, S.W.; Han, J. Design and performance assessment of a combined heat, hydrogen and power (CHHP) system based on ammonia-fueled SOFC. Appl. Energy 2018, 231, 1216–1229. [Google Scholar] [CrossRef]
  29. Di Micco, S.; Cigolotti, V.; Mastropasqua, L.; Brouwer, J.; Minutillo, M. Ammonia-powered ships: Concept design and feasibility assessment of powertrain systems for a sustainable approach in maritime industry. Energy Convers. Manag. X 2024, 22, 100539. [Google Scholar] [CrossRef]
Figure 1. Methodology approach.
Figure 1. Methodology approach.
Jmse 13 01960 g001
Figure 2. Block diagram of the multi-fuel system.
Figure 2. Block diagram of the multi-fuel system.
Jmse 13 01960 g002
Figure 3. The model flowsheet of the fuel supply system.
Figure 3. The model flowsheet of the fuel supply system.
Jmse 13 01960 g003
Figure 4. The model flowsheet of the air supply system.
Figure 4. The model flowsheet of the air supply system.
Jmse 13 01960 g004
Figure 5. SOFC model flowsheet [23].
Figure 5. SOFC model flowsheet [23].
Jmse 13 01960 g005
Figure 6. NH3-based SOFC system: modeling results.
Figure 6. NH3-based SOFC system: modeling results.
Jmse 13 01960 g006
Figure 7. CH3OH-based SOFC system: modeling results.
Figure 7. CH3OH-based SOFC system: modeling results.
Jmse 13 01960 g007
Figure 8. H2-based SOFC system: modeling results.
Figure 8. H2-based SOFC system: modeling results.
Jmse 13 01960 g008
Figure 9. System efficiency vs. electric power [27].
Figure 9. System efficiency vs. electric power [27].
Jmse 13 01960 g009
Figure 10. (a) Container ship mission profile [25]; (b) Container ship fuel consumption over the single cruise.
Figure 10. (a) Container ship mission profile [25]; (b) Container ship fuel consumption over the single cruise.
Jmse 13 01960 g010
Figure 11. Sensitivity analysis results in terms of weight and volume of multi-fuel storage tanks.
Figure 11. Sensitivity analysis results in terms of weight and volume of multi-fuel storage tanks.
Jmse 13 01960 g011
Figure 12. Flowchart of the optimization algorithm developed in MATLAB environment.
Figure 12. Flowchart of the optimization algorithm developed in MATLAB environment.
Jmse 13 01960 g012
Figure 13. Autonomy comparison between the fuel shares and diesel for filling the fuel room.
Figure 13. Autonomy comparison between the fuel shares and diesel for filling the fuel room.
Jmse 13 01960 g013
Table 1. Heat Exchangers simulation results.
Table 1. Heat Exchangers simulation results.
AmmoniaMethanolHydrogen
Fuel HX
LMTD (°C)117.7154.9128.7
ε (%)717171
Pre-manifold HX
LMTD (°C)77.580.174.3
ε (%)777675
Air PreHX
LMTD (°C)154182.3143.3
ε (%)817881
Air HX
LMTD (°C)979729.4
ε (%)877298
Table 2. Weight and volume of fuels and tanks for storing ammonia, methanol and hydrogen.
Table 2. Weight and volume of fuels and tanks for storing ammonia, methanol and hydrogen.
AmmoniaMethanolHydrogenDiesel
Fuel weight (tons)3580.03184.0528.01407.0
Fuel volume (m3)5878.04020.07309.01646.0
Tank weight (tons)11.5 (×268)-29.5 (×97)-
Tank volume (m3)23.0 (×268)4020.0127.4 (×97)1646.0
Total weight (tons)6662.03184.0 *3404.01407.0
Total volume (m3)6164.04020.012,357.01646.0
* No increase in weight for storing methanol is foreseen, since the same fuel room arrangement is considered.
Table 3. Fuels share characterization for each scenario.
Table 3. Fuels share characterization for each scenario.
ScenariosStored AmmoniaStored MethanolStored Hydrogen
Scenario 1 33.3 % 33.3 % 33.3 %
Scenario 2 50 % 25 % 25 %
Scenario 3 25 % 50 % 25 %
Scenario 4 25 % 25 % 50 %
Scenario 5 75 % 12.5 % 12.5 %
Scenario 6 12.5 % 75 % 12.5 %
Scenario 7 12.5 % 12.5 % 75 %
Scenario 8 80 % 10 % 10 %
Scenario 9 10 % 80 % 10 %
Scenario 10 10 % 10 % 80 %
Table 4. Mass and volume for the fuel shares in each analyzed scenario.
Table 4. Mass and volume for the fuel shares in each analyzed scenario.
ScenariosAmmonia
Storage
Methanol
Storage
Hydrogen
Storage
Deviation Compared to Diesel
Mass (tons)Volume
(m3)
Mass (tons)Volume
(m3)
Mass (tons)Volume
(m3)
Mass
(%)
Volume
(%)
Scenario 12228.02070.01061.01340.01154.04204.0+216+363
Scenario 23331.03082.0796.01005.0873.03185.0+255+342
Scenario 31665.01541.01592.02010.0873.03185.0+194+309
Scenario 41665.01541.0796.01005.01717.06242.0+197+434
Scenario 54996.04623.0398.0503.0452.01656.0+315+312
Scenario 6839.0782.02388.03015.0452.01656.0+161+231
Scenario 7839.0782.0398.0503.02561.09300.0+170+543
Scenario 85325.04922.0318.0402.0349.01274.0+326+301
Scenario 9669.0621.02547.03216.0349.01274.0+153+210
Scenario 10669.0621.0318.0402.02706.09810.0+162+558
Table 5. Solutions for filling the available fuel room volume.
Table 5. Solutions for filling the available fuel room volume.
ScenariosAmmonia
Storage
Methanol
Storage
Hydrogen
Storage
Total
Fuel Mass (tons)Nautical Miles
(nmi)
Fuel Mass (tons)Nautical Miles
(nmi)
Fuel Mass (tons)Nautical Miles
(nmi)
Stored Mass (tons)Nautical Miles
(nmi)
Diesel------1407.034,704.0
Scenario A107.01038.0956.010,423.011723.01226.012,184.0
Scenario B255.02067.0244.03286.038.02118.0963.07471.0
Disclaimer/Publisher’s Note: The statements, opinions and data contained in all publications are solely those of the individual author(s) and contributor(s) and not of MDPI and/or the editor(s). MDPI and/or the editor(s) disclaim responsibility for any injury to people or property resulting from any ideas, methods, instructions or products referred to in the content.

Share and Cite

MDPI and ACS Style

Di Micco, S.; Sztrinko, P.; Cappiello, A.; Cigolotti, V.; Minutillo, M. Multi-Fuel SOFC System Modeling for Ship Propulsion: Comparative Performance Analysis and Feasibility Assessment of Ammonia, Methanol and Hydrogen as Marine Fuels. J. Mar. Sci. Eng. 2025, 13, 1960. https://doi.org/10.3390/jmse13101960

AMA Style

Di Micco S, Sztrinko P, Cappiello A, Cigolotti V, Minutillo M. Multi-Fuel SOFC System Modeling for Ship Propulsion: Comparative Performance Analysis and Feasibility Assessment of Ammonia, Methanol and Hydrogen as Marine Fuels. Journal of Marine Science and Engineering. 2025; 13(10):1960. https://doi.org/10.3390/jmse13101960

Chicago/Turabian Style

Di Micco, Simona, Peter Sztrinko, Aniello Cappiello, Viviana Cigolotti, and Mariagiovanna Minutillo. 2025. "Multi-Fuel SOFC System Modeling for Ship Propulsion: Comparative Performance Analysis and Feasibility Assessment of Ammonia, Methanol and Hydrogen as Marine Fuels" Journal of Marine Science and Engineering 13, no. 10: 1960. https://doi.org/10.3390/jmse13101960

APA Style

Di Micco, S., Sztrinko, P., Cappiello, A., Cigolotti, V., & Minutillo, M. (2025). Multi-Fuel SOFC System Modeling for Ship Propulsion: Comparative Performance Analysis and Feasibility Assessment of Ammonia, Methanol and Hydrogen as Marine Fuels. Journal of Marine Science and Engineering, 13(10), 1960. https://doi.org/10.3390/jmse13101960

Note that from the first issue of 2016, this journal uses article numbers instead of page numbers. See further details here.

Article Metrics

Back to TopTop