Numerical Investigation on Residual Stress and Distortion in Welded Joints of Offshore Platform Structures
Abstract
1. Introduction
2. Materials and Methods
2.1. Heat Source Model
2.2. Tubular Joint
2.3. Mesh Characteristics
2.4. Welding Simulation
2.5. Birth and Death
2.6. Validation in Temperature Distribution
3. Results and Discussion
3.1. Distortion
3.2. Temperature Distribution
3.3. Residual Stress
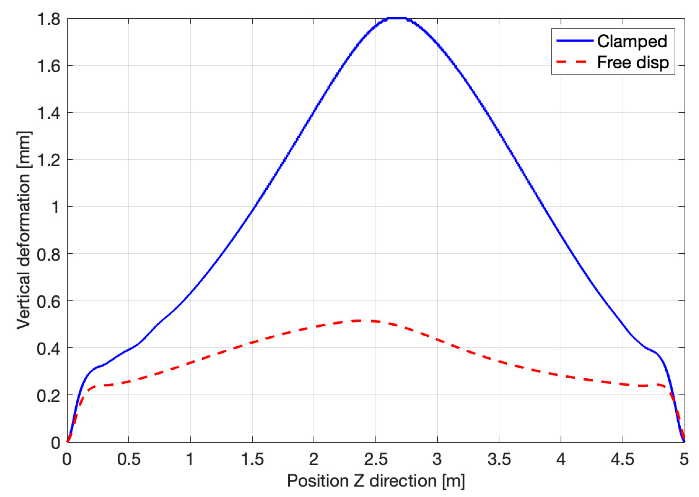
3.4. Boundary Conditions
4. Conclusions
- The findings derived from the simulation of a tubular joint provide new insights into welding behavior in offshore platforms. The simulation of a Y-shaped tubular joint reveals stress and distortion patterns that differ from those found in simpler configurations. These findings help bridge the gap between academic modeling and industrial practice in offshore platform construction.
- Based on the deformation and thermal distribution results, a good balance between result quality and computational efficiency is achieved. All tested meshes yielded similar deformation values, with a root mean square error below 0.03 mm. The final mesh adopted for the analysis consisted of approximately 198,000 nodes.
- The results in both distortion and residual stress indicate that the free displacement conditions yield better performance. Overall distortion increases by 8%, while the vertical and transverse components decrease by an average of 76%.
- Defining appropriate boundary conditions remains one of the most challenging aspects of welding simulations. The findings highlight the influence of boundary conditions on deformation behavior and stress concentration, which are critical factors in offshore structural integrity.
- There are several promising directions for future work. The main objective will be to propose ways to improve the welding of these tubular members, aiming to reduce the final deformation and residual stress. Introducing multi-pass welding would be a valuable extension of this research. Proposing an optimization of these variables can have a significant impact on the industrial construction of offshore structures. Incorporating effects from environmental factors such as saltwater exposure and cyclic loading would also be an interesting direction for future work.
- Based on the findings of this study, the implementation of automatic mesh refinement techniques is recommended. Finally, conducting experiments to replicate the welding process would allow for validation of the simulation results. This could potentially be done on a scaled model. It would also provide an opportunity to measure the welding bead geometry, enabling more accurate calibration of the heat source parameters.
Author Contributions
Funding
Data Availability Statement
Conflicts of Interest
References
- Wang, M.; Qiao, D.; Zhou, X.; Tang, G.; Lu, L.; Ou, J. Dynamic responses analysis of submerged floating tunnel under impact load. Brodogradnja 2024, 75, 75208. [Google Scholar] [CrossRef]
- Wang, B.; Jiao, Y.; Qiao, D.; Gao, S.; Li, T.; Ou, J. Modified p-y curves for monopile foundation with different length-to-diameter ratio. Brodogradnja 2023, 74, 74208. [Google Scholar] [CrossRef]
- Chen, B.Q.; Liu, K.; Yu, T.; Li, R. Enhancing reliability in floating offshore wind turbines through digital twin technology: A comprehensive review. Energies 2024, 17, 1964. [Google Scholar] [CrossRef]
- Zhang, J.; Wang, S.; Shadman, M.; Amiri, M.M.; Chen, B.Q.; An, C.; Estefen, S.F. Environmental contour methods for long-term extreme response prediction of offshore wind turbines. J. Marine Sci. Appl. 2025. [Google Scholar] [CrossRef]
- Thibaux, P.; Thiele, M.; Van Wittenberghe, J.; Baessler, M. Comparison of resonance and hydraulic testing on large scale fatigue tests of welded tubular joints for offshore wind turbine foundations. Int. J. Fatigue 2025, 193, 108797. [Google Scholar] [CrossRef]
- Sun, H.; Dong, J.; Liu, H.; Shi, W.; Feng, Q.; Yao, K.; Huang, S.; Peng, L.; Cai, Z. Review of Non-Destructive Testing for Wind Turbine Bolts. Sensors 2025, 25, 5726. [Google Scholar] [CrossRef]
- Chen, B.Q.; Guedes Soares, C. Numerical investigation on weld-induced imperfections in aluminum ship plates. J. Offshore Mech. Arct. Eng. 2019, 141, 061605. [Google Scholar] [CrossRef]
- Malik, A.M.; Qureshi, E.M.; Ullah Dar, N.; Khan, I. Analysis of circumferentially arc welded thin-walled cylinders to investigate the residual stress fields. Thin Walled Struct. 2008, 46, 1391–1401. [Google Scholar] [CrossRef]
- Gery, D.; Long, H.; Maropoulos, P. Effects of welding speed, energy input and heat source distribution on temperature variations in butt joint welding. J. Mat. Process Technol. 2005, 167, 393–401. [Google Scholar] [CrossRef]
- Chen, Z.; Chen, Z.; Shenoi, R.A. Influence of welding sequence on welding deformation and residual stress of a stiffened plate structure. Ocean Eng. 2015, 106, 271–280. [Google Scholar] [CrossRef]
- Lindgren, L.-E.; Häggblad, H.-A.; McDill, J.M.J.; Oddy, A.S. Automatic remeshing for three-dimensional finite element simulation of welding. Comput. Methods Appl. Mech. Eng. 1997, 147, 401–409. [Google Scholar] [CrossRef]
- Runnemalm, H.; Hyun, S. Three-dimensional welding analysis using an adaptive mesh scheme. Comput. Methods Appl. Mech. Eng. 1999, 189, 515–523. [Google Scholar] [CrossRef]
- Teng, T.-L.; Fung, C.-P.; Chang, P.-H.; Yang, W.-C. Analysis of residual stresses and distortions in T-joint fillet welds. Int. J. Press. Vessels Pip. 2001, 78, 523–538. [Google Scholar] [CrossRef]
- Gannon, L.; Liu, Y.; Pegg, N.; Smith, M. Effect of welding sequence on residual stress and distortion in flat-bar stiffened plates. Mar. Struct. 2010, 23, 385–404. [Google Scholar] [CrossRef]
- Chen, B.Q.; Hashemzadeh, M.; Guedes Soares, C. Numerical and experimental studies on temperature and distortion patterns in butt-welded plates. Int. J. Adv. Manuf. Technol. 2014, 72, 1121–1131. [Google Scholar] [CrossRef]
- Sepe, R.; Gianella, V.; Greco, A.; De Luca, A. FEM simulation and experimental tests on the SMAW welding of a dissimilar T-joint. Metals 2021, 11, 1016. [Google Scholar] [CrossRef]
- Li, Y.; Li, Y.; Zhang, C.; Lei, M.; Luo, J.; Guo, X.; Deng, D. Effect of structural restraint caused by the stiffener on welding residual stress and deformation in thick-plate T-joints. J. Mater. Res. Technol. 2022, 21, 3397–3411. [Google Scholar] [CrossRef]
- Fu, G.; Lourenco, M.I.; Duan, M.; Estefen, S.F. Effect of boundary conditions on residual stress and distortion in T-joint welds. J. Constr. Steel Res. 2014, 102, 121–135. [Google Scholar] [CrossRef]
- Corigliano, P.; Crupi, V. Review of fatigue assessment approaches for welded marine joints and structures. Metals 2022, 12, 1010. [Google Scholar] [CrossRef]
- Besten, H.D. Fatigue damage criteria classification, modelling developments and trends for welded joints in marine structures. Ships Offshore Struct. 2018, 13, 787–808. [Google Scholar] [CrossRef]
- Radaj, D. Heat Effects of Welding, 1st ed.; Springer: Berlin/Heidelberg, Germany, 1992; pp. 19–21. [Google Scholar] [CrossRef]
- Chen, B.Q.; Liu, K.; Xu, S. Recent advances in aluminum welding for marine structures. J. Mar. Sci. Eng. 2024, 12, 1539. [Google Scholar] [CrossRef]
- Rosenthal, D. The theory of moving sources of heat and its application to metal treatments. Trans. ASME 1946, 68, 849–865. [Google Scholar] [CrossRef]
- Pavelic, V.; Tanbakuchi, R.; Uyehara, O.A.; Myers, P.S. Experimental and computed temperature histories in gas tungsten arc welding of thin plates. Weld. Res. Suppl. 1969, 48, 296–305. [Google Scholar]
- Eagar, T.W.; Tsai, N.-S. Temperature fields produced by travelling distributed heat sources. In Proceedings of the 64th Annual AWS Convention, Philadelphia, PA, USA, 24–29 April 1983; Available online: https://eagar.mit.edu/publications/Eagar036.pdf (accessed on 8 October 2025).
- Goldak, J.; Chakravarti, A.; Bibby, M. A new finite element model for welding heat sources. Metall. Trans. B 1984, 15, 299–305. [Google Scholar] [CrossRef]
- Wahab, M.A.; Painter, M.J.; Davies, M.H. The prediction of the temperature distribution and weld pool geometry in the gas metal arc welding process. J. Mater. Process. Technol. 1998, 77, 233–239. [Google Scholar] [CrossRef]
- Nguyen, N.T.; Ohat, A.; Matsuoka, K.; Suzuki, N.; Maeda, Y. Analytical solutions for transient temperature of semi-infinite body subjected to 3-D moving heat sources. Weld. Res. Suppl. 1999, 78, 265–274. [Google Scholar]
- Fachinotti, V.D.; Anca, A.A.; Cardona, A. Analytical solutions of the thermal field induced by moving double-ellipsoidal and double-elliptical heat sources in a semi-infinite body. Int. J. Numer. Methods. Biomed. Eng. 2011, 27, 595–607. [Google Scholar] [CrossRef]
- Fu, G.; Gu, J.; Lourenco, M.I.; Duan, M.; Estefen, S.F. Parameter determination of double-ellipsoidal heat source model and its application in the multi-pass welding process. Ships Offshore Struct. 2015, 10, 204–217. [Google Scholar] [CrossRef]
- Camilleri, D.; McPherson, N.; Gray, T.G.F. The applicability of using low transformation temperature welding wire to minimize unwanted residual stresses and distortions. Int. J. Press. Vessels Pip. 2013, 110, 2–8. [Google Scholar] [CrossRef]
- Bechetti, D.H.; Semple, J.K.; Zhang, W.; Fisher, C.R. Temperature-Dependent Material Property Databases for Marine Steels–Part 1: DH36. Integr. Mater. Manuf. Innov. 2020, 9, 257–286. [Google Scholar] [CrossRef]
- Tran, T.-T.; Kim, E.; Lee, D. Development of a 3-legged jacket substructure for installation in the southwest offshore wind farm in South Korea. Ocean Eng. 2022, 246, 110643. [Google Scholar] [CrossRef]
- Chen, B.Q.; Guedes Soares, C. Experimental and numerical investigation on welding simulation of long stiffened steel plate specimen. Mar. Struct. 2021, 75, 102824. [Google Scholar] [CrossRef]
- Clough, R.W. The finite element method in plane stress analysis. In Proceedings of the 2nd American Society of Civil Engineers Conference on Electronic Computation, Pittsburgh, PA, USA, 8–9 September 1960; Available online: https://ci.nii.ac.jp/naid/10027962709 (accessed on 8 October 2025).
- Clough, R.W. Original formulation of the finite element method. Finite Elem. Anal. Des. 1990, 7, 89–101. [Google Scholar] [CrossRef]
- Turner, M.J.; Clough, R.W.; Martin, H.C.; Topp, L.J. Stiffness and deflection analysis of complex structures. J. Aeronaut. Sci. 1956, 23, 805–823. [Google Scholar] [CrossRef]
- Kussmaul, K.; Roos, E.; Guth, W.; Szimmat, J. A contribution to the numerical and experimental determination of residual stresses in welds. Nucl. Eng. Des. 1989, 112, 337–348. [Google Scholar] [CrossRef]
- Michalieris, P.; DeBiccari, A. Prediction of welding distortion. Weld. J. 1997, 76, 172s–181s. Available online: https://www.osti.gov/biblio/477340 (accessed on 8 October 2025).
- Näsström, M.; Wikander, L.; Karlsson, L.; Lindgren, L.E.; Goldak, J. Combined solid and shell element modelling of welding. In Mechanical Effect of Welding, 1st ed.; Karlsson, L., Lindgren, L., Jonsson, L.E., Eds.; Springer: Berlin/Heidelberg, Germany, 1992; pp. 197–205. [Google Scholar] [CrossRef]
- Dupont, J.N.; Marder, A.R. Thermal Efficiency of Arc Welding Processes. Weld. Res. Suppl. 1995, 74, 406–416. [Google Scholar]
- Pépe, N.; Egerland, S.; Colegrove, P.A.; Yapp, D.; Leonhartsberger, A.; Scotti, A. Measuring the process efficiency of controlled gas metal arc welding processes. Sci. Technol. Weld. Join. 2011, 16, 412–417. [Google Scholar] [CrossRef]
- Rybicki, E.F.; Stonesifer, R.B. Computation of Residual Stresses due to Multipass Welds in Piping Systems. J. Press. Vessel Technol. 1979, 101, 149–154. [Google Scholar] [CrossRef]
- Lindgren, L.-E.; Runnemalm, H.; Näsström, M.O. Simulation of multipass welding of a thick plate. Int. J. Numer. Methods Eng. 1999, 44, 1301–1316. [Google Scholar] [CrossRef]























| Element | Length [mm] | Diameter [mm] | Thickness [mm] |
|---|---|---|---|
| Leg | 5000 | 1047 | 16 |
| Vertical brace | 3000 | 711 | 22 |
| Number of Nodes [103] | Weld [mm] | Adjacent Vol. [mm] | Length Min. [mm] |
|---|---|---|---|
| 330 | 12 | 79 | 2 |
| 198 | 4.8 | 37 | 3 |
| 158 | 1.7 | 27 | 4 |
| 137 | 1.7 | 24 | 4 |
| 119 | 1.7 | 22.5 | 4 |
| Current [A] | Voltage [V] | Velocity [mm/s] | Width [mm] |
|---|---|---|---|
| 164 | 39 | 4 | 6 |
| Side | a | b | c | f |
|---|---|---|---|---|
| Front | 6 | 6 | 6 | 0.4 |
| Rear | 6 | 6 | 24 | 1.6 |
| Position | Numerical [°C] | Reference [°C] | Relative error [%] |
|---|---|---|---|
| TC1 | 248.26 | 240 | 3.44 |
| TC2 | 248.32 | 250 | 0.67 |
| TC3 | 158.20 | 170 | 6.94 |
| TC5 | 364.99 | 350 | 4.28 |
| TC6 | 364.81 | 350 | 4.23 |
| Path | Numerical [mm] | Reference [mm] | Relative Error [%] |
|---|---|---|---|
| A1A2 | 3.5 | 3.39 | 3.1 |
| A3A4 | 3.3 | 3.41 | 3.3 |
| A5A6 | 3.1 | 3.39 | 9.3 |
| Statistics | Transverse [mm] | Vertical [mm] | Longitudinal [mm] |
|---|---|---|---|
| Average | 1.37 | 1.86 | 0.35 |
| RMSE | 0.008 | 0.029 | 0.002 |
| Number of Nodes [103] | Average [°C] | RMSE [°C] |
|---|---|---|
| 198 | 1954 | 31 |
| 158 | 1926 | 104 |
| 137 | 2171 | 98 |
| 119 | 2032 | 68 |
| Distortion | Clamped [mm] | Free [mm] | Difference |
|---|---|---|---|
| X | 1.36 | 0.24 | −82% |
| Y | 1.84 | 0.56 | −70% |
| Z | 0.35 | 2.07 | +83% |
| SUM | 1.86 | 2.07 | +8% |
| Distortion | Clamped [MPa] | Free [MPa] | Difference |
|---|---|---|---|
| X | −244 | −172 | −30% |
| Y | −246 | −184 | −26% |
| Z | −302 | −129 | −61% |
Disclaimer/Publisher’s Note: The statements, opinions and data contained in all publications are solely those of the individual author(s) and contributor(s) and not of MDPI and/or the editor(s). MDPI and/or the editor(s) disclaim responsibility for any injury to people or property resulting from any ideas, methods, instructions or products referred to in the content. |
© 2025 by the authors. Licensee MDPI, Basel, Switzerland. This article is an open access article distributed under the terms and conditions of the Creative Commons Attribution (CC BY) license (https://creativecommons.org/licenses/by/4.0/).
Share and Cite
Musolino, J.; Shi, X.-H.; Chen, B.-Q. Numerical Investigation on Residual Stress and Distortion in Welded Joints of Offshore Platform Structures. J. Mar. Sci. Eng. 2025, 13, 1941. https://doi.org/10.3390/jmse13101941
Musolino J, Shi X-H, Chen B-Q. Numerical Investigation on Residual Stress and Distortion in Welded Joints of Offshore Platform Structures. Journal of Marine Science and Engineering. 2025; 13(10):1941. https://doi.org/10.3390/jmse13101941
Chicago/Turabian StyleMusolino, Jérémy, Xing-Hua Shi, and Bai-Qiao Chen. 2025. "Numerical Investigation on Residual Stress and Distortion in Welded Joints of Offshore Platform Structures" Journal of Marine Science and Engineering 13, no. 10: 1941. https://doi.org/10.3390/jmse13101941
APA StyleMusolino, J., Shi, X.-H., & Chen, B.-Q. (2025). Numerical Investigation on Residual Stress and Distortion in Welded Joints of Offshore Platform Structures. Journal of Marine Science and Engineering, 13(10), 1941. https://doi.org/10.3390/jmse13101941

