Extraction of Underwater Acoustic Signals across Sea–Air Media Using Butterworth Filtering
Abstract
1. Introduction
2. The Theoretical Modeling of Underwater Acoustic Signal Detection across Sea–Air Media
2.1. The Theoretical Modeling of Cross-Sea–Air Media Communication Channels
2.1.1. The Modeling of Underwater Acoustic Signals
2.1.2. The Modeling of the Sea–Air Interface
2.1.3. The Modeling of the Air RF Signal
2.2. The Detection and Extraction of Acoustic Micromotion Signals
3. The Theoretical Simulation and Analysis of Underwater Acoustic Signals for Cross-Sea–Air Media Detection
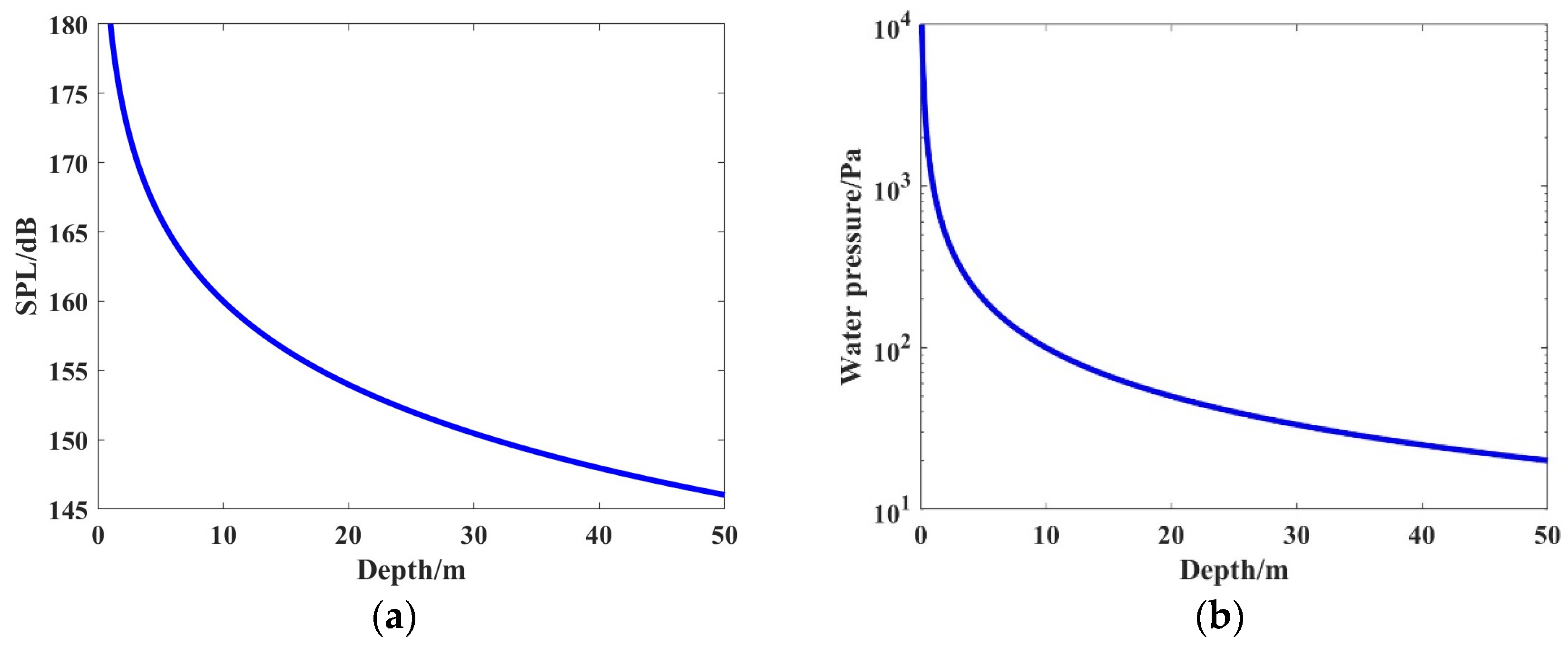
3.1. The Simulation of Acoustic Water Surface Micromotion
3.2. The Simulation of Cross-Sea–Air Media Detection
4. The Experimental Process and Results of Detecting Underwater Acoustic Signals across Sea–Air Media
4.1. Introduction to the Experimental Environment
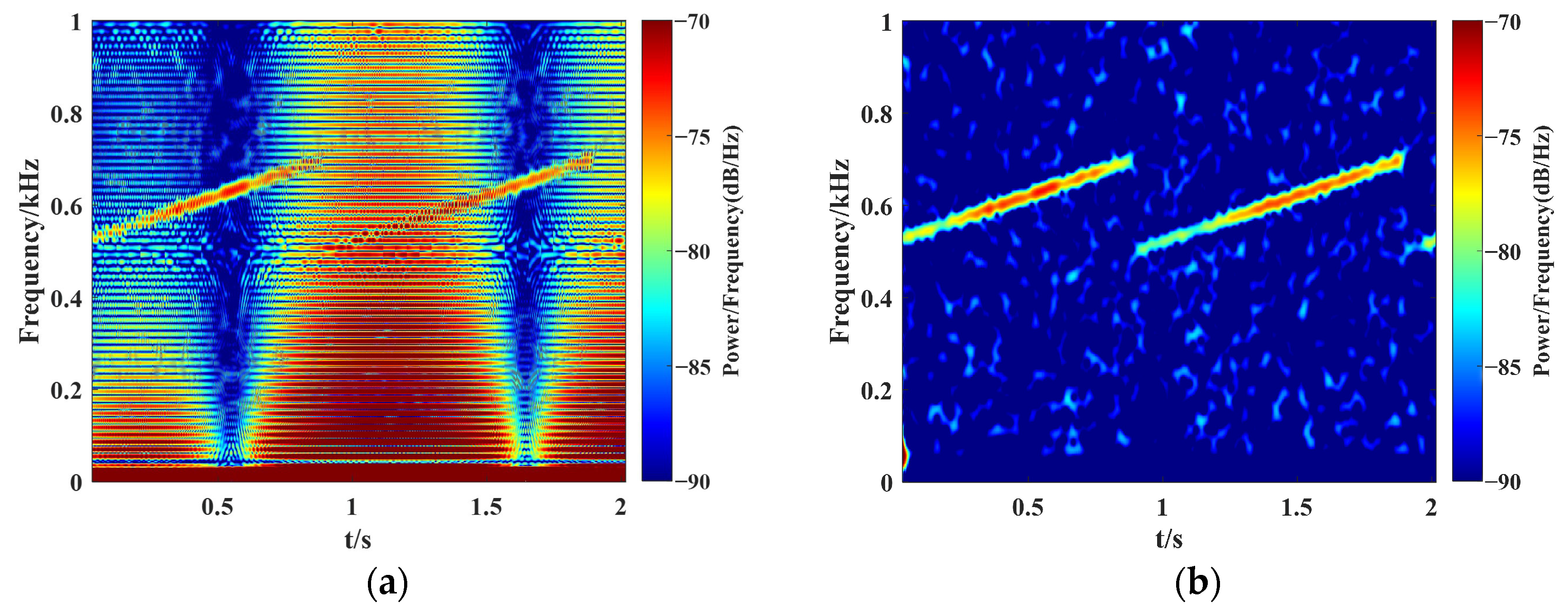
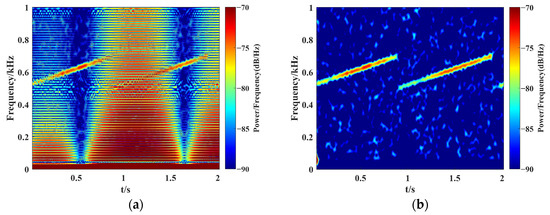
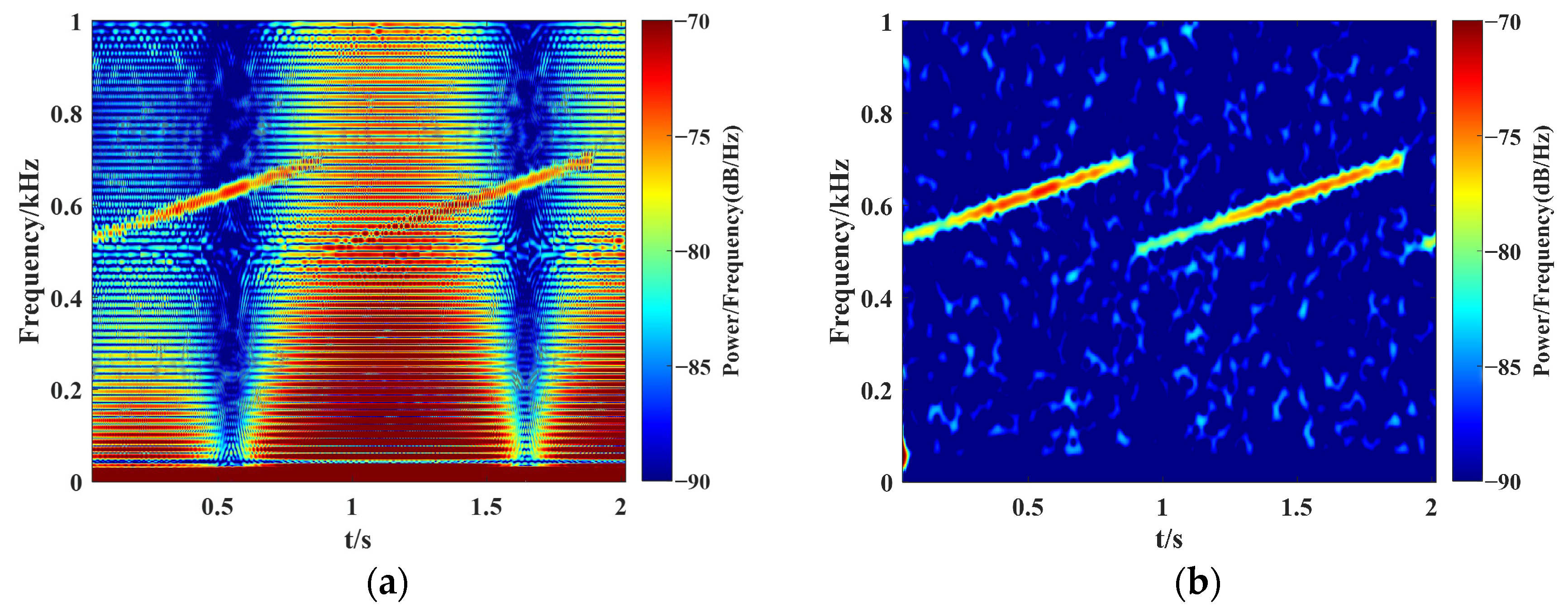
4.2. Experimental Result
4.2.1. The Effect of the Sound Source Level on the Amplitude and SNR of Water Surface Waves
4.2.2. The Effect of Frequency Variation on the Amplitude and Signal Power of Water Surface Waves
5. Conclusions
Author Contributions
Funding
Institutional Review Board Statement
Informed Consent Statement
Data Availability Statement
Conflicts of Interest
References
- Luo, H.; Wang, J.; Bu, F.; Ruby, R.; Wu, K.; Guo, Z. Recent progress of air/water cross-boundary communications for underwater sensor networks: A review. IEEE Sens. J. 2022, 22, 8360–8382. [Google Scholar] [CrossRef]
- Kong, M.; Kang, C.H.; Alkhazragi, O.; Sun, X.; Guo, Y.; Sait, M.; Holguin-Lerma, J.A.; Ng, T.K.; Ooi, B.S. Survey of energy-autonomous solar cell receivers for satellite-air-ground-ocean optical wireless communication. Prog. Quantum Electron. 2020, 74, 100300. [Google Scholar] [CrossRef]
- Saeed, N.; Celik, A.; Al-Naffouri, T.Y.; Alouini, M.S. Underwater optical wireless communications, networking, and localization: A survey. Ad Hoc Netw. 2019, 94, 101935. [Google Scholar] [CrossRef]
- Mohsan, S.A.H.; Li, Y.L.; Sadiq, M.; Liang, J.; Khan, M.A. Recent Advances, Future Trends, Applications and Challenges of Internet of Underwater Things (IoUT): A Comprehensive Review. J. Mar. Sci. Eng. 2023, 11, 124. [Google Scholar] [CrossRef]
- Qu, Z.; Lai, M. A Review on Electromagnetic, Acoustic and New Emerging Technologies for Submarine Communication. IEEE Access 2024, 12, 12110–12125. [Google Scholar] [CrossRef]
- Jamali, M.V.; Mirani, A.; Parsay, A.; Abolhassani, B.; Nabavi, P.; Chizari, A.; Khorramshahi, P.; Abdollahramezani, S.; Salehi, J.A. Statistical Studies of Fading in Underwater Wireless Optical Channels in the Presence of Air Bubble, Temperature, and Salinity Random Variations. IEEE Trans. Commun. 2018, 66, 4706–4723. [Google Scholar] [CrossRef]
- Dai, Z.; Sun, J.; Sui, P. Theoretical study of transverse microwaves on water surface caused by underwater sound source. J. Natl. Univ. Def. Technol. 2004, 26, 95–98. [Google Scholar]
- Tonolini, F.; Adib, F. Networking across boundaries: Enabling wireless communication through the water-air interface. In Proceedings of the 2018 Conference of the ACM Special Interest Group on Data Communication, Budapest, Hungary, 20–25 August 2018; pp. 117–131. [Google Scholar]
- Butterworth, S. On the theory of filter amplifiers. Wirel. Eng. 1930, 7, 536–541. [Google Scholar]
- Weisbuch, G.; Garbay, F. Light Scattering by Surface Tension Waves. Am. J. Phys. 1979, 47, 355–356. [Google Scholar] [CrossRef]
- Lee, M.; Bourgeois, B.; Hsieh, S.; Martinez, A.; Hsu, L.; Hickman, G. A laser sensing scheme for detection of underwater acoustic signals. In Proceedings of the Conference Proceedings’ 88, IEEE Southeastcon, Knoxville, TN, USA, 10–13 April 1988; pp. 253–257. [Google Scholar]
- Khan, M.R.; Das, B.; Pati, B.B. Channel estimation strategies for underwater acoustic (UWA) communication: An overview. J. Frankl. Inst.-Eng. Appl. Math. 2020, 357, 7229–7265. [Google Scholar] [CrossRef]
- Yang, S. Research on Air-Water Cross-Medium Communication Based on Microwave-Acoustic System. Master’s Thesis, Master of Engineering, Harbin Institute of Technology, Harbin, China, 2021. [Google Scholar]
- Qu, F.; Qian, J.; Wang, J.; Lu, X.; Zhang, M.; Bai, X.; Ran, Z.; Tu, X.; Liu, Z.; Wei, Y. Cross-Medium Communication Combining Acoustic Wave and Millimeter Wave: Theoretical Channel Model and Experiments. IEEE J. Ocean. Eng. 2022, 47, 483–492. [Google Scholar] [CrossRef]
- Qian, J.; Qu, F.; Su, J.; Wei, Y.; Cheng, M.; Guo, H.; Zhu, J.; Wang, J. Theoretical Model and Experiments of Focused Phased Array for Cross-Medium Communication in Misaligned Transmitter/Receiver Scenarios. IEEE J. Ocean. Eng. 2023, 48, 1348–1361. [Google Scholar] [CrossRef]
- Deng, B.; Li, T.; Tang, B.; Yi, J.; Wang, H.; Yang, Q. Acoustic sea surface micromotion detection based on Terahertz radar. J. Radar 2023, 12, 817–831. [Google Scholar]
- Shi, Q.; He, Z.; Xu, H.; Gao, J.; Zhao, P. Research on Information Transmission Technology Through the Water–Air Interface Combining a Sonar and a Radar. IEEE Sens. J. 2023, 23, 7616–7625. [Google Scholar] [CrossRef]
- Gai, Y.; Tan, Q.; Zhang, Y.; Zhao, Z.; Yang, Y.; Liu, Y.; Zhang, R.; Yao, J. A Cross-Medium Uplink Communication Model Merging Acoustic and Millimeter Waves. J. Mar. Sci. Eng. 2023, 11, 2102. [Google Scholar] [CrossRef]
- Luo, J.; Liang, X.; Guo, Q.; Zhang, L.; Bu, X. Combined Improved CEEMDAN and Wavelet Transform Sea Wave Interference Suppression. Remote Sens. 2023, 15, 2007. [Google Scholar] [CrossRef]
- Liu, B.; Lei, J. Principles of Underwater Acoustics, 2nd ed.; Harbin Engineering University Press: Harbin, China, 2010; pp. 23–57, 235–283. [Google Scholar]
- Brekhovskikh, L.M.; Lysanov, Y.P. Fundamentals of Ocean Acoustics; Springer Science & Business Media: New York, NY, USA, 2006; pp. 3–36, 661–767. [Google Scholar]
- Zhang, L. Research on Optical Heterodyne Detection Technology of Water Surface Micro-Wave Excited by Acoustic Wave. Doctor’s Thesis, Harbin Institute of Technology, Harbin, China, 2017. [Google Scholar]
- Guo, C. Research on Acoustic Surface Micromotion Feature Extraction by Terahertz Radar. Master’s Thesis, National University of Defense Technology, Changsha, China, 2020. [Google Scholar]
- Ionescu-Kruse, D. Exact solutions for small-amplitude capillary-gravity water waves. Wave Motion 2009, 46, 379–388. [Google Scholar] [CrossRef]
- Zhao, X. Research on Simulation and Algorithm of Water-Air Cross-Media Communication Based on Acoustic-Optical System. Master’s Thesis, Harbin Institute of Technology, Harbin, China, 2022. [Google Scholar]
- Lu, J.; Lou, J.; Liu, S.; Mao, W. Near-field acoustic holographic filtering method based on Butterworth Filter. Ship Sci. Technol. 2023, 45, 160–165. [Google Scholar]
- Wenz, G.M. Acoustic ambient noise in the ocean: Spectra and sources. J. Acoust. Soc. Am. 1962, 34, 1936–1956. [Google Scholar] [CrossRef]

















| Device Name | Model | Remarks |
|---|---|---|
| FMCW millimeter-wave radar | AWR1642 | TI 77~81 GHz |
| Radar data acquisition card | DAC1000EVM | TI |
| Underwater speakers and power amplifier | L6A | 200 Hz~120 kHz |
| Hydrophone | RHSA-5 | 715 |
Disclaimer/Publisher’s Note: The statements, opinions and data contained in all publications are solely those of the individual author(s) and contributor(s) and not of MDPI and/or the editor(s). MDPI and/or the editor(s) disclaim responsibility for any injury to people or property resulting from any ideas, methods, instructions or products referred to in the content. |
© 2024 by the authors. Licensee MDPI, Basel, Switzerland. This article is an open access article distributed under the terms and conditions of the Creative Commons Attribution (CC BY) license (https://creativecommons.org/licenses/by/4.0/).
Share and Cite
Cui, T.; Cao, X.; Yang, Y.; Tan, Q.; Du, Y.; Zhang, T.; Yuan, J.; Zhu, Z.; Yao, J. Extraction of Underwater Acoustic Signals across Sea–Air Media Using Butterworth Filtering. J. Mar. Sci. Eng. 2024, 12, 1469. https://doi.org/10.3390/jmse12091469
Cui T, Cao X, Yang Y, Tan Q, Du Y, Zhang T, Yuan J, Zhu Z, Yao J. Extraction of Underwater Acoustic Signals across Sea–Air Media Using Butterworth Filtering. Journal of Marine Science and Engineering. 2024; 12(9):1469. https://doi.org/10.3390/jmse12091469
Chicago/Turabian StyleCui, Tengyuan, Xiaolong Cao, Yiguang Yang, Qi Tan, Yuchen Du, Tongchang Zhang, Jiaqi Yuan, Zhenyuan Zhu, and Jianquan Yao. 2024. "Extraction of Underwater Acoustic Signals across Sea–Air Media Using Butterworth Filtering" Journal of Marine Science and Engineering 12, no. 9: 1469. https://doi.org/10.3390/jmse12091469
APA StyleCui, T., Cao, X., Yang, Y., Tan, Q., Du, Y., Zhang, T., Yuan, J., Zhu, Z., & Yao, J. (2024). Extraction of Underwater Acoustic Signals across Sea–Air Media Using Butterworth Filtering. Journal of Marine Science and Engineering, 12(9), 1469. https://doi.org/10.3390/jmse12091469

