Next Article in Journal
Multidimensional Evaluation of Altimetry Marine Gravity Models with Shipborne Gravity Data from a New Platform Marine Gravimeter
Previous Article in Journal
Enhanced Performance of a Hydrokinetic Turbine through a Biomimetic Design
Previous Article in Special Issue
Adaptive Cooperative Ship Identification for Coastal Zones Based on the Very High Frequency Data Exchange System
 
 
Font Type:
Arial Georgia Verdana
Font Size:
Aa Aa Aa
Line Spacing:
Column Width:
Background:
Article

Improved Whale Optimization Algorithm for Maritime Autonomous Surface Ships Using Three Objectives Path Planning Based on Meteorological Data

1
College of Ocean Science and Engineering, Shanghai Maritime University, Shanghai 201306, China
2
Merchant Marine College, Shanghai Maritime University, Shanghai 201306, China
*
Author to whom correspondence should be addressed.
J. Mar. Sci. Eng. 2024, 12(8), 1313; https://doi.org/10.3390/jmse12081313
Submission received: 28 June 2024 / Revised: 29 July 2024 / Accepted: 30 July 2024 / Published: 3 August 2024
(This article belongs to the Special Issue Navigation and Localization for Autonomous Marine Vehicles)

Abstract

In recent years, global trade volume has been increasing, and marine transportation plays a significant role here. In marine transportation, the choice of transportation route has been widely discussed. Minimizing fuel consumption, minimizing voyage time, and maximizing voyage security are concerns of the International Maritime Organization (IMO) regarding Maritime Autonomous Surface Ships (MASS). These goals are contradictory and have not yet been effectively resolved. This paper describes the ship path-planning problem as a multi-objective optimization problem that considers fuel consumption, voyage time, and voyage security. The model considers wind and waves as marine environmental factors. Furthermore, this paper uses an improved Whale Optimization Algorithm to solve multi-objective problems. At the same time, it is compared to three advanced algorithms. Through seven three-objective test functions, the performance of the algorithm is tested and applied in path planning. The results indicate that the algorithm can effectively balance the fuel consumption, voyage time, and voyage security of the ship, offering reasonable paths.

1. Introduction

The shipping industry, as a crucial pillar of global trade and economic development, is increasingly gaining attention and importance. As the primary means of maritime transportation, ships have their security, efficiency, and environmental impact recognized as key areas for research and improvement. Therefore, a safe, cost-effective, and environmentally friendly path has become a necessary requirement for green sailing. In this context, the maritime sector continuously faces new challenges and opportunities. Ship voyage times, fuel consumption, and voyage security have long been focal points of concern within the shipping industry. Under safe sailing conditions, decision-makers will pursue less energy consumption and shorter voyage times. However, if there are certain rigid requirements in tasks or trade, such as an estimated time of arrival (ETA), decision-makers must first consider the numerical value of the shortest voyage times and make different choices in different situations, which corresponds to multi-objective optimization problems. Therefore, the optimization of multi-objective problems is a critical aspect of selecting a reasonable path.
The multi-objective optimization problem is an important research area that exists in many practical applications. In real life, many decision-making problems need to consider multiple interconnected objectives simultaneously. For instance, there is a need to balance cost, performance, and reliability in engineering design [1], resource allocation requires considering effectiveness and efficiency [2], and so on. These problems often encompass multiple conflicting objectives; however, finding a globally optimal solution becomes extremely complex in this situation. Moreover, one of the difficulties in multi-objective optimization problems is the interrelationships and trade-offs between objectives. Improving one objective might lead to the degradation of others, so it is necessary to find a balance point in decision making so that multiple goals can be reasonably balanced and met. Furthermore, a multi-objective optimization problem typically has countless possible solutions that form a curve or surface known as a “Pareto front”, representing the optimal solutions. The solutions generated by a high-performance algorithm should effectively cover the Pareto front in a well-distributed manner [3].
In order to solve multi-objective optimization problems, researchers have proposed many methods and techniques. For example, evolutionary algorithms [4,5], genetic algorithms [6,7], particle swarm optimization algorithms [8,9], and other biological population behavior simulation methods. These methods design efficient optimization strategies by imitating the mechanisms of species evolution and collective behavior in nature. However, as the scale and complexity of the problems increase, traditional methods may encounter challenges such as large search spaces and slow convergence rates [3]. When tackling a challenging multi-objective optimization issue, the authors of [10] proposed a novel nature-inspired optimization algorithm that utilizes the efficient evolution process and opposition-based learning (OBL) to enhance optimization performance. The Guided Population Archive Whale Optimization Algorithm (GPAWOA) was proposed in [11]. It stores the non-dominated solutions found during the optimization process in an external archive. The authors of [3] applied the Whale Optimization Algorithm (WOA) to balance the fuel consumption and voyage time of ships.
The Whale Optimization Algorithm (WOA) is an evolutionary algorithm inspired by the collective behavior of whales in nature. It is used to solve complex optimization problems. This algorithm originates from the observation of the predatory behavior of whale populations, aiming to simulate the cooperation and adaptability of whales in searching for food. The WOA propels the optimization process by emulating the behavioral strategies of individual whales, such as chasing prey, social behavior, and call signals. Among them, the authors of [12] applied a chasing prey strategy to find the global optimal solutions, adjusting the search scope to enhance the algorithm’s global search capability. Moreover, the WOA has shown strong performance in solving continuous optimization [13] and discrete problems [14]. Its advantage lies in its ability to efficiently search in the solution space and in its faster convergence speed and better global convergence performance compared to traditional optimization algorithms. Although the WOA has been well applied in many problems such as PID controller parameter tuning [15,16], medical data analysis [17], and image segmentation [18,19], there are still some problems, such as the selection of algorithm parameters and adaptability to certain complex problems. The authors of [20] improved the WOA algorithm when facing large-scale global optimization (LSGO) problems.
Inspired by the above research, this paper proposes a scheme for ship multi-objective path planning based on the meteorological environment. This scheme applies meteorological data to the objective function of multi-objective problems and performs path planning in the established grid marine environment model through the Whale Optimization Algorithm. At the same time, the performance of the algorithm is tested by using the test functions Viennet3, DTLZ series functions, and UF8. The findings confirm the effectiveness of the suggested scheme. The primary contributions of this paper can be outlined as follows:
(1) In order to obtain more realistic ship fuel consumption, voyage time, and voyage security, environmental factors such as wind and waves were considered. Kwon and Lap–Keller methods were used to apply the meteorological data to the objective function of the multi-objective problem.
(2) The Whale Optimization Algorithm is utilized for addressing the multi-objective path-planning issue for a ship. To boost performance, the convergence factor is non-linearly changed to improve the algorithm’s global search and local refinement abilities.
(3) The effectiveness of the algorithm in the multi-objective problem (three objectives) is proved by the multi-objective test function. Compared with other advanced multi-objective algorithms, the effectiveness of the algorithm is also proven. In addition, in order to get a more realistic and reasonable path, the grid method is used to establish the marine environment model, and a more realistic and reasonable grid accuracy is designed.
The remaining sections of this paper are organized as follows: Section 2 presents the mathematical model of the objective function for the ship multi-objective path-planning problem. Section 3 introduces the multi-objective improved Whale Optimization Algorithm for path planning. Section 4 compares the algorithm with several optimization algorithms and applies it to ship multi-objective path planning. Section 5 summarizes the content of this paper and formulates the conclusion.

2. Mathematical Model of MASS Multi-Objective Path-Planning Problem

A mathematical model is very vital in the research of Maritime Autonomous Surface Ships (MASS) routing problems. By quantifying factors such as meteorological conditions and ship performance, it is necessary to simulate the actual situation under MASS sailing to help decision-makers formulate optimized paths. Table 1 displays the parameters of the MASS. In this context, the optimization objectives include MASS fuel consumption, voyage time, and voyage security.

2.1. Objective Function Setting

Ship fuel consumption models can be categorized into three main types: white box models (WBM), black box models (BBM), and grey box models (GBM). The white box model is a causal relationship model between input and output established by physical principles and system mechanisms [21,22]. The black box model is a model of the input–output relationship based on data analysis [23,24]. The grey box model incorporates both physical principles and data analysis, with different modules from the white box and black box models within its internal structure [25,26]. Grey box models combine the advantages of both white box and black box models, ensuring interpretability and improving predictive performance. Compared with white box models, grey box models can provide stronger predictive ability when dealing with complex and nonlinear problems. Compared to black box models, grey box models provide more internal information and maintain a certain level of transparency. Based on the grey box model, this paper studies fuel consumption from two aspects: ship resistance and main engine fuel consumption rate. The voyage time is calculated by the actual speed V s and the Vincenty algorithm. Voyage security is determined by wind angle and wind level in meteorological data.

2.2. Ship Resistance

The sailing speed affects the friction resistance ( R f ), residual resistance ( R r ), and added resistance of the ship. The frictional resistance can be calculated using Equations (1) to (4).
R f = ( C f + Δ C f ) 1 2 ρ V 1 2 S ,
C f = 0.4631 ( l g R e ) 2.6 ,
Δ C f = [ 105 × ( K s L W L ) 1 3 0.64 ] × 10 3 ,
R e = V 1 L W L v ,
where C f is the frictional resistance coefficient, determined using the Schoenherr formula. K s represents the hull’s surface roughness; take K s = 150 × 10 6 . The roughness compensation coefficient Δ C f is calculated according to the formula recommended by the 15th ITTC. R e stands for the Reynolds number, and v represents the kinematic viscosity coefficient of water. If there is no special indication, the value of the standard water temperature t = 15   is taken for the ship. ρ is the density of seawater; take 1.025 × 10 3   ( kg / m 3 ) . The remaining parameters are given in the previous section.
The residual resistance is calculated using the Lap–Keller resistance estimation method, which establishes the graph required for polynomial interpolation [27]. The residual resistance graph is divided into five categories. The floating center position x c and the prismatic coefficient C p of each group satisfy a certain relationship, as shown in Figure 1.
Each group corresponds to a resistance graph [3], as shown in Figure 1. The steps to determine the residual resistance and total resistance are as follows:
(a) On the basis of the values of C p and x c , this paper selects the graph corresponding to the minimum value for interpolation. The corresponding resistance graph is Figure 2e.
(b) Due to the graphs being given by L / B = 6.5 , it is necessary to make corrections according to the L / B value of the ship.
The coefficient for residual resistance correction ( α ) is associated with L W L .
α = 0.674 × sin L W L × 0.024 + 2.559 + 0.1644 × sin L W L × 0.09254 2.719 ,
The value of L W L / B varies with the type of ship. When calculating C r , the correction factor ξ is used for correction, as shown in Equation (6).
g = L W L B , ξ = 557.1801 134.0685 × g 3.3168 × g 2 + 2.7162 × g 3 0.1632 × g 4 , L W L = ξ B
C m = C b C p , A m = C m B T 1 ,
where C m is the midship section coefficient, A m is the area of midship section below the water line, and the equation is shown in Equation (7). Moreover, V s represents the speed under the current meteorological conditions, which is calculated by Equation (13).
(c) According to the V s / C p L W L and C p values of the ship, the value of C r S / A m is obtained from the corresponding resistance graph in Figure 2e.
(d) After calculating the value of C r , then the residual resistance R r is obtained, which is added with the friction resistance to obtain the total resistance R 1 .
R r = ξ 100 + 1 α C r 1 2 ρ V 2 S ,
R 1 = R f + R r = C f + Δ C f + ξ 100 + 1 α C r 1 2 ρ V 2 S ,
(e) The graphs are given by B / d = 2.4 , so after obtaining the total resistance R 1 , the total resistance is corrected as follows:
Δ R = ± 10 × B d 2.4 × 0.5 % R , R 1 = R 1 + Δ R ,
When 2.4 < B / d < 3.0 , the correction Δ R takes the plus sign; otherwise, it takes the minus sign.
In terms of the wind–wave added resistance, Kwon introduced an approximate calculation method for estimating the wind–wave added resistance, which is utilized to forecast ships’ speed loss resulting from irregular wind waves. Considering the influence of waves and winds on ships, this paper utilizes Kwon’s approximation method to estimate the resistance caused by irregular winds and waves, as shown in Equations (11) to (13).
F r = V 1 L b p g , g = 9.8 m / s 2 ,
Δ V V 1 = C β C μ C F 100 ,
Δ V = V 1 V s ,
where F r is the Froude number and Δ V is the involuntary decrease in speed due to wind and waves. C β is the directional reduction coefficient. The speed reduction coefficient, C μ , varies with C b and ship load conditions, as well as F r . The coefficients of form, C F , are associated with the ship type, wind power level, and .
The wind angle is shown in Figure 3. The formula for C β , as shown in Table 2, varies depending on the angle of wind, where B N represents the wind scale.
The calculation methods for the speed reduction coefficient C μ are shown in Table 3, and the hull coefficient C F is shown in Table 4. According to the Kwon approximation method, the ship resistance is
R 2 = R f + R r = C f + Δ C f + ξ 100 + 1 α C r 1 2 ρ V 2 S ,

2.3. Fuel Consumption Rate and Calculation

Due to the diverse main engine models present on each ship, the main engine’s fuel consumption rate is correlated with its model. Consequently, by fitting the main engine’s performance parameter data, the relationship between the fuel consumption rate and its power may be formed. The following formula meets the engineering requirements.
f c r = 0.2098 1.06628 × 10 5 × P e + 1.59045 × 10 9 × P e 2 1.35961 × 10 13 × P e 3 + 5.67084 × 10 18 × P e 4
where f c r represents the fuel consumption rate, while P e represents the main engine power. The ship’s fuel consumption can be determined by computing the total resistance and wind wave additional resistance, as shown in Equation (19).
P e = P e 1 + Δ P e ,
P e 1 = P d 1 η s , P d 1 = R 1 V η 0 ,
Δ P e = Δ P d η s , Δ P d = Δ R Δ V η 0 , Δ R = R 1 R 2 ,
s f c = f c r P e t ,
where Δ P e is the additional power of the main engine, P d 1 is the received power, η s is the shaft efficiency, and η 0 is the main engine efficiency. Their values are 0.98 and 0.75, respectively. s f c is the ship fuel consumption, and t is the voyage time.

2.4. Voyage Time

The voyage time is related to the distance and speed of the path. In the field of voyage, calculating the distance between two coordinate points on the earth has always been an important issue. The Haversine method is based on the spherical triangulation method, which estimates the great circle distance between two points by considering the difference between longitude and latitude [28]. It is suitable for applications that require basic distance estimation. The Great Circle Distance method is based on the spherical geometry of the Earth and provides a more accurate distance estimation by considering the shape of the Earth’s surface. It is widely used in voyages, geographic information systems, and aviation, and has advantages in long-distance and high-latitude areas [29]. The Vincenty algorithm is a high-precision large circle distance calculation method. Compared with the Haversine and Great Circle Distance methods, it is more complex but more accurate. The algorithm considers the ellipsoid shape of the earth and solves the inverse problem of the large circle distance by iterative methods. The advantage of the Vincenty algorithm is that it provides higher accuracy, especially over large distances. By the way, one or several segments of a path consist of a series of points composed of latitude and longitude. This paper uses the Vincenty algorithm to calculate the path distance, as shown in Equations (20) to (22).
U 1 = arctan 1 f tan ϕ 1 , U 2 = arctan 1 f tan ϕ 2 , f = a b a ,
Δ λ = λ 2 λ 1 ,
λ = Δ λ ,
According to the curvature radius U 1 and U 2 of the bottom unit circle, the flatness f and the longitude difference Δ λ between the two points, the large circle distance L is iteratively calculated by the iterative formula to converge (the iterative value changes very little: λ λ < 10 9 ). The iterative process is as follows:
1 . sin σ = cos U 2 sin λ 2 + cos U 1 sin U 2 sin U 1 cos U 2 cos λ 2 ; 2 . cos σ = sin U 1 sin U 2 + cos U 1 cos U 2 cos λ ; 3 . σ = arctan 2 sin σ , cos σ ; 4 . α = arctan 2 cos U 1 sin λ , cos U 1 cos U 2 sin λ ; 5 . cos 2 2 σ m = cos 2 σ + cos 2 σ sin σ 2 ; 6 . C = f 4 cos 2 2 σ m ; 7 . λ = Δ λ + 1 C f sin α σ + C sin σ cos 2 σ m + C cos σ 1 + 2 cos 2 2 σ m ;
The large circle distance L = b σ is obtained by iteration, where α is the earth’s semi-major axis and b is the earth’s short semi-minor axis. λ 1 , ϕ 1 and λ 2 , ϕ 2 represent the current position and the next position, respectively. arctan2 can calculate the angle of two given parameters more accurately while considering the quadrant where the two parameters are located to ensure the correct angle measurement.
The ship’s voyage time t can be calculated by the distance between the ship’s actual speed V s and the two points λ 1 , ϕ 1 λ 2 , ϕ 2 , where V s is obtained by Kwon’s approximate method in the previous section.

2.5. Voyage Security

Ships are often affected by parametric rolling in head waves and large harmonic rolling in head waves during sailing, which can lead to excessive motion and acceleration of ships and pose a potential threat to people or loaded goods. In extreme cases, this situation may lead to the capsize of the ship, resulting in serious personnel and property losses. In this paper, the problem is simplified, and the security of the ship’s voyage is sorted according to the wind angle. As shown in Table 5, the voyage security is defined based on the wind angle.

3. Multi-Objective Improved WOA for Ship Path-Planning Problem

The Whale Optimization Algorithm was proposed by Mirjalili [30]. The Grey Wolf Optimization Algorithm (GWOA) was also proposed by Mirjalili [31] and is a little earlier than the WOA. The GWOA has the advantages of not relying on gradient information and having fewer parameters. In comparison, the most notable characteristic of the WOA is its utilization of random or optimal individuals to mimic hunting behavior. Moreover, the algorithm uses spiral lines to simulate the attack mechanism of a bubble net. The WOA has good global search ability, stronger adaptability and robustness, and is easy to implement and adjust.

3.1. Mathematical Model of Improved WOA

The Whale Optimization Algorithm is a swarm intelligence search optimization technique that simulates the predatory behavior of whales. The predatory behavior is mainly categorized into three groups: (a) encircling prey; (b) spiral bubbling predation; and (c) random search for predation. Therefore, it is necessary to model the above three types of predatory behaviors before using the WOA to solve the problem. It is assumed that in the d-dimensional space, the number of the whales is N, the position of the current best individual whale X * is X 1 * , X 2 * , , X d * , and the position of the individual whale X j is X 1 j , X 2 j , , X d j .

3.1.1. Encircling Prey

When a pod of whales is collectively seeking prey, there will inevitably be a scenario where one whale discovers the prey initially. In such instances, the other whales will swim towards this whale to compete for the prey. During predation, whales first observe the location of their prey and then surround it. In the process of the WOA solution, each individual whale represents a single solution, while multiple individual whales represent several solutions. The utilization of the WOA to search for a solution to a problem can be viewed as a sequence in which numerous individual whales continuously adjust their positions until a satisfactory solution is achieved. The mathematical model is outlined below:
D = C X * t X t ,
C = 2 r ,
X t + 1 = X * t A D ,
A = 2 α r a ,
The linear alteration in the convergence factor a does not effectively adapt the global search capability and local refinement ability. During the experimental process, linear alteration cannot yield results, or there are always obvious unreasonable parts in path planning, such as Z-shaped paths. Therefore, the convergence factor a needs to be improved. The improved nonlinear convergence factor a is
a = 2 2 sin μ t m a x _ i t e r π + φ ,
where X * t represents the position of the prey in the tth generation, which signifies the optimal ship path, while X t represents the ship path position in the tth generation. m a x _ i t e r represents the maximum number of iterations, and the constant C stands for the swing factor. The position of the whale is updated based on the prey’s position, as shown in Equation (25). r is a random vector in [0, 1], a decreases nonlinearly from 2 to 0, and the decreasing process of a is the process by which whales shrink and encircle prey.

3.1.2. Spiral Bubbling Predation

Spiral bubbling predation is a unique behavior of whales that has two strategies: (a) squeeze mechanism; (b) follow-up mechanism.
(a) Squeeze mechanism
During the spiral bubbling predation stage, some whales will undergo a process called a ‘squeeze’ in which their location is restricted to a narrower scope, prompting more searches to take place in more promising areas. The mathematical model of the squeeze mechanism is the same as that of the previous stage. In addition, it should be noticed that the range of A of the convergence factor diminishes non-linearly within the range of a . A is a number chosen at random from a to a . When the value of A is between 1 , 1 , the position of the new path point can be described as any position between the current and optimal positions.
(b) Follow-up mechanism
During the spiral bubbling predation stage, some whales will adopt a follow-up behavior. Whales will move towards the position of the better-performing individual. The mathematical model is shown in Equation (29):
D = X * t X t ,
X t + 1 = D e b l cos 2 π l + X * t ,
where b is the logarithmic spiral shape constant and l is a random number in 1 , 1 . When the whale swims spirally to the prey, it is accompanied by the process of shrinking and encircling.
The probability of the whale’s position update with the extrusion mechanism and the position update with the follow-up mechanism is 50%, which is expressed as Equation (30), where p represents a random number drawn between 0 and 1.
X t + 1 = X * t A D , p < 0.5 D e b l cos 2 π l + X * t , p 0.5

3.1.3. Random Search for Predation

The third stage of WOA is an auxiliary optimization strategy, commonly known as a ‘restoration strategy’. At this stage, measures will be taken: (a) recovery step; (b) local search. In the random search for the predation stage, the algorithm will perform a recovery step on the individual. The position of some whales will be adjusted to help them get rid of the local optimal solution or unfavorable position and re-enter the search space. In order to adjust the position of the individual more precisely and improve its performance in the local area, some local search techniques may be involved. The purpose of this restoration strategy is to further guide the individual towards the global optimal solution after the ‘squeeze’ and ‘follow-up’ strategies in the second stage. When A > 1 , the whale will adopt the restoration strategy to adjust the position of the individual more finely. The mathematical model is as follows:
D = C X r a n d t X t ,
X t + 1 = X r a n d t A D ,
C = 2 r ,
A = 2 a r a
where X r a n d t represents the position of a randomly selected whale, and the coefficients A and C are the same as the values of Equations (24) and (26).

3.2. Improved WOA for Ship Multi-Objective Path Problem

In situations where multiple objectives must be attained, conflicts often arise among the objectives. Improving one objective frequently comes at the expense of worsening other objectives. Therefore, it is hard to identify a single optimal solution. Instead, the approach entails coordinating and finding a balance among the multiple objectives to maximize the overall goal. In this case, the multi-objective optimization problem can be written as follows:
min f x = f 1 x , f 2 x , , f n x , s . t . x X
Corresponding to the multi-objective problem of ships, the factors considered in this paper are ship fuel consumption, voyage time, and voyage security. The mathematical model is as follows, where X is the set of feasible solutions:
min f x = f 1 x , f 2 x , f 3 x , s . t . x X
where f 1 x , f 2 x , f 3 x represent the objective functions of ship fuel consumption, voyage time, and voyage security, respectively, which are obtained by the mathematical model in Section 2. According to the importance of the factors considered in each voyage, the objective function is given different proportions. Since the consideration factor is three (greater than two), the simple size relationship is not enough to evaluate the comparative advantage among them. Therefore, it is necessary to perform non-dominated sorting on multi-objective problems of ships to evaluate the relationship between individuals. This method sorts individuals according to their advantages and disadvantages to form multiple levels (also called ‘frontier’). In each layer, there is no obvious relationship between individuals. The individuals in the level are called ‘non-dominant individuals’. Through non-dominated sorting, we can clearly understand the relative advantages and disadvantages of individuals. At the same time, it also provides a variety of choices for the solution set in multi-objective optimization problems, so that we can trade-off among different solutions.
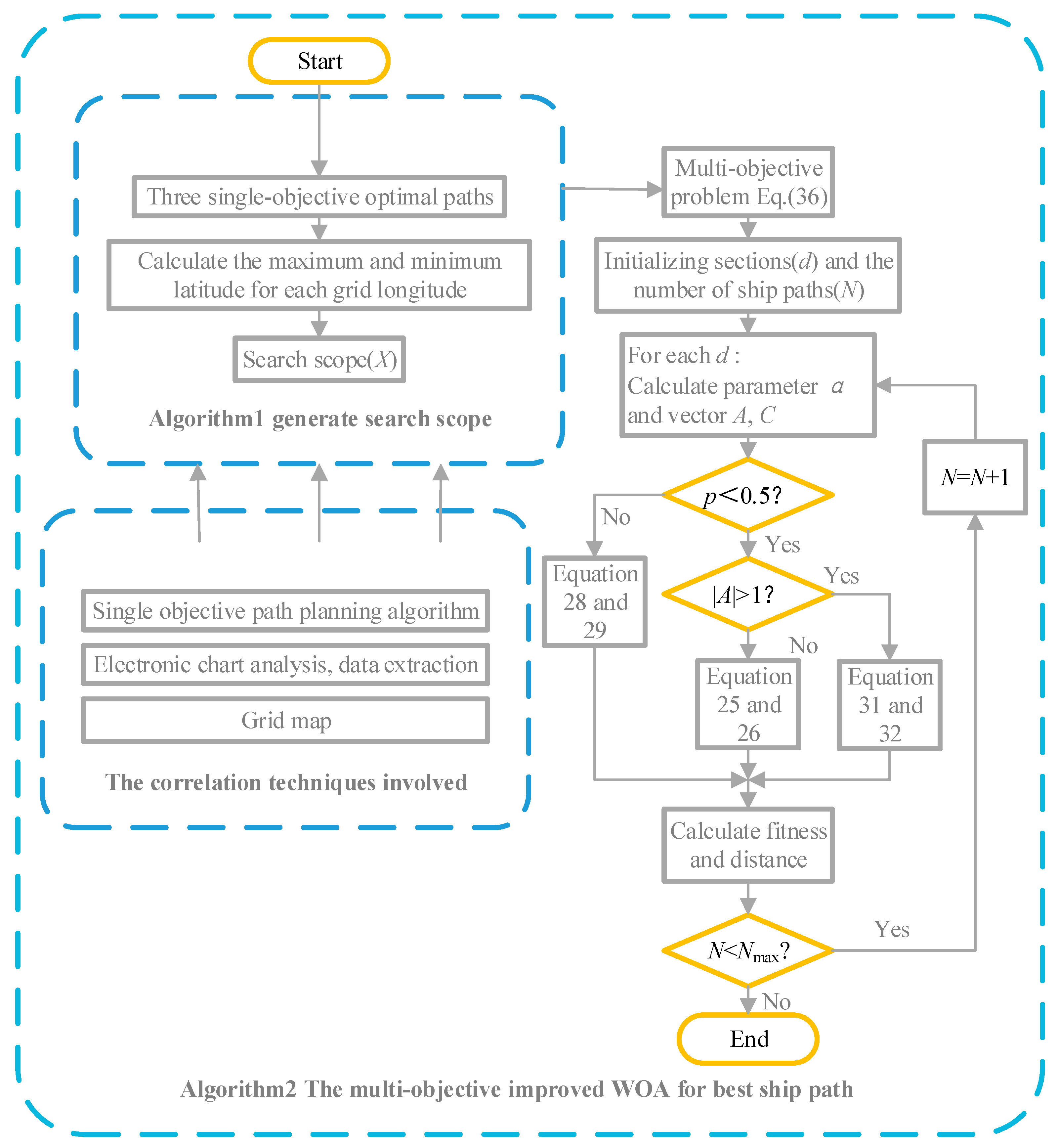
In multi-objective problems, the predation process of a whale corresponds to the navigable path of the ship (minimum fuel consumption, minimum voyage time, maximum voyage security, or a path that considers all three factors comprehensively). According to the predation process, different stages are divided into different segments, which corresponds to the number of path segments in the ship’s path, in order to have a more intuitive understanding of the whale predation process and thus comprehend the ship’s multi-objective path optimization problem. Figure 4 shows the process of whale predation. Figure 5 is a schematic diagram of a ship multi-objective path optimization problem corresponding to whale predation. The multi-objective improved WOA determines the optimal individual based on the crowding degree in the optimal set. Algorithm 1 gives the environmental model required by the multi-objective improved WOA. Algorithm 2 selects the best ship path based on the environmental model established by Algorithm 1.
Algorithm 1 Establishing the model of environment
Require: Minimum fuel consumption(path1), Minimum voyage time(path2), Maximum security(path3)
Ensure: search scope(X)
1 :   p a t h = p a t h 1 ; p a t h 2 ; p a t h 3
2 :   according   to   path   find   two - dimensional   coordinates .   m i n _ x , m i n _ y   and   m a x _ x , m a x _ y
3: define the number of grid points(M)
4: rasterization of the marine environment
5 :   for   i M
6 :   x i = m i n _ x + i m a x _ x m i n _ x M ,   y i = m i n _ y + i m a x _ y m i n _ y M
7: end for
8: for each xi
9 : find   m i n _ y i ,   m a x _ y i
10:  define the middle area as the searchable scope(Xi)
11: end for
12: generate search scope(X)
Algorithm 2 The multi-objective improved WOA for best ship path
Require: sections(d), the number of ship paths(N)
Ensure: voyage time, fuel consumption, security
1: Limit the search scope = Algorithm 1, generated each Grid points X
2: for each X
3 : f x = f 1 x , f 2 x , f 3 x
4: end for
5: generate the non-dominated solution set(X).
6 :   for   i N
7 : for   j d
8 : if   p < 0.5
9 : if   A < 1
10:          use equation 25 and equation 26
11:       else
12:          use equation 31 and equation 32
13:       end if
14 : else   p 0.5
15:       use equation 28 and equation 29
16:     end if
17:   end for
18:   calculate fitness
19: end for
20: generate a series of coordinates and calculate navigation time, fuel consumption, security
In Algorithm 1, m i n _ x represents the minimum longitude of the minimum fuel consumption path, the minimum voyage time path, and the maximum voyage security path; m i n _ y represents the minimum latitude; m a x _ x represents the maximum longitude; and m a x _ y represents the maximum latitude. In Algorithm 2, p is a random number in 0 , 1 , which represents the probability that the whale performs two kinds of predation behavior. The structural diagram of the improved WOA is shown in Figure 6, which includes the techniques involved and the processes of the two algorithms.

4. Algorithm Performance Test

This section tests the convergence, distribution, diversity, and other performance of the algorithm, and conducts research and verification in multi-objective testing functions. The specific process is to compare the improved WOA with multi-objective snake optimization (MOSO) [32], multi-objective jellyfish search (MOJS) [33], and multi-objective seagull optimization algorithm (MOSOA) [34,35] on seven test functions. Several comparison algorithms are similar to the framework of the improved WOA, but the stages of different algorithms are different, and the location update function and search mechanism are different. The test results were verified by the inverted generational distance (IGD), hypervolume (HV), and spacing metric (SP).

4.1. Test Functions

The test functions utilized in this section consist of Viennet3, DTLZ series functions, and UF8. Viennet3 is a commonly used multimodal optimization test function that can be used to evaluate the performance of the optimization algorithm. Viennet3 has a complex topological structure and nonlinear characteristics, which puts forward higher requirements for the convergence and global search ability of the algorithm [36,37]. Therefore, the study of Viennet3 can help us understand and improve the effect and performance of the optimization algorithm. In addition, many researchers use DTLZ series functions [38,39,40] and UF8 [41,42] to compare and improve multi-objective optimization algorithms, improve the convergence, diversity, and adaptability of algorithms, and provide guidance for finding optimal solutions to practical decision-making problems. The details of the seven test functions are shown in Table 6.
The meaning of the Pareto front is that there is no possibility of making an individual better by redistribution without making any other individual worse. In the two-objective optimization, it is represented as a curve, and in the three-objective optimization, it is represented as a surface or curve. The seven test functions used in this paper have clear Pareto front solutions, which makes it convenient to use evaluation metrics for evaluation.

4.2. Algorithm Performance Evaluation Metrics

In order to evaluate the algorithm’s performance in terms of convergence, distribution, and universality, researchers have proposed numerous methods for evaluating performance. The evaluation metrics of this paper include generational distance, hypervolume, and spacing metrics. At the same time, the algorithm is evaluated by the generational distance (GD). The meaning of the GD is similar to the IGD, so we analyze the IGD only. The results of GD are presented in Table 7.

4.2.1. Inverted Generational Distance

The IGD calculates the sum of the distances between each point in the reference set (ideal Pareto front) and the non-dominant solution set generated by the algorithm (actual Pareto front approximation) to evaluate the convergence and distribution of the algorithm. A smaller IGD indicates greater convergence and a more distributed solution set distribution. The specific calculation is shown in Equation (37).
I G D = v P d v , Q P
where P is the point set, P is the number of points distributed on the true Pareto surface, Q is the optimal Pareto solution set, and d v , Q is the minimum Euclidean distance.
Table 8 shows the IGD of the multi-objective algorithms. It is evident that the IGD value obtained by the improved WOA is minimum, indicating that the convergence and distribution of the improved WOA are better compared to other comparative algorithms.

4.2.2. Hypervolume

In recent years, HV evaluation metrics have been favored by more and more scholars. EMO (Evolutionary Multi-Criterion Optimization) has articles related to hypervolume evaluation metrics in each session. HV evaluates the performance of the multi-objective algorithm by measuring the volume of hypercubes formed by individuals in the solution and true Pareto front solutions. If the comprehensive performance of the algorithm is better, the calculated HV must be high. The specific calculation is shown in Equation (38).
H V = δ i = 1 S v i
where δ represents the Lebesgue measure. S represents the number of solutions, and v i represents the hypervolume of the true Pareto front solution and the ith solution.
Table 9 shows the tested result of hypervolume metric. The hypervolume metric can simultaneously measure both the convergence and distribution of the solution set. The greater the convergence and distribution of the solution set, the higher the hypervolume metric obtained. It is evident that the HV value obtained by improved WOA is the highest, and the convergence and distribution of the corresponding solutions are better than MOSO, MOJS, and MOSOA.

4.2.3. Spacing Metric

Spacing metric evaluates the distribution of multi-objective algorithms by measuring the distance between each solution in the non-dominant solution set obtained by the algorithm and its nearest neighbor solution. If the evenness of the distribution of the Pareto-optimal solutions is better, the calculated spacing value must be small. The specific calculation is shown in Equation (39).
S p a c i n g = 1 P 1 i = 1 P d ¯ d i 2
where d i is the minimum distance from the ith solution to the other solutions in P , and d ¯ is the mean of d i .
Table 10 shows the performance of the comparison algorithm. The value of a small spacing metric indicates the effective distribution of the algorithm. From the table, it can be seen that the solution generated by MOSO in the distribution is slightly better than other algorithms but inferior to the improved WOA.

4.3. Analysis of Performance Test Results

The test functions Viennet3, DTLZ series, and UF8 all have true Pareto front solutions, which appear as a curve or surface in the case of multi-objective optimization. Figure 7, Figure 8, Figure 9, Figure 10, Figure 11, Figure 12, Figure 13, Figure 14, Figure 15, Figure 16, Figure 17, Figure 18, Figure 19, Figure 20, Figure 21, Figure 22, Figure 23, Figure 24, Figure 25, Figure 26, Figure 27, Figure 28, Figure 29, Figure 30, Figure 31, Figure 32, Figure 33 and Figure 34 show the performance test results of each algorithm on the test functions. Different algorithms represent points with different colors applied, and the circles represent the solutions generated through algorithms on the test functions. The black curve (or black dotted surface) is the true Pareto front solution.
From the figure, the solutions generated by the improved WOA are uniformly distributed across the surface. The solutions generated by the comparison algorithms, with the exception of the improved WOA, either fail to fully cover the Pareto front or are unevenly distributed. Taking the most typical test function, UF8, as an example, the solutions generated by the comparison algorithms are mostly located on the surface. Moreover, the solutions generated by the comparison algorithm have some solutions that do not converge to the Pareto front. This indicates that the improved WOA has good distribution and convergence. For the test function Viennet3, the performances of the MOSOA, MOSO, and improved WOA are not significantly different, but the MOSOA and MOSO are not well distributed on the Pareto front, which can be clearly seen from Table 8 and Table 10. From the performance of the test function, regardless of whether it is a multimodal optimization problem or a uniform distribution problem, the solution set generated by the improved WOA can be well distributed to the Pareto front and has good convergence when the same parameters are set.
The analysis also includes the factors contributing to the underperformance of other algorithms. For the MOSOA, the algorithm is divided into two stages: migration and predation. This is similar to the improved WOA but lacks an adjustment strategy. Therefore, higher requirements are placed on the setting of the problem parameters. When the number of iterations is not sufficiently large, its ability is not reflected. For MOSO and MOJS, it is also an algorithm simulated by biological group behavior. The mechanism is reasonable, but there are still some gaps compared with whales. Therefore, the improved WOA has better robustness.

4.4. MASS Multi-Objective Path Planning

Planning a safe and cost-effective path in multi-objective path planning demands comprehensive consideration of environmental conditions and meteorological data. The data are based on historical reanalysis datasets from ECMWF and NASA. The non-sailing areas, such as land and obstacles, are composed of 49,435 latitude and longitude coordinate points.
The Belt and Road (B&R) is beneficial to many countries in the world. The path of this paper is from Guangzhou to Hanoi, with the starting and ending points described by latitude and longitude as (113.7, 22.63) and (106.7, 20.8), respectively. The spatial resolution is set to 0.052 ° × 0.035 ° , and the relevant literature that can provide a reference value is listed in Table 11. The path is planned based on the established environmental model and meteorological data. Figure 35 is the map of the corresponding area, and Figure 36 is the case after setting the spatial resolution. Where brown dots represent rocks, black squares represent ocean platforms, and purple-red areas represent restricted areas. Moreover, Figure 37 and Figure 38 are the enlarged Qiongzhou Strait area. By comparing the image of the environmental model with the actual situation, the accuracy of the model we established is high enough, and the error is small.
In the MASS multi-objective path-planning problem, when considering the actual course from Tokyo to Oakland, sections are set to 20 [3]. The environment considered in this paper is more detailed, and the sections are set to 25. The four paths planned by improved WOA are shown in Figure 39 in yellow, orange, green, and blue, respectively. At the same time, the planning maps for the three most important areas of the entire voyage are also shown in Figure 39. Table 12 presents ship fuel consumption, voyage time, and voyage security of the corresponding paths. It can be seen that the improved WOA has four Pareto-optimal solutions. Improving them would weaken at least one objective function.
In the path planning from Guangzhou to Hanoi, we also apply other comparison algorithms. The results are shown in Table 13. In ship multi-objective path-planning problems, the improved WOA and MOSO are superior to other comparison algorithms in fuel consumption, voyage time, and voyage security, indicating that these two algorithms have good applicability and robustness. However, due to the differences in behavioral mechanisms brought about by the living environment of snakes and whales, the results of the improved WOA are better than those of MOSO. The MOSOA only has two stages of migration and predation, so it is superior to all other algorithms in regard to voyage time. Due to the lack of adjustment strategies, the results of ship fuel consumption and voyage security are relatively general. Therefore, evaluating the performance of an algorithm needs to be conducted from multiple perspectives. Whether it is the performance results under the test function or the path-planning results under different meteorological conditions, the performance of the improved WOA in the MASS multi-objective path problem is better than that of other comparison algorithms.

5. Conclusions

Based on marine meteorological data, this paper studies the multi-objective path-planning problem for MASS. The mathematical model of the objective function of the multi-objective problem is introduced, and the problem is solved by the improved WOA. The multi-objective effectiveness of the improved WOA is validated through the use of multi-objective test functions. Furthermore, the algorithm is utilized for the purpose of planning the path from Guangzhou to Hanoi. The research in this paper has important theoretical and practical significance for the MASS’s meteorological sailing path planning ability. The main conclusions are as follows:
(1) The multi-objective problem will have a lot of solutions. When the consideration factor is greater than two, the simple size relationship is not enough to evaluate the comparative advantage among them. Non-dominated sorting can play a good role in this problem and help us make trade-off choices.
(2) In the aspect of algorithm performance testing, the predominant tests are focused on the convergence and distribution of the solutions. The true Pareto front solution can help us intuitively see the difference in the performance of algorithms. The performance of improved WOA outperforms MOSO, MOJS, and MOSOA. Moreover, obtained by the Improved WOA, the Pareto solution set is well covered and converges to the Pareto front.
(3) The improved WOA algorithm outperforms other comparison algorithms in regard to fuel consumption, voyage time, and voyage security when optimizing the route from Guangzhou to Hanoi.
(4) There are many factors affecting MASS sailing under marine environmental conditions, among which wind and waves are the main environmental factors that a ship’s voyage is affected by. Ship fuel consumption, voyage time, and voyage security are different due to different routes. In practical situations, the needs of each decision-maker are different, so it is essential to design a rational path.

Author Contributions

Conceptualization, G.W. and H.L.; methodology, H.L. and W.M.; software, G.W. and H.L.; validation, G.W. and W.M.; formal analysis, H.L. and W.M.; investigation, G.W.; resources, G.W. and W.M.; data curation, H.L. and W.M.; writing—original draft preparation, G.W. and H.L.; writing—review and editing, G.W.; visualization, H.L. and W.M.; supervision, G.W.; project administration, G.W.; funding acquisition, G.W. All authors have read and agreed to the published version of the manuscript.

Funding

This research was funded by the National Natural Science Foundation of China, grant number 52271322.

Institutional Review Board Statement

Not applicable.

Informed Consent Statement

Not applicable.

Data Availability Statement

The original contributions presented in the study are included in the article, further inquiries can be directed to the corresponding author.

Conflicts of Interest

The authors declare no conflicts of interest.

References

  1. Mellal, M.A.; Zio, E.; Pecht, M. Multi-objective reliability and cost optimization of fuel cell vehicle system with fuzzy feasibility. Inf. Sci. 2023, 640, 13. [Google Scholar] [CrossRef]
  2. Chaharsooghi, S.K.; Kermani, A.H.M. An effective ant colony optimization algorithm (ACO) for multi-objective resource allocation problem (MORAP). Appl. Math. Comput. 2008, 200, 167–177. [Google Scholar] [CrossRef]
  3. Han, Q.L.; Yang, X.; Song, H.T.; Du, W. Multi-objective ship path planning using non-dominant relationship-based WOA in marine environment. Ocean Eng. 2022, 266, 112862. [Google Scholar] [CrossRef]
  4. García, J.L.L.; Monroy, R.; Hernández, V.A.S.; Coello, C.A.C. COARSE-EMOA: An indicator-based evolutionary algorithm for solving equality constrained multi-objective optimization problems. Swarm Evol. Comput. 2021, 67, 100983. [Google Scholar] [CrossRef]
  5. Kong, X.S.; Yang, Y.K.; Lv, Z.S.; Zhao, J.; Fu, R. A dynamic dual-population co-evolution multi-objective evolutionary algorithm for constrained multi-objective optimization problems. Appl. Soft Comput. 2023, 141, 110311. [Google Scholar] [CrossRef]
  6. Li, X.; Du, G. BSTBGA: A hybrid genetic algorithm for constrained multi-objective optimization problems. Comput. Oper. Res. 2013, 40, 282–302. [Google Scholar] [CrossRef]
  7. Cui, Z.H.; Jin, Y.Q.; Zhang, Z.X.; Xie, L.P.; Chen, J.J. An interval multi-objective optimization algorithm based on elite genetic strategy. Inf. Sci. 2023, 648, 119533. [Google Scholar] [CrossRef]
  8. Madani, A.; Engelbrecht, A.; Ombuki-Berman, B. Cooperative coevolutionary multi-guide particle swarm optimization algorithm for large-scale multi-objective optimization problems. Swarm Evol. Comput. 2023, 78, 101262. [Google Scholar] [CrossRef]
  9. Yang, J.; Zou, J.; Yang, S.; Hu, Y.; Zheng, J.; Liu, Y. A particle swarm algorithm based on the dual search strategy for dynamic multi-objective optimization. Swarm Evol. Comput. 2023, 83, 101385. [Google Scholar] [CrossRef]
  10. Wang, W.L.; Li, W.K.; Wang, Z.; Li, L. Opposition-based multi-objective whale optimization algorithm with global grid ranking. Neurocomputing 2019, 341, 41–59. [Google Scholar] [CrossRef]
  11. Got, A.; Moussaoui, A.; Zouache, D. A guided population archive whale optimization algorithm for solving multiobjective optimization problems. Expert Syst. Appl. 2020, 141, 112972. [Google Scholar] [CrossRef]
  12. Wang, J.; Bei, J.; Song, H.; Zhang, H.; Zhang, P. A whale optimization algorithm with combined mutation and removing similarity for global optimization and multilevel thresholding image segmentation. Appl. Soft Comput. 2023, 137, 110130. [Google Scholar] [CrossRef]
  13. Liu, J.; Shi, J.; Hao, F.; Dai, M. A reinforced exploration mechanism whale optimization algorithm for continuous optimization problems. Math. Comput. Simul. 2022, 201, 23–48. [Google Scholar] [CrossRef]
  14. Wang, W.; Wang, Q.; Zhong, R.; Chen, L.; Shi, X. Stacking sequence optimization of arbitrary quadrilateral laminated plates for maximum fundamental frequency by hybrid whale optimization algorithm. Compos. Struct. 2023, 310, 116764. [Google Scholar] [CrossRef]
  15. Mosaad, A.M.; Attia, M.A.; Abdelaziz, A.Y. Whale optimization algorithm to tune PID and PIDA controllers on AVR system. Ain Shams Eng. J. 2019, 10, 755–767. [Google Scholar] [CrossRef]
  16. Saafan, M.M.; El-Gendy, E.M. IWOSSA: An improved whale optimization salp swarm algorithm for solving optimization problems. Expert Syst. Appl. 2021, 176, 114901. [Google Scholar] [CrossRef]
  17. Nadimi-Shahraki, M.H.; Zamani, H.; Mirjalili, S. Enhanced whale optimization algorithm for medical feature selection: A COVID-19 case study. Comput. Biol. Med. 2022, 148, 105858. [Google Scholar] [CrossRef]
  18. Aziz, M.A.E.; Ewees, A.A.; Hassanien, A.E. Whale Optimization Algorithm and Moth-Flame Optimization for multilevel thresholding image segmentation. Expert Syst. Appl. 2017, 83, 242–256. [Google Scholar] [CrossRef]
  19. Chakraborty, S.; Saha, A.K.; Nama, S.; Debnath, S. COVID-19 X-ray image segmentation by modified whale optimization algorithm with population reduction. Comput. Biol. Med. 2021, 139, 104984. [Google Scholar] [CrossRef]
  20. Sun, Y.; Wang, X.; Chen, Y.; Liu, Z. A modified whale optimization algorithm for large-scale global optimization problems. Expert Syst. Appl. 2018, 114, 563–577. [Google Scholar] [CrossRef]
  21. Fan, A.; Yang, J.; Yang, L.; Wu, D.; Vladimir, N. A review of ship fuel consumption models. Ocean Eng. 2022, 264, 112405. [Google Scholar] [CrossRef]
  22. Wei, N.; Yin, L.; Li, C.; Li, C.; Chan, C.; Zeng, F. Forecasting the daily natural gas consumption with an accurate white-box model. Energy 2021, 232, 121036. [Google Scholar] [CrossRef]
  23. Zhang, Y.-Y.; Wang, Z.-H.; Zou, Z.-J. Black-box modeling of ship maneuvering motion based on multi-output nu-support vector regression with random excitation signal. Ocean Eng. 2022, 257, 111279. [Google Scholar] [CrossRef]
  24. Yan, R.; Wang, S.; Psaraftis, H.N. Data analytics for fuel consumption management in maritime transportation: Status and perspectives. Transp. Res. Part E Logist. Transp. Rev. 2021, 155, 102489. [Google Scholar] [CrossRef]
  25. Chen, L.; Yang, P.; Li, S.; Tian, Y.; Liu, G.; Hao, G. Grey-box identification modeling of ship maneuvering motion based on LS-SVM. Ocean Eng. 2022, 266, 112957. [Google Scholar] [CrossRef]
  26. Chen, B.; Wang, Y.; Wang, R.; Zhu, Z.; Ma, L.; Qiu, X.; Dai, W. The Gray-Box Based Modeling Approach Integrating Both Mechanism-Model and Data-Model: The Case of Atmospheric Contaminant Dispersion. Symmetry 2020, 12, 254. [Google Scholar] [CrossRef]
  27. Li, X.; Sun, B.; Guo, C.; Du, W.; Li, Y. Speed optimization of a container ship on a given route considering voluntary speed loss and emissions. Appl. Ocean Res. 2020, 94, 101995. [Google Scholar] [CrossRef]
  28. Jurkus, R.; Venskus, J.; Treigys, P. Application of coordinate systems for vessel trajectory prediction improvement using a recurrent neural networks. Eng. Appl. Artif. Intell. 2023, 123, 106448. [Google Scholar] [CrossRef]
  29. Huang, Y.; Xiao, Y.; Wang, H.; Yi, H. A rapid globe-wide shortest route planning algorithm based on two-layer oceanic shortcut network considering great circle distance. Ocean Eng. 2023, 287, 115761. [Google Scholar] [CrossRef]
  30. Mirjalili, S.; Lewis, A. The Whale Optimization Algorithm. Adv. Eng. Softw. 2016, 95, 51–67. [Google Scholar] [CrossRef]
  31. Mirjalili, S.; Saremi, S.; Mirjalili, S.M.; Coelho, L.d.S. Multi-objective grey wolf optimizer: A novel algorithm for multi-criterion optimization. Expert Syst. Appl. 2016, 47, 106–119. [Google Scholar] [CrossRef]
  32. Hashim, F.A.; Hussien, A.G. Snake Optimizer: A novel meta-heuristic optimization algorithm. Knowl. Based Syst. 2022, 242, 108320. [Google Scholar] [CrossRef]
  33. Chou, J.S.; Truong, D.N. Multiobjective optimization inspired by behavior of jellyfish for solving structural design problems. Chaos Solitons Fractals 2020, 135, 109738. [Google Scholar] [CrossRef]
  34. Dhiman, G.; Singh, K.K.; Soni, M.; Nagar, A.; Dehghani, M.; Slowik, A.; Kaur, A.; Sharma, A.; Houssein, E.H.; Cengiz, K. MOSOA: A new multi-objective seagull optimization algorithm. Expert Syst. Appl. 2021, 167, 114150. [Google Scholar] [CrossRef]
  35. Dhiman, G.; Kumar, V. Seagull optimization algorithm: Theory and its applications for large-scale industrial engineering problems. Knowl. Based Syst. 2019, 165, 169–196. [Google Scholar] [CrossRef]
  36. Patil, M.V.; Kulkarni, A.J. Pareto dominance based Multiobjective Cohort Intelligence algorithm. Inf. Sci. 2020, 538, 69–118. [Google Scholar] [CrossRef]
  37. Babalik, A.; Ozkis, A.; Uymaz, S.A.; Kiran, M.S. A multi-objective artificial algae algorithm. Appl. Soft Comput. 2018, 68, 377–395. [Google Scholar] [CrossRef]
  38. Yacoubi, S.; Manita, G.; Chhabra, A.; Korbaa, O.; Mirjalili, S. A multi-objective Chaos Game Optimization algorithm based on decomposition and random learning mechanisms for numerical optimization. Appl. Soft Comput. 2023, 144, 110525. [Google Scholar] [CrossRef]
  39. Sandoval, C.; Cuate, O.; González, L.C.; Trujillo, L.; Schütze, O. Towards fast approximations for the hypervolume indicator for multi-objective optimization problems by Genetic Programming. Appl. Soft Comput. 2022, 125, 109103. [Google Scholar] [CrossRef]
  40. Zhang, X.; Liu, H.; Tu, L.; Zhao, J. An efficient multi-objective optimization algorithm based on level swarm optimizer. Math. Comput. Simul. 2020, 177, 588–602. [Google Scholar] [CrossRef]
  41. Khishe, M.; Orouji, N.; Mosavi, M.R. Multi-Objective chimp Optimizer: An innovative algorithm for Multi-Objective problems. Expert Syst. Appl. 2023, 211, 118734. [Google Scholar] [CrossRef]
  42. Brindha, S.; Miruna Joe Amali, S. A robust and adaptive fuzzy logic based differential evolution algorithm using population diversity tuning for multi-objective optimization. Eng. Appl. Artif. Intell. 2021, 102, 104240. [Google Scholar]
  43. Ardhuin, F.; Magne, R.; Filipot, J.-F.; Van, A.; Westhuysen, D.; Roland, A.; Queffeulou, P.; Lefevre, J.-M.; Aouf, L.; Babanin, A.; et al. Semi-empirical dissipation source functions for wind-wave models: Part I, definition, calibration and validation at global scales. J. Phys. Oceanogr. 2010, 40, 1–12. [Google Scholar] [CrossRef]
  44. Korres, G.; Ravdas, M.; Zacharioudaki, A.; Denaxa, D.; Sotiropoulou, M. Mediterranean Sea Waves Analysis and Forecast (CMEMS MED-Waves, MedWAM3 System) (Version 1) [Data Set]; Copernicus Monitoring Environment Marine Service (CMEMS): Ramonville-Saint-Agne, France, 2021. [Google Scholar]
  45. European Commission. Copernicus Marine Environmental Monitoring Service [WWW Document]. 2021. Available online: https://www.copernicus.eu (accessed on 4 January 2020).
  46. Staneva, J.; Behrens, A.; Ricker, M.; Gayer, G. Black Sea Waves Analysis and Forecast (CMEMS BS-Waves) (Version 2) Set; Copernicus Monitoring Environment Marine Service (CMEMS): Ramonville-Saint-Agne, France, 2020. [Google Scholar]
Figure 1. Graph of the relationship between floating center position and prismatic coefficient.
Figure 1. Graph of the relationship between floating center position and prismatic coefficient.
Jmse 12 01313 g001
Figure 2. The Lap–Keller method graph: (a) category A; (b) category B; (c) category C; (d) category D; (e) category E.
Figure 2. The Lap–Keller method graph: (a) category A; (b) category B; (c) category C; (d) category D; (e) category E.
Jmse 12 01313 g002
Figure 3. Wind angle.
Figure 3. Wind angle.
Jmse 12 01313 g003
Figure 4. The process of whale predation.
Figure 4. The process of whale predation.
Jmse 12 01313 g004
Figure 5. The schematic diagram of a ship multi-objective path optimization problem.
Figure 5. The schematic diagram of a ship multi-objective path optimization problem.
Jmse 12 01313 g005
Figure 6. The structural diagram of improved WOA.
Figure 6. The structural diagram of improved WOA.
Jmse 12 01313 g006
Figure 7. Improved WOA for Viennet3.
Figure 7. Improved WOA for Viennet3.
Jmse 12 01313 g007
Figure 8. MOJS for Viennet3.
Figure 8. MOJS for Viennet3.
Jmse 12 01313 g008
Figure 9. MOSOA for Viennet3.
Figure 9. MOSOA for Viennet3.
Jmse 12 01313 g009
Figure 10. MOSO for Viennet3.
Figure 10. MOSO for Viennet3.
Jmse 12 01313 g010
Figure 11. Improved WOA for DTLZ2.
Figure 11. Improved WOA for DTLZ2.
Jmse 12 01313 g011
Figure 12. MOJS for DTLZ2.
Figure 12. MOJS for DTLZ2.
Jmse 12 01313 g012
Figure 13. MOSOA for DTLZ2.
Figure 13. MOSOA for DTLZ2.
Jmse 12 01313 g013
Figure 14. MOSO for DTLZ2.
Figure 14. MOSO for DTLZ2.
Jmse 12 01313 g014
Figure 15. Improved WOA for DTLZ4.
Figure 15. Improved WOA for DTLZ4.
Jmse 12 01313 g015
Figure 16. MOJS for DTLZ4.
Figure 16. MOJS for DTLZ4.
Jmse 12 01313 g016
Figure 17. MOSOA for DTLZ4.
Figure 17. MOSOA for DTLZ4.
Jmse 12 01313 g017
Figure 18. MOSO for DTLZ4.
Figure 18. MOSO for DTLZ4.
Jmse 12 01313 g018
Figure 19. Improved WOA for DTLZ5.
Figure 19. Improved WOA for DTLZ5.
Jmse 12 01313 g019
Figure 20. MOJS for DTLZ5.
Figure 20. MOJS for DTLZ5.
Jmse 12 01313 g020
Figure 21. MOSOA for DTLZ5.
Figure 21. MOSOA for DTLZ5.
Jmse 12 01313 g021
Figure 22. MOSO for DTLZ5.
Figure 22. MOSO for DTLZ5.
Jmse 12 01313 g022
Figure 23. Improved WOA for DTLZ6.
Figure 23. Improved WOA for DTLZ6.
Jmse 12 01313 g023
Figure 24. MOJS for DTLZ6.
Figure 24. MOJS for DTLZ6.
Jmse 12 01313 g024
Figure 25. MOSOA for DTLZ6.
Figure 25. MOSOA for DTLZ6.
Jmse 12 01313 g025
Figure 26. MOSO for DTLZ6.
Figure 26. MOSO for DTLZ6.
Jmse 12 01313 g026
Figure 27. Improved WOA for DTLZ7.
Figure 27. Improved WOA for DTLZ7.
Jmse 12 01313 g027
Figure 28. MOJS for DTLZ7.
Figure 28. MOJS for DTLZ7.
Jmse 12 01313 g028
Figure 29. MOSOA for DTLZ7.
Figure 29. MOSOA for DTLZ7.
Jmse 12 01313 g029
Figure 30. MOSO for DTLZ7.
Figure 30. MOSO for DTLZ7.
Jmse 12 01313 g030
Figure 31. Improved WOA for UF8.
Figure 31. Improved WOA for UF8.
Jmse 12 01313 g031
Figure 32. MOJS for UF8.
Figure 32. MOJS for UF8.
Jmse 12 01313 g032
Figure 33. MOSOA for UF8.
Figure 33. MOSOA for UF8.
Jmse 12 01313 g033
Figure 34. MOSO for UF8.
Figure 34. MOSO for UF8.
Jmse 12 01313 g034
Figure 35. The map of the corresponding area.
Figure 35. The map of the corresponding area.
Jmse 12 01313 g035
Figure 36. The case after setting the spatial resolution.
Figure 36. The case after setting the spatial resolution.
Jmse 12 01313 g036
Figure 37. The map of Qiongzhou Strait area.
Figure 37. The map of Qiongzhou Strait area.
Jmse 12 01313 g037
Figure 38. Qiongzhou Strait area in grid map.
Figure 38. Qiongzhou Strait area in grid map.
Jmse 12 01313 g038
Figure 39. Four paths planned by improved WOA.
Figure 39. Four paths planned by improved WOA.
Jmse 12 01313 g039
Table 1. MASS parameters [3].
Table 1. MASS parameters [3].
ParametersValues
Length between perpendiculars (Lbp(m))176
Length on the water line (LWL(m))179.99
Molded breadth (B(m))32.20
Molded draught (d(m))11
Fully loaded draught molded (T1(m))20
Block coefficient (Cb)0.85
Prismatic coefficient (Cp)0.83
Displacement (m3))50,250.80
The resultant of all upward buoyancy forces (xc)2.897
Whether the ship is fully loadedFully loaded
Surface area (S)8579.05
Density (ρ(kg/m3))1025
Speed of ship (V1(kn))15.70
Table 2. Directional reduction coefficient C β .
Table 2. Directional reduction coefficient C β .
WindAngle C β
Head wind0°~30° 2 C β = 2
Bow wind30°~60° 2 C β = 1.7 0.03 B N 4 2
Beam wind60°~150° 2 C β = 0.9 0.06 B N 6 2
Following wind150°~180° 2 C β = 0.4 0.03 B N 8 2
Table 3. Speed reduction coefficient C μ .
Table 3. Speed reduction coefficient C μ .
C b Ship Loading Conditions C μ
0.55Normal 1.7 1.4 F r 7.4 F r 2
0.60Normal 2.2 2.5 F r 9.5 F r 2
0.65Normal 2.6 3.7 F r 11.6 F r 2
0.70Normal 3.1 5.3 F r 12.4 F r 2
0.75Full load or normal 2.4 10.6 F r 9.5 F r 2
0.80Full load or normal 2.6 13.1 F r 15.1 F r 2
0.85Full load or normal 3.1 18.7 F r 28.0 F r 2
0.75Ballast 2.6 16.3 F r 21.6 F r 2
0.80Ballast 3.0 16.3 F r 21.6 F r 2
0.85Ballast 3.4 20.9 F r 31.8 F r 2
Table 4. Coefficients of form C F .
Table 4. Coefficients of form C F .
Ship Loading Conditions C F
Ships in full load loading condition 0.5 B N + B N 6.5 2.7 2 / 3
Ships in ballast loading condition 0.7 B N + B N 6.5 2.7 2 / 3
Ships in normal loading conditions 0.5 B N + B N 6.5 2.2 2 / 3
Table 5. Voyage security.
Table 5. Voyage security.
Wind AngleSecurity Class
0 ° θ 15 ° 1 (the safest situation)
15 ° θ 30 ° 2
165 ° θ 180 ° 3
150 ° θ 165 ° 4
30 ° θ 45 ° 5
45 ° θ 60 ° 6
120 ° θ 150 ° 7
60 ° θ 120 ° 8 (the most dangerous situation)
Table 6. Test functions.
Table 6. Test functions.
Function NameFunction Definition
Viennet3 F = f 1 x , y , f 2 x , y , f 3 x , y
f 1 x , y = 0.5 x 2 + y 2 + sin x 2 + y 2
f 2 x , y = 3 x 2 y + 4 2 8 + x y + 1 2 27 + 15
f 3 x , y = 1 x 2 + y 2 + 1 1.1 e x 2 y 2
DTLZ2 F = f 1 x , y , f 2 x , y , f 3 x , y
f 1 x = 1 + g cos π 2 x 1 cos π 2 x 2
f 2 x = 1 + g cos π 2 x 1 sin π 2 x 2
f 3 x = 1 + g sin π 2 x 1
g = x i 0.5 2
DTLZ4 F = f 1 x , y , f 2 x , y , f 3 x , y
f 1 x = 1 + g cos π 2 x 1 α cos π 2 x 2 α
f 2 x = 1 + g cos π 2 x 1 α sin π 2 x 2 α
f 3 x = 1 + g sin π 2 x 1 α
g = x i 0.5 2
DTLZ5 F = f 1 x , y , f 2 x , y , f 3 x , y
f 1 x = 1 + g cos π 2 θ 1 cos π 2 θ 2
f 2 x = 1 + g cos π 2 θ 1 sin π 2 θ 2
f 3 x = 1 + g sin π 2 θ 1
θ i = π 4 1 + g 1 + 2 g x i
g = x i 0.5 2
DTLZ6 the   formula   is   the   same   as   DTLZ 5 ,   except   g = x i 0.1
DTLZ7 F = f 1 x , y , f 2 x , y , f 3 x , y
f 1 x = x 1
f 2 x = x 2
f 3 x = 1 + g h f 1 , f 2 , g
g = 1 + 9 x i
h f 1 , f 2 , g = 3 f 1 1 + g 1 + sin 3 π f 1 f 2 1 + g 1 + sin 3 π f 2
UF8 F = f 1 x , y , f 2 x , y , f 3 x , y
f 1 x = cos π 2 x 1 cos π 2 x 2 + 2 J 1
f 2 x = cos π 2 x 1 cos π 2 x 2 + 2 J 2
f 3 x = sin π 2 x 1 + 2 J 3 j J 3 x j 2 x 2 sin 2 π x 1 + j π n 2
J i = j 3 j n ,   and   j i   is   a   multiplication   of   3 , i = 1 , 2 , 3
Table 7. GD metric.
Table 7. GD metric.
AlgorithmsViennet3DTLZ2DTLZ4DTLZ5DTLZ6DTLZ7UF8
Improved WOA0.00330.01300.00490.00187.49 × 10−50.01020.0332
MOSO0.00340.02060.01290.00428.04 × 10−50.01350.0419
MOJS0.01800.03540.00620.00857.22 × 10−50.01440.0435
MOSOA0.00370.12240.10390.14989.22 × 10−50.01520.0421
Table 8. IGD metric.
Table 8. IGD metric.
AlgorithmsViennet3DTLZ2DTLZ4DTLZ5DTLZ6DTLZ7UF8
Improved WOA0.14920.14970.13570.02210.01920.14440.1887
MOSO0.25870.15570.14620.02810.02190.14730.2139
MOJS2.35620.17180.16820.04370.03930.20160.1979
MOSOA0.26650.42360.53410.15800.02650.17490.3378
Table 9. Hypervolume metric.
Table 9. Hypervolume metric.
AlgorithmsViennet3DTLZ2DTLZ4DTLZ5DTLZ6DTLZ7UF8
Improved WOA0.18060.40750.45190.18820.19210.25440.3730
MOSO0.18050.40550.43770.18520.19140.24880.3450
MOJS0.17920.34530.43110.16520.17310.24350.2646
MOSOA0.18020.12280.06160.09350.18840.23040.2420
Table 10. Spacing metric.
Table 10. Spacing metric.
AlgorithmsViennet3DTLZ2DTLZ4DTLZ5DTLZ6DTLZ7UF8
improved WOA0.21810.12760.13540.03870.03390.15730.0948
MOSO0.27240.12860.13670.04190.04180.16260.2276
MOJS0.27420.13360.20420.05290.04130.16890.2446
MOSOA0.26570.35720.22160.11260.05210.17010.3294
Table 11. Relevant literature for spatial resolution.
Table 11. Relevant literature for spatial resolution.
CMEMS Id.Geographical CoveringSpatial ResolutionReference
GLOBALGlobal ocean 0.083 ° × 0.083 ° [43]
MEDSEAMediterranean Sea 0.042 ° × 0.042 ° [44]
IBIIberia-Biscay-Irish
Regional Seas
0.05 ° × 0.05 ° [45]
AENWSAtlantic European
Northwest Shelf
0.03 ° × 0.014 ° [45]
BLACK SEABlack Sea 0.037 ° × 0.028 ° [46]
BALTIC SEABaltic Sea 2   km × 2   km [45]
ARCTIC OCEANArctic Ocean 3   km × 3   km [45]
Table 12. Improved WOA for MASS multi-objective path-planning problem.
Table 12. Improved WOA for MASS multi-objective path-planning problem.
Multi-ObjectiveSolution 1Solution 2Solution 3Solution 4
Fuel consumption (kg) 6.3693 × 10 4 6.3656 × 10 4 6.3649 × 10 4 6.3637 × 10 4
Time (h)29.4229.40329.4029.39
Security2333
Table 13. Comparison algorithms for MASS multi-objective path-planning problem.
Table 13. Comparison algorithms for MASS multi-objective path-planning problem.
Multi-ObjectiveMOSOMOJSMOSOA
Fuel consumption (kg) 6.3909 × 10 4 6.3953 × 10 4 6.4021 × 10 4
Time (h)29.5229.5429.401
Security334
Disclaimer/Publisher’s Note: The statements, opinions and data contained in all publications are solely those of the individual author(s) and contributor(s) and not of MDPI and/or the editor(s). MDPI and/or the editor(s) disclaim responsibility for any injury to people or property resulting from any ideas, methods, instructions or products referred to in the content.

Share and Cite

MDPI and ACS Style

Wu, G.; Li, H.; Mo, W. Improved Whale Optimization Algorithm for Maritime Autonomous Surface Ships Using Three Objectives Path Planning Based on Meteorological Data. J. Mar. Sci. Eng. 2024, 12, 1313. https://doi.org/10.3390/jmse12081313

AMA Style

Wu G, Li H, Mo W. Improved Whale Optimization Algorithm for Maritime Autonomous Surface Ships Using Three Objectives Path Planning Based on Meteorological Data. Journal of Marine Science and Engineering. 2024; 12(8):1313. https://doi.org/10.3390/jmse12081313

Chicago/Turabian Style

Wu, Gongxing, Hongyang Li, and Weimin Mo. 2024. "Improved Whale Optimization Algorithm for Maritime Autonomous Surface Ships Using Three Objectives Path Planning Based on Meteorological Data" Journal of Marine Science and Engineering 12, no. 8: 1313. https://doi.org/10.3390/jmse12081313

APA Style

Wu, G., Li, H., & Mo, W. (2024). Improved Whale Optimization Algorithm for Maritime Autonomous Surface Ships Using Three Objectives Path Planning Based on Meteorological Data. Journal of Marine Science and Engineering, 12(8), 1313. https://doi.org/10.3390/jmse12081313

Note that from the first issue of 2016, this journal uses article numbers instead of page numbers. See further details here.

Article Metrics

Back to TopTop