Thermo-Economic Comparison between Three Different Electrolysis Technologies Powered by a Conventional Organic Rankine Cycle for the Green Hydrogen Production Onboard Liquefied Natural Gas Carriers
Abstract
1. Introduction
2. Comparison between the Different Electrolysis Technologies
3. Systems Description
3.1. Ship Model and Characteristics
3.2. Waste Heat Recovery System (ORC)
3.3. Hydrogen Production Systems
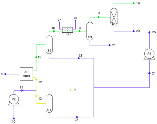
3.3.1. AE Layout
3.3.2. PEME Layout
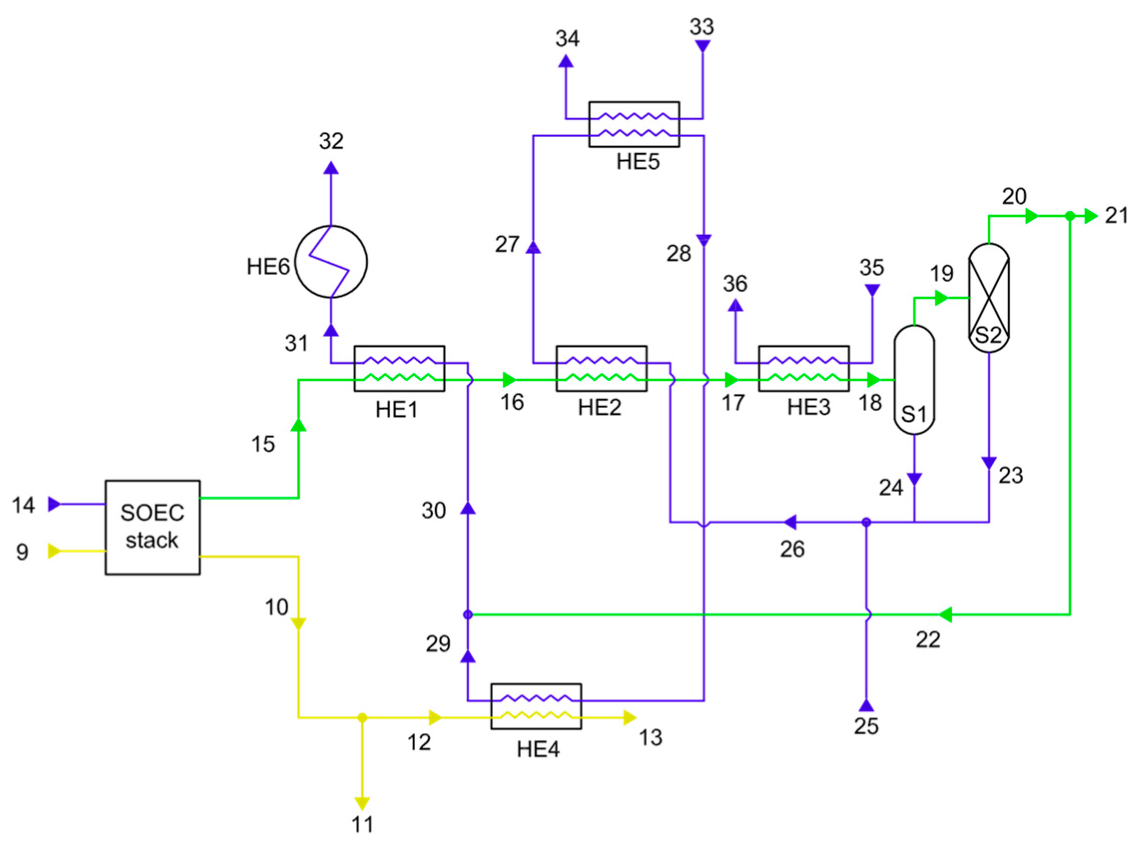
3.3.3. SOEC Layout
3.4. Hydrogen Compression System
4. Electrochemical Modelling of the Electrolysis Stacks
4.1. Standard Electrochemical Equations
4.2. AE Stack Modelling
AE Stack Validation
4.3. PEME Stack Modelling
PEME Stack Validation
4.4. SOEC Stack Modelling
SOEC Stack Validation
5. Economic Analysis
6. Results and Discussion
6.1. Electrolysis Stacks’ Comparison
- SOEC (3.761 kg/h) and PEME (3.760 kg/h) stacks produce more H2 than the AE (3.652 kg/h) stack for the same current density J;
- There is a slight difference between PEME and SOEC H2 production; however, PEME as well as AE consume more than double the energy (Wel) of SOEC;
- The cell voltage required for the SOEC process is lower than for PEME and AE,
- SOEC stack is more efficient than PEME and AE, respectively.
6.2. Overall Systems’ Comparison
6.3. Economic Analysis of the Overall H2 Production Systems
7. Conclusions
- SOEC consumes less energy (743.53 kW) than PEME (796.25 kW) and AE (797.69 kW), respectively, while producing more H2, 21.94 kg/h compared to 13.96 kg/h by the PEME and 10.74 kg/h by the AE;
- The SOEC system electrolyser’s efficiency (64.34%LHV), ORC efficiency (12.8%), and overall system efficiency (10.59%) are all higher than those of PEME registering 58.33% for the electrolyser, 12.62% for the ORC, and 6.76% for the overall system; while AE registers 44.95% for the electrolyser, 12.62% for the ORC same as the PEME, and 5.2% for the overall system;
- Although the total investment cost of the plant including the SOEC system is higher than both PEME and AE, the LCOH of the overall SOEC system is lower by almost double in cost compared to PEME and AE.
Supplementary Materials
Author Contributions
Funding
Institutional Review Board Statement
Informed Consent Statement
Data Availability Statement
Conflicts of Interest
Nomenclature
| Acl | Cell area | ṁLNG | LNG mass flow rate |
| ACM | Aspen custom modeler | MSHEX | Multi-streams heat exchanger |
| AE | Alkaline electrolysis | N | Plant lifetime |
| an | Anode | Ncl | Number of stack cells |
| APEA | Aspen process economic analyser | NG | Natural gas |
| Bg | Flow permeability | NOX | Nitrogen oxides |
| BOG | Boil-off gas | O2 | Oxygen |
| BOR | Design natural boil-off | O2perm | O2 permeation coefficient |
| C | Compressor | OP | Ozone depletion potential |
| Cat | Cathode | ORC | Conventional organic Rankine cycle |
| CEPCI | Chemical plant cost index | OTH | Oxygen to hydrogen diffusion |
| CO2 | Carbon dioxide | P | Pressure |
| COND | Condenser | PEME | Proton exchange membrane electrolysis |
| CRF | Capital recovery factor | Pj | Partial pressure of species j |
| da | Anode thickness | Qav | Available heat |
| dc | Cathode thickness | Qexcess | Heat excess |
| DF | Dual fuel | Qin-heat | Heat input |
| DH2-H2O | Molecular diffusion | Qlosses | Heat losses |
| DH2O-K | Knudsen diffusion | Qrec | Recovered heat |
| Eact,i | Activation energy at electrode i | Qst | Electrolyser’s heat |
| ECO | Economiser | R | Gas constant |
| EDR | Aspen exchanger design and rating | rad | Average pore radius |
| Eel | Rate of the electric exergy input | Rel | Overall ohmic resistance |
| EES | Engineering Equation Solver | S | Separator |
| EG | Exhaust gas | SA | Scavenge air |
| EH2 | Standard chemical exergy | SMR | Steam methane reforming |
| Eheat | Rate of the thermal exergy input | SOEC | Solid oxide electrolysis cell |
| ESS | Energy storage system | T | Temperature |
| F | Faraday constant | T0 | Reference environment temperature |
| Fr.W | Freshwater | TW.hr | Working hours |
| FWG | Freshwater generator | V0 | Standard potential |
| GCU | Gas combustion unit | Vact | Activation overpotential |
| GEN | Generator | Vcl | Cell voltage |
| gH2 | Green hydrogen | Vconc | Concentration overpotential |
| GWP | Global warming potential | Vohm | Ohmic overpotential |
| H2 | Hydrogen | Vrev | Reversible overpotential |
| H2perm | H2 permeation coefficient | Vst | Stack voltage |
| HE | Heat exchanger | Vtank | Total cargo capacity |
| HFO | Heavy fuel oil | Vth | Thermoneutral voltage |
| HHV | Higher heating value of H2 | Wel | Electrical energy |
| HTO | Hydrogen to oxygen diffusion | WH | Waste heat |
| i | Interest rate | WHR | Waste heat recovery |
| ICE | Internal combustion engine | ZAE | AE cost function |
| IMO | International maritime organisation | ZO&M | Operating and maintenance cost |
| Ist | Stack current | ZPEME | PEME cost function |
| J | Current density | ZSOEC | SOEC cost function |
| J0,i | Exchange current density at electrode i | Ztotal | Total investment cost |
| Jexp,i | Pre-exponential factor at electrode i | ε | Electrode porosity |
| JW | Jacket water | εH2/k | Lennard-Jones potential of hydrogen |
| KOH | Potassium hydroxide | εH2O/k | Lennard-Jones potential of steam |
| L | Electrolyte layer thickness | η | Efficiency |
| LCOH | Levelised cost of hydrogen | λi | Water content at anode and cathode |
| LHV | Lower heating value o H2 | μ | Dynamic viscosity |
| LNG | Liquefied natural gas | ξ | Electrode tortuosity |
| ṁBOG | BOG mass flow rate | ρBOG | BOG density |
| ṁBOGN | BOGN mass flow rate | ρLNG | LNG density |
| MCR | Maximum continuous rating power | σH2 | Collision diameter of hydrogen |
| MDO | Marine diesel oil | σH2O | Collision diameter of steam |
| Mj | Molecular mass of species j | ΩD | Dimensionless diffusion |
References
- Kim, K.; Park, K.; Roh, G.; Chun, K. Case Study on Boil-Off Gas (BOG) Minimization for LNG Bunkering Vessel Using Energy Storage System (ESS). J. Mar. Sci. Eng. 2019, 7, 130. [Google Scholar] [CrossRef]
- Livaniou, S.; Papadopoulos, G.A. Liquefied Natural Gas (LNG) as a Transitional Choice Replacing Marine Conventional Fuels (Heavy Fuel Oil/Marine Diesel Oil), towards the Era of Decarbonisation. Sustainability 2022, 14, 16364. [Google Scholar] [CrossRef]
- Fernández, I.A.; Gomez, M.R.; Gómez, J.R.; López-González, L.M. Generation of H2 on board LNG vessels for consumption in the propulsion system. Pol. Marit. Res. 2020, 27, 83–95. [Google Scholar] [CrossRef]
- Aguilera, R.F.; Aguilera, R. World natural gas endowment as a bridge towards zero carbon emissions. Technol. Forecast. Soc. Chang. 2012, 79, 579–586. [Google Scholar] [CrossRef][Green Version]
- Fernández, I.A.; Gómez, M.R.; Gómez, J.R.; López-González, L.M. H2 production by the steam reforming of excess boil off gas on LNG vessels. Energy Convers. Manag. 2017, 134, 301–313. [Google Scholar] [CrossRef]
- Maxwell, D.; Zhu, Z. Natural gas prices, LNG transport costs, and the dynamics of LNG imports. Energy Econ. 2011, 33, 217–226. [Google Scholar] [CrossRef]
- Kumar, S.; Kwon, H.-T.; Choi, K.-H.; Cho, J.H.; Lim, W.; Moon, I. Current status and future projections of LNG demand and supplies: A global prospective. Energy Policy 2011, 39, 4097–4104. [Google Scholar] [CrossRef]
- Fernández, I.A.; Gómez, M.R.; Gómez, J.R.; Insua, Á.B. Review of propulsion systems on LNG carriers. Renew. Sustain. Energy Rev. 2017, 67, 1395–1411. [Google Scholar] [CrossRef]
- Gómez, J.R.; Gómez, M.R.; Garcia, R.F.; Catoira, A.D.M. On board LNG reliquefaction technology: A comparative study. Pol. Marit. Res. 2014, 21, 77–88. [Google Scholar] [CrossRef]
- Tu, H.; Fan, H.; Lei, W.; Zhou, G. Options and Evaluations on Propulsion Systems of LNG Carriers. In Propulsion Systems; Alessandro, S., Mario, P., Eds.; IntechOpen: Rijeka, Croatia, 2019; p. Ch. 1. [Google Scholar] [CrossRef]
- Burel, F.; Taccani, R.; Zuliani, N. Improving sustainability of maritime transport through utilization of Liquefied Natural Gas (LNG) for propulsion. Energy 2013, 57, 412–420. [Google Scholar] [CrossRef]
- Yeo, D.; Ahn, B.; Kim, J.; Kim, I. Propulsion alternatives for modern LNG carriers. In Proceedings of the Gas Technology Institute-15th International Conference and Exhibition on Liquefied Natural Gas, Barcelona, Spain, 24–27 April 2007. [Google Scholar]
- Chang, D.; Rhee, T.; Nam, K.; Lee, S.; Kwak, B.; Ha, J. Economic evaluation of propulsion systems for LNG carriers: A comparative life cycle cost approach. Hydrocarb. Asia 2008, 18, 22–24,26,28. [Google Scholar]
- Gómez, J.R.; Gómez, M.R.; Bernal, J.L.; Insua, A.B. Analysis and efficiency enhancement of a boil-off gas reliquefaction system with cascade cycle on board LNG carriers. Energy Convers. Manag. 2015, 94, 261–274. [Google Scholar] [CrossRef]
- Dincer, I. Green methods for hydrogen production. Int. J. Hydrogen Energy 2012, 37, 1954–1971. [Google Scholar] [CrossRef]
- Belz, S. A synergetic use of hydrogen and fuel cells in human spaceflight power systems. Acta Astronaut. 2016, 121, 323–331. [Google Scholar] [CrossRef]
- Sebbahi, S.; Nabil, N.; Alaoui-Belghiti, A.; Laasri, S.; Rachidi, S.; Hajjaji, A. Assessment of the three most developed water electrolysis technologies: Alkaline Water Electrolysis, Proton Exchange Membrane and Solid-Oxide Electrolysis. Mater. Today Proc. 2022, 66, 140–145. [Google Scholar] [CrossRef]
- Nejadian, M.M.; Ahmadi, P.; Houshfar, E. Comparative optimization study of three novel integrated hydrogen production systems with SOEC, PEM, and alkaline electrolyzer. Fuel 2023, 336, 126835. [Google Scholar] [CrossRef]
- Zaccara, A.; Petrucciani, A.; Matino, I.; Branca, T.A.; Dettori, S.; Iannino, V.; Colla, V.; Bampaou, M.; Panopoulos, K. Renewable Hydrogen Production Processes for the Off-Gas Valorization in Integrated Steelworks through Hydrogen Intensified Methane and Methanol Syntheses. Metals 2020, 10, 1535. [Google Scholar] [CrossRef]
- Nasser, M.; Hassan, H. Assessment of hydrogen production from waste heat using hybrid systems of Rankine cycle with proton exchange membrane/solid oxide electrolyzer. Int. J. Hydrogen Energy 2023, 48, 7135–7153. [Google Scholar] [CrossRef]
- Ferrero, D.; Lanzini, A.; Santarelli, M.; Leone, P. A comparative assessment on hydrogen production from low- and high-temperature electrolysis. Int. J. Hydrogen Energy 2013, 38, 3523–3536. [Google Scholar] [CrossRef]
- Dere, C.; Inal, O.B.; Zincir, B. Utilization of waste heat for onboard hydrogen production in ships. Int. J. Hydrogen Energy 2024, 75, 271–283. [Google Scholar] [CrossRef]
- Wang, F.; Wang, L.; Zhang, H.; Xia, L.; Miao, H.; Yuan, J. Design and optimization of hydrogen production by solid oxide electrolyzer with marine engine waste heat recovery and ORC cycle. Energy Convers. Manag. 2021, 229, 113775. [Google Scholar] [CrossRef]
- Delgado, M.S. Desarrollo y Validación de un Modelo para la Simulación de Sistemas de Electrólisis Alcalina para la Producción de Hidrógeno a Partir de Energías Renovables. Ph.D. Thesis, E.T.S.I. de Minas y Energía (UPM), Madrid, Spain, 2019. [Google Scholar]
- Kumar, S.S.; Lim, H. An overview of water electrolysis technologies for green hydrogen production. Energy Rep. 2022, 8, 13793–13813. [Google Scholar] [CrossRef]
- Burton, N.A.; Padilla, R.V.; Rose, A.; Habibullah, H. Increasing the efficiency of hydrogen production from solar powered water electrolysis. Renew. Sustain. Energy Rev. 2021, 135, 110255. [Google Scholar] [CrossRef]
- Al-Douri, A.; Groth, K.M. Hydrogen production via electrolysis: State-of-the-art and research needs in risk and reliability analysis. Int. J. Hydrogen Energy 2024, 63, 775–785. [Google Scholar] [CrossRef]
- Zhang, S.; Zhang, N. Review on integrated green hydrogen polygeneration system——Electrolysers, modelling, 4 E analysis and optimization. J. Clean. Prod. 2023, 414, 137631. [Google Scholar] [CrossRef]
- IRENA. Green Hydrogen Cost Reduction: Scaling Up Electrolysers to Meet the 1.5 °C Climate Goal; International Renewable Energy Agency: Abu Dhabi, United Arab Emirates, 2020; Available online: https://www.irena.org/-/media/Files/IRENA/Agency/Publication/2020/Dec/IRENA_Green_hydrogen_cost_2020.pdf#page=12.00 (accessed on 4 April 2024).
- Schmidt, O.; Gambhir, A.; Staffell, I.; Hawkes, A.; Nelson, J.; Few, S. Future cost and performance of water electrolysis: An expert elicitation study. Int. J. Hydrogen Energy 2017, 42, 30470–30492. [Google Scholar] [CrossRef]
- Li, Y.; Lin, R.; O’Shea, R.; Thaore, V.; Wall, D.; Murphy, J.D. A perspective on three sustainable hydrogen production technologies with a focus on technology readiness level, cost of production and life cycle environmental impacts. Heliyon 2024, 10, e26637. [Google Scholar] [CrossRef] [PubMed]
- Vidas, L.; Castro, R. Recent Developments on Hydrogen Production Technologies: State-of-the-Art Review with a Focus on Green-Electrolysis. Appl. Sci. 2021, 11, 11363. [Google Scholar] [CrossRef]
- Buttler, A.; Spliethoff, H. Current status of water electrolysis for energy storage, grid balancing and sector coupling via power-to-gas and power-to-liquids: A review. Renew. Sustain. Energy Rev. 2018, 82, 2440–2454. [Google Scholar] [CrossRef]
- Blender, A. LNG Ship. Sketchfab, Ed. Available online: https://sketchfab.com/3d-models/lng-ship-fa335b96450d4344863bbf5d912a0288 (accessed on 19 March 2024).
- MAN. CEAS Engine Calculations. Available online: https://www.man-es.com/marine/products/planning-tools-and-downloads/ceas-engine-calculations (accessed on 19 March 2024).
- HYUNDAI. Project Guide HIMSEN H35DF for Marine. 2022. Available online: https://www.hyundai-engine.com/en/Customer/TechData?page=4&category=all (accessed on 19 March 2024).
- MAN. MAN B&W G70ME-C10.5-GI. Project Guide Electronically Controlled Dual Fuel Two-Stroke Engines. 2023. Available online: https://man-es.com/applications/projectguides/2stroke/content/printed/G70ME-C10_5-GI.pdf (accessed on 21 March 2024).
- GTT. Available online: https://gtt.fr/technologies/markiii-systems (accessed on 19 March 2024).
- Sprouse, C.; Depcik, C. Review of organic Rankine cycles for internal combustion engine exhaust waste heat recovery. Appl. Therm. Eng. 2013, 51, 711–722. [Google Scholar] [CrossRef]
- Konur, O.; Yuksel, O.; Korkmaz, S.A.; Colpan, C.O.; Saatcioglu, O.Y.; Muslu, I. Thermal design and analysis of an organic rankine cycle system utilizing the main engine and cargo oil pump turbine based waste heats in a large tanker ship. J. Clean. Prod. 2022, 368, 133230. [Google Scholar] [CrossRef]
- Singh, D.V.; Pedersen, E. A review of waste heat recovery technologies for maritime applications. Energy Convers. Manag. 2016, 111, 315–328. [Google Scholar] [CrossRef]
- Mondejar, M.E.; Andreasen, J.G.; Pierobon, L.; Larsen, U.; Thern, M.; Haglind, F. A review of the use of organic Rankine cycle power systems for maritime applications. Renew. Sustain. Energy Rev. 2018, 91, 126–151. [Google Scholar] [CrossRef]
- Baldasso, E.; Gilormini, T.J.A.; Mondejar, M.E.; Andreasen, J.G.; Larsen, L.K.; Fan, J.; Haglind, F. Organic Rankine cycle-based waste heat recovery system combined with thermal energy storage for emission-free power generation on ships during harbor stays. J. Clean. Prod. 2020, 271, 122394. [Google Scholar] [CrossRef]
- Konur, O.; Colpan, C.O.; Saatcioglu, O.Y. A comprehensive review on organic Rankine cycle systems used as waste heat recovery technologies for marine applications. Energy Sources Part A Recovery Util. Environ. Eff. 2022, 44, 4083–4122. [Google Scholar] [CrossRef]
- Zhu, S.; Zhang, K.; Deng, K. A review of waste heat recovery from the marine engine with highly efficient bottoming power cycles. Renew. Sustain. Energy Rev. 2020, 120, 109611. [Google Scholar] [CrossRef]
- Andreasen, J.G.; Meroni, A.; Haglind, F. A Comparison of Organic and Steam Rankine Cycle Power Systems for Waste Heat Recovery on Large Ships. Energies 2017, 10, 547. [Google Scholar] [CrossRef]
- Qyyum, M.A.; Khan, A.; Ali, S.; Khurram, M.S.; Mao, N.; Naquash, A.; Noon, A.A.; He, T.; Lee, M. Assessment of working fluids, thermal resources and cooling utilities for Organic Rankine Cycles: State-of-the-art comparison, challenges, commercial status, and future prospects. Energy Convers. Manag. 2022, 252, 115055. [Google Scholar] [CrossRef]
- Díaz-Secades, L.A.; González, R.; Rivera, N.; Quevedo, J.R.; Montañés, E. Parametric study of organic Rankine working fluids via Bayesian optimization of a preference learning ranking for a waste heat recovery system applied to a case study marine engine. Ocean Eng. 2024, 306, 118124. [Google Scholar] [CrossRef]
- Cataldo, F.; Mastrullo, R.; Mauro, A.W.; Vanoli, G.P. Fluid selection of Organic Rankine Cycle for low-temperature waste heat recovery based on thermal optimization. Energy 2014, 72, 159–167. [Google Scholar] [CrossRef]
- Ata, S.; Kahraman, A.; Şahin, R.; Aksoy, M. Thermo-enviro-economic analysis of different power cycle configurations for green hydrogen production from waste heat. Energy Convers. Manag. 2024, 301, 118072. [Google Scholar] [CrossRef]
- Larsen, U.; Pierobon, L.; Haglind, F.; Gabrielii, C. Design and optimisation of organic Rankine cycles for waste heat recovery in marine applications using the principles of natural selection. Energy 2013, 55, 803–812. [Google Scholar] [CrossRef]
- ASHRAE. Designation and Safety Classification of Refrigerants. 2019. Available online: https://www.ashrae.org/file%20library/technical%20resources/standards%20and%20guidelines/standards%20addenda/34_2019_f_20191213.pdf (accessed on 19 July 2024).
- Kumar, S.S.; Himabindu, V. Hydrogen production by PEM water electrolysis—A review. Mater. Sci. Energy Technol. 2019, 2, 442–454. [Google Scholar] [CrossRef]
- Abdin, Z.; Zafaranloo, A.; Rafiee, A.; Mérida, W.; Lipiński, W.; Khalilpour, K.R. Hydrogen as an energy vector. Renew. Sustain. Energy Rev. 2020, 120, 109620. [Google Scholar] [CrossRef]
- Wang, Z.; Wang, Y.; Afshan, S.; Hjalmarsson, J. A review of metallic tanks for H2 storage with a view to application in future green shipping. Int. J. Hydrogen Energy 2021, 46, 6151–6179. [Google Scholar] [CrossRef]
- Wang, F.; Wang, L.; Ou, Y.; Lei, X.; Yuan, J.; Liu, X.; Zhu, Y. Thermodynamic analysis of solid oxide electrolyzer integration with engine waste heat recovery for hydrogen production. Case Stud. Therm. Eng. 2021, 27, 101240. [Google Scholar] [CrossRef]
- Sánchez, M.; Amores, E.; Abad, D.; Rodríguez, L.; Clemente-Jul, C. Aspen Plus model of an alkaline electrolysis system for hydrogen production. Int. J. Hydrogen Energy 2020, 45, 3916–3929. [Google Scholar] [CrossRef]
- Bianchi, F.R.; Bosio, B. Operating Principles, Performance and Technology Readiness Level of Reversible Solid Oxide Cells. In Sustainability 2021, 13, 4777. [Google Scholar] [CrossRef]
- Sánchez, M.; Amores, E.; Rodríguez, L.; Clemente-Jul, C. Semi-empirical model and experimental validation for the performance evaluation of a 15 kW alkaline water electrolyzer. Int. J. Hydrogen Energy 2018, 43, 20332–20345. [Google Scholar] [CrossRef]
- AspenTech. Integrated Custom Model of Alkaline Electrolysis System for H2 Production; AspenTech: Bedford, MA, USA, 2021. [Google Scholar]
- Ulleberg, Ø. Modeling of advanced alkaline electrolyzers: A system simulation approach. Int. J. Hydrogen Energy 2003, 28, 21–33. [Google Scholar] [CrossRef]
- Dincer, I.; Rosen, M.A.; Ahmadi, P. Optimization of Energy Systems; John Wiley & Sons Ltd: Chichester, UK, 2017; p. 472. [Google Scholar] [CrossRef]
- Nami, H.; Akrami, E. Analysis of a gas turbine based hybrid system by utilizing energy, exergy and exergoeconomic methodologies for steam, power and hydrogen production. Energy Convers. Manag. 2017, 143, 326–337. [Google Scholar] [CrossRef]
- Ni, M.; Leung, M.K.H.; Leung, D.Y.C. Energy and exergy analysis of hydrogen production by a proton exchange membrane (PEM) electrolyzer plant. Energy Convers. Manag. 2008, 49, 2748–2756. [Google Scholar] [CrossRef]
- Mohtaram, S.; Wu, W.; Aryanfar, Y.; Yang, Q.; Alcaraz, J.L.G. Introducing and assessment of a new wind and solar-based diversified energy production system intergrading single-effect absorption refrigeration, ORC, and SRC cycles. Renew. Energy 2022, 199, 179–191. [Google Scholar] [CrossRef]
- Mohammadi, A.; Mehrpooya, M. Techno-economic analysis of hydrogen production by solid oxide electrolyzer coupled with dish collector. Energy Convers. Manag. 2018, 173, 167–178. [Google Scholar] [CrossRef]
- Ni, M.; Leung, M.K.H.; Leung, D.Y.C. Parametric study of solid oxide steam electrolyzer for hydrogen production. Int. J. Hydrogen Energy 2007, 32, 2305–2313. [Google Scholar] [CrossRef]
- Visitdumrongkul, N.; Tippawan, P.; Authayanun, S.; Assabumrungrat, S.; Arpornwichanop, A. Enhanced performance of solid oxide electrolysis cells by integration with a partial oxidation reactor: Energy and exergy analyses. Energy Convers. Manag. 2016, 129, 189–199. [Google Scholar] [CrossRef]
- Im-orb, K.; Visitdumrongkul, N.; Saebea, D.; Patcharavorachot, Y.; Arpornwichanop, A. Flowsheet-based model and exergy analysis of solid oxide electrolysis cells for clean hydrogen production. J. Clean. Prod. 2018, 170, 1–13. [Google Scholar] [CrossRef]
- Zhao, Y.; Xue, H.; Jin, X.; Xiong, B.; Liu, R.; Peng, Y.; Jiang, L.; Tian, G. System level heat integration and efficiency analysis of hydrogen production process based on solid oxide electrolysis cells. Int. J. Hydrogen Energy 2021, 46, 38163–38174. [Google Scholar] [CrossRef]
- AlZahrani, A.A. Investigation of a Novel High Temperature Solid Oxide Electrolyzer for Solar Hydrogen Production. Ph.D. Thesis, University of Ontario Institute of Technology, Oshawa, ON, Canada, 2017. [Google Scholar]
- Luo, Y.; Wu, X.-y.; Shi, Y.; Ghoniem, A.F.; Cai, N. Exergy analysis of an integrated solid oxide electrolysis cell-methanation reactor for renewable energy storage. Appl. Energy 2018, 215, 371–383. [Google Scholar] [CrossRef]
- Zhang, S.; Zhang, N.; Smith, R.; Wang, W. A zero carbon route to the supply of high-temperature heat through the integration of solid oxide electrolysis cells and H2–O2 combustion. Renew. Sustain. Energy Rev. 2022, 167, 112816. [Google Scholar] [CrossRef]
- Christensen, A. Assessment of Hydrogen Production Costs from Electrolysis: United States and Europe. 2020. Available online: https://theicct.org/wp-content/uploads/2021/06/final_icct2020_assessment_of-_hydrogen_production_costs-v2.pdf (accessed on 7 March 2024).
- Naeini, M.; Cotton, J.S.; Adams, T.A., II. An eco-technoeconomic analysis of hydrogen production using solid oxide electrolysis cells that accounts for long-term degradation. Front. Energy Res. 2022, 10, 1015465. [Google Scholar] [CrossRef]
- Querol, E.; Gonzalez-Regueral, B.; Perez-Benedito, J.L. Practical Approach to Exergy and Thermoeconomic Analyses of Industrial Processes; Springer: London, UK, 2013. [Google Scholar]
- The-University-of-Manchester-Department-of-Chemical-Engineering. Chemical Engineering Plant Cost Index. 2024. Available online: https://www.training.itservices.manchester.ac.uk/public/gced/CEPCI.html?reactors/CEPCI/index.html (accessed on 7 March 2024).












| Low-Temperature Electrolysis | High-Temperature Electrolysis | |||
|---|---|---|---|---|
| AE | PEME | SOEC | ||
| Semi-reactions | Anode | |||
| Cathode | ||||
| Overall reaction | ||||
| Electrolyte | Potassium hydroxide (KOH): 20–40 wt% [24,30] | Solid polymer electrolyte (Perfluoro sulfonic acid (PFSA)), usually Nafion® | Yttria stabilised zirconia (YSZ) | |
| Sodium hydroxide (NaOH): 20 wt% [24] | ||||
| Anode electrode | Nickel coated perforated Ni-Co alloys Stainless steel Metal oxides | Platinum carbon RuO2, IrO2 Graphite-PTFE + Ti/RuO2, IrO2 | Perovskites (LSCF, LSM) Ceramics (Mn, La, Cr) YSZ | |
| Cathode electrode | Nickel coated perforated Ni-Mo alloys Ni-Co alloys Steel + Ni | Iridium oxide Pt, Pt-Pd Graphite + Pt/Pt | Ni/YSZ Zr + Ni/CeOx | |
| Operating temperature (°C) | 20–90 | 20–100 | 600–1200 | |
| Operating pressure (bar) | 1–30 | <70 [25,27,29] | 1 [25,27,28,29] | |
| 70 [28] | <20 [26] | |||
| <200 [26,30] | 1–5 [24] | |||
| 1–350 [24] | <25 [30] | |||
| Voltage range (V) | 1.4–3 | 1.4–2.5 | 0.7–1.5 | |
| Current density (A/m2) | 2000–8000 | 0–20,000 | 0–20,000 | |
| Cell area (m2) | 1–3 [25] | <0.15 [25] | 0.02 [25] | |
| <4 [26,30] | <0.13 [26] | <0.06 [26] | ||
| <0.3 [30] | <0.01 [30] | |||
| Stack energy consumption (kWh/Nm3) | 4.2–5.9 | 4.2–5.5 | >3.2 | |
| System energy consumption (kWh/Nm3) | 4.5–6.6 [26,30] | 4.2–6.6 [26,30] | 3.7–3.9 [26,30] | |
| 5.55 [32] | 5.4 [32] | 3.8 [32] | ||
| Stack efficiency (%LHV) | 50–78 | 50–83 | 80–100 | |
| System efficiency (%LHV) | 51–60 | 46–60 | 76–81 | |
| Stack capital cost (USD/kW) | Minimum 1 MW | 270 | 400 | >2000 |
| Minimum 10 MW | 500–1000 | 700–1400 | Unknown | |
| Maintenance cost (% of investment cost/year) | 2–3 [33] | 3–5 [33] | Unknown [33] | |
| Stack lifetime (h) | 60,000–120,000 | 20,000–100,000 | 8000–20,000 | |
| Maturity (Technology readiness level TRL) | Mature and commercial TRL 9 | Commercial at small and medium scales TRL 8 expected to reach 9 by 2050 | Development phase TRL 6 expected to reach 9 by 2050 | |
| Advantages | Cheap No need for noble metal electrocatalysts Long-term stability Reliable functioning | Space saving configuration High H2 purity Fast start-up Non-corrosive solid electrolyte High current densities High production rate | Cheap High efficiency No need for noble metal electrocatalysts High working temperature Low pressure Low energy consumption Non-corrosive solid electrolyte Low pure water requirement | |
| Disadvantages | Low H2 purity Low current densities Slow start-up Corrosive High energy consumption | Expensive membrane and electrodes Acidic environment High pressure Ultra-pure feed water | Limited stability Small cell area Safety issues Limited application Under development | |
| Ship’s Characteristic | Value |
|---|---|
| Total cargo capacity () | 1.7 × 105 m3 |
| Propulsion system | Mechanical 2-stroke |
| Principal engine type | 2 × MAN–5G70 ME-C10.5 |
| Propulsion power (MCR) | 2 × 12,835 kW (70.8 rpm) |
| Auxiliary engines type | 2 × 6H35DF |
| 2 × 7H35DF | |
| Auxiliary power (MCR) | 2 × 2880 kW |
| 2 × 3360 kW | |
| Auxiliary power demand | 3448 kW |
| Total steam consumption | 1999.2 kg/h |
| Boil-off rate () | 0.10% |
| Freshwater generation () | 20,000 kg/day |
| Working Fluid Characteristic | Value |
|---|---|
| ASHRAE code | R245fa |
| Chemical name | Pentafluoro-propane |
| Chemical formula | CF3CH2CHF2 |
| Type | Dry |
| ASHRAE safety group | B1 |
| ODP | 0 |
| GWP | 1030 |
| Critical temperature (°C) | 154 |
| Critical pressure (bar) | 36.5 |
| Normal boiling point (°C) | 15.14 |
| Parameter | Value | Unit |
|---|---|---|
| Cell voltage | ||
| r1 | 4.45153 × 10−5 | Ω m2 |
| r2 | 6.88874 × 10−9 | Ω m2/°C |
| t1 | −0.01539 | m2/A |
| t2 | 2.00181 | m² °C/A |
| t3 | 15.24178 | m² °C2/A |
| d1 | −3.12996 × 10−6 | Ω m2 |
| d2 | 4.47137 × 10−7 | Ω m2/bar |
| s | 0.33824 | V |
| Reversible voltage | ||
| a1 | 1.5184 | V |
| a2 | 0.0015421 | V/K |
| a3 | 0.00009523 | V |
| a4 | 0.0000000984 | V/K2 |
| a5 | 0.000064629 | V/K bar |
| a6 | 0.000021946 | V/bar |
| a7 | 0.0055433 | V·K/bar |
| a8 | 0.0000095196 | V·K/bar2 |
| a9 | 0.00013914 | V·K3/2/bar2 |
| a10 | 0.0026144 | V·K2/bar2 |
| a11 | 0.4953 | V·K3/bar2 |
| Parameter | Value | Unit |
|---|---|---|
| Faraday efficiency | ||
| f11 | 478,645.74 | A2/m4 |
| f12 | −2953.15 | A2/m4 °C |
| f21 | 1.03960 | -- |
| f22 | −0.00104 | °C−1 |
| Hydrogen to oxygen diffusion | ||
| C1 | 0.09901 | -- |
| C2 | −0.00207 | °C−1 |
| C3 | 1.31064 × 10−5 | °C−2 |
| C4 | −0.08483 | -- |
| C5 | 0.00179 | °C−1 |
| C6 | −1.13390 × 10−5 | °C−2 |
| C7 | 1481.45 | A/m2 |
| C8 | −23.60345 | A/m2 °C1 |
| C9 | −0.25774 | A/m2 °C2 |
| E1 | 3.71417 | -- |
| E2 | −0.93063 | Bar−1 |
| E3 | 0.05817 | Bar−2 |
| E4 | −3.72068 | -- |
| E5 | 0.93219 | Bar−1 |
| E6 | −0.05826 | Bar−2 |
| E7 | −18.38215 | A/m2 |
| E8 | 5.87316 | A/m2 Bar |
| E9 | −0.46425 | A/m2 Bar2 |
| Variable | Value | Unit |
|---|---|---|
| T | 75 | °C |
| P | 7 | Bar |
| Wel | 10 | kW |
| Ncl | 12 | -- |
| Acl | 0.1 | m2 |
| ṁin | 900 | Kg/h |
| Inlet composition (H2O–KOH) | 35–65 | % Mass fraction basis |
| Parameter | Value | Unit |
|---|---|---|
| J0,a | 1 × 10−5 | A/m2 |
| J0,c | 10 | A/m2 |
| Eact,a | 76 × 103 | J/mol |
| Eact,c | 18 × 103 | J/mol |
| L | 50 × 10−6 | m |
| λa | 14 | -- |
| λc | 10 | -- |
| Variable | Value | Unit |
|---|---|---|
| T | 90 | °C |
| P | Cathode 15-Anode 1.5 (10%) | Bar |
| 352,080 | kg/h | |
| Acl | 1 (*) | m2 |
| Ncl | 12 (*) | -- |
| Wel | 1,988,900 | kW |
| Parameter | Value | Unit |
|---|---|---|
| L | 12.5 × 10−6 | m |
| da | 17.5 × 10−6 | m |
| dc | 12.5 × 10−6 | m |
| ε | 0.48 | -- |
| ξ | 5.4 | -- |
| rad | 1.385 × 10−6 | m |
| εH2O/k | 809.1 | K |
| εH2/k | 59.7 | K |
| σH2O | 2.641 | m |
| σH2 | 2.827 | m |
| Jexp,a | 2.051 × 109 | A/m2 |
| Jexp,c | 1.344 × 1010 | A/m2 |
| Eact,a | 1.2 × 105 | J/mol |
| Eact,c | 1 × 105 | J/mol |
| Variable | Value | Unit |
|---|---|---|
| T | 850 | °C |
| P | 1.01325 | bar |
| ṁin | 36,000 | kg/h |
| J | 8000 | A/m2 |
| Acl | 0.04 | m2 |
| Ncl | 130,000 | -- |
| Inlet composition (H2O–H2) | 80–20 | % Molar fraction basis |
| Parameter | Value |
|---|---|
| 8000 h | |
| i | 10% |
| N | 20 years |
| α | 3% |
| CEPCI2019 | 607.5 |
| CEPCI2020 | 596.2 |
| CEPCI2022 | 816 |
| Variable | Unit | AE | PEME | SOEC |
|---|---|---|---|---|
| T | °C | 80 | 80 | 800 |
| P | bar | 1.01325 | 1.01325 | 1.01325 |
| ṁin | kg/h | 36,000 | 36,000 | 36,000 |
| Inlet composition (molar fraction basis) | % | 90% H2O + 10% KOH | 100% H2O | 90% H2O + 10% H2 |
| J | A/m2 | 5000 | 5000 | 5000 |
| Acl | m2 | 0.04 | 0.04 | 0.04 |
| Ncl | -- | 500 | 500 | 500 |
| ṁH2-prod | kg/h | 3.562 | 3.760 | 3.761 |
| ṁO2-prod | kg/h | 28.273 | 29.844 | 29.848 |
| Wel | kW | 199.97 | 200.46 | 98.93 |
| Vcl | V | 2.000 | 2.005 | 0.989 |
| ηEN-LHV | % | 59.38 | 62.52 | 97.44 |
| ηEX | % | 58.54 | 61.64 | 96.76 |
| Variable | Unit | JW | SA | EG |
|---|---|---|---|---|
| Temperature | °C | 90.0 | 153.3 | 196.1 |
| Pressure | bar | 1.01325 | 1.01325 | 1.01325 |
| Mass flow | kg/h | 144,842 | 140,422 | 142,579 |
| Heat flow | kW | 1856 | 4780 | 3237 |
| Variable | Unit | AE | PEME | SOEC |
|---|---|---|---|---|
| Temperature | °C | 80 | 80 | 800 |
| Pressure | bar | 7 | 15 | 1.01325 |
| Inlet composition (molar fraction basis) | % | 90% H2O + 10% KOH | 100% H2O | 90% H2O + 10% H2 |
| m2 | 0.04 | 0.04 | 0.04 | |
| -- | 500 | 500 | 500 | |
| PORC | kW | 921.4 | 921.4 | 940 |
| kW | 9873 | 9873 | 9873 | |
| kW | 6882 | 6882 | 6910 | |
| kW | 796.25 | 797.69 | 743.53 | |
| J | A/m2 | 14,942 | 18,557.7 | 29,174.9 |
| V | 2.664 | 2.149 | 1.274 | |
| ṁin | kg/h | 143.5 | 138.6 | 248.2 |
| kg/h | 10.74 | 13.96 | 21.94 | |
| kg/h | 85.22 | 110.78 | 174.161 | |
| % | 44.95 | 58.33 | 64.34 | |
| ηORC-av | % | 8.80 | 8.80 | 8.96 |
| ηORC-rec | % | 12.62 | 12.62 | 12.80 |
| % | 3.63 | 4.71 | 7.41 | |
| % | 5.20 | 6.76 | 10.59 |
| Equipment | SC-1 | SC-2 | |
|---|---|---|---|
| Compressors | C1 | 1,329,000 | |
| C2 | 1,375,100 | ||
| C3 | 1,434,500 | ||
| Condenser | COND | 538,100 | 538,100 |
| SOEC heat exchangers | HE1 | 51,900 | 51,900 |
| HE2 | 7800 | 7800 | |
| HE3 | 15,400 | 15,400 | |
| HE4 | 18,900 | 18,900 | |
| HE5 | 11,000 | 11,000 | |
| HE6 | 17,300 | 17,300 | |
| H2 compression coolers | HE7 | 20,700 | |
| HE8 | 17,200 | ||
| HE9 | 18,300 | ||
| Multi-streams heat exchanger | MSHEX | 381,900 | 381,900 |
| ORC pump | P1 | 33,800 | 33,800 |
| ORC turbine | T | 487,700 | 487,700 |
| Ztotal (USD) | 5,758,600 | 1,563,800 | |
| Equipment | SC-1 | SC-2 | |
|---|---|---|---|
| Compressors | C1 | 1,232,100 | |
| C2 | 1,266,300 | ||
| C3 | 1,289,700 | ||
| Condenser | COND | 546,900 | 546,900 |
| PEME heat exchanger | HE1 | 14,300 | 14,300 |
| H2 compression coolers | HE7 | 14,300 | |
| HE8 | 15,000 | ||
| HE9 | 16,100 | ||
| Multi-streams heat exchanger | MSHEX | 548,600 | 548,600 |
| ORC pump | P1 | 33,800 | 33,800 |
| PEME pump | P2 | 17,000 | 17,000 |
| Turbine | T | 479,900 | 479,900 |
| Ztotal (USD) | 5,474,000 | 1,640,500 | |
| Equipment | SC-1 | SC-2 | |
|---|---|---|---|
| Compressors | C1 | 1,232,300 | |
| C2 | 1,258,700 | ||
| C3 | 1,289,700 | ||
| Condenser | COND | 546,900 | 546,900 |
| AE heat exchanger | HE1 | 13,300 | 13,300 |
| H2 compression coolers | HE7 | 15,000 | |
| HE8 | 14,700 | ||
| HE9 | 15,200 | ||
| Multi-streams heat exchanger | MSHEX | 548,600 | 548,600 |
| ORC pump | P1 | 33,800 | 33,800 |
| AE pump | P3 | 4400 | 4400 |
| P4 | 4900 | 4900 | |
| Turbine | T | 479,900 | 479,900 |
| Ztotal (USD) | 5,457,400 | 1,631,800 | |
| Electrolyser Type | Power (kW) | Cost (USD) |
|---|---|---|
| SOEC | 743.53 | 1,698,975 |
| PEME | 797.69 | 1,649,620 |
| AE | 796.25 | 100,964 |
Disclaimer/Publisher’s Note: The statements, opinions and data contained in all publications are solely those of the individual author(s) and contributor(s) and not of MDPI and/or the editor(s). MDPI and/or the editor(s) disclaim responsibility for any injury to people or property resulting from any ideas, methods, instructions or products referred to in the content. |
© 2024 by the authors. Licensee MDPI, Basel, Switzerland. This article is an open access article distributed under the terms and conditions of the Creative Commons Attribution (CC BY) license (https://creativecommons.org/licenses/by/4.0/).
Share and Cite
Elrhoul, D.; Naveiro, M.; Romero Gómez, M. Thermo-Economic Comparison between Three Different Electrolysis Technologies Powered by a Conventional Organic Rankine Cycle for the Green Hydrogen Production Onboard Liquefied Natural Gas Carriers. J. Mar. Sci. Eng. 2024, 12, 1287. https://doi.org/10.3390/jmse12081287
Elrhoul D, Naveiro M, Romero Gómez M. Thermo-Economic Comparison between Three Different Electrolysis Technologies Powered by a Conventional Organic Rankine Cycle for the Green Hydrogen Production Onboard Liquefied Natural Gas Carriers. Journal of Marine Science and Engineering. 2024; 12(8):1287. https://doi.org/10.3390/jmse12081287
Chicago/Turabian StyleElrhoul, Doha, Manuel Naveiro, and Manuel Romero Gómez. 2024. "Thermo-Economic Comparison between Three Different Electrolysis Technologies Powered by a Conventional Organic Rankine Cycle for the Green Hydrogen Production Onboard Liquefied Natural Gas Carriers" Journal of Marine Science and Engineering 12, no. 8: 1287. https://doi.org/10.3390/jmse12081287
APA StyleElrhoul, D., Naveiro, M., & Romero Gómez, M. (2024). Thermo-Economic Comparison between Three Different Electrolysis Technologies Powered by a Conventional Organic Rankine Cycle for the Green Hydrogen Production Onboard Liquefied Natural Gas Carriers. Journal of Marine Science and Engineering, 12(8), 1287. https://doi.org/10.3390/jmse12081287

