Multi-Autonomous Underwater Vehicle Full-Coverage Path-Planning Algorithm Based on Intuitive Fuzzy Decision-Making
Abstract
1. Introduction
2. Spatial Raster Model Construction for a Multi-AUV System
3. Multi-AUV Full-Coverage Path-Planning Algorithm Based on Intuitive Fuzzy Decision-Making
3.1. Intuitionistic Fuzzy Set Theory
3.2. Multi-AUV Full-Coverage Path-Planning Algorithm Based on Intuitionistic Fuzzy Decision-Making
3.3. Full-Coverage Path-Planning Algorithm Based on Priority Policy
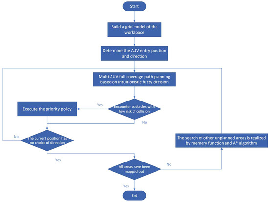
3.4. Algorithm Flow
- Step 1: Build the grid model of the workspace;
- Step 2: Determine the AUV entry position and direction;
- Step 3: Determine the intuitionistic fuzzy function set and realize multi-AUV full-coverage path planning based on the intuitionistic fuzzy decision;
- Step 4: When encountering obstacles, if the collision risk is low, execute the priority strategy;
- Step 5: If there is no direction to choose at the current position, the memory function is used to search for other unplanned areas. If obstacles are encountered in the progression process, the A* algorithm is used to realize path planning for avoiding obstacles;
- Step 6: When no unplanned location is present in the entire working range, multi-AUV full-coverage path planning is complete.
4. Analysis of Experimental Results
5. Conclusions
Author Contributions
Funding
Institutional Review Board Statement
Informed Consent Statement
Data Availability Statement
Conflicts of Interest
References
- Guo, D.; Gao, L.; Li, Z.; Nie, Q.; Ke, Z. Mowing robot full coverage path planning platform design and implementation. Mod. Manuf. Eng. 2018, 11, 50–53. [Google Scholar]
- Wang, L.; Wang, Z.; Liu, M.; Ying, Z.; Xu, N.; Meng, Q. Full Coverage Path Planning Methods of Harvesting Robot with Multi-Objective Constraints. J. Intell. Robot. Syst. 2020, 106, 17. [Google Scholar] [CrossRef]
- Plessen, M. Optimal in-field routing for full and partial field coverage with arbitrary non-convex fields and Multiple obstacle areas. Biosyst. Eng. 2019, 186, 234–245. [Google Scholar] [CrossRef]
- Cabreira, T.; Brisolara, L.; Paulo, R. Survey on Coverage Path Planning with Unmanned Aerial Vehicles. Drones 2019, 3, 4. [Google Scholar] [CrossRef]
- Jiao, L.; Peng, Z.H.; Xi, L.L.; Ding, S.X.; Cui, J.Q. Multi-Agent Coverage Path Planning via Proximity Interaction and Cooperation. IEEE Sens. J. 2022, 22, 6196–6207. [Google Scholar] [CrossRef]
- Qin, Y.J.; Fu, L.; He, D.X.; Liu, Z.W. Improved Optimization Strategy Based on Region Division for Collaborative Multi-Agent Coverage Path Planning. Sensors 2023, 23, 3596. [Google Scholar] [CrossRef] [PubMed]
- Zhu, D.; Tian, C.; Sun, B.; Luo, C. Complete Coverage Path Planning of Autonomous Underwater Vehicle Based on GBNN Algorithm. J. Intell. Robot. Syst. 2019, 94, 237–249. [Google Scholar] [CrossRef]
- Shi, J.; Zho, M. A Data-Driven Intermittent Online Coverage Path Planning Method for AUV-Based Bathymetric Mapping. Appl. Sci. 2020, 10, 6688. [Google Scholar] [CrossRef]
- Gan, W.; Zhu, D. Complete Coverage Belief Function Path Planning Algorithm of Autonomous Underwater VehicleBased on Behavior Strategy. J. Syst. Simul. 2018, 30, 1857–1868. [Google Scholar]
- Galceran, E.; Campos, R.; Palomeras, N.; Ribas, D.; Carreras, M.; Ridao, P. Coverage Path Planning with Real-time Replanning and Surface Reconstruction for Inspection of Three-dimensional Underwater Structures using Autonomous Underwater Vehicles. J. Field Robot. 2015, 32, 952–983. [Google Scholar] [CrossRef]
- Yordanova, V.; Gips, B. Coverage Path Planning with Track Spacing Adaptation for Autonomous Underwater Vehicles. IEEE Robot. Autom. Lett. 2020, 5, 4774–4780. [Google Scholar] [CrossRef]
- Yao, P.; Qiu, L.; Qi, J.; Yang, R. AUV path planning for coverage search of static target in ocean environment. Ocean. Eng. 2021, 241, 110050. [Google Scholar] [CrossRef]
- Zhang, H.; Liu, S. An intuitive fuzzy multi-attribute decision making method based on a herding psychology improved score function for trading decisions. J. Intell. Fuzzy Syst. 2024, 46, 7353–7365. [Google Scholar] [CrossRef]
- Liu, L.; Zhang, S.; Zhang, L.; Pan, G.; Bai, C. Multi-AUV Dynamic Maneuver Decision-Making Based on Intuitionistic Fuzzy Counter-Game and Fractional-Order Particle Swarm Optimization. Fractals-Complex Geom. Patterns Scaling Nat. Soc. 2022, 29, 2140039. [Google Scholar] [CrossRef]
- Liu, L.; Zhang, L.; Zhang, S.; Cao, S. Multi-UUV cooper-ative dynamic maneuver decision-making algorithm using intuitionistic fuzzy game theory. Complexity 2020, 2020, 2815258. [Google Scholar]
- Atanassov, K.; Gargov, G. Interval valued intuitionistic fuzzy sets. Fuzzy Sets Syst. 1989, 35, 343–349. [Google Scholar] [CrossRef]
- Chatzisavvas, A.; Dossis, M.; Dasygenis, M. Optimizing Mobile Robot Navigation Based on A-Star Algorithm for Obstacle Avoidance in Smart Agriculture. Electronics 2024, 13, 2057. [Google Scholar] [CrossRef]
- Guo, H.; Yang, X.; Zhu, D. Reversed design of selective infrared emitter based on the combination of equivalent medium theory and A-star algorithm. Opt. Laser Technol. 2024, 176, 110975. [Google Scholar] [CrossRef]
- Yang, Y.; Luo, X.; Li, W.; Liu, C.; Ye, Q.; Liang, P. AAPF*: A safer autonomous vehicle path planning algorithm based on the improved A* algorithm and APF algorithm. Clust. Comput. J. Netw. Softw. Tools Appl. 2024. [Google Scholar] [CrossRef]
- Pan, S. Research on AUV path Planning based on improved A* algorithm. Equip. Manuf. Technol. 2022, 11, 49–52. [Google Scholar]











| Distance | Collision Cost |
|---|---|
| D > 10 | <0.8 0.7> |
| 10 ≥ D ≥ 1 | <0.5 0.3> |
| D < 1 | <0.2 0.7> |
| Executive Decision | Energy Consumption Cost |
|---|---|
| Go straight | <0.9 0.05> |
| Turn left | <0.5 0.3> |
| Turn right | <0.2 0.7> |
Disclaimer/Publisher’s Note: The statements, opinions and data contained in all publications are solely those of the individual author(s) and contributor(s) and not of MDPI and/or the editor(s). MDPI and/or the editor(s) disclaim responsibility for any injury to people or property resulting from any ideas, methods, instructions or products referred to in the content. |
© 2024 by the authors. Licensee MDPI, Basel, Switzerland. This article is an open access article distributed under the terms and conditions of the Creative Commons Attribution (CC BY) license (https://creativecommons.org/licenses/by/4.0/).
Share and Cite
Zhang, X.; Hao, X.; Zhang, L.; Liu, L.; Zhang, S.; Ren, R. Multi-Autonomous Underwater Vehicle Full-Coverage Path-Planning Algorithm Based on Intuitive Fuzzy Decision-Making. J. Mar. Sci. Eng. 2024, 12, 1276. https://doi.org/10.3390/jmse12081276
Zhang X, Hao X, Zhang L, Liu L, Zhang S, Ren R. Multi-Autonomous Underwater Vehicle Full-Coverage Path-Planning Algorithm Based on Intuitive Fuzzy Decision-Making. Journal of Marine Science and Engineering. 2024; 12(8):1276. https://doi.org/10.3390/jmse12081276
Chicago/Turabian StyleZhang, Xiaomeng, Xuewei Hao, Lichuan Zhang, Lu Liu, Shuo Zhang, and Ranzhen Ren. 2024. "Multi-Autonomous Underwater Vehicle Full-Coverage Path-Planning Algorithm Based on Intuitive Fuzzy Decision-Making" Journal of Marine Science and Engineering 12, no. 8: 1276. https://doi.org/10.3390/jmse12081276
APA StyleZhang, X., Hao, X., Zhang, L., Liu, L., Zhang, S., & Ren, R. (2024). Multi-Autonomous Underwater Vehicle Full-Coverage Path-Planning Algorithm Based on Intuitive Fuzzy Decision-Making. Journal of Marine Science and Engineering, 12(8), 1276. https://doi.org/10.3390/jmse12081276

