Next Article in Journal
Numerical Study of the Force Characteristics and Flow Field Patterns of a Cylinder in the Internal Solitary Wave
Previous Article in Journal
Deblurring Network for UV Images of Colorless Chemicals Floating on Sea Surface
 
 
Font Type:
Arial Georgia Verdana
Font Size:
Aa Aa Aa
Line Spacing:
Column Width:
Background:
Article

Multi-Parametric Methodology for the Feasibility Assessment of Alternative-Fuelled Ships

Department of Naval, Electrical, Electronic and Telecommunications Engineering (DITEN), University of Genoa, 16145 Genoa, Italy
*
Author to whom correspondence should be addressed.
These authors contributed equally to this work.
J. Mar. Sci. Eng. 2024, 12(6), 905; https://doi.org/10.3390/jmse12060905
Submission received: 6 May 2024 / Revised: 24 May 2024 / Accepted: 27 May 2024 / Published: 29 May 2024
(This article belongs to the Section Ocean Engineering)

Abstract

The shipping industry significantly influences global greenhouse gas emissions through a predominant fossil fuel-based fleet. Regulating bodies are continuously developing rules to reduce the shipping carbon footprint. Adopting low-carbon fuels is considered a step toward achieving the Paris Agreement’s goals; however, it represents a significant paradigm shift in ship design. This work aims to illustrate a methodology for the feasibility assessment of alternative-fuelled vessels considering technical, environmental, and economic perspectives. The technical feasibility focuses on ship propulsion, fuel system safety, and design parameters. The environmental impact evaluation is based on the Tank-to-Wake and the Well-to-Wake approaches. The cost assessment is performed by estimating capital and operational expenditures, considering only the modifications required by the new fuel. The methodology addresses new-building and retrofit solutions, and can be used as a decision support tool for selecting the best strategy. A key output of the methodology is the cargo emission footprint, expressed in equivalent carbon dioxide per cargo unit. Using a handysize bulk carrier as a case study, this work points out the effects of using methanol as an alternative fuel, highlighting its impact on market and transport strategies in a sector evolving towards Eco-Delivery services.

1. Introduction

The maritime industry is responsible for about 3% of global greenhouse gas (GHG) emissions from human activities [1], and the pace of their reduction in recent years has yet to be considered satisfactory by many stakeholders. Accordingly, governments and regulators have adopted new ambitious targets to remain on track with the Paris Agreement goals. Various strategies for reducing carbon dioxide ( CO 2 ) and other GHGs are currently being discussed. One primary pathway for GHG reduction in the shipping industry involves transitioning to alternative, low-carbon fuels. Among the most emerging options are bio-diesel and bio-oils, bio-methane, methanol, ammonia, and hydrogen. Each of these alternatives to fossil fuels has distinct characteristics, advantages, and limitations. At present, no single alternative fuel can fully meet the needs of the entire maritime industry due to factors such as availability, supply chain infrastructure, and price competitiveness.
This paper presents a multi-parametric methodology for assessing the feasibility of utilizing alternative fuels on cargo vessels, focusing on technical, environmental, and economic aspects. The technical analysis is centred on the ship’s propulsion system and the general arrangement design with the following main objectives: to define a propulsion plant and to find suitable spaces for the fuel tanks and preparation system. The methodology includes the IMO and the Classification Society requirements for low-flashpoint fuels. The environmental assessment consists of several key performance indicators (KPIs) for the examination of GHG emissions, including the IMO indexes ( E E D I , C I I ) and the new FuelEU directive approach (Well-to-Wake). Additionally, the environmental analysis includes the equivalent carbon dioxide ( CO 2 e q ) emissions related to the transported cargo unit, a key index to foster the development of more Eco-friendly logistics. The preliminary economic evaluation comprises estimating capital expenditure (CapEx) and operational expenditure (OpEx) related to the propulsion and fuel systems.
Bulk carriers represent the most significant part of the world’s global fleet when counted in deadweight tonnage [2], and they are a major source of emissions, contributing approximately 169 million tons of carbon dioxide ( CO 2 ) [3]. Decarbonizing the bulk sector appears crucial for the improvement of the environmental impact of the entire shipping sector. Thus, the methodology is applied to the conversion of a handysize bulk carrier used as a case study. The case study shows how the methodology can support a rational decision-making process even in small-size ships, where available space can significantly influence feasibility and sustainability. The feasibility analysis compares the two most common design options: retrofitting an existing design and evaluating a new-building solution. This study explores different cargo densities and route lengths to assess the feasibility of different trading scenarios.
The shipping sector traditionally relies on fossil fuels, particularly residual fuels such as heavy fuel oil (HFO) and distillates like marine diesel oil (MDO). Several alternatives are under scrutiny and, for the majority, the environmental and economic impacts are linked to the production methods and feedstock. Bio-diesel is an alternative fuel currently used in shipping, with Fatty Acid Methyl Esters (FAMEs) being the most common type [4]. To be considered sustainable, FAMEs must be produced from renewable feedstock. However, the limited availability of these sources means that bio-diesel is not widely available [4]. Another option to replace fossil fuels is bio-oils, which can be produced from a more extensive variety of sources than bio-diesel, giving them long-term potential in the shipping sector. Bio-oils have yet to be commercially available due to criticality in production and low technology readiness [4]. Like bio-oils, bio-gases can be obtained from various biological and waste products; their chemical composition strongly depends on the source they come from [5]. Hydrogen has the most significant CO 2 reduction potential. However, its role as an alternative to fossil fuels is currently limited by complex storage and distribution, and high costs, especially when produced from green sources [6]. Ammonia is attractive as a marine fuel for its status as a zero-carbon fuel when produced from renewable sources. The high toxicity and corrosive nature of this chemical are critical issues for its use as marine fuel [7]. Methanol properties have led to a recent growth of interest in its use as an alternative marine fuel [8]; thus, it has been selected for testing the methodology in the case study. Methanol can be produced using various sources, including fossil feedstock but also from biomass, urban garbage, wood residues, and other ecological products [9]. The different methanol types are brown methanol from coal, grey methanol from natural gas, blue methanol from fossil and ecological raw materials, and green methanol from renewable sources. Each pathway corresponds to a specific GHG footprint. The GHG emissions from the transportation sector can be divided into two categories: Well-to-Tank (WtT) and Tank-to-Wake (TtW); the Well-to-Wake (WtW) emissions include the entire fuel emission chain. The WtT emissions are attributable to raw material supply, fuel production, transport, storage onshore, and bunkering; the TtW emissions account for the combustion processes onboard. TtW emissions are stoichiometric; for methanol, about 69.1 g CO 2 /MJ is the figure [10], irrespective of the production pathway. The WtT emissions highlight the differences in the various production methods and feedstock. The various methanol production pathways also influence the costs and availability of this chemical. Grey methanol is widely produced worldwide, and its price is competitive with traditional marine fuels. In contrast, green methanol is a small reality with only 0.2 Mt/year of global production [11], and consequently with higher costs. Methanol’s physical and environmental characteristics have captured the attention of the maritime industry. Beginning in 2015 with the Stena Germanica conversion, the use of methanol on board has risen exponentially, arriving at a total number of 230 vessels in operation and on order for delivery by 2028 [12]; bulk carrier vessels represent only a tiny percentage of the total. The growing order book of methanol-fuelled vessels demonstrates the increasing interest in using this alternative fuel. However, the container shipping giants mainly drive the ongoing fuel transition, with little or no influence in the other transport sectors. The challenge to decarbonizing shipping is to spread innovations by finding sustainable solutions for the different types and sizes of ships. The academic and research sectors are collaborating with the maritime industry to find alternative solutions for the decarbonization of the global fleet. Stolz et al. [13] studied the techno-economic suitability of various innovative fuels such as methanol, ammonia, and methane for European bulk cargo ships. Deniz and Zincir [14] and Ammar [15] followed an environmental–economic approach: the former compared different fuel types, including methanol, and the latter applied the methanol as fuel on board a cellular container ship, used as a case study. Karvounis et al. [16] investigated the techno-economic–environmental performance of various power plants for cargo vessels, including hybrid solutions, using ammonia as a green fuel. Maloberti and Zaccone [17] developed an optimization algorithm to minimize the GHG emission of a hybrid system installed on board a touristic ferry. Additionally, the researchers have begun to study autonomous surface vessels driving this sector towards more energy-efficient ships with minor operational expenditures [18].
Compared to the existing literature, the primary innovation of this study lies in its multidisciplinary assessment of ship design, which incorporates the technical, ecological, and economic perspectives essential for supporting fuel transition projects. Additionally, a significant feature of this work is the introduction of innovative indexes used as KPIs, which allow for the completion of feasibility analysis alongside traditional parameters. The selection of a small-sized bulk carrier as a case study is also noteworthy; this contrarian choice highlights the challenges posed by limited spaces during fuel conversion, impacting the ship’s design, operations, and safety. The methodology presented in this work provides a theoretical foundation for future applications and developments of optimization models. The rest of the paper is structured as follows: Section 2 describes the methodology, Section 3 describes the case study, Section 4 shows the results, and Section 5 is dedicated to the conclusions.

2. Methodology

The methodology proposed in this work is intended as a decision-support tool for lowering the ship’s carbon footprint using alternative fuels.
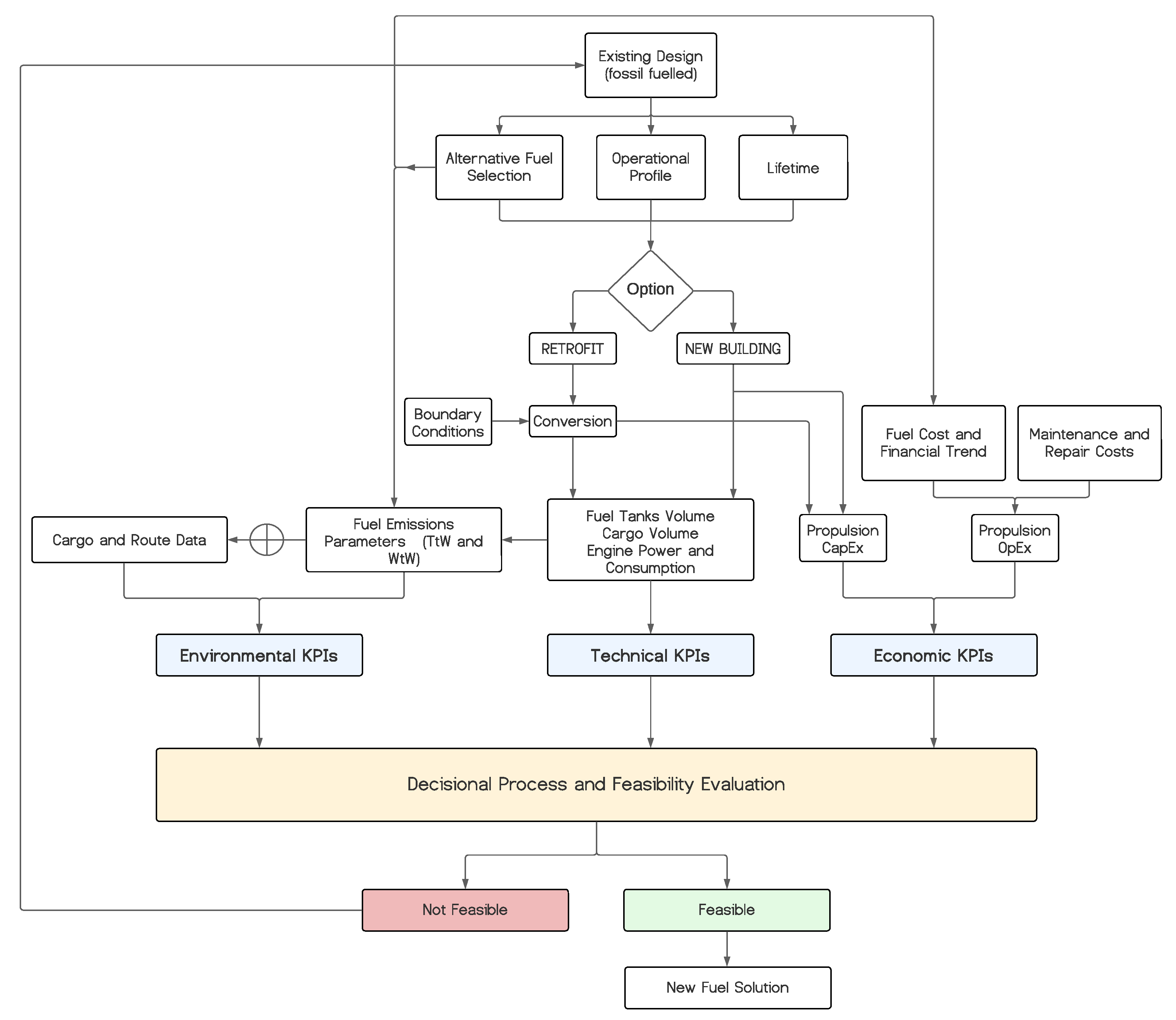
Figure 1 shows the flowchart of the method. The process begins with the identification of an existing ship design (fossil-fuelled) used as a benchmark. Further initial assumptions are the operational profile, the expected lifetime, and the alternative fuel under scrutiny. Three types of key performance indicators, namely technical, economic, and environmental, are used to create a multi-parametric decision space, functional to support the decision process for different stakeholders, i.e., ship owners, ship operators, and cargo operators. The output of the methodology consists of the KPI values that provide a picture of the different aspects of the investment. At this research stage, the feasibility study’s final assessment requires expert judgment based on the KPIs’ results. The following paragraphs present the various KPIs considered in the methodology subdivided into the three pillars mentioned above: technical, environmental, and economic. This work evaluates the feasibility of bulk carriers fuelled by methanol and, thus, the data on this chemical are reported.

2.1. Pillar 1: Technical KPIs

The technical analysis is focused on the propulsion system: the arrangement of fuel storage and supply system layout, as well as the selection of the dual-fuel main engine. Four different KPIs have been used to describe the technical aspects, namely: the primary-fuel storage volume, the endurance, the cargo volume, and the Stored Energy Index (SEI). The fuel storage system heavily depends on the fuel’s physical properties. Methanol is liquid under atmospheric conditions and thus can be stored in conventional fuel tanks. However, stainless steel is preferred due to its corrosive nature, or silicate coatings can be used to retrofit conventional fuel tanks. The lower heating value of methanol (LHV of 19.9 MJ/kg [19]) compared to traditional fossil fuel leads to storing almost twice as much fuel by weight to have the same energy. Another technical challenge to face is the hazardous nature of methanol, which is a low-flashpoint fuel. The IMO and Classification Societies’ requirements prescribe protecting methanol volumes through void cofferdams; generally, the minimum cofferdam size is at least 600 mm. This regulation makes it even more challenging to find space on board for fuel tanks, leading, in some cases, to the need to reduce the space allocated to the payload. The cargo volume represents the third technical KPI. The short real-life experience and the lack of data regarding the reliability of methanol engines and systems require, as a common practice, storing on board an amount of diesel oil as a safety measure [20]. This practice ensures a safe return to port in case of failure of the methanol system but makes the design of the storage system, especially in the case of a retrofit, even more difficult. The last technical KPI is represented by the Stored Energy Index (SEI), shown in Equation (1), which evaluates the available energy concerning the overall volume required to store the fuel aboard:
S E I MJ m 3 = F M j · L C V j T o t a l F u e l S t o r a g e V o l u m e
where F M j represents the maximum fuel mass of type j that can be stored on board, L C V j is the lower calorific value in [MJ/g] of the fuel j (Table 1), and the T o t a l F u e l S t o r a g e V o l u m e is the gross volume required by the fuel storage system.
The methodology employed for the selection of the main engine aligns with that used for conventional fuels, as referenced in [21,22,23]. This study assumes that the transition to methanol does not affect the ship’s resistance and, consequently, that the engine power remains unchanged. One major challenge is represented by the number of methanol engines available on the market and the data on the specific methanol consumption and pilot oil. Furthermore, the diesel generators’ conversion to methanol is not addressed, mainly due to the small influence of the electric generation on the overall environmental impacts. At this stage of accuracy, considerations about ship’s weight and stability after conversion are neglected.

2.2. Pillar 2: Environmental KPIs

When evaluating an alternative fuel, assessing its environmental impact is paramount. IMO’s and EU’s strategies for decarbonization have been followed in the proposed methodology. Additionally, the Eco-Delivery concept based on cargo-unit emissions has been introduced. Four KPIs have been selected to represent the environmental aspect of the ship design: the Energy Efficiency Design Index ( E E D I ), the Carbon Intensity Indicator ( C I I ), the Well-to-Wake Operational Index ( W O I ), and the Eco-Delivery Index ( E D I ). The E E D I evaluates the ship’s CO 2 emissions at design stage; the attained value, E E D I a , is reported in Equation (2) from IMO [24]:
E E D I a = P × C f × S F C Capacity × Speed
where P is the Power, C f is the fuel emission factor, S F C is the Specific Fuel Consumption, and Speed is the ship speed related to the power P. For bulk carriers, capacity means deadweight (DWT). The E E D I a must be less than or equal to the required E E D I , namely E E D I r [25]. E E D I r is evaluated on the base of a given “Reference Line Value” that varies with the ship’s type and dimensions together with a reduction factor that is yearly more stringent.
The C I I is the IMO operational index; it measures the annual performance of emissions per DWT and distance [26]. The C I I attained value C I I a , evaluated using ship operational data, has to be compared with the required value, C I I r [27]. The C I I a is calculated, as shown in Equation (3), where M represents the mass of CO 2 in grams, and W represents the transport work in tons per nautical mile. M is obtained by the product of the consumed fuel oil of type j in a year ( F C j ) and the emission factor for fuel oil of type j ( C f , j ) [27]. The emission factor represents the grams of CO 2 emitted by each gram of fuel (Table 1). The transport work equation involves the ship’s capacity in tons (C) and the distance travelled in nautical miles ( D t ) [27].
C I I a = M W = F C j · C f , j C × D t
In 2021, the European Commission adopted the “Fit for 55” package, a series of legislative proposals to reduce GHG emissions [28]. The shipping sector has been involved in the decarbonization strategy by the FuelEU Maritime directive, which was approved in 2023 [28]. The rules introduce the “GHG Intensity Index” to promote and speed up alternative and sustainable fuels and technologies to achieve carbon neutrality by 2050. The peculiarity of this index is that it considers the emissions over the entire fuel chain, the so-called Well-to-Wake emissions [29]. In line with the EU strategy, this work introduces the “Well-to-Wake Operational Index” ( W O I ) as an innovative environmental KPI for ship design. It is based on the IMO’s operational index but uses the EU’s W t W approach. Equation (4) shows the W O I index:
WOI = ( F C j · E F W t W j ) D W T · D t
where F C j represents the grams of fuel (type j) used in the period, E F W t W j is the overall emission factor (summarized in Table 1), and D t is the travelled distance; a reference time frame (i.e., one year) has to be defined for the calculation. Table 1 shows the emission coefficient data. The W O I calculation leads to the need to define the concept of CO 2 e q . The CO 2 e q is a metric measure that considers and compares all the pollutants that contribute to the greenhouse phenomena: carbon dioxide ( CO 2 ), methane ( CH 4 ), and nitrous oxide ( N 2 O). Each GHG is related to a Global Warming Potential (GWP), representing its relative potency, considering how long it remains active in the atmosphere. The GWPs in use are those calculated over 100 years. Table 2 presents the GWPs of the main GHG [30]. The WtT factors in terms of CO 2 e q are available in FuelEU maritime regulation [29], while TtW has to be calculated as presented in Equation (5). Consequently, the WtW emission factor is the sum of the two previously mentioned factors.
CO 2 , T t W , j = C f , CO 2 × G W P CO 2 + C f , CH 4 × G W P CH 4 + C f , N 2 O × G W P N 2 O
Table 1. Emission/conversion factors [29].
Table 1. Emission/conversion factors [29].
Emission/Conversion Factors
WtTTtWWtW
FuelLCV CO 2 eq CO 2 CH 4 N 2 O CO 2 eq CO 2 eq
MJ g [ g CO 2 eq g fuel ] [ g CO 2 g fuel ] [ g CH 4 g fuel ] [ g N 2 O g fuel ] [ g CO 2 eq g fuel ] [ g CO 2 eq g fuel ]
HFO0.04050.5473.1140.000050.000183.1693.716
MDO0.04270.6153.2060.000050.000183.2613.876
Grey MeOH0.01990.6231.375NA 1NA 11.4302.053
Green MeOH0.0199−1.1061.375NA 1NA 11.4300.324
1 NA = Not Available.
To complete the environmental picture of the project, the Eco-Delivery Index ( E D I ) has been introduced as KPI. The index is intended for measuring the GHG emissions of the cargo unit on a W t W basis. This information is crucial for calculating the overall emission of a complex product by adding the contribution of the raw material’s transport. The E D I is presented in Equation (6):
E D I = ( F C j · E F W t W j ) T r a n s p o r t e d C a r g o
where F C j is the fuel of type j burned during the voyage and E F W t W j the emission factors related to fuel j on a WtW basis. The T r a n s p o r t e d C a r g o represents the tons of cargo effectively delivered.

2.3. Pillar 3: Economic KPIs

The methodology includes a preliminary economic assessment centred on the Fuel Supply and Engine Systems to highlight the variations compared to fossil-fuelled vessels. Two economic KPIs have been considered: C a p E x and OpEx related to the fuel systems. Equation (7) presents the C a p E x estimation proposed in this work:
C a p E x E n g = E c + S c · P + a
where E c and S c represent Engine and Storage system costs, respectively, in EUR/kW, P is the installed Engine Power [kW], and a is an additional factor [EUR] added to improve the accuracy of the calculation. In the case of a new building, the costs for engine and storage systems for various fuels are reported in Table 3 [31]. In the case of a methanol retrofit, an increment of about 13–17% to new-building CapEx is considered [31].
The O p E x costs considered in the proposed methodology are related to the Fuel and Main Engine systems. In this work, financial aspects and possible future carbon taxes are not considered, which limits the calculations’ accuracy. However, this is acceptable, given that the methodology represents a preliminary tool for guiding market and design choices. The O p E x estimate is presented in Equation (8):
O p E x E n g = B c + M & R c
where ( B c ) is the bunkering costs and ( M & R c ) the maintenance and repair costs. These costs have been evaluated using the Operational Profile and the Ship Lifetime assumed at the beginning of the project. Very often, these two costs are usually sustained by different parties (charterer and management); however, this aspect is neglected in this work. Additionally, using methanol as fuel requires proper crew training, which influences OpEx costs. Given the occasional nature of these costs, they are considered negligible at this stage.
Table 4 summarizes the bunker prices for various fuel types. The Global Average Bunker Price (GABP) for the last year (2023) has been used for HFO, MDO, and grey methanol; renewable methanol price is based on literature data. M&R costs of a 2T fuel oil engine are estimated from literature [31], while a market survey suggests the M&R costs for methanol storage and dual-fuel engines. The M&R data used for this work are summarized in Table 5.

3. Case Study

The first step of the methodology consists of the selection of a ship’s design as a benchmark. The selected vessel is a bulk carrier handysize of 34000 DWT. Table 6 shows some characteristics of the proposed design. The original ship is HFO fuelled and tanks are located aft, inside the engine room. The electric generation consists of three diesel-fuelled high-speed gensets.
The second step of the procedure consists of the definition of the vessel’s lifetime and the annual operational profile, summarized in Table 7. The assessment of the Eco-Delivery KPI also requires the definition of a specific voyage; the analysed types of cargo and routes are reported in Table 8. The choice of methanol as an alternative fuel completes the information needed in the second step of the methodology. The third step involves selecting between retrofitting or building a new one; in the case study, both options are analysed to compare the results.

4. Results

The main results consist of four technical KPIs, four environmental KPIs, and two economic KPIs, providing a multi-parametric decision-making space. The technical KPIs are the results of a ship design spiral, not fully addressed in this paper. The ship layout has been studied following the ABS’s “Requirements for Ethanol and Methanol fuelled vessels” [33]. Several layout alternatives have been explored [34]. In this article, only two cases are reported, one retrofitting and one new building, both compared with the diesel-fuelled ship. In the retrofit case, the presented solution, shown in Figure 2, involves the refit of the original HFO tanks, suitable for methanol and diesel. The most significant change in the layout consists of installing the safety cofferdams to protect methanol spaces.
In Figure 2, the colours highlight the different uses of the spaces: methanol tanks are blue-coloured, grey volumes show diesel oil tanks, and the yellow dashed spaces represent safety cofferdams. Table 9 summarizes the volumes obtained in the selected vessel’s retrofit to methanol. The new building case has been studied to achieve the same endurance as the original ship. To find enough volume for the methanol tanks, cargo hold n°5 has been rearranged.
Figure 3 shows the areas of interest in the changes; the blue area is the original fuel tank space, and the orange represents the new volume used for methanol tanks. The diesel oil tanks have been studied for the pilot oil and the methanol backup; seven days of endurance in diesel oil-only mode has been considered. Table 9 highlights the key volumes of the new vessel powered by methanol.
For the two above-presented cases, the changes in weight due to the modification of the fuel storage, supply, and engine systems do not lead to a noticeable difference in power demand. Table 10 shows the main characteristics of the selected engine: the same for both retrofitting and new building. The auxiliary engines are also considered diesel fuelled in the new solutions. At this level of accuracy, the DWT of the vessel is considered unchanged. The technical KPIs obtained for the two methanol solutions and the original ship used as a benchmark are summarized in Table 11. The retrofit option, using the original HFO tank volumes for the methanol, shows a reduction of about 34% in fuel tank volume and 69% in ship endurance, a significant drawback for this type of ship often used to connect remote ports. In the new building solution, designed to get the same endurance as the original vessel, the fuel storage volume has been doubled and a reduction in payload volume of about 8% for the same ship size is experienced. The Stored Energy Index (Equation (1)) shows a high gap between the original vessel and the two methanol solutions, due to the low LHV of methanol and the safety measures needed with low-flashpoint fuels.
Environmental KPIs are presented in Table 12; they show the GHG emissions, using grey or green methanol, compared to the original ship. The IMO parameters ( E E D I and C I I ) that only consider TtW emissions are not affected by the type of methanol; however, they show a limited improvement with respect to HFO, results that are corroborated by the existing literature [36]. Conversely, the W O I index, using a Well-to-Wake approach, provides a more complete environmental picture. The results show that only green methanol is an ecologically feasible solution, reducing GHG by 71%. The W O I results vary based on the type of green methanol under consideration. Nonetheless, they are consistent with the literature findings for bio-methanol, which indicate a reduction in greenhouse gas emissions of approximately 70–100% throughout the entire lifecycle, depending on the feedstock and production methods used [10,37]. Differently, adopting grey methanol, emissions will increase by 12% with respect to actual HFO figures. For this reason, only green methanol has been considered in the Eco-Delivery assessment.
The Eco-Delivery Index shows the WtW CO 2 e q greenhouse gas emissions linked to every ton of cargo transported along a specific trading route. Figure 4 highlights the results obtained by simulating the operation of both new-building and refit solutions engaged in four different routes and carrying two different cargoes (grain and coils). The environmental improvement using green methanol is evident; a reduction of around 70% in emissions to the actual ship has been estimated. The low carbon footprint of the transported cargo is almost the same for both retrofitting and new-building solutions. Additional Eco-Delivery results concerning operations are summarized in Table 13. In particular, the refuelling aspect and the cargo capacity have been addressed. As expected, refuelling is only required for long trades for the retrofitting solution; refuelling leads to increased GHG emissions due to the additional time spent on bunkering operations. The payload capacity is influenced by the fuel stored on board and the available cargo hold volumes. Cargo capacity is reduced for both retrofit and new buildings when carrying light cargo, where volumes are of utmost importance; on the other hand, with heavy cargo payload, the ship’s capacity is unimpaired only on short routes. The retrofit solution, with less invasive propulsive layouts, shows a limited reduction in payload volume compared to the 3/4% decrease of the new-building option.
The results in terms of economic KPIs are presented in Figure 5, where CapEx (left) and OpEx (right) related to the fuel systems are presented. Due to the high uncertainty related to equipment and fuel costs, the results are considered meaningful for a qualitative assessment. CapEx is mainly influenced by the need for a detailed design phase with accurate risk analysis for the ship and the engine to overcome the challenges related to low-flashpoint fuels [20]. In-depth analysis with expert advice led to the guess of the factor a in Equation (7) at EUR 500,000 for methanol vessels. Fuel cost represents the great portion of OpEx in the ship life, and from Figure 5 it is evident that green/renewable methanol is currently far from cost-competitiveness with traditional fossil fuels. Grey methanol is cost-competitive; however, its use may represent a great environmental challenge. The economic results are not easily comparable with the findings of the available literature because the methanol conversion of bulk carriers is a topic that has been scarcely addressed. Ammar [15] evaluates an economic assessment of the conversion of a cellular container ship, focusing on the bunker and fuel costs of fossil methanol, and shows an increase of 28% compared to MGO propulsion. Additionally, this research focuses on the main engine and fuel system CapEx and does not cover the entire investment. In [38], several examples of methanol-powered vessel CapEx are available; the Stena Germanica (24 MW) retrofit’s investment was about EUR 13 million (EUR 542/kW) while a 10 MW new build cost EUR 2.7 million (EUR 273/kW). Another study of converting a container ship to methanol shows a cost of 10–16% of a standard new-build cost [39].

5. Conclusions

Reducing ship carbon footprint is paramount in the shipping industry. A rational decision-making framework is of utmost importance for evaluating the available technologies. This study presents a multi-parametric methodology to support the feasibility evaluation to reduce the carbon footprint of ships by using alternative fuels. The methodology enables the comparison of an existing ship, fossil fuelled, with innovative solutions powered by alternative fuels. One key innovation of the assessment is considering three viewpoints: technical, environmental, and economic, which can be considered a holistic approach. The second innovation consists of the introduction of innovative KPIs that collaborate with existing parameters to provide a comprehensive picture of the decarbonization strategy under scrutiny. The proposed methodology has been applied to a case study investigating methanol as an alternative fuel for a handysize bulk carrier.
From a technical point of view, the analysis showed the feasibility of methanol as fuel onboard small-size vessels. The results indicate that a reduction of approximately 8% in cargo volume is necessary to store the same amount of energy on board the vessel, thereby avoiding changes in main dimensions. Additionally, the innovative Stored Energy Index shows that issues related to methanol energy content and safety measures significantly impact the design and the spaces for both retrofit and new-build solutions. The analysis of the different environmental KPIs highlighted the importance of the fuel production pathway for long-term compliance with the rules. In contrast, in the short term, the fuel pathway is of less importance. The environmental assessment, using the W O I parameter, pointed out the potential of green methanol in achieving significant decarbonization, by a reduction of about 70% in overall GHG emissions. The Eco-Delivery analysis showed the carbon footprint of the cargo in different operating scenarios, widening the decision support perspective. The preliminary economic assessment pointed out that the main issue of the methanol conversion, in either case, new building and retrofitting, is related to increased operational cost. The main contributor to the OpEx costs is represented by the fuel; especially in the case of green methanol with an increase of more than 380%. The present work aims at presenting the methodology and only one alternative fuel with two layouts has been analysed to showcase the methodology. This process could be applied iteratively in a real case assessment, varying the ship and/or the fuel under scrutiny. The proposed methodology represents the first step for a decision-making tool available to all stakeholders involved in the shipping transition toward decarbonization. Future enhancements will include integrating the methodology into an optimization procedure to streamline the analysis and to increase the strength of the solution, and exploring more specific and challenging aspects such as the issues of weight and stability variations. Additionally, with increased confidence and more data available on alternative fuels, the study can be further refined and improved.

Author Contributions

Conceptualization, G.A. and M.F.; Methodology, G.A. and M.F.; Investigation, G.A. and M.F.; Data curation, G.A. and M.F.; Writing—original draft, G.A.; Writing—review & editing, M.F.; Supervision, M.F. All authors have read and agreed to the published version of the manuscript.

Funding

This work was carried out under research program BIPE 2021 of the University of Genoa supported by the Foundation Compagnia San Paolo.

Institutional Review Board Statement

Not Applicable.

Informed Consent Statement

Not Applicable.

Data Availability Statement

Data are contained within the article.

Conflicts of Interest

The authors declare no conflicts of interest. The funders had no role in the design of the study; in the collection, analyses, or interpretation of data; in the writing of the manuscript; or in the decision to publish the results.

Abbreviations

The following abbreviations are used in this manuscript:
ABSAmerican Bureau of Shipping
CapExCapital Expenditures
C I I Carbon Intensity Indicator
CH 4 Methane
CO 2 Carbon Dioxide
CO 2 e q Equivalent Carbon Dioxide
E E D I Energy Efficiency Design Index
E D I Eco-Delivery Index
EUEuropean Union
GHGGreenhouse Gas
GWPGlobal Warming Potential
HFOHeavy Fuel Oil
IMOInternational Maritime Organization
KPIKey Performance Indicator
LCVLower Calorific Value
LNGLiquefied Natural Gas
MDOMarine Diesel Oil
M&RMaintenance and Repair
N 2 ONitrous Oxide
OpExOperational Expenditure
S E I Stored Energy Index
SFOCSpecific Fuel Oil Consumption
TtWTank-to-Wake
W O I Well-to-Wake Operational Index
WtTWell-to-Tank
WtWWell-to-Wake

References

  1. IMO. 2018 Initial Strategy. 2018. Available online: https://www.imo.org/en/OurWork/Environment/Pages/Vision-and-level-of-ambition-of-the-Initial-IMO-Strategy.aspx (accessed on 10 March 2024).
  2. MAN Energy Solutions. Propulsion Trends in Bulk Carriers. Available online: https://www.man-es.com/docs/default-source/marine/tools/propulsion-trends-in-bulk-carriers.pdf?sfvrsn=d851b1c6_14 (accessed on 15 March 2024).
  3. Hauhia, E. Bulk Shipping in Numbers and Emissions. 2021. Available online: https://seaber.io/blog/bulk-shipping-numbers-emissions (accessed on 25 March 2024).
  4. Mærsk Mc-Kinney Møller Center for Zero Carbon Shipping. Using Bio-Diesel Onboard Vessels. Available online: https://cms.zerocarbonshipping.com/media/uploads/documents/Using-bio-diesel-onboard-vessels_v6_2023-06-19-113010_zomk.pdf (accessed on 25 May 2024).
  5. Karczewski, M.; Chojnowski, J.; Szamrej, G. A Review of Low-CO2 Emission Fuels for a Dual-Fuel RCCI Engine. Energies 2021, 14, 5067. [Google Scholar] [CrossRef]
  6. Szamrej, G.; Karczewski, M. Exploring Hydrogen-Enriched Fuels and the Promise of HCNG in Industrial Dual-Fuel Engines. Energies 2024, 17, 1525. [Google Scholar] [CrossRef]
  7. Bureau Veritas. An Overview of Ammonia as Fuel for Ships. Available online: https://marine-offshore.bureauveritas.com/shipping-decarbonization/future-fuels/ammonia#:~:text=There%20are%20several%20advantages%20to,is%20widely%20and%20freely%20available.7 (accessed on 25 May 2024).
  8. ABS. Sustainability Whitepaper: Methanol as Marine Fuel. Technical Report. 2021. Available online: https://safety4sea.com/wp-content/uploads/2021/02/Sustainability-Methanol-as-Marine-Fuel.pdf (accessed on 24 March 2024).
  9. Ellis, J.; Tanneberger, K. Study on the Use of Ethyl and Methyl Alcohol as Alternative Fuels in Shipping; Technical Report Final Version 20151204.5; EMSA: Lisbon, Portugal, 2016. [Google Scholar]
  10. Methanol Institute. Carbon Footprint of Methanol. Technical Report. 2022. Available online: https://www.methanol.org/wp-content/uploads/2022/01/CARBON-FOOTPRINT-OF-METHANOL-PAPER_1-31-22.pdf (accessed on 27 March 2024).
  11. Methanol Institute and IRENA. Innovation Outlook: Renewable Methanol. Technical Report. 2021. Available online: https://www.irena.org/-/media/Files/IRENA/Agency/Publication/2021/Jan/IRENA_Innovation_Renewable_Methanol_2021.pdf (accessed on 27 March 2024).
  12. Engine Website. Methanol Vessel Orderbook Gains Momentum, Ammonia Sees a ‘Breakthrough’ DNV. 2023. Available online: https://engine.online/news/alternative-fuels/methanol-vessel-orderbook-gains-momentum-ammonia-sees-a-breakthrough-dnv-5378 (accessed on 1 April 2024).
  13. Stolz, B.; Held, M.; Georges, G.; Boulouchos, K. Techno-economic analysis of renewable fuels for ships carrying bulk cargo in Europe. Nat. Energy 2022, 7, 203–212. [Google Scholar] [CrossRef]
  14. Deniz, C.; Zincir, B. Environmental and economical assessment of alternative marine fuels. J. Clean. Prod. 2016, 113, 438–449. [Google Scholar] [CrossRef]
  15. Ammar, N.R. An environmental and economic analysis of methanol fuel for a cellular container ship. Transp. Res. Part D Transp. Environ. 2019, 69, 66–76. [Google Scholar] [CrossRef]
  16. Karvounis, P.; Dantas, J.L.D.; Tsoumpris, C.; Theotokatos, G. Ship Power Plant Decarbonisation Using Hybrid Systems and Ammonia Fuel—A Techno-Economic–Environmental Analysis. J. Mar. Sci. Eng. 2022, 10, 1675. [Google Scholar] [CrossRef]
  17. Maloberti, L.; Zaccone, R. An Environmentally Sustainable Energy Management Strategy for Marine Hybrid Propulsion. SSRN 4621257. Available online: https://papers.ssrn.com/sol3/papers.cfm?abstract_id=4621257 (accessed on 25 May 2024).
  18. Martelli, M.; Virdis, A.; Gotta, A.; Cassarà, P.; Di Summa, M. An Outlook on the Future Marine Traffic Management System for Autonomous Ships. IEEE Access 2021, 9, 157316–157328. [Google Scholar] [CrossRef]
  19. Methanex Corporation. Physical Properties of Pure Methanol. Available online: https://www.methanol.org/wp-content/uploads/2016/06/Physical-Properties-of-Pure-Methanol.pdf (accessed on 2 April 2024).
  20. Adami, G.; Figari, M. Feasibility Analysis of a Methanol Fuelled Bulk Carrier. 2023. Model. Optim. Ship Energy Syst. 2023. [Google Scholar] [CrossRef]
  21. Stapersma, D.; Woud, H. Matching propulsion engine with propulsor. J. Mar. Eng. Technol. 2005, 4, 25–32. [Google Scholar] [CrossRef]
  22. Vigna, V.; Figari, M. Wind-Assisted Ship Propulsion: Matching Flettner Rotors with Diesel Engines and Controllable Pitch Propellers. J. Mar. Sci. Eng. 2023, 11, 1072. [Google Scholar] [CrossRef]
  23. MAN Energy Solution. Basic Principles of Ship Propulsion. Available online: https://www.man-es.com/docs/default-source/document-sync-archive/basic-principles-of-ship-propulsion-eng.pdf?sfvrsn=48fc05b5_7 (accessed on 3 April 2024).
  24. IMO. MEPC.304(72), Annex 11. “Initial IMO Strategy on Reduction of GHG Emissions from Ship”; IMO: London, UK, 2018. [Google Scholar]
  25. IMO. MEPC.328(76), Annex I. “2021 Revised MARPOL Annex VI”; IMO: London, UK, 2021. [Google Scholar]
  26. DNV-GL. IMO GHG Strategy. Available online: https://www.dnv.com/maritime/hub/decarbonize-shipping/key-drivers/regulations/imo-regulations/ghg-vision#:~:text=The%20IMO’s%20Initial%20GHG%20Strategy,by%202050%2C%20compared%20to%202008 (accessed on 25 May 2024).
  27. IMO. Resolution MEPC.336(76), Annex 10. “2021 Guidelines on Operational Carbon Intensity Indicators and Calculation Methods”; IMO: London, UK, 2021. [Google Scholar]
  28. ABS. Regulatory News No. 08/2023, “EU FIT FOR 55: Maritime FuelEU Regulation”; ABS: Spring, TX, USA, 2023. [Google Scholar]
  29. European Commission. Annexes to the Proposal for a Regulation of the European and of the Council on the Use of Renewable and Low-Carbon Fuels in Maritime Transport and Amending Directive 2009/16/EC; Council of the European Union: Brussels, Belgium, 2022.
  30. Greenhouse Gas Protocol. Global Warming Potential Values. Available online: https://ghgprotocol.org/sites/default/files/ghgp/Global-Warming-Potential-Values%20%28Feb%2016%202016%29_1.pdf (accessed on 24 April 2024).
  31. EMSA. Update on Potential of Biofuels in Shipping. Technical Report. 2023. Available online: https://www.emsa.europa.eu/newsroom/latest-news/item/4834-update-on-potential-of-biofuels-for-shipping.html (accessed on 24 April 2024).
  32. Ship & Bunker. Global Average Bunker Price. 2023. Available online: https://shipandbunker.com/prices (accessed on 18 December 2023).
  33. ABS. Requirements for Methanol and Ethanol Fuelled Vessels. 2022. Available online: https://ww2.eagle.org/content/dam/eagle/rules-and-guides/current/other/328-requirements-for-methanol-and-ethanol-fueled-vessels-2024/328-methanol-ethanol-fueled-vessels-reqts-apr24.pdf (accessed on 25 May 2024).
  34. Adami, G. Design Considerations for Methanol Fuelled Ships. Master’s Thesis, University of Genoa, Genoa, Italy, 2022. Available online: https://hdl.handle.net/11567/1178755 (accessed on 5 May 2024).
  35. MAN Energy Solution. CEAS Engine Data Report 6G45ME-C9.7-LGIM. Available online: https://www.man-es.com/marine/products/planning-tools-and-downloads/ceas-engine-calculations (accessed on 2 January 2024).
  36. Bureau Veritas. All about Methanol: Your Questions Answered. Available online: https://marine-offshore.bureauveritas.com/magazine/all-about-methanol-your-questions-answered (accessed on 25 May 2024).
  37. Mærsk Mc-Kinney Møller Center for Zero Carbon Shipping. Methanol as a Marine Fuel. Prospects for the Shipping Industry Documentation of Assumptions for NavigaTE 1.0. 2021. Available online: https://cms.zerocarbonshipping.com/media/uploads/documents/Methanol-Documentation-for-Navigate-1.0_2022-06-07-104417_jrhh.pdf (accessed on 26 May 2024).
  38. Sustainable Ships. The State of Methanol as Marine Fuel 2023. Available online: https://www.sustainable-ships.org/stories/2023/methanol-marine-fuel/ (accessed on 26 May 2024).
  39. Mærsk Mc-Kinney Møller Center for Zero Carbon Shipping. Preparing Container Vessels for Conversion to Green Fuels. Available online: https://www.zerocarbonshipping.com/publications/preparing-container-vessels-for-conversion-to-green-fuels-2/ (accessed on 26 May 2024).
Figure 1. Shift to alternative fuel: decision support flowchart.
Figure 1. Shift to alternative fuel: decision support flowchart.
Jmse 12 00905 g001
Figure 2. Methanol retrofit tank layout [20].
Figure 2. Methanol retrofit tank layout [20].
Jmse 12 00905 g002
Figure 3. New−building tank layout.
Figure 3. New−building tank layout.
Jmse 12 00905 g003
Figure 4. Eco-Delivery Index with green methanol.
Figure 4. Eco-Delivery Index with green methanol.
Jmse 12 00905 g004
Figure 5. Results Pillar 3.
Figure 5. Results Pillar 3.
Jmse 12 00905 g005
Table 2. GWPs over 100 years of main GHG [30].
Table 2. GWPs over 100 years of main GHG [30].
GWPs/100 Years
CO 2 1
CH 4 25
N 2 O298
Table 3. Engine and storage costs [31].
Table 3. Engine and storage costs [31].
Ship CategoryFuel TypeEngine Cost [ EUR kW ] Storage Cost [ EUR kW ]
Large VesselsFuel Oil20060
Deep Sea VesselsBio-Methanol280100
Table 4. Bunker prices.
Table 4. Bunker prices.
Fuel TypeBunker PriceReference
[USD/ton] [EUR/ton] 1
HFO530485[32]
MDO900824[32]
Grey Methanol320293[32]
Renewable Methanol13001190[11]
1 Conversion—EUR = USD 1.09 (18.12.23).
Table 5. Maintenance and repair costs.
Table 5. Maintenance and repair costs.
EngineStorageTotal
[EUR/MWh/year][EUR/MWh/year][EUR/MWh/year]
Fossil1.512.5
[EUR/kW/year][EUR/kW/year][EUR/kW/year]
Methanol201030
Table 6. Original ship data.
Table 6. Original ship data.
Original Ship Data
Length overall180.00[m]
Breadth, max30.00[m]
Depth14.70[m]
Scantling draught9.75[m]
DWT scantling draught34,000[tons]
Total cargo volume45,500[m3]
Heavy fuel oil tanks volume1700[m3]
Diesel tank volume200[m3]
Service speed14[knots]
Engine output at 80%MCR6100[kW]
CMCR main engine7600[kW]
Daily consumption of HFO26.4[t]
Daily consumption of aux. eng.2[t]
Endurance18,500[Nm]
SFOC main engine170[g/kWh]
Table 7. Operational profile and lifetime.
Table 7. Operational profile and lifetime.
Operational Profile and Lifetime
Ship lifetime20[years]
Operating time6000[h/year]
Port/stand-by time2760[h/year]
Distance travelled per year60,000[Nm]
Table 8. Voyage data.
Table 8. Voyage data.
PortsHours
Grain Route 1Vancouver–Bari840
Grain Route 2Black Sea–Bari144
Coils Route 3Taiwan–Genova672
Coils Route 4Taranto–Genova50
Table 9. Retrofit and New Building volumes.
Table 9. Retrofit and New Building volumes.
RetrofitNew Building
Methanol Volume[m3]11203557
Diesel Oil Add. Volume[m3]280430
Total Fuel Storage Volume[m3]13114211
Cargo Volume[m3]45,50041,860
Table 10. Methanol engine characteristics.
Table 10. Methanol engine characteristics.
Methanol Engine Characteristics [35]
Engine Power7600[kW]
Engine Speed111[rpm]
Specific Gas Consumption *327[g/kWh]
Specific Pilot Oil Consumption *10.76[g/kWh]
* At NCR.
Table 11. Results Pillar 1.
Table 11. Results Pillar 1.
Pillar 1: Technical Feasibility
Original Ship Retrofit New Build
Primary Fuel Tank Volume[m3]1700−34%+109%
Endurance[Nm]18,500−69%0%
Cargo Volume[m3]45,5000%−8%
Stored Energy Index[ GJ m 3 ]38.6−49%−58%
Table 12. Results Pillar 2.
Table 12. Results Pillar 2.
Pillar 2: Environmental Feasibility
Original Ship Grey Methanol Green Methanol
E E D I g CO 2 ton Nm 6.70−8%−8%
C I I g CO 2 ton Nm 10.28−8%−8%
W O I g CO 2 e q ton Nm 12.28+12%−71%
Table 13. Additional results for Eco-Delivery assessment.
Table 13. Additional results for Eco-Delivery assessment.
Grain Route 1Grain Route 2Coils Route 3Coils Route 4
Refuel Cargo Refuel Cargo Refuel Cargo Refuel Cargo
[k tons] [k tons] [k tons] [k tons]
OriginalNo32.9No33.8No33.1No33.8
RetrofitYes−1%No−1%Yes−1%No0%
New buildNo−4%No−3%No−3%No0%
Disclaimer/Publisher’s Note: The statements, opinions and data contained in all publications are solely those of the individual author(s) and contributor(s) and not of MDPI and/or the editor(s). MDPI and/or the editor(s) disclaim responsibility for any injury to people or property resulting from any ideas, methods, instructions or products referred to in the content.

Share and Cite

MDPI and ACS Style

Adami, G.; Figari, M. Multi-Parametric Methodology for the Feasibility Assessment of Alternative-Fuelled Ships. J. Mar. Sci. Eng. 2024, 12, 905. https://doi.org/10.3390/jmse12060905

AMA Style

Adami G, Figari M. Multi-Parametric Methodology for the Feasibility Assessment of Alternative-Fuelled Ships. Journal of Marine Science and Engineering. 2024; 12(6):905. https://doi.org/10.3390/jmse12060905

Chicago/Turabian Style

Adami, Giorgia, and Massimo Figari. 2024. "Multi-Parametric Methodology for the Feasibility Assessment of Alternative-Fuelled Ships" Journal of Marine Science and Engineering 12, no. 6: 905. https://doi.org/10.3390/jmse12060905

APA Style

Adami, G., & Figari, M. (2024). Multi-Parametric Methodology for the Feasibility Assessment of Alternative-Fuelled Ships. Journal of Marine Science and Engineering, 12(6), 905. https://doi.org/10.3390/jmse12060905

Note that from the first issue of 2016, this journal uses article numbers instead of page numbers. See further details here.

Article Metrics

Back to TopTop