Next Article in Journal
Effects of Biological Adhesion on the Hydrodynamic Characteristics of Different Panel Net Materials: A BP Neural Network Approach
Previous Article in Journal
Numerical Simulation of the Horizontal Water-Entry Process of High-Speed Vehicles
error_outline You can access the new MDPI.com website here. Explore and share your feedback with us.
 
 
Font Type:
Arial Georgia Verdana
Font Size:
Aa Aa Aa
Line Spacing:
Column Width:
Background:
Article

Research on Underwater Acoustic Target Recognition Based on a 3D Fusion Feature Joint Neural Network

1
School of Information and Communication Engineering, North University of China, Taiyuan 030051, China
2
Shanxi Province Key Laboratory of Intelligent Detection Technology & Equipment, Taiyuan 030051, China
3
School of Computer Science and Technology, North University of China, Taiyuan 030051, China
4
China Mobile Communications Group Shanxi Co., Ltd. Jinzhong Branch, Jinzhong 030600, China
5
North Automatic Control Technology Institute, Taiyuan 030051, China
6
School of Physical and Electronic Sciences, Shanxi Datong University, Datong 037009, China
*
Author to whom correspondence should be addressed.
These authors contributed equally to this work.
J. Mar. Sci. Eng. 2024, 12(11), 2063; https://doi.org/10.3390/jmse12112063
Submission received: 9 October 2024 / Revised: 12 November 2024 / Accepted: 12 November 2024 / Published: 14 November 2024
(This article belongs to the Section Ocean Engineering)

Abstract

In the context of a complex marine environment, extracting and recognizing underwater acoustic target features using ship-radiated noise present significant challenges. This paper proposes a novel deep neural network model for underwater target recognition, which integrates 3D Mel frequency cepstral coefficients (3D-MFCC) and 3D Mel features derived from ship audio signals as inputs. The model employs a serial architecture that combines a convolutional neural network (CNN) with a long short-term memory (LSTM) network. It replaces the traditional CNN with a multi-scale depthwise separable convolutional network (MSDC) and incorporates a multi-scale channel attention mechanism (MSCA). The experimental results demonstrate that the average recognition rate of this method reaches 87.52% on the DeepShip dataset and 97.32% on the ShipsEar dataset, indicating a strong classification performance.

1. Introduction

Underwater acoustic target recognition (UATR) is a vital area within the field of underwater acoustic signal processing. This technology finds extensive uses in underwater surveillance, marine resource development and protection, and security defense [1]. However, the complex underwater environment distorts radiated noise, complicating the recognition process and making it more challenging than traditional speech recognition. Given the slow pace of technological advancement, there is an urgent need to develop more accurate underwater acoustic target recognition technologies.
Two principal approaches exist for UATR: traditional and deep learning. The crux of traditional recognition approaches lies primarily in feature extraction and classifier design [2,3]. Moreover, recognition accuracy is influenced by the surrounding environment as well as by the physical and mental condition of the operator. Deep learning is being increasingly employed in underwater acoustic target recognition where feature extraction constitutes a crucial step in neural network computations. Commonly utilized methods include the Mel spectrum diagram (Mel) [4], logarithmic Mel spectrum (LM) [5], Mel frequency cepstral coefficients (MFCCs) [6], gamma-tone frequency cepstral coefficients (GFCCs) [7], short-time Fourier transform (STFT) [8], and wavelet packet transform (WPT) [9]. In complex noise environments, the signal-to-noise ratio of underwater acoustic signals is often low, which makes it challenging to adequately represent these signals using any single feature extraction method. Consequently, multi-feature fusion methods are becoming increasingly popular. Compared with other features, the Mel spectrum and MFCC are based on the Mel frequency scale, which more accurately simulates the human ear’s perception of sound. As a result, the Mel spectrum and MFCC are well suited for advanced audio analysis and pattern recognition, making them widely utilized in underwater acoustic target recognition. Notably, the Mel spectrum captures the nonlinear frequency perception of the human auditory system, demonstrating heightened sensitivity to low-frequency signals while being less responsive to high-frequency signals. The MFCC offers several advantages:
Noise interference reduction: the MFCC filters and normalizes the spectrum during feature extraction, which helps to mitigate the impact of noise on target radiation signals to some extent.
Resistance to temporal variability: the MFCC employs the discrete cosine transform (DCT) to compress the spectrum, effectively capturing its primary features while minimizing frequency attenuation.
Dimensionality reduction: the MFCC transforms the spectrum into cepstral coefficients, significantly reducing the dimensionality of the features. This reduction enhances the efficiency of subsequent pattern recognition and classification tasks.
In 2007, Lim et al. [10] applied the MFCC to underwater acoustic target recognition for the first time. By extracting features by frames and using the Euclidean distance for classification, they achieved remarkable results and proved the effectiveness of using auditory features in underwater acoustic target recognition. In 2016, Zhang [11] further extracted the MFCC and its delta and delta–delta features, demonstrating that these features are effective for underwater target recognition. In 2010, Liu [12] employed the Meir spectrum and its delta and delta–delta features in combination with a convolutional recurrent neural network (CRNN) to generate three-dimensional (3D) features for acoustic target recognition. The recognition rate of the ShipsEar [13] dataset reached 94.6%, representing a significant improvement in overall recognition performance. This study validated the feasibility of utilizing 3D-Mel features for underwater acoustic target recognition.
However, the DCT in the current MFCC method filters out a substantial amount of valuable information. This filtering can result in the loss of critical details when processing underwater acoustic signals that exhibit a large dynamic range, particularly those with rich spectral information. When the Mel spectrum is used to analyze complex underwater acoustic signals, more sophisticated models are required to effectively process and resolve these features. In light of the aforementioned limitations, the combination of the Mel spectrum and MFCC feature parameters presented in this paper effectively compensates for the shortcomings of MFCC feature parameters and enhances the robustness of the feature set while maintaining strong expressive capability. However, the characteristics of the one-dimensional Mel spectrum, when combined with characteristic MFCC parameters, are inherently static. This limitation hinders their ability to accurately reflect the time-varying characteristics of acoustic signals, resulting in poor adaptability to complex environments. To address this issue, this study extracted delta and delta–delta features from the Mel spectrum and MFCC features. This approach enables the capture of dynamic changes in acoustic signals, significantly enhancing the system’s robustness to noise and improving its recognition rate.
Although deep learning methods have great potential in underwater acoustic target recognition, most studies remain in the preliminary stages, concentrating on theoretical exploration and small-scale experiments. These methods continue to encounter challenges when processing large-scale and complex datasets. In 2006, Hinton [14] introduced the convolutional neural network (CNN) model for the first time which demonstrated exceptional performance in processing raw underwater acoustic signals, along with its low computational complexity and high efficiency. This model can uncover implicit correlations that are difficult to identify using conventional feature analysis methods, and it has become widely used in the field of passive underwater target recognition. The typical structure of recurrent neural networks (RNNs) is a long short-term memory network (LSTM), which addresses the long-term dependency problem of RNNs to some extent. Ren Chenxi [15] et al. used a combined 1D convolutional neural network (1D-CNN) and LSTM to enhance the accuracy of underwater acoustic target recognition. Kamal [16] was the first to employ a deep confidence network model for underwater acoustic signal recognition, and the effect was remarkable, highlighting the potential of deep learning methods rooted in auditory perception to enhance the performance of underwater acoustic target recognition. In 2021, Hu [17] proposed a new depthwise separable convolutional neural network for underwater acoustic target recognition. The network comprises a series of depthwise separable convolutional layers, integral layers, and time-extended convolutional layers. The depthwise separable convolution with varying kernel widths is adopted to decompose ship radiation noise signals in the time domain into distinct frequency components, from which signal features are extracted based on auditory perception. By utilizing a range of convolution kernels of different sizes, this approach enables frequency decomposition and feature extraction with varying levels of frequency and time accuracy.
When addressing multiple classification tasks within the deep learning framework, common strategies to optimize the model’s recognition accuracy include increasing the model’s hierarchical depth and expanding its network width. However, when this theoretical framework is applied to a real underwater environment, the situation becomes particularly complicated as the uncertainty in an underwater environment is significantly higher than that under controlled experimental conditions. The number of samples of underwater acoustic signals available for training is often significantly lower than the ideal number required for deep learning networks that rely on big data. Furthermore, the collected underwater acoustic signals, particularly those transmitted remotely, typically encounter issues related to a low signal-to-noise ratio (SNR). This low SNR exacerbates the challenges associated with model training as it indicates that the useful information within the signal is heavily obscured by noise. Consequently, this situation demands a model with enhanced recognition capabilities and generalization performance. In practical applications, there are two primary challenges in the identification task. First, an excessive number of parameters can lead to increased computational complexity, and when the dataset is limited, there is a heightened risk of overfitting. Second, as the depth of the network increases, the issue of “gradient vanishing” may arise during the parameter updates in the backpropagation algorithm. To address the aforementioned challenges, we introduce the MSDC by optimizing the serial architecture of the CNN and LSTM. The depthwise separable convolutional network significantly reduces the number of trainable parameters and memory usage, decreases computational complexity, and integrates features at various scales to facilitate multi-resolution analysis. This approach enhances the detection of subtle changes in signals, thereby improving recognition accuracy and robustness. In addition, the multi-scale channel attention mechanism (MSCA) [18] is integrated into the network. The distinctive features of the attention mechanism fusion module are combined to suppress high-intensity noise, ultimately resulting in a model characterized by a low signal-to-noise ratio and high robustness.
In this paper, we propose a joint network method for underwater acoustic target recognition that utilizes 3D fusion features. Specifically, we fuse 3D-MFCC and 3D-Mel features as inputs to identify ship noise targets within the joint network. The overall model presented in this paper comprises three components: the first is the feature extraction module, the second is the feature fusion module, and the third is the design module for the identification network. Figure 1 illustrates the overall research framework.
Our contributions are summarized as follows:
For feature extraction, this study effectively solved the deficiency of a single feature in the expression of target information by integrating 3D-MFCC and 3D-Mel features.
MSDC not only reduces the computational complexity but also enhances the capture of subtle signal changes, thus improving the accuracy and robustness of the model.
MSCA uses an attention mechanism fusion module to fuse outstanding features, suppress high-intensity noise, and, finally, form a model with a low signal-to-noise ratio and high robustness.

2. Recognition Principle

2.1. Three-Dimensional Fusion Feature Extraction Mechanism

Feature extraction is the key to underwater acoustic target recognition. The original time-domain data received by the hydrophone can be referred to as the raw features; however, these data typically contain a substantial amount of information that cannot be directly utilized as recognition features. To achieve effective classification, it is essential to select or transform the original features, obtaining the features that most accurately represent the essence of the classification task, ultimately forming a feature matrix. For ship radiation noise, feature extraction must satisfy three key requirements: First, the number of extracted features should be small, and they may present slight redundancy. Second, the features must provide sufficient information to effectively distinguish between different categories. Third, the extraction process should be insensitive to common changes and distortions, ensuring high robustness. Generally, increasing the amount of feature information can enhance recognition performance; however, this may also result in feature redundancy. Therefore, it is essential to strike a balance between recognition performance and redundancy.
The mechanism of ship-radiated noise signals is intricate. The underwater acoustic transmission channel is influenced by various factors, including sound velocity distribution, sea waves, the seabed topography, the sediment composition, seawater properties, internal waves, and others. As a result, this channel is complex, time-varying, and spatially variable. Given that the short-term characteristics of the ship’s radiated noise target signal can reflect its time-dynamic properties, an STFT [4] is initially applied to the signal to more accurately describe the time–frequency local characteristics of the radiated noise.
We define the discrete STFT of the input signal x [ t ] as:
X [ t , f ] = n = x [ n ] w [ n t ] e j 2 π f n
where X [ t , f ] is the spectral value of the frequency f at time; w [ n t ] is a window function that translates t samples on the time axis; e j 2 π f n is the complex exponential form of the Fourier transform; and n is a discrete-time variable.
We reduce spectrum leakage by applying window functions to weight the signal while balancing the time–frequency resolution by adjusting the frame length and frame shift. The STFT first divides the signal into frames and subsequently applies a Fourier transform to each frame. By selecting the appropriate time window function and frequency resolution for the time–frequency analysis, various time-varying characteristics of the signal can be obtained. The amplitude spectrum is extracted from the Fourier transform results of each frame and then squared to derive the power spectrum for each frame. Each frame of the signal can be considered derived from a relatively stable short-term waveform. The power spectrum of each frame of the ship’s radiated noise signal serves as an approximation of the power spectrum of each stable waveform. By connecting the power spectra of all the frames in the time series, a spectral diagram is obtained. This diagram illustrates the energy distribution of the signal across different times and frequencies, effectively visualizing the changes in signal energy over time.
The Mel spectrum and MFCC are commonly used acoustic feature extraction methods. These simulate the human auditory perception of sound frequencies and capture key speech features. Mel describes the energy distribution of sound signals on the Mel scale. To perform calculations based on the Mel spectrum diagram, a Mel filter bank is employed to weight the spectrum diagram. This process allows for the high-dimensional features of the original spectrum diagram to be mapped to a low-dimensional representation on the Mel spectrum diagram, thereby facilitating audio information compression. The Mel scale is a nonlinear pitch perception scale that corresponds to human auditory characteristics. The human ear is more sensitive to changes at lower frequencies than to those at higher frequencies. The Mel scale effectively simulates the perceptual properties of human hearing by converting actual frequencies into Mel frequencies. The relationship between the parameters of the Mel frequency [4] scale and the actual frequency can be approximated as follows:
M e l ( f ) = 2595 × log 10 ( 1 + f 700 )
where f represents the actual frequency and M e l ( f ) is the perceived frequency in Mel.
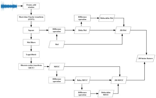
However, traditional spectral features primarily capture static envelope information and lack a dynamic representation of signals. This paper addresses this gap by calculating the first- and second-order differences in the Mel spectrum and MFCC. First, we extract the delta and delta–delta features from the Mel spectrum and MFCC, respectively, to construct a three-dimensional feature space. Subsequently, the extracted 3D-MFCC and 3D-Mel features are fused to create a more comprehensive and enriched feature representation. The entire process is illustrated in Figure 2, which details the steps involved in feature extraction.
The original feature is typically static. To incorporate dynamic information, we introduce delta and delta–delta features by locally estimating the difference operation of the input feature along the time axis, thereby constructing a multidimensional dynamic feature set. These delta and delta–delta features effectively capture the dynamic information of the original features over time. The delta coefficient of the Mel spectrum [12] can be derived from Equation (3):
D t = m = 1 M m c t + m c t m 2 m = 1 M m 2
where c t is the static Mel spectrum diagram coefficient for frame t and m is the number of adjacent frames. In the difference operation, D t is the delta coefficient of the Mel spectrum calculated from the static coefficients c t + m and c t m , and M represents the difference dimension of the time spectrum graph.
The same formula can also be used to calculate the delta–delta coefficients, but they are calculated according to delta. It can be seen above that the delta coefficient of the Mel spectrum at frame t is D t ; then, the delta–delta coefficient of the corresponding Mel spectrum, D t [8,19], is defined as follows:
D t = D t + m D t m
where m represents the number of adjacent frames and D t represents the delta–delta coefficient of the Mel spectrum at frame t , calculated from the static coefficients D t + m and D t m .
The three-dimensional spectrum of the Mel spectrum [12] is defined as:
M e l _ 3 D R F × T × C
where F represents the number of Mel filter bins, R represents the number of T time dimensions, and T represents the dimension of the spectrum. When C = 1 , it represents the one-dimensional Mel spectrum diagram, C = 2 represents the delta Mel spectrum diagram, and C = 3 represents the delta–delta Mel spectrum diagram, thus obtaining the 3D-Mel feature.
Similar to the Mel spectrum difference operation, the delta and delta–delta features of MFCC can be derived by differentiating the MFCC features over time, and the 3D-MFCC features can be constructed using an analogous process.

2.2. Multi-Scale Depthwise Separable Convolutional Network (MSDC) Module

Convolutional neural networks (CNN) are the fundamental technology used in image recognition, video analysis, and natural language processing. The architecture typically consists of an input layer, a convolution layer, a pooling layer, a fully connected layer, and an output layer. Within this architecture, the convolution layer plays a crucial role in achieving linear and nonlinear transformations of data through convolution operations and activation functions. To enhance the model’s recognition accuracy, a common strategy is to increase the depth or width of the model.
The depthwise separable convolution [20] (DSC) is an efficient convolutional operation that splits the standard convolution process into two stages: the depthwise (DW) convolution and the pointwise (PW) convolution. The depthwise separable convolution is convolved for each individual channel of input features to extract the spatial characteristics of each channel. Pointwise convolutions are responsible for integrating all the extracted spatial features and learning the channel interactions of the input feature graph through a process similar to standard convolutions to complete the channel fusion of the feature graph.
Let us assume that the input feature graph size is D F × D F × M , the convolution kernel size is D K × D K × M , its number is N , and the output feature graph is D K × D K × N . The standard convolution computations [21] are as follows:
S C = D F × D F × M × N × D K × D K
The DW convolution steps for depthwise separable convolutions are as shown in Figure 3 below:
It can be seen from Figure 3 that the depthwise (DW) convolution does not change the number of channels in the input feature map. The depthwise (DW) convolution is operated by each input channel corresponding to a separate convolution kernel, so the computational number of depthwise (DW) convolutions is D W = M × D F 2 × D K 2 . It can be seen from Figure 3 that the dimension of the output feature graph is D K × D K × M .
The PW convolution steps for depthwise separable convolutions are as shown in Figure 4 below:
The convolution check of N dimensions 1 × 1 is used for linear combination, and the computational number of pointwise (PW) convolutions is P W = N × M × D F 2 .
From the above analysis, it can be seen that the computational quantities of depthwise separable convolution (DSC) [21] are calculated through depthwise (DW) convolutions and pointwise (PW) convolutions as follows:
D S C = M × D F 2 × D K 2 + N × M × D F 2 = M × D F 2 ( D K 2 + N )
Therefore, the ratio [21] of the depthwise separable convolution computation to the standard convolution computation is calculated as follows:
D S C S C = M × D F 2 ( D K 2 + N ) N × D F 2 × D K 2 × M = D K 2 + N D K 2 × N = 1 N + 1 D K 2
From the above calculation results, it can be concluded that the computational cost of the depthwise separable convolution (DSC) is almost N times lower than that of the standard convolution, and the multiple here depends on the number of channels to output the feature map. Similarly, the number of parameters is reduced accordingly. In summary, a deep separable convolution greatly reduces the computational difficulty and the total number of parameters while maintaining network performance. Multi-scale depthwise separable convolutions further introduce the concept of scale and use convolution kernels of different scales to process input data, thus capturing features at multiple scales and enhancing the ability of the model to recognize features at different scales.
By integrating deep separable convolution and multi-scale feature extraction techniques, the MSDC module effectively reduces trainable parameters, memory occupancy, and computational complexity. It integrates features at different scales to achieve multi-resolution analysis, enhancing the perception of subtle signal changes and improving recognition accuracy and robustness. Selecting the right MSDC convolution kernel size is crucial for balancing model performance and efficiency. In this paper, we comprehensively consider various factors and select three kernel sizes ( 3 × 3 , 5 × 5 , and 7 × 7 ) to achieve this balance. The 3 × 3 kernel effectively extracts local features with low computation cost, while the 5 × 5 and 7 × 7 kernels capture more global features, further enhancing model performance. This convolution kernel configuration not only guarantees model performance but also improves efficiency.
Furthermore, this paper introduces the multi-scale depthwise convolutional network (MSDC) to extend depthwise separable convolutions. The MSDC module not only improves the parameter and calculation efficiency but also enhances the multi-scale feature processing ability. This makes MSDC modules highly valuable for building lightweight and efficient deep learning models. In our MSDC module, the input feature map is divided into three regions along the channel dimension, and the two-dimensional depthwise separable convolution is applied with kernel sizes of 3 × 3 , 5 × 5 , and 7 × 7 , respectively. The resulting feature maps are concatenated and merged into a fusion feature map. To reduce the network complexity and computational cost, we choose two-dimensional depthwise separable convolutions over traditional convolutions. The initial channel segmentation also contributes to reducing the computational cost. The MSDC module structure is illustrated in Figure 5.

2.3. Multi-Scale Channel Attention Mechanism (MSCA) Module

Attention mechanisms play a crucial role in many modern deep learning architectures, particularly in the fields of natural language processing (NLP) and computer vision tasks. These mechanisms enable models to selectively focus on different parts of the input data with varying degrees of attention, allowing them to dynamically weigh the importance of different elements. In the context of obtaining features from different frequency components of underwater acoustic signals, it is essential for deep learning networks to utilize attention mechanisms to enhance the active components within these features. Common attention mechanisms in neural networks include self-attention, channel attention, and spatial attention.
Self-attention focuses on capturing relationships within data series, enabling models to capture long-distance dependencies within sequences.
Channel attention analyzes both local and global information in images by weighting feature channels, thereby strengthening useful features while suppressing irrelevant ones. This mechanism effectively addresses dependency issues between feature channels and enhances model performance in image classification and other tasks.
Spatial attention involves screening key areas of an image and weighting different regions of a feature map to improve the model’s ability to capture important targets. This enables the network to focus on more useful information.
In this study, we specifically utilized the channel attention mechanism to enable dynamic learning of each channel’s importance. This allows our model to effectively select and emphasize critical channels when faced with various types of image data.
Channel attention can be achieved in a variety of ways, but the squeeze and excitation network (SE Net) [22] has gained significant attention. The SE Net consists of two parts: compression reduces the dimension of the feature graph to a one-dimensional vector through global averaging pooling (GAP), while excitation reduces and extends the channel dimension by alternately connecting two fully connected layers (FC layers). In SE networks, channel focus is achieved by scaling each component of the excitation vector one by one for each channel of the original feature graph. The core of this network model of the SE Net is to let the CNN learn the weight information of the feature graph of different channels, and the model can extract more relevant features from it. The features unrelated to the task are suppressed, the learning between feature channels is strengthened as more directional feature information is obtained, thus greatly improving the recognition rate of the model. The network has the advantages of low complexity, fewer new parameters, and less computation, which greatly reduces the error rate of the model. The recently proposed efficient channel attention network (ECA-Net) [23] uses a single one-dimensional convolutional layer to replace the FC layer in the SE network, which avoids information loss caused by dimensionality reduction, reduces model complexity, and enhances cross-channel information interaction. The ECA-Net uses a single convolution kernel whose length is selected based on the number of channels in the input feature map.
In the MSCA module proposed in this paper, we improve upon the ECA-Net. Instead of using a single convolution as in the ECA-Net, we adopt three independent one-dimensional convolutions, each with a different kernel length. Convolutional kernels of different lengths can capture different ranges of spatial correlations, thus enriching the feature representation; different lengths of convolutional kernels can also complement each other, with a short convolutional kernel helping to capture local cross-channel information and a long convolutional kernel capturing more global information. Specifically, MSCA first compresses the feature map spatially through a GAP operation and then applies one-dimensional convolutions with kernels of lengths 3, 5, and 7 in parallel. These feature vectors are fused by addition and processed by an S-shaped activation function before generating channel attention on a per-channel basis, which is multiplied by the input feature map. The structure of the MSCA module is shown in Figure 6.

2.4. Long Short-Term Memory(LSTM) Module

The long short-term memory network [24,25] (LSTM) is an improved form of a recurrent neural network (RNN), the basic unit of which is called a memory block, consisting of a central node and three gated units. The central node is usually called the memory cell and it stores the current network state; the three gating units are usually called the input gate, the output gate, and the forget gate, and they control the flow of information in the memory block. In the forward propagation process, the input gate is used to control the information flow to the other structure unit. In the process of backpropagation, the input gate is used to control the iterative error flow out of the memory cell, and the output gate is used to control the iterative error flow into the memory cell. The forget gate is used to control the flow of the cell state inside the memory cell and decide whether to retain or forget information. Through this gating mechanism, the LSTM can control the information flow within the unit so that it can store long-term information, that is, “memory” ability, and can protect the internal gradient from external interference during the training process, avoiding the gradient dispersion and gradient explosion problems. The output gate is used to control the flow of information from the memory cell to the network.
C t is the main message passed between the steps, and the horizontal line in Figure 7 can be regarded as the main road of the LSTM. By adding, C t can be transmitted over the main road without any obstacles; therefore, the far gradient can also be transmitted over long distances. This is the core idea of LSTM.
However, the information C t at each step does not completely copy the previous step of C t 1 but forgets some content and remembers some new content based on C t 1 . Each unit in the LSTM has a forget gate [24] that controls some parts of C t 1 that are forgotten. σ is the activation function of a sigmoid, which can be expressed as in Equation (9). Its output lies between 0 and 1.
f t = σ ( W f × [ h t 1 , x t ] + b f )
The output of the final forget gate is a matrix of the same shape as C t 1 . This matrix is multiplied by C t 1 . If the sigmoid function outputs 1, it is completely remembered. The output 0 is completely forgotten, and the value in the middle is the ratio of memory. The input of the forget gate is x t and h t 1 . x t is the input of the current moment, and h t 1 is the hidden state of the previous moment. W f and b f are undetermined coefficients for training and learning.
The LSTM unit remembers new things through the memory gate. The input of the memory gate is x t and h t 1 . Its output is i t [24] and C ~ t [24], which are presented in Equations (10) and (11).
i t = σ ( W i × [ h t 1 , x t ] + b i )
C t ~ = tanh ( W C × [ h t 1 , x t ] + b C )
The variate can be obtained using the sigmoid function, and the output values are between 0 and 1. The remembered values are obtained via the dot product of C ~ t and i t . W i , b i , W C , and b C need to be learned through error backpropagation training.
After the forget gate and memory gate, C t [24] can be calculated by Equation (12). This formula determines how much of the output C t adopts the information entered this time, and how much it adopts of the information left over from the previous one.
C t = f t × C t 1 + i t × C t ~
The output gate is used to output the content. Based on x t and h t 1 , each value in o t [24] is between 0 and 1, and the expression is
o t = σ ( W o × [ h t 1 , x t ] + b o )
After all the parameters are calculated, the value of h t [24] that is passed to the next unit can be calculated by
h t = o t × tanh ( C t )
With the storage and modification of status information, the LSTM unit can achieve long-range memory.

3. Experiments

3.1. Dataset

The experiment was conducted on two commonly used and publicly available underwater acoustic target datasets, DeepShip [26] and ShipsEar, which are related to ship-radiated noise. Their application in the field of underwater acoustic target recognition will be further discussed in this paper. Below are the details of these two datasets.
The DeepShip dataset, provided by the Canadian Ocean Observatory Network, contains ship noise records collected near the Delta Node in Georgia between 2 May 2016 and 4 October 2018. The strength of this dataset is that its true record of the marine environment includes different seasons and sea states. In addition to ship signals, the recorded data include natural background noise, marine mammal noise, and other human activity noise. The dataset includes four categories of oil tankers, tugboats, passenger ships, and cargo ships, with a total of 265 different underwater records, lasting 47 h and 4 min. This provides a valuable resource for the study of underwater acoustic environments in the real world.
The ShipsEar dataset is a collection of 90 recordings covering 11 different types of ship sounds. The sounds are classified into four levels according to the size of the ship. The recordings were made in the actual marine environment off the Atlantic coast of northwestern Spain, particularly in the Vigo Valley and near the port of Vigo (coordinates: 42°14.5′ N 008°43.4′ W); therefore, they include not only the sounds of boats but also manmade and natural background noise and the occasional marine mammal call. The recordings were made during the fall of 2012 and summer of 2013. In the end, the dataset consists of 90 files in WAV format, with each recording lasting from 15 s to 10 min. The following Table 1 shows the categories of experiments for the ShipsEar dataset.
In this study, because the original dataset has different audio lengths, it presents too much noise, blank segments and other problems. In this part of the study, the datasets DeepShip and ShipsEar were first preprocessed, including via de-noising and removing blank segments, and the sample length was divided into 3-second intervals. The dataset was then randomly divided into a training set and a test set in a ratio of 4:1. The specific sample distributions of the datasets DeepShip and ShipsEar are shown in Table 2 and Table 3.

3.2. Dataset Preprocessing

In the audio processing, we applied the Hanning window [27] function to reduce the spectral leakage age before applying a fast Fourier transform (FFT) to each signal frame. The applied Hanning window had the same length as the frame, and 2048 samples were chosen in this study in order to strike a balance between the time and frequency resolutions. In addition, we configured a filter bank with 40 filters to capture different frequency ranges. After these processing steps, the final input features of our proposed network model had shapes of (40 × 34 × 6). Table 4 shows the detailed dimensional information for these features.

3.3. Network Training Parameter Setting

In this paper, a multi-scale depthwise separable convolution network (MSDC) model based on the channel attention mechanism is proposed for underwater acoustic target recognition. By optimizing the serial structure of the CNN and LSTM, an MSDC is proposed to replace the traditional CNN. The multi-scale channel attention mechanism (MSCA) is integrated into the network. The combination of the features of the attention-mechanism fusion module with the other features of the network suppresses the high-intensity noise, and a model with a low sig-nal-to-noise ratio and high robustness is formed.The network structure of the model is shown in Table 5 below.
The development platform used in this study was pycharm, The deep learning framework was tensorflow and keras version 2.10.0, with Python version 3.8.0, and the hardware equipment configuration was as follows:
Intel(R) Xeon(R) CPU E5-2620 v4 @ 2.10 GHz;
RAM: 128 GB;
CUDA11.2 + CUDNN8.2.1;
NVIDIA GeForce GTX 2080 Ti.
After the joint network model was established, the network training parameters were set as shown in Table 6. The cross-entropy loss function, the Adam trainer, and the ReLU activation function were selected. After several comparative tests, taking into account factors such as the model training accuracy, data utilization efficiency, and training time, a batch size of 128 was chosen (as it resulted in the best effect out of batch sizes of 32, 64, and 128); that is, 128 samples were sent at a time. The number of iterations was set to 100 because this resulted in the best effect. In addition, L2 regularization was used for the network to prevent overfitting; different values of the regularization parameter were tested many times, and a value of 0.0001 had the best effect and was, therefore, chosen.

4. Experimental Results and Analysis

After 100 epochs, loss curves, accuracy curves, and confusion matrices for the DeepShip and ShipsEar datasets after using the neural recognition network were obtained. The training results for the two datasets are shown in Figure 8 and Figure 9, respectively. Among the loss and precision curves, the curve composed of blue dots is the change curve of the training set, and the red curve is that of the test set.
In Figure 8a, b and c, respectively, show the loss curves, accuracy curves, and confusion matrices for the DeepShip dataset after using the neural recognition network. In Figure 8a,b, the blue curves represent the training set and the red curves represent the test set.
In Figure 8a, the training loss (blue line) gradually decreases with the increase of training rounds and eventually stabilizes, while the testing loss (red line) fluctuates more at the beginning but then also stabilizes, and the average recognition rate reaches 87.52%, which is lower than the training loss. This suggests that the model outperforms the training set in the testing set, and there may be a slight overfitting phenomenon. In Figure 8b, the training accuracy (blue line) increases with the number of training rounds and eventually approaches 1.0, while the testing accuracy (red line) fluctuates more at the beginning but then also stabilizes and is slightly lower than the training accuracy.
In Figure 8c, the predictions of the model on different categories are shown. The numbers on the diagonal represent the number of correctly categorized samples and the numbers on the off-diagonal represent the number of incorrectly categorized samples. It can be seen that the model performs better in Categories 0 and 2, with a higher number of correctly categorized samples, while there are some misclassifications in Categories 1 and 3. Especially for Category 3, there are more samples misclassified as Category 0, which may be due to some confusion of the model about these categories.
Overall, the model shows a good learning ability during both training and validation, but there is still room for improvement in some categories. Considerations can be given to further improving the performance of the model by adjusting the model parameters, increasing the training data, or using a more complex model structure.
In Figure 9a, b and c, respectively, show the loss curves, accuracy curves, and confusion matrices for the ShipsEar dataset after using the neural recognition network. In Figure 9a,b, the blue curves represent the training set and the red curves represent the test set.
In Figure 9a, the model shows a good learning ability during the training process. Both the training loss (blue line) and the testing loss (red line) gradually decrease with the increase of training rounds and eventually stabilize, and the difference between them is not large, which indicates that the model has no obvious overfitting phenomenon. In Figure 9b, the training accuracy (blue line) and test accuracy (red line) both increase with the number of training rounds and reach 97.325 in the test set, demonstrating a good recognition rate.
From Figure 9c, it can be seen that the model performs better in Categories 0, 1, 3, and 4, with a higher number of correctly categorized samples, while there are some misclassifications in Category 2, but overall, the model’s categorization is satisfactory.
A comprehensive analysis of the model’s classification results for the DeepShip dataset and the ShipsEar dataset shows that the model achieves better results with the ShipsEar dataset.

4.1. Comparison of Recognition Accuracy of Different Feature Extraction Methods

In order to verify the effects of different feature extraction methods on the performance in recognizing ship-radiated noise, this study conducted a series of comparative experiments using two publicly available datasets—ship noise audio signals from the DeepShip and ShipsEar datasets—and the standard convolutional neural network (CNN) architecture. In the experiment, we ensured that the hyperparameter settings of the model and the partition of the test set were consistent to ensure that the comparison was fair. By comparing the recognition accuracy of 3D-Mel, 3D-MFCC, and the 3D fusion features proposed in this paper under the same CNN architecture, parameters such as precision, recall, and F1-score were used to verify the advantages of the 3D fusion features proposed in this paper. This subsection will discuss three aspects: accuracy, precision, recall, and F1-score parameters and the confusion matrix.
  • Accuracy comparison for the DeepShip dataset
In Figure 10, the experimental results show that the recognition accuracy of 3D-Mel and 3D-MFCC reached 65.6% and 69.3%, respectively. However, the 3D fusion feature proposed in this paper had the highest recognition accuracy among the convolutional neural networks, reaching 79.4%, which is significantly higher than that of the other feature extraction methods. The results show that the 3D fusion feature method is an advanced and effective method for underwater acoustic target recognition.
2.
Comparison of accuracy, precision, recall, and F1-score parameters for the DeepShip dataset
To better evaluate the entire model, we use the accuracy, precision, recall, and F1-score as performance evaluation indicators. The calculation methods for each indicator are as follows [28]:
a c c u r a c y = T P + T N T P + T N + F P + F N
p r e c i s i o n = T P T P + F P
r e c a l l = T P T P + F N
F 1 s c o r e = 2 T P 2 T P + F P + F N
where T P , T N , F P , and F N are true positives, true negatives, false positives, and false negatives, respectively.
The performance metrics of accuracy, precision, recall, and F1-score for the CNN-based 3D-Mel, 3D-MFCC, and 3D fusion extraction methods on the DeepShip dataset are depicted in Figure 11. The figure illustrates that the 3D fusion feature surpasses 3D-Mel and 3D-MFCC, with improvements of 7.9% in accuracy, 8.6% in precision, 6.8% in recall, and 9.4% in F1 score. This indicates that the fusion of multiple features enhances the classifier’s ability to capture classification information, thereby boosting overall performance.
3.
Confusion matrix contrast for the DeepShip dataset
We calculated the confusion matrix for the DeepShip dataset to display the prediction information for different classes. Figure 12 shows the final classification results where the horizontal and vertical coordinates of 0 to 3 represent the classes of cargo ships, passenger ships, tankers, and tugs, respectively. The values along the diagonal indicate the number of samples classified correctly for each class. According to the analysis, the performance of 3D-Mel spectral features for Categories 0 and 3 is better, while the performance of 3D-MFCC features for Categories 1 and 3 is decreased. The 3D fusion feature approach shows balanced performance across all the categories with no obvious weaknesses. Therefore, if the goal is to improve classification performance across all categories, 3D fusion features may be a good choice.
  • Accuracy comparison for the ShipsEar dataset
In Figure 13a, b and c, respectively, show the recognition accuracy of the CNN based on 3D-Mel, 3D-MFCC, and 3D fusion features for the ShipsEar dataset, respectively. Comparative experimental results indicate that all three feature sets—3D-Mel, 3D-MFCC, and 3D fusion—achieve high recognition rates. The accuracy of the 3D-Mel test set reached a peak of 0.9 at around 80 iterations, while that of the 3D-MFCC peaked at 0.95 at approximately 60 iterations. The 3D fusion feature set achieved the highest peak accuracy at 0.98 at about 90 iterations, after which it fluctuated slightly but remained high. The 3D fusion feature method emerges as an advanced technique for underwater acoustic target recognition.
2.
Comparison of accuracy, precision, recall, and F1-score parameters for the ShipsEar dataset
As can be seen in Figure 14, the 3D fusion feature outperforms 3D-Mel and 3D-MFCC in terms of accuracy, precision, recall, and F1 score by 0.95%,1.22%,0.85%, and 1.02%, respectively, which demonstrates that the method of combining various feature fusion techniques can more effectively capture the classification information within the data, leading to superior recognition outcomes.
3.
Confusion matrix contrast for the ShipsEar dataset
In Figure 15, we can observe that 3D-Mel spectral features performed well for Category 0 but poorly for Categories 1 and 2. However, 3D-MFCC features performed well for Category 1 but poorly for Categories 0 and 4. By contrast, 3D fusion features showed balanced performance across all the categories with no significant weaknesses, demonstrating the potential of fusing multiple feature extraction methods to improve classification accuracy and stability.

4.2. Comparison of Recognition Accuracies of Different Attention Mechanisms

In order to evaluate the effects of different attention mechanisms on the performance in recognizing ship-radiated noise, this study conducted comparative experiments using two publicly available datasets—ship noise audio signals in the DeepShip and ShipsEar datasets—and a multi-scale depthwise separable integration network. In this subsection, we compare the accuracy, precision, recall rate, and F1-score parameters of the confusion matrices of common attention mechanisms, such as compression incentive (SE), channel attention, spatial attention (SA), adaptive spatial attention (RSA), adaptive compression incentive (RSE), and multi-scale channel attention (MSCA) mechanisms. In this subsection, we explore three aspects of accuracy, precision, recall, and F1-score parameters and the confusion matrix, and the comparison results are as follows:
  • Accuracy comparison for the DeepShip dataset
Figure 16 presents the recognition accuracy results for the DeepShip dataset using different attention mechanisms. Figure 16a–e display the recognition results for Attention—SA, SE, RSA, RSE, and MSCA, respectively. According to the above comparative experimental results and compared with other attention mechanisms, the MSCA mechanism adopted in this study had the highest recognition accuracy of 87.52% in the multi-scale depthwise separable integration network. Compared with SE, SA, RSE, RSA, and other attention mechanisms, the recognition accuracy was increased by 7.9%, 18.8%, 6.3%, and 8.2%, respectively, which verifies the advanced nature of the MSCA mechanism adopted in this paper.
2.
Comparison of accuracy, precision, recall, and F1-score parameters for the DeepShip dataset
As shown in Figure 17, the MSCA method outperforms the other four methods (SA, SE, RSA, and RSE) in terms of accuracy, precision, recall, and F1 score. Specifically, the MSCA method achieved improvements over SE, SA, RSE, and RSA by 7.9% in accuracy, 5.8% in precision, 8 in recall, and 8.1% in F1 score, respectively. This indicates that the MSCA method exhibits high performance and reliability across several metrics, making it suitable for a wide range of tasks that demand high-precision predictions and analysis.
3.
Confusion matrix contrast for the DeepShip dataset
Figure 18 shows the recognition accuracy results for the DeepShip dataset using different attention mechanisms. Figure 18a–e show the confusion matrices for attention—SA, SE, RSA, RSE, and MSCA, respectively. As seen in the five confusion matrices, the MSCA model shows optimal performance in the classification task, with a high number of correct classifications on the diagonal and a low number of misclassifications on the off-diagonal of its confusion matrix, especially in Category 0 and Category 2. In contrast, the SA, SE, RSA, and RSE models have more misclassifications in Category 1 and Category 3, which affects their overall performance metrics. This suggests that the MSCA model is more advantageous in distinguishing data categories through more effective feature processing or structural design.
  • Accuracy comparison for the ShipsEar dataset
Similarly, Figure 19 presents the recognition accuracy results for the DeepShip dataset using various attention mechanisms. Figure 19a–e show the recognition results for attention—SA, SE, RSA, RSE, and MSCA, respectively. The MSCA model demonstrates the best stability and performance among the five compared models, with high and nearly 1.0 training and testing accuracies, indicating a good generalization ability and no significant overfitting. In contrast, the validation accuracies of the SA, SE, RSA, and RSE models fluctuate considerably, which may lead to unstable performance due to insufficient learning of certain samples. Compared with SE, SA, RSE, RSA, and other attention mechanisms, the recognition accuracy of the MSCA model increased by 3.7%, 2.4%, 2.9%, and 0.7%, respectively, highlighting its superior generalization ability during both training and validation without significant overfitting.
2.
Comparison of accuracy, precision, recall, and F1-score parameters for the ShipsEar dataset
As shown in Figure 20, the MSCA method outperforms the other four methods (SA, SE, RSA, and RSE) in terms of accuracy, precision, recall, and F1 score. Specifically, the MSCA method achieved improvements over SE, SA, RSE, and RSA by 3.7% in accuracy, 3.2% in precision, 4.2% in recall, and 3.6% in F1 score, respectively. This indicates that the MSCA method exhibits high performance and reliability across several metrics, making it suitable for a wide range of tasks that demand high-precision predictions and analysis.
3.
Confusion matrix contrast for the ShipsEar dataset
Figure 21 shows the recognition accuracy results for the ShipsEar dataset using different attention mechanisms. Figure 21a–e show the confusion matrices for attention—SA, SE, RSA, RSE, and MSCA, respectively. It can be seen that MSCA outperforms the other models in the categorization task. The confusion matrices for MSCA show a higher number of correct classifications and a lower number of misclassifications for most categories. In particular, for Categories 0 and 2, the number of correct classifications is significantly higher for MSCA than for the other models, suggesting that MSCA is better at recognizing these categories. In contrast, the confusion matrices of SA, SE, RSA, and RSE show more misclassifications, especially in Categories 1 and 3. For example, SA and SE had more misclassifications in Category 1, while RSA and RSE had more misclassifications in Category 3. These misclassifications may have resulted in lower accuracy, precision, recall, and F1 scores. In summary, the MSCA model is able to better distinguish between different categories when dealing with these data, thus achieving better performance in the classification task.

4.3. Comparison of Recognition Accuracies of Different Neural Networks

In order to verify the effectiveness and superiority of the multi-scale depthwise separable convolutional network model based on the channel attention mechanism adopted, we compared the proposed method with the current advanced methods using the DeepShip dataset, and the comparison results are summarized in Table 7.
As demonstrated in Table 7 above, the accuracy of the underwater acoustic target recognition network model proposed in this paper outperforms the current state-of-the-art methods by the following margins: it is 10.96% higher than UART, 9.99% higher than SCAE, 9.27% higher than SNANet, 8.02% higher than the lightweight MSRDN, 7.3% higher than Swin Transformer, 6.13% higher than UALF, and 4.58% higher than MSLEFC. This clearly validates the sophistication and superiority of the recognition network model used in this study.
Similarly, we compared the proposed method with the current advanced method using the ShipsEar dataset, and the comparison results are shown in Table 8.
Table 8 illustrates that the accuracy of the underwater acoustic target recognition network model proposed in this paper outperforms the current state-of-the-art methods by the following margins: it is 3.02% higher than ResNet18, 2.72% higher than CRNN, 1.72% higher than DAN-MCNN, 0.72% higher than UATR-Transformer, 0.59% higher than 1D-CNN + LSTM, but 0.66% lower than RCRNN. This clearly validates the sophistication and superiority of the recognition network model used in this study. The multi-scale separable convolutional network based on the attention mechanism adopted in this paper also performed well, with an accuracy of 97.32%, which shows that the combination of the attention mechanism and multi-scale feature extraction can effectively improve the model performance.

5. Conclusions

In this study, we introduced an advanced 3D fusion feature extraction method, which surpasses traditional methods like 3D-Mel and 3D-MFCC. However, the absence of a comparative analysis with other feature extraction techniques limits the demonstration of its comprehensive advantages. The DeepShip dataset, rich in data resources, was not fully leveraged by our joint neural network model, indicating potential inefficiencies in processing large-scale data. This highlights the need for more sophisticated optimization algorithms and training techniques to enhance the model’s convergence speed and stability.
The sensitivity of our joint neural network model to data quality is a notable concern as noise and inconsistencies can significantly affect performance, suggesting limitations in its anti-interference capabilities. Future research should focus on adaptive learning mechanisms that allow the model to adjust dynamically to varying data quality, maintaining high learning efficiency, even in noisy conditions.
Additionally, the model’s generalization ability is constrained, performing well on specific datasets like ShipsEar but less consistently on others, such as DeepShip. This over-reliance on training data characteristics hampers generalization to new data. To address this, we plan to incorporate more data augmentation techniques and domain adaptation strategies to improve the model’s adaptability to diverse datasets.
In conclusion, our multi-scale depthwise subdivision water acoustic recognition network model, which includes a channel attention mechanism, addresses the challenges of excessive parameters and complex calculations in underwater acoustic target recognition. The fusion of 3D-MFCC and 3D-Mel features effectively captures target information, outperforming state-of-the-art models for both the DeepShip and ShipsEar datasets when using the same feature extraction method. The model’s robust performance using the ShipsEar dataset showcases its adaptability to unique acoustic characteristics. Nevertheless, the results for the DeepShip dataset indicate that further optimization is necessary to enhance accuracy on complex and large-scale datasets. Our future work will focus on improving the model’s generalization performance across various application environments.

Author Contributions

Writing—original draft preparation, W.X.; resources, X.H.; methodology, Y.Z.; visualization, C.J.; validation, Y.Z., L.W. and X.H.; writing–review and editing, S.F., J.H. and L.Z. All authors have read and agreed to the published version of the manuscript.

Funding

This research was funded by (1) National Natural Science Foundation of China, grant number [62203405]; (2) Fundamental Research Program of Shanxi Province, China, grant number [20210302124545]; (3) Fundamental Research Program of Shanxi Province, China, grant number [202303021212206]; and (4) Key Research and Development Program of Shanxi Province, China, grant number [202202110401015].

Institutional Review Board Statement

Not applicable.

Informed Consent Statement

Not applicable.

Data Availability Statement

The ship radiation data used in this study are from the ShipsEar dataset recorded for different parts of the Spanish coast between 2012 and 2013 and the DeepShip dataset completed for the Delta Node Channel in Georgia between 2 May 2016 and 4 October 2018. The ShipsEar dataset’s URL is https://atlanttic.uvigo.es/underwaternoise/. The DeepShip dataset’s URL is https://github.com/irfankamboh/DeepShip/.

Conflicts of Interest

Author Siqi Feng was employed by the company China Mobile Communications Group Shanxi Co., Ltd. Jinzhong Branch. The remaining authors declare that the research was conducted in the absence of any commercial or financial relationships that could be construed as a potential conflict of interest.

References

  1. Xie, Y.; Ren, J.; Xu, J. Unraveling Complex Data Diversity in Underwater Acoustic Target Recognition Through Convolution-Based Mixture of Experts. Expert Syst. Appl. 2024, 249, 123431. [Google Scholar] [CrossRef]
  2. Zhang, G.-J.; Wang, P.-P.; Wang, P. Feature Extraction of Underwater Target Based on the Time-Frequency Analysis. In Proceedings of the 2010 2nd International Conference on Signal Processing Systems, Dalian, China, 5–7 July 2010; Volume 3, pp. V3–208–V3–211. [Google Scholar]
  3. Hackman, R.H.; Arnold, H.; Reagan, J. Active Acoustic Classification of Underwater Targets Based on Time-frequency Analyses. J. Acoust. Soc. Am. 1992, 91, 2446. [Google Scholar] [CrossRef]
  4. Yang, S.; Jin, A.; Zeng, X.; Wang, H.; Hong, X.; Lei, M. Underwater Acoustic Target Recognition Based on Sub-Band Concatenated Mel Spectrogram and Multidomain Attention Mechanism. Eng. Appl. Artif. Intell. 2024, 133, 107983. [Google Scholar] [CrossRef]
  5. Li, J.; Wang, B.; Cui, X.; Li, S.; Liu, J. Underwater Acoustic Target Recognition Based on Attention Residual Network. Entropy 2022, 24, 1657. [Google Scholar] [CrossRef] [PubMed]
  6. Ancilin, J.; Milton, A. Improved Speech Emotion Recognition with Mel Frequency Magnitude Coefficient. Appl. Acoust. 2021, 179, 108046. [Google Scholar] [CrossRef]
  7. Jeevan, M.; Dhingra, A.; Hanmandlu, M.; Panigrahi, B. Robust Speaker Verification Using GFCC Based I-Vectors. In Proceedings of the International Conference on Signal, Networks, Computing, and Systems: ICSNCS 2016; Springer: Berlin/Heidelberg, Germany, 2017; Volume 395, pp. 85–91, ISBN 978-81-322-3590-3. [Google Scholar]
  8. Aksenovich, T.V. Comparison of the Use of Wavelet Transform and Short-Time Fourier Transform for the Study of Geomagnetically Induced Current in the Autotransformer Neutral. In Proceedings of the 2020 International Multi-Conference on Industrial Engineering and Modern Technologies (FarEastCon), Vladivostok, Russky Island, 6–7 October 2020; pp. 1–5. [Google Scholar]
  9. Tohidypour, R.H.; Seyyedsalehi, S.A.; Behbood, H. Comparison between Wavelet Packet Transform, Bark Wavelet & MFCC for Robust Speech Recognition Tasks. In Proceedings of the 2010 the 2nd International Conference on Industrial Mechatronics and Automation, Wuhan, China, 30–31 May 2010; Volume 2, pp. 329–332. [Google Scholar]
  10. Lim, T.; Bae, K.; Hwang, C.; Lee, H. Classification of Underwater Transient Signals Using MFCC Feature Vector. In Proceedings of the 2007 9th International Symposium on Signal Processing and Its Applications, Sharjah, United Arab Emirates, 12–15 February 2007; pp. 1–4. [Google Scholar]
  11. Zhang, L.; Wu, D.; Han, X.; Zhu, Z. Feature Extraction of Underwater Target Signal Using Mel Frequency Cepstrum Coefficients Based on Acoustic Vector Sensor. J. Sens. 2016, 2016, 7864213. [Google Scholar] [CrossRef]
  12. Liu, F.; Shen, T.; Luo, Z.; Zhao, D.; Guo, S. Underwater Target Recognition Using Convolutional Recurrent Neural Networks with 3-D Mel-Spectrogram and Data Augmentation. Appl. Acoust. 2021, 178, 107989. [Google Scholar] [CrossRef]
  13. Santos-Domínguez, D.; Torres-Guijarro, S.; Cardenal-López, A.; Pena-Gimenez, A. ShipsEar: An Underwater Vessel Noise Database. Appl. Acoust. 2016, 113, 64–69. [Google Scholar] [CrossRef]
  14. Hinton, G.E.; Salakhutdinov, R.R. Reducing the Dimensionality of Data with Neural Networks. Science 2006, 313, 504–507. [Google Scholar] [CrossRef]
  15. Han, X.C.; Ren, C.; Wang, L.; Bai, Y. Underwater Acoustic Target Recognition Method Based on a Joint Neural Network. PLoS ONE 2022, 17, e0266425. [Google Scholar] [CrossRef]
  16. Kamal, S.; Mujeeb, A.; Supriya, M.H. Novel Class Detection of Underwater Targets Using Self-Organizing Neural Networks. In Proceedings of the 2015 IEEE Underwater Technology (UT), Chennai, India, 23–25 February 2015; pp. 1–5. [Google Scholar]
  17. Hu, G.; Wang, K.; Liu, L. Underwater Acoustic Target Recognition Based on Depthwise Separable Convolution Neural Networks. Sensors 2021, 21, 1429. [Google Scholar] [CrossRef] [PubMed]
  18. Qian, L.; Qian, W.; Tian, D.; Zhu, Y.; Zhao, H.; Yao, Y. MSCA-UNet: Multi-Scale Convolutional Attention UNet for Automatic Cell Counting Using Density Regression. IEEE Access 2023, 11, 85990–86001. [Google Scholar] [CrossRef]
  19. Hu, Z.; LingHu, K.; Yu, H.; Liao, C. Speech Emotion Recognition Based on Attention MCNN Combined with Gender Information. IEEE Access 2023, 11, 50285–50294. [Google Scholar] [CrossRef]
  20. Chollet, F. Xception: Deep Learning with Depthwise Separable Convolutions. In Proceedings of the IEEE Conference on Computer Vision and Pattern Recognition, Honolulu, HI, USA, 21–26 July 2017. [Google Scholar]
  21. Howard, A.G.; Zhu, M.; Chen, B.; Kalenichenko, D.; Wang, W.; Weyand, T.; Andreetto, M.; Adam, H. MobileNets: Efficient Convolutional Neural Networks for Mobile Vision Applications. arXiv 2017, arXiv:1704.04861. [Google Scholar]
  22. Hu, J.; Shen, L.; Sun, G. Squeeze-and-Excitation Networks. In Proceedings of the 2018 IEEE/CVF Conference on Computer Vision and Pattern Recognition, Salt Lake City, UT, USA, 18–22 June 2018; pp. 7132–7141. [Google Scholar]
  23. Wang, Q.; Wu, B.; Zhu, P.; Li, P.; Zuo, W.; Hu, Q. ECA-Net: Efficient Channel Attention for Deep Convolutional Neural Networks. In Proceedings of the 2020 IEEE/CVF Conference on Computer Vision and Pattern Recognition (CVPR), Seattle, WA, USA, 14–19 June 2020; pp. 11531–11539. [Google Scholar]
  24. Singh, A.R.; Singh, G.; Saluja, N. Long-Short Term Memory Analysis of EEG Data Using Python for Emotion Classification. In Proceedings of the 2023 3rd International Conference on Smart Generation Computing, Communication and Networking (SMART GENCON), Bangalore, India, 29–31 December 2023; pp. 1–5. [Google Scholar]
  25. Fan, S.; Xiao, N.; Dong, S. A Novel Model to Predict Significant Wave Height Based on Long Short-Term Memory Network. Ocean. Eng. 2020, 205, 107298. [Google Scholar] [CrossRef]
  26. Irfan, M.; Jiangbin, Z.; Ali, S.; Iqbal, M.; Masood, Z.; Hamid, U. DeepShip: An Underwater Acoustic Benchmark Dataset and a Separable Convolution Based Autoencoder for Classification. Expert Syst. Appl. 2021, 183, 115270. [Google Scholar] [CrossRef]
  27. Hasan, M.M.; Rahaman, A.; Talukder, M.; Islam, M.; Maswood, M.M.S.; Rahman, M.M. Neural Network Performance Analysis Using Hanning Window Function as Dynamic Learning Rate. In Proceedings of the 2013 International Conference on Informatics, Electronics and Vision (ICIEV), Dhaka, Bangladesh, 17–18 May 2013; pp. 1–5. [Google Scholar]
  28. Qi, P.; Yin, G.; Zhang, L. Underwater Acoustic Target Recognition Using RCRNN and Wavelet-Auditory Feature. Multimed. Tools Appl. 2024, 83, 47295–47317. [Google Scholar] [CrossRef]
  29. Xie, Y.; Ren, J.; Xu, J. Underwater-Art: Expanding Information Perspectives with Text Templates for Underwater Acoustic Target Recognition. J. Acoust. Soc. Am. 2022, 152, 2641–2651. [Google Scholar] [CrossRef]
  30. Zhu, P.; Zhang, Y.; Huang, Y.; Zhao, C.; Zhao, K.; Zhou, F. Underwater Acoustic Target Recognition Based on Spectrum Component Analysis of Ship Radiated Noise. Appl. Acoust. 2023, 211, 109552. [Google Scholar] [CrossRef]
  31. Tian, S.-Z.; Chen, D.-B.; Fu, Y.; Zhou, J.-L. Joint Learning Model for Underwater Acoustic Target Recognition. Knowl.-Based Syst. 2023, 260, 110119. [Google Scholar] [CrossRef]
  32. Xu, K.; Xu, Q.; You, K.; Zhu, B.; Feng, M.; Feng, D.; Liu, B. Self-Supervised Learning–Based Underwater Acoustical Signal Classification via Mask Modeling. J. Acoust. Soc. Am. 2023, 154, 5–15. [Google Scholar] [CrossRef] [PubMed]
  33. Ren, J.; Xie, Y.; Zhang, X.; Xu, J. UALF: A Learnable Front-End for Intelligent Underwater Acoustic Classification System. Ocean. Eng. 2022, 264, 112394. [Google Scholar] [CrossRef]
  34. Zhang, Y.; Zeng, Q. MSLEFC: A Low-Frequency Focused Underwater Acoustic Signal Classification and Analysis System. Eng. Appl. Artif. Intell. 2023, 123, 106333. [Google Scholar] [CrossRef]
  35. Meng, Q.; Yang, S.; Piao, S. The Classification of Underwater Acoustic Target Signals Based on Wave Structure and Support Vector Machine. J. Acoust. Soc. Am. 2014, 136, 2265. [Google Scholar] [CrossRef]
  36. Underwater Acoustic Target Recognition with a Residual Network and the Optimized Feature Extraction Method. Available online: https://www.mdpi.com/2076-3417/11/4/1442 (accessed on 1 November 2024).
  37. Liu, C.; Hong, F.; Feng, H.; Hu, M. Underwater Acoustic Target Recognition Based on Dual Attention Networks and Multiresolution Convolutional Neural Networks. In Proceedings of the OCEANS 2021, San Diego, Porto, 20–23 September 2021; pp. 1–5. [Google Scholar]
  38. Feng, S.; Zhu, X. A Transformer-Based Deep Learning Network for Underwater Acoustic Target Recognition. IEEE Geosci. Remote Sens. Lett. 2022, 19, 1–5. [Google Scholar] [CrossRef]
Figure 1. The overall frame diagram after feature extraction; the original audio is used as the input of the subsequent joint neural network, and the recognition result is obtained through training. In the 3D-MFCC and 3D-Mel feature extraction module, the three channels are labeled from outside to inside as follows: the first channel is labeled as MFCC and MEL, the second channel is labeled as delta-MFCC and delta-Mel, and the third channel is labeled as delta-delta-MFCC and delta-delta-Mel.
Figure 1. The overall frame diagram after feature extraction; the original audio is used as the input of the subsequent joint neural network, and the recognition result is obtained through training. In the 3D-MFCC and 3D-Mel feature extraction module, the three channels are labeled from outside to inside as follows: the first channel is labeled as MFCC and MEL, the second channel is labeled as delta-MFCC and delta-Mel, and the third channel is labeled as delta-delta-MFCC and delta-delta-Mel.
Jmse 12 02063 g001
Figure 2. Feature extraction module. The process of extracting 3D-Mel features and 3D-MFCC features of the original audio and fusing them into new 3D fusion features, respectively.
Figure 2. Feature extraction module. The process of extracting 3D-Mel features and 3D-MFCC features of the original audio and fusing them into new 3D fusion features, respectively.
Jmse 12 02063 g002
Figure 3. DW convolution process. The DW convolution adjusts the size of the input feature map, but the number of channels does not change.
Figure 3. DW convolution process. The DW convolution adjusts the size of the input feature map, but the number of channels does not change.
Jmse 12 02063 g003
Figure 4. PW convolution process. The convolution nuclei taken with PW convolution pairs are all 1 × 1 in size, and the filter contains the same number of convolution nuclei as the number of channels in the previous layer.
Figure 4. PW convolution process. The convolution nuclei taken with PW convolution pairs are all 1 × 1 in size, and the filter contains the same number of convolution nuclei as the number of channels in the previous layer.
Jmse 12 02063 g004
Figure 5. MSDC module. The input feature map is divided into three parts according to the channel, and the convolution of 3 × 3 , 5 × 5 , and 7 × 7 is carried out, respectively, and then merged into one feature map.
Figure 5. MSDC module. The input feature map is divided into three parts according to the channel, and the convolution of 3 × 3 , 5 × 5 , and 7 × 7 is carried out, respectively, and then merged into one feature map.
Jmse 12 02063 g005
Figure 6. MSCA module. The feature map undergoes GAP compression, followed by parallel 1D convolutions of sizes 3, 5, and 7. The resulting vectors are added, activated by an S-shaped function to produce channel attention, and then multiplied by the input feature map.
Figure 6. MSCA module. The feature map undergoes GAP compression, followed by parallel 1D convolutions of sizes 3, 5, and 7. The resulting vectors are added, activated by an S-shaped function to produce channel attention, and then multiplied by the input feature map.
Jmse 12 02063 g006
Figure 7. Structure of an LSTM block. The long short-term memory network consists of a central node and three gated units, which are often called the input gate, output gate, and forget gate.
Figure 7. Structure of an LSTM block. The long short-term memory network consists of a central node and three gated units, which are often called the input gate, output gate, and forget gate.
Jmse 12 02063 g007
Figure 8. The loss curve, accuracy curve, and confusion matrix for the DeepShip dataset after using the neural recognition network: (a) loss curve, (b) accuracy curve, (c) confusion matrices. The confusion matrix uses the labels (0, 1, 2, 3) to represent the recognition classification results and the shade of the color represents the probability.
Figure 8. The loss curve, accuracy curve, and confusion matrix for the DeepShip dataset after using the neural recognition network: (a) loss curve, (b) accuracy curve, (c) confusion matrices. The confusion matrix uses the labels (0, 1, 2, 3) to represent the recognition classification results and the shade of the color represents the probability.
Jmse 12 02063 g008
Figure 9. The loss curve, accuracy curve, and confusion matrix for the ShipsEar dataset after the neural recognition network: (a) loss curve, (b) accuracy curve, (c) confusion matrices. The confusion matrix uses the labels (0, 1, 2, 3, 4) to represent the recognition classification results and the shade of the color represents the probability.
Figure 9. The loss curve, accuracy curve, and confusion matrix for the ShipsEar dataset after the neural recognition network: (a) loss curve, (b) accuracy curve, (c) confusion matrices. The confusion matrix uses the labels (0, 1, 2, 3, 4) to represent the recognition classification results and the shade of the color represents the probability.
Jmse 12 02063 g009
Figure 10. The recognition accuracy of 3D-Mel, 3D-MFCC, and 3D fusion extraction based on the CNN for the DeepShip dataset. (a) 3D-Mel; (b) 3D-MFCC; (c) 3D fusion extraction.
Figure 10. The recognition accuracy of 3D-Mel, 3D-MFCC, and 3D fusion extraction based on the CNN for the DeepShip dataset. (a) 3D-Mel; (b) 3D-MFCC; (c) 3D fusion extraction.
Jmse 12 02063 g010
Figure 11. Comparison of 3D-Mel, 3D-MFCC, and 3D fusion feature extraction based on CNN for the DeepShip dataset. Comparison of the accuracy, precision, recall, and F1-score parameters.
Figure 11. Comparison of 3D-Mel, 3D-MFCC, and 3D fusion feature extraction based on CNN for the DeepShip dataset. Comparison of the accuracy, precision, recall, and F1-score parameters.
Jmse 12 02063 g011
Figure 12. Visual comparison of the classification performance of three different feature extraction methods—CNN-based 3D-Mel, 3D-MFCC, and the proposed 3D fusion extraction—for the DeepShip dataset. Each panel represents the confusion matrix for one of the methods: (a) 3D-Mel, (b) 3D-MFCC, and (c) 3D fusion extraction. The confusion matrix uses the labels (0, 1, 2, 3) to represent the recognition classification results and the shade of the color represents the probability.
Figure 12. Visual comparison of the classification performance of three different feature extraction methods—CNN-based 3D-Mel, 3D-MFCC, and the proposed 3D fusion extraction—for the DeepShip dataset. Each panel represents the confusion matrix for one of the methods: (a) 3D-Mel, (b) 3D-MFCC, and (c) 3D fusion extraction. The confusion matrix uses the labels (0, 1, 2, 3) to represent the recognition classification results and the shade of the color represents the probability.
Jmse 12 02063 g012
Figure 13. The recognition accuracy of 3D-Mel, 3D-MFCC, and 3D fusion extraction based on the CNN for the ShipsEar dataset. (a) 3D-Mel; (b) 3D-MFCC; (c) 3D fusion extraction.
Figure 13. The recognition accuracy of 3D-Mel, 3D-MFCC, and 3D fusion extraction based on the CNN for the ShipsEar dataset. (a) 3D-Mel; (b) 3D-MFCC; (c) 3D fusion extraction.
Jmse 12 02063 g013
Figure 14. Comparison of 3D-Mel, 3D-MFCC, and 3D fusion feature extraction methods based on the CNN for the ShipsEar dataset. Comparison of accuracy, precision, recall, and F1-score parameters.
Figure 14. Comparison of 3D-Mel, 3D-MFCC, and 3D fusion feature extraction methods based on the CNN for the ShipsEar dataset. Comparison of accuracy, precision, recall, and F1-score parameters.
Jmse 12 02063 g014
Figure 15. Visual comparison of the classification performance of three different feature extraction methods—CNN-based 3D-Mel, 3D-MFCC, and the proposed 3D fusion extraction—for the ShipsEar dataset. Each panel represents the confusion matrix for one of the methods: (a) 3D-Mel, (b) 3D-MFCC, and (c) 3D fusion extraction. The confusion matrix uses the labels (0, 1, 2, 3, 4) to represent the recognition classification results and the shade of the color represents the probability.
Figure 15. Visual comparison of the classification performance of three different feature extraction methods—CNN-based 3D-Mel, 3D-MFCC, and the proposed 3D fusion extraction—for the ShipsEar dataset. Each panel represents the confusion matrix for one of the methods: (a) 3D-Mel, (b) 3D-MFCC, and (c) 3D fusion extraction. The confusion matrix uses the labels (0, 1, 2, 3, 4) to represent the recognition classification results and the shade of the color represents the probability.
Jmse 12 02063 g015
Figure 16. The recognition accuracy of multi-scale depthwise separable convolutional neural networks based on different attention mechanisms—SA, SE, RSA, RSE, and MSCA—for the DeepShip dataset. (a) SA; (b) SE; (c) RSA; (d) RSE; (e) MSCA.
Figure 16. The recognition accuracy of multi-scale depthwise separable convolutional neural networks based on different attention mechanisms—SA, SE, RSA, RSE, and MSCA—for the DeepShip dataset. (a) SA; (b) SE; (c) RSA; (d) RSE; (e) MSCA.
Jmse 12 02063 g016
Figure 17. Comparison of different attention mechanisms—SA, SE, RSA, RSE, and MSCA—for the DeepShip dataset. Comparison of accuracy, precision, recall, and F1-score parameters.
Figure 17. Comparison of different attention mechanisms—SA, SE, RSA, RSE, and MSCA—for the DeepShip dataset. Comparison of accuracy, precision, recall, and F1-score parameters.
Jmse 12 02063 g017
Figure 18. The evaluation of the recognition accuracy of various attention mechanisms within multi-scale depthwise separable convolutional neural networks for the ShipsEar dataset. It displays results for five mechanisms: (a) SE; (b) SA; (c) RSA; (d) RSE; and (e) MSCA. The confusion matrix uses the labels (0, 1, 2, 3) to represent the recognition classification results and the shade of the color represents the probability.
Figure 18. The evaluation of the recognition accuracy of various attention mechanisms within multi-scale depthwise separable convolutional neural networks for the ShipsEar dataset. It displays results for five mechanisms: (a) SE; (b) SA; (c) RSA; (d) RSE; and (e) MSCA. The confusion matrix uses the labels (0, 1, 2, 3) to represent the recognition classification results and the shade of the color represents the probability.
Jmse 12 02063 g018
Figure 19. The recognition accuracy of multi-scale depthwise separable convolutional neural networks based on different attention mechanisms—SA, SE, RSA, RSE, and MSCA—for the ShipsEar dataset. (a) SA; (b) SE; (c) RSA; (d) RSE; (e) MSCA.
Figure 19. The recognition accuracy of multi-scale depthwise separable convolutional neural networks based on different attention mechanisms—SA, SE, RSA, RSE, and MSCA—for the ShipsEar dataset. (a) SA; (b) SE; (c) RSA; (d) RSE; (e) MSCA.
Jmse 12 02063 g019
Figure 20. Comparison of different attention mechanisms—SA, SE, RSA, RSE, and MSCA—for the ShipsEar dataset. Comparison of accuracy, precision, recall, and F1-score parameters.
Figure 20. Comparison of different attention mechanisms—SA, SE, RSA, RSE, and MSCA—for the ShipsEar dataset. Comparison of accuracy, precision, recall, and F1-score parameters.
Jmse 12 02063 g020
Figure 21. The evaluation of the recognition accuracy of various attention mechanisms within multi-scale depthwise separable convolutional neural networks for the ShipsEar dataset. It displays results for five mechanisms: (a) SE; (b) SA; (c) RSA; (d) RSE; (e) MSCA. The confusion matrix uses the labels (0, 1, 2, 3, 4) to represent the recognition classification results and the shade of the color represents the probability.
Figure 21. The evaluation of the recognition accuracy of various attention mechanisms within multi-scale depthwise separable convolutional neural networks for the ShipsEar dataset. It displays results for five mechanisms: (a) SE; (b) SA; (c) RSA; (d) RSE; (e) MSCA. The confusion matrix uses the labels (0, 1, 2, 3, 4) to represent the recognition classification results and the shade of the color represents the probability.
Jmse 12 02063 g021
Table 1. ShipsEar dataset classification.
Table 1. ShipsEar dataset classification.
CategoryShip Types
AFishing boats, trawlers, mussel boats, tugboats, and dredgers
BMotorboats, pilot boats, and sailboats
CPassenger ferries
DOcean liners and ro-ro vessels
EBackground noise recordings
Table 2. Sample classification of DeepShip dataset.
Table 2. Sample classification of DeepShip dataset.
CategoryTotal Time (hours:minutes)Duration of Each Recording (seconds)The Number of Training Set DataThe Number of Test Set Data
Cargo10:40180–61062811571
Passenger ship12:2206–153076331909
Tanker12:4506–70073881848
Tug11:17180–114065641642
Total47:04 27,8666970
Table 3. Sample classification of ShipsEar dataset.
Table 3. Sample classification of ShipsEar dataset.
CategoryAcoustic Signal Serial NumberThe Number of Data
A13, 15, 28, 46–49, 66, 73–76, 80, 93–961040
B26, 27, 29, 30, 33, 50–52, 56, 57, 68,70, 72, 77, 79790
C6, 10, 40, 42, 43, 52–54, 59–65, 671340
D18–20, 22, 24, 25, 58, 69, 71, 781135
E81–92595
Total 4900
Table 4. Dimension information for the features.
Table 4. Dimension information for the features.
FeatureDimensionalityFeatureDimensionality
Mel(40, 34)MFCC(40, 34)
Delta Mel(40, 34)Delta-MFCC(40, 34)
Delta–delta Mel(40, 34)Delta delta-MFCC(40, 34)
3D-Mel(40, 34, 3)3D-MFCC(40, 34, 3)
3D fusion feature(40, 34, 6)
Table 5. Joint neural network model.
Table 5. Joint neural network model.
LayerOutput Shape
Input(None, 40, 34, 6)
Conv2D(None, 38, 32, 64)
MSDC(None, 19, 16, 64)
MSDC_1(None, 10, 8, 64)
MSDC_2(None, 5, 4, 64)
Max_Pooling2d_1(None, 2, 2, 64)
MSCA(None, 2, 2, 64)
Flatten(None, 256)
Reshape(None, 64, 4)
LSTM(None, 64, 64)
LSTM_1(None, 64, 128)
LSTM_2(None, 256)
Dropout(None, 256)
Dense(None, 128)
Dropout_1(None, 128)
Dense_1(None, 4)
Table 6. Parameters of network training.
Table 6. Parameters of network training.
Parameter NameParameter Setting
LossCategorical_crossentropy
OptimizerAdam
MetricAccuracy
ActivationReLU
Batch size128
Epochs100
Table 7. Precision comparison of different recognition network models.
Table 7. Precision comparison of different recognition network models.
Recognition Network ModelAccuracy
UART [29]76.56
SCAE [26]77.53
SNANet [30]78.25
Lightweight MSRDN [31]79.50
Swin Transformer [32]80.22
UALF [33]81.39
MSLEFC [34]82.94
Multi-scale separable convolutional network model based on an attention mechanism87.52
Table 8. Precision comparison of different recognition network models.
Table 8. Precision comparison of different recognition network models.
Recognition Network ModelAccuracy
SVM [35]89.5
ResNet18 [36]94.3
CRNN [12]94.6
DAN-MCNN [37]95.6
UATR-Transformer [38]96.6
1D-CNN + LSTM [15]96.73
RCRNN [28]97.98
Multi-scale separable convolutional network model based on the attention mechanism97.32
Disclaimer/Publisher’s Note: The statements, opinions and data contained in all publications are solely those of the individual author(s) and contributor(s) and not of MDPI and/or the editor(s). MDPI and/or the editor(s) disclaim responsibility for any injury to people or property resulting from any ideas, methods, instructions or products referred to in the content.

Share and Cite

MDPI and ACS Style

Xu, W.; Han, X.; Zhao, Y.; Wang, L.; Jia, C.; Feng, S.; Han, J.; Zhang, L. Research on Underwater Acoustic Target Recognition Based on a 3D Fusion Feature Joint Neural Network. J. Mar. Sci. Eng. 2024, 12, 2063. https://doi.org/10.3390/jmse12112063

AMA Style

Xu W, Han X, Zhao Y, Wang L, Jia C, Feng S, Han J, Zhang L. Research on Underwater Acoustic Target Recognition Based on a 3D Fusion Feature Joint Neural Network. Journal of Marine Science and Engineering. 2024; 12(11):2063. https://doi.org/10.3390/jmse12112063

Chicago/Turabian Style

Xu, Weiting, Xingcheng Han, Yingliang Zhao, Liming Wang, Caiqin Jia, Siqi Feng, Junxuan Han, and Li Zhang. 2024. "Research on Underwater Acoustic Target Recognition Based on a 3D Fusion Feature Joint Neural Network" Journal of Marine Science and Engineering 12, no. 11: 2063. https://doi.org/10.3390/jmse12112063

APA Style

Xu, W., Han, X., Zhao, Y., Wang, L., Jia, C., Feng, S., Han, J., & Zhang, L. (2024). Research on Underwater Acoustic Target Recognition Based on a 3D Fusion Feature Joint Neural Network. Journal of Marine Science and Engineering, 12(11), 2063. https://doi.org/10.3390/jmse12112063

Note that from the first issue of 2016, this journal uses article numbers instead of page numbers. See further details here.

Article Metrics

Back to TopTop