A Virtual Assembly Technology for Virtual–Real Fusion Interaction of Ship Structure Based on Three-Level Collision Detection
Abstract
1. Introduction
2. Methods
2.1. Virtual Assembly Method Based on Three-Level Collision Detection
2.2. Collision Algorithm
2.2.1. Initial Interference Check Based on OBB Bounding Box Algorithm
2.2.2. Intermediate Interference Check Based on Devillers and Guigue Algorithm
- 1.
- If all determinant values are zero, then and are coplanar.
- 2.
- If one determinant value is zero while the other two have identical signs, and if the test vertex lies inside , an intersection occurs.
- 3.
- In other cases, the vertices of lie on opposite sides of the plane π2 (including instances where an edge of lies within the plane π2).
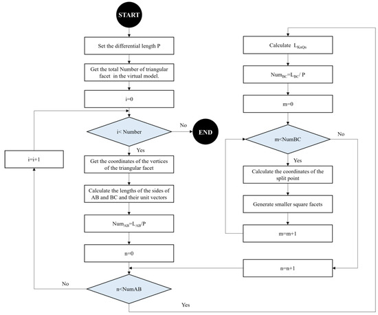
2.2.3. Advanced Interference Check Based on Differential Triangle Facets Algorithm
3. Application of High-Precision Virtual Assembly Method in Model Testing of Typical Offshore Platform Connectors
4. Conclusions
- The rough interference checking of the object is to be measured by the initial interference checking based on OBB-type enveloping boxes. This method is primarily suitable for conventional virtual models with regular shapes of enveloping boxes such as reaction frames and beams. While the algorithm demonstrates high computational efficiency, it is susceptible to misjudgment in complex structural models.
- The triangular face sheet detection is conducted as the intermediate interference checking based on the Devillers and Guigue triangle intersection algorithm for the models potentially interfered with after the initial interference check. This technique is suitable for providing a qualitative judgment of the interference status of all the models.
- Advanced interference checking relies on the differential triangle facets algorithm and builds upon intermediate interference checking. It quantitatively calculates the interference scale of key objects of interest, effectively guiding physical entity processing and manufacturing while ensuring smooth test implementation.
- The virtual assembly method presented in this paper enables the precise virtual assembly of the physical testing systems within virtual testing environments, and the assembly accuracy can reach 0.01 mm. The feasibility of the virtual assembly method is verified, which contributes to decision making during the on-site installation of the physical experiment, enhancing operational efficiency and safety, and reducing experimental costs.
Author Contributions
Funding
Institutional Review Board Statement
Informed Consent Statement
Data Availability Statement
Acknowledgments
Conflicts of Interest
References
- Sumi, Y.; Fujikubo, M.; Kawagoe, Y.; Kidogawa, M.; Kobayashi, K.; Nakajima, Y.; Nakano, T.; Sunouchi, M.; Tamura, K.; Ueda, N. Interim Report of Committee on Large Container Ship Safety; Committee on Large Container Ship Safety, Maritime Bureau of Japan’s Ministry of Land, Infrastructure, Transport and Tourism (MLIT): Tokyo, Japan, 2013. [Google Scholar]
- Wu, T.; Pei, Z.; Wu, W. Experimental Study on Progressive Collapse Characteristics of Hull Structure in Waves. J. Wuhan Univ. Technol. (Transp. Sci. Eng. Ed.) 2020, 44, 1062–1066. [Google Scholar]
- Wei, P.; Li, C.; Jiang, Z.; Wang, D. Real-time simulation of ship structures based on virtual–real fusion interaction. Ocean Eng. 2024, 295, 116815. [Google Scholar] [CrossRef]
- Boothroyd, G. Product design for manufacture and assembly. Comput. Aided Des. 2014, 26, 505–520. [Google Scholar] [CrossRef]
- Wei, W. Research on the Key Technology of Virtual Assembly and Simulation Applications. Ph.D. Thesis, Dalian Maritime University, Dalian, China, 2013. [Google Scholar]
- Sambhoos, K.; Koc, B.; Nagi, R. Extracting Assembly Mating Graphs for Assembly Variant Design. J. Comput. Inf. Sci. Eng. 2009, 9, 034501. [Google Scholar] [CrossRef]
- Bonneville, F.; Perrard, C.; Henrioud, J.M. A genetic algorithm to generate and evaluate assembly plans. In Proceedings of the IEEE Symposium on Emerging Technologies & Factory Automation, Paris, France, 10–13 October 1995. [Google Scholar] [CrossRef]
- Failli, F.; Dini, G. Ant colony systems in assembly planning. In Proceedings of the 2ndCIRP Intelligent Computation in Manufacturing Engineering, New York, NY, USA, 21–23 June 2000; pp. 227–232. [Google Scholar]
- Park, J.; Huh, K. Optimal Task Sequence Planning for High Speed Robotic Assembly Using Simulated Annealing. JSME Int. J. Ser. C 2008, 43, 222–229. [Google Scholar] [CrossRef][Green Version]
- Siméon, T.; Laumond, J.P.; Nissoux, C. Visibility-based probabilistic roadmaps for motion planning. Adv. Robot. 2000, 14, 477–494. [Google Scholar] [CrossRef]
- Wang, F.; Qiu, Y. A modified particle swarm optimizer with roulette selection operator. In Proceedings of the 2005 International Conference on Natural Language Processing and Knowledge Engineering, Wuhan, China, 30 October–1 November 2005. [Google Scholar] [CrossRef]
- Yeh, H.Y.; Thomas, S.; Eppstein, D.; Amato, N.M. UOBPRM: A uniformly distributed obstacle-based PRM. In Proceedings of the 2012 IEEE/RSJ International Conference on Intelligent Robots and Systems, Vilamoura-Algarve, Portugal, 20 December 2012. [Google Scholar] [CrossRef]
- Zhang, R.; Lv, Q.; Li, J.; Bao, J.; Liu, T.; Liu, S. A reinforcement learning method for human-robot collaboration in assembly tasks. Robot. Comput. Integr. Manuf. 2022, 73, 102227. [Google Scholar] [CrossRef]
- Bilberg, A.; Malik, A.A. Digital twin driven human-robot collaborative assembly. CIRP Ann. 2019, 68, 499–502. [Google Scholar] [CrossRef]
- Zhang, L.; Huang, X.; Kim, Y.J.; Manocha, D. D-Plan: Efficient Collision-Free Path Computation for Part Removal and Disassembly. Comput. Aided Des. Appl. 2013, 5, 774–786. [Google Scholar] [CrossRef]
- Liu, X.; Weng, X.; Chen, H.; Cao, L. Accurate collision detection using improved octree algorithm. J. Comput. Aided Des. Graph. 2005, 17, 5. [Google Scholar] [CrossRef]
- Lin, M.C.; Gottschalk, S. Collision Detection Between Geometric Models: A Survey. Vis. Comput. 1998, 11, 542–561. [Google Scholar] [CrossRef]
- Jiménez, P.; Thomas, F.; Torras, C. 3D collision detection: A survey. Pergamon 2001, 25, 269–285. [Google Scholar] [CrossRef]
- Chang, J.W.; Wang, W.; Kim, M.S. Efficient collision detection using a dual OBB-sphere bounding volume hierarchy. Comput. Aided Des. 2010, 42, 50–57. [Google Scholar] [CrossRef]
- Palmer, I.J.; Grimsdale, R.L. Collision Detection for Animation using Sphere-Trees. Comput. Graph. Forum 1995, 14, 105–116. [Google Scholar] [CrossRef]
- den Bergen, G.V. Efficient Collision Detection of Complex Deformable Models using AABB Trees. J. Graph. Tools 1997, 2, 1–13. [Google Scholar] [CrossRef]
- Gottschalk, S.; Lin, M.C.; Manocha, D. OBBTree: A Hierarchical Structure for Rapid Interference Detection. ACM SIGGRAPH Comput. Graph. Annu. Conf. Ser. 1996, 30, 171–180. [Google Scholar] [CrossRef]
- Zachmann, G. Rapid collision detection by dynamically aligned DOP-trees. In Proceedings of the IEEE 1998 Virtual Reality Annual International Symposium (Cat. No. 98CB36180), Atlanta, GA, USA, 14–18 March 1998. [Google Scholar] [CrossRef]
- Wan, H.; Fan, Z.; Gao, S.; Peng, Q. A parallel collision detection algorithm based on hybrid bounding volume hierarchy. In Proceedings of the CAD/Graphics’2001 the Seventh International Conference on Computer Aided Design and Computer Graphics, Kunming, China, 22–24 August 2001. [Google Scholar]
- Kim, D.; Heo, J.P.; Huh, J.; Kim, J.; Yoon, S.E. HPCCD: Hybrid Parallel Continuous Collision Detection Using CPUs and GPUs; Blackwell Publishing Ltd.: Oxford, UK, 2009. [Google Scholar] [CrossRef]
- Pabst, S.; Koch, A.; Straer, W. Fast and Scalable CPU/GPU Collision Detection for Rigid and Deformable Surfaces. Comput. Graph. Forum 2010, 29, 1605–1612. [Google Scholar] [CrossRef]
- He, Y.; Chen, Y.; Zou, X.; Zhou, D.; Liu, J.; Yan, D. A clearance control and interference repair method for ship rib plate assembly based on reverse engineering. Ocean Eng. 2024, 309, 118402. [Google Scholar] [CrossRef]
- Lau, K. Visualising the front line of shipping’s technology transformation. Ship Offshore 2024, 4, 28–29. [Google Scholar]













Disclaimer/Publisher’s Note: The statements, opinions and data contained in all publications are solely those of the individual author(s) and contributor(s) and not of MDPI and/or the editor(s). MDPI and/or the editor(s) disclaim responsibility for any injury to people or property resulting from any ideas, methods, instructions or products referred to in the content. |
© 2024 by the authors. Licensee MDPI, Basel, Switzerland. This article is an open access article distributed under the terms and conditions of the Creative Commons Attribution (CC BY) license (https://creativecommons.org/licenses/by/4.0/).
Share and Cite
Jiang, Z.; Wei, P.; Du, Y.; Peng, J.; Zeng, Q. A Virtual Assembly Technology for Virtual–Real Fusion Interaction of Ship Structure Based on Three-Level Collision Detection. J. Mar. Sci. Eng. 2024, 12, 1910. https://doi.org/10.3390/jmse12111910
Jiang Z, Wei P, Du Y, Peng J, Zeng Q. A Virtual Assembly Technology for Virtual–Real Fusion Interaction of Ship Structure Based on Three-Level Collision Detection. Journal of Marine Science and Engineering. 2024; 12(11):1910. https://doi.org/10.3390/jmse12111910
Chicago/Turabian StyleJiang, Ze, Pengyu Wei, Yuntong Du, Jiayi Peng, and Qingbo Zeng. 2024. "A Virtual Assembly Technology for Virtual–Real Fusion Interaction of Ship Structure Based on Three-Level Collision Detection" Journal of Marine Science and Engineering 12, no. 11: 1910. https://doi.org/10.3390/jmse12111910
APA StyleJiang, Z., Wei, P., Du, Y., Peng, J., & Zeng, Q. (2024). A Virtual Assembly Technology for Virtual–Real Fusion Interaction of Ship Structure Based on Three-Level Collision Detection. Journal of Marine Science and Engineering, 12(11), 1910. https://doi.org/10.3390/jmse12111910

