Spatiotemporal Point–Trace Matching Based on Multi-Dimensional Feature Fuzzy Similarity Model
Abstract
1. Introduction
2. Related Works
3. Study Areas and Data Sources
4. Research Methods
4.1. Multi-Dimensional Feature Similarity Modeling
4.1.1. Spatial Feature Similarity
4.1.2. Time Feature Similarity
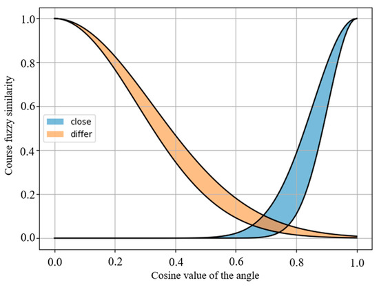
4.1.3. Course Feature Similarity
4.1.4. Attribute Feature Similarity
4.2. Fuzzy Point–Track Association
4.2.1. Interval Type-2 Fuzzy Sets
4.2.2. Multi-Dimensional Feature Similarity Fuzzification
4.2.3. Fuzzy Association Rules for Point-Track Matching
4.2.4. Spatiotemporal Association of Multi-Source Ship Locations
| Algorithm 1. Hungarian algorithm |
| . Output: The matching pairs between ship trajectory sets and ship targets
|
4.3. Ship Detection and Evaluation Indicators
5. Analysis of Experimental Results
5.1. FOU Evaluation
5.2. Accuracy Evaluation
5.3. Performance Comparison
5.4. Efficiency Comparison
6. Conclusions
Author Contributions
Funding
Institutional Review Board Statement
Informed Consent Statement
Data Availability Statement
Conflicts of Interest
References
- Han, X.; Fu, S.; Han, J. Detection and Tracking of Low-Frame-Rate Water Surface Dynamic Multi-Target Based on the YOLOv7-DeepSORT Fusion Algorithm. J. Mar. Sci. Eng. 2024, 12, 1528. [Google Scholar] [CrossRef]
- Zhang, C.; Zhang, X.; Gao, G.; Lang, H.; Liu, G.; Cao, C.; Song, Y.; Guan, Y.; Dai, Y. Development and Application of Ship Detection and Classification Datasets: A Review. IEEE Geosci. Remote Sens. Mag. 2024, 2–36. [Google Scholar] [CrossRef]
- Chen, X.; Ma, D.; Liu, R.W. Application of Artificial Intelligence in Maritime Transportation. J. Mar. Sci. Eng. 2024, 12, 439. [Google Scholar] [CrossRef]
- Chen, X.; Wu, H.; Han, B.; Liu, W.; Montewka, J.; Liu, R.W. Orientation-Aware Ship Detection via a Rotation Feature Decoupling Supported Deep Learning Approach. Eng. Appl. Artif. Intell. 2023, 125, 106686. [Google Scholar] [CrossRef]
- Xie, X.; Cheng, G.; Wang, J.; Yao, X.; Han, J. Oriented R-CNN for Object Detection. In Proceedings of the 2021 IEEE/CVF International Conference on Computer Vision (ICCV), Montreal, QC, Canada, 10–17 October 2021. [Google Scholar]
- Thombre, S.; Zhao, Z.; Ramm-Schmidt, H.; Vallet García, J.M.; Malkamäki, T.; Nikolskiy, S.; Hammarberg, T.; Nuortie, H.; Bhuiyan, M.Z.H.; Särkkä, S.; et al. Sensors and AI Techniques for Situational Awareness in Autonomous Ships: A Review. IEEE Trans. Intell. Transp. Syst. 2022, 23, 64–83. [Google Scholar] [CrossRef]
- Zhao, W.; Wang, D.; Gao, K.; Wu, J.; Cheng, X. Large-Scale Long-Term Prediction of Ship AIS Tracks via Linear Networks with a Look-Back Window Decomposition Scheme of Time Features. J. Mar. Sci. Eng. 2023, 11, 2132. [Google Scholar] [CrossRef]
- Zhang, D.; Zhang, Y.; Zhang, C. Data Mining Approach for Automatic Ship-Route Design for Coastal Seas Using AIS Trajectory Clustering Analysis. Ocean. Eng. 2021, 236, 109535. [Google Scholar] [CrossRef]
- Li, J.; Hong, D.; Gao, L.; Yao, J.; Zheng, K.; Zhang, B.; Chanussot, J. Deep Learning in Multimodal Remote Sensing Data Fusion: A Comprehensive Review. Int. J. Appl. Earth Obs. Geoinf. 2022, 112, 102926. [Google Scholar] [CrossRef]
- Chen, M.; Zhang, L.; Deng, M.; Zhu, J. Marine Scene-Level Ship Matching Algorithm Based on Jilin-1 Data and AIS. In Proceedings of the 2023 IEEE 6th International Conference on Information Systems and Computer Aided Education (ICISCAE), Dalian, China, 23–25 September 2023; pp. 288–292. [Google Scholar]
- Rodger, M.; Guida, R. Data Association Techniques for Near-Contemporaneous SAR and AIS Datasets from NovaSAR-1. In Proceedings of the IGARSS 2019—2019 IEEE International Geoscience and Remote Sensing Symposium, Yokohama, Japan, 28 July–2 August 2019; pp. 700–703. [Google Scholar]
- Gong, X.; Huang, Z.; Wang, Y.; Wu, L.; Liu, Y. High-Performance Spatiotemporal Trajectory Matching across Heterogeneous Data Sources. Future Gener. Comput. Syst. 2020, 105, 148–161. [Google Scholar] [CrossRef]
- Liu, C.; Xu, T.; Yao, T.; Deng, Z.; Liu, J. Data Association of AIS and Radar Based on Multi-Factor Fuzzy Judgment and Gray Correlation Grade. In Communications, Signal Processing, and Systems; Liang, Q., Mu, J., Jia, M., Wang, W., Feng, X., Zhang, B., Eds.; Springer: Singapore, 2019; pp. 1315–1322. [Google Scholar]
- Jian, J.; Liu, L.; Zhang, Y.; Xu, K.; Yang, J. Optical Remote Sensing Ship Recognition and Classification Based on Improved YOLOv5. Remote Sens. 2023, 15, 4319. [Google Scholar] [CrossRef]
- Mendel, J.M. General Type-2 Fuzzy Systems. In Uncertain Rule-Based Fuzzy Systems; Springer International Publishing: Cham, Switzerland, 2017; pp. 617–674. ISBN 978-3-319-51369-0. [Google Scholar]
- Chaturvedi, S.K.; Yang, C.-S.; Ouchi, K.; Shanmugam, P. Ship Recognition by Integration of SAR and AIS. J. Navig. 2012, 65, 323–337. [Google Scholar] [CrossRef]
- Ahmed, I.; Jun, M.; Ding, Y. A Spatio-Temporal Track Association Algorithm Based on Marine Vessel Automatic Identification System Data. IEEE Trans. Intell. Transp. Syst. 2022, 23, 20783–20797. [Google Scholar] [CrossRef]
- Liu, Y.; Yao, L.; Xiong, W.; Zhou, Z. GF-4 Satellite and Automatic Identification System Data Fusion for Ship Tracking. IEEE Geosci. Remote Sens. Lett. 2019, 16, 281–285. [Google Scholar] [CrossRef]
- Yang, Y.; Yang, F.; Sun, L.; Xiang, T.; Lv, P. Multi-Target Association Algorithm of AIS-Radar Tracks Using Graph Matching-Based Deep Neural Network. Ocean. Eng. 2022, 266, 112208. [Google Scholar] [CrossRef]
- Kazimierski, W. Proposal of Neural Approach to Maritime Radar and Automatic Identification System Tracks Association. IET Radar Sonar Navig. 2017, 11, 729–735. [Google Scholar] [CrossRef]
- Zou, H.; Sun, H.; Ji, K.; Du, C.; Lu, C. Multimodal Remote Sensing Data Fusion via Coherent Point Set Analysis. IEEE Geosci. Remote Sens. Lett. 2013, 10, 672–676. [Google Scholar] [CrossRef]
- Liu, W.; Liu, Y.; Gunawan, B.A.; Bucknall, R. Practical Moving Target Detection in Maritime Environments Using Fuzzy Multi-Sensor Data Fusion. Int. J. Fuzzy Syst. 2021, 23, 1860–1878. [Google Scholar] [CrossRef]
- Shi, Z.; Zhen, R.; Liu, J. Fuzzy Logic-Based Modeling Method for Regional Multi-Ship Collision Risk Assessment Considering Impacts of Ship Crossing Angle and Navigational Environment. Ocean. Eng. 2022, 259, 111847. [Google Scholar] [CrossRef]
- Liu, Z.; Xu, J.; Li, J.; Plaza, A.; Zhang, S.; Wang, L. Moving Ship Optimal Association for Maritime Surveillance: Fusing AIS and Sentinel-2 Data. IEEE Trans. Geosci. Remote Sens. 2022, 60, 5635218. [Google Scholar] [CrossRef]
- Cheng, Z.; Zhang, Y.; Wu, B.; Guedes Soares, C. Traffic-Conflict and Fuzzy-Logic-Based Collision Risk Assessment for Constrained Crossing Scenarios of a Ship. Ocean. Eng. 2023, 274, 114004. [Google Scholar] [CrossRef]
- Ojha, V.; Abraham, A.; Snášel, V. Heuristic Design of Fuzzy Inference Systems: A Review of Three Decades of Research. Eng. Appl. Artif. Intell. 2019, 85, 845–864. [Google Scholar] [CrossRef]
- Haghrah, A.A.; Ghaemi, S. PyIT2FLS: A New Python Toolkit for Interval Type 2 Fuzzy Logic Systems. arXiv 2019, arXiv:1909.10051. [Google Scholar]
- Huang, J.; Ri, M.; Wu, D.; Ri, S. Interval Type-2 Fuzzy Logic Modeling and Control of a Mobile Two-Wheeled Inverted Pendulum. IEEE Trans. Fuzzy Syst. 2018, 26, 2030–2038. [Google Scholar] [CrossRef]
- Xian, W.; Qi, Q.; Liu, W.; Liu, Y.; Li, D.; Wang, Y. Control of Quadrotor Robot via Optimized Nonlinear Type-2 Fuzzy Fractional PID with Fractional Filter: Theory and Experiment. Aerosp. Sci. Technol. 2024, 151, 109286. [Google Scholar] [CrossRef]
- Acosta, H.; Wu, D.; Forrest, B.M. Fuzzy Experts on Recreational Vessels, a Risk Modelling Approach for Marine Invasions. Ecol. Model. 2010, 221, 850–863. [Google Scholar] [CrossRef]
- Munkres, J. Algorithms for the Assignment and Transportation Problems. J. Soc. Ind. Appl. Math. 1957, 5, 32–38. [Google Scholar] [CrossRef]
- Liu, Z.; Yuan, L.; Weng, L.; Yang, Y. A High Resolution Optical Satellite Image Dataset for Ship Recognition and Some New Baselines. In Proceedings of the 6th International Conference on Pattern Recognition Applications and Methods, Porto, Portugal, 24–26 February 2017; SCITEPRESS—Science and Technology Publications. pp. 324–331. [Google Scholar]















| Dataset | Correlation Degree | Total Match | True Match | Accuracy | Recall | F1 |
|---|---|---|---|---|---|---|
| GF1 | 0.4 | 32 | 23 | 0.7188 | 0.7419 | 0.7302 |
| 0.5 | 32 | 23 | 0.7188 | 0.7419 | 0.7302 | |
| 0.6 | 19 | 14 | 0.7368 | 0.4516 | 0.5600 | |
| 0.7 | 19 | 14 | 0.7368 | 0.4516 | 0.5600 | |
| 0.8 | 11 | 8 | 0.7273 | 0.2581 | 0.3810 | |
| GF2 | 0.4 | 37 | 34 | 0.9189 | 0.9189 | 0.9189 |
| 0.5 | 37 | 34 | 0.9189 | 0.9189 | 0.9189 | |
| 0.6 | 36 | 33 | 0.9167 | 0.8919 | 0.9041 | |
| 0.7 | 36 | 33 | 0.9167 | 0.8919 | 0.9041 | |
| 0.8 | 33 | 32 | 0.9697 | 0.8649 | 0.9143 |
| Algorithm | Total Match | True Match | Accuracy | Recall | F1 |
|---|---|---|---|---|---|
| Spatiotemporal | 15 | 12 | 0.8000 | 0.3871 | 0.5217 |
| Spatiotemporal + Course | 20 | 13 | 0.6500 | 0.4194 | 0.5098 |
| MFCD | 30 | 20 | 0.6667 | 0.6452 | 0.6557 |
| CART | 30 | 18 | 0.6000 | 0.5806 | 0.5902 |
| Proposed method | 32 | 23 | 0.7188 | 0.7419 | 0.7302 |
| Algorithm | Total Match | True Match | Accuracy | Recall | F1 |
|---|---|---|---|---|---|
| Spatiotemporal | 35 | 25 | 0.7143 | 0.6757 | 0.6944 |
| Spatiotemporal + Course | 41 | 32 | 0.7805 | 0.8649 | 0.8205 |
| MFCD | 30 | 24 | 0.8000 | 0.6486 | 0.7164 |
| CART | 38 | 32 | 0.8421 | 0.8649 | 0.8533 |
| Proposed method | 37 | 34 | 0.9189 | 0.9189 | 0.9189 |
| Images | GF1 | GF2 | ||
|---|---|---|---|---|
| Time(s) | ||||
| Algorithm | ||||
| Spatiotemporal | 326.5 | 824.7 | ||
| Spatiotemporal + Course | 370.5 | 863.3 | ||
| Proposed method | 381 | 895 | ||
| MFCD | 382.5 | 627 | ||
Disclaimer/Publisher’s Note: The statements, opinions and data contained in all publications are solely those of the individual author(s) and contributor(s) and not of MDPI and/or the editor(s). MDPI and/or the editor(s) disclaim responsibility for any injury to people or property resulting from any ideas, methods, instructions or products referred to in the content. |
© 2024 by the authors. Licensee MDPI, Basel, Switzerland. This article is an open access article distributed under the terms and conditions of the Creative Commons Attribution (CC BY) license (https://creativecommons.org/licenses/by/4.0/).
Share and Cite
Liu, Y.; Wu, R.; Guo, W.; Huang, L.; Li, K.; Zhu, M.; van Gelder, P. Spatiotemporal Point–Trace Matching Based on Multi-Dimensional Feature Fuzzy Similarity Model. J. Mar. Sci. Eng. 2024, 12, 1883. https://doi.org/10.3390/jmse12101883
Liu Y, Wu R, Guo W, Huang L, Li K, Zhu M, van Gelder P. Spatiotemporal Point–Trace Matching Based on Multi-Dimensional Feature Fuzzy Similarity Model. Journal of Marine Science and Engineering. 2024; 12(10):1883. https://doi.org/10.3390/jmse12101883
Chicago/Turabian StyleLiu, Yi, Ruijie Wu, Wei Guo, Liang Huang, Kairui Li, Man Zhu, and Pieter van Gelder. 2024. "Spatiotemporal Point–Trace Matching Based on Multi-Dimensional Feature Fuzzy Similarity Model" Journal of Marine Science and Engineering 12, no. 10: 1883. https://doi.org/10.3390/jmse12101883
APA StyleLiu, Y., Wu, R., Guo, W., Huang, L., Li, K., Zhu, M., & van Gelder, P. (2024). Spatiotemporal Point–Trace Matching Based on Multi-Dimensional Feature Fuzzy Similarity Model. Journal of Marine Science and Engineering, 12(10), 1883. https://doi.org/10.3390/jmse12101883

