Development of a Six-Degree-of-Freedom Deep-Sea Water-Hydraulic Manipulator
Abstract
1. Introduction
2. Water-Hydraulic Manipulator’s Overall Performance and Structural Design
2.1. Working Principle
2.2. Components of the Manipulator
2.3. Design of Actuation Components
3. Optimization of Manipulator Structure
3.1. Heavy-Load Hinge Force Analysis and Model Construction
3.1.1. Shoulder Joint Swing-Hinge Analysis
3.1.2. Shoulder Joint Pitch-Hinge Analysis
3.1.3. Elbow Joint Pitch-Hinge Analysis
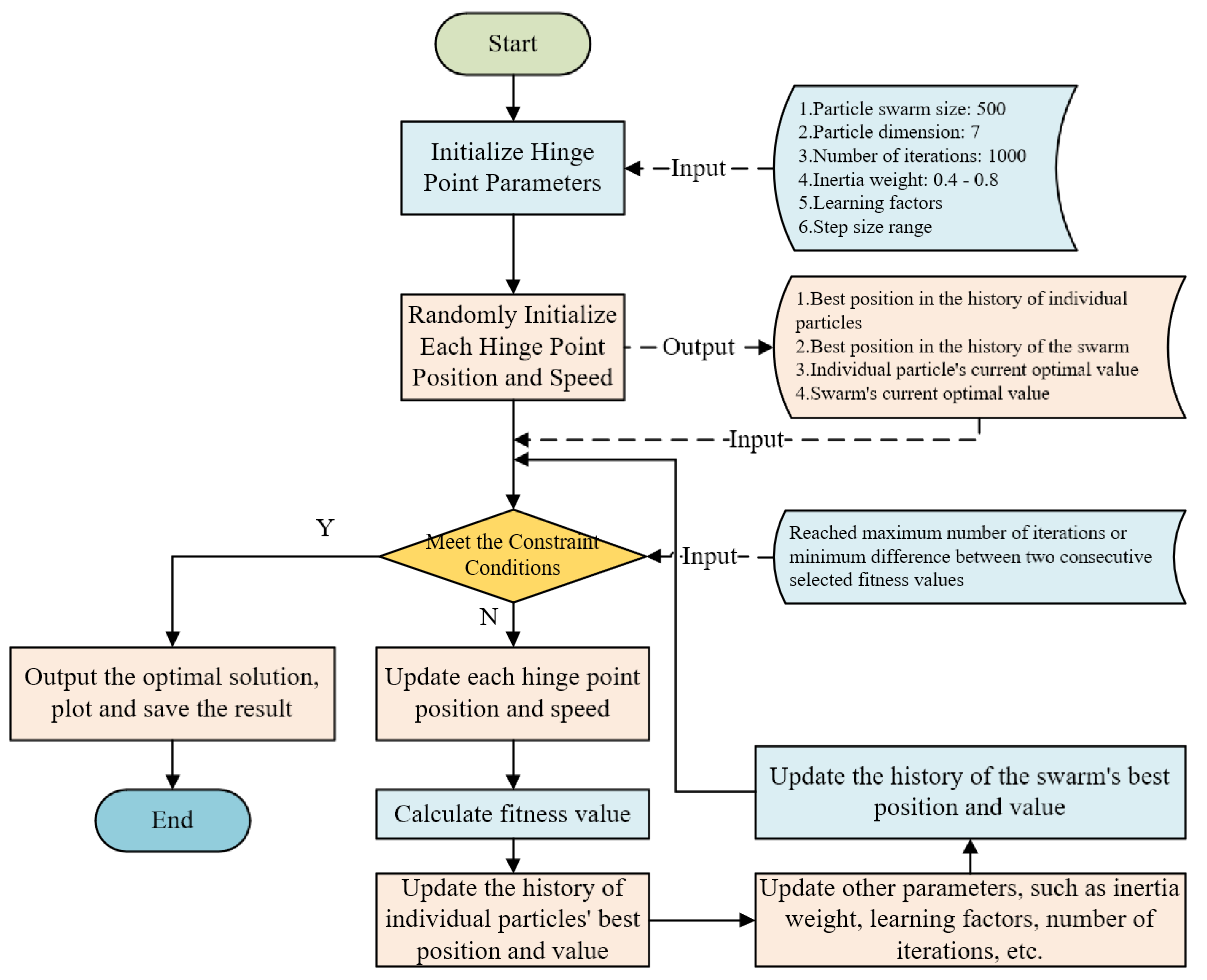
3.2. Particle Swarm Optimization
3.2.1. Boundary Conditions
- (1)
- Boundary Constraints
- (2)
- Geometric Constraints
- (3)
- Structural Size, Extension Ratio, and Stability Constraints of the Water-Hydraulic Cylinder
- (4)
- Structural Size Constraints
3.2.2. Objective Function
3.3. Optimization Results Analysis
3.4. Topology Optimization of the Upper-Arm Structure
3.4.1. Force Analysis and Model Construction
3.4.2. Topology Optimization
3.4.3. Optimization Results Analysis
4. Manipulator Performance and Kinematic Analysis
4.1. Overall Performance Analysis
4.1.1. Forward Kinematic Analysis
4.1.2. Inverse Kinematic Analysis
4.2. Manipulator Hydrodynamic Analysis
4.3. Manipulator Joint Control Precision Testing
4.3.1. Hydraulic Linear Cylinder Test
4.3.2. Hydraulic Swing Cylinder Test
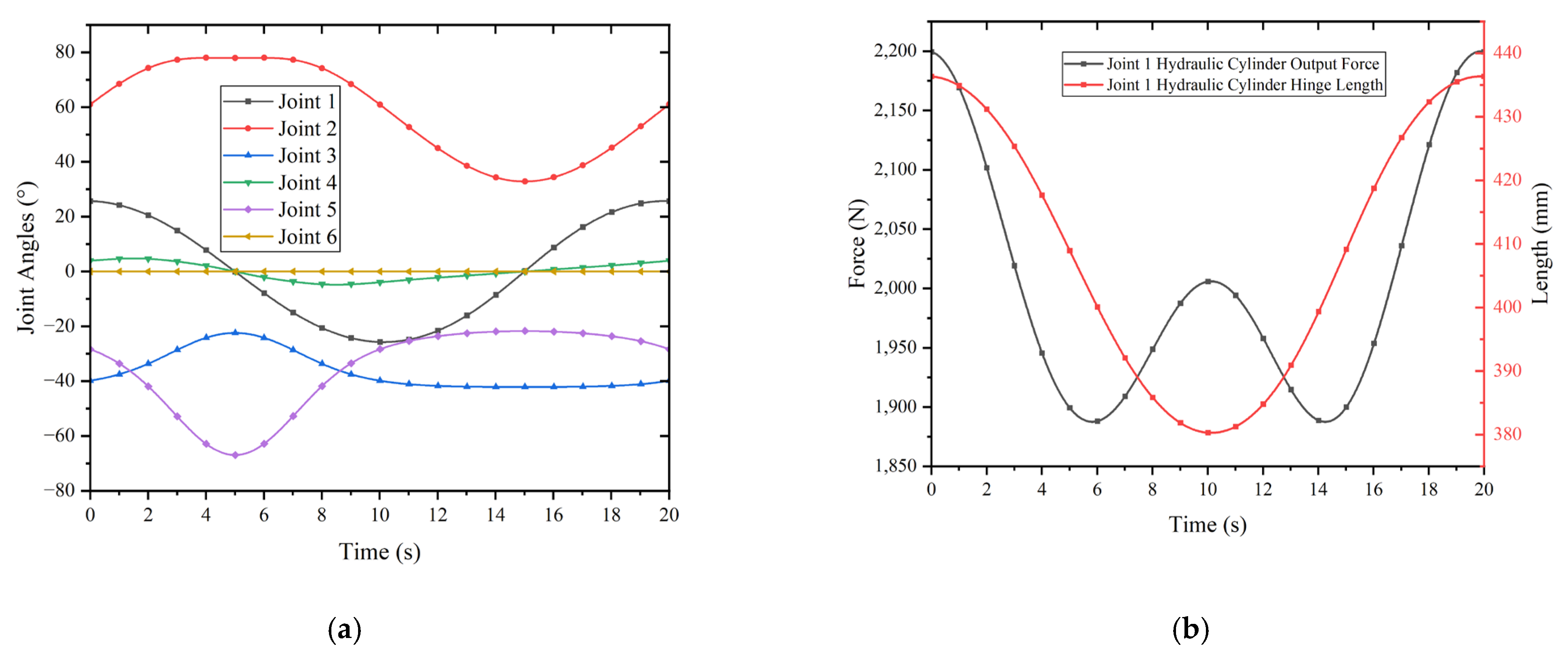
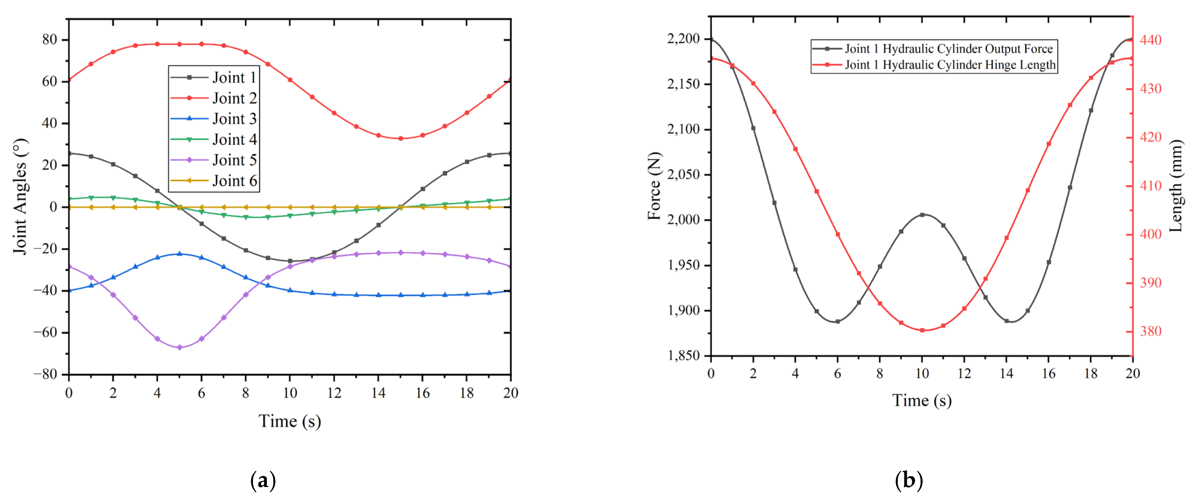
4.4. Manipulator Kinematic Analysis Simulation Verification
5. Conclusions
Author Contributions
Funding
Institutional Review Board Statement
Informed Consent Statement
Data Availability Statement
Acknowledgments
Conflicts of Interest
Glossary
| Symbol | Definition | Symbol | Definition |
| Material defect coefficient | Torque on the main arm under maximum load | ||
| Non-uniformity coefficient of the piston rod cross-section | Water resistance torque of joint 2 | ||
| Water resistance coefficient | Number of path points in trajectory planning | ||
| Inertia force coefficient | Safety factor | ||
| Internal diameter of the hydraulic cylinder | Translation vector | ||
| Diameter of the piston rod | Hydraulic driving force | ||
| Diameter of the swing cylinder piston | Supply pressure of the non-rod chamber of the linear cylinder | ||
| Pitch circle diameter of the swing cylinder piston | Supply pressure of the rod chamber of the linear cylinder | ||
| Elastic modulus of the material | Radius of the simplified cylindrical body of each manipulator link | ||
| Eccentric distance from the center of the plunger to the crankshaft | Radius of the friction disk approximating disk friction | ||
| Vertical distance from point O to the centerline of the arm body | Rotation transformation matrix | ||
| Distance from point O2 to the centerline of the secondary arm | Manipulator operation time | ||
| Maximum output force of the water-hydraulic linear cylinder | Coriolis and centrifugal force vector matrix | ||
| Rate of change in output force | Velocity vector of the link due to the corresponding joint rotation | ||
| Difference between the maximum and minimum output forces of the linear cylinder during the entire motion | Volume of the link | ||
| Output force of the water-hydraulic cylinder of Joint 1 | Weight coefficient | ||
| Time derivative of the output force of Joint 1 | Number of teeth on the swing cylinder gear shaft | ||
| Output force of the water-hydraulic cylinder driving the pitch of Joint 2′s main arm | Angular acceleration | ||
| Output force of the water-hydraulic cylinder driving the pitch of Joint 3′s secondary arm | Angular acceleration of Joint 1′s shoulder joint horizontal swing | ||
| Axial tensile force of the secondary arm | Angular acceleration of Joint 2′s pitch swing | ||
| Ff | Buoyancy force on the manipulator | Angular acceleration of Joint 3′s pitch swing | |
| Fp | Maximum output thrust of the hydraulic cylinder’s non-rod chamber | Angle of Joint 1′s shoulder joint horizontal swing | |
| Critical buckling compressive force | Angle between the main arm and the base plane | ||
| Gravitational acceleration | Angle between Joint 3′s secondary arm and the main-arm centerline | ||
| Weight of the end load | Pitch angle of the centerline of the secondary arm relative to the base plane | ||
| Gravity vector matrix of the manipulator | Angle between Joint 3 and the centerline of the forearm | ||
| Self-weight of the manipulator | Swing angle of the swing cylinder | ||
| Weight of the secondary arm | Output angle of the swing cylinder | ||
| Inertia tensor | Angle between Joint 2 and the main arm at point B2 | ||
| Installation and guiding coefficient of the hydraulic cylinder | Angle between Joint 3 and the main arm at point A3 | ||
| Distance from the rotary hinge to a point on the cylinder | Angular velocity | ||
| Fully extended length of the manipulator | Angular acceleration | ||
| Distance from point O2 to line A2B2 | Friction coefficient | ||
| Distance from point O3 to line A3B3 | Density of water | ||
| Support length of the water-hydraulic cylinder, which is the fully extended length ABe | Density difference between the manipulator link material and water | ||
| Maximum projected distance along the centerline from point O to the end of the arm | Driving torque | ||
| Projected distance along the centerline of the arm from point O to the center of gravity of the main arm | Drag torque generated by the fluid | ||
| Projected distance of point O2 from the secondary arm’s centerline to the secondary arm’s center of gravity | Generalized water resistance torque on the manipulator system | ||
| Stroke of the piston inside the swing cylinder | Inertia torque generated by the fluid | ||
| Output torque of the swing cylinder | Initial position angle of Joint 1 when the main arm is in the middle position | ||
| Module of the swing cylinder’s gear rack | Initial position angle of the hinge of Joint 2 | ||
| Mass matrix of the manipulator | Initial angle between the centerlines of the secondary arm and the main arm | ||
| Total load torque of Joint 1 | Rotation angle of the crankshaft | ||
| Total load torque of Joint 2′s pitch swing joint | Angular velocity | ||
| Total load torque of Joint 3′s pitch swing |
References
- Sivčev, S.; Coleman, J.; Omerdić, E.; Dooly, G.; Toal, D. Underwater manipulators: A review. Ocean Eng. 2018, 163, 431–450. [Google Scholar] [CrossRef]
- Teague, J.; Allen, M.J.; Scott, T.B. The potential of low-cost ROV for use in deep-sea mineral, ore prospecting and monitoring. Ocean Eng. 2018, 147, 333–339. [Google Scholar] [CrossRef]
- Simetti, E.; Campos, R.; Vito, D.D.; Quintana, J.; Antonelli, G.; Garcia, R.; Turetta, A. Sea Mining Exploration with an UVMS: Experimental Validation of the Control and Perception Framework. IEEE/ASME Trans. Mechatron. 2021, 26, 1635–1645. [Google Scholar] [CrossRef]
- Zereik, E.; Bibuli, M.; Mišković, N.; Ridao, P.; Pascoal, A. Challenges and future trends in marine robotics. Annu. Rev. Control. 2018, 46, 350–368. [Google Scholar] [CrossRef]
- Tian, Q.; Zhang, Q.; Chen, Y.; Huo, L.; Li, S.; Wang, C.; Bai, Y.; Du, L. Influence of Ambient Pressure on Performance of a Deep-sea Hydraulic Manipulator. In OCEANS 2019—Marseille, OCEANS Marseille 2019; Institute of Electrical and Electronics Engineers Inc: Piscataway, NJ, USA, 2019. [Google Scholar]
- Ivanega, D.; Szczepanek, M. Assessing damage and predicting future risks: A study of the Schilling Titan 4 manipulator on work class ROVs in offshore oil and gas industry. Ocean Eng. 2024, 291, 116282. [Google Scholar] [CrossRef]
- Ji, H.; Lan, Y.; Wu, Z.; Nie, S.; Yin, F. Research Progress and Prospect of Water Hydraulic Manipulator for Underwater Operation. Jixie Gongcheng Xuebao 2023, 59, 283–294. [Google Scholar]
- Yang, X.; Liu, X.; Li, S.; Ren, Y.; Zhu, L. Core-drilling kinematic modeling and analysis of Jiaolong submersible manipulator. J. Zhejiang Univ. Sci. A 2023, 24, 937–948. [Google Scholar] [CrossRef]
- Zhang, Y.; He, W.; Wang, T. Design, modeling, and control of underwater stiffness-enhanced flexible manipulator. Ocean Eng. 2024, 308, 118302. [Google Scholar] [CrossRef]
- Liang, J.; Feng, J.C.; Zhang, S.; Cai, Y.; Yang, Z.; Ni, T.; Yang, H.Y. Role of deep-sea equipment in promoting the forefront of studies on life in extreme environments. iScience 2021, 24, 103299. [Google Scholar] [CrossRef]
- Yuan, C.; Guo, Z.; Tao, W.; Dong, C.; Bai, X. Effects of different grain sized sands on wear behaviours of NBR/casting copper alloys. Wear 2017, 384–385, 185–191. [Google Scholar] [CrossRef]
- Chen, Y.; Zhang, Q.; Feng, X.; Huo, L.; Tian, Q.; Du, L.; Bai, Y.; Wang, C. Development of a full ocean depth hydraulic manipulator system. In Lecture Notes in Computer Science (Including subseries Lecture Notes in Artificial Intelligence and Lecture Notes in Bioinformatics); Yu, H., Liu, J., Liu, L., Liu, Y., Ju, Z., Zhou, D., Eds.; Springer: Berlin/Heidelberg, Germany, 2019; pp. 250–263. [Google Scholar]
- Qingtong, Q.; Fanglong, F.; Songlin, S.; Ruidong, R.; Hui, H. Multi-objective optimization of high-speed on-off valve based on surrogate model for water hydraulic manipulators. Fusion Eng. Des. 2021, 173, 112949. [Google Scholar] [CrossRef]
- Wu, J.B.; Li, L.; Yan, Y.K.; Wang, P.J.; Wei, W. An Energy-Saving Position Control Strategy for Deep-Sea Valve-Controlled Hydraulic Cylinder Systems. J. Mar. Sci. Eng. 2022, 10, 567. [Google Scholar] [CrossRef]
- Wu, J.B.; Li, L.; Zou, X.L.; Wang, P.J.; Wei, W. Working Performance of the Deep-Sea Valve-Controlled Hydraulic Cylinder System under Pressure-Dependent Viscosity Change and Hydrodynamic Effects. J. Mar. Sci. Eng. 2022, 10, 362. [Google Scholar] [CrossRef]
- Yoshinada, H.; Yamazaki, T.; Suwa, T.; Naruse, T.; Ueda, H. Seawater hydraulic actuator system for underwater manipulator. In Proceedings of the Fifth International Conference on Advanced Robotics—‘91 ICAR, Pisa, Italy, 19–22 June 1991; p. 1330. [Google Scholar]
- Gravez, P.; Leroux, C.; Irving, M.; Galbiati, L.; Raneda, A.; Siuko, M.; Maisonnier, D.; Palmer, J.D. Model-based remote handling with the MAESTRO hydraulic manipulator. Fusion Eng. Des. 2003, 69, 147–152. [Google Scholar] [CrossRef]
- Siuko, M.; Pitkäaho, M.; Raneda, A.; Poutanen, J.; Tammisto, J.; Palmer, J.; Vilenius, M. Water hydraulic actuators for ITER maintenance devices. Fusion Eng. Des. 2003, 69, 141–145. [Google Scholar] [CrossRef]
- Wu, H.; Handroos, H.; Pessi, P.; Kilkki, J.; Jones, L. Development and control towards a parallel water hydraulic weld/cut robot for machining processes in ITER vacuum vessel. Fusion Eng. Des. 2005, 75–79, 625–631. [Google Scholar] [CrossRef]
- Nieminen, P.; Esque, S.; Muhammad, A.; Mattila, J.; Väyrynen, J.; Siuko, M.; Vilenius, M. Water hydraulic manipulator for fail safe and fault tolerant remote handling operations at ITER. Fusion Eng. Des. 2009, 84, 1420–1424. [Google Scholar] [CrossRef]
- Hassan, S.N.H.; Yusof, A.A.; Tuan, T.B.; Saadun, M.N.A.; Ibrahim, M.Q.; Nik, W. Underwater Manipulator’s Kinematic Analysis for Sustainable and Energy Efficient Water Hydraulics System. In Proceedings of the International Conference on Mathematics, Engineering and Industrial Applications 2014 (Icomeia 2014), Penang, Malaysia, 28–30 May 2014. [Google Scholar]
- Nie, S.; Liu, X.; Ji, H.; Ma, Z.; Yin, F. Simulation and experiment study on deformation characteristics of the water hydraulic flexible actuator used for the underwater gripper. IEEE Access 2020, 8, 191447–191459. [Google Scholar] [CrossRef]
- Chen, Y.; Sun, Q.; Guo, Q.; Gong, Y. Dynamic Modeling and Experimental Validation of a Water Hydraulic Soft Manipulator Based on an Improved Newton—Euler Iterative Method. Micromachines 2022, 13, 130. [Google Scholar] [CrossRef]
- Wu, D.; Ma, Y.; Wang, Z.; Min, H.; Deng, Y.; Liu, Y. Numerical and Experimental Study of Reciprocating Seals in Seawater Hydraulic Variable Ballast Components for 11,000-m Operation. Tribol. Trans. 2023, 66, 92–103. [Google Scholar] [CrossRef]
- Wang, Z.; Liu, Y.; Cheng, Q.; Xu, R.; Ma, Y.; Wu, D. Nonlinear sealing force of a seawater balance valve used in an 11,000-meter manned submersible. Front. Mech. Eng. 2023, 18, 10. [Google Scholar] [CrossRef]
- Liu, Y.; Wu, D.; Li, D.; Deng, Y. Applications and Research Progress of Hydraulic Technology in Deep Sea. Jixie Gongcheng Xuebao 2018, 54, 14–23. [Google Scholar] [CrossRef]
- Vadivel, H.S.; Golchin, A.; Emami, N. Tribological behaviour of carbon filled hybrid UHMWPE composites in water. Tribol. Int. 2018, 124, 169–177. [Google Scholar] [CrossRef]
- Verichev, S.N.; Mishakin, V.V.; Nuzhdin, D.A.; Razov, E.N. Experimental study of abrasive wear of structural materials under the high hydrostatic pressure. Ocean Eng. 2015, 99, 9–13. [Google Scholar] [CrossRef]
- Wu, D.; Cheng, Q.; Yu, Q.; Guan, Z.; Deng, Y.; Liu, Y. Influence of high hydrostatic pressure on tribocorrosion behavior of HVOF WC-10Co-4Cr coating coupled with Si3N4 in artificial seawater. Int. J. Refract. Met. Hard Mater. 2022, 108, 105936. [Google Scholar] [CrossRef]
- Luo, G.; Chen, J.; Gu, L. Research on a nonlinear robust adaptive control method of the elbow joint of a seven-function hydraulic manipulator based on double-screw-pair transmission. Math. Probl. Eng. 2014, 2014, 184968. [Google Scholar] [CrossRef]
- Kolodziejczyk, W. The method of determination of transient hydrodynamic coefficients for a single DOF underwater manipulator. Ocean Eng. 2018, 153, 122–131. [Google Scholar] [CrossRef]
- Zhang, M.; Liu, X.; Tian, Y. Modeling analysis and simulation of viscous hydrodynamic model of single-DOF manipulator. J. Mar. Sci. Eng. 2019, 7, 261. [Google Scholar] [CrossRef]
- Zhang, Y.; Hu, W.; Yao, W.; Li, X.; Hu, J. A multi-objective particle swarm optimization based on local ideal points. Appl. Soft Comput. 2024, 161, 111707. [Google Scholar] [CrossRef]
- Mazzeo, A.; Aguzzi, J.; Calisti, M.; Canese, S.; Vecchi, F.; Stefanni, S.; Controzzi, M. Marine Robotics for Deep-Sea Specimen Collection: A Systematic Review of Underwater Grippers. Sensors 2022, 22, 648. [Google Scholar] [CrossRef]
- Gu, J.; Gui, T.; Yuan, Q.; Qu, J.; Wang, Y. Topology optimization method for local relative displacement difference minimization considering stress constraint. Eng. Struct. 2024, 304, 117595. [Google Scholar] [CrossRef]
- Van Dijk, N.P.; Maute, K.; Langelaar, M.; Van Keulen, F. Level-set methods for structural topology optimization: A review. Struct. Multidiscip. Optim. 2013, 48, 437–472. [Google Scholar] [CrossRef]
- Lack, S.; Rentzow, E.; Jeinsch, T. Modelling and workspace analysis for an underwater manipulator. In Proceedings of the 2023 31st Mediterranean Conference on Control and Automation, MED, Limassol, Cyprus, 26–29 June 2023; pp. 698–703. [Google Scholar]
- Zhou, Z.; Tang, G.; Xu, R.; Han, L.; Cheng, M. A novel continuous nonsingular finite–time control for underwater robot manipulators. J. Mar. Sci. Eng. 2021, 9, 269. [Google Scholar] [CrossRef]
- Meng, L.; Wu, D.; Gao, H.; Ye, X.; Liu, H.; Liu, Y. Multi-objective optimization of a wet electromagnet-driven water hydraulic high-speed on/off valve for underwater manipulator in deep sea. Measurement 2025, 239, 115443. [Google Scholar] [CrossRef]
- Cheng, M.; Han, Z.; Ding, R.; Zhang, J.; Xu, B. Development of a redundant anthropomorphic hydraulically actuated manipulator with a roll-pitch-yaw spherical wrist. Front. Mech. Eng. 2021, 16, 698–710. [Google Scholar] [CrossRef]


























| Actuator Function | Value | Unit |
|---|---|---|
| Depth rating | 3000 | m |
| Working pressure | 21 | MPa |
| Weight in air | 120 | kg |
| Lift at full extension | 500 | kg |
| Lift at full arm | 150 | kg |
| Maximum reach | 2500 | mm |
| Elbow torque | 400 | Nm |
| Motor torque | 300 | Nm |
| Gripper opening | 260 | mm |
| Design Variable | X1 | X2 | X3 | X4 | X5 | X6 | X7 |
|---|---|---|---|---|---|---|---|
| Minimum | 160 | 42 | 650 | 100 | 100 | 120 | 10 |
| Titan 4 initial value | 186 | 48.5 | 718 | 134 | 143.5 | 194 | 15 |
| Maximum | 200 | 60 | 760 | 165 | 160 | 200 | 35 |
| Hinge-Point Position Parameters | X1 | X2 | X3 | X4 | X5 | X6 | X7 | |
|---|---|---|---|---|---|---|---|---|
| Shoulder joint rotation | Before optimization | 22.5 | 30.5 | 155 | 384.5 | 94 | 417.5 | - |
| After optimization | 24.5 | 22.5 | 153.2 | 410.7 | 89.7 | 424.1 | - | |
| Shoulder joint pitch | Before optimization | 186 | 48.5 | 718 | 134 | 143.5 | 194 | 15 |
| After optimization | 160 | 42 | 760 | 165 | 116.9 | 179.2 | 24.2 | |
| Elbow joint pitch | Before optimization | 132.8 | 826.6 | 128.6 | 1042.6 | 117.4 | 1091.9 | 135.8 |
| After optimization | 106.3 | 990 | 141.3 | 1356 | 105.3 | 1489 | 147.5 | |
| Joint Number | /mm | /(°) | /mm | /(°) | Joint Angle Range/(°) | Link Parameters |
|---|---|---|---|---|---|---|
| 1 | 0 | 0 | 0 | θ1 | −60~+60 | - |
| 2 | 90 | 0 | θ2 | −30~+90 | = 108 mm | |
| 3 | 0 | 0 | θ3 | −75~+45 | = 1310 mm | |
| 4 | 90 | d4 | θ4 | −135~+135 | = 180 mm | |
| 5 | 0 | −90 | 0 | θ5 | −90~+90 | = 750 mm |
| 6 | 0 | 90 | d6 | θ6 | −180~+180 | = 515 mm |
Disclaimer/Publisher’s Note: The statements, opinions and data contained in all publications are solely those of the individual author(s) and contributor(s) and not of MDPI and/or the editor(s). MDPI and/or the editor(s) disclaim responsibility for any injury to people or property resulting from any ideas, methods, instructions or products referred to in the content. |
© 2024 by the authors. Licensee MDPI, Basel, Switzerland. This article is an open access article distributed under the terms and conditions of the Creative Commons Attribution (CC BY) license (https://creativecommons.org/licenses/by/4.0/).
Share and Cite
Gao, H.; Wu, D.; Gao, C.; Xu, C.; Yang, X.; Liu, Y. Development of a Six-Degree-of-Freedom Deep-Sea Water-Hydraulic Manipulator. J. Mar. Sci. Eng. 2024, 12, 1696. https://doi.org/10.3390/jmse12101696
Gao H, Wu D, Gao C, Xu C, Yang X, Liu Y. Development of a Six-Degree-of-Freedom Deep-Sea Water-Hydraulic Manipulator. Journal of Marine Science and Engineering. 2024; 12(10):1696. https://doi.org/10.3390/jmse12101696
Chicago/Turabian StyleGao, Heng, Defa Wu, Chuanqi Gao, Changkun Xu, Xing Yang, and Yinshui Liu. 2024. "Development of a Six-Degree-of-Freedom Deep-Sea Water-Hydraulic Manipulator" Journal of Marine Science and Engineering 12, no. 10: 1696. https://doi.org/10.3390/jmse12101696
APA StyleGao, H., Wu, D., Gao, C., Xu, C., Yang, X., & Liu, Y. (2024). Development of a Six-Degree-of-Freedom Deep-Sea Water-Hydraulic Manipulator. Journal of Marine Science and Engineering, 12(10), 1696. https://doi.org/10.3390/jmse12101696

