Research on Practical Path Tracking Control of Autonomous Underwater Vehicle Based on Constructive Dynamic Gain Controller
Abstract
:1. Introduction
- An established stochastic uncertain nonlinear dynamic adaptive control algorithm is offered to examine the dynamic properties of the AUV’s motion with the goal of controlling the problem of tracking the AUV’s trajectory.
- The computational complexity of the control method is dramatically reduced via a novel dynamic-static combination of high-gain observers that are provided, turning the controller design challenge into a problem of parameter calculation and selection.
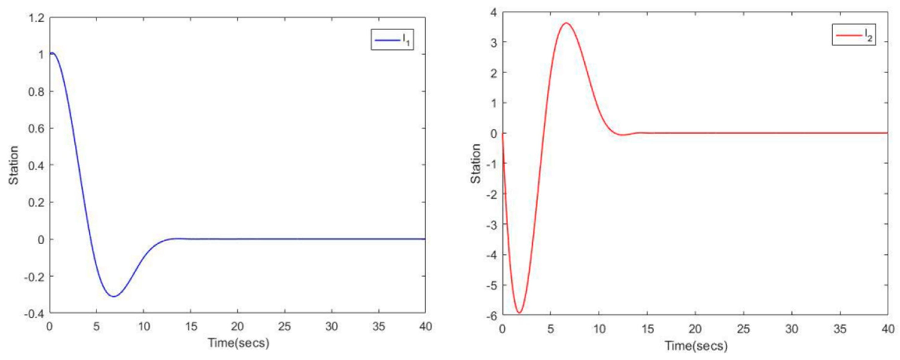
- We investigate the fundamental properties of closed-loop systems. The control time and control error of numerical nonlinear model trajectory tracking is remarkably reduced, the control effect is optimized, and the sensitivity is improved. According to [7], the numerical model in our paper can match the actual AUV model in certain key feature parameters.
- Numerical simulations and additional experiments reveal that the proposed dynamic-static high-gain adaptive control algorithm has excellent and robust performance against stochastic and uncertain disturbances.
2. Description of Dynamic Modelling of Robot
3. Dynamic and Static High-Gain Adaptive Control Algorithm
3.1. Dynamic Gain Observer and Controller Design
3.2. Stability Analysis and Implementation
4. Model of an Underwater Robot Transportation System
5. Concluding and Future Prospects
Author Contributions
Funding
Data Availability Statement
Conflicts of Interest
References
- Zhang, Y.; Liu, X.; Luo, M.; Yang, C. MPC-based 3-D trajectory tracking for an autonomous underwater vehicle with constraints in complex ocean environments. Ocean. Eng. 2019, 18, 106309. [Google Scholar] [CrossRef]
- Bi, F.; Wei, Y.; Zhang, Z.J.; Cao, W. Position-tracking control of underactuated autonomous underwater vehicles in the presence of unknown ocean currents. Iet Control. Theory Appl. 2010, 4, 2369–2380. [Google Scholar] [CrossRef]
- Yuh, J. Design and Control of Autonomous Underwater Robots: A Survey. Auton. Robot. 2000, 8, 7–24. [Google Scholar] [CrossRef]
- Haj-Ali, A.; Ying, H. Structural analysis of fuzzy controllers with nonlinear input fuzzy sets in relation to nonlinear PID control with variable gains. Automatica 2004, 40, 1551–1559. [Google Scholar] [CrossRef]
- Krstic, M. Feedback Linearizability and Explicit Integrator Forwarding Controllers for Classes of Feedforward Systems. IEEE Trans. Autom. Control. 2004, 49, 1668–1682. [Google Scholar] [CrossRef]
- Tsai, W.C.; Wu, C.H.; Cheng, M.Y. Tracking Accuracy Improvement Based on Adaptive Nonlinear Sliding Mode Control. IEEE/ASME Trans. Mechatron. 2021, 26, 179–190. [Google Scholar] [CrossRef]
- Zhu, C.; Huang, B.; Zhou, B.; Su, Y.; Zhang, E. Adaptive model-parameter-free fault-tolerant trajectory tracking control for autonomous underwater vehicles. ISA Trans. 2021, 114, 57–71. [Google Scholar] [CrossRef]
- Wadi, A.; Mukhopadhyay, S.; Lee, J.H. Adaptive observer design for wave PDEs with nonlinear dynamics and parameter uncertainty. Automatica 2021, 123, 109295. [Google Scholar]
- Wen, L.; Tao, G.; Song, G. Higher-order tracking properties of nonlinear adaptive control systems. Syst. Control. Lett. 2020, 145, 104781. [Google Scholar] [CrossRef]
- Zhang, X.; Baron, L.; Liu, Q.; Boukas, E.K. Design of Stabilizing Controllers with a Dynamic Gain for Feedforward Nonlinear Time-Delay Systems. IEEE Trans. Autom. Control. 2011, 56, 692–697. [Google Scholar] [CrossRef]
- Elmokadem, T.; Zribi, M.; Youcef-Toumi, K. Terminal sliding mode control for the trajectory tracking of underactuated Autonomous Underwater Vehicles. Ocean Eng. 2017, 129, 613–625. [Google Scholar] [CrossRef]
- Wang, Y.; Pu, H.; Shi, P.; Ahn, C.K.; Luo, J. Sliding mode control for singularly perturbed Markov jump descriptor systems with nonlinear perturbation. Automatica 2021, 127, 109515. [Google Scholar]
- Taleb, M.; Plestan, F.; Bououlid, B. An adaptive solution for robust control based on integral high-order sliding mode concept. Int. J. Robust Nonlinear Control. 2015, 25, 1201–1213. [Google Scholar]
- Liu, K.; Liu, K.; Wang, Y.; Ji, H.; Wang, S. Adaptive saturated tracking control for spacecraft proximity operations via integral terminal sliding mode technique. Int. J. Robust Nonlinear Control. 2021, 31, 9372–9396. [Google Scholar]
- Khan, S.; Guivant, J.; Li, X. Design and experimental validation of a robust model predictive control for the optimal trajectory tracking of a small-scale autonomous bulldozer. Robot. Auton. Syst. 2022, 147, 103903. [Google Scholar]
- Jo, H.W.; Choi, H.L.; Lim, J.T. Observer based output feedback regulation of a class of feedforward nonlinear systems with uncertain input and state delays using adaptive gain. Syst. Control. Lett. 2014, 71, 45–53. [Google Scholar] [CrossRef]
- Chen, X.; Zhang, X.; Liu, Q. Prescribed-time decentralized regulation of uncertain nonlinear multi-agent systems via output feedback. Syst. Control. Lett. 2020, 137, 104640. [Google Scholar]
- Krishnamurthy, P.; Khorrami, F. Feedforward Systems with ISS Appended Dynamics: Adaptive Output-Feedback Stabilization and Disturbance Attenuation. IEEE Trans. Autom. Control. 2008, 53, 405–412. [Google Scholar] [CrossRef]
- Machado, J.E.; Ortega, R.; Astolfi, A.; Arocas-Perez, J.; Pyrkin, A.; Bobtsov, A.A.; Grino, R. An Adaptive Observer-Based Controller Design for Active Damping of a DC Network with a Constant Power Load. IEEE Trans. Control. Syst. Technol. 2021, 29, 2312–2324. [Google Scholar] [CrossRef]
- Chaudhari, S.; Shendge, P.D.; Phadke, S.B. Disturbance Observer Based Controller Under Noisy Measurement for Tracking of n DOF Uncertain Mismatched Nonlinear Interconnected Systems. IEEE/ASME Trans. Mechatron. 2020, 25, 1600–1611. [Google Scholar] [CrossRef]
- Liu, S.; Wang, D.; Poh, E. Output feedback control design for station keeping of AUVs under shallow water wave disturbances. Int. J. Robust Nonlinear Control. 2010, 19, 1447–1470. [Google Scholar] [CrossRef]
- Negahdaripour, S.; Xu, X.; Khamene, A.; Awan, Z. 3-D motion and depth estimation from sea-floor images for mosaic-based station-keeping and navigation of ROVs/AUVs and high-resolution sea-floor mapping. In Proceedings of the 1998 Workshop on Autonomous Underwater Vehicles, Cambridge, MA, USA, 21–21 August 1998; pp. 191–200. [Google Scholar]
- Zhuan, X.; Xia, X. Optimal Scheduling and Control of Heavy Haul Trains Equipped with Electronically Controlled Pneumatic Braking Systems. IEEE Trans. Control. Syst. Technol. 2007, 15, 1159–1166. [Google Scholar] [CrossRef]
- Du, T.; Hughes, J.; Wah, S.; Matusik, W.; Rus, D. Underwater Soft Robot Modeling and Control with Differentiable Simulation. IEEE Robot. Autom. Lett. 2021, 6, 4994–5001. [Google Scholar] [CrossRef]
- Chen, Y.L.; Ma, X.W.; Bai, G.Q.; Sha, Y.; Liu, J. Multi-autonomous underwater vehicle formation control and cluster search using a fusion control strategy at complex underwater environment. Ocean Eng. 2020, 216, 108048. [Google Scholar]
- Vu, M.T.; Le Thanh, H.N.N.; Huynh, T.-T.; Thang, Q.; Duc, T.; Hoang, Q.D.; Le, T.H. Station-Keeping Control of a Hovering Over-Actuated Autonomous Underwater Vehicle Under Ocean Current Effects and Model Uncertainties in Horizontal Plane. IEEE Access 2021, 9, 6855–6867. [Google Scholar] [CrossRef]
- Vu, M.T.; Le, T.-H.; Thanh, H.L.N.N.; Huynh, T.-T.; Van, M.; Hoang, Q.-D.; Do, T.D. Robust Position Control of an Over-actuated Underwater Vehicle under Model Uncertainties and Ocean Current Effects Using Dynamic Sliding Mode Surface and Optimal Allocation Control. Sensors 2021, 21, 747. [Google Scholar] [CrossRef]
- Alattas, K.A.; Mobayen, S.; Din, S.U.; Asad, J.H.; Fekih, A.; Assawinchaichote, W.; Vu, M.T. Design of a Non-Singular Adaptive Integral-Type Finite Time Tracking Control for Nonlinear Systems with External Disturbances. IEEE Access 2021, 9, 102091–102103. [Google Scholar] [CrossRef]
- Mofid, O.; Amirkhani, S. Finite-time convergence of perturbed nonlinear systems using adaptive barrier-function nonsingular sliding mode control with experimental validation. J. Vib. Control. 2022, 29, 3326–3339. [Google Scholar] [CrossRef]
- Hu, C.; Fu, L.; Yang, Y. Cooperative navigation and control for surface-underwater autonomous marine vehicles. In Proceedings of the 2nd Information Technology, Networking, Electronic and Automation Control Conference (ITNEC), Chengdu, China, 15–17 December 2017. [Google Scholar]
- Liang, Z.; Liu, Q. Design of stabilizing controllers of upper triangular nonlinear time-delay systems. Syst. Control. Lett. 2015, 75, 1–7. [Google Scholar] [CrossRef]
- Li, D.J. Adaptive output feedback control of uncertain nonlinear chaotic systems based on dynamic surface control technique. Nonlinear Dyn. 2012, 68, 235–243. [Google Scholar] [CrossRef]
- Huang, Y.; Meng, Z. Global finite-time distributed attitude synchronization and tracking control of multiple rigid bodies without velocity measurements. Automatica 2021, 132, 109796. [Google Scholar] [CrossRef]










Disclaimer/Publisher’s Note: The statements, opinions and data contained in all publications are solely those of the individual author(s) and contributor(s) and not of MDPI and/or the editor(s). MDPI and/or the editor(s) disclaim responsibility for any injury to people or property resulting from any ideas, methods, instructions or products referred to in the content. |
© 2023 by the authors. Licensee MDPI, Basel, Switzerland. This article is an open access article distributed under the terms and conditions of the Creative Commons Attribution (CC BY) license (https://creativecommons.org/licenses/by/4.0/).
Share and Cite
Wang, F.; Peng, Y.; Guo, L. Research on Practical Path Tracking Control of Autonomous Underwater Vehicle Based on Constructive Dynamic Gain Controller. J. Mar. Sci. Eng. 2023, 11, 1748. https://doi.org/10.3390/jmse11091748
Wang F, Peng Y, Guo L. Research on Practical Path Tracking Control of Autonomous Underwater Vehicle Based on Constructive Dynamic Gain Controller. Journal of Marine Science and Engineering. 2023; 11(9):1748. https://doi.org/10.3390/jmse11091748
Chicago/Turabian StyleWang, Fang, Yudong Peng, and Longchuan Guo. 2023. "Research on Practical Path Tracking Control of Autonomous Underwater Vehicle Based on Constructive Dynamic Gain Controller" Journal of Marine Science and Engineering 11, no. 9: 1748. https://doi.org/10.3390/jmse11091748
APA StyleWang, F., Peng, Y., & Guo, L. (2023). Research on Practical Path Tracking Control of Autonomous Underwater Vehicle Based on Constructive Dynamic Gain Controller. Journal of Marine Science and Engineering, 11(9), 1748. https://doi.org/10.3390/jmse11091748

