A Methodology to Assess the Sloshing Effect of Fluid Storage Tanks on the Global Response of FLNG Vessels
Abstract
1. Introduction
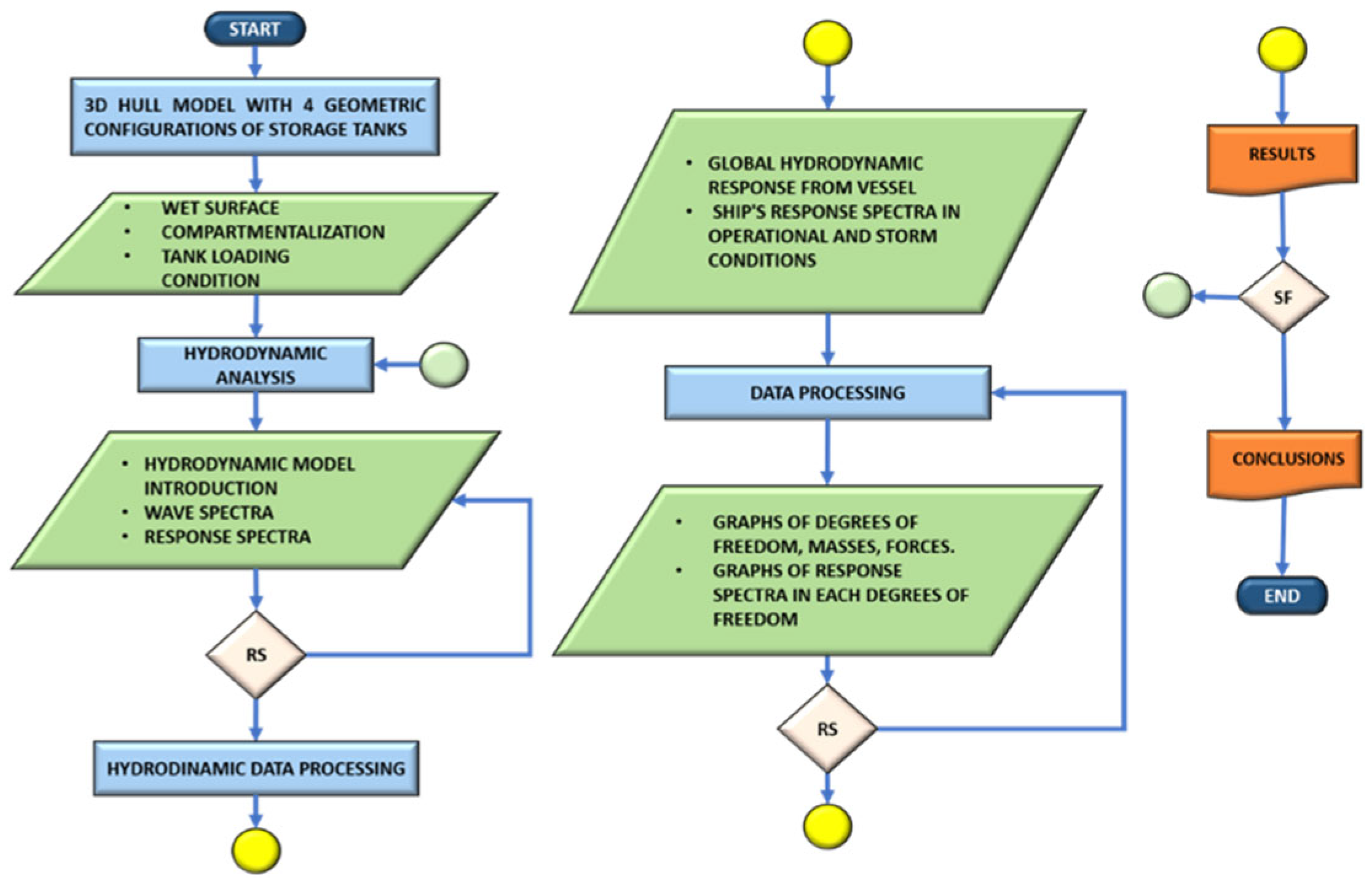
2. Method
- Stage 1: Four 3D hull models of an FLNG vessel with different geometric arrangements of storage tanks are built through SeSam GeniE DNV software. These models incorporated the distribution of compartments in the hull.
- Stage 2: Based on HydroD SeSam DNV software, the hydrodynamic analysis for the 3D hull models is achieved. For this analysis, the data are processed employing PostResp SeSam DNV. These data are obtained regarding the operational area for the FLNG vessel. For this case, the data used consider the operating and hurricane environmental contours from the Gulf of Mexico, including a return time of 100 years.
- Stage 3: The maximum responses of each 3D hull model are estimated employing the hydrodynamic data. Later, all data are compared to study the sloshing effect on the global motion response of the FLNG vessel.
2.1. D Hull Models of an FLNG
2.2. Hydrodynamic Analysis
- The hydrodynamic analysis considers the following two cases: with and without the dynamic effect of internal fluid. In this analysis, the variation of the vessel performance using both cases with and without the sloshing motion is compared.
- Twenty-four orientations of wave directions are studied to describe the location of the vessel to the plane in increments of 15° from 0 to 360°.
- Eight filling fractions in the tank are studied to obtain the behavior of the sloshing effect, which ranges from 10 to 80 percent in increments of 10%.
- For all models, the base draught for the FLNG vessel is established at 9.6 m.
2.3. Data Analysis
3. Results and Discussion
3.1. Dynamic of Internal Fluid
3.2. Sloshing Effect in Heave
3.3. Sloshing Effect in Roll
3.4. Sloshing Effect in Pitch
4. Conclusions
Author Contributions
Funding
Institutional Review Board Statement
Informed Consent Statement
Data Availability Statement
Acknowledgments
Conflicts of Interest
References
- Hu, Z.-Q.; Wang, S.-Y.; Chen, G.; Chai, S.-H.; Jin, Y.-T. The effects of LNG-tank sloshing on the global motions of FLNG system. Int. J. Nav. Archit. Ocean. Eng. 2017, 9, 114–125. [Google Scholar] [CrossRef]
- Hernández-Ménez, D.F. Structural Analysis of Main Deck of an FPSO Vessel Supporting and Offshore Crane (Translation of Spanish). Master’s Thesis, Universidad Veracruzana, Xalapa, Mexico, January 2020. Available online: https://www.uv.mx/veracruz/miaplicada/files/2021/07/Tesis_Diego-Hernandez-Menez.pdf (accessed on 17 May 2023).
- Hernández-Ménez, D.F. Sloshing Effect Analysis of Global Response of an FLNG Vessel with Different Geometric Configurations of Tanks (Translation of Spanish). Bachelor’s Thesis, Universidad Veracruzana, Xalapa, Mexico, December 2021. [Google Scholar]
- Kim, S.-Y.; Kim, Y.; Ahn, Y.-J. Outlier analysis of sloshing impact loads on liquid ship cargo. Proc. Inst. Mech. Eng. M J. Eng. Marit. Environ. 2022, 236, 630–643. [Google Scholar] [CrossRef]
- Lyu, W.; Riesner, M.; Peters, A.; Moctar, O.E. A hybrid method for ship response coupled with sloshing in partially filled tanks. Marine Struct. 2019, 67, 102643. [Google Scholar] [CrossRef]
- Lee, S.J. The Effects of LNG-Sloshing on the Global Responses of LNG-Carriers. Ph.D. Thesis, Texas A&M University, College Station, TX, USA, May 2008. Available online: https://hdl.handle.net/1969.1/85945 (accessed on 20 May 2023).
- Hosain, M.L.; Sand, U.; Fdhila, R.B. Numerical investigation of liquid sloshing in carrier ship fuel tanks. IFAC-PpersOnLine 2018, 51, 583–588. [Google Scholar] [CrossRef]
- Ryu, M.C.; Jung, J.H.; Kim, Y.S.; Kim, Y. Sloshing design load prediction of a membrane type LNG cargo containment system with two-row tank arrangement in offshore applications. Int. J. Nav. Archit. Ocean Eng. 2016, 8, 537–553. [Google Scholar] [CrossRef]
- Zheng, J.-H.; Xue, M.-A.; Dou, P.; He, Y.-M. A review on liquid sloshing hydrodynamics. J. Hydrodyn. 2021, 33, 1089–1104. [Google Scholar] [CrossRef]
- Zheng, M.; Ni, Y.; Wu, C.; Jo, H. Experimental investigation on effect of sloshing on ship added resistance in head waves. Ocean Eng. 2021, 235, 109362. [Google Scholar] [CrossRef]
- Wang, T.; Jin, H.; Lou, M.; Wang, X.; Liu, Y. Motion Responses of a Berthed Tank under Resonance Coupling Effect of Internal Sloshing and Gap Flow. Water 2021, 13, 3625. [Google Scholar] [CrossRef]
- Zhu, Z.; Lee, J.; Kim, Y.; Lee, J.-H.; Park, T.-H. Experimental measurement and numerical validation of sloshing effects on resistance increase in head waves. Ocean Eng. 2021, 234, 109321. [Google Scholar] [CrossRef]
- Zhuang, Y.; Wan, D. Numerical study on ship motion fully coupled with LNG tank sloshing in CFD method. Int. J. Comput. Methods 2018, 15, 18440022. [Google Scholar] [CrossRef]
- DNV-GL. Available online: https://rules.dnv.com/docs/pdf/DNV/CG/2021-08/DNV-CG-0136.pdf (accessed on 2 February 2022).
- DNV-GL. Available online: https://rules.dnv.com/docs/pdf/DNV/CG/2016-02/DNVGL-CG-0158.pdf (accessed on 2 February 2022).
- Bureau Veritas. Available online: https://erules.veristar.com/dy/data/bv/pdf/554-NI_2011-05.pdf (accessed on 2 February 2022).
- Dioni, P. Analysis of Wave Resonant Effects in-between Offshore Vessels Arranged Side-by-Side. Ph.D. Thesis, Universidad Politecnica de Madrid, Madrid, Spain, July 2016. [Google Scholar]
- Dumitrache, C.L.; Deleanu, D. Sloshing effect, fluid structure interaction analysis. IOP Conf. Ser. Mater. Sci. Eng. 2020, 916, 012030. [Google Scholar] [CrossRef]
- Xiangbo, L. Numerical Study of Liquid Sloshing in LNG Tanks Coupled with Ship Motions. Ph.D. Thesis, National University of Singapore, Singapore, 2015. [Google Scholar]
- Krata, P.; Wawrzynski, W. Ship’s rolling amplitude as a significant factor influencing liquid sloshing in partly filled tanks. J. KONBiN 2013, 21, 63–76. [Google Scholar] [CrossRef]
- He, T.; Feng, D.; Liu, L.; Wang, X.; Jiang, H. CFD Simulation and Experimental Study on Coupled Motion Response of Ship with Tank in Beam Waves. J. Mar. Sci. Eng. 2022, 10, 113. [Google Scholar] [CrossRef]
- Kawahashi, T.; Arai, M.; Wang, X.; Cheng, L.-Y.; Nishimoto, K.; Nakashima, A. A study on the coupling effect between sloshing and motion of FLNG with partially filled tanks. J. Mar. Sci. Technol. 2019, 24, 917–929. [Google Scholar] [CrossRef]
- Lyu, W.; Moctar, O.e.; Schellin, E.T. Ship motion-sloshing interaction using a field method. Marine Struct. 2021, 76, 102923. [Google Scholar] [CrossRef]
- DNV-GL. Available online: https://rules.dnv.com/docs/pdf/DNV/CG/2018-01/DNVGL-CG-0130.pdf (accessed on 2 February 2023).
- Det Norske Veritas. SESAM User Manual Wadam Wave Analysis by Diffraction and Morrison Theory. Version 9.3. 2017. Available online: https://home.hvl.no/ansatte/tct/FTP/H2022%20Marinteknisk%20Analyse/SESAM/SESAM%20UM%20Brukermanualer/Wadam_UM.pdf (accessed on 26 May 2023).



















| Model | Tanks Number | Volume by Tank (m3) | Total Volume (m3) |
|---|---|---|---|
![]() | 4 | 33,032 | 132,128 |
![]() | 8 | 16,516 | 132,128 |
![]() | 4 | 13,524 | 54,096 |
![]() | 24 | 2879.8 | 69,115.2 |
| Parameter | Density (kg/m3) | Kinematic Viscosity (m2/s) | Depth (m) | Value (m/s2) |
|---|---|---|---|---|
| Gravity | - | - | - | 9.80665 |
| Air | 1.266 | 1.462 × 10−5 | - | - |
| Water | 1025 | 1.19 × 10−6 | 1000 | - |
| Position | Value (m) |
|---|---|
| Baseline z | 0 |
| AP x | −6 |
| FP x | 280 |
| Permeability | Number of Generated-Basic Panels | |||
|---|---|---|---|---|
| Prismatic | Divided Prismatic | Spherical | Cylindrical | |
| 10% | 3096 | 3096 | 4703 | 4942 |
| 20% | 3258 | 3258 | 4922 | 5120 |
| 30% | 3441 | 3441 | 5080 | 5330 |
| 40% | 3632 | 3632 | 5303 | 5503 |
| 50% | 4084 | 4084 | 5437 | 5702 |
| 60% | 4084 | 4084 | 5949 | 5876 |
| 70% | 4084 | 4084 | 5754 | 6248 |
| 80% | 4084 | 4084 | 5935 | 6248 |
| Fluid | Density (kg/m3) |
|---|---|
| Liquid natural gas (LNG) | 450 |
| Sea water | 1025 |
| Item | Value (m) |
|---|---|
| Max point x | 392 |
| Max point y | 38 |
| Min point x | −119 |
| Min point y | −38 |
| Freedom Degree | Acceleration | |||||||||||||||
|---|---|---|---|---|---|---|---|---|---|---|---|---|---|---|---|---|
| Prismatic Tank | Divided Prismatic Tank | Spherical Tank | Cylindrical Tank | |||||||||||||
| OP | H | OP | H | OP | H | OP | H | |||||||||
| D | ND | D | ND | D | ND | D | ND | D | ND | D | ND | D | ND | D | ND | |
| Heave | 5 | 1 | 5 | 1 | 6 | 1 | 6 | 1 | 5 | 3 | 5 | 3 | 5 | 1 | 5 | 1 |
| Surge | 8 | 0 | 8 | 0 | 7 | 0 | 8 | 0 | 8 | 0 | 8 | 0 | 7 | 0 | 7 | 0 |
| Sway | 7 | 1 | 5 | 1 | 7 | 1 | 7 | 1 | 5 | 3 | 5 | 3 | 6 | 1 | 6 | 1 |
| Yaw | 4 | 4 | 3 | 5 | 6 | 2 | 6 | 2 | 4 | 4 | 4 | 4 | 7 | 1 | 6 | 2 |
| Roll | 3 | 5 | 2 | 6 | 7 | 1 | 7 | 1 | 4 | 3 | 4 | 3 | 6 | 1 | 6 | 1 |
| Pitch | 2 | 6 | 2 | 6 | 4 | 4 | 3 | 5 | 2 | 6 | 2 | 6 | 4 | 3 | 5 | 2 |
| Freedom Degree | Motion | |||||||||||||||
|---|---|---|---|---|---|---|---|---|---|---|---|---|---|---|---|---|
| Prismatic Tank | Divided Prismatic Tank | Spherical Tank | Cylindrical Tank | |||||||||||||
| OP | H | OP | H | OP | H | OP | H | |||||||||
| D | ND | D | ND | D | ND | D | ND | D | ND | D | ND | D | ND | D | ND | |
| Heave | 2 | 4 | 1 | 5 | 7 | 1 | 6 | 2 | 4 | 3 | 4 | 3 | 6 | 1 | 6 | 1 |
| Surge | 8 | 0 | 8 | 0 | 8 | 0 | 8 | 0 | 8 | 0 | 8 | 0 | 8 | 0 | 8 | 0 |
| Sway | 1 | 7 | 0 | 8 | 5 | 3 | 5 | 3 | 4 | 4 | 4 | 4 | 5 | 2 | 5 | 2 |
| Yaw | 1 | 7 | 0 | 8 | 6 | 2 | 6 | 2 | 4 | 4 | 4 | 4 | 6 | 2 | 6 | 2 |
| Roll | 1 | 7 | 1 | 7 | 7 | 1 | 6 | 2 | 4 | 3 | 4 | 3 | 7 | 1 | 6 | 2 |
| Pitch | 1 | 7 | 0 | 8 | 4 | 4 | 4 | 4 | 3 | 5 | 2 | 6 | 5 | 2 | 5 | 2 |
| Acceleration | ||||||||||||||||
|---|---|---|---|---|---|---|---|---|---|---|---|---|---|---|---|---|
| Filling Fraction | Prismatic Tank | Divided Prismatic Tank | Spherical Tank | Cylindrical Tank | ||||||||||||
| OP | H | OP | H | OP | H | OP | H | |||||||||
| D | ND | D | ND | D | ND | D | ND | D | ND | D | ND | D | ND | D | ND | |
| 10% | 0 | 1 | 0 | 1 | 1 | 0 | 1 | 0 | 1 | 0 | 1 | 0 | 0 | 0 | 0 | 0 |
| 20% | 1 | 0 | 1 | 0 | 1 | 0 | 1 | 0 | 1 | 0 | 1 | 0 | 1 | 0 | 1 | 0 |
| 30% | 1 | 0 | 1 | 0 | 1 | 0 | 1 | 0 | 1 | 0 | 1 | 0 | 1 | 0 | 1 | 0 |
| 40% | 1 | 0 | 1 | 0 | 1 | 0 | 1 | 0 | 1 | 0 | 1 | 0 | 1 | 0 | 1 | 0 |
| 50% | 1 | 0 | 1 | 0 | 0 | 1 | 0 | 1 | 0 | 1 | 0 | 1 | 1 | 0 | 1 | 0 |
| 60% | 0 | 0 | 0 | 0 | 1 | 0 | 1 | 0 | 0 | 1 | 0 | 1 | 0 | 1 | 0 | 1 |
| 70% | 1 | 0 | 1 | 0 | 1 | 0 | 1 | 0 | 1 | 0 | 1 | 0 | 1 | 0 | 1 | 0 |
| 80% | 0 | 0 | 0 | 0 | 0 | 0 | 0 | 0 | 0 | 1 | 0 | 1 | 0 | 0 | 0 | 0 |
| Motion | ||||||||||||||||
|---|---|---|---|---|---|---|---|---|---|---|---|---|---|---|---|---|
| Filling Fraction | PRISMATIC TANK | Divided Prismatic Tank | Spherical Tank | Cylindrical Tank | ||||||||||||
| OP | H | OP | H | OP | H | OP | H | |||||||||
| D | ND | D | ND | D | ND | D | ND | D | ND | D | ND | D | ND | D | ND | |
| 10% | 0 | 1 | 0 | 0 | 1 | 0 | 0 | 1 | 0 | 0 | 0 | 0 | 0 | 0 | 0 | 0 |
| 20% | 0 | 0 | 0 | 1 | 1 | 0 | 1 | 0 | 1 | 0 | 1 | 0 | 1 | 0 | 1 | 0 |
| 30% | 0 | 1 | 0 | 1 | 1 | 0 | 1 | 0 | 1 | 0 | 1 | 0 | 1 | 0 | 1 | 0 |
| 40% | 1 | 0 | 0 | 1 | 1 | 0 | 1 | 0 | 1 | 0 | 1 | 0 | 1 | 0 | 1 | 0 |
| 50% | 1 | 0 | 1 | 0 | 0 | 1 | 0 | 1 | 0 | 1 | 0 | 1 | 1 | 0 | 1 | 0 |
| 60% | 0 | 1 | 0 | 1 | 1 | 0 | 1 | 0 | 0 | 1 | 0 | 1 | 0 | 1 | 0 | 1 |
| 70% | 0 | 1 | 0 | 1 | 1 | 0 | 1 | 0 | 1 | 0 | 1 | 0 | 1 | 0 | 1 | 0 |
| 80% | 0 | 0 | 0 | 0 | 1 | 0 | 1 | 0 | 0 | 1 | 0 | 1 | 1 | 0 | 1 | 0 |
| Rolling acceleration | ||||||||||||||||
|---|---|---|---|---|---|---|---|---|---|---|---|---|---|---|---|---|
| Filling Fraction | Prismatic Tank | Divided Prismatic Tank | Spherical Tank | Cylindrical Tank | ||||||||||||
| OP | H | OP | H | OP | H | OP | H | |||||||||
| D | ND | D | ND | D | ND | D | ND | D | ND | D | ND | D | ND | D | ND | |
| 10% | 1 | 0 | 1 | 0 | 1 | 0 | 1 | 0 | 0 | 0 | 0 | 0 | 0 | 0 | 0 | 0 |
| 20% | 1 | 0 | 1 | 0 | 1 | 0 | 1 | 0 | 1 | 0 | 1 | 0 | 1 | 0 | 1 | 0 |
| 30% | 0 | 1 | 0 | 1 | 1 | 0 | 1 | 0 | 1 | 0 | 1 | 0 | 1 | 0 | 1 | 0 |
| 40% | 0 | 1 | 0 | 1 | 1 | 0 | 1 | 0 | 1 | 0 | 1 | 0 | 1 | 0 | 1 | 0 |
| 50% | 1 | 0 | 0 | 1 | 0 | 1 | 0 | 1 | 0 | 1 | 0 | 1 | 1 | 0 | 1 | 0 |
| 60% | 0 | 1 | 0 | 1 | 1 | 0 | 1 | 0 | 0 | 1 | 0 | 1 | 0 | 1 | 0 | 1 |
| 70% | 0 | 1 | 0 | 1 | 1 | 0 | 1 | 0 | 1 | 0 | 1 | 0 | 1 | 0 | 1 | 0 |
| 80% | 0 | 1 | 0 | 1 | 1 | 0 | 1 | 0 | 0 | 1 | 0 | 1 | 1 | 0 | 1 | 0 |
| Rolling Rotation | ||||||||||||||||
|---|---|---|---|---|---|---|---|---|---|---|---|---|---|---|---|---|
| Filling Fraction | Prismatic Tank | Divided Prismatic Tank | Spherical Tank | Cylindrical Tank | ||||||||||||
| OP | H | OP | H | OP | H | OP | H | |||||||||
| D | ND | D | ND | D | ND | D | ND | D | ND | D | ND | D | ND | D | ND | |
| 10% | 0 | 1 | 0 | 1 | 1 | 0 | 0 | 1 | 0 | 0 | 0 | 0 | 1 | 0 | 1 | 0 |
| 20% | 0 | 1 | 0 | 1 | 1 | 0 | 1 | 0 | 1 | 0 | 1 | 0 | 1 | 0 | 1 | 0 |
| 30% | 0 | 1 | 0 | 1 | 1 | 0 | 1 | 0 | 1 | 0 | 1 | 0 | 1 | 0 | 1 | 0 |
| 40% | 0 | 1 | 0 | 1 | 1 | 0 | 1 | 0 | 1 | 0 | 1 | 0 | 1 | 0 | 0 | 1 |
| 50% | 1 | 0 | 1 | 0 | 0 | 1 | 0 | 1 | 0 | 1 | 0 | 1 | 1 | 0 | 1 | 0 |
| 60% | 0 | 1 | 0 | 1 | 1 | 0 | 1 | 0 | 0 | 1 | 0 | 1 | 0 | 1 | 0 | 1 |
| 70% | 0 | 1 | 0 | 1 | 1 | 0 | 1 | 0 | 1 | 0 | 1 | 0 | 1 | 0 | 1 | 0 |
| 80% | 0 | 1 | 0 | 1 | 1 | 0 | 1 | 0 | 0 | 1 | 0 | 1 | 1 | 0 | 1 | 0 |
| Pitch Acceleration | ||||||||||||||||
|---|---|---|---|---|---|---|---|---|---|---|---|---|---|---|---|---|
| Filling Fraction | Prismatic Tank | Divided Prismatic Tank | Spherical Tank | Cylindrical Tank | ||||||||||||
| OP | H | OP | H | OP | H | OP | H | |||||||||
| D | ND | D | ND | D | ND | D | ND | D | ND | D | ND | D | ND | D | ND | |
| 10% | 1 | 0 | 1 | 0 | 0 | 1 | 0 | 1 | 0 | 1 | 0 | 1 | 0 | 0 | 0 | 0 |
| 20% | 1 | 0 | 1 | 0 | 0 | 1 | 0 | 1 | 0 | 1 | 0 | 1 | 0 | 1 | 0 | 1 |
| 30% | 0 | 1 | 0 | 1 | 1 | 0 | 1 | 0 | 1 | 0 | 1 | 0 | 1 | 0 | 1 | 0 |
| 40% | 0 | 1 | 0 | 1 | 0 | 1 | 0 | 1 | 0 | 1 | 0 | 1 | 0 | 1 | 1 | 0 |
| 50% | 0 | 1 | 0 | 1 | 0 | 1 | 0 | 1 | 0 | 1 | 0 | 1 | 1 | 0 | 1 | 0 |
| 60% | 0 | 1 | 0 | 1 | 1 | 0 | 0 | 1 | 0 | 1 | 0 | 1 | 0 | 1 | 0 | 1 |
| 70% | 0 | 1 | 0 | 1 | 1 | 0 | 1 | 0 | 1 | 0 | 1 | 0 | 1 | 0 | 1 | 0 |
| 80% | 0 | 1 | 0 | 1 | 1 | 0 | 1 | 0 | 0 | 1 | 0 | 1 | 1 | 0 | 1 | 0 |
| Pitch Rotation | ||||||||||||||||
|---|---|---|---|---|---|---|---|---|---|---|---|---|---|---|---|---|
| Filling Fraction | Prismatic Tank | Divided Prismatic Tank | Spherical Tank | Cylindrical Tank | ||||||||||||
| OP | H | OP | H | OP | H | OP | H | |||||||||
| D | ND | D | ND | D | ND | D | ND | D | ND | D | ND | D | ND | D | ND | |
| 10% | 1 | 0 | 0 | 1 | 0 | 1 | 0 | 1 | 0 | 1 | 0 | 1 | 0 | 0 | 0 | 0 |
| 20% | 0 | 1 | 0 | 1 | 0 | 1 | 0 | 1 | 0 | 1 | 0 | 1 | 0 | 1 | 0 | 1 |
| 30% | 0 | 1 | 0 | 1 | 1 | 0 | 1 | 0 | 1 | 0 | 1 | 0 | 1 | 0 | 1 | 0 |
| 40% | 0 | 1 | 0 | 1 | 1 | 0 | 1 | 0 | 1 | 0 | 1 | 0 | 1 | 0 | 1 | 0 |
| 50% | 0 | 1 | 0 | 1 | 0 | 1 | 1 | 0 | 0 | 1 | 0 | 1 | 1 | 0 | 1 | 0 |
| 60% | 0 | 1 | 0 | 1 | 1 | 0 | 0 | 1 | 0 | 1 | 0 | 1 | 0 | 1 | 0 | 1 |
| 70% | 0 | 1 | 0 | 1 | 0 | 1 | 0 | 1 | 1 | 0 | 0 | 1 | 1 | 0 | 1 | 0 |
| 80% | 0 | 1 | 0 | 1 | 1 | 0 | 1 | 0 | 0 | 1 | 0 | 1 | 1 | 0 | 1 | 0 |
Disclaimer/Publisher’s Note: The statements, opinions and data contained in all publications are solely those of the individual author(s) and contributor(s) and not of MDPI and/or the editor(s). MDPI and/or the editor(s) disclaim responsibility for any injury to people or property resulting from any ideas, methods, instructions or products referred to in the content. |
© 2023 by the authors. Licensee MDPI, Basel, Switzerland. This article is an open access article distributed under the terms and conditions of the Creative Commons Attribution (CC BY) license (https://creativecommons.org/licenses/by/4.0/).
Share and Cite
Hernández-Ménez, D.F.; Félix-González, I.; Hernández-Hernández, J.; Herrera-May, A.L. A Methodology to Assess the Sloshing Effect of Fluid Storage Tanks on the Global Response of FLNG Vessels. J. Mar. Sci. Eng. 2023, 11, 1435. https://doi.org/10.3390/jmse11071435
Hernández-Ménez DF, Félix-González I, Hernández-Hernández J, Herrera-May AL. A Methodology to Assess the Sloshing Effect of Fluid Storage Tanks on the Global Response of FLNG Vessels. Journal of Marine Science and Engineering. 2023; 11(7):1435. https://doi.org/10.3390/jmse11071435
Chicago/Turabian StyleHernández-Ménez, Diego F., Iván Félix-González, José Hernández-Hernández, and Agustín L. Herrera-May. 2023. "A Methodology to Assess the Sloshing Effect of Fluid Storage Tanks on the Global Response of FLNG Vessels" Journal of Marine Science and Engineering 11, no. 7: 1435. https://doi.org/10.3390/jmse11071435
APA StyleHernández-Ménez, D. F., Félix-González, I., Hernández-Hernández, J., & Herrera-May, A. L. (2023). A Methodology to Assess the Sloshing Effect of Fluid Storage Tanks on the Global Response of FLNG Vessels. Journal of Marine Science and Engineering, 11(7), 1435. https://doi.org/10.3390/jmse11071435





