Experimental Study on the Effects of Waves and Current on Ice Melting
Abstract
1. Introduction
2. Experiments
2.1. Instrument
- (1)
- Experiment on the effect of waves on sea ice melting
- (2)
- Experiment on the effect of current on ice melting
2.2. Data Acquisition
3. Methods of Calculation
4. Data Analysis
4.1. Melting Rate of Ice under Waves
4.2. Melting Process of Ice under Distinct Current
4.2.1. Side and Bottom Melting Rate
4.2.2. Melting Plume
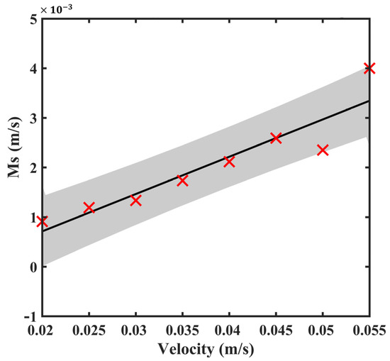
4.2.3. Shear and Turbulent Dissipation Rates at Distinct Flow Velocity
5. Results and Discussion
Author Contributions
Funding
Informed Consent Statement
Acknowledgments
Conflicts of Interest
References
- Bamber, J.L.; Aspinall, W.P. An expert judgement assessment of future sea level rise from the ice sheets. Nat. Clim. Chang. 2013, 3, 424–427. [Google Scholar] [CrossRef]
- Enderlin, E.; Hamilton, G.S. Estimates of iceberg submarine melting from high-resolution digital elevation models: Application to Sermilik Fjord, East Greenland. J. Glaciol. 2014, 60, 1084–1092. [Google Scholar] [CrossRef]
- Savage, S.B. Aspects of iceberg deterioration and drift. In LNP 582: Geomorphological Fluid Mechanics; Balmforth, N.J., Provenzale, A., Eds.; Springer: Berlin/Heidelberg, Germany, 2001; pp. 279–318. [Google Scholar]
- Weeks, W.F.; Campbell, W.J. Icebergs as a fresh-water source: An appraisal. J. Glaciol. 1973, 12, 207–233. [Google Scholar] [CrossRef]
- Holland, D.M.; Jenkins, A. Modeling thermodynamic ice-ocean interactions at the base of an ice shelf. J. Phys. Oceanogr. 1999, 29, 1787–1800. [Google Scholar] [CrossRef]
- Bigg, G.R.; Wadley, M.R.; Stevens, D.P.; Johnson, J.A. Modelling dynamics and thermodynamics of icebergs. Cold Reg. Sci. Technol. 1997, 26, 113–135. [Google Scholar] [CrossRef]
- Stern, A.A.; Adcroft, A.; Sergienko, O.; Marques, G. Modeling tabular icebergs submerged in the ocean. J. Adv. Model. Earth Syst. 2017, 9, 1948–1972. [Google Scholar] [CrossRef]
- Gladstone, R.M.; Bigg, G.R.; Nicholls, K.W. Iceberg trajectory modeling and meltwater injection in the Southern Ocean. J. Geophys. Res. Atmos. 2001, 106, 19903–19915. [Google Scholar] [CrossRef]
- Josberger, E.G.; Neshyba, S. Iceberg melt-driven convection inferred from field measurements of temperature. Ann. Glaciol. 1980, 1, 113–117. [Google Scholar] [CrossRef]
- Stephenson, G.R.; Sprintall, J.; Gille, S.T.; Vernet, M.; Helly, J.J.; Kaufmann, R.S. Subsurface melting of a free-floating antarctic iceberg. Deep Sea Res. Part II 2011, 58, 1336–1345. [Google Scholar] [CrossRef]
- Helly, J.; Kaufmann, R.; Stephenson, G.; Vernet, M. Cooling, dilution and mixing of ocean water by free-drifting icebergs in the Weddell Sea. Deep Sea Res. 2010, 58, 1346–1363. [Google Scholar] [CrossRef]
- Huppert, H.E.; Turner, J.S. Ice blocks melting into a salinity gradient. J. Fluid Mech. 1980, 100, 367–384. [Google Scholar] [CrossRef]
- Russell-Head, D. The melting of free-drifting icebergs. Ann. Glaciol. 1980, 1, 119–122. [Google Scholar] [CrossRef]
- Gade, H.G. When ice melts in sea water: A review. Atmos. Ocean 1993, 31, 139–165. [Google Scholar] [CrossRef]
- McConnochie, C.D.; Kerr, R.C. The turbulent wall plume from a vertically distributed source of buoyancy. J. Fluid Mech. 2016, 787, 237–253. [Google Scholar] [CrossRef]
- Fitzmaurice, A.; Cenedese, C.; Straneo, F. Nonlinear response of iceberg side melting to ocean currents. Geophys. Res. Lett. 2017, 44, 5637–5644. [Google Scholar] [CrossRef]
- Fitzmaurice, A.; Cenedese, C.; Straneo, F. A laboratory study of iceberg side melting in vertically sheared flows. J. Phys. Oceanogr. 2018, 48, 1367–1373. [Google Scholar] [CrossRef]
- Ikhsan, C.; Permama, A.S.; Negara, A.S. Armor Layer Uniformity and Thickness in Stationary Conditions with Steady Uniform Flow. Civ. Eng. J. 2022, 8, 1086–1099. [Google Scholar] [CrossRef]
- Chomba, I.C.; Banda, K.E.; Winsemius, H.C.; Eunice, M.; Sichingabula, H.M.; Nyambe, I.A. Integrated Hydrologic-Hydrodynamic Inundation Modeling in a Groundwater Dependent Tropical Floodplain. J. Hum. Earth Future 2022, 3, 237–246. [Google Scholar] [CrossRef]
- Xin, L.; Yue, Z.; Qi, D. Research progress on the changes of hydrological characteristics in the Arctic waters. Meteorol. Hydrol. Mar. Instrum. 2022, 39, 39–44. [Google Scholar]
- Chen, P.; Zhao, J. Impacts of surface wind on regional and integrated changes of sea ice in the Arctic. Period. Ocean. Univ. China 2017, 47, 1–12. [Google Scholar]
- Ni, B.; Zeng, L.; Xiong, H.; Wu, Q. Review on the interaction between sea ice and waves/currents. Chin. J. Theor. Appl. Mech. 2021, 53, 641–654. [Google Scholar] [CrossRef]
- Adrian, R.J. Particle-Imaging Techniques for Experimental Fluid-Mechanics. Annu. Rev. Fluid Mech. 1991, 23, 261–304. [Google Scholar] [CrossRef]
- Tropea, C.; Yarin, A.; Foss, J. (Eds.) Handbook of Experimental Fluid Mechanics; Springer: New York, NY, USA, 2007. [Google Scholar]
- Wereley, S.T.; Meinhart, C.D. Recent Advances in Micro-Particle Image Velocimetry. Annu. Rev. Fluid Mech. 2010, 42, 557–576. [Google Scholar] [CrossRef]
- Katz, J.; Sheng, J. Applications of Holography in Fluid Mechanics and Particle Dynamics. Annu. Rev. Fluid Mech. 2010, 42, 531–555. [Google Scholar] [CrossRef]
- Westerweel, J.; Elsinga, G.E.; Adrian, R.J. Particle Image Velocimetry for Complex and Turbulent Flows. Annu. Rev. Fluid Mech. 2013, 45, 409. [Google Scholar] [CrossRef]
- Martin, T.; Adcroft, A. Parameterizing the fresh-water flux from land ice to ocean with interactive icebergs in a coupled climate model. Ocean. Model. 2010, 34, 111–124. [Google Scholar] [CrossRef]
- Doron, P.; Bertuccioli, L.; Katz, J. Turbulence Characteristics and Dissipation Estimates in the Coastal Ocean Bottom Boundary Layer from PIV Data. J. Phys. Oceanogr. 2001, 31, 2108–2134. [Google Scholar] [CrossRef]











| Wave Height (cm) | Wave Length (cm) | Period (s) | Room Temperature (°C) | Water Temperature (°C) | |
|---|---|---|---|---|---|
| 1 | 2.00 | 17.5 | 0.32 | 0.4 | 2.4 |
| 2 | 0.00 | 0.0 | 0.00 | 0.4 | 2.4 |
| 3 | 1.45 | 18.4 | 0.32 | 0.0 | 1.5 |
| 4 | 2.70 | 18.7 | 0.33 | −2.6 | 2.4 |
| 5 | 2.26 | 19.0 | 0.32 | −2.6 | 1.0 |
| 6 | 2.30 | 20.0 | 0.33 | 2.4 | 2.2 |
| 7 | 0.00 | 0.0 | 0.00 | 2.4 | 2.2 |
| 8 | 0.55 | 16.0 | 0.60 | 3.5 | 2.5 |
| 9 | 0.00 | 0.0 | 0.00 | 3.5 | 2.5 |
| 10 | 3.20 | 18.6 | 0.33 | 1.3 | 2.4 |
| 11 | 0.00 | 0.0 | 0.00 | 1.3 | 2.4 |
| 12 | 1.20 | 16.6 | 0.54 | 3.0 | 3.3 |
| Experimental Group Number | 1 | 2 | 3 | 4 | 5 |
|---|---|---|---|---|---|
| Side SMR (cm/min) | 0.146 | 0.011 | 0.084 | 0.133 | 0.055 |
| Bottom SMR (cm/min) | 0.124 | 0.009 | 0.074 | 0.110 | 0.044 |
Disclaimer/Publisher’s Note: The statements, opinions and data contained in all publications are solely those of the individual author(s) and contributor(s) and not of MDPI and/or the editor(s). MDPI and/or the editor(s) disclaim responsibility for any injury to people or property resulting from any ideas, methods, instructions or products referred to in the content. |
© 2023 by the authors. Licensee MDPI, Basel, Switzerland. This article is an open access article distributed under the terms and conditions of the Creative Commons Attribution (CC BY) license (https://creativecommons.org/licenses/by/4.0/).
Share and Cite
He, T.; Hu, H.; Tang, D.; Chen, X.; Meng, J.; Cao, Y.; Lv, X. Experimental Study on the Effects of Waves and Current on Ice Melting. J. Mar. Sci. Eng. 2023, 11, 1209. https://doi.org/10.3390/jmse11061209
He T, Hu H, Tang D, Chen X, Meng J, Cao Y, Lv X. Experimental Study on the Effects of Waves and Current on Ice Melting. Journal of Marine Science and Engineering. 2023; 11(6):1209. https://doi.org/10.3390/jmse11061209
Chicago/Turabian StyleHe, Tianyi, Huijie Hu, Ding Tang, Xu Chen, Jing Meng, Yong Cao, and Xianqing Lv. 2023. "Experimental Study on the Effects of Waves and Current on Ice Melting" Journal of Marine Science and Engineering 11, no. 6: 1209. https://doi.org/10.3390/jmse11061209
APA StyleHe, T., Hu, H., Tang, D., Chen, X., Meng, J., Cao, Y., & Lv, X. (2023). Experimental Study on the Effects of Waves and Current on Ice Melting. Journal of Marine Science and Engineering, 11(6), 1209. https://doi.org/10.3390/jmse11061209

