Load Frequency Control of Marine Microgrid System Integrated with Renewable Energy Sources
Abstract
1. Introduction
- Various renewable energy resources have been considered for marine microgrids—including sea wave energy (SWE), wind turbine generators (WTGs), and solar generation system.
- Various generation sources have been implemented with communication time-delay nonlinearity to increase the PS’s practicality and realism.
- In order to develop a marine microgrid based on renewable and sustainable energy sources, a novel, improved PIDF controller called the I-PDF controller was developed and implemented.
- A modified PIDF controller was compared with other conventional controllers, such as PIDF and PI.
- The coefficient of the proposed I-PDF controller was optimized with a novel meta-heuristic algorithm known as the serval optimization algorithm (SOA). Other algorithms such as the jellyfish swarm algorithm (JSO), particle swarm optimization (PSO), and ant colony optimization (ACO) were used to verify the SOA’s effectiveness.
- In the proposed diverse renewable energy source-based marine microgrid, multi objective functions of the integral time square error, integral time absolute error, and integral square error were formulated.
- To demonstrate the robustness of the proposed frequency control technique, sensitivity testing of the SOA-adjusted I-PDF controller was conducted under uncertain parametric variables such as the droop factor (R), Photovoltaic gain (KPV), and loading conditions.
2. Marine Microgrid Modelling
2.1. Modelling of Wind Turbine Generation
2.2. Modelling of Sea Wave Energy (SWE)
2.3. Modelling of Photovoltaic Generation
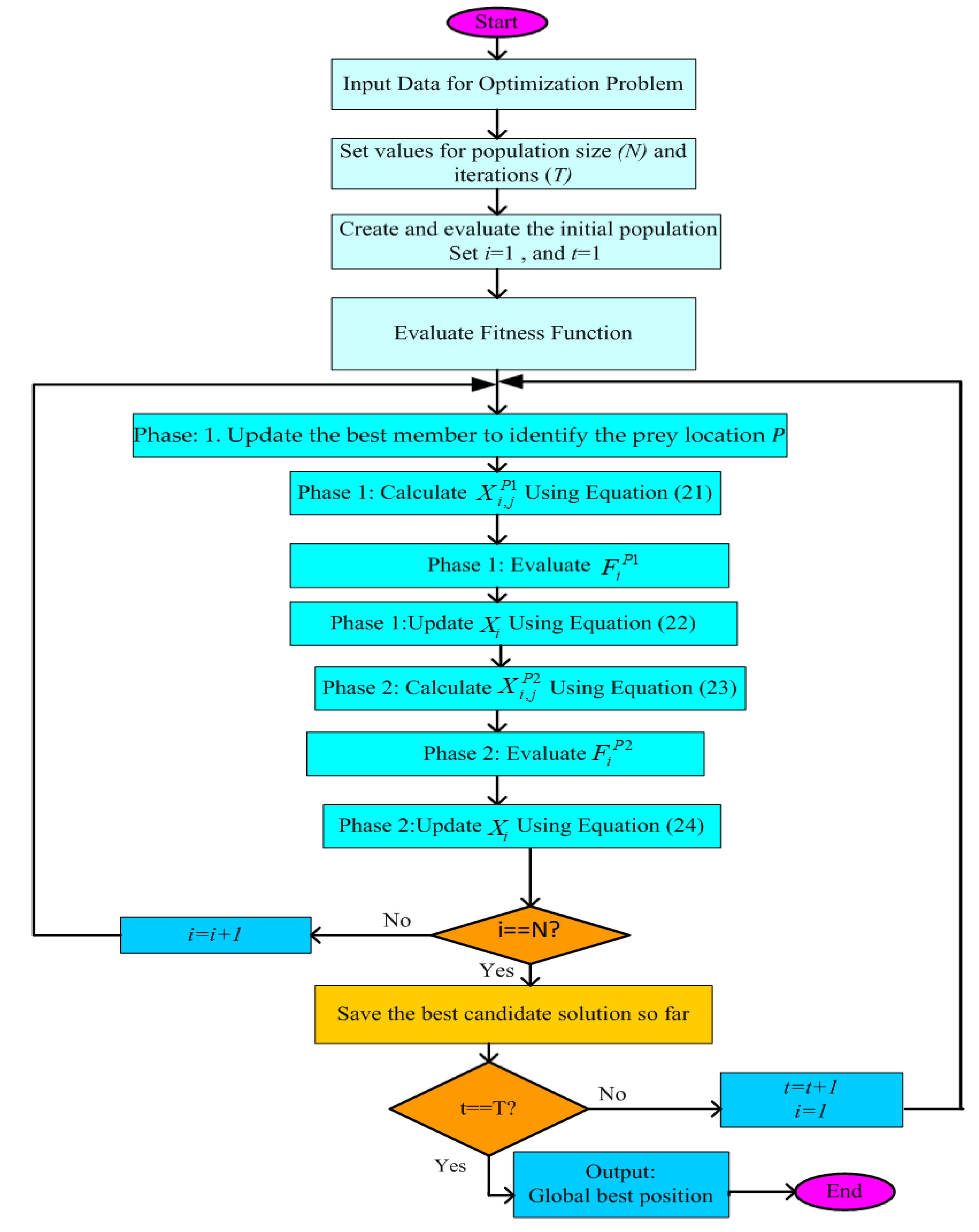
3. Serval Optimization Algorithm (SOA)
3.1. Initialization
3.2. Mathematical Representation of SOA
3.2.1. Phase 1: (Exploration) Selection of Prey and Attacking
3.2.2. Phase 2: (Exploitation) Chase Process
4. Proposed Control Techniques
5. Results and Discussion
- Scenario-1
- (Controllers comparison using different performance indices)
- Scenario-2
- (Comparison of algorithms based on performance indices)
- Scenario-3
- (Sensitivity and Robustness)
6. Conclusions and Future Recommendations
Author Contributions
Funding
Institutional Review Board Statement
Informed Consent Statement
Conflicts of Interest
Abbreviations
| Acronym | Definition | Acronym | Definition |
| WTB | Wind Turbine Generator | RES | Renewable Energy Sources |
| LFC | Load Frequency Control | SLP | Step Load Perturbation |
| SOA | Serval Optimization Algorithm | SWE | Sea wave energy |
| ACO | Ant Colony Optimization | ΔF | Frequency Deviation |
| IPS | Interconnected Power System | PID | Proportional Integral Derivative |
| GHG | Green House Gases | PSO | Particle Swarm Optimization |
| JSO | Jellyfish Swarm Optimization | ABC | Artificial Bee Colony |
| PD | Proportional Derivative | MMS | Marine Microgrid System |
| PV | Photo Voltaic | PS | Power System |
| B | Area Bias Factor | PI | Proportional Integral |
| WT | Wind Turbine | SWE | Sea Wave Energy |
| HPS | Hybrid Power System | IMO | International Maritime Organization |
| ΔPD | Load Deviation | MG | Microgrid |
| R | Speed Regulation | HMG | Hybrid Microgrid |
| ΔPG | Deviation in the Output of Generator | ΔXG | Valve Position of Governor |
| ANN | Artificial Neural networks | FLC | Fuzzy Logic Control |
| Kpv | Photovoltaic Constant | TIDN | Tilt integral derivative with filter |
| ST | Settling time | Tw | Wind Time Constant |
| Ush | Undershoot | LB | Lower Boundary |
| PID | Proportional-Integral-Derivative | Kwave | Gain of wave energy |
| Tp | Time Constant of Power System | TD | Time Delay |
| Osh | Overshoot | TF | Transfer Function |
| ISE | Integral Square Error | FO | Fractional Order |
| M | Inertia Constant | PIDF | Proportional Integral Derivative with Filter |
| H | Power System Gain | UB | Upper Boundary |
| ITAE | Integral Time Absolute Error | ITSE | Integral Time Square Error |
Appendix A. Hybrid PS and Their Parametric Values [25,27,31]
| LFC Model | |||
| Parameter | Value | Parameter | Value |
| Tg | 2 S | TG | 0.5 s |
| R | 2.4 (pu.Mw/s) | 2 H | 0.2 (p.u.·s) |
| Tps2 | 11.49 | D | 0.012 (p.u./Hz) |
| Th | 5 S | Tcon | 0.5 S |
| Tin | 4 S | TFESS | 0.1 S |
| KVR | 1 | TBESS | 0.1 S |
| TVR | 0.08 S | R | 0.5 m |
| H | 2 m | KBE | 1 |
| TCE | 0.4 S | Kwave | 1 |
| Twave | 5 S | Cp | 0.195 |
| JG | 1.53 km·m2 | D | 628 m |
| Ks | 0.5 | KT | 1 |
| Ts | 1 | TT | 0.3 |
| KWTG | 1 | TWTG | 1.5 |
| KPV | 1 | ||
Appendix B. SOA Coefficient and Their Values
| Parameters of SOA Algorithm | Values | Parameters of SOA Algorithm | Values |
| No. of Iterations | 100 | Lower limit (Lb) | −2 |
| No. of Population (Np) | 30 | Constant (R) | 0.05 |
| No. of dimensions | 4 | Coefficient (a) | 2 |
| Random Number (r) | [0, 1] |
References
- Iris, Ç.; Lam, J.S.L. A review of energy efficiency in ports: Operational strategies, technologies and energy management systems. Renew. Sustain. Energy Rev. 2019, 112, 170–182. [Google Scholar] [CrossRef]
- Shariatzadeh, F.; Kumar, N.; Srivastava, A.K. Optimal Control Algorithms for Reconfiguration of Shipboard Microgrid Distribution System Using Intelligent Techniques. IEEE Trans. Ind. Appl. 2017, 53, 474–482. [Google Scholar] [CrossRef]
- Maleki, A.; Askarzadeh, A. Optimal sizing of a PV/wind/diesel system with battery storage for electrification to an off-grid remote region: A case study of Rafsanjan, Iran. Sustain. Energy Technol. Assess. 2014, 7, 147–153. [Google Scholar] [CrossRef]
- Rourke, F.O.; Boyle, F.; Reynolds, A. Tidal energy update 2009. Appl. Energy 2010, 87, 398–409. [Google Scholar] [CrossRef]
- Ovrum, E.; Bergh, T. Modelling lithium-ion battery hybrid ship crane operation. Appl. Energy 2015, 152, 162–172. [Google Scholar] [CrossRef]
- Whitby, B.; Ugalde-Loo, C.E. Performance of Pitch and Stall Regulated Tidal Stream Turbines. IEEE Trans. Sustain. Energy 2013, 5, 64–72. [Google Scholar] [CrossRef]
- Maleki, A.; Askarzadeh, A. Artificial bee swarm optimization for optimum sizing of a stand-alone PV/WT/FC hybrid system considering LPSP concept. Sol. Energy 2014, 107, 227–235. [Google Scholar] [CrossRef]
- Jin, Z.; Sulligoi, G.; Cuzner, R.; Meng, L.; Vasquez, J.C.; Guerrero, J.M. Next-generation shipboard DC power system: Introduction smart grid and DC microgrid technologies into maritime electrical networks. IEEE Electrif. Mag. 2016, 4, 45–57. [Google Scholar] [CrossRef]
- Geertsma, R.D.; Negenborn, R.R.; Visser, K.; Hopman, J.J. Design and control of hybrid power and propulsion systems for smart ships: A review of developments. Appl. Energy 2017, 194, 34–54. [Google Scholar] [CrossRef]
- Iris, Ç.; Lam, J.S.L. Optimal energy management and operations planning in seaports with smart grid while harnessing renewable energy under uncertainty. Omega 2021, 103, 102445. [Google Scholar] [CrossRef]
- Wen, S.; Lan, H.; Hong, Y.-Y.; Yu, D.C.; Zhang, L.; Cheng, P. Allocation of ESS by interval optimization method considering impact of ship swinging on hybrid PV/diesel ship power system. Appl. Energy 2016, 175, 158–167. [Google Scholar] [CrossRef]
- Bryans, A.; Fox, B.; Crossley, P.; O’Malley, M. Impact of Tidal Generation on Power System Operation in Ireland. IEEE Trans. Power Syst. 2005, 20, 2034–2040. [Google Scholar] [CrossRef]
- Mauricio, J.M.; Marano, A.; Gomez-Exposito, A.; Ramos, J.L.M. Frequency Regulation Contribution through Variable-Speed Wind Energy Conversion Systems. IEEE Trans. Power Syst. 2009, 24, 173–180. [Google Scholar] [CrossRef]
- Huang, J.; Yang, J.; Xie, D.; Wu, D. Optimal Sliding Mode Chaos Control of Direct-Drive Wave Power Converter. IEEE Access 2019, 7, 90922–90930. [Google Scholar] [CrossRef]
- Hasanien, H.M. Transient Stability Augmentation of a Wave Energy Conversion System Using a Water Cycle Algorithm-Based Multiobjective Optimal Control Strategy. IEEE Trans. Ind. Inform. 2018, 15, 3411–3419. [Google Scholar] [CrossRef]
- González, I.; Calderón, A.J.; Folgado, F.J. IoT real time system for monitoring lithium-ion battery long-term operation in microgrids. J. Energy Storage 2022, 51, 104596. [Google Scholar] [CrossRef]
- Jha, A.V.; Gupta, D.K.; Appasani, B. The PI Controllers and its optimal tuning for Load Frequency Control (LFC) of Hybrid Hydro-thermal Power Systems. In Proceedings of the 2019 International Conference on Communication and Electronics Systems, Coimbatore, India, 17–19 July 2019; pp. 1866–1870. [Google Scholar] [CrossRef]
- Ali, T.; Malik, S.A.; Daraz, A.; Aslam, S.; Alkhalifah, T. Dandelion Optimizer-Based Combined Automatic Volt-age Regulation and Load Frequency Control in a Multi-Area, Multi-Source Interconnected Power System with nonnlinearities. Energies 2022, 15, 8499. [Google Scholar] [CrossRef]
- Dhillon, S.S.; Lather, J.; Marwaha, S. Multi objective load frequency control using hybrid bacterial foraging and particle swarm optimized PI controller. Int. J. Electr. Power Energy Syst. 2016, 79, 196–209. [Google Scholar] [CrossRef]
- Alayi, R.; Zishan, F.; Seyednouri, S.R.; Kumar, R.; Ahmadi, M.H.; Sharifpur, M. Optimal Load Frequency Control of Island Microgrids via a PID Controller in the Presence of Wind Turbine and PV. Sustainability 2021, 13, 10728. [Google Scholar] [CrossRef]
- Coban, H.H.; Rehman, A.; Mousa, M. Load Frequency Control of Microgrid System by Battery and Pumped-Hydro Energy Storage. Water 2022, 14, 1818. [Google Scholar] [CrossRef]
- Daraz, A.; Malik, S.A.; Mokhlis, H.; Haq, I.U.; Laghari, G.F.; Mansor, N.N. Fitness Dependent Optimizer-Based Automatic Generation Control of Multi-Source Interconnected Power System With Non-Linearities. IEEE Access 2020, 8, 100989–101003. [Google Scholar] [CrossRef]
- Chen, G.; Li, Z.; Zhang, Z.; Li, S. An Improved ACO Algorithm Optimized Fuzzy PID Controller for Load Frequency Control in Multi Area Interconnected Power Systems. IEEE Access 2020, 8, 6429–6447. [Google Scholar] [CrossRef]
- Sariki, M.; Shankar, R. Optimal CC-2DOF(PI)-PDF controller for LFC of restructured multi-area power system with IES-based modified HVDC tie-line and electric vehicles. Eng. Sci. Technol. Int. J. 2022, 32, 101058. [Google Scholar] [CrossRef]
- Zhang, P.; Daraz, A.; Malik, S.A.; Sun, C.; Basit, A.; Zhang, G. Multi-resolution based PID controller for frequency regulation of a hybrid power system with multiple interconnected systems. Front. Energy Res. 2023, 10, 1109063. [Google Scholar] [CrossRef]
- Prakash, A.; Kumar, K.; Parida, S.K. PIDF(1 + FOD) controller for load frequency control with SSSC and AC–DC tie-line in deregulated environment. IET Gener. Transm. Distrib. 2020, 14, 2751–2762. [Google Scholar] [CrossRef]
- Hasanien, H.M. Whale optimisation algorithm for automatic generation control of interconnected modern power systems including renewable energy sources. IET Gener. Transm. Distrib. 2018, 12, 607–614. [Google Scholar] [CrossRef]
- Daraz, A.; Malik, S.A.; Mokhlis, H.; Haq, I.U.; Zafar, F.; Mansor, N.N. Improved-Fitness Dependent Optimizer Based FOI-PD Controller for Automatic Generation Control of Multi-Source Interconnected Power System in Deregulated Environment. IEEE Access 2020, 8, 197757–197775. [Google Scholar] [CrossRef]
- El-Fergany, A.A.; El-Hameed, M.A. Efficient frequency controllers for autonomous two-area hybrid microgrid system using social-spider optimiser. IET Gener. Transm. Distrib. 2017, 11, 637–648. [Google Scholar] [CrossRef]
- Shayeghi, H.; Rahnama, A.; Mohajery, R.; Bizon, N.; Mazare, A.G.; Ionescu, L.M. Multi-Area Microgrid Load-Frequency Control Using Combined Fractional and Integer Order Master–Slave Controller Considering Electric Vehicle Aggregator Effects. Electronics 2022, 11, 3440. [Google Scholar] [CrossRef]
- Daraz, A.; Malik, S.A.; Basit, A.; Aslam, S.; Zhang, G. Modified FOPID Controller for Frequency Regulation of a Hybrid Interconnected System of Conventional and Renewable Energy Sources. Fractal Fract. 2023, 7, 89. [Google Scholar] [CrossRef]
- Fathy, A.; Kassem, A.M. Antlion optimizer-ANFIS load frequency control for multi-interconnected plants comprising photovoltaic and wind turbine. ISA Trans. 2019, 87, 282–296. [Google Scholar] [CrossRef] [PubMed]
- Wu, T.; Zhou, C.; Yan, Z.; Peng, H.; Wu, L. Application of PID optimization control strategy based on particle swarm optimization (PSO) for battery charging system. Int. J. Low Carbon Technol. 2020, 15, 528–535. [Google Scholar] [CrossRef]
- Daraz, A.; Malik, S.A.; Azar, A.T.; Aslam, S.; Alkhalifah, T.; Alturise, F. Optimized Fractional Order Integral-Tilt Derivative Controller for Frequency Regulation of Interconnected Diverse Renewable Energy Resources. IEEE Access 2022, 10, 43514–43527. [Google Scholar] [CrossRef]
- Cuoghi, S.; Ntogramatzidis, L.; Padula, F.; Grandi, G. Direct Digital Design of PIDF Controllers with ComPlex Zeros for DC-DC Buck Converters. Energies 2018, 12, 36. [Google Scholar] [CrossRef]
- Siddiqui, M.A.; Anwar, N.; Laskar, S.H. Tuning of PIDF Controller in Parallel Control Structure for Integrating Process with Time Delay and Inverse Response Characteristic. J. Control. Autom. Electr. Syst. 2020, 31, 829–841. [Google Scholar] [CrossRef]
- Lamba, R.; Singla, S.K.; Sondhi, S. Design of Fractional Order PID Controller for Load Frequency Control in Perturbed Two Area Interconnected System. Electr. Power Compon. Syst. 2019, 47, 998–1011. [Google Scholar] [CrossRef]
- Daraz, A.; Malik, S.A.; Waseem, A.; Azar, A.T.; Haq, I.U.; Ullah, Z.; Aslam, S. Automatic Generation Control of Multi-Source Interconnected Power System Using FOI-TD Controller. Energies 2021, 14, 5867. [Google Scholar] [CrossRef]
- Katawaluwa, M.; Zhang, H.; Vagapov, Y.; Evans, J. Simulation of Wind Heat Generator. In Proceedings of the 2006 IEEE International Conference on Electro/Information Technology, East Lansing, MI, USA, 7–10 May 2006; pp. 479–482. [Google Scholar] [CrossRef]
- Latif, A.; Hussain, S.M.S.; Das, D.C.; Ustun, T.S. Double stage controller optimization for load frequency stabilization in hybrid wind-ocean wave energy based maritime microgrid system. Appl. Energy 2021, 282, 116171. [Google Scholar] [CrossRef]
- Khooban, M.-H.; Niknam, T.; Blaabjerg, F.; Davari, P.; Dragicevic, T. A robust adaptive load frequency control for micro-grids. ISA Trans. 2016, 65, 220–229. [Google Scholar] [CrossRef]
- Dehghani, M.; Trojovský, P. Serval Optimization Algorithm: A New Bio-Inspired Approach for Solving Optimization Problems. Biomimetics 2022, 7, 204. [Google Scholar] [CrossRef]












| Controller Gains | I-PDF | PIDF | PI | SOA | JSO | ACO | PSO |
|---|---|---|---|---|---|---|---|
| Kp | 19.11 | 10.18 | 09.98 | 19.40 | 13.20 | 13.08 | 11.23 |
| Ki | 11.91 | 18.86 | 18.01 | 17.13 | 05.02 | 23.10 | 11.98 |
| Kd | 12.56 | 14.07 | 11.90 | 09. 10 | 10.20 | 14.78 | 19.11 |
| N | 56.89 | 45.01 | - | 98.78 | 34.09 | 51.01 | 98.30 |
| Transient Parameters | Performance Indices | PI Controller | PIDF Controller | I-PDF Controller |
|---|---|---|---|---|
| Time Settling (ST) | ITSE | 05.91 | 08.09 | 03.93 |
| ISE | 10.40 | 08.46 | 08.23 | |
| ITAE | 04.68 | 07.83 | 02.96 | |
| Overshoot (Osh) | ITSE | 0.00040 | 0.00009 | 0.00004 |
| ISE | 0.00603 | 0.00050 | 0.00027 | |
| ITAE | 0.00301 | 0.00012 | 0.00000 | |
| Undershoot (Ush) | ITSE | −0.00521 | −0.00121 | −0.00059 |
| ISE | −0.01376 | −0.00500 | −0.00178 | |
| ITAE | −0.00883 | −0.00202 | −0.00084 |
| Transient Response | Performance Indices | ACO Algorithm | PSO Algorithm | JSO Algorithm | SOA Algorithm |
|---|---|---|---|---|---|
| Time Settling (ST) | ITSE | 08.43 | 06.53 | 05.02 | 04.42 |
| ISE | 10.90 | 08.61 | 06.23 | 09.93 | |
| ITAE | 05.98 | 08.83 | 12.60 | 06.82 | |
| Overshoot (Osh) | ITSE | 0.00081 | 0.00036 | 0.00008 | 0.00001 |
| ISE | 0.00081 | 0.00040 | 0.0000437 | 0.00004 | |
| ITAE | 0.001045 | 0.00043 | 0.0002180 | 0.00012 | |
| Undershoot (Ush) | ITSE | −0.00922 | −0.00664 | −0.00135 | −0.00094 |
| ISE | −0.00921 | −0.00179 | −0.00628 | −0.00104 | |
| ITAE | −0.00722 | 0.006270 | −0.00119 | −0.00065 |
| Transient Terms | Power System Parameters | % Change | ITAE | ITSE | ISE |
|---|---|---|---|---|---|
| Time Settling (ST) | Kwave | +30 | 14.09 | 3.47 | 12.72 |
| −30 | 14.10 | 3.51 | 12.73 | ||
| R | +30 | 14.21 | 6.38 | 13.45 | |
| −30 | 14.23 | 8.03 | 13.46 | ||
| KPV | +30 | 14.60 | 6.10 | 12.79 | |
| −30 | 14.61 | 7.80 | 12.80 | ||
| Overshoot (Osh) | Kwave | +30 | 0.00064 | 0.000323 | 0.00068 |
| −30 | 0.00054 | 0.000276 | 0.00047 | ||
| R | +30 | 0.00094 | 0.000296 | 0.00037 | |
| −30 | 0.00098 | 0.000289 | 0.00030 | ||
| KPV | +30 | 0.00083 | 0.000310 | 0.00014 | |
| −30 | 0.00075 | 0.000313 | 0.00017 | ||
| Undershoot (Ush) | Kwave | +30 | −0.00610 | −0.00315 | −0.00240 |
| −30 | −0.00600 | −0.00313 | −0.00236 | ||
| R | +30 | −0.00693 | −0.00489 | −0.00713 | |
| −30 | −0.00678 | −0.00482 | −0.00913 | ||
| KPV | +30 | −0.00731 | −0.00361 | −0.00780 | |
| −30 | −0.00725 | −0.00361 | −0.00740 |
Disclaimer/Publisher’s Note: The statements, opinions and data contained in all publications are solely those of the individual author(s) and contributor(s) and not of MDPI and/or the editor(s). MDPI and/or the editor(s) disclaim responsibility for any injury to people or property resulting from any ideas, methods, instructions or products referred to in the content. |
© 2023 by the authors. Licensee MDPI, Basel, Switzerland. This article is an open access article distributed under the terms and conditions of the Creative Commons Attribution (CC BY) license (https://creativecommons.org/licenses/by/4.0/).
Share and Cite
Zhang, G.; Khan, I.A.; Daraz, A.; Basit, A.; Khan, M.I. Load Frequency Control of Marine Microgrid System Integrated with Renewable Energy Sources. J. Mar. Sci. Eng. 2023, 11, 844. https://doi.org/10.3390/jmse11040844
Zhang G, Khan IA, Daraz A, Basit A, Khan MI. Load Frequency Control of Marine Microgrid System Integrated with Renewable Energy Sources. Journal of Marine Science and Engineering. 2023; 11(4):844. https://doi.org/10.3390/jmse11040844
Chicago/Turabian StyleZhang, Guoqiang, Irfan Ahmed Khan, Amil Daraz, Abdul Basit, and Muhammad Irshad Khan. 2023. "Load Frequency Control of Marine Microgrid System Integrated with Renewable Energy Sources" Journal of Marine Science and Engineering 11, no. 4: 844. https://doi.org/10.3390/jmse11040844
APA StyleZhang, G., Khan, I. A., Daraz, A., Basit, A., & Khan, M. I. (2023). Load Frequency Control of Marine Microgrid System Integrated with Renewable Energy Sources. Journal of Marine Science and Engineering, 11(4), 844. https://doi.org/10.3390/jmse11040844

