A Study on Grid-Cell-Type Maritime Traffic Distribution Analysis Based on AIS Data for Establishing a Coastal Maritime Transportation Network
Abstract
1. Introduction
2. Literature Review
3. Methodology
3.1. Analysis Overview
3.2. Data Collection
3.2.1. Data Overview
3.2.2. Grid Modeling of Coastal Waters
3.3. Data Preprocessing
3.4. Data Analysis
3.4.1. LOA (Length Overall)
3.4.2. Speed of Ground (SOG)
3.4.3. Frequency
4. Results
4.1. Visualization and Analysis of Marine Traffic Distribution
- (a)
- Maritime traffic status based on the LOA characteristics:
- Most grids in Korean coastal waters were identified as Groups 1–3.
- The port entry and exit routes, the designated routes within coastal waters, and the grids of navigable waters connecting each route were identified as Group 3 or higher.
- (b)
- Maritime traffic status based on the SOG characteristics:
- Most grids in Korean coastal waters were identified as Groups 3–5.
- The port entry and exit routes, the designated routes within coastal waters, and the grids of navigable waters connecting each route were identified as Group 5 or higher.
- (c)
- Maritime traffic status based on frequency characteristics:
- Most grids in Korean coastal waters were identified as Groups 6–8.
- The port entry and exit routes, the designated routes within coastal waters, and the grids of navigable waters connecting each route were identified as Group 8 or higher.
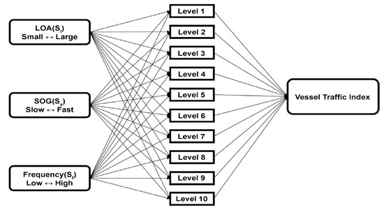
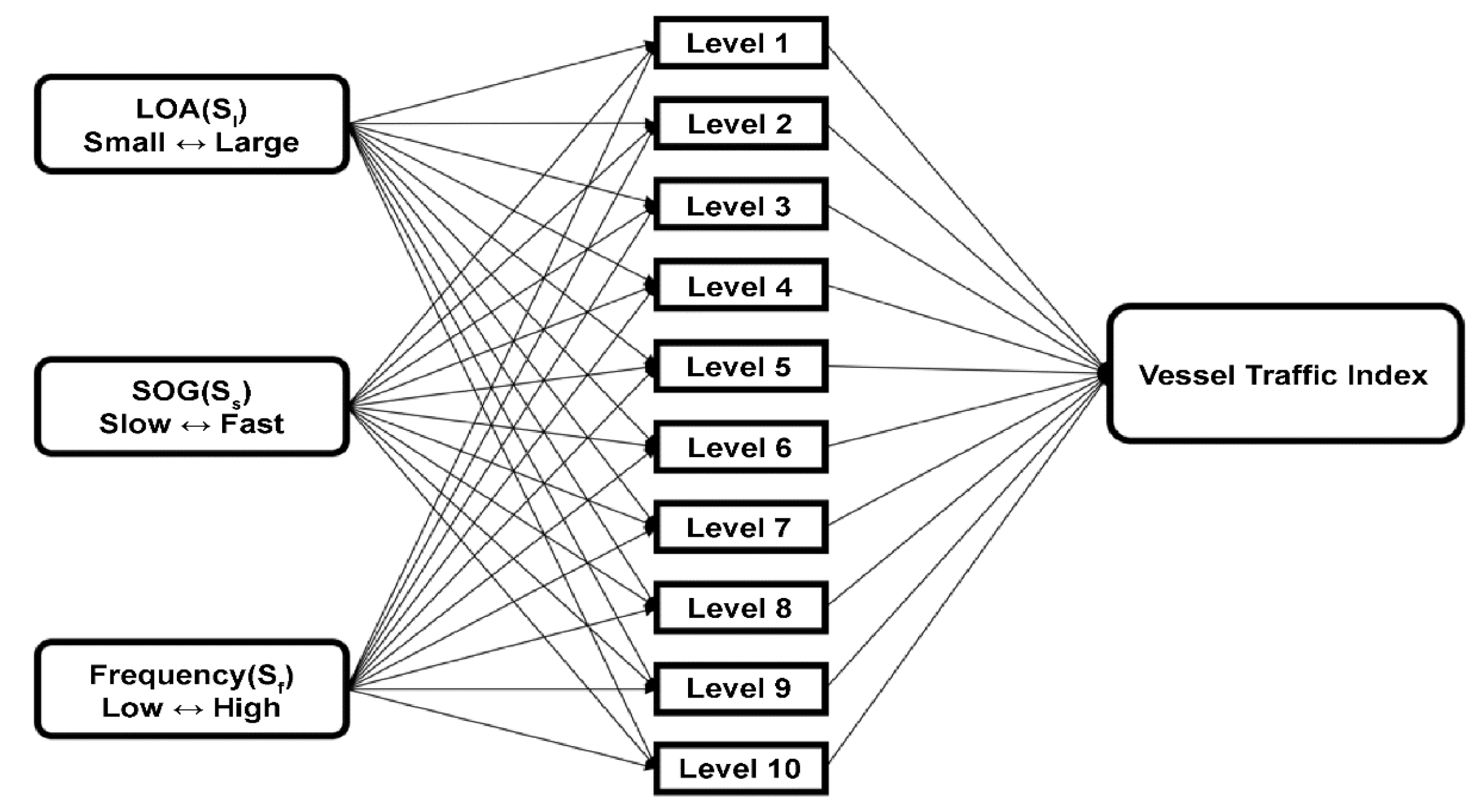
4.2. Design and Application of Vessel Traffic Index
5. Discussion
- To minimize the impact of changes in spatial and temporal factors in this study, as well as to understand the average traffic volume and customary traffic flows of the passing ships, AIS data analysis was performed for a total of 12 days while considering seasonal characteristics for the entire scope of the Korean coastal waters.
- Data preprocessing, including treatment for missing values and outliers, was undertaken to improve the reliability of the AIS data and eliminate the identified error values.
6. Conclusions and Future Work
- VTIs of eight or higher were identified for the routes to and from major domestic ports (e.g., Incheon Port, Mokpo Port, Yeosu Port, Busan Port, and Ulsan Port), the designated routes within Korean coastal waters (e.g., Ongdo passage, Bukmaemulsudo passage, Nammaemulsudo passage, Bogildo passage, Geomundo passage, and Hongdo Namhae passage), and the range of navigable waters linking each route. VTI levels were identified as 5–7 in the range of navigable waters connected to the designated routes in coastal waters, and the port entry and exit passages in the ocean and coastal waters.
- All six designated routes (Ongdo, Bukmaemulsudo, Nammaemulsudo, Bogildo, Geomundo, and Hongdo Namhae passages) had a VTI of eight or higher. Thus, the level of sea-area utilization was considerably higher than that of the nearby sea areas. In the case of the sea area near the designated passage, most of the VTI values were in the range of five to six. Although the utilization level of the sea area is lower than that of the designated passages, various types of traffic flow exist, such as connecting to or departing from the existing flows, depending on the location of each passage.
- It is necessary to portray these characteristics according to the type of vessel traffic by sea area. In this study, an assessment of vessel traffic was performed based on grid-type data. In the future, while developing the CMTN, the data may be separated into basic and connection sections based on the type of vessel traffic (head-on situation, overtaking, and crossing situation). Thus, detailed results based on the reflection of weights according to the vessel traffic type by sea area are required.
- A CMTN should be configured according to the purpose of each type. Based on the AIS data, a fundamental analysis of the maritime traffic distribution in Korean coastal waters was conducted in this study. Based on the findings of this study, it is necessary to develop sub-concepts for each type of CMTN, such as open-sea passages, coastal passages, access passages, and port entry/exit passages, as well as suitable passage design criteria.
Author Contributions
Funding
Institutional Review Board Statement
Informed Consent Statement
Data Availability Statement
Conflicts of Interest
References
- MOTIE (Ministry of Trade, Industry and Energy). Renewable Energy 3020 Implementation Plan Announced. Available online: http://www.motie.go.kr/motie/ne/presse/press2/bbs/bbsView.do?bbs_cd_n=81&bbs_seq_n=159996 (accessed on 20 December 2022).
- Park, M.; Park, S.G.; Seong, B.C.; Choi, Y.J.; Jung, S.H. Current status and prospective of offshore wind power to achieve Korean renewable energy 3020 plan. J. Korean Soc. Environ. Eng. 2021, 43, 196–205. [Google Scholar] [CrossRef]
- Im, I.K.; Shin, D.R.; Jeong, J.P. Components for Smart Autonomous Ship Architecture Based on Intelligent Information Technology. Procedia Comput. Sci. 2018, 134, 91–98, ISSN 1877-0509. [Google Scholar] [CrossRef]
- Yun, G.-H. A Study on the Navigation Rules of Wing-In-Ground Effect Craft. J. Korean Soc. Mar. Environ. Saf. 2013, 19, 491–496. [Google Scholar] [CrossRef]
- Patera, A.; Pataki, Z.; Kitsiou, D. Development of a webGIS Application to Assess Conflicting Activities in the Framework of Marine Spatial Planning. J. Mar. Sci. Eng. 2022, 10, 389. [Google Scholar] [CrossRef]
- Retzlaff, R.; LeBleu, C. Marine Spatial Planning: Exploring the role of planning practice and research. J. Plan. Liter. 2018, 33, 466–491. [Google Scholar] [CrossRef]
- Chae, D.R. A study on the necessity of introducing marine spatial planning in Korea. J. Korean Soc. Mar. Environ. Saf. 2009, 15, 237–242. [Google Scholar]
- Kim, J.K. Semi-Continuous Spatial Statistical Analysis Using AIS Data for Vessel Traffic Flow Characteristics in Fairway. J. Mar. Sci. Eng. 2021, 9, 378. [Google Scholar] [CrossRef]
- Yoo, Y.; Kim, T.-G. An Improved Ship Collision Risk Evaluation Method for Korea Maritime Safety Audit Considering Traffic Flow Characteristics. J. Mar. Sci. Eng. 2019, 7, 448. [Google Scholar] [CrossRef]
- Bellsolà Olba, X.; Daamen, W.; Vellinga, T.; Hoogendoorn, S.P. Risk Assessment Methodology for Vessel Traffic in Ports by Defining the Nautical Port Risk Index. J. Mar. Sci. Eng. 2020, 8, 10. [Google Scholar] [CrossRef]
- Yildiz, S.; Tonoğlu, F.; Uğurlu, Ö.; Loughney, S.; Wang, J. Spatial and Statistical Analysis of Operational Conditions Contributing to Marine Accidents in the Singapore Strait. J. Mar. Sci. Eng. 2022, 10, 2001. [Google Scholar] [CrossRef]
- Li, Z.; Yao, C.; Zhu, X.; Gao, G.; Hu, S. A decision support model for ship navigation in Arctic waters based on dynamic risk assessment. J. Ocean Eng. 2022, 244, 110427, ISSN 0029-8018. [Google Scholar] [CrossRef]
- MOF (Ministry of Oceans and Fisheries). Harbour and Fishery Design Criteria; Ministry of Oceans and Fisheries: Sejong City, Republic of Korea, 2020. [Google Scholar]
- Hwang, H.K.; Kim, B.S.; Shin, I.S.; Song, S.K.; Nam, K.T. Development of analysis system for vessel traffic display and statistics based on maritime-bigdata. J. Korean Inst. Inf. Commun. Eng. 2016, 20, 1195–1202. [Google Scholar] [CrossRef]
- Kang, W.-S.; Park, Y.-S. A study on the design of coastal fairway width based on a risk assessment model in Korean waterways. Appl. Sci. 2022, 12, 1535. [Google Scholar] [CrossRef]
- Lee, H.-T.; Lee, J.-S.; Yang, H.; Cho, I.-S. An AIS data-driven approach to analyze the pattern of ship trajectories in ports using the DBSCAN algorithm. Appl. Sci. 2021, 11, 799. [Google Scholar] [CrossRef]
- Oh, J.Y.; Kim, H.J. Spatiotemporal Analysis of vessel trajectory data using network analysis. J. Korean Soc. Mar. Environ. Saf. 2020, 26, 759–766. [Google Scholar] [CrossRef]
- You, Y.J.; Kim, J.H.; Seo, M.K. A study on the prediction of sailing performance for a LNGC based on the AIS data. J. Soc. Nav. Arc Publications: Republic of Korea. 2017, 54, 275–285. [Google Scholar] [CrossRef]
- Wen, Y.; Huang, Y.; Zhou, C.; Yang, J.; Xiao, C.; Wu, X. Modelling of marine traffic flow complexity. Ocean Eng. 2015, 104, 500–510. [Google Scholar] [CrossRef]
- Suo, Y.; Chen, W.; Claramunt, C.; Yang, S. A ship trajectory prediction framework based on a recurrent neural network. Sensors 2020, 20, 5133. [Google Scholar] [CrossRef]
- Xiao, Z.; Fu, X.; Zhang, L.; Zhang, W.; Liu, R.W.; Liu, Z.; Goh, R.S.M. Big data driven vessel trajectory and navigating state prediction with adaptive learning, motion modeling and particle filtering techniques. IEEE Trans. Intell. Transp. Syst. 2022, 23, 3696–3709. [Google Scholar] [CrossRef]
- Shi, Y.; Long, C.; Yang, X.; Deng, M. Abnormal ship behavior detection based on AIS data. Appl. Sci. 2022, 12, 4635. [Google Scholar] [CrossRef]
- Bakdi, A.; Glad, I.K.; Vanem, E.; Engelhardtsen, Ø. AIS-based multiple vessel collision and grounding risk identification based on adaptive safety domain. J. Mar. Sci. Eng. 2020, 8, 5. [Google Scholar] [CrossRef]
- Oh, M.J.; Roh, M.I.; Park, S.W.; Chun, D.H.; Son, M.J.; Lee, J.Y. Operational analysis of container ships by using maritime big data. J. Mar. Sci. Eng. 2021, 9, 438. [Google Scholar] [CrossRef]
- Park, Y.S.; Kim, J.K.; Kim, J.S.; Kim, J.S.; Lee, Y.S.; Park, S.W. A basic study on establishment of sea trial prohibition waterway based on marine traffic survey. J. Korean Soc. Mar. Eng. 2015, 39, 318–325. [Google Scholar] [CrossRef]
- Kang, W.S.; Song, T.H.; Kim, Y.D.; Park, Y.S. A study on seasonal variation in marine traffic congestion on major port and coastal routes. J. Korean Soc. Mar. Environ. Saf. 2017, 23, 1–8. [Google Scholar] [CrossRef]
- Jung, C.Y.; Yoo, S.L. Analysis on the navigation risk factors in Gunsan coastal area (1). J. Korean Soc. Fish. Technol. 2017, 53, 286–292. [Google Scholar] [CrossRef]
- Kim, D.H.; Kim, J.M.; Yoon, B.C.; Chang, E.M.; Choi, Y.S. Development plan of grid system utilizing spatial information. J. Korea Inf. Soc. 2015, 23, 43–55. [Google Scholar] [CrossRef]
- KRIHS. The Use of Spatial Big Data for Planning Policy Support, S. Korea; Korea Research Institute for Human Settlements: Sejong City, Republic of Korea, 2014. [Google Scholar]
- Keum, J.S.; Jang, W.J. Evaluation of the navigational risk level in coastal waterway using fuzzy logic. J. Korean Soc. Mar. Environ. Saf. 2006, 12, 53–59. [Google Scholar]
- Park, M.J. A Basic Study on the Development of the Marine Traffic Risk Index Model. MPil Dissertation, Korea Maritime and Ocean University, Busan, Republic of Korea, 2021. [Google Scholar]
- Lee, M.K.; Park, Y.S.; Park, S.; Lee, E.; Park, M.; Kim, N.E. Application of collision warning algorithm alarm in fishing vessel’s waterway. Appl. Sci. 2021, 11, 4479. [Google Scholar] [CrossRef]
- Kim, I.C. A Study on Developing a Model for Maritime Traffic Risk Assessment of Coastal Waters. Doctoral Dissertation, Mokpo National Maritime University, Mokpo, Republic of Korea, 2016. [Google Scholar]
- Kim, H.S.; Lee, Y.S. A study on decision of minimum required channel width considering ship types by fast time simulation. J. Korean Soc. Mar. Environ. Saf. 2020, 26, 309–316. [Google Scholar] [CrossRef]














| AIS Data | Content | |
|---|---|---|
| Analysis Period | Spring | 2020.03.08–2020.03.10 (3 days) |
| Summer | 2020.07.05–2020.07.07 (3 days) | |
| Fall | 2020.09.12–2020.09.14 (3 days) | |
| Winter | 2020.12.08–2020.12.10 (3 days) | |
| Analysis Range | Upper Left | (Lat.) N 40°00′00.00″/(Long.) E 124°00′00.00″ |
| Lower Right | (Lat.) N 32°00′00.00″/(Long.) E 132°00′00.00″ | |
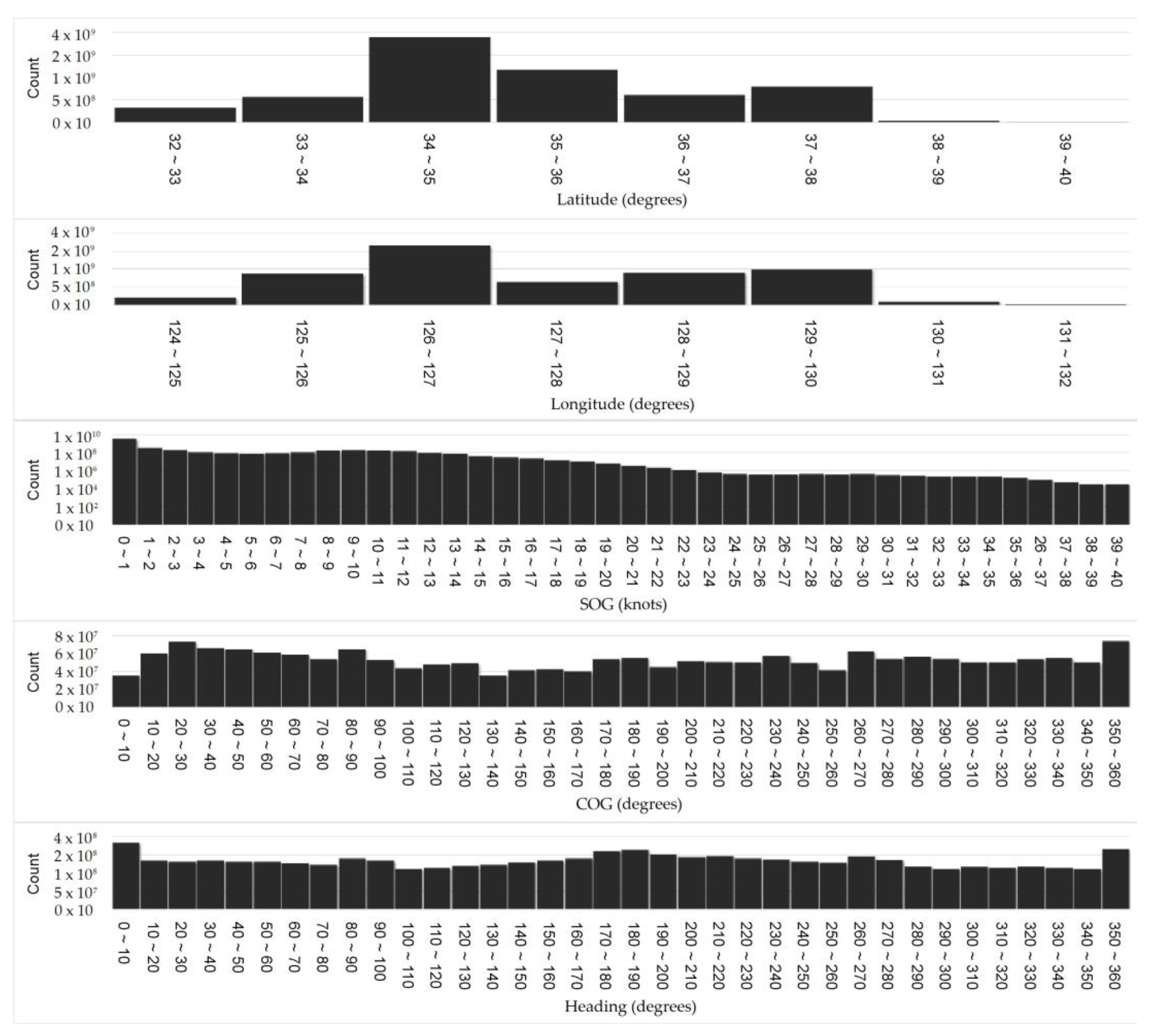
| Classification | Data Set (Points) | Mean | Std. | Min. | 25% | 50% | 75% | Max. | |
|---|---|---|---|---|---|---|---|---|---|
| Spring | Lat (N) | 60,169,839 | 36.53 | 8.61 | −111.85 | 34.83 | 35.48 | 37.5 | 111.27 |
| Long (E) | 128.66 | 8.54 | −210.26 | 126.61 | 128.5 | 129.46 | 211.65 | ||
| SOG (knots) | 6.28 | 15.78 | 0 | 0.1 | 3.4 | 14.1 | 102.3 | ||
| COG (°) | 170.11 | 116.78 | 0 | 92.6 | 198 | 310.6 | 409.5 | ||
| HDG (°) | 355.1 | 183.78 | 0 | 275 | 511 | 511 | 511 | ||
| Summer | Lat (N) | 65,185,873 | 36.63 | 8.14 | −111.85 | 34.9 | 35.5 | 39 | 92.91 |
| Long (E) | 128.57 | 8.16 | −221.72 | 126.61 | 128.47 | 129.89 | 222.78 | ||
| SOG (knots) | 6.67 | 15.26 | 0 | 0.1 | 6.5 | 14.3 | 102.3 | ||
| COG (°) | 167.46 | 115.93 | 0 | 99 | 192.7 | 304.5 | 409.5 | ||
| HDG (°) | 356.39 | 182.14 | 0 | 274 | 511 | 511 | 511 | ||
| Fall | Lat (N) | 74,870,951 | 36.33 | 10.14 | −111.85 | 34.74 | 35.39 | 37.45 | 107.89 |
| Long (E) | 127.75 | 17.51 | −223.57 | 126.38 | 127.73 | 129.55 | 219.62 | ||
| SOG (knots) | 6.69 | 16.77 | 0 | 0.2 | 5 | 14.1 | 102.3 | ||
| COG (°) | 173.78 | 115.01 | 0 | 111.1 | 201.7 | 320 | 409.5 | ||
| HDG (°) | 369.21 | 182.16 | 0 | 312 | 511 | 511 | 511 | ||
| Winter | Lat (N) | 71,308,258 | 36.27 | 9.81 | −111.85 | 34.73 | 35.35 | 37.49 | 103.01 |
| Long (E) | 127.74 | 17.55 | −223.57 | 126.54 | 127.76 | 130.68 | 222.63 | ||
| SOG (knots) | 6.45 | 16.17 | 0 | 0.2 | 4.7 | 14.4 | 102.3 | ||
| COG (°) | 171.97 | 116.09 | 0 | 90.5 | 197.8 | 311 | 409.5 | ||
| HDG (°) | 384.66 | 175.96 | 0 | 357 | 511 | 511 | 511 | ||
| Item | Level | Interval | Reference | |
|---|---|---|---|---|
| Horizontal Grid System (6 levels) | 1 | 1° | abt. 100 km | ![]() |
| 2 | 15′ | abt. 25 km | ||
| 3 | 3′ | abt. 5 km | ||
| 4 | 1′30″ | abt. 2.5 km | ||
| 5 | 30″ | abt. 1 km | ||
| 6 | 3″ | abt. 100 m | ||
| Classification | Data Set (Points) | Mean | Std. | Min. | Max. | |
|---|---|---|---|---|---|---|
| AIS data after preprocessing | Lat (N) | 5,379,110,278 | 35.19 | 1.35 | 32.00 | 40.00 |
| Long (E) | 127.38 | 1.51 | 124.00 | 132.00 | ||
| SOG (knots) | 2.8 | 4.5 | 0.0 | 40.0 | ||
| COG (°) | 64.09 | 106.92 | 000.0 | 359.0 | ||
| HDG (°) | 158.18 | 112.39 | 000 | 359 | ||
| LOA (m) | ||||||||||
|---|---|---|---|---|---|---|---|---|---|---|
| Group | 1 | 2 | 3 | 4 | 5 | 6 | 7 | 8 | 9 | 10 |
| Range | ∼15 | 15∼19 | 19∼23 | 23∼28 | 28∼31 | 31∼36 | 36∼43 | 43∼71 | 72∼127 | 127∼ |
| Total ship count: 95,422,281 | ||||||||||
| SOG (knots) | ||||||||||
|---|---|---|---|---|---|---|---|---|---|---|
| Group | 1 | 2 | 3 | 4 | 5 | 6 | 7 | 8 | 9 | 10 |
| Range | ∼0.4 | 0.4∼0.7 | 0.7∼1.1 | 1.1∼1.9 | 1.9∼3.8 | 3.8∼6.5 | 6.5∼8.9 | 8.9∼10.4 | 10.4∼12.3 | 12.3∼ |
| Total ship count: 236,725,800 | ||||||||||
| Frequency (Times) | ||||||||||
|---|---|---|---|---|---|---|---|---|---|---|
| Group | 1 | 2 | 3 | 4 | 5 | 6 | 7 | 8 | 9 | 10 |
| Range | ∼4 | 4∼8 | 8∼11 | 11∼14 | 14∼17 | 17∼20 | 20∼25 | 25∼37 | 37∼74 | 74∼ |
| Total grid count: 5,060,808 | ||||||||||
| VTI | ||||
|---|---|---|---|---|
| Level | 1 | n ≤ 15 | n ≤ 0.4 | n ≤ 4 |
| 2 | 15 < n ≤ 19 | 0.4 < n ≤ 0.7 | 4 < n ≤ 8 | |
| 3 | 19 < n ≤ 23 | 0.7 < n ≤ 1.1 | 8 < n ≤ 11 | |
| 4 | 23 < n ≤ 28 | 1.1 < n ≤ 1.9 | 11 < n ≤ 14 | |
| 5 | 28 < n ≤ 31 | 1.9 < n ≤ 3.8 | 14 < n ≤ 17 | |
| 6 | 31 < n ≤ 36 | 3.8 < n ≤ 6.5 | 17 < n ≤ 20 | |
| 7 | 36 < n ≤ 43 | 6.5 < n ≤ 8.9 | 20 < n ≤ 25 | |
| 8 | 43 < n ≤ 71 | 8.9 < n ≤ 10.4 | 25 < n ≤ 37 | |
| 9 | 71 < n ≤ 127 | 10.4 < n ≤ 12.3 | 37 < n ≤ 74 | |
| 10 | 127 < n | 12.3 < n | 74 < n | |
| Sea Area | VTI | Remarks | |
|---|---|---|---|
| (a) | Ongdo passage | 8 | Northwest: Incheon Port to Yellow Sea flow (6 to 7) East side: Omnidirectional spread Sea flow (5 to 6) |
| (b) | Bukmaemulsudo passage | 8 | Southeast: Maenggolgundo to Yellow Sea flow (6 to 7) |
| (c) | Nammaemulsudo passage | 8 | South side: Gageodo to Bogildo Sea flow (6 to 7) Northeast: Maenggolsudo Sea flow (5 to 6) |
| (d) | Bogildo passage | 8 | East Side: Jeju Island Sea flow (6 to 7) West Side: Cross Sea flow (5 to 6) |
| (e) | Geomundo passage | 8 | South side: Chujado to Busan Sea flow (6 to 7), Goheung to Geomundo Sea flow (5 to 6) |
| (f) | Hongdo Namhae passage | 8 | Northwest: Geoje to Samcheonpo Sea flow (7 to 8), Masan to Jeju Island Sea flow (6 to 7) |
| Classification | Marine Traffic Distribution | |
|---|---|---|
| LOA (by Total Ship) | n < 50 m | 74% |
| 50 m ≤ n < 200 m | 22% | |
| 200 m ≤ n | 4% | |
| SOG (by Total Ship) | n < 5 knots | 56% |
| 5 knots ≤ n < 10 knots | 21% | |
| 10 knots ≤ n < 15 knots | 19% | |
| 15 knots ≤ n | 4% | |
| Frequency (by Total Grid) | n < 20 counts | 60% |
| 20 counts ≤ n < 50 counts | 25% | |
| 50 counts ≤ n | 15% | |
Disclaimer/Publisher’s Note: The statements, opinions and data contained in all publications are solely those of the individual author(s) and contributor(s) and not of MDPI and/or the editor(s). MDPI and/or the editor(s) disclaim responsibility for any injury to people or property resulting from any ideas, methods, instructions or products referred to in the content. |
© 2023 by the authors. Licensee MDPI, Basel, Switzerland. This article is an open access article distributed under the terms and conditions of the Creative Commons Attribution (CC BY) license (https://creativecommons.org/licenses/by/4.0/).
Share and Cite
Kim, H.-S.; Lee, E.; Lee, E.-J.; Hyun, J.-W.; Gong, I.-Y.; Kim, K.; Lee, Y.-S. A Study on Grid-Cell-Type Maritime Traffic Distribution Analysis Based on AIS Data for Establishing a Coastal Maritime Transportation Network. J. Mar. Sci. Eng. 2023, 11, 354. https://doi.org/10.3390/jmse11020354
Kim H-S, Lee E, Lee E-J, Hyun J-W, Gong I-Y, Kim K, Lee Y-S. A Study on Grid-Cell-Type Maritime Traffic Distribution Analysis Based on AIS Data for Establishing a Coastal Maritime Transportation Network. Journal of Marine Science and Engineering. 2023; 11(2):354. https://doi.org/10.3390/jmse11020354
Chicago/Turabian StyleKim, Hyun-Suk, Eunkyu Lee, Eui-Jong Lee, Jin-Won Hyun, In-Young Gong, Kyungsup Kim, and Yun-Sok Lee. 2023. "A Study on Grid-Cell-Type Maritime Traffic Distribution Analysis Based on AIS Data for Establishing a Coastal Maritime Transportation Network" Journal of Marine Science and Engineering 11, no. 2: 354. https://doi.org/10.3390/jmse11020354
APA StyleKim, H.-S., Lee, E., Lee, E.-J., Hyun, J.-W., Gong, I.-Y., Kim, K., & Lee, Y.-S. (2023). A Study on Grid-Cell-Type Maritime Traffic Distribution Analysis Based on AIS Data for Establishing a Coastal Maritime Transportation Network. Journal of Marine Science and Engineering, 11(2), 354. https://doi.org/10.3390/jmse11020354


