Stochastic Medium Model for the Settlement Calculation of Prefabricated Vertical Drains of Soft Soil Foundations in the Coastal Area of South China
Abstract
:1. Introduction
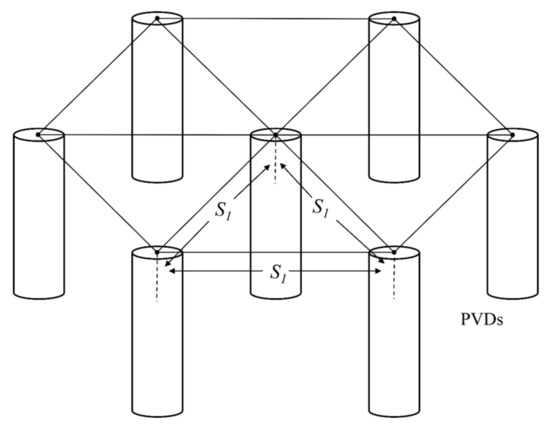
2. Model Development
3. Case Study
3.1. Site Description or Field Data
3.2. Model Application
- (1)
- It was supposed that the water table is located at the ground surface (h = 0).
- (2)
- Initial values of H = 3.0 m, = 1.5 × 10−6 MPa−1, e = 1.5, and = 9.8 kN/m3 were adopted and determined into Equation (7).
- (3)
- Function f(R, β) was expanded according to Equations (13) and (14), and single PVD model function f(θ, η, R, β) was obtained.
- (4)
- The function of the soft soil foundation in the coastal area of South China cross-section settlement curve F(R, β) was superimposed according to Equation (15).
3.3. Analysis of Results
- (1)
- The model curve was almost a straight line in the interval of −24-24 m when the surcharge height was 0.541 m.
- (2)
- The maximum settlement values under the first, second, third, and fourth surcharge loads obtained according to the PVD model were 0.123 m, 1.207 m, 1.900 m, and 2.035 m, respectively, and the relative errors compared to the measured settlements of 17 mm, 1355 mm, 2017 mm, and 2101 mm were 12.1%, 10.9%, 5.8%, and 3.1%, respectively. In the range of 50-400 kPa, the higher the surcharge height was, the greater the surcharge load was. The greater the surcharge load was, the higher the accuracy of the PVDs model was. This is because the settlement of soft soil is higher at the initial stage of loading. At the same time, in the initial stage of loading, settlement caused by mechanical load and construction load accounted for a large proportion of the total settlement. Therefore, the larger the stacking height was, the smaller the calculation error of the PVD model was.
- (3)
- The PVD spacing for the expressway in southern China was 1.2-1.5m, the influence range of a single PVD was 15 m [35,36], the measured settlement curve of the soft soil foundation in the coastal area of South China cross-section and the settlement curve obtained with the PVD model looked similar to quadratic functions that were convex upward, and the maximum value occurs at the center line of the cross-section. The settlement is highest at the center line of the foundation because the horizontal confinement of the soil is the greatest at this point.
- (4)
- The settlement value of the PVD model was always slightly smaller than the measured settlement value [36]. The PVD model only calculated the settlement of the soft soil itself, but the mechanical load and construction load on site would also produce settlement.
4. Conclusions
- (1)
- In this paper, the stochastic medium model is combined with the PVD. The stochastic medium model for the settlement calculation of PVDs was established by the superposition of multiple PVDs. A function for the soft soil foundation in the coastal area of South China cross-section settlement curve was obtained. The problem of interaction between multiple PVDs in the settlement calculation was explored in a way closer to the reality.
- (2)
- This article included an application to the soft soil foundation in the coastal area of South China treatment of an expressway. Comparing actual monitoring data to calculation results of the stochastic medium PVD model, the relative error between the predicted and actual measured values of the soft soil foundation in the coastal area of South China cross-section was less than 15%. When the preloading strength was between 50–400 kPa, the greater the surcharge load was, the smaller the error between the measured and predicted maximum settlements was.
- (3)
- The model proposed in this paper could be applied to calculate the settlement of soft soil foundations in the coastal area of South China under surcharge preloading and could be extended to three-dimensional settlement calculations of soft soil foundations in the coastal area of South China. The optimal surcharge height could be determined by progressively increasing the surcharge height.
Author Contributions
Funding
Institutional Review Board Statement
Informed Consent Statement
Data Availability Statement
Conflicts of Interest
Abbreviations
| and | the weighted coefficients; |
| the initial void ratio of soft soil; | |
| H | the maximum height of the groundwater level after the PVD has been laid; |
| h | the groundwater level before the PVD is laid; |
| m and n | the number of base points; |
| R | the distance between the measured settlement point and the center line of the soft soil foundation; |
| the fixed radius affected by a single PVD; | |
| the distance between the center lines of two PVDs; | |
| the equivalent radius; | |
| the depth of soil; | |
| the compressibility; | |
| the major influence angle of soil; | |
| the vertical coordinate of the soft soil in the coordinate system; | |
| θ | the angle in the horizontal direction with the centreline of the PVD as the axis; |
| the array with elements ; | |
| the unit weight of the soft soil. |
References
- Indraratna, B.; Kan, M.E.; Potts, D.; Rujikiatkamjorn, C.; Sloan, S.W. Analytical solution and numerical simulation of vacuum consolidation by vertical drains beneath circular embankments. Comput. Geotech. 2016, 80, 83–96. [Google Scholar] [CrossRef] [Green Version]
- Xue, J.; Chen, J.; Liu, J.; Shi, Z. Instability of a geogrid reinforced soil wall on thick soft Shanghai clay with prefabricated vertical drains: A case study. Geotext. Geomembr. 2014, 42, 302–311. [Google Scholar] [CrossRef]
- Kumarage, P.I.; Gnanendran, C.T. Long-term performance predictions in ground improvements with vacuum assisted Prefabricated Vertical Drains. Geotext. Geomembr. 2019, 47, 95–103. [Google Scholar] [CrossRef]
- Lester, A.M.; Kouretzis, G.P.; Sloan, S.W. Finite element modelling of prefabricated vertical drains using 1D drainage elements with attached smear zones. Comput. Geotech. 2019, 107, 235–254. [Google Scholar] [CrossRef]
- Wang, P.; Han, Y.; Wang, J.; Cai, Y.; Geng, X. Deformation characteristics of soil between prefabricated vertical drains under vacuum preloading. Geotext. Geomembr. 2019, 47, 798–802. [Google Scholar] [CrossRef]
- Liu, S.W.; Wan, J.H.; Zhou, C.Y.; Liu, Z.; Yang, X. Efficient Beam-Column Finite-Element Method for Stability Design of Slender Single Pile in Soft Ground Mediums. Int. J. Geomech. 2020, 20, 4019141–4019148. [Google Scholar] [CrossRef]
- Eid, H.T. Bearing Capacity and Settlement of Skirted Shallow Foundations on Sand. Int. J. Geomech. 2013, 13, 645–652. [Google Scholar] [CrossRef]
- Said, K.N.M.; Rashid, A.S.A.; Osouli, A.; Latifi, N.; Ganiyu, A.A. Settlement Evaluation of Soft Soil Improved by Floating Soil Cement Column. Int. J. Geomech. 2018, 19, 4018181–4018183. [Google Scholar]
- Lin, C.; Xia, C.; Liu, Z.; Zhou, C. A Comprehensive Correlation Study of Structured Soils in Coastal Area of South China about Structural Characteristics. J. Mar. Sci. Eng. 2022, 10, 508. [Google Scholar] [CrossRef]
- Xia, C.; Liu, Z.; Zhou, C. Burger’s Bonded Model for Distinct Element Simulation of the Multi-Factor Full Creep Process of Soft Rock. J. Mar. Sci. Eng. 2021, 9, 945. [Google Scholar] [CrossRef]
- Xia, C.; Zhou, C.; Zhu, F.; Liu, Z.; Cui, G. The Critical Indicator of Red-Bed Soft Rocks in Deterioration Process Induced by Water Basing on Renormalization Group Theory. Appl. Sci. 2021, 11, 7968. [Google Scholar] [CrossRef]
- Jiang, N.; Wang, C.; Wu, Q.; Li, S. Influence of Structure and Liquid Limit on the Secondary Compressibility of Soft Soils. J. Mar. Sci. Eng. 2020, 8, 627. [Google Scholar] [CrossRef]
- Chen, D.; Luo, J.; Liu, X.; Mi, D.; Xu, L. Improved Double-Layer Soil Consolidation Theory and Its Application in Marine Soft Soil Engineering. J. Mar. Sci. Eng. 2019, 7, 156. [Google Scholar] [CrossRef] [Green Version]
- Barron, R.A.; Lane, K.S.; Keene, P.; Kjellman, W. Consolidation of fine-grained soils by drain wells. Trans. ASCE 1948, 113, 324–360. [Google Scholar]
- Hird, C.C.; Pyrah, I.C.; Russel, D. Finite element modelling of vertical drains beneath embankments on soft ground. Geotechnique 1992, 42, 499–511. [Google Scholar] [CrossRef]
- Hansbo, S. Consolidation of clay by band-shaped prefabricated drains. Ground Eng. 1979, 12, 16–18. [Google Scholar]
- Lu, M.; Li, D.; Jing, H.; Deng, Y. Analytical Solution for Consolidation of Band-Shaped Drain Based on an Equivalent Annular Drain. Int. J. Geomech. 2019, 19, 4019041–4019043. [Google Scholar] [CrossRef]
- Pham, H.T.; Rühaak, W.; Schulte, D.; Sass, I. Application of the Vimoke–Taylor concept for fully coupled models of consolidation by prefabricated vertical drains. Comput. Geotech. 2019, 116, 103201. [Google Scholar] [CrossRef]
- Tian, Y.; Wu, W.; Jiang, G.; Hesham El Naggar, M.; Mei, G.; Ni, P. Analytical solutions for vacuum preloading consolidation with prefabricated vertical drain based on elliptical cylinder model. Comput. Geotech. 2019, 116, 103202. [Google Scholar] [CrossRef]
- Indraratna, B.; Redana, I.W. Plane-Strain Modeling of Smear Effects Associated with Vertical Drains. J. Geotech. Geoenviron. 1999, 123, 308–321. [Google Scholar] [CrossRef] [Green Version]
- Hansbo, S. Consolidation of fine-grained soils by prefabricated drains. In Proceedings of the 10th International Conference on Soil Mechanics and Foundation Engineering, Stockholm, Sweden, 15–19 June 1981; 3, pp. 677–682. [Google Scholar]
- Abuel-Naga, H.M.; Bouazza, A.; Bergado, D.T. Numerical assessment of equivalent diameter equations for prefabricated vertical drains. Can. Geotech. J. 2012, 49, 1427–1433. [Google Scholar] [CrossRef]
- Ngo, D.H.; Horpibulsuk, S.; Suddeepong, A.; Hoy, M.; Udomchai, A.; Doncommul, P.; Rachan, R.; Arulrajah, A. Consolidation behavior of dredged ultra-soft soil improved with prefabricated vertical drain at the Mae Moh mine, Thailand. Geotext. Geomembr. 2020, 48, 561–571. [Google Scholar] [CrossRef]
- Deng, Y.; Xie, K.; Lu, M. Consolidation by vertical drains when the discharge capacity varies with depth and time. Comput. Geotech. 2013, 48, 1–8. [Google Scholar] [CrossRef]
- Deng, Y.; Liu, G.; Lu, M.; Xie, K. Consolidation behavior of soft deposits considering the variation of prefabricated vertical drain discharge capacity. Comput. Geotech. 2014, 62, 310–316. [Google Scholar] [CrossRef]
- Huang, C.; Deng, Y.; Chen, F. Consolidation theory for prefabricated vertical drains with elliptic cylindrical assumption. Comput. Geotech. 2016, 77, 156–166. [Google Scholar] [CrossRef]
- Abuel-Naga, H.; Bouazza, A. Equivalent diameter of a prefabricated vertical drain. Geotext. Geomembr. 2009, 27, 227–231. [Google Scholar] [CrossRef]
- Atkinson, M.S.; Eldred, P.J.L. Consolidation of soil using vertical drains. Géotechnique 2015, 31, 33–43. [Google Scholar] [CrossRef]
- Yue, Q.; Yao, J. Soil deposit stochastic settlement simulation using an improved autocorrelation model. Probabilist. Eng. Mech. 2020, 59, 103038. [Google Scholar] [CrossRef]
- Griffiths, D.V.; Fenton, G.A. Probabilistic Settlement Analysis by Stochastic and Random Finite-Element Methods. J. Geotech. Geoenvironmental Eng. 2009, 135, 1629–1637. [Google Scholar] [CrossRef]
- Fenton, G.A.; Griffiths, D.V. Probabilistic Foundation Settlement on Spatially Random Soil. J. Geotech. Geoenvironmental Eng. 2002, 128, 381–390. [Google Scholar] [CrossRef] [Green Version]
- Huang, J.; Griffiths, R.V.; Fenton, R.A. Probabilistic Analysis of Coupled Soil Consolidation. J. Geotech. Geoenvironmental Eng. 2010, 136, 417–430. [Google Scholar] [CrossRef] [Green Version]
- Zeng, B.; Huang, D. Soil deformation induced by Double-O-Tube shield tunneling with rolling based on stochastic medium theory. In Tunnelling and Underground Space Technology; Elsevier: London, UK, 2016. [Google Scholar]
- Fei, M.; Wu, L.C.; Zhang, J.S.; Deng, G.D.; Ni, Z.H. Ground Movement Analysis Based on Stochastic Medium Theory. Sci. World J. 2014, 2014, 702561. [Google Scholar] [CrossRef]
- Sinha, A.K.; Havanagi, V.G.; Mathur, S. Inflection point method for predicting settlement of PVD improved soft clay under embankments. Geotext. Geomembr. 2007, 25, 336–345. [Google Scholar] [CrossRef]
- Muhammed, J.J.; Jayawickrama, P.W.; Teferra, A.; Özer, M.A. Settlement of a railway embankment on PVD-improved Karakore soft alluvial soil. Eng. Sci. Technol. Int. J. 2020, 23, 1015–1027. [Google Scholar] [CrossRef]











| n | ||
|---|---|---|
| 2 | ±0.5774 | 1.0000 |
| 3 | 0 | 0.8889 |
| ±0.7746 | 0.55565 | |
| 4 | ±0.3400 | 0.6521 |
| ±0.8611 | 0.3479 | |
| 5 | 0 | 0.56898 |
| ±0.5385 | 0.4786 | |
| ±0.9062 | 0.2369 |
| Change Rate of Each Parameter (%) | H (m) | e | n | (m) | ||||||||
|---|---|---|---|---|---|---|---|---|---|---|---|---|
| f (m) | ∆f (%) | f (m) | ∆f (%) | f (m) | ∆f (%) | f (m) | ∆f (%) | f (m) | ∆f (%) | f (m) | ∆f (%) | |
| +50 | 2.35 | +10.6 | 2.25 | +7.1 | 2.39 | +13.8 | 2.42 | +15.2 | 2.22 | +5.7 | 2.3 | +9.5 |
| +20 | 2.27 | +8 | 2.21 | +5.2 | 2.34 | +11.4 | 2.37 | +12.9 | 2.19 | +4.3 | 2.26 | +7.6 |
| 0 | 2.1 | 0 | 2.1 | 0 | 2.1 | 0 | 2.1 | 0 | 2.1 | 0 | 2.1 | 0 |
| −20 | 1.96 | −6.6 | 2.02 | −3.8 | −1.89 | 10 | 1.84 | 12.6 | −2.04 | 4.2 | 1.96 | −6.7 |
| −50 | 1.88 | −10.4 | 1.95 | −0.71 | −1.85 | 11.9 | 1.79 | 14.8 | −1.97 | 6.2 | 1.91 | −9 |
| Drilling Position | Moisture Content (%) | Specific Gravity | Wet Density (g/cm3) | Dry Density (g/cm3) | Degree of Saturation (%) | Void Ratio | Liquid Limit (%) | Plastic Limit (%) | Plasticity Index | Liquidity Index | Classification and Name of the Soil Samples |
|---|---|---|---|---|---|---|---|---|---|---|---|
| K41+277 (left) | 54.2 | 2.73 | 1.91 | 1.24 | 100.0 | 1.204 | 26.2 | 14.1 | 12.1 | 3.31 | silty soil |
| K41+277 (middle) | 25.0 | 2.72 | 1.89 | 1.51 | 85.1 | 0.799 | 27.7 | 14.7 | 13.0 | 0.79 | mild clay |
| K41+277 (right) | 29.2 | 2.72 | 1.95 | 1.51 | 99.0 | 0.802 | 27.3 | 13.5 | 13.8 | 1.14 | silty soil |
| Measured Settlement Points | R | β |
|---|---|---|
| 0 | −1.2 | |
| 16 | −1.08 | |
| 24 | −0.9 |
| e | α (MPa−1) | |||||||
|---|---|---|---|---|---|---|---|---|
| Load | 50 kPa | 100 kPa | 200 kPa | 400 kPa | 50 kPa | 100 kPa | 200 kPa | 400 kPa |
| K41+277 (left) | 1.525 | 1.319 | 1.130 | 0.961 | 6.849 | 4.123 | 1.893 | 0.845 |
| K41+277 (middle) | 1.162 | 1.093 | 1.006 | 0.912 | 2.905 | 1.382 | 0.862 | 0.473 |
| K41+277 (right) | 1.737 | 1.551 | 1.273 | 1.057 | 2.732 | 3.718 | 2.778 | 1.081 |
| Surcharge Height (m) | p (kPa) | e | (MPa−1) |
|---|---|---|---|
| 0.541 | 10.16 | 1.590 | 4.941 |
| 0.942 | 17.69 | 1.566 | 4.775 |
| 3.928 | 73.77 | 1.401 | 3.645 |
| 6.059 | 113.79 | 1.301 | 2.954 |
| Surcharge Load Number | Height of the Surcharge Load (mm) | Maximum Measured Settlement (mm) | Maximum Calculated Settlement (mm) | Difference (mm) | Relative Error (%) |
|---|---|---|---|---|---|
| 1 | 541 | 140 | 123 | 17 | 12.1 |
| 2 | 942 | 1355 | 1207 | 148 | 10.9 |
| 3 | 3928 | 2017 | 1900 | 117 | 5.8 |
| 4 | 6059 | 2101 | 2035 | 66 | 3.1 |
Publisher’s Note: MDPI stays neutral with regard to jurisdictional claims in published maps and institutional affiliations. |
© 2022 by the authors. Licensee MDPI, Basel, Switzerland. This article is an open access article distributed under the terms and conditions of the Creative Commons Attribution (CC BY) license (https://creativecommons.org/licenses/by/4.0/).
Share and Cite
Liu, Z.; Gao, Y.; Liao, J.; Zhou, C. Stochastic Medium Model for the Settlement Calculation of Prefabricated Vertical Drains of Soft Soil Foundations in the Coastal Area of South China. J. Mar. Sci. Eng. 2022, 10, 867. https://doi.org/10.3390/jmse10070867
Liu Z, Gao Y, Liao J, Zhou C. Stochastic Medium Model for the Settlement Calculation of Prefabricated Vertical Drains of Soft Soil Foundations in the Coastal Area of South China. Journal of Marine Science and Engineering. 2022; 10(7):867. https://doi.org/10.3390/jmse10070867
Chicago/Turabian StyleLiu, Zhen, Yi Gao, Jin Liao, and Cuiying Zhou. 2022. "Stochastic Medium Model for the Settlement Calculation of Prefabricated Vertical Drains of Soft Soil Foundations in the Coastal Area of South China" Journal of Marine Science and Engineering 10, no. 7: 867. https://doi.org/10.3390/jmse10070867
APA StyleLiu, Z., Gao, Y., Liao, J., & Zhou, C. (2022). Stochastic Medium Model for the Settlement Calculation of Prefabricated Vertical Drains of Soft Soil Foundations in the Coastal Area of South China. Journal of Marine Science and Engineering, 10(7), 867. https://doi.org/10.3390/jmse10070867

