Storm Surge Forecasting along Korea Strait Using Artificial Neural Network
Abstract
1. Introduction
2. Data and Methods
2.1. Study Area
2.2. Data
2.2.1. Typhoon Data
2.2.2. Observational Data from Tidal Stations
2.2.3. GFS Data
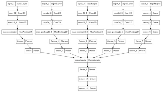
2.3. Method
ANN Training for Storm Surge Forecasting
3. Results
3.1. Data Correlation
3.2. Model Results
4. Discussion
Author Contributions
Funding
Informed Consent Statement
Data Availability Statement
Acknowledgments
Conflicts of Interest
References
- Chan, J.C.; Liu, K.S. Global warming and western North Pacific typhoon activity from an observational perspective. J. Clim. 2004, 17, 4590–4602. [Google Scholar] [CrossRef]
- Seo, S.N.; Kim, S.I. Storm surges in West Coast of Korea by typhoon Bolaven (1215). J. Korean Soc. Coast. Ocean Eng. 2014, 26, 41–48. [Google Scholar] [CrossRef]
- Chun, J.Y.; Lee, K.H.; Kim, J.M.; Kim, D.S. Inundation analysis on coastal zone around Masan Bay by Typhoon Maemi (No. 0314). J. Ocean Eng. Technol. 2008, 22, 8–17. [Google Scholar]
- Ku, H.; Maeng, J.H.; Cho, K. Deterministic estimation of typhoon-induced surges and inundation on Korean coastal regions. J. Korean Soc. Coast. Ocean Eng. 2019, 31, 1–8. [Google Scholar] [CrossRef]
- Kim, H.; Suh, S. Estimation of frequency of storm surge heights on the west and south coasts of Korea using synthesized typhoons. J. Korean Soc. Coast. Ocean Eng. 2019, 31, 241–252. [Google Scholar] [CrossRef][Green Version]
- Hubbert, G.D.; Holland, G.J.; Leslie, L.M.; Manton, M.J. A real-time system for forecasting tropical cyclone storm surges. Weather Forecast. 1991, 6, 86–97. [Google Scholar] [CrossRef]
- Kim, D.S.; Kim, J.M.; Lee, G.H.; Lee, S.D. Inundation analysis considering water waves and storm surge in the coastal zone. J. Ocean Eng. Technol. 2007, 21, 35–41. [Google Scholar]
- Needham, H.F.; Keim, B.D.; Sathiaraj, D. A review of tropical cyclone-generated storm surges: Global data sources, observations, and impacts. Rev. Geophys. 2015, 53, 545–591. [Google Scholar] [CrossRef]
- Chen, R.; Zhang, W.; Wang, X. Machine learning in tropical cyclone forecast modeling: A review. Atmosphere 2020, 11, 676. [Google Scholar] [CrossRef]
- Eum, H.S.; Park, J.J.; Jeong, K.Y.; Park, Y.M. Prediction of storm surge height using synthesized typhoons and artificial intelligence. J. Korean Soc. Mar. Environ. Saf. 2020, 26, 892–903. [Google Scholar] [CrossRef]
- Tadesse, M.; Wahl, T.; Cid, A. Data-driven modeling of global storm surges. Front. Mar. Sci. 2020, 7, 260. [Google Scholar] [CrossRef]
- DeMaria, M.; Kaplan, J. A statistical hurricane intensity prediction scheme (SHIPS) for the Atlantic basin. Weather Forecast. 1994, 9, 209–220. [Google Scholar] [CrossRef]
- DeMaria, M.; Kaplan, J. An updated statistical hurricane intensity prediction scheme (SHIPS) for the Atlantic and eastern North Pacific basins. Weather Forecast. 1999, 14, 326–337. [Google Scholar] [CrossRef]
- DeMaria, M.; Mainelli, M.; Shay, L.K.; Knaff, J.A.; Kaplan, J. Further improvements to the statistical hurricane intensity prediction scheme (SHIPS). Weather Forecast. 2005, 20, 531–543. [Google Scholar] [CrossRef]
- Lee, C.Y.; Tippett, M.K.; Camargo, S.J.; Sobel, A.H. Probabilistic multiple linear regression modeling for tropical cyclone intensity. Mon. Weather Rev. 2015, 143, 933–954. [Google Scholar] [CrossRef]
- Wang, Y.; Rao, Y.; Tan, Z.M.; Schönemann, D. A statistical analysis of the effects of vertical wind shear on tropical cyclone intensity change over the western North Pacific. Mon. Weather Rev. 2015, 143, 3434–3453. [Google Scholar] [CrossRef]
- Bender, M.A.; Ginis, I.; Kurihara, Y. Numerical simulations of tropical cyclone-ocean interaction with a high-resolution coupled model. J. Geophys. Res. Atmos. 1993, 98, 23245–23263. [Google Scholar] [CrossRef]
- Moon, I.J.; Ginis, I.; Hara, T.; Thomas, B. A physics-based parameterization of air–sea momentum flux at high wind speeds and its impact on hurricane intensity predictions. Mon. Weather Rev. 2007, 135, 2869–2878. [Google Scholar] [CrossRef]
- Ma, L.M. Research progress on China typhoon numerical prediction models and associated major techniques. Prog. Geophys. 2014, 29, 1013–1022. [Google Scholar]
- Lee, T.L. Back-propagation neural network for the prediction of the short-term storm surge in Taichung harbor, Taiwan. Eng. App. Artif. Intell. 2008, 21, 63–72. [Google Scholar] [CrossRef]
- Lee, T.L. Predictions of typhoon storm surge in Taiwan using artificial neural networks. Adv. Eng. Softw. 2009, 40, 1200–1206. [Google Scholar] [CrossRef]
- Kim, S.; Matsumi, Y.; Pan, S.; Mase, H. A real-time forecast model using artificial neural network for after-runner storm surges on the Tottori coast, Japan. Ocean Eng. 2016, 122, 44–53. [Google Scholar] [CrossRef]
- Kim, S.; Pan, S.; Mase, H. Artificial neural network-based storm surge forecast model: Practical application to Sakai Minato, Japan. Appl. Ocean Res. 2019, 91, 101871. [Google Scholar] [CrossRef]
- Rajasekaran, S.; Gayathri, S.; Lee, T.L. Support vector regression methodology for storm surge predictions. Ocean Eng. 2008, 35, 1578–1587. [Google Scholar] [CrossRef]
- Kim, S.W.; Melby, J.A.; Nadal-Caraballo, N.C.; Ratcliff, J. A time-dependent surrogate model for storm surge prediction based on an artificial neural network using high-fidelity synthetic hurricane modeling. Nat. Hazards 2015, 76, 565–585. [Google Scholar] [CrossRef]
- Hashemi, M.R.; Spaulding, M.L.; Shaw, A.; Farhadi, H.; Lewis, M. An efficient artificial intelligence model for prediction of tropical storm surge. Nat. Hazards 2016, 82, 471–491. [Google Scholar] [CrossRef]
- Di Nunno, F.; de Marinis, G.; Gargano, R.; Granata, F. Tide prediction in the Venice Lagoon using nonlinear autoregressive exogenous (NARX) neural network. Water 2021, 13, 1173. [Google Scholar] [CrossRef]
- Lee, J.W.; Irish, J.L.; Bensi, M.T.; Marcy, D.C. Rapid prediction of peak storm surge from tropical cyclone track time series using machine learning. Coast. Eng. 2021, 170, 104024. [Google Scholar] [CrossRef]
- Holland, G.J. An analytic model of the wind and pressure profiles in hurricanes. Mon. Weather Rev. 1980, 108, 1212–1218. [Google Scholar] [CrossRef]
- Xie, L.; Bao, S.; Pietrafesa, L.J.; Foley, K.; Fuentes, M. A real-time hurricane surface wind forecasting model: Formulation and verification. Mon. Weather Rev. 2006, 134, 1355–1370. [Google Scholar] [CrossRef]
- Lim, B.; Arik, S.O.; Loeff, N.; Pfister, T. Temporal fusion transformers for interpretable multi-horizon time series forecasting. Int. J. Forecast. 2021, 37, 1748–1764. [Google Scholar] [CrossRef]
- Igarashi, Y.; Tajima, Y. Application of recurrent neural network for prediction of the time-varying storm surge. Coast. Eng. J. 2021, 63, 68–82. [Google Scholar] [CrossRef]
- Di Nunno, F.; Granata, F.; Gargono, R.; de Marinis, G. Forecasting of extreme storm tide events using NARX neural network-based models. Atmosphere 2021, 12, 512. [Google Scholar] [CrossRef]

















| Typhoon | Impact | Occurrence Date | Extinction Date | Central Pressure (hPa) | Maximum Wind Speed (km/h) | Radius of Wind Impact (km) | 
|---|---|---|---|---|---|---|
| DIANMU | landfall | 08 Aug 2010 | 12 Aug 2010 | 980 | 112 | 300 | 
| KOMPASU | landfall | 29 Aug 2010 | 03 Sep 2010 | 960 | 144 | 450 | 
| MALOU | affected | 03 Sep 2010 | 08 Sep 2010 | 990 | 86 | 250 | 
| MEARI | affected | 22 Jun 2011 | 27 Jun 2011 | 970 | 130 | 480 | 
| MUIFA | affected | 28 Jul 2011 | 09 Aug 2011 | 930 | 180 | 580 | 
| TALAS | affected | 25 Aug 2011 | 05 Sep 2011 | 965 | 137 | 420 | 
| KHANUN | landfall | 16 Jul 2012 | 19 Jul 2012 | 988 | 90 | 250 | 
| DAMREY | affected | 28 Jul 2012 | 03 Aug 2012 | 975 | 122 | 300 | 
| TEMBIN | landfall | 19 Aug 2012 | 31 Aug 2012 | 945 | 162 | 350 | 
| BOLAVEN | affected | 20 Aug 2012 | 29 Aug 2012 | 920 | 191 | 550 | 
| SANBA | landfall | 11 Sep 2012 | 18 Sep 2012 | 910 | 202 | 530 | 
| LEEPI | affected | 18 Jun 2013 | 21 Jun 2013 | 992 | 79 | 400 | 
| KONG-REY | affected | 26 Aug 2013 | 31 Aug 2013 | 985 | 97 | 300 | 
| DANAS | affected | 04 Oct 2013 | 09 Oct 2013 | 935 | 173 | 400 | 
| NEOGURI | affected | 04 Jul 2014 | 11 Jul 2014 | 915 | 194 | 490 | 
| HALONG | affected | 29 Jul 2014 | 11 Aug 2014 | 915 | 194 | 500 | 
| NAKRI | affected | 30 Jul 2014 | 03 Aug 2014 | 980 | 90 | 380 | 
| VONGFONG | affected | 03 Oct 2014 | 14 Oct 2014 | 900 | 212 | 420 | 
| CHAN-HOM | affected | 30 Jun 2015 | 13 Jul 2015 | 935 | 176 | 450 | 
| NANGKA | affected | 04 Jul 2015 | 18 Jul 2015 | 920 | 191 | 390 | 
| HALOLA | affected | 13 Jul 2015 | 27 Jul 2015 | 960 | 140 | 320 | 
| GONI | affected | 15 Aug 2015 | 26 Aug 2015 | 930 | 180 | 370 | 
| MALAKAS | affected | 13 Sep 2016 | 20 Sep 2016 | 935 | 176 | 320 | 
| CHABA | landfall | 28 Sep 2016 | 06 Oct 2016 | 930 | 180 | 380 | 
| NANMADOL | affected | 02 Jul 2017 | 05 Jul 2017 | 985 | 97 | 170 | 
| NORU | affected | 21 Jul 2017 | 08 Aug 2017 | 935 | 176 | 350 | 
| TALIM | affected | 09 Sep 2017 | 18 Sep 2017 | 940 | 169 | 430 | 
| PRAPIROON | affected | 29 Jun 2018 | 04 Jul 2018 | 975 | 115 | 280 | 
| RUMBIA | affected | 15 Aug 2018 | 18 Aug 2018 | 990 | 72 | 220 | 
| SOULIK | landfall | 16 Aug 2018 | 25 Aug 2018 | 950 | 155 | 380 | 
| TRAMI | affected | 21 Sep 2018 | 01 Oct 2018 | 920 | 191 | 430 | 
| KONG-REY | landfall | 29 Sep 2018 | 07 Oct 2018 | 920 | 191 | 450 | 
| DANAS | affected | 16 Jul 2019 | 20 Jul 2019 | 990 | 86 | 250 | 
| FRANCISCO | landfall | 02 Aug 2019 | 06 Aug 2019 | 975 | 115 | 250 | 
| LEKIMA | affected | 04 Aug 2019 | 12 Aug 2019 | 930 | 180 | 400 | 
| KROSA | affected | 06 Aug 2019 | 16 Aug 2019 | 950 | 155 | 450 | 
| LINGLING | affected | 02 Sep 2019 | 08 Sep 2019 | 940 | 169 | 390 | 
| TAPAH | affected | 19 Sep 2019 | 23 Sep 2019 | 965 | 133 | 360 | 
| MITAG | landfall | 28 Sep 2019 | 03 Oct 2019 | 965 | 133 | 330 | 
| Number | Level | Valid Time | Parameter | Description | 
|---|---|---|---|---|
| 001 | Mean sea level | 3 h forecast | PRMSL | Pressure reduced to MSL (Pa) | 
| 435 | 2 m above ground | 3 h forecast | TMP | Air temperature (K) | 
| 442 | 10 m above ground | 3 h forecast | UGRD | U component of winds (m/s) | 
| 443 | 10 m above ground | 3 h forecast | VGRD | V component of winds (m/s) | 
| Comparison | Station | Slope | R2 | Corr. | 
|---|---|---|---|---|
| Distance –Air pressure | Busan | 0.017 | 0.12 | 0.35 | 
| Geomundo | 0.029 | 0.29 | 0.54 | |
| Tongyeong | 0.022 | 0.17 | 0.42 | |
| Wando | 0.031 | 0.05 | 0.22 | |
| Yeosu | 0.023 | 0.20 | 0.44 | |
| Total | 0.023 | 0.09 | 0.30 | |
| Distance –Air speed | Busan | −0.007 | 0.12 | −0.34 | 
| Geomundo | −0.009 | 0.08 | −0.28 | |
| Tongyeong | −0.008 | 0.09 | −0.30 | |
| Wando | −0.008 | 0.01 | −0.07 | |
| Yeosu | −0.007 | 0.05 | −0.23 | |
| Total | −0.009 | 0.09 | −0.30 | |
| Distance –Residual tide level | Busan | −0.027 | 0.08 | −0.28 | 
| Geomundo | −0.039 | 0.04 | −0.19 | |
| Tongyeong | −0.036 | 0.10 | −0.32 | |
| Wando | −0.060 | 0.13 | −0.36 | |
| Yeosu | −0.039 | 0.09 | −0.30 | |
| Total | −0.044 | 0.09 | −0.30 | |
| Air pressure –Residual tide level | Busan | −0.710 | 0.13 | −0.36 | 
| Geomundo | −1.146 | 0.09 | −0.30 | |
| Tongyeong | −0.853 | 0.15 | −0.39 | |
| Wando | −0.103 | 0.01 | −0.08 | |
| Yeosu | −1.074 | 0.19 | −0.44 | |
| Total | −0.388 | 0.04 | −0.20 | |
| Air speed –Residual tide level | Busan | 0.810 | 0.03 | 0.16 | 
| Geomundo | 0.843 | 0.02 | 0.14 | |
| Tongyeong | 1.998 | 0.20 | 0.44 | |
| Wando | 0.328 | 0.05 | 0.22 | |
| Yeosu | 0.398 | 0.16 | 0.40 | |
| Total | 0.578 | 0.05 | 0.22 | 
| Station | Typhoon | |||||
|---|---|---|---|---|---|---|
| Chaba (2016) | Kong-Rey (2018) | |||||
| Absolute Relative Error (%) | Absolute Error (cm) | RMSE (cm) | Absolute Relative Error (%) | Absolute Error (cm) | RMSE (cm) | |
| Busan | 5.74 | 4.59 | 10.18 | 3.37 | 4.96 | 9.05 | 
| Geomundo | 0.57 | 1.13 | 7.81 | 5.17 | 14.25 | 7.05 | 
| Tongyeong | 15.23 | 24.99 | 9.65 | 2.97 | 8.34 | 7.32 | 
| Wando | 0.11 | 0.20 | 12.81 | 3.88 | 11.15 | 12.00 | 
| Yeosu | 16.90 | 29.91 | 10.36 | 0.56 | 2.00 | 7.21 | 
| Station | Typhoon | |||||
|---|---|---|---|---|---|---|
| Chaba (2016) | Kong-Rey (2018) | |||||
| Correlation | Centered Root Mean Square Difference | Standard Deviation | Correlation | Centered Root Mean Square Difference | Standard Deviation | |
| Busan | 0.77 | 5.96 | 8.0 | 0.92 | 4.23 | 9.78 | 
| Geomundo | 0.89 | 7.38 | 16.2 | 0.84 | 6.37 | 10.39 | 
| Tongyeong | 0.57 | 8.13 | 6.8 | 0.91 | 5.35 | 12.80 | 
| Wando | 0.85 | 7.96 | 14.7 | 0.84 | 10.19 | 18.50 | 
| Yeosu | 0.72 | 9.87 | 11.3 | 0.93 | 6.84 | 15.35 | 
| Publisher’s Note: MDPI stays neutral with regard to jurisdictional claims in published maps and institutional affiliations. | 
© 2022 by the authors. Licensee MDPI, Basel, Switzerland. This article is an open access article distributed under the terms and conditions of the Creative Commons Attribution (CC BY) license (https://creativecommons.org/licenses/by/4.0/).
Share and Cite
Park, Y.; Kim, E.; Choi, Y.; Seo, G.; Kim, Y.; Kim, H. Storm Surge Forecasting along Korea Strait Using Artificial Neural Network. J. Mar. Sci. Eng. 2022, 10, 535. https://doi.org/10.3390/jmse10040535
Park Y, Kim E, Choi Y, Seo G, Kim Y, Kim H. Storm Surge Forecasting along Korea Strait Using Artificial Neural Network. Journal of Marine Science and Engineering. 2022; 10(4):535. https://doi.org/10.3390/jmse10040535
Chicago/Turabian StylePark, Youngmin, Euihyun Kim, Youngjin Choi, Gwangho Seo, Youngtaeg Kim, and Hokyun Kim. 2022. "Storm Surge Forecasting along Korea Strait Using Artificial Neural Network" Journal of Marine Science and Engineering 10, no. 4: 535. https://doi.org/10.3390/jmse10040535
APA StylePark, Y., Kim, E., Choi, Y., Seo, G., Kim, Y., & Kim, H. (2022). Storm Surge Forecasting along Korea Strait Using Artificial Neural Network. Journal of Marine Science and Engineering, 10(4), 535. https://doi.org/10.3390/jmse10040535
 
        


 
       