Towards Sustainable Management of Anchoring on Mediterranean Islands—Concession Support Concept
Abstract
:1. Introduction
1.1. Research Focus
1.2. Literature Review
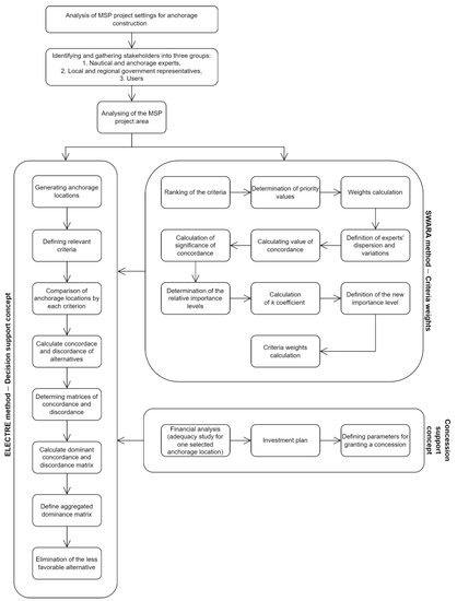
2. Materials and Methods
- Experts in nautical and anchorage (their expert knowledge covers all defined issues related to nautical anchoring as an element of infrastructure. The research questions are related to construction, economic, cultural, and environmental parameters). Five researchers from the University of Split were included;
- Representatives of local and regional government. Four government representatives are involved (three from the Split-Dalmatia County and one from the local self-government unit of the municipality of Brač);
- User representatives. Five representatives are included (two representatives of the representative body in the municipality of Brač—one ruling and one opposition—and three representatives of the concessionaire).
2.1. Decision Support Concept
2.1.1. Generating Anchorage Locations
2.1.2. Defining Relevant Criteria
2.1.3. ELECTRE Method
- Step 1.
- Forming a decision-making matrix (DMM)
- Step 2.
- Make a paired comparison for matrix normalization (r) and find the weighted normalized matrix
- Step 3.
- Calculate the concordance and discordance.
- Step 4.
- Determining matrices of concordance and discordance.
- Step 5.
- Calculation of dominant concordance and discordance matrix.
- Step 6.
- Calculating aggregated dominance matrix.
- Step 7.
- Elimination of the less favourable alternative.
2.1.4. SWARA Method
- Step 1.
- Ranking of the criteria.
- Step 2.
- Determination of the values of priority .
- Step 3.
- Weights calculation .
- Step 4.
- Definition of experts’ dispersion and variations
- Step 5.
- Calculating the value of concordancewhere is the total square deviation of rankings for each criterion, and represents the index of iterated ranks. is determined as follows:
- Step 6.
- Calculation of value
- Step 7.
- Determination of the levels of relative importance.
- Step 8.
- Calculation of the coefficient .
- Step 9.
- Definition of new importance levels
- Step 10.
- Criteria weights calculation
2.2. Concession Support Concept
- The construction of a special purpose port-anchorage should provide a nautical tourism facility that will serve the development of nautical tourism as well as the overall tourist offer of the island of Brač. Sailors should also be provided with a safe and organized anchorage during the nautical season. Bearing in mind that the anchorage is organized and supervised by the concessionaire, it can be concluded that it will be easier and simpler to take care of the protection of the environment.
- This investment should increase the capacity of berths in the water area of the island of Brač as well as ensure safety for all bathers and participants in maritime traffic.
- For the mentioned project, it must be assessed whether the market is insured. According to the analysis made congruently to the statistical data of nautical tourism in the Republic of Croatia and also due to the increase in the demand of sailors for safe berths, the mentioned should be ensured.
- Having in mind the stated and planned results that the activity envisaged by the concession will achieve, it should be concluded that the approval of the concession is completely economically justified from the point of view of the user and grantor as well as the general interests.
3. Results
3.1. Investment Plan
3.2. Defining Parameters for Granting a Concession
4. Conclusions
Author Contributions
Funding
Institutional Review Board Statement
Informed Consent Statement
Data Availability Statement
Acknowledgments
Conflicts of Interest
References
- Development Agency of Zadar County. Study of Economic Adequacy for for Granting a Concession and Estimation of the Value of the Concession for Economic Use of Anchorages; Development Agency of Zadar County: Zadar, Croatia, 2010.
- Gračan, D. Strategic thinking in developing nautical tourism in Croatia. Tour. Hosp. Manag. 2006, 12, 111–117. [Google Scholar] [CrossRef]
- Official Gazette 69/17. Law on Concessions, Republic of Croatia. 2017. Available online: https://www.zakon.hr/z/157/Zakon-o-koncesijama (accessed on 20 September 2021).
- Official Gazette 158/03, 100/04, 141/06, 38/09, 123/11, 56/16, 98/19. Law on Maritime Domain and Seaports, Republic of Croatia. 2019. Available online: https://www.zakon.hr/z/505/Zakon-o-pomorskom-dobru-i-morskim-lukama (accessed on 20 September 2021).
- Kocur-Bera, K.; Dudzinska, M. Information and database range used for maritime spatial planning and for integrated management of the coastal zone—Case study in Poland, Baltic Sea. Acta Adriat. 2014, 55, 179–194. [Google Scholar]
- Meiner, A. Spatial data management priorities for assessment of Europe’s coasts and seas. J. Coast. Conserv. 2013, 17, 271–277. [Google Scholar] [CrossRef]
- Gissi, E.; Suarez de Vivero, J.L. Exploring marine spatial planning education: Challenges in structuring transdisciplinarity. Mar. Policy 2016, 74, 43–57. [Google Scholar] [CrossRef] [Green Version]
- Cvitanovic, C.; Fulton, C.J.; Wilson, S.K.; van Kerkhoff, L.; Cripps, I.L.; Muthiga, N. Utility of primar scientific literature to environmental managers: An international case study on coral-dominated marine protected areas. Ocean Coast. Manag. 2014, 102, 72–78. [Google Scholar] [CrossRef] [Green Version]
- Jajac, N.; Kilić, J.; Rogulj, K. An Integral Approach to Sustainable Decision-Making within Maritime Spatial Planning—A DSC for the Planning of Anchorages on the Island of Šolta, Croatia. Sustainability 2019, 11, 104. [Google Scholar] [CrossRef] [Green Version]
- Official Gazette 23/04, 101/04, 39/06, 63/08, 125/10, 102/11, 83/12, 10/17. Regulation on the Procedure for Granting the Concession Agreement on the Maritime Domain, Republic of Croatia. 2017. Available online: https://narodne-novine.nn.hr/clanci/sluzbeni/2004_02_23_665.html (accessed on 20 September 2021).
- Official Gazette 130/17, 25/19, 98/19, 42/20, 70/21. Act on the Provision of Tourism Services, Republic of Croatia. 2021. Available online: https://www.zakon.hr/z/343/Zakon-o-pru%C5%BEanju-usluga-u-turizmu (accessed on 20 September 2021).
- Luković, T. Theory and Practice of Nautical Tourism Market in Croatia and in the European Medierranean Area; Hydrographic Institute of the Republic of Croatia: Split, Croatia, 2007. [Google Scholar]
- Official Gazette 20/19. Regulation of Classification and Categorization of Nautical Tourism Ports. Republic of Croatia. 2019. Available online: https://narodne-novine.nn.hr/clanci/sluzbeni/2019_12_120_2374.html (accessed on 20 September 2021).
- Kyvelou, S.S.I.; Ierapetritis, D.G. Fisheries Sustainability through Soft Multi-Use Maritime Spatial Planning and Local Development Co-Management: Potentials and Challenges in Greece. Sustainability 2020, 12, 2026. [Google Scholar] [CrossRef] [Green Version]
- de Grunt, L.S.; Ng, K.; Calado, H. Towards sustainable implementation of maritime spatial planning in Europe: A peek into the potential of the Regional Sea Conventions playing a stronger role. Mar. Policy 2019, 95, 102–110. [Google Scholar] [CrossRef]
- Bieda, A.; Adamczyk, T.; Parzych, P. Maritime Spatial Planning in the European Union on the Example of the Polish Part of the Baltic Sea. Water 2019, 11, 555. [Google Scholar] [CrossRef] [Green Version]
- Jean, S.; Gilbert, L.; Medema, W.; Keijser, X.; Mayer, I.; Inam, A.; Adamowski, J. Serious Games as Planning Support Systems: Learning from Playing Maritime Spatial Planning Challenge 2050. Water 2018, 10, 1786. [Google Scholar] [CrossRef] [Green Version]
- Keijser, X.; Ripken, M.; Mayer, I.; Warmelink, H.; Abspoel, L.; Fairgrieve, R.; Paris, C. Stakeholder Engagement in Maritime Spatial Planning: The Efficacy of a Serious Game Approach. Water 2018, 10, 724. [Google Scholar] [CrossRef] [Green Version]
- Ciołek, D.; Matczak, M.; Piwowarczyk, J.; Rakowski, M.; Szefler, K.; Zaucha, J. The perspective of Polish fishermen on maritime spatial planning. Ocean Coast. Manag. 2018, 166, 113–124. [Google Scholar] [CrossRef]
- da Luz Fernandes, M.; Quintela, A.; Alves, F.L. Identifying conservation priority areas to inform maritime spatial planning: A new approach. Sci. Total Environ. 2018, 639, 1088–1098. [Google Scholar] [CrossRef] [PubMed]
- Luz Fernandes, M.; Sousa, L.P.; Quintela, A.; Marques, M.; Reis, J.; Simão, A.P.; Castro, A.T.; Marques, J.M.; Alves, F.L. Mapping the future: Pressures and impacts in the Portuguese maritime spatial planning. Sci. Total Environ. 2020, 715, 136863. [Google Scholar] [CrossRef] [PubMed]
- Abramic, A.; García Mendoza, A.; Haroun, R. Introducing offshore wind energy in the sea space: Canary Islands case study developed under Maritime Spatial Planning principles. Renew. Sustain. Energy Rev. 2021, 145, 111119. [Google Scholar] [CrossRef]
- Pınarbaşı, K.; Galparsoro, I.; Borja, Á. End users’ perspective on decision support tools in marine spatial planning. Mar. Policy 2019, 108, 103658. [Google Scholar] [CrossRef]
- Bonnevie, I.M.; Sten Hansen, H.; Schrøder, L. Assessing use-use interactions at sea: A theoretical framework for spatial decision support tools facilitating co-location in maritime spatial planning. Mar. Policy 2019, 106, 103533. [Google Scholar] [CrossRef]
- Liversage, K.; Kotta, J.; Aps, R.; Fetissov, M.; Nurkse, K.; Orav-Kotta, H.; Rätsep, M.; Forsström, T.; Fowler, A.; Lehtiniemi, M.; et al. Knowledge to decision in dynamic seas: Methods to incorporate non-indigenous species into cumulative impact assessments for maritime spatial planning. Sci. Total Environ. 2019, 658, 1452–1464. [Google Scholar] [CrossRef]
- Hassler, B.; Blažauskas, N.; Gee, K.; Luttmann, A.; Morf, A.; Piwowarczyk, J.; Saunders, F.; Stalmokaitė, I.; Strand, H.; Zaucha, J. New generation EU directives, sustainability, and the role of transnational coordination in Baltic Sea maritime spatial planning. Ocean Coast. Manag. 2019, 169, 254–263. [Google Scholar] [CrossRef]
- Furlan, E.; Slanzi, D.; Torresan, S.; Critto, A.; Marcomini, A. Multi-scenario analysis in the Adriatic Sea: A GIS-based Bayesian network to support maritime spatial planning. Sci. Total Environ. 2020, 703, 134972. [Google Scholar] [CrossRef]
- Papageorgiou, M. Underwater cultural heritage facing maritime spatial planning: Legislative and technical issues. Ocean Coast. Manag. 2018, 165, 195–202. [Google Scholar] [CrossRef]
- Zaucha, J.; Kreiner, A. Engagement of stakeholders in the marine/maritime spatial planning process. Mar. Policy 2021, 132, 103394. [Google Scholar] [CrossRef]
- Elliott, M.; Boyes, S.J.; Barnard, S.; Borja, A. Using best expert judgement to harmonise marine environmental status assessment and maritime spatial planning. Mar. Pollut. Bull. 2018, 133, 367–377. [Google Scholar] [CrossRef] [PubMed]
- Psuty, I.; Kulikowski, T.; Szymanek, L. Integrating small-scale fisheries into Polish maritime spatial planning. Mar. Policy 2020, 120, 104116. [Google Scholar] [CrossRef]
- Abramic, A.; Bigagli, E.; Barale, V.; Assouline, M.; Lorenzo-Alonso, A.; Norton, C. Maritime spatial planning supported by infrastructure for spatial information in Europe (INSPIRE). Ocean Coast. Manag. 2018, 152, 23–36. [Google Scholar] [CrossRef] [Green Version]
- Weig, B.; Schultz-Zehden, A. Spatial Economic Benefit Analysis: Facing integration challenges in maritime spatial planning. Ocean Coast. Manag. 2019, 173, 65–76. [Google Scholar] [CrossRef]
- Quero García, P.; García Sanabria, J.; Chica Ruiz, J.A. The role of maritime spatial planning on the advance of blue energy in the European Union. Mar. Policy 2019, 99, 123–131. [Google Scholar] [CrossRef]
- Zaucha, J. Methodology of maritime spatial planning in Poland. J. Environ. Prot. Ecol. 2018, 19, 713–720. [Google Scholar]
- Cartwright, J.; Caldwell, C.; Nebiker, S.; Knight, R. Putting Flow–Ecology Relationships into Practice: A Decision-Support System to Assess Fish Community Response to Water-Management Scenarios. Water 2017, 9, 196. [Google Scholar] [CrossRef]
- Sutrisno, D.; Gill, S.N.; Suseno, S. The development of spatial decision support system tool for marine spatial planning. Int. J. Digit. Earth 2017, 11, 863–879. [Google Scholar] [CrossRef]
- Wu, K.K.; Zhang, L.P. Application of environmental risk assessment for strategic decision-making in coastal areas: Case studies in China. J. Environ. Plan. Manag. 2016, 59, 826–842. [Google Scholar] [CrossRef]
- Lonsdale, J.A.; Weston, K.; Barnard, S.; Boyes, S.J.; Elliott, M. Integrating management tools and concepts to develop an estuarine planning support system: A case study of the Humber Estuary, Eastern England. Mar. Pollut. Bull. 2015, 100, 393–405. [Google Scholar] [CrossRef]
- Davies, A.J.; Hope, M.J. Bayesian inference-based environmental decision support systems for oil spill response strategy selection. Mar. Pollut. Bull. 2015, 96, 87–102. [Google Scholar] [CrossRef] [PubMed]
- Mercantini, J.M. Building a Domain Ontology to Design a Decision Support Software to Plan Fight Actions Against Marine Pollutions. Risk Cogn. 2015, 80, 197–227. [Google Scholar] [CrossRef]
- Huang, W.; Corbett, J.J.; Jin, D. Regional economic and environmental analysis as a decision support for marine spatial planning in Xiamen. Mar. Policy 2015, 51, 555–562. [Google Scholar] [CrossRef]
- Valentini, E.; Filipponi, F.; Nguyen Xuan, A.; Passarelli, F.M.; Taramelli, A. Earth Observation for Maritime Spatial Planning: Measuring, Observing and Modeling Marine Environment to Assess Potential Aquaculture Sites. Sustainability 2016, 8, 519. [Google Scholar] [CrossRef] [Green Version]
- John, A.; Yang, Z.; Riahi, R.; Wang, J. A Decision Support System for the Assessment of Seaports’ Security Under Fuzzy Environment. Maritime Transportation. Intell. Syst. Ref. Libr. 2017, 131, 145–177. [Google Scholar] [CrossRef]
- Pietrzykowski, Z.; Wołejsza, P.; Borkowski, P. Decision Support in Collision Situations at Sea. J. Navig. 2017, 70, 447–464. [Google Scholar] [CrossRef]
- Lazarowska, A. A new deterministic approach in a decision support system for ship’s trajectory planning. Expert Syst. Appl. 2017, 71, 469–478. [Google Scholar] [CrossRef]
- Sinesi, S.; Altieri, M.G.; Marinelli, M.; Dell’Orco, M. A multivariate logic decision support system for optimization of the maritime routes. In Proceedings of the 5th IEEE International Conference on Models and Technologies for Intelligent Transportation Systems (MT-ITS), Naples, Italy, 26–28 June 2017. [Google Scholar] [CrossRef]
- Kapetanis, G.N.; Psaraftis, H.N.; Spyrou, D. A simple synchro—Modal decision support tool for the Piraeus container terminal. Transp. Res. Arena 2016, 14, 2860–2869. [Google Scholar] [CrossRef] [Green Version]
- Pratap, S.; Nayak, A.; Kumar, A.; Cheikhrouhou, N.; Tiwari, M.K. An Integrated Decision Support System for Berth and Ship Unloader Allocation in Bulk Material Handling port. Comput. Ind. Eng. 2016, 106, 386–399. [Google Scholar] [CrossRef]
- Pratap, S.; Nayak, A.; Cheikhrouhou, N.; Tiwari, M.K. Decision Support System for Discrete Robust Berth Allocation. IFAC-Pap. Online 2015, 48, 875–880. [Google Scholar] [CrossRef]
- Stojakovic, M.; Twrdy, E. A decision support tool for container terminal optimization within the berth subsystem. Transport 2015, 31, 29–40. [Google Scholar] [CrossRef] [Green Version]
- Ursavas, E. Priority control of berth allocation problem in container terminals. Ann. Oper. Res. 2015, 31, 29–40. [Google Scholar] [CrossRef] [Green Version]
- Wang, F.; Lim, A. A stochastic beam search for the berth allocation problem. Decis. Support Syst. 2007, 42, 2186–2196. [Google Scholar] [CrossRef]
- Oz, D.; Aksakalli, V.; Alkaya, A.F.; Aydogdu, V. An anchorage planning strategy with safety and utilization considerations. Comput. Oper. Res. 2015, 62, 12–22. [Google Scholar] [CrossRef]
- Stelzenmüller, V.; Gimpel, A.; Gopnik, M.; Gee, K. Aquaculture Site-Selection and Marine Spatial Planning: The Roles of GIS-Based Tools and Models. In Aquaculture Perspective of Multi-Use Sites in the Open Ocean; Springer: Cham, Switzerland, 2017; pp. 131–148. [Google Scholar] [CrossRef] [Green Version]
- Yuan, L.; Changqing, L.; Yuebin, W.; Xiaoping, G.; Tao, X.; Reti, H.; Xiaohui, W.; Xiaowei, Z. Multi-criteria evaluation method for site selection of industrial wastewater discharge in coastal regions. J. Clean. Prod. 2017, 161, 1143–1152. [Google Scholar] [CrossRef]
- Keršulienė, V.; Zavadskas, E.K.; Turskis, Z. Selection of rational dispute resolution method by applying new step-wise weight assessment ratio analysis (SWARA). J. Bus. Econ. Manag. 2010, 11, 243–258. [Google Scholar] [CrossRef]
- Keršuliene, V.; Turskis, Z. Integrated fuzzy multiple criteria decision making model for architect selection. Technol. Econ. Dev. Econ. 2011, 17, 645–666. [Google Scholar] [CrossRef]
- Benayoun, R.; Roy, B.; Sussman, B. ELECTRE: Une méthode pour guider le choix en présence de points de vue multiples. Note Trav. 1966, 49. [Google Scholar]
- Ayyildiz, E.; Yildiz, A.; Taskin Gumus, A.; Ozkan, C. An Integrated Methodology Using Extended Swara and Dea for the Performance Analysis of Wastewater Treatment Plants: Turkey Case. Environ. Manag. 2020, 67, 449–467. [Google Scholar] [CrossRef]
- Mesran, G.; Ginting, S.; Rahim, R. Implementation of Elimination and Choice Expressing Reality (ELECTRE) Method in Selecting the Best Lecturer (Case Study STMIK BUDI DARMA). Int. J. Eng. Res. Technol. 2017, 6, 141–144. [Google Scholar]
- Hashemkhani Zolfani, S.; Yazdani, M.; Zavadskas, K.E. An extended stepwise weight assessment ratio analysis (SWARA) method for improving criteria prioritization process. Soft Comput. 2018, 22, 7399–7405. [Google Scholar] [CrossRef]
- Zavadskas, E.K.; Ustinovichius, L.; Turskis, Z.; Shevchenko, G. Application of verbal methods to multi-attribute comparative analysis of investments risk alternatives in construction. Comput. Model. New Technol. 2007, 12, 30–37. [Google Scholar]
- Kendall, M.G. Rank Correlation Methods, 4th ed.; Griffin: London, UK, 1970. [Google Scholar]
- Metličić, I. Design Concept for Decision Support in the Planning of the Project Construction and Managing Anchorages on the Island Trough Concession—The Case Study of Brač Island. Master’s Thesis, Faculty of Civil Engineering, Architecture and Godesy, University of Split, Split, Croatia, 2017. [Google Scholar]


| No. | Location | Name of Anchorage Location | Town |
|---|---|---|---|
| 1 | NE | Cove Luka, Povlja | Luka |
| 2 | NE | Cove Gračišće, port Povlja | Povlja |
| 3 | NE | Cove Vošćica | Vošćica |
| 4 | E | Cove Rasotica | Rasotica |
| 5 | E | Cove Žukovik | Žukovik |
| 6 | E | Cove Sv. Rok | Sv. Rok |
| 7 | E | Port Sumartin | Sumartin |
| 8 | SE | Cove Studena | Studena |
| 9 | SE | Cove Velo Zvirje | Zvirje |
| 10 | SE | Cove Hrvatska | Hrvatska |
| 11 | S | Bol, cove between port Bol i DS | Bol-DS |
| 12 | S | Bol, Zlatni rat—cove Paklina i Potočine | Zlatni rat |
| 13 | S | Murvica | Murvica |
| 14 | SW | Cove Blaca | Blaca |
| 15 | SW | Cove Krušćica | Krušćica |
| 16 | SW | Cove Smrka | Smrka |
| 17 | SW | Cove Grška | Grška |
| 18 | SW | Cove Duboka and Koromaslinova | Duboka i KM |
| 19 | SW | Cove Slavinjina | Slavinjina |
| 20 | SW | Cove Lučice | Lučice |
| 21 | SW | Cove Osibova | Osibova |
| 22 | W | Cove Zavraće, M.bok and Krvaca | Zavraće, MB i KR |
| 23 | W | Bobovišće, cove Bobovišća i Vića | Bobovišće |
| 24 | W | Cove Stipanska | Stipanska |
| 25 | NW | Cove Likva | Likva |
| 26 | N | Cove Zastup | Zastup |
| 27 | N | Cove Splitska | Splitska |
| 28 | N | Cove Lovrečina | Lovrečina |
| 29 | N | Cove Pučišća | Pučišća |
| Criteria | Criteria Name | Description |
|---|---|---|
| C1 | Tourist and hospitality offer | Evaluation according to this criterion was performed on the basis of the availability of the tourist and hospitality offer at the planned location of the anchorage. The evaluation was performed by visual inspection of the identified anchorage locations, and the rating was 1 if the offer is available, and if it is not available, the rating was 0. |
| C2 | Nearness of attraction center | Evaluation according to this criterion was expressed by the distance from the nearest center of attraction such as historical and cultural cities and entertainment centers attractive to boaters, such as Split, Hvar, Bol, and Makarska. The evaluation was performed by measuring the distance, and the rating was expressed in NM (nautical miles). |
| C3 | Location by attractive nautical routes | Evaluation according to this criterion was expressed by the distance from the most attractive nautical route, and in this case, Split’s gate was chosen. The evaluation was performed by measuring the distance, and the evaluation was expressed in NM. |
| C4 | Employment potential | Evaluation according to this criterion was performed on the basis of the required number of workers with regard to the estimated size of the anchorage, the expected seasonal occupancy, and the expected time retention of sailors during the day. The grade was expressed by the number of employees. |
| C5 | Protection/exposure of working aquatorium area | Evaluation according to this criterion was performed with regard to the level of protection of the working area, and the evaluation was made using available studies on anchorages and expert opinions. The rating was expressed in values from 1 to 10, with the following: 1—anchorage with aquatorium for a shorter stay 4—anchorage with aquatorium exposed to wind only in one sector 10—anchorage with 100% protected aquatorium. |
| C6 | Working aquatorium area | Evaluation according to this criterion was performed by estimating the area for the location of a potential anchorage using available anchorage studies and based on the experience of anchorage experts. The grade was expressed in m2. |
| C7 | Number of vessels in the working aquatorium area | Evaluation according to this criterion was determined by the maximum number of ships that can be placed in the working area of the potential anchorage in such a way that it is allowed to rotate around the buoy in all directions. For the needs of this research and simplification, a ship 15-m long was taken. The rating was expressed by the number of vessels. |
| C8 | Expected anchor income | Valuation according to this criterion was performed by estimating the total revenue of the anchorage. The evaluation was performed with regard to the anchorage capacity (number of berths), the estimated number of working days of the anchorage, the expected average seasonal occupancy per day, and the price of anchoring. Data for this criterion were obtained by calculation as shown in Table 6 and the specific score expressed in EUR. The prices were estimated based on the prices of anchoring already existing concessioned anchorages, while the average seasonal occupancy was estimated with the help of stakeholders who have experience in anchoring concessions. |
| C9 | Access roads (land)/supply issue | Evaluation according to this criterion was performed with regard to the existence of access roads, and the evaluation was performed by reviewing them. It was graded from 0 to 10 as follows: 0—there is no access path 7—there is a macadam access road 10—there is an asphalt access road |
| C10 | Access roads (land) / issue of supply | Evaluation according to this criterion was performed by measuring the distance from the nearest supply point. The selection of the nearest supply points was determined using a database of petrol stations for ships. The grade was expressed in NM. |
| C11 | Location by nature protection zones | Evaluation according to this criterion was determined by the location of anchorages in the zones of protected natural values that are determined in the Spatial Plan of the Split-Dalmatia County. If the anchorage is in the zone of protected natural value, it was assigned a grade of 0, and if it has no impact on the zone, the grade was 1. |
| C12 | Location according to cultural heritage protection zones | Evaluation according to this criterion was determined by the location of anchorages in zones with an impact on protected cultural assets that are defined in the Spatial Plan of the Split-Dalmatia County. If the anchorage is in a zone with an impact on the protected cultural property, the rating was 0, and if there is no impact, the rating was 1. |
| Expert | C1 | C2 | C3 | C4 | C5 | C6 | C7 | C8 | C9 | C10 | C11 | C12 |
|---|---|---|---|---|---|---|---|---|---|---|---|---|
| E1 | 2 | 1 | 5 | 4 | 9 | 11 | 12 | 3 | 10 | 8 | 7 | 6 |
| E2 | 3 | 1 | 2 | 8 | 4 | 12 | 10 | 7 | 11 | 9 | 6 | 5 |
| E3 | 4 | 2 | 3 | 7 | 11 | 10 | 12 | 8 | 9 | 6 | 5 | 1 |
| E4 | 3 | 2 | 4 | 5 | 10 | 11 | 12 | 7 | 8 | 1 | 9 | 6 |
| E5 | 5 | 1 | 2 | 6 | 8 | 11 | 12 | 7 | 9 | 10 | 4 | 3 |
| E6 | 4 | 3 | 5 | 6 | 8 | 12 | 11 | 9 | 10 | 1 | 2 | 7 |
| E7 | 4 | 2 | 5 | 8 | 9 | 12 | 11 | 6 | 10 | 1 | 3 | 7 |
| E8 | 3 | 2 | 4 | 8 | 5 | 10 | 12 | 6 | 11 | 1 | 9 | 7 |
| E9 | 1 | 2 | 3 | 8 | 9 | 11 | 10 | 6 | 12 | 4 | 5 | 7 |
| E10 | 2 | 1 | 3 | 8 | 9 | 11 | 12 | 7 | 10 | 4 | 5 | 6 |
| E11 | 2 | 1 | 3 | 8 | 9 | 10 | 12 | 7 | 11 | 4 | 5 | 6 |
| E12 | 2 | 1 | 3 | 7 | 9 | 10 | 12 | 6 | 11 | 4 | 5 | 8 |
| E13 | 1 | 2 | 3 | 7 | 9 | 10 | 12 | 6 | 11 | 5 | 7 | 8 |
| E14 | 1 | 2 | 3 | 6 | 9 | 12 | 11 | 7 | 12 | 7 | 5 | 8 |
| E15 | 1 | 2 | 4 | 7 | 9 | 11 | 12 | 6 | 10 | 5 | 3 | 8 |
| sum | 38 | 25 | 52 | 103 | 127 | 164 | 173 | 98 | 155 | 70 | 80 | 93 |
| 2.533 | 1.667 | 3.467 | 6.867 | 8.467 | 10.933 | 11.533 | 6.533 | 10.333 | 4.667 | 5.333 | 6.200 | |
| rank | 11 | 12 | 10 | 5 | 4 | 2 | 1 | 6 | 3 | 9 | 8 | 7 |
| 0.032 | 0.021 | 0.044 | 0.087 | 0.108 | 0.139 | 0.147 | 0.083 | 0.132 | 0.059 | 0.068 | 0.079 | |
| 23.73 | 5.33 | 13.73 | 21.73 | 43.73 | 8.93 | 7.73 | 23.73 | 17.33 | 121.33 | 57.33 | 54.40 | |
| 1.70 | 0.38 | 0.98 | 1.55 | 3.12 | 0.64 | 0.55 | 1.70 | 1.24 | 8.67 | 4.10 | 3.89 | |
| 0.51 | 0.37 | 0.29 | 0.18 | 0.21 | 0.07 | 0.06 | 0.20 | 0.11 | 0.63 | 0.38 | 0.32 | |
| 26,274 | ||||||||||||
| 0.82 | ||||||||||||
| 134.74 | ||||||||||||
| 112 = 121 | ||||||||||||
| The hypothesis about the consent of experts in rankings is accepted | ||||||||||||
| Criteria | ||||
|---|---|---|---|---|
| C7 | - | 1 | 1 | 0.207 |
| C6 | 0.157 | 1.157 | 0.864 | 0.179 |
| C9 | 0.237 | 1.237 | 0.699 | 0.145 |
| C5 | 0.247 | 1.247 | 0.560 | 0.116 |
| C4 | 0.148 | 1.148 | 0.488 | 0.101 |
| C8 | 0.326 | 1.326 | 0.368 | 0.076 |
| C12 | 0.401 | 1.401 | 0.263 | 0.054 |
| C11 | 0.376 | 1.376 | 0.191 | 0.040 |
| C10 | 0.287 | 1.287 | 0.148 | 0.031 |
| C3 | 0.315 | 1.315 | 0.113 | 0.023 |
| C1 | 0.421 | 1.421 | 0.079 | 0.016 |
| C2 | 0.463 | 1.463 | 0.054 | 0.011 |
| Anchorage | No. of Berths | No. of Working Days | Average Seasonal Availability | The Price of the Berth € | Income € |
|---|---|---|---|---|---|
| Luka | 26 | 120 | 60% | 33.33 | 62,400.00 |
| Povlja | 23 | 120 | 60% | 26.67 | 44,160.00 |
| Vošćica | 18 | 120 | 50% | 20.00 | 21,600.00 |
| Rasotica | 10 | 120 | 50% | 20.00 | 12,000.00 |
| Žukovik | 20 | 120 | 40% | 20.00 | 19,200.00 |
| Sv. Rok | 20 | 120 | 40% | 20.00 | 19,200.00 |
| Sumartin | 34 | 120 | 60% | 33.33 | 81,600.00 |
| Studena | 20 | 120 | 50% | 20.00 | 24,000.00 |
| Zvirje | 11 | 120 | 50% | 20.00 | 13,200.00 |
| Hrvatska | 4 | 120 | 70% | 26.67 | 8960.00 |
| Bol-DS | 22 | 150 | 60% | 33.33 | 66,000.00 |
| Zlatni rat | 22 | 150 | 60% | 40.00 | 79,200.00 |
| Murvica | 26 | 120 | 40% | 26.67 | 33,280.00 |
| Blaca | 13 | 120 | 60% | 26.67 | 24,960.00 |
| Krušćica | 20 | 120 | 40% | 20.00 | 19,200.00 |
| Smrka | 24 | 120 | 50% | 20.00 | 28,800.00 |
| Grška | 14 | 120 | 40% | 20.00 | 13,440.00 |
| Duboka and KM | 18 | 120 | 40% | 26.67 | 23,040.00 |
| Slavinjina | 13 | 150 | 60% | 26.67 | 31,200.00 |
| Lučice | 40 | 150 | 70% | 40.00 | 168,000.00 |
| Osibova | 22 | 150 | 60% | 26.67 | 52,800.00 |
| Zavraće, MB and KR | 33 | 120 | 60% | 26.67 | 63,360.00 |
| Bobovišće | 33 | 150 | 70% | 33.33 | 115,500.00 |
| Stipanska | 8 | 120 | 60% | 26.67 | 15,360.00 |
| Likva | 7 | 120 | 60% | 26.67 | 13,440.00 |
| Zastup | 22 | 120 | 40% | 26.67 | 28,160.00 |
| Splitska | 22 | 120 | 60% | 26.67 | 42,240.00 |
| Lovrečina | 18 | 120 | 50% | 33.33 | 36,000.00 |
| Pučišća | 15 | 120 | 60% | 26.67 | 28,800.00 |
| Criterion | ||||||||||||
|---|---|---|---|---|---|---|---|---|---|---|---|---|
| C1 | C2 | C3 | C4 | C5 | C6 | C7 | C8 | C9 | C10 | C11 | C12 | |
| Anchorage | 0.016 | 0.011 | 0.023 | 0.101 | 0.116 | 0.179 | 0.207 | 0.076 | 0.145 | 0.031 | 0.040 | 0.054 |
| Luka | 1 | 9 | 18 | 2 | 10 | 24,000 | 26 | 468,000 | 7 | 8, 5 | 1 | 1 |
| Povlja | 1 | 9 | 18 | 2 | 4 | 21,000 | 23 | 331,200 | 10 | 7, 5 | 1 | 1 |
| Vošćica | 0 | 7 | 20, 5 | 2 | 4 | 16,000 | 18 | 162,000 | 7 | 5 | 1 | 1 |
| Rasotica | 0 | 5, 5 | 23 | 2 | 4 | 9000 | 10 | 90,000 | 7 | 3 | 1 | 1 |
| Žukovik | 0 | 5, 5 | 23, 5 | 2 | 1 | 18,000 | 20 | 144,000 | 7 | 2 | 1 | 1 |
| Sv. Rok | 0 | 6 | 24 | 2 | 1 | 18,000 | 20 | 144,000 | 7 | 1, 5 | 1 | 1 |
| Sumartin | 1 | 6, 5 | 22 | 3 | 10 | 30,000 | 34 | 612,000 | 10 | 3 | 1 | 1 |
| Studena | 0 | 7 | 21 | 2 | 1 | 18,000 | 20 | 180,000 | 0 | 2 | 1 | 1 |
| Zvirje | 0 | 8 | 19, 5 | 2 | 1 | 10,000 | 11 | 99,000 | 0 | 3 | 1 | 1 |
| Hrvatska | 1 | 6, 5 | 18 | 2 | 1 | 3600 | 4 | 67,200 | 7 | 4, 5 | 1 | 1 |
| Bol-DS | 1 | 0 | 11, 5 | 3 | 1 | 20,000 | 22 | 495,000 | 10 | 0, 5 | 1 | 1 |
| Zlatni rat | 1 | 0 | 11 | 3 | 1 | 20,000 | 22 | 594,000 | 10 | 1 | 0 | 1 |
| Murvica | 1 | 2 | 9, 5 | 2 | 1 | 24,000 | 26 | 249,600 | 10 | 3 | 0 | 0 |
| Blaca | 0 | 6, 5 | 6 | 2 | 10 | 12,000 | 13 | 187,200 | 0 | 6, 5 | 0 | 0 |
| Krušćica | 0 | 7 | 5, 5 | 2 | 4 | 18,000 | 20 | 144,000 | 7 | 7 | 1 | 1 |
| Smrka | 0 | 7, 5 | 5 | 2 | 10 | 13,000 | 24 | 216,000 | 7 | 7, 5 | 1 | 1 |
| Grška | 0 | 8 | 4 | 2 | 1 | 13,000 | 14 | 100,800 | 7 | 6, 5 | 1 | 1 |
| Duboka i KM | 0 | 10 | 3 | 2 | 1 | 16,000 | 18 | 172,800 | 7 | 5 | 1 | 1 |
| Slavinjina | 0 | 10 | 3 | 2 | 10 | 12,000 | 13 | 234,000 | 7 | 5 | 1 | 1 |
| Lučice | 1 | 10 | 3 | 4 | 10 | 36,000 | 40 | 1260,000 | 7 | 5 | 1 | 1 |
| Osibova | 0 | 11 | 2 | 3 | 10 | 20,000 | 22 | 3960,00 | 10 | 4 | 1 | 1 |
| Zavraće, MB i K | 0 | 10, 5 | 1 | 3 | 4 | 30,000 | 33 | 475,200 | 7 | 1 | 1 | 1 |
| Bobovišće | 1 | 9, 5 | 2 | 3 | 10 | 30,000 | 33 | 866,250 | 10 | 3 | 1 | 1 |
| Stipanska | 0 | 8 | 1 | 2 | 10 | 7000 | 8 | 115,200 | 7 | 3, 5 | 1 | 1 |
| Likva | 0 | 7 | 2 | 2 | 1 | 6000 | 7 | 100,800 | 10 | 6 | 1 | 1 |
| Zastup | 0 | 10 | 8 | 2 | 1 | 20,000 | 22 | 211,200 | 10 | 10, 5 | 1 | 1 |
| Splitska | 1 | 10 | 8 | 2 | 4 | 20,000 | 22 | 316,800 | 10 | 10, 5 | 1 | 1 |
| Lovrečina | 1 | 13 | 11 | 2 | 1 | 16,000 | 18 | 270,000 | 10 | 13 | 0 | 0 |
| Pučišća | 1 | 16 | 14 | 2 | 10 | 14,000 | 15 | 216,000 | 10 | 12 | 1 | 1 |
| Anchorage | C1 | C2 | C3 | C4 | C5 | C6 | C7 | C8 | C9 | C10 | C11 | C12 |
|---|---|---|---|---|---|---|---|---|---|---|---|---|
| Luka | 0.0160 | 0.0048 | 0.0013 | 0.0505 | 0.1160 | 0.0269 | 0.1346 | 0.0282 | 0.1015 | 0.0018 | 0.0400 | 0.0540 |
| Povlja | 0.0160 | 0.0048 | 0.0013 | 0.0505 | 0.0464 | 0.0307 | 0.1190 | 0.0200 | 0.1450 | 0.0021 | 0.0400 | 0.0540 |
| Vošćica | 0.0000 | 0.0062 | 0.0011 | 0.0505 | 0.0464 | 0.0403 | 0.0932 | 0.0098 | 0.1015 | 0.0031 | 0.0400 | 0.0540 |
| Rasotica | 0.0000 | 0.0072 | 0.0010 | 0.0505 | 0.0464 | 0.0716 | 0.0518 | 0.0054 | 0.1015 | 0.0052 | 0.0400 | 0.0540 |
| Žukovik | 0.0000 | 0.0072 | 0.0010 | 0.0505 | 0.0116 | 0.0358 | 0.1035 | 0.0087 | 0.1015 | 0.0078 | 0.0400 | 0.0540 |
| Sv. Rok | 0.0000 | 0.0069 | 0.0010 | 0.0505 | 0.0116 | 0.0358 | 0.1035 | 0.0087 | 0.1015 | 0.0103 | 0.0400 | 0.0540 |
| Sumartin | 0.0160 | 0.0065 | 0.0010 | 0.0758 | 0.1160 | 0.0215 | 0.1760 | 0.0369 | 0.1450 | 0.0052 | 0.0400 | 0.0540 |
| Studena | 0.0000 | 0.0062 | 0.0011 | 0.0505 | 0.0116 | 0.0358 | 0.1035 | 0.0109 | 0.0000 | 0.0078 | 0.0400 | 0.0540 |
| Zvirje | 0.0000 | 0.0055 | 0.0012 | 0.0505 | 0.0116 | 0.0644 | 0.0569 | 0.0060 | 0.0000 | 0.0052 | 0.0400 | 0.0540 |
| Hrvatska | 0.0160 | 0.0065 | 0.0013 | 0.0505 | 0.0116 | 0.1790 | 0.0207 | 0.0041 | 0.1015 | 0.0034 | 0.0400 | 0.0540 |
| Bol-DS | 0.0160 | 0.0110 | 0.0020 | 0.0758 | 0.0116 | 0.0322 | 0.1139 | 0.0299 | 0.1450 | 0.0310 | 0.0400 | 0.0540 |
| Zlatni rat | 0.0160 | 0.0110 | 0.0021 | 0.0758 | 0.0116 | 0.0322 | 0.1139 | 0.0358 | 0.1450 | 0.0155 | 0.0000 | 0.0540 |
| Murvica | 0.0160 | 0.0096 | 0.0024 | 0.0505 | 0.0116 | 0.0269 | 0.1346 | 0.0151 | 0.1450 | 0.0052 | 0.0000 | 0.0000 |
| Blaca | 0.0000 | 0.0065 | 0.0038 | 0.0505 | 0.1160 | 0.0537 | 0.0673 | 0.0113 | 0.0000 | 0.0024 | 0.0000 | 0.0000 |
| Krušćica | 0.0000 | 0.0062 | 0.0042 | 0.0505 | 0.0464 | 0.0358 | 0.1035 | 0.0087 | 0.1015 | 0.0022 | 0.0400 | 0.0540 |
| Smrka | 0.0000 | 0.0058 | 0.0046 | 0.0505 | 0.1160 | 0.0496 | 0.1242 | 0.0130 | 0.1015 | 0.0021 | 0.0400 | 0.0540 |
| Grška | 0.0000 | 0.0055 | 0.0058 | 0.0505 | 0.0116 | 0.0496 | 0.0725 | 0.0061 | 0.1015 | 0.0024 | 0.0400 | 0.0540 |
| Duboka i KM | 0.0000 | 0.0041 | 0.0077 | 0.0505 | 0.0116 | 0.0403 | 0.0932 | 0.0104 | 0.1015 | 0.0031 | 0.0400 | 0.0540 |
| Slavinjina | 0.0000 | 0.0041 | 0.0077 | 0.0505 | 0.1160 | 0.0537 | 0.0673 | 0.0141 | 0.1015 | 0.0031 | 0.0400 | 0.0540 |
| Lučice | 0.0160 | 0.0041 | 0.0077 | 0.1010 | 0.1160 | 0.0179 | 0.2070 | 0.0760 | 0.1015 | 0.0031 | 0.0400 | 0.0540 |
| Osibova | 0.0000 | 0.0034 | 0.0115 | 0.0758 | 0.1160 | 0.0322 | 0.1139 | 0.0239 | 0.1450 | 0.0039 | 0.0400 | 0.0540 |
| Zavraće, MB i K | 0.0000 | 0.0038 | 0.0230 | 0.0758 | 0.0464 | 0.0215 | 0.1708 | 0.0287 | 0.1015 | 0.0155 | 0.0400 | 0.0540 |
| Bobovišće | 0.0160 | 0.0045 | 0.0115 | 0.0758 | 0.1160 | 0.0215 | 0.1708 | 0.0523 | 0.1450 | 0.0052 | 0.0400 | 0.0540 |
| Stipanska | 0.0000 | 0.0055 | 0.0230 | 0.0505 | 0.1160 | 0.0921 | 0.0414 | 0.0069 | 0.1015 | 0.0044 | 0.0400 | 0.0540 |
| Likva | 0.0000 | 0.0062 | 0.0115 | 0.0505 | 0.0116 | 0.1074 | 0.0362 | 0.0061 | 0.1450 | 0.0026 | 0.0400 | 0.0540 |
| Zastup | 0.0000 | 0.0041 | 0.0029 | 0.0505 | 0.0116 | 0.0322 | 0.1139 | 0.0127 | 0.1450 | 0.0015 | 0.0400 | 0.0540 |
| Splitska | 0.0160 | 0.0041 | 0.0029 | 0.0505 | 0.0464 | 0.0322 | 0.1139 | 0.0191 | 0.1450 | 0.0015 | 0.0400 | 0.0540 |
| Lovrečina | 0.0160 | 0.0021 | 0.0021 | 0.0505 | 0.0116 | 0.0403 | 0.0932 | 0.0163 | 0.1450 | 0.0012 | 0.0000 | 0.0000 |
| Pučišća | 0.0160 | 0.0000 | 0.0016 | 0.0505 | 0.1160 | 0.0460 | 0.0776 | 0.0130 | 0.1450 | 0.0013 | 0.0400 | 0.0540 |
| Luka | Povlja | Vošćica | Rasotica | Žukovik | … | Likva | Zastup | Splitska | Lovrečina | Pučišća | SUM | |
|---|---|---|---|---|---|---|---|---|---|---|---|---|
| Luka | 0.0000 | 0.6440 | 0.7780 | 0.7780 | 0.7780 | … | 0.6100 | 0.6520 | 0.6520 | 0.6520 | 0.6520 | 18.756 |
| Povlja | 0.6000 | 0.0000 | 0.7890 | 0.7780 | 0.7780 | … | 0.7860 | 0.7970 | 0.7970 | 0.7970 | 0.6810 | 18.846 |
| Vošćica | 0.5610 | 0.5320 | 0.0000 | 0.7780 | 0.7500 | … | 0.6520 | 0.5480 | 0.5320 | 0.7390 | 0.4440 | 16.358 |
| Rasotica | 0.5610 | 0.5320 | 0.6930 | 0.0000 | 0.6850 | … | 0.4600 | 0.5480 | 0.5320 | 0.5320 | 0.5320 | 15.708 |
| Žukovik | 0.5610 | 0.4160 | 0.6050 | 0.6810 | 0.0000 | … | 0.6520 | 0.5480 | 0.4160 | 0.5600 | 0.4440 | 16.161 |
| … | … | … | … | … | … | ... | … | … | … | … | … | … |
| Likva | 0.5840 | 0.5840 | 0.5690 | 0.6340 | 0.6740 | … | 0.0000 | 0.7160 | 0.5840 | 0.7000 | 0.5840 | 16.922 |
| Zastup | 0.5420 | 0.5420 | 0.6620 | 0.6620 | 0.7780 | … | 0.7550 | 0.0000 | 0.7910 | 0.7280 | 0.6120 | 18.107 |
| Splitska | 0.5580 | 0.6740 | 0.7780 | 0.7780 | 0.7780 | … | 0.7550 | 0.9990 | 0.0000 | 0.8200 | 0.7040 | 19.451 |
| Lovrečina | 0.4640 | 0.4640 | 0.7470 | 0.5680 | 0.6560 | … | 0.6610 | 0.6330 | 0.4410 | 0.0000 | 0.5790 | 15.426 |
| Pučišća | 0.6740 | 0.6740 | 0.7500 | 0.7780 | 0.7500 | … | 0.7550 | 0.7270 | 0.6510 | 0.6820 | 0.0000 | 18.967 |
| SUM | 17.075 | 16.139 | 19.675 | 19.667 | 21.127 | … | 18.962 | 19.494 | 17.242 | 18.982 | 16.572 | |
| 514.8940 | ||||||||||||
| c bar | 0.6341 |
| Luka | Povlja | Vošćica | Rasotica | Žukovik | … | Likva | Zastup | Splitska | Lovrečina | Pučišća | |
|---|---|---|---|---|---|---|---|---|---|---|---|
| Luka | 0 | 1 | 1 | 1 | 1 | … | 1 | 1 | 1 | 1 | 1 |
| Povlja | 0 | 0 | 1 | 1 | 1 | … | 1 | 1 | 1 | 1 | 1 |
| Vošćica | 0 | 0 | 0 | 1 | 1 | … | 1 | 0 | 0 | 1 | 0 |
| Rasotica | 0 | 0 | 1 | 0 | 1 | … | 0 | 0 | 0 | 0 | 0 |
| Žukovik | 0 | 0 | 0 | 1 | 0 | … | 1 | 0 | 0 | 1 | 0 |
| … | … | … | … | … | … | ... | … | … | … | … | … |
| Likva | 0 | 0 | 0 | 0 | 1 | … | 0 | 0 | 0 | 0 | 0 |
| Zastup | 0 | 0 | 1 | 1 | 1 | … | 1 | 0 | 1 | 1 | 1 |
| Splitska | 0 | 1 | 1 | 1 | 1 | … | 1 | 1 | 0 | 1 | 1 |
| Lovrečina | 0 | 0 | 1 | 0 | 1 | … | 1 | 0 | 0 | 0 | 1 |
| Pučišća | 1 | 1 | 1 | 1 | 1 | … | 1 | 0 | 0 | 0 | 0 |
| Luka | Povlja | Vošćica | Rasotica | Žukovik | … | Likva | Zastup | Splitska | Lovrečina | Pučišća | SUM | |
|---|---|---|---|---|---|---|---|---|---|---|---|---|
| Luka | 0.0000 | 0.6250 | 0.1929 | 0.5405 | 0.0857 | … | 0.7716 | 0.4167 | 0.6250 | 0.4167 | 0.7642 | 14.5786 |
| Povlja | 1.0000 | 0.0000 | 0.2204 | 0.6082 | 0.1307 | … | 0.9265 | 0.0459 | 0.3086 | 0.1776 | 1.0000 | 16.8197 |
| Vošćica | 1.0000 | 1.0000 | 0.0000 | 1.0000 | 0.2974 | … | 1.0000 | 1.0000 | 1.0000 | 0.8056 | 0.7472 | 23.0029 |
| Rasotica | 1.0000 | 1.0000 | 1.0000 | 0.0000 | 1.0000 | … | 1.0000 | 1.0000 | 1.0000 | 0.8056 | 0.6250 | 24.3674 |
| Žukovik | 1.0000 | 1.0000 | 1.0000 | 0.6918 | 0.0000 | … | 1.0000 | 1.0000 | 1.0000 | 0.8056 | 1.0000 | 24.6961 |
| … | … | … | … | … | … | ... | … | … | … | … | … | … |
| Likva | 1.0000 | 1.0000 | 0.8480 | 0.3569 | 0.9396 | … | 0.0000 | 0.0858 | 1.0000 | 1.0000 | 1.0000 | 20.6098 |
| Zastup | 1.0000 | 1.0000 | 0.1852 | 0.6341 | 0.2379 | … | 0.0858 | 0.0000 | 1.0000 | 0.1492 | 0.1323 | 13.3198 |
| Splitska | 1.0000 | 0.3086 | 0.1852 | 0.6341 | 0.8000 | … | 1.0000 | 1.0000 | 0.0000 | 1.0000 | 1.0000 | 18.1040 |
| Lovrečina | 1.0000 | 1.0000 | 1.0000 | 1.0000 | 1.0000 | … | 0.8480 | 0.3833 | 0.3833 | 0.0000 | 0.0551 | 17.1655 |
| Pučišća | 0.3369 | 0.5948 | 0.0889 | 0.3718 | 0.2478 | … | 1.0000 | 1.0000 | 1.0000 | 1.0000 | 0.0000 | 19.8608 |
| SUM | 19.8998 | 19.4769 | 14.6660 | 16.7484 | 13.5653 | … | 21.5012 | 17.1621 | 19.1933 | 15.6785 | 17.0067 | |
| 500.8055 | ||||||||||||
| d bar | 0.6166756 |
| Luka | Povlja | Vošćica | Rasotica | Žukovik | … | Likva | Zastup | Splitska | Lovrečina | Pučišća | |
|---|---|---|---|---|---|---|---|---|---|---|---|
| Luka | 1 | 0 | 1 | 1 | 1 | … | 0 | 1 | 0 | 1 | 0 |
| Povlja | 0 | 1 | 1 | 1 | 1 | … | 1 | 1 | 1 | 0 | 0 |
| Vošćica | 0 | 0 | 0 | 1 | 0 | … | 0 | 0 | 0 | 0 | 0 |
| Rasotica | 0 | 0 | 0 | 0 | 0 | … | 0 | 0 | 0 | 0 | 0 |
| Žukovik | 0 | 0 | 0 | 0 | 0 | … | 0 | 0 | 0 | 0 | 0 |
| … | … | … | … | … | … | ... | … | … | … | … | … |
| Likva | 0 | 0 | 0 | 1 | 0 | … | 1 | 1 | 0 | 0 | 0 |
| Zastup | 0 | 0 | 1 | 0 | 1 | … | 1 | 1 | 0 | 1 | 1 |
| Splitska | 0 | 1 | 1 | 0 | 0 | … | 0 | 0 | 1 | 0 | 0 |
| Lovrečina | 0 | 0 | 0 | 0 | 0 | … | 0 | 1 | 1 | 1 | 1 |
| Pučišća | 1 | 1 | 1 | 1 | 1 | … | 0 | 0 | 0 | 0 | 1 |
| Luka | Povlja | Vošćica | Rasotica | Žukovik | … | Likva | Zastup | Splitska | Lovrečina | Pučišća | SUM | |
|---|---|---|---|---|---|---|---|---|---|---|---|---|
| Luka | 1 | 0 | 0.5 | 0.5 | 0.5 | … | 0 | 0.5 | 0 | 0.5 | 0 | 11 |
| Povlja | 0 | 1 | 0.5 | 0.5 | 0.5 | … | 0.5 | 0.5 | 0.5 | 0 | 0 | 8.5 |
| Vošćica | 0 | 0 | 0 | 0.5 | 0 | … | 0 | 0 | 0 | 0 | 0 | 4 |
| Rasotica | 0 | 0 | 0 | 0 | 0 | … | 0 | 0 | 0 | 0 | 0 | 3.5 |
| Žukovik | 0 | 0 | 0 | 0 | 0 | … | 0 | 0 | 0 | 0 | 0 | 2.5 |
| … | … | … | … | … | … | ... | … | … | … | … | … | … |
| Likva | 0 | 0 | 0 | 0 | 0 | … | 1 | 0.5 | 0 | 0 | 0 | 8 |
| Zastup | 0 | 0 | 0.5 | 0.5 | 0.5 | … | 0.5 | 1 | 0 | 0.5 | 1 | 12.5 |
| Splitska | 0 | 1 | 0.5 | 0.5 | 0 | … | 0 | 0 | 1 | 0 | 0 | 7 |
| Lovrečina | 0 | 0 | 0 | 0 | 0 | … | 0 | 1 | 1 | 1 | 1 | 12.5 |
| Pučišća | 1 | 0 | 1 | 0.5 | 1 | … | 0 | 0 | 0 | 0 | 1 | 8 |
| Ranking | Anchorage | Ranking | Anchorage | ||
|---|---|---|---|---|---|
| 1 | Lučice | 0.6250 | 16 | Likva | 0.2857 |
| 2 | Slavinjina | 0.5000 | 17 | Pučišća | 0.2857 |
| 3 | Sumartin | 0.4821 | 18 | Blaca | 0.2500 |
| 4 | Osibova | 0.4821 | 19 | Grška | 0.2500 |
| 5 | Zavraće, MB i K | 0.4464 | 20 | Splitska | 0.2500 |
| 6 | Zastup | 0.4464 | 21 | Zlatni rat | 0.1964 |
| 7 | Lovrečina | 0.4464 | 22 | Murvica | 0.1964 |
| 8 | Krušćica | 0.4286 | 23 | Vošćica | 0.1607 |
| 9 | Smrka | 0.4286 | 24 | Stipanska | 0.1607 |
| 10 | Duboka i KM | 0.4286 | 25 | Rasotica | 0.1250 |
| 11 | Luka | 0.3929 | 26 | Sv. Rok | 0.1071 |
| 12 | Bol-DS | 0.3929 | 27 | Žukovik | 0.0893 |
| 13 | Hrvatska | 0.3393 | 28 | Studena | 0.0893 |
| 14 | Povlja | 0.2857 | 29 | Zvirje | 0.0893 |
| 15 | Bobovišće | 0.2857 |
| Name | Amount in EUR | |
|---|---|---|
| Project documentation | Obtaining consent, coordination during the production of geo-images, and project documentation and other costs for obtaining location permits-concessions. | 12,700.00 |
| Preparation of studies for environmental acceptability. | 3200.00 | |
| Geodetic survey and geodetic assistance in placing concrete blocks in the exact location provided by the project. | 13,000.00 | |
| Development of a preliminary design by an authorized person office. | 6500.00 | |
| Other costs when obtaining a permit. | 1600.00 | |
| Total: | 37,000.00 | |
| Construction works | Production of concrete blocks with two Ø32 hooks and their transport to the location of Lučica. | 58,300.00 |
| Diving works when placing blocks with parachutes in specific locations, mooring chains, ropes, buoys, and diving aids when setting up a floating pontoon. | 8500.00 | |
| Floating pontoon in the service of the operational pier and in the function of moored vessels. | 10,200.00 | |
| Construction of an ecological dam and construction of positions for its strengthening in case of pollution. | 18,500.00 | |
| Total: | 95,500.00 | |
| Equipment | Procurement of fire-engine pump Rosenbauer and fire extinguishers in connection with fire precautions. | 7500.00 |
| Procurement of ropes, gametes, chains, and certified buoys; procurement of 4.2-m dinghies with a four-stroke engine that is in the function of mooring ships; procurement of a four-stroke long-axle engine 8 KS. | 25,000.00 | |
| Procurement of plastic boat 4.20-type Marušić and pente 4 KS, equipping it with protective fenders for waste collection with vessels and bays. | 5000.00 | |
| Supply and installation of video surveillance of the entire bay, with all associated elements. | 3200.00 | |
| Total: | 40,700.00 | |
| Total amount: | 173,200.00 |
| Description | Amount (EUR) | Structure |
|---|---|---|
| Resources | 86,600.00 | 0, 50 |
| Credit | 86,600.00 | 0, 50 |
| Total: | 173,200.00 | 1, 00 |
| Operating Income | No. of Anchor | No. of Anchor Working Days | Average Seasonal Occupancy % | Anchor Price € | Income € |
|---|---|---|---|---|---|
| Anchor rent | 40 | 150 | 70 | 40.00 | 168,000.00 |
| Total: | 168,000.00 |
| Expenditure Description | Expenditure Amount € | Structure |
|---|---|---|
| Anchorage manager’s salary (gross salary 8000 kn × 5 months) | 5333.33 | 14.06% |
| Salary for 3 workers (gross salary 6500 kn × 5 months) | 13,000.00 | 34.27% |
| Energy consumption (fuel, water, etc.) | 5600.00 | 14.76% |
| Amount of environmental costs | 2666.67 | 7.03% |
| Amortization | 8000.00 | 21.09% |
| Other costs | 3333.33 | 8.79% |
| Total | 37,933.00 | 100.00% |
| Total Investment Costs | 138,026.67 € |
| Total expenses without concession fee for a period of 10 years | 379,333.00 € |
| Total costs | 517,360.00 € |
| Total revenue for 10 years | 1,680,000.00 € |
| Basis for calculation of the fixed part of the concession fee | 1,162,640.00 € |
| Anchor | Total Investment Costs € | Total Expenses without Concession Fee for 10 Years € | Total Costs for 10 Years € | Total Revenue for 10 Years € | The Difference between Total Revenue and Total Cost € |
|---|---|---|---|---|---|
| Lučice | 138,026.67 | 379,333.33 | 517,360.00 | 1,680,000.00 | 1,162,640.00 |
| Slavinjina | 46,008.89 | 158,666.67 | 204,675.56 | 312,000.00 | 107,324.44 |
| Sumartin | 115,022.22 | 275,333.33 | 390,355.56 | 816,000.00 | 425,644.44 |
| Osibova | 76,681.48 | 248,888.89 | 325,570.37 | 528,000.00 | 202,429.63 |
| Zavraće, M and K | 115,022.22 | 275,333.33 | 390,355.56 | 633,600.00 | 243,244.44 |
| Zastup | 76,681.48 | 183,555.56 | 260,237.04 | 281,600.00 | 21,362.96 |
| Lovrečina | 61,345.19 | 161,777.78 | 223,122.96 | 360,000.00 | 136,877.04 |
| Krušćica | 69,013.33 | 172,666.67 | 241,680.00 | 192,000.00 | −49,680.00 |
| Smrka | 49,842.96 | 145,444.44 | 195,287.41 | 288,000.00 | 92,712.59 |
| Duboka and KM | 61,345.19 | 161,777.78 | 223,122.96 | 230,400.00 | 7277.04 |
| Luka | 92,017.78 | 205,333.33 | 297,351.11 | 624,000.00 | 326,648.89 |
| Bol-DS | 76,681.48 | 248,888.89 | 325,570.37 | 660,000.00 | 334,429.63 |
| Hrvatska | 13,802.67 | 94,266.67 | 108,069.33 | 89,600.00 | −18,469.33 |
| Povlja | 80,515.56 | 189,000.00 | 269,515.56 | 441,600.00 | 172,084.44 |
| Bobovišće | 115,022.22 | 303,333.33 | 418,355.56 | 1,155,000.00 | 736,644.44 |
| Likva | 23,004.44 | 107,333.33 | 130,337.78 | 134,400.00 | 4062.22 |
| Pučišća | 53,677.04 | 150,888.89 | 204,565.93 | 288,000.00 | 83,434.07 |
| Blaca | 46,008.89 | 140,000.00 | 186,008.89 | 249,600.00 | 63,591.11 |
| Grška | 49,842.96 | 145,444.44 | 195,287.41 | 134,400.00 | −60,887.41 |
| Splitska | 76,681.48 | 183,555.56 | 260,237.04 | 422,400.00 | 162,162.96 |
| Zlatni rat | 76,681.48 | 248,888.89 | 325,570.37 | 792,000.00 | 466,429.63 |
| Murvica | 92,017.78 | 205,333.33 | 297,351.11 | 332,800.00 | 35,448.89 |
| Vošćica | 61,345.19 | 161,777.78 | 223,122.96 | 216,000.00 | −7122.96 |
| Stipanska | 26,838.52 | 112,777.78 | 139,616.30 | 153,600.00 | 13,983.70 |
| Rasotica | 34,506.67 | 123,666.67 | 158,173.33 | 120,000.00 | −38,173.33 |
| Sv. Rok | 69,013.33 | 172,666.67 | 241,680.00 | 192,000.00 | −49,680.00 |
| Žukovik | 69,013.33 | 172,666.67 | 241,680.00 | 192,000.00 | −49,680.00 |
| Studena | 69,013.33 | 172,666.67 | 241,680.00 | 240,000.00 | −1680.00 |
| Zvirje | 38,340.74 | 129,111.11 | 167,451.85 | 132,000.00 | −35,451.85 |
| No. | Anchor | T | ΔT | ΔT % | Coefficient | Base € | Total Fixed Part of the Concession Fee € |
|---|---|---|---|---|---|---|---|
| 1. | Lucice | 0.625 | 0.000 | 0.000 | 50 | 1,162,640.00 | 581,320.00 |
| 2. | Slavinjina | 0.500 | 0.125 | 15.909 | 42.05 | 107,324.44 | 45,125.05 |
| 3. | Sumartin | 0.482 | 0.018 | 2.273 | 40.91 | 425,644.44 | 174,127.27 |
| 4. | Osibova | 0.482 | 0.000 | 0.000 | 40.91 | 202,429.63 | 82,812.12 |
| 5. | Zavrace, M i K | 0.446 | 0.036 | 4.545 | 38.64 | 243,244.44 | 93,980.81 |
| 6. | Zastup | 0.446 | 0.000 | 0.000 | 38.64 | 21,362.96 | 8253.87 |
| 7. | Lovrecina | 0.446 | 0.000 | 0.000 | 38.64 | 136,877.04 | 52,884.31 |
| 8. | Smrka | 0.429 | 0.018 | 2.273 | 37.50 | 92,712.59 | 34,767.22 |
| 9. | Duboka i KM | 0.429 | 0.000 | 0.000 | 37.50 | 7277.04 | 2728.89 |
| 10. | Bol- DS | 0.393 | 0.036 | 4.545 | 35.23 | 334,429.63 | 117,810.44 |
| 11. | Luka | 0.393 | 0.000 | 0.000 | 35.23 | 326,648.89 | 115,069.50 |
| 12. | Bobovisce | 0.286 | 0.107 | 13.636 | 28.41 | 736,644.44 | 209,273.99 |
| 13. | Povlja | 0.286 | 0.000 | 0.000 | 28.41 | 172,084.44 | 48,887.63 |
| 14. | Pucisca | 0.286 | 0.000 | 0.000 | 28.41 | 83,434.07 | 23,702.86 |
| 15. | Likva | 0.286 | 0.000 | 0.000 | 28.41 | 4062.22 | 1154.04 |
| 16. | Splitska | 0.250 | 0.036 | 4.545 | 26.14 | 162,162.96 | 42,383.50 |
| 17. | Blaca | 0.250 | 0.000 | 0.000 | 26.14 | 63,591.11 | 16,620.40 |
| 18. | Zlatni rat | 0.196 | 0.054 | 6.818 | 22.73 | 466,429.63 | 106,006.73 |
| 19. | Murvica | 0.196 | 0.000 | 0.000 | 22.73 | 35,448.89 | 8056.57 |
| 20. | Stipanska | 0.161 | 0.036 | 4.545 | 20.45 | 13,983.70 | 2860.30 |
| No. | Anchor | T | ΔT | ΔT % | Coefficient | Total Revenue for 10 Years € | Total Variable Part of the Concession Fee € |
|---|---|---|---|---|---|---|---|
| 1. | Lucice | 0.625 | 0.000 | 0.000 | 3.36 | 1,680,000.00 | 56,500.78 |
| 2. | Slavinjina | 0.500 | 0.125 | 15.909 | 3.36 | 312,000.00 | 10,493.00 |
| 3. | Sumartin | 0.482 | 0.018 | 2.273 | 2.90 | 816,000.00 | 23,676.52 |
| 4. | Osibova | 0.482 | 0.000 | 0.000 | 2.84 | 528,000.00 | 14,979.65 |
| 5. | Zavrace, M i K | 0.446 | 0.036 | 4.545 | 2.84 | 633,600.00 | 17,975.58 |
| 6. | Zastup | 0.446 | 0.000 | 0.000 | 2.71 | 281,600.00 | 7641.79 |
| 7. | Lovrecina | 0.446 | 0.000 | 0.000 | 2.71 | 360,000.00 | 9769.34 |
| 8. | Smrka | 0.429 | 0.018 | 2.273 | 2.71 | 288,000.00 | 7815.47 |
| 9. | Duboka i KM | 0.429 | 0.000 | 0.000 | 2.65 | 230,400.00 | 6113.43 |
| 10. | Bol- DS | 0.393 | 0.036 | 4.545 | 2.65 | 660,000.00 | 17,512.44 |
| 11. | Luka | 0.393 | 0.000 | 0.000 | 2.54 | 624,000.00 | 15,837.34 |
| 12. | Bobovisce | 0.286 | 0.107 | 13.636 | 2.54 | 1,155,000.00 | 29,314.31 |
| 13. | Povlja | 0.286 | 0.000 | 0.000 | 2.23 | 441,600.00 | 9863.01 |
| 14. | Pucisca | 0.286 | 0.000 | 0.000 | 2.23 | 288,000.00 | 6432.40 |
| 15. | Likva | 0.286 | 0.000 | 0.000 | 2.23 | 134,400.00 | 3001.79 |
| 16. | Splitska | 0.250 | 0.036 | 4.545 | 2.23 | 422,400.00 | 9434.18 |
| 17. | Blaca | 0.250 | 0.000 | 0.000 | 2.14 | 249,600.00 | 5332.36 |
| 18. | Zlatni rat | 0.196 | 0.054 | 6.818 | 2.14 | 792,000.00 | 16,920.00 |
| 19. | Murvica | 0.196 | 0.000 | 0.000 | 2.00 | 332,800.00 | 6656.00 |
| 20. | Stipanska | 0.161 | 0.036 | 4.545 | 2.00 | 153,600.00 | 3072.00 |
Publisher’s Note: MDPI stays neutral with regard to jurisdictional claims in published maps and institutional affiliations. |
© 2021 by the authors. Licensee MDPI, Basel, Switzerland. This article is an open access article distributed under the terms and conditions of the Creative Commons Attribution (CC BY) license (https://creativecommons.org/licenses/by/4.0/).
Share and Cite
Pamuković, J.K.; Rogulj, K.; Jajac, N. Towards Sustainable Management of Anchoring on Mediterranean Islands—Concession Support Concept. J. Mar. Sci. Eng. 2022, 10, 15. https://doi.org/10.3390/jmse10010015
Pamuković JK, Rogulj K, Jajac N. Towards Sustainable Management of Anchoring on Mediterranean Islands—Concession Support Concept. Journal of Marine Science and Engineering. 2022; 10(1):15. https://doi.org/10.3390/jmse10010015
Chicago/Turabian StylePamuković, Jelena Kilić, Katarina Rogulj, and Nikša Jajac. 2022. "Towards Sustainable Management of Anchoring on Mediterranean Islands—Concession Support Concept" Journal of Marine Science and Engineering 10, no. 1: 15. https://doi.org/10.3390/jmse10010015
APA StylePamuković, J. K., Rogulj, K., & Jajac, N. (2022). Towards Sustainable Management of Anchoring on Mediterranean Islands—Concession Support Concept. Journal of Marine Science and Engineering, 10(1), 15. https://doi.org/10.3390/jmse10010015
