Calibration and Validation of a Low-Cost Capacitive Moisture Sensor to Integrate the Automated Soil Moisture Monitoring System
Abstract
1. Introduction
2. Materials and Methods
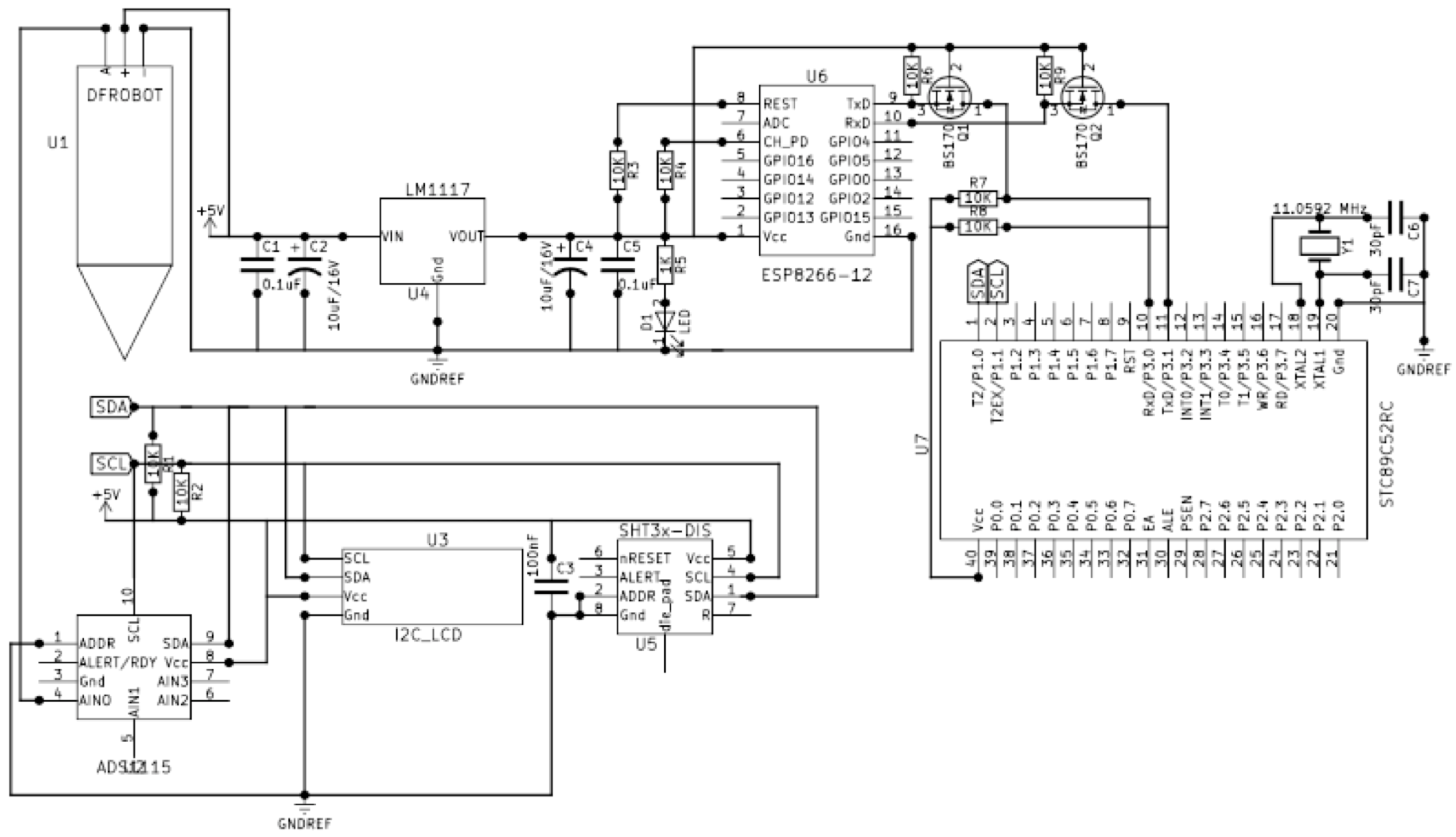
2.1. Data Acquisition and Analysis via an Internet-Based Platform
2.2. Soil Sample Preparation
2.3. Sensor-to-Sensor Variability Study
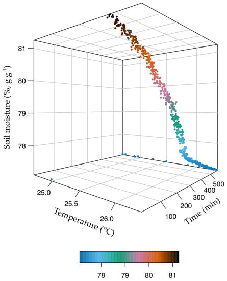
2.4. Calibration of the Sensor
2.5. Validation of the Developed Calibration Function
3. Results and Discussion
3.1. Results of the Sensor-to-Sensor Variability Study
3.2. Calibration of the SKU:SEN0193 Sensor for Organic-Rich Soil and Laboratory Soil Mixture
3.3. Soil-Specific Calibration Function
3.4. Data Validation with the Commercially Available SM-200 Sensor and the Low-Cost SKU:SEN0193 Capacitive Sensor
4. Conclusions
Supplementary Materials
Author Contributions
Funding
Conflicts of Interest
References
- Kramer, P.J.; Boyer, J.S. Soil and water. In Water Relations of Plants and Soils; Academic Press: San Diego, CA, USA, 1995; pp. 84–114. Available online: http://udspace.udel.edu/handle/19716/2830. (accessed on 15 December 2018).
- Zazueta, F.S.; Xin, J. Soil Moisture Sensors; Florida Cooperative Extension Service, Institute of Food and Agricultural Science; University of Florida: Gainesville, FL, USA, 1994. [Google Scholar]
- Bogena, H.R.; Huisman, J.A.; Schilling, B.; Weuthen, A.; Vereecken, H. Effective calibration of low-cost water content sensors. Sensors 2017, 17, 208. [Google Scholar] [CrossRef]
- Vaz, C.M.P.; Jones, S.; Meding, M.; Tuller, M. Evaluation of Standard Calibration Functions for Eight Electromagnetic Soil Moisture Sensors. Vadose Zone J. 2013, 12, 1–16. [Google Scholar] [CrossRef]
- Terzic, E.; Terzic, J.; Nagarajah, R.; Alamgir, M. Capacitive sensing technology. In Neural Network Approach to Fluid Quantity Measurement in Dynamic Environments; Springer: London, UK, 2012. [Google Scholar]
- Robbins, A.; Miller, W. Circuit Analysis: Theory and Practice; Delmar: Albany, NY, USA, 2000. [Google Scholar]
- Fen-Chong, T.; Fabbri, A.; Guilbaud, J.; Coussy, O. Determination of liquid water content and dielectric constant in porous media by the capacitive method. Comptes Rendus Mécanique 2004, 332, 639–645. [Google Scholar] [CrossRef]
- Kaatze, U. The dielectric properties of water in its different states of interaction. J. Solution Chem. 1997, 26, 1049–1112. [Google Scholar] [CrossRef]
- Ganjegunte, G.K.; Sheng, Z.; Clark, J.A. Evaluating the accuracy of soil water sensors for irrigation scheduling to conserve freshwater. Appl. Water Sci. 2012, 2, 119–125. [Google Scholar] [CrossRef]
- Parvin, N.; Degré, A. Soil-specific calibration of capacitance sensors considering clay content and bulk density. Soil Res. 2016, 54, 111–119. [Google Scholar] [CrossRef]
- Payero, J.O.; Mirzakhani-Nafchi, A.; Khalilian, A.; Qiao, X.; Davis, R. Development of a low-cost Internet-of-Things (IOT) system for monitoring soil water potential using Watermark 200SS sensors. Adv. Internet Things 2017, 7, 71–86. [Google Scholar] [CrossRef]
- Archer, N.A.L.; Rawlins, B.R.; Marchant, B.P.; Mackay, J.D.; Meldrum, P.I. Approaches to calibrate in-situ capacitance soil moisture sensors and some of their implications. SOIL Discuss. 2016. [Google Scholar] [CrossRef]
- Fares, A.; Awal, R.; Bayabil, H.K. Soil water content sensor response to organic matter content under laboratory conditions. Sensors 2016, 16, 1239. [Google Scholar] [CrossRef]
- Mittelbach, H.; Lehner, I.; Seneviratne, S.I. Comparison of four soil moisture sensor types under field conditions in Switzerland. J. Hydrol. 2012, 430–431, 39–49. [Google Scholar] [CrossRef]
- Ferrarezi, R.S.; Dove, S.K.; Van Iersel, M.W. An automated system for monitoring soil moisture and controlling irrigation using low-cost open-source microcontrollers. HortTechnology 2015, 25, 110–118. [Google Scholar] [CrossRef]
- Cardenas-Lailhacar, B.; Dukes, M. Effect of temperature and salinity on the precision and accuracy of landscape irrigation soil moisture sensor systems. J. Irrig. Drain. Eng. 2015, 141, 7. [Google Scholar] [CrossRef]
- Inoue, M.; Ould Ahmed, B.A.; Saito, T.; Irshad, M.; Uzoma, K.C. Comparison of three dielectric moisture sensors for measurement of water in saline sandy soil. Soil Use Manag. 2008, 24, 156–162. [Google Scholar] [CrossRef]
- Nemali, K.S.; Montesano, F.; Dove, S.K.; Van Iersel, M.W. Calibration and performance of moisture sensors in soilless substrates: ECH2O and Theta probes. Sci. Hortic. 2007, 112, 227–234. [Google Scholar] [CrossRef]
- Kojima, Y.; Shigeta, R.; Miyamoto, N.; Shirahama, Y.; Nishioka, K.; Mizoguchi, M.; Kawahara, Y. Low-cost soil moisture profile probe using thin-film capacitors and a capacitive touch sensor. Sensors 2016, 16, 1292. [Google Scholar] [CrossRef] [PubMed]
- Puértolas, J.; Alcobendas, R.; Alarcón, J.J.; Dodd, I.C. Long-distance abscisic acid signalling under different vertical soil moisture gradients depends on bulk root water potential and average soil water content in the root zone. Plant Cell Environ. 2013, 36, 1465–1475. [Google Scholar] [CrossRef]
- Kodešová, R.; Kodeš, V.; MRáz, A. Comparison of two sensors ECH2O EC-5 and SM200 for measuring soil water content. Soil Water Res. 2011, 6, 102–110. [Google Scholar] [CrossRef]
- ASTM D 2974. Standard Test Methods for Moisture, Ash, and Organic Matter of Peat and Organic Soils; ASTM International: West Conshohocken, PA, USA, 2007. [Google Scholar]
- Ding, S.; Zhang, B.; Qin, F. Arabidopsis RZFP34/CHYR1, a ubiquitin E3 ligase, regulates stomatal movement and drought tolerance via SnRK2.6-mediated phosphorylation. Plant Cell. 2015, 27, 3228–3244. [Google Scholar] [CrossRef] [PubMed]
- Ma, Q.; Xia, Z.; Cai, Z.; Li, L.; Cheng, Y.; Liu, J.; Nian, H. GmWRKY16 enhances drought and salt tolerance through an ABA-mediated pathway in Arabidopsis thaliana. Front Plant Sci. 2019, 9, 1979. [Google Scholar] [CrossRef]
- Quarles, S.D. How to implement I2C serial communication using Intel MCS-51 microcontrollers; 1993. Intel Corporation: P.O. Box 7641, Mt. Prospect, IL 60056-7641. Available online: http://electro8051.free.fr/I2C/27231901.pdf. (accessed on 8 March 2018).
- Rosenbaum, U.; Huisman, J.A.; Weuthen, A.; Vereecken, H.; Bogena, H.R. Sensor-to-sensor variability of the ECH2O, EC-5, TE, and 5TE sensors in dialectic liquids. Vadose Zone J. 2010, 9, 181–186. [Google Scholar] [CrossRef]
- ASTM D 2216. Standard Test Method for Laboratory Determination of Water (Moisture) Content of Soil, Rock, and Soil-Aggregated Mixture; ASTM International: West Conshohocken, PA, USA, 2010. [Google Scholar]
- Delta-T. Devices Ltd. User Manual for the SM200 Soil Moisture Sensor; SM200-UM-1; 1 May 2006; Delta-T. Devices Ltd.: Cambridge, UK, 2006. [Google Scholar]
- Hillel, D. Introduction to Environmental Soil Physics; Academic press, Elsevier Science: San Diego, CA, USA, 2004; pp. 14–15. Available online: https://dewagumay.files.wordpress.com/2011/12/environmental-soil-physics.pdf (accessed on 16 December 2018).
- Da Silva, F.F.; Wallach, R.; Polak, A.; Chen, Y. Measuring water content of soil substitutes with time-DOMAIN reflectometry (TDR). J. Am. Soc. Hortic. Sci. 1998, 123, 734–737. [Google Scholar] [CrossRef]
- Kizito, F.; Campbell, C.S.; Campbell, G.S.; Cobos, D.R.; Teare, B.L.; Carter, B.; Hopmans, J.W. Frequency, electrical conductivity and temperature analysis of a low-cost capacitance soil moisture sensor. J. Hydrol. 2008, 352, 367–378. [Google Scholar] [CrossRef]





| Component | Units | Unit Cost ($) | Subtotal ($) | Total ($) |
|---|---|---|---|---|
| STC89C52RC | 1 | 1.12 | 1.12 | |
| ADS1115 | 1 | 2.73 | 2.73 | |
| ESP8266-12E | 1 | 1.79 | 1.79 | |
| SKU:SEN0193 | 4 | 7.24 | 28.96 | |
| SHT30 | 1 | 3.98 | 3.98 | |
| LCD1602 | 1 | 2.12 | 2.12 | |
| Other components | 5.00 | |||
| 45.7 |
| Condition | Consideration | Df * | Sum of Squares (Raw counts) | Mean Square (Raw counts) | F Value |
|---|---|---|---|---|---|
| 40%, g g−1 | Sensor-to-sensor variability | 3 | 14888295 | 4962765 | 30091 |
| Noise | 76 | 12535 | 165 | ||
| 80%, g g−1 | Sensor-to-sensor variability | 3 | 33893919 | 11297973 | 9813 |
| Noise | 76 | 87499 | 1151 | ||
| Water | Sensor-to-sensor variability | 3 | 7610824 | 2536941 | 1121 |
| Noise | 76 | 171977 | 2263 |
© 2019 by the authors. Licensee MDPI, Basel, Switzerland. This article is an open access article distributed under the terms and conditions of the Creative Commons Attribution (CC BY) license (http://creativecommons.org/licenses/by/4.0/).
Share and Cite
Nagahage, E.A.A.D.; Nagahage, I.S.P.; Fujino, T. Calibration and Validation of a Low-Cost Capacitive Moisture Sensor to Integrate the Automated Soil Moisture Monitoring System. Agriculture 2019, 9, 141. https://doi.org/10.3390/agriculture9070141
Nagahage EAAD, Nagahage ISP, Fujino T. Calibration and Validation of a Low-Cost Capacitive Moisture Sensor to Integrate the Automated Soil Moisture Monitoring System. Agriculture. 2019; 9(7):141. https://doi.org/10.3390/agriculture9070141
Chicago/Turabian StyleNagahage, Ekanayaka Achchillage Ayesha Dilrukshi, Isura Sumeda Priyadarshana Nagahage, and Takeshi Fujino. 2019. "Calibration and Validation of a Low-Cost Capacitive Moisture Sensor to Integrate the Automated Soil Moisture Monitoring System" Agriculture 9, no. 7: 141. https://doi.org/10.3390/agriculture9070141
APA StyleNagahage, E. A. A. D., Nagahage, I. S. P., & Fujino, T. (2019). Calibration and Validation of a Low-Cost Capacitive Moisture Sensor to Integrate the Automated Soil Moisture Monitoring System. Agriculture, 9(7), 141. https://doi.org/10.3390/agriculture9070141

