Integrated mRNA-miRNA Analysis Reveals the Regulatory Network Under Salt–Alkali Stress in Alfalfa (Medicago sativa L.)
Abstract
1. Introduction
2. Materials and Methods
2.1. Plant Materials and Stress Treatment
2.2. Measurement of Morphological and Physiological Indicators
2.3. mRNA Sequencing and Data Analysis
2.4. miRNA Sequencing and Data Analysis
2.5. Differential Expression Analysis
2.6. miRNA Target Gene Prediction and Network Construction
2.7. GO and KEGG Pathway Enrichment Analysis
2.8. Quantitative Real-Time PCR (qRT-PCR) Analysis
3. Results
3.1. Effects of Salt, Alkali, or Combined Salt–Alkali Stress on the Morphology and Physiology of Alfalfa
3.2. mRNA and sRNA Sequencing Data Analysis
3.3. Analysis of Differentially Expressed Genes (DEGs)
3.4. Analysis of Differentially Expressed miRNAs (DEMs)
3.5. miRNA–mRNA Integrated Analysis
3.6. miRNA Target Genes Enrichment Analysis
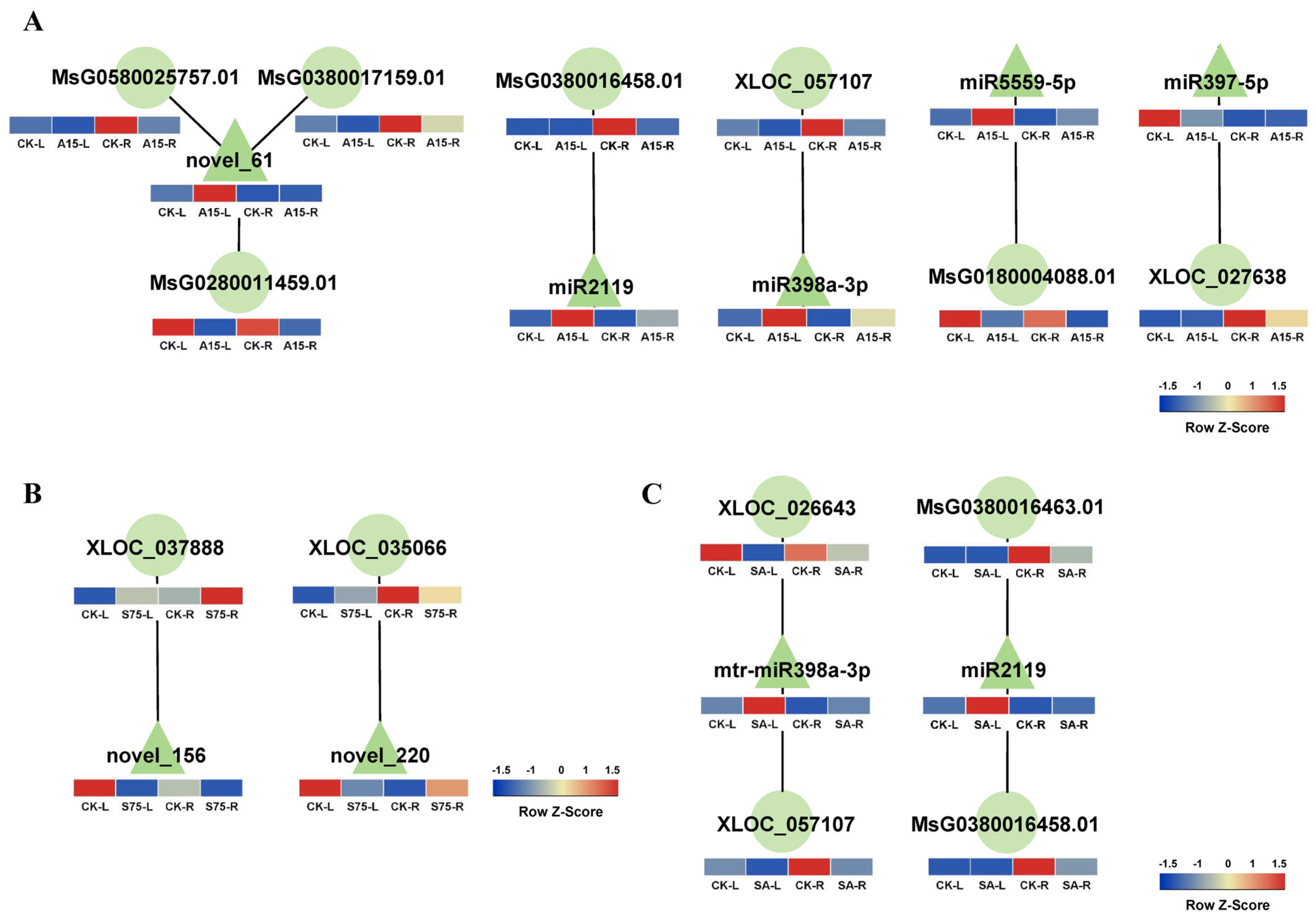
3.7. MiRNA-Mediated Regulatory Pathways in Response to Salt and Alkali Stress
3.8. qRT-PCR Validation of the DEGs and DEMs
4. Discussion
5. Conclusions
Supplementary Materials
Author Contributions
Funding
Data Availability Statement
Conflicts of Interest
References
- Zhu, J.; Cui, Z.; Wu, C.; Deng, C.; Chen, J.; Zhang, H. Research advances and prospect of saline and alkali land greening in China. World For. Res. 2018, 31, 70–75. [Google Scholar]
- Yang, J.; Yao, R.; Wang, X.; Xie, W.; Zhang, X.; Zhu, W.; Zhang, L.; Sun, R. Research on salt-affected soils in China: History, status quo and prospec. Acta Pedol. Sin. 2022, 59, 10–27. [Google Scholar]
- Xie, Z.; Mu, L.; Zhang, Z.; Chen, G.; Liu, Y.; Gao, S.; Wei, Z. Effects on fermentation in alfalfa mixed silage of added lactic acid bacteria or organic acid salt combined with urea. Acta Pratacult. Sin. 2021, 30, 165–173. [Google Scholar]
- Yang, Q. Guide of Alfalfa Production and Management; China Forestry Publishing House: Beijing, China, 2003. [Google Scholar]
- Zhang, Z.; Hou, W.; Lv, W.; Zhou, X.; Liu, Y.; Dong, W. Physiological responses of alfalfa cv. Zhongmu No.1 to mixed salt-alkali stress. Grassl. Turf 2023, 43, 126–132. [Google Scholar]
- Ling, L. Multi-Omics Integration Study for High-Throughput Screening of Key Genes in Salt-Alkali Tolerance of Alfalfa. Ph.D. Thesis, Harbin Normal University, Harbin, China, 2021. [Google Scholar]
- Zhu, Z.; Li, D.; Cong, L.; Lu, X. Identification of microRNAs involved in crosstalk between nitrogen, phosphorus and potassium under multiple nutrient deficiency in sorghum. Crop J. 2021, 9, 465–475. [Google Scholar] [CrossRef]
- Wang, Y.; Li, J.; Ma, J. Identification and analysis of microRNAs and targets involved in salt stress responses in alfalfa (Medicago sativa ‘Millenium’). Mol. Plant Breed. 2019, 17, 8072–8081. [Google Scholar]
- Cen, H.; Tao, J.; Wang, Y.; Xu, T.; Zhang, Y.; Zhu, H. Heterologous expression of miR397-5p from Medicago sativa cv. ‘Pianguan’ improves the drought tolerance of tobacco. Acta Pratacult. Sin. 2024, 33, 123–134. [Google Scholar]
- Chen, L.; He, F.; Long, R.; Zhang, F.; Li, M.; Wang, Z.; Kang, J.; Yang, Q. A global alfalfa diversity panel reveals genomic selection signatures in Chinese varieties and genomic associations with root development. J. Integr. Plant Biol. 2021, 63, 1937–1951. [Google Scholar] [CrossRef] [PubMed]
- Zou, Q. Plant Physiology Experiment Guide; China Agriculture Press: Beijing, China, 2003. [Google Scholar]
- Kang, J.; Li, M.; Long, R.; Yang, Q.; Yu, J.; Zhang, J. Identification and functional analysis of lncRNA167 and its cleavage product miR167c in Medicago truncatula. Acta Pratacult. Sin. 2022, 31, 164–180. [Google Scholar]
- Shen, C.; Du, H.; Chen, Z.; Lu, H.; Zhu, F.; Chen, H.; Meng, X.; Liu, Q.; Liu, P.; Zheng, L.; et al. The chromosome-level genome sequence of the autotetraploid alfalfa and resequencing of core germplasms provide genomic resources for alfalfa research. Mol. Plant 2020, 13, 1250–1261. [Google Scholar] [CrossRef] [PubMed]
- Langmead, B.; Trapnell, C.; Pop, M.; Salzberg, S.L. Ultrafast and memory-efficient alignment of short DNA sequences to the human genome. Genome Biol. 2009, 10, R25. [Google Scholar] [CrossRef]
- Wen, M.; Shen, Y.; Shi, S.; Tian, T. miREvo: An integrative microRNA evolutionary analysis platform for next-generation sequencing experiments. BMC Bioinform. 2012, 13, 140. [Google Scholar] [CrossRef]
- Friedländer, M.R.; Mackowiak, S.D.; Li, N.; Chen, W.; Rajewsky, N. miRDeep2 accurately identifies known and hundreds of novel microRNA genes in seven animal clades. Nucleic Acids Res. 2012, 40, 37–52. [Google Scholar] [CrossRef]
- Robinson, M.D.; Mccarthy, D.J.; Smyth, G.K. EdgeR: A bioconductor package for differential expression analysis of digital gene expression data. Bioinformatics 2010, 26, 139–140. [Google Scholar] [CrossRef] [PubMed]
- Benjamini, Y.; Hochberg, Y. Controlling the false discovery rate: A practical and powerful approach to multiple hypothesis testing. J. R. Stat. Soc. B 1995, 57, 289–300. [Google Scholar] [CrossRef]
- Wu, H.; Ma, Y.; Chen, T.; Wang, M.; Wang, X. PsRobot: A web-based plant small RNA meta-analysis toolbox. Nucleic Acids Res. 2012, 40, W22–W28. [Google Scholar] [CrossRef] [PubMed]
- Yang, X.; Kang, Y.; Liu, Y.; Shi, M.; Zhang, W.; Fan, Y.; Yao, Y.; Li, H.; Qin, S. Integrated analysis of miRNA-mRNA regulatory networks of potato (Solanum tuberosum L.) in response to cadmium stress. Ecotoxicol. Environ. Saf. 2021, 224, 112682. [Google Scholar] [CrossRef] [PubMed]
- Young, M.D.; Wakefield, M.J.; Smyth, G.K.; Oshlack, A. Gene ontology analysis for RNA-seq: Accounting for selection bias. Genome Biol. 2010, 11, R14. [Google Scholar] [CrossRef]
- Yu, G.; Wang, L.; Han, Y.; He, Q. ClusterProfiler: An R package for comparing biological themes among gene clusters. OMICS J. Integr. Biol. 2012, 16, 284–287. [Google Scholar] [CrossRef]
- Livak, K.J.; Schmittgen, T.D. Analysis of relative gene expression data using real-time quantitative PCR and the 2−ΔΔCT Method. Methods 2001, 25, 402–408. [Google Scholar] [CrossRef]
- Jones-Rhoades, M.W.; Bartel, D.P. Computational identification of plant microRNAs and their targets, including a stress-induced miRNA. Mol. Cell 2004, 14, 787–799. [Google Scholar] [CrossRef]
- Wang, L.; Zhao, H.; Sun, H.; Dong, L.; Lou, Y.; Gao, Z. Cloning and expression analysis of miR397 and miR1432 in phyllostachys edulis under stresse. Sci. Silvae Sin. 2015, 51, 63–70. [Google Scholar]
- Zhang, S.; Ju, C.; Wang, X. Arabidopsis laccase gene AtLAC4 is involved in growth and abiotic stress response. J. Integr. Plant Biol. 2012, 47, 357–365. [Google Scholar]
- Ali, S.; Huang, S.; Zhou, J.; Bai, Y.; Liu, Y.; Shi, L.; Liu, S.; Hu, Z.; Tang, Y. miR397-LACs mediated cadmium stress tolerance in Arabidopsis thaliana. Plant Mol. Biol. 2023, 113, 415–430. [Google Scholar] [CrossRef]
- Trindade, I.; Capitão, C.; Dalmay, T.; Fevereiro, M.P.; Santos, D.M. miR398 and miR408 are up-regulated in response to water deficit in Medicago truncatula. Planta 2010, 231, 705–716. [Google Scholar] [CrossRef]
- Cao, C.; Long, R.; Zhang, T.; Kang, J.; Wang, Z.; Wang, P.; Sun, H.; Yu, J.; Yang, Q. Genome-wide identification of microRNAs in response to salt/alkali stress in Medicago truncatula through high-throughput sequencing. Int. J. Mol. Sci. 2018, 19, 4076. [Google Scholar] [CrossRef] [PubMed]
- Cao, Y.; Chen, S.; Zhang, J. Ethylene signaling regulates salt stress response. Plant Signal. Behav. 2008, 3, 761–763. [Google Scholar] [CrossRef] [PubMed]
- Arraes, F.B.M.; Beneventi, M.A.; Lisei De Sa, M.E.; Paixao, J.F.R.; Albuquerque, E.V.S.; Marin, S.R.R.; Purgatto, E.; Nepomuceno, A.L.; Grossi-de-Sa, M.F. Implications of ethylene biosynthesis and signaling in soybean drought stress tolerance. BMC Plant Biol. 2015, 15, 213. [Google Scholar] [CrossRef]
- Wang, Y.; Zou, W.; Xiao, Y.; Cheng, L.; Liu, Y.; Gao, S.; Shi, Z.; Jiang, Y.; Qi, M.; Xu, T.; et al. MicroRNA1917 targets CTR4 splice variants to regulate ethylene responses in tomato. J. Exp. Bot. 2018, 69, 1011–1025. [Google Scholar] [CrossRef]
- Liu, Y.; Li, D.; Yan, J.; Kexin, W.; Luo, H.; Zhang, W. MiR319-mediated ethylene biosynthesis, signaling and salt stress response in switchgrass. Plant Biotechnol. J. 2019, 17, 2370–2383. [Google Scholar] [CrossRef]
- Waadt, R.; Seller, C.A.; Hsu, P.; Takahashi, Y.; Munemasa, S.; Schroeder, J.I. Plant hormone regulation of abiotic stress responses. Nat. Rev. Mol. Cell Biol. 2022, 23, 680–694. [Google Scholar] [CrossRef] [PubMed]
- Yan, J.; Zhao, C.; Zhou, J.; Yang, Y.; Wang, P.; Zhu, X.; Tang, G.; Bressan, R.A.; Zhu, J. The miR165/166 mediated regulatory module plays critical roles in ABA homeostasis and response in Arabidopsis thaliana. PLoS Genet. 2016, 12, E1006416. [Google Scholar] [CrossRef]
- Yan, J.; Wang, P.; Wang, B.; Hsu, C.; Tang, K.; Zhang, H.; Hou, Y.; Zhao, Y.; Wang, Q.; Zhao, C. The SnRK2 kinases modulate miRNA accumulation in Arabidopsis. PLoS Genet. 2017, 13, E1006753. [Google Scholar] [CrossRef] [PubMed]
- Abdelrahman, M.; Burritt, D.J.; Gupta, A.; Tsujimoto, H.; Tran, L.P. Heat stress effects on source-sink relationships and metabolome dynamics in wheat. J. Exp. Bot. 2020, 71, 543–554. [Google Scholar] [CrossRef]
- Segarra-Medina, C.; Alseekh, S.; Fernie, A.R.; Rambla, J.L.; Pérez-Clemente, R.M.; Gómez-Cádenas, A.; Zandalinas, S.I. Abscisic acid promotes plant acclimation to the combination of salinity and high light stress. Plant Physiol. Biochem. 2023, 203, 108008. [Google Scholar] [CrossRef]
- Yan, M.; Li, W.; Zhou, Z.; Pan, T.; Li, L.; Chai, M.; Feng, Z.; Yu, S. Genome-wide identification of the serine hydroxymethyltransferase gene revealed the function of GhSHMT11s involved in plant growth development and salt stress tolerance in cotton. Ind. Crops Prod. 2024, 222, 119687. [Google Scholar] [CrossRef]
- Sunkar, R.; Kapoor, A.; Zhu, J. Posttranscriptional induction of two Cu/Zn superoxide dismutase genes in Arabidopsis is mediated by down-regulation of miR398 and Important for oxidative stress tolerance. Plant Cell 2006, 18, 2051–2065. [Google Scholar] [CrossRef]
- Zidenga, T.; Siritunga, D.; Sayre, R.T. Cyanogen metabolism in cassava roots: Impact on protein synthesis and root development. Front. Plant Sci. 2017, 8, 220. [Google Scholar] [CrossRef] [PubMed]
- Yu, L.; Liu, Y.; Liu, C.; Zhu, F.; He, Z.; Xu, F. Overexpressed β-cyanoalanine synthase functions with alternative oxidase to improve tobacco resistance to salt stress by alleviating oxidative damage. FEBS Lett. 2020, 594, 1284–1295. [Google Scholar] [CrossRef]
- Liu, H.; Gao, X.; Fan, W.; Fu, X. Optimizing carbon and nitrogen metabolism in plants: From fundamental principles to practical applications. J. Integr. Plant Biol. 2025, 67, 1447–1466. [Google Scholar] [CrossRef]











Disclaimer/Publisher’s Note: The statements, opinions and data contained in all publications are solely those of the individual author(s) and contributor(s) and not of MDPI and/or the editor(s). MDPI and/or the editor(s) disclaim responsibility for any injury to people or property resulting from any ideas, methods, instructions or products referred to in the content. |
© 2026 by the authors. Licensee MDPI, Basel, Switzerland. This article is an open access article distributed under the terms and conditions of the Creative Commons Attribution (CC BY) license.
Share and Cite
Liu, M.; Xu, Y.; Zhao, L.; Yu, H.; Shi, L.; Zhu, W.; Du, B.; Li, X.; Long, R. Integrated mRNA-miRNA Analysis Reveals the Regulatory Network Under Salt–Alkali Stress in Alfalfa (Medicago sativa L.). Agriculture 2026, 16, 323. https://doi.org/10.3390/agriculture16030323
Liu M, Xu Y, Zhao L, Yu H, Shi L, Zhu W, Du B, Li X, Long R. Integrated mRNA-miRNA Analysis Reveals the Regulatory Network Under Salt–Alkali Stress in Alfalfa (Medicago sativa L.). Agriculture. 2026; 16(3):323. https://doi.org/10.3390/agriculture16030323
Chicago/Turabian StyleLiu, Mengya, Yanran Xu, Lijun Zhao, Haojie Yu, Lijun Shi, Wenxuan Zhu, Bai Du, Xiao Li, and Ruicai Long. 2026. "Integrated mRNA-miRNA Analysis Reveals the Regulatory Network Under Salt–Alkali Stress in Alfalfa (Medicago sativa L.)" Agriculture 16, no. 3: 323. https://doi.org/10.3390/agriculture16030323
APA StyleLiu, M., Xu, Y., Zhao, L., Yu, H., Shi, L., Zhu, W., Du, B., Li, X., & Long, R. (2026). Integrated mRNA-miRNA Analysis Reveals the Regulatory Network Under Salt–Alkali Stress in Alfalfa (Medicago sativa L.). Agriculture, 16(3), 323. https://doi.org/10.3390/agriculture16030323
