Conjugated Linoleic Acid Ameliorates Staphylococcus aureus-Induced Inflammation, Oxidative Stress, and Mitophagy via the PPARG-UCP2 Pathway in Hu Sheep Mastitis
Abstract
1. Introduction
2. Materials and Methods
2.1. Ethics Statement
2.2. Animal Experiment
2.3. Sample Collection
2.4. H&E Staining
2.5. Plasma Samples ELISA
2.6. Determination of ROS
2.7. Measurement of NAD+/NADH, ATP
2.8. Measurement of SOD, MDA
2.9. Immunofluorescence Staining of Tissues
2.10. RNA Extraction and Real-Time Quantitative PCR (RT-qPCR)
2.11. Western Blot
2.12. Statistical Analysis
3. Results
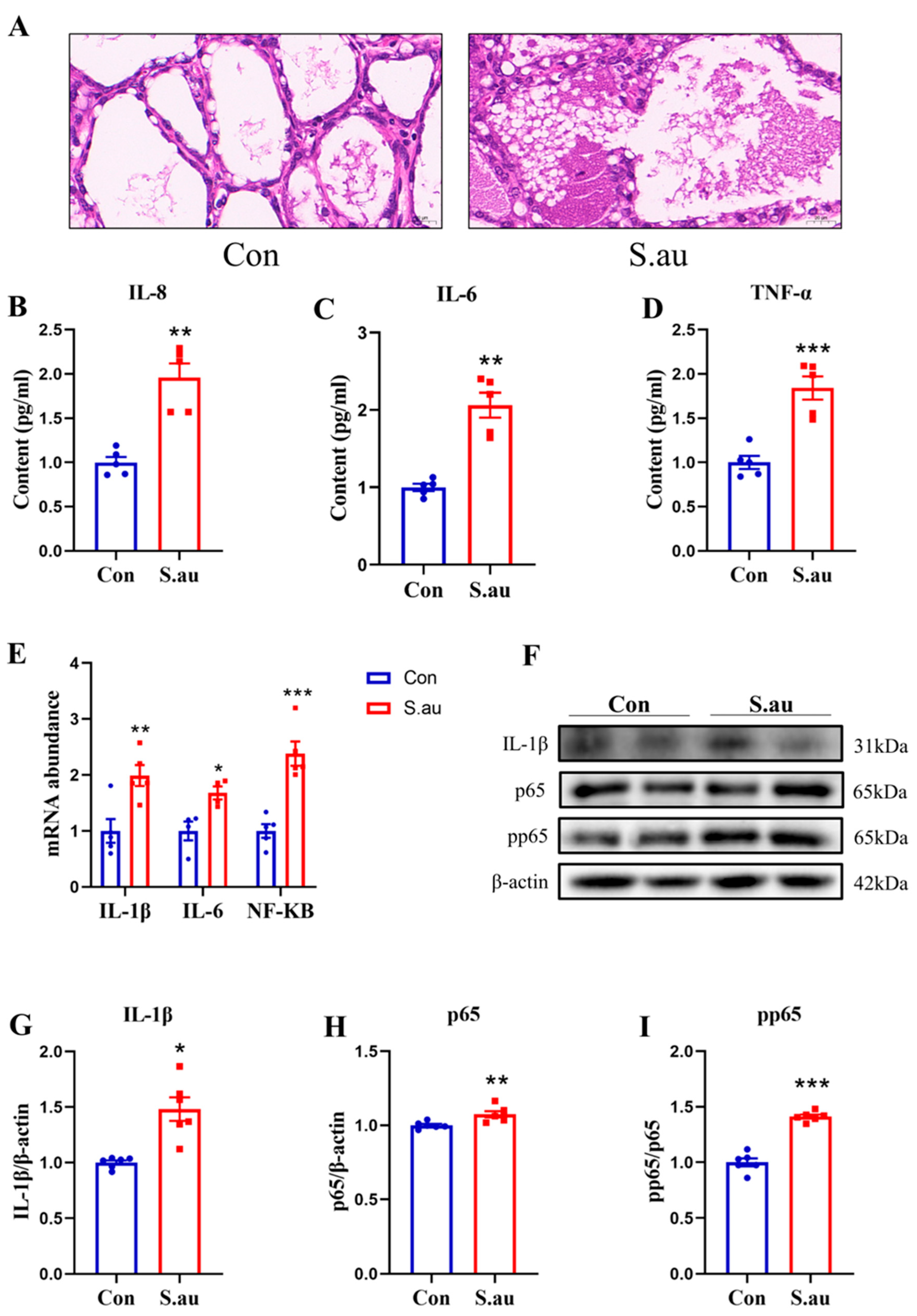
3.1. S. aureus Infection Elicits Inflammation in the Mammary Glands of Hu Sheep
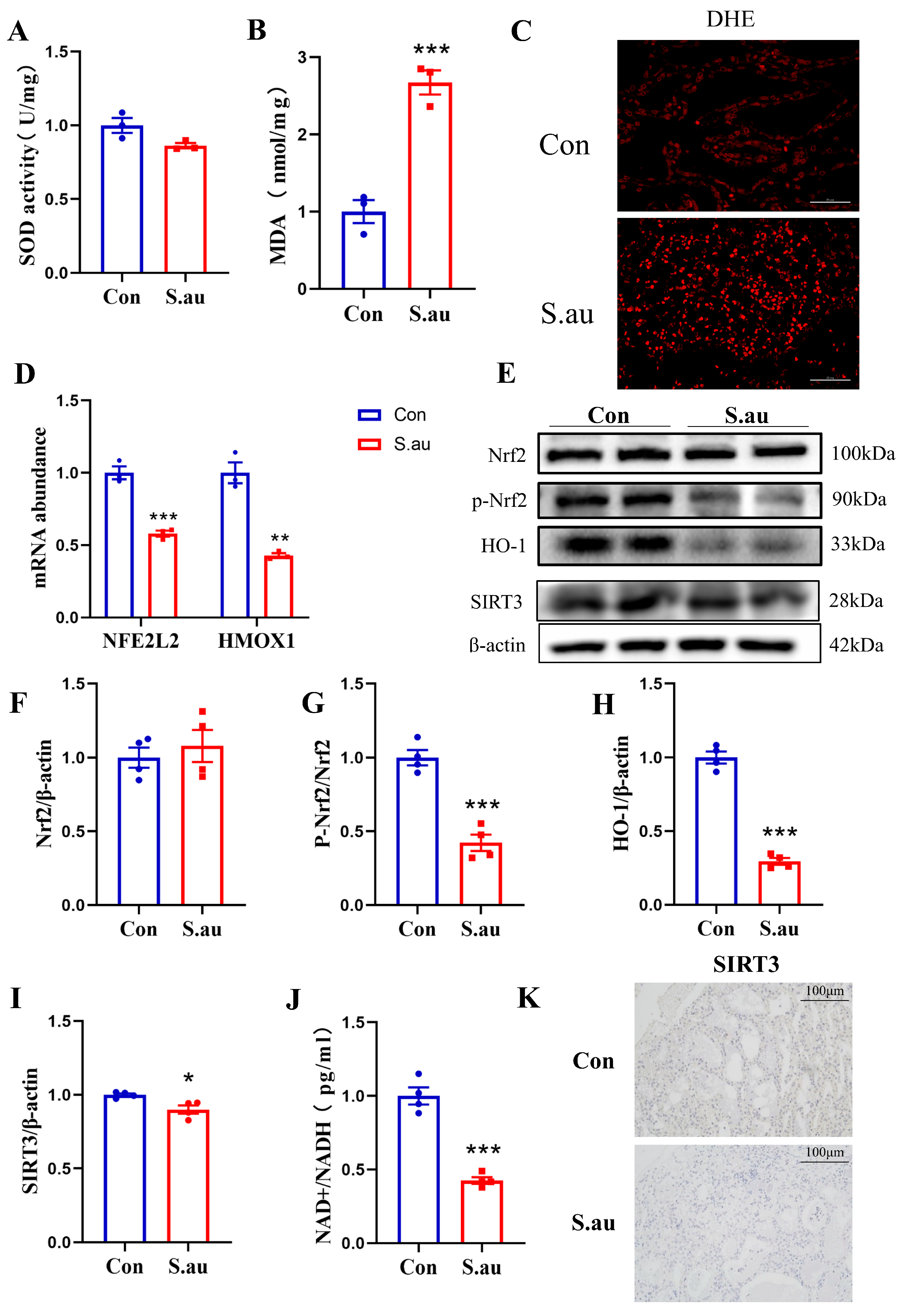
3.2. S. aureus-Induced Mastitis Induces Oxidative Stress
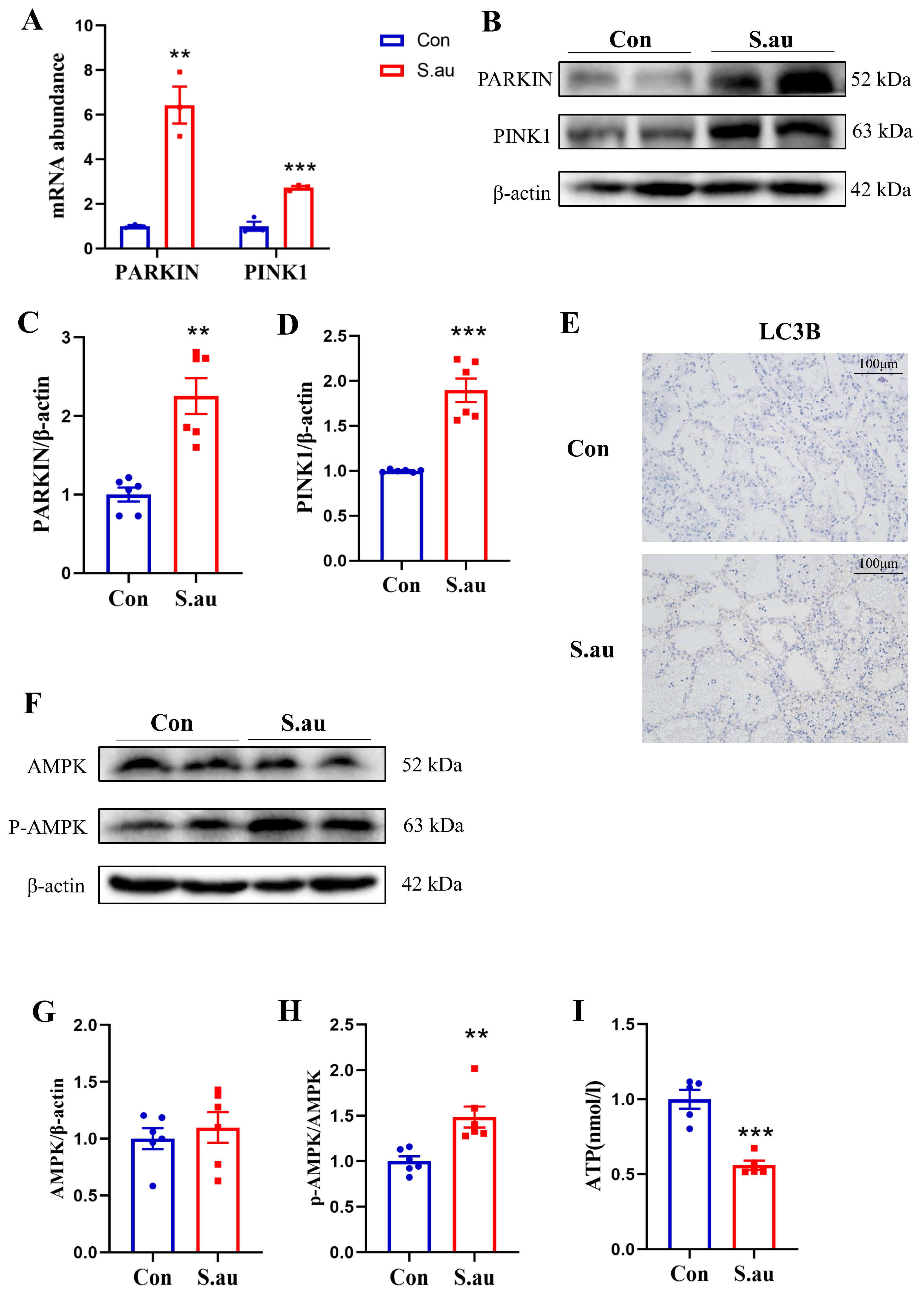
3.3. S. aureus-Induced Mastitis Induces Elevated Levels of Mitophagy
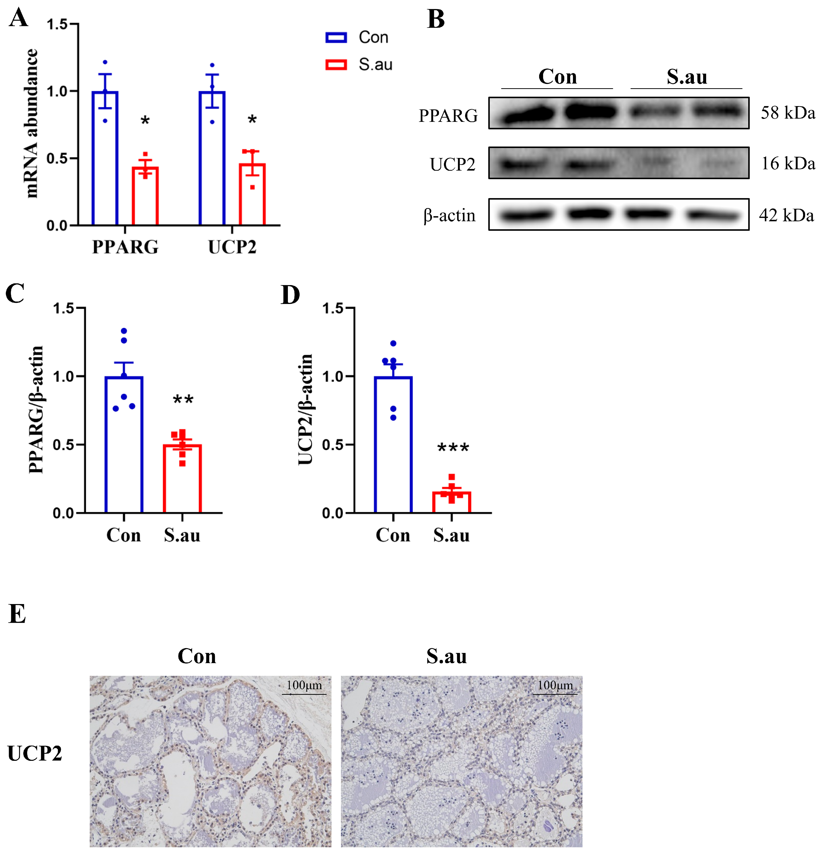
3.4. S. aureus Stimulation Suppressed PPARG and UCP2 Expression in Mammary Tissue
3.5. CLA Attenuated S. aureus-Induced Inflammation in Ovine Mammary Tissue
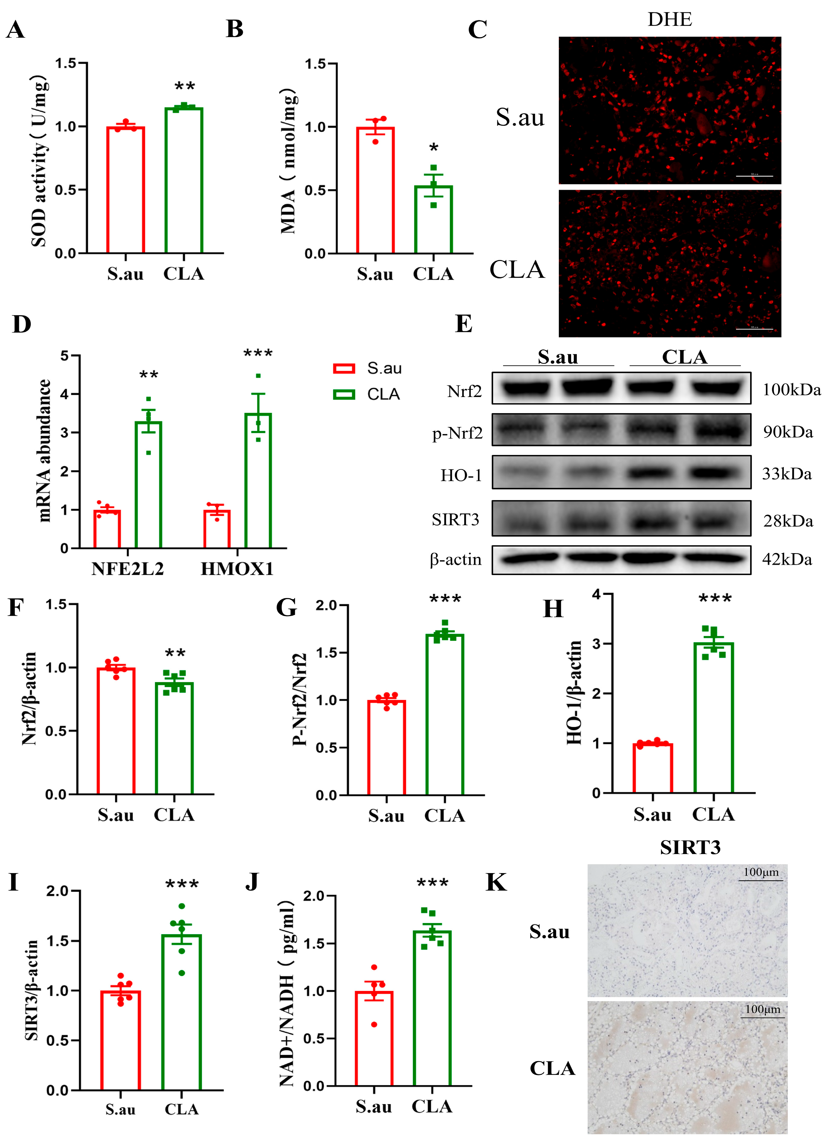
3.6. CLA Protected Mammary Tissue from Oxidative Damage Associated with Mastitis
3.7. CLA Reduced Mitophagy in Mammary Tissue During Mastitis
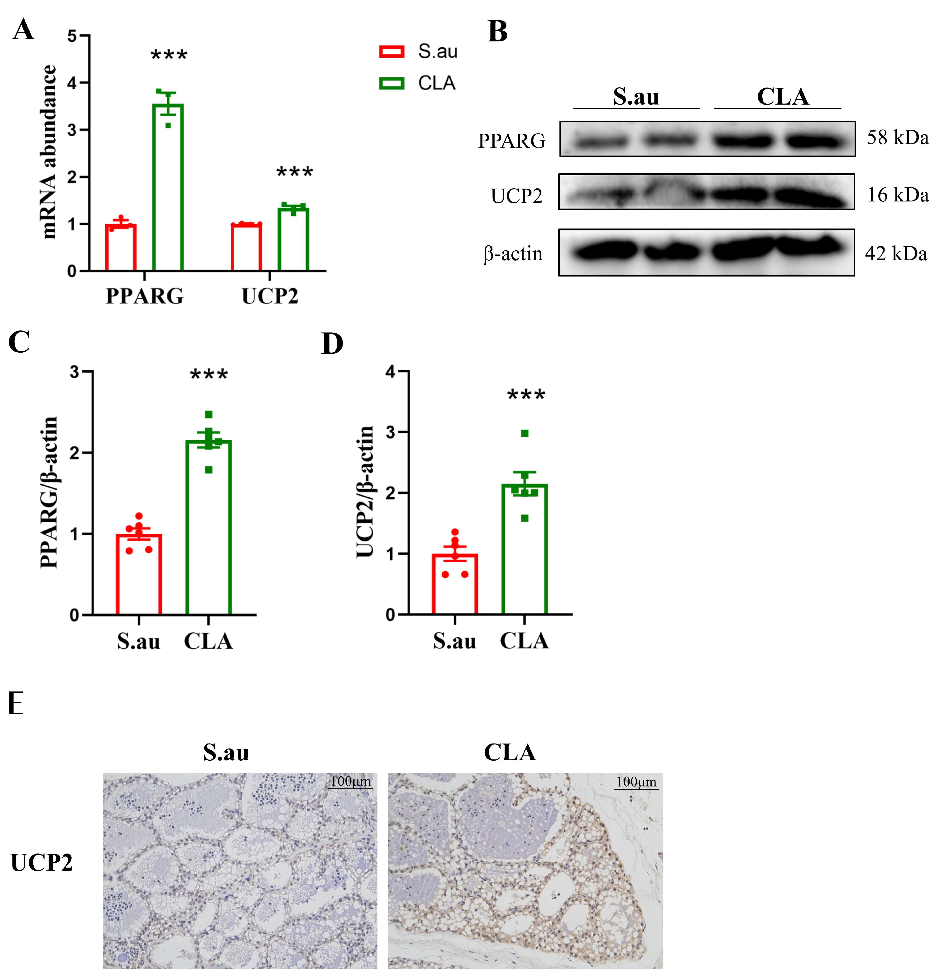
3.8. CLA Upregulated PPARG and UCP2 Expression in Mammary Tissue
4. Discussion
5. Conclusions
Supplementary Materials
Author Contributions
Funding
Institutional Review Board Statement
Data Availability Statement
Conflicts of Interest
References
- Koro Patkin, N.M.; Bao, L.; Sun, H.; Zhao, Y.; Feng, L.; Wu, K.; Shang, S.; Xu, J.; Shan, R.; Duan, S.; et al. Hexadecanamide alleviates Staphylococcus aureus-induced mastitis in mice by inhibiting inflammatory responses and restoring blood-milk barrier integrity. PLoS Pathog. 2023, 19, e1011764. [Google Scholar]
- Sandoval-Flores, M.G.; Jiménez-Mejía, R.; Medina-Estrada, R.I.; Báez-Magaña, M.; López-Meza, J.E.; Santoyo, G.; Loeza-Lara, P.D. Potential of emerging therapeutic alternatives in bovine mastitis prevention and control. Biocatal. Agric. Biotechnol. 2025, 68, 103738. [Google Scholar] [CrossRef]
- Abril, A.G.; Villa, T.G.; Barros-Velázquez, J.; Cañas, B.; Sánchez-Pérez, A.; Calo-Mata, P.; Carrera, M. Staphylococcus aureus Exotoxins and Their Detection in the Dairy Industry and Mastitis. Toxins 2020, 12, 537. [Google Scholar] [CrossRef]
- Yang, Y.; Zhou, H.; Li, F.; Zhang, Y.; Yang, J.; Shen, Y.; Hu, N.; Zou, Q.; Qin, L.; Zeng, H.; et al. Staphylococcus aureus induces mitophagy via the HDAC11/IL10 pathway to sustain intracellular survival. J. Transl. Med. 2025, 23, 156. [Google Scholar] [CrossRef] [PubMed]
- Sabino, Y.N.V.; Cotter, P.D.; Mantovani, H.C. Anti-virulence compounds against Staphylococcus aureus associated with bovine mastitis: A new therapeutic option? Microbiol. Res. 2023, 271, 127345. [Google Scholar] [CrossRef] [PubMed]
- Hu, H.; Liu, J.; Yin, J.; Hu, G.; Huang, B.; Tu, L.; Liu, X.; Xu, B.; Cao, Y.; Guo, W.; et al. Mechanism of mitofusin 2, mitochondria-associated membrane, and the mitochondrial pathway in alleviating oxidative stress and cell senescence in bovine mammary epithelial cells. J. Dairy Sci. 2025, 108, 10151–10172. [Google Scholar] [CrossRef] [PubMed]
- Joffre, J.; Hellman, J. Oxidative Stress and Endothelial Dysfunction in Sepsis and Acute Inflammation. Antioxid. Redox Signal. 2021, 35, 1291–1307. [Google Scholar] [CrossRef]
- Flohé, L.; Brigelius-Flohé, R.; Saliou, C.; Traber, M.G.; Packer, L. Redox regulation of NF-kappa B activation. Free Radic. Biol. Med. 1997, 22, 1115–1126. [Google Scholar] [CrossRef]
- Mittal, M.; Siddiqui, M.R.; Tran, K.; Reddy, S.P.; Malik, A.B. Reactive Oxygen Species in Inflammation and Tissue Injury. Antioxid. Redox Signal. 2014, 20, 1126–1167. [Google Scholar] [CrossRef]
- Xia, B.; Tong, Y.; Xia, C.; Chen, C.; Shan, X. α-Cyperone Confers Antidepressant-Like Effects in Mice via Neuroplasticity Enhancement by SIRT3/ROS Mediated NLRP3 Inflammasome Deactivation. Front. Pharmacol. 2020, 11, 577062. [Google Scholar] [CrossRef]
- Lu, Y.; Li, Z.; Zhang, S.; Zhang, T.; Liu, Y.; Zhang, L. Cellular mitophagy: Mechanism, roles in diseases and small molecule pharmacological regulation. Theranostics 2023, 13, 736–766. [Google Scholar] [CrossRef] [PubMed]
- Onishi, M.; Yamano, K.; Sato, M.; Matsuda, N.; Okamoto, K. Molecular mechanisms and physiological functions of mitophagy. EMBO J. 2021, 40, e104705. [Google Scholar] [CrossRef] [PubMed]
- Xu, D.; Hu, G.; Luo, J.; Cheng, J.; Wu, D.; Cheng, L.; Huang, X.; Fu, S.; Liu, J. Staphylococcus aureus induces mitophagy to promote its survival within bovine mammary epithelial cells. Vet. Microbiol. 2023, 280, 109697. [Google Scholar] [CrossRef] [PubMed]
- Liu, K.; Zhou, X.; Fang, L.; Dong, J.; Cui, L.; Li, J.; Meng, X.; Zhu, G.; Li, J.; Wang, H. PINK1/parkin-mediated mitophagy alleviates Staphylococcus aureus-induced NLRP3 inflammasome and NF-κB pathway activation in bovine mammary epithelial cells. Int. Immunopharmacol. 2022, 112, 109200. [Google Scholar] [CrossRef]
- Stark, J.M.; Coquet, J.M.; Tibbitt, C.A. The Role of PPAR-γ in Allergic Disease. Curr. Allergy Asthma Rep. 2021, 21, 45. [Google Scholar] [CrossRef]
- Wang, J.; Xue, X.; Zhao, X.; Luo, L.; Liu, J.; Dai, S.; Zhang, F.; Wu, R.; Liu, Y.; Peng, C.; et al. Forsythiaside A alleviates acute lung injury by inhibiting inflammation and epithelial barrier damages in lung and colon through PPAR-γ/RXR-α complex. J. Adv. Res. 2024, 60, 183–200. [Google Scholar] [CrossRef]
- Geng, Q.; Xu, J.; Cao, X.; Wang, Z.; Jiao, Y.; Diao, W.; Wang, X.; Wang, Z.; Zhang, M.; Zhao, L.; et al. PPARG-mediated autophagy activation alleviates inflammation in rheumatoid arthritis. J. Autoimmun. 2024, 146, 103214. [Google Scholar] [CrossRef]
- Huang, L.; Ma, Y.; Chen, L.; Chang, J.; Zhong, M.; Wang, Z.; Sun, Y.; Chen, X.; Sun, F.; Xiao, L.; et al. Maternal RND3/RhoE deficiency impairs placental mitochondrial function in preeclampsia by modulating the PPARγ-UCP2 cascade. FASEB J. 2021, 35, e21555. [Google Scholar] [CrossRef]
- Joosen, A.M.; Bakker, A.H.; Zorenc, A.H.; Kersten, S.; Schrauwen, P.; Westerterp, K.R. PPARgamma activity in subcutaneous abdominal fat tissue and fat mass gain during short-term overfeeding. Int. J. Obes. 2006, 30, 302–307. [Google Scholar] [CrossRef][Green Version]
- Medvedev, A.V.; Snedden, S.K.; Raimbault, S.; Ricquier, D.; Collins, S. Transcriptional Regulation of the Mouse Uncoupling Protein-2 Gene. J. Biol. Chem. 2001, 276, 10817–10823. [Google Scholar] [CrossRef]
- Li, S.; Sun, D.; Chen, S.; Zhang, S.; Gu, Q.; Shen, Y.; Xu, L.; Xu, X.; Wei, F.; Wang, N. UCP2-SIRT3 Signaling Relieved Hyperglycemia-Induced Oxidative Stress and Senescence in Diabetic Retinopathy. Investig. Ophthalmol. Vis. Sci. 2024, 65, 14. [Google Scholar] [CrossRef] [PubMed]
- Li, X.-T.; Li, X.-Y.; Tian, T.; Yang, W.-H.; Lyv, S.-G.; Cheng, Y.; Su, K.; Lu, X.-H.; Jin, M.; Xue, F.-S. The UCP2/PINK1/LC3b-mediated mitophagy is involved in the protection of NRG1 against myocardial ischemia/reperfusion injury. Redox Biol. 2025, 80, 103511. [Google Scholar] [CrossRef] [PubMed]
- Shi, L.; Li, L.J.; Sun, X.Y.; Chen, Y.Y.; Luo, D.; He, L.P.; Ji, H.J.; Gao, W.P.; Shen, H.X. Er-Dong-Xiao-Ke decoction regulates lipid metabolism via PPARG-mediated UCP2/AMPK signaling to alleviate diabetic meibomian gland dysfunction. J. Ethnopharmacol. 2024, 333, 118484. [Google Scholar] [CrossRef] [PubMed]
- Badawy, S.; Liu, Y.; Guo, M.; Liu, Z.; Xie, C.; Marawan, M.A.; Ares, I.; Lopez-Torres, B.; Martínez, M.; Maximiliano, J.-E.; et al. Conjugated linoleic acid (CLA) as a functional food: Is it beneficial or not? Food Res. Int. 2023, 172, 113158. [Google Scholar] [CrossRef]
- Chen, Y.; Xiao, J.; Zhu, X.; Fan, X.; Peng, M.; Mu, Y.; Wang, C.; Xia, L.; Zhou, M. Exploiting conjugated linoleic acid for health: A recent update. Food Funct. 2025, 16, 147–167. [Google Scholar] [CrossRef]
- Su, C.G.; Wen, X.; Bailey, S.T.; Jiang, W.; Rangwala, S.M.; Keilbaugh, S.A.; Flanigan, A.; Murthy, S.; Lazar, M.A.; Wu, G.D. A novel therapy for colitis utilizing PPAR-gamma ligands to inhibit the epithelial inflammatory response. J. Clin. Investig. 1999, 104, 383–389. [Google Scholar] [CrossRef]
- Loonam, C.R.; O’Dell, S.D.; Sharp, P.A.; Mullen, A. Conjugated Linoleic Acid Isomers Exert Differential Effects on an Adipocyte Model of HIV-associated Lipodystrophy. Curr. HIV Res. 2017, 15, 46–55. [Google Scholar] [CrossRef]
- Kim, Y.; Kim, D.; Park, Y. Conjugated linoleic acid (CLA) promotes endurance capacity via peroxisome proliferator-activated receptor δ-mediated mechanism in mice. J. Nutr. Biochem. 2016, 38, 125–133. [Google Scholar] [CrossRef]
- Masur, F.; Benesch, F.; Pfannkuche, H.; Fuhrmann, H.; Gäbel, G. Conjugated linoleic acids influence fatty acid metabolism in ovine ruminal epithelial cells. J. Dairy Sci. 2016, 99, 3081–3095. [Google Scholar] [CrossRef]
- Chen, Y.; Ma, W.; Zhao, J.; Stanton, C.; Ross, R.P.; Zhang, H.; Chen, W.; Yang, B. Lactobacillus plantarum Ameliorates Colorectal Cancer by Ameliorating the Intestinal Barrier through the CLA-PPAR-γ Axis. J. Agric. Food Chem. 2024, 72, 19766–19785. [Google Scholar] [CrossRef]
- Xiao, W.; Wang, R.-S.; Handy, D.E.; Loscalzo, J. NAD(H) and NADP(H) Redox Couples and Cellular Energy Metabolism. Antioxid. Redox Signal. 2018, 28, 251–272. [Google Scholar] [CrossRef] [PubMed]
- Beavers, W.N.; Skaar, E.P.; Napier, B. Neutrophil-generated oxidative stress and protein damage in Staphylococcus aureus. Pathog. Dis. 2016, 74, ftw060. [Google Scholar] [CrossRef] [PubMed]
- Focken, J.; Scheurer, J.; Jäger, A.; Schürch, C.M.; Kämereit, S.; Riel, S.; Schaller, M.; Weigelin, B.; Schittek, B. Neutrophil extracellular traps enhance S. aureus skin colonization by oxidative stress induction and downregulation of epidermal barrier genes. Cell Rep. 2023, 42, 113148. [Google Scholar] [CrossRef] [PubMed]
- Meng, M.; Huo, R.; Wang, Y.; Ma, N.; Shi, X.; Shen, X.; Chang, G. Lentinan inhibits oxidative stress and alleviates LPS-induced inflammation and apoptosis of BMECs by activating the Nrf2 signaling pathway. Int. J. Biol. Macromol. 2022, 222, 2375–2391. [Google Scholar] [CrossRef]
- Ci, X.; Zhou, J.; Lv, H.; Yu, Q.; Peng, L.; Hua, S. Betulin exhibits anti-inflammatory activity in LPS-stimulated macrophages and endotoxin-shocked mice through an AMPK/AKT/Nrf2-dependent mechanism. Cell Death Dis. 2017, 8, e2798. [Google Scholar] [CrossRef]
- Xie, Y.; Li, X.; Xu, D.; He, D.; Wang, J.; Bi, J.; Liu, J.; Fu, S. Hordenine Alleviates Lipopolysaccharide-Induced Mastitis by Suppressing Inflammation and Oxidative Stress, Modulating Intestinal Microbiota, and Preserving the Blood–Milk Barrier. J. Agric. Food Chem. 2024, 72, 21503–21519. [Google Scholar] [CrossRef]
- Sidorova-Darmos, E.; Sommer, R.; Eubanks, J.H. The Role of SIRT3 in the Brain Under Physiological and Pathological Conditions. Front. Cell. Neurosci. 2018, 12, 196. [Google Scholar] [CrossRef]
- Wan, R.; Fan, J.; Song, H.; Sun, W.; Yin, Y. Oxygen-Glucose Deprivation/Reperfusion-Induced Sirt3 Reduction Facilitated Neuronal Injuries in an Apoptosis-Dependent Manner During Prolonged Reperfusion. Neurochem. Res. 2022, 47, 1012–1024. [Google Scholar] [CrossRef]
- Yao, J.; Liang, X.; Xu, S.; Liu, Y.; Shui, L.; Li, S.; Guo, H.; Xiao, Z.; Zhao, Y.; Zheng, M. TRAF2 inhibits senescence in hepatocellular carcinoma cells via regulating the ROMO1/ NAD+/SIRT3/SOD2 axis. Free. Radic. Biol. Med. 2024, 211, 47–62. [Google Scholar] [CrossRef]
- He, X.; Zeng, H.; Chen, J.X. Emerging role of SIRT3 in endothelial metabolism, angiogenesis, and cardiovascular disease. J. Cell. Physiol. 2019, 234, 2252–2265. [Google Scholar] [CrossRef]
- Ansari, A.; Rahman, M.S.; Saha, S.K.; Saikot, F.K.; Deep, A.; Kim, K.H. Function of theSIRT3 mitochondrial deacetylase in cellular physiology, cancer, and neurodegenerative disease. Aging Cell 2016, 16, 4–16. [Google Scholar] [CrossRef] [PubMed]
- Wang, H.; Sun, Y.; Pi, C.; Yu, X.; Gao, X.; Zhang, C.; Sun, H.; Zhang, H.; Shi, Y.; He, X. Nicotinamide Mononucleotide Supplementation Improves Mitochondrial Dysfunction and Rescues Cellular Senescence by NAD+/Sirt3 Pathway in Mesenchymal Stem Cells. Int. J. Mol. Sci. 2022, 23, 14739. [Google Scholar] [CrossRef] [PubMed]
- Salvatori, I.; Valle, C.; Ferri, A.; Carrì, M.T. SIRT3 and mitochondrial metabolism in neurodegenerative diseases. Neurochem. Int. 2017, 109, 184–192. [Google Scholar] [CrossRef] [PubMed]
- Sun, Z.; Li, J.; Zheng, Y.; Zhang, J.; Bai, W.; Deng, X.; Wu, Z.; Xu, X.; Ding, W.; Qian, H.; et al. Small extracellular vesicles derived from mesenchymal stromal cells loaded with β-nicotinamide mononucleotide activate NAD+/SIRT3 signaling pathway-mediated mitochondrial autophagy to delay skin aging. Stem Cell Res. Ther. 2025, 16, 339. [Google Scholar] [CrossRef]
- Qin, S.-G.; Tian, H.-Y.; Wei, J.; Han, Z.-H.; Zhang, M.-J.; Hao, G.-H.; Liu, X.; Pan, L.-F. 3-Bromo-4,5-Dihydroxybenzaldehyde Protects Against Myocardial Ischemia and Reperfusion Injury Through the Akt-PGC1α-Sirt3 Pathway. Front. Pharmacol. 2018, 9, 722. [Google Scholar] [CrossRef]
- Gao, X.; Feng, S.; Wu, B.; Liu, L.; Xu, Y.; Zhang, J.; Miao, J. Staphylococcus aureus Conquers Host by Hijacking Mitochondria via PFKFB3 in Epithelial Cells. J. Infect. Dis. 2024, 230, 1488–1500. [Google Scholar] [CrossRef]
- Wang, C.; Chen, Q.; Chen, S.; Fan, L.; Gan, Z.; Zhao, M.; Shi, L.; Bin, P.; Yang, G.; Zhou, X.; et al. Serine synthesis sustains macrophage IL-1β production via NAD+-dependent protein acetylation. Mol. Cell 2024, 84, 744–759.e6. [Google Scholar] [CrossRef]
- Sundaram, B.; Pandian, N.; Kim, H.J.; Abdelaal, H.M.; Mall, R.; Indari, O.; Sarkar, R.; Tweedell, R.E.; Alonzo, E.Q.; Klein, J.; et al. NLRC5 senses NAD+ depletion, forming a PANoptosome and driving PANoptosis and inflammation. Cell 2024, 187, 4061–4077.e17. [Google Scholar] [CrossRef]
- Su, L.; Zhang, J.; Gomez, H.; Kellum, J.A.; Peng, Z. Mitochondria ROS and mitophagy in acute kidney injury. Autophagy 2022, 19, 401–414. [Google Scholar] [CrossRef]
- Pradeepkiran, J.A.; Reddy, P.H. Defective mitophagy in Alzheimer’s disease. Ageing Res. Rev. 2020, 64, 101191. [Google Scholar] [CrossRef]
- Wu, X.; Guan, X.; Cheng, C.; Deng, Z.; Li, Z.; Ma, Y.; Xie, Y.; Zheng, Q. Activation of the MEK1-CHK2 axis in macrophages by Staphylococcus aureus promotes mitophagy, resulting in a reduction in bactericidal efficacy. Mol. Med. 2025, 31, 211. [Google Scholar] [CrossRef] [PubMed]
- Zhou, X.; Liu, K.; Li, J.; Cui, L.; Dong, J.; Li, J.; Meng, X.; Zhu, G.; Wang, H. PINK1/Parkin-mediated mitophagy enhances the survival of Staphylococcus aureus in bovine macrophages. J. Cell. Mol. Med. 2023, 27, 412–421. [Google Scholar] [CrossRef] [PubMed]
- Lv, T.; Fan, X.; He, C.; Zhu, S.; Xiong, X.; Yan, W.; Liu, M.; Xu, H.; Shi, R.; He, Q. SLC7A11-ROS/αKG-AMPK axis regulates liver inflammation through mitophagy and impairs liver fibrosis and NASH progression. Redox Biol. 2024, 72, 103159. [Google Scholar] [CrossRef] [PubMed]
- Dong, L.; Sun, Q.; Qiu, H.; Yang, K.; Xiao, B.; Xia, T.; Wang, A.; Gao, H.; Zhang, S. Melatonin protects against developmental PBDE-47 neurotoxicity by targeting the AMPK/mitophagy axis. J. Pineal Res. 2023, 75, e12871. [Google Scholar] [CrossRef]
- Li, X.; Wang, C.; Zhu, J.; Lin, Q.; Yu, M.; Wen, J.; Feng, J.; Hu, C.; Wu, H. Sodium Butyrate Ameliorates Oxidative Stress-Induced Intestinal Epithelium Barrier Injury and Mitochondrial Damage through AMPK-Mitophagy Pathway. Oxidative Med. Cell. Longev. 2022, 2022, 3745135. [Google Scholar] [CrossRef]
- Zheng, W.-L.; Wang, B.-J.; Wang, L.; Shan, Y.-P.; Zou, H.; Song, R.-L.; Wang, T.; Gu, J.-H.; Yuan, Y.; Liu, X.-Z.; et al. ROS-Mediated Cell Cycle Arrest and Apoptosis Induced by Zearalenone in Mouse Sertoli Cells via ER Stress and the ATP/AMPK Pathway. Toxins 2018, 10, 24. [Google Scholar] [CrossRef]
- Zhang, K.; Zhou, X.; Wang, J.; Zhou, Y.; Qi, W.; Chen, H.; Nie, S.; Xie, M. Dendrobium officinale polysaccharide triggers mitochondrial disorder to induce colon cancer cell death via ROS-AMPK-autophagy pathway. Carbohydr. Polym. 2021, 264, 118018. [Google Scholar] [CrossRef]
- Ren, Y.; Shen, H.-M. Critical role of AMPK in redox regulation under glucose starvation. Redox Biol. 2019, 25, 101154. [Google Scholar] [CrossRef]
- Bravo-Santano, N.; Ellis, J.K.; Mateos, L.M.; Calle, Y.; Keun, H.C.; Behrends, V.; Letek, M.; Fey, P.D. Intracellular Staphylococcus aureus Modulates Host Central Carbon Metabolism to Activate Autophagy. mSphere 2018, 3, e00374-18. [Google Scholar] [CrossRef]
- Nesci, S.; Rubattu, S. UCP2, a Member of the Mitochondrial Uncoupling Proteins: An Overview from Physiological to Pathological Roles. Biomedicines 2024, 12, 1307. [Google Scholar] [CrossRef]
- Palanisamy, A.P.; Cheng, G.; Sutter, A.G.; Evans, Z.P.; Polito, C.C.; Jin, L.; Liu, J.; Schmidt, M.G.; Chavin, K.D. Mitochondrial uncoupling protein 2 induces cell cycle arrest and necrotic cell death. Metab. Syndr. Relat. Disord. 2014, 12, 132–142. [Google Scholar] [CrossRef] [PubMed]
- Su, J.; Liu, J.; Yan, X.-Y.; Zhang, Y.; Zhang, J.-J.; Zhang, L.-C.; Sun, L.-K. Cytoprotective Effect of the UCP2-SIRT3 Signaling Pathway by Decreasing Mitochondrial Oxidative Stress on Cerebral Ischemia–Reperfusion Injury. Int. J. Mol. Sci. 2017, 18, 1599. [Google Scholar] [CrossRef] [PubMed]
- Luo, J.-Y.; Cheng, C.K.; He, L.; Pu, Y.; Zhang, Y.; Lin, X.; Xu, A.; Lau, C.W.; Tian, X.Y.; Ma, R.C.W.; et al. Endothelial UCP2 Is a Mechanosensitive Suppressor of Atherosclerosis. Circ. Res. 2022, 131, 424–441. [Google Scholar] [CrossRef] [PubMed]
- Yang, B.; Gao, H.; Stanton, C.; Ross, R.P.; Zhang, H.; Chen, Y.Q.; Chen, H.; Chen, W. Bacterial conjugated linoleic acid production and their applications. Prog. Lipid Res. 2017, 68, 26–36. [Google Scholar] [CrossRef]
- Toomey, S.; Harhen, B.; Roche, H.M.; Fitzgerald, D.; Belton, O. Profound resolution of early atherosclerosis with conjugated linoleic acid. Atherosclerosis 2006, 187, 40–49. [Google Scholar] [CrossRef]
- Guo, M.Y.; Li, W.Y.; Zhang, Z.; Qiu, C.; Li, C.; Deng, G. Betulin suppresses S. aureus-induced mammary gland inflammatory injury by regulating PPAR-γ in mice. Int. Immunopharmacol. 2015, 29, 824–831. [Google Scholar] [CrossRef]
- Nakatani, T.; Tsuboyama-Kasaoka, N.; Takahashi, M.; Miura, S.; Ezaki, O. Mechanism for Peroxisome Proliferator-activated Receptor-α Activator-induced Up-regulation of UCP2 mRNA in Rodent Hepatocytes. J. Biol. Chem. 2002, 277, 9562–9569. [Google Scholar] [CrossRef]
- Tordjman, K.; Standley, K.N.; Bernal-Mizrachi, C.; Leone, T.C.; Coleman, T.; Kelly, D.P.; Semenkovich, C.F. PPARalpha suppresses insulin secretion and induces UCP2 in insulinoma cells. J. Lipid Res. 2002, 43, 936–943. [Google Scholar] [CrossRef]
- Yao, R.; Wang, M.; Zhao, Y.; Ji, Q.; Feng, X.; Bai, L.; Bao, L.; Wang, Y.; Hao, H.; Li, X.; et al. Chlorogenic acid enhances PPARγ-mediated lipogenesis through preventing Lipin 1 nuclear translocation in Staphylococcus aureus-exposed bovine mammary epithelial cells. Biochim. Biophys. Acta Mol. Cell Biol. Lipids 2023, 1868, 159396. [Google Scholar] [CrossRef]
- Thurlow, L.R.; Joshi, G.S.; Richardson, A.R. Peroxisome Proliferator-Activated Receptor γ Is Essential for the Resolution of Staphylococcus aureus Skin Infections. Cell Host Microbe 2018, 24, 261–270.e4. [Google Scholar] [CrossRef]









Disclaimer/Publisher’s Note: The statements, opinions and data contained in all publications are solely those of the individual author(s) and contributor(s) and not of MDPI and/or the editor(s). MDPI and/or the editor(s) disclaim responsibility for any injury to people or property resulting from any ideas, methods, instructions or products referred to in the content. |
© 2025 by the authors. Licensee MDPI, Basel, Switzerland. This article is an open access article distributed under the terms and conditions of the Creative Commons Attribution (CC BY) license.
Share and Cite
Jin, Y.; Zhang, H.; Xie, X.; Ma, N.; Shen, X. Conjugated Linoleic Acid Ameliorates Staphylococcus aureus-Induced Inflammation, Oxidative Stress, and Mitophagy via the PPARG-UCP2 Pathway in Hu Sheep Mastitis. Agriculture 2026, 16, 99. https://doi.org/10.3390/agriculture16010099
Jin Y, Zhang H, Xie X, Ma N, Shen X. Conjugated Linoleic Acid Ameliorates Staphylococcus aureus-Induced Inflammation, Oxidative Stress, and Mitophagy via the PPARG-UCP2 Pathway in Hu Sheep Mastitis. Agriculture. 2026; 16(1):99. https://doi.org/10.3390/agriculture16010099
Chicago/Turabian StyleJin, Yuzhi, Hui Zhang, Xiaochang Xie, Nana Ma, and Xiangzhen Shen. 2026. "Conjugated Linoleic Acid Ameliorates Staphylococcus aureus-Induced Inflammation, Oxidative Stress, and Mitophagy via the PPARG-UCP2 Pathway in Hu Sheep Mastitis" Agriculture 16, no. 1: 99. https://doi.org/10.3390/agriculture16010099
APA StyleJin, Y., Zhang, H., Xie, X., Ma, N., & Shen, X. (2026). Conjugated Linoleic Acid Ameliorates Staphylococcus aureus-Induced Inflammation, Oxidative Stress, and Mitophagy via the PPARG-UCP2 Pathway in Hu Sheep Mastitis. Agriculture, 16(1), 99. https://doi.org/10.3390/agriculture16010099

